Monitor 5 - 扬声器 HERCULES - 免费用户手册
免费查找设备手册 Monitor 5 HERCULES PDF格式.
用户关于以下问题的提问 Monitor 5 HERCULES
0 问题 关于此设备。回答您知道的问题或提出自己的问题。
提出关于此设备的新问题
下载您的设备说明 扬声器 免费PDF格式!查找您的手册 Monitor 5 - HERCULES 并重新掌握您的电子设备。本页发布了使用您的设备所需的所有文档。 Monitor 5 品牌 HERCULES.
用户手册 Monitor 5 HERCULES
1.1. 包裝清單.....2
1.2. 技術規格....2
1.3. 建議 .... 3
2. 安装....4
2.1. 擺放 Monitor 5 揚聲器....4
2.2. 前面板和後面板概覽....6
3. 使用您的 MONITOR 5 揚聲器....7
1. 簡介
Monitor 5 揚聲器是一款監聽揚聲器,能夠提供穩定、精準的聲音,並且表面光潔閃亮。借助該揚聲器,DJ(無論是初學者、業餘愛好者還是資深玩家)能夠正確地準備混音並密切監聽其作品的所有細節。
1.1. 包裝清單
■ 2 只 Monitor 5 雙放大器揚聲器
- 2 根交流電源線
- 使用者手册
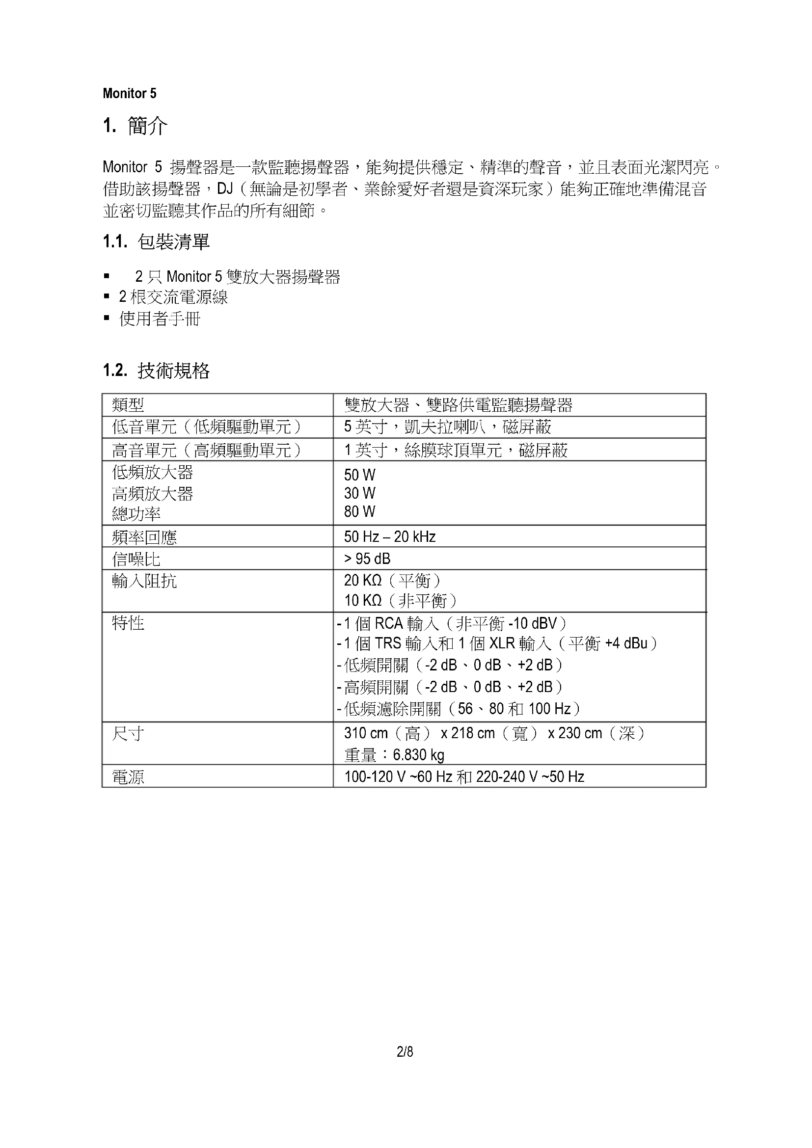
1.2. 技術規格
| 類型 | 雙放大器、雙路供電監聽揚聲器 |
| 低音單元(低頻驅動單元) | 5英寸,凱夫拉喇叭,磁屏蔽 |
| 高音單元(高頻驅動單元) | 1英寸,絲膜球頂單元,磁屏蔽 |
| 低頻放大器 | 50 W |
| 高頻放大器 | 30 W |
| 總功率 | 80 W |
| 頻率回應 | 50 Hz - 20 kHz |
| 信噪比 | >95 dB |
| 輸入阻抗 | 20 KΩ(平衡)10 KΩ(非平衡) |
| 特性 | -1個RCA輸入(非平衡-10 dBV)-1個TRS輸入和1個XLR輸入(平衡+4 dBu)-低頻開關(-2 dB、0 dB、+2 dB)-高頻開關(-2 dB、0 dB、+2 dB)-低頻濾除開關(56、80和100 Hz) |
| 尺寸 | 310 cm(高)x218 cm(寬)x230 cm(深)重量:6.830 kg |
| 電源 | 100-120 V~60 Hz和220-240 V~50 Hz |
1.3. 建議
- 請將您的揚聲器置於平坦的表面上,以免出現揚聲器掉落的風險。
- 切勿拆解揚聲器,因為這樣有可能會損壞其內部元件。
- 此揚聲器設計用於溫和環境。
-
為了預防火災或放電風險,請使此揚聲器遠離:
-
雨水或濕氣,以及所有液體(水、化學品或任何其他液體),
- 熱水器、火爐之類的熱源或任何其他產生熱量的裝置(包括放大器),
-
直射陽光。
-
切勿讓此揚聲器接觸水滴或濺起的水花。
- 切勿在此揚聲器上放置任何盛裝液體的容器(玻璃杯、花瓶等)。
- 禁止在此裝置上放置明火源,如點燃的蠟燭。
- 如果長時間不使用揚聲器,請關閉揚聲器電源。
- 清潔揚聲器前請先關閉電源。使用濕布清潔,切勿使用噴霧清潔劑。
- 產品標識位於揚聲器背部。
- 按照製造商或其授權代表的規格要求更換配件。
- 此產品包含的內部零件均不能由使用者修理。維護工作必須由製造商或其授權代表執行。
- 注意:長時間在最大功率下用耳機收聽可能會損害使用者的聽力。
Monitor 5
2. 安装
2.1. 擺放 Monitor 5 揚聲器
您的揚聲器擺放方式會影響您聽到的聲音效果。為了確保出色的監聽效果,協助自己完善混音,請務必正確擺放 Monitor 5 揚聲器,這一點很重要。以下是您應該遵循的一些訣竅:
- 清除您和揚聲器之間的任何障礙物。
- 大的物體或門窗可能會對室內的聲音平衡造成負面影響。
- 如有可能,請使揚聲器和室內牆壁或牆角之間至揚聲器離牆壁越近,低音回應就會放大得越多,補償。
- 所有監聽揚聲器與室內牆壁或牆角之間應保持相(到側壁和後壁的距離)。
- 理想情況下,兩隻揚聲器與收聽者的位置應構成一個等邊三角形(等邊,每個角均為 60^ )。

text_image
60° 60°- 務必保持最佳的收聽高度,最佳收聽位置是頂部齊平。在錄音棚設定模式下,為了儘量減少由於反射帶來的問題,我們建議您相對於混音台升高 Monitor 5 揚聲器的位置。

兩種可能的擋位:230 V(對於 220-240 V 電源);或者 115 V(對於 110-120 V 電源)。
2. 電源接頭
此處連接電源纜線。
3. 音量旋鈕和電源 LED 指示燈
當 ON/OFF(開/關)按鈕設定為 ON(開)位置時,此 LED 指示燈點亮。
4.ON/OFF(開/關)按鈕
連接您的音訊系統(混音控制台和揚聲器)後,開啟 Monitor 5 揚聲器,關閉 Monitor 5 揚聲器,再關閉您的音訊系統。
5.用於連接主輸入的 RCA (Cinch) 接頭
6.用於連接平衡輸入的 TRS 接頭
6.35 mm 插孔接頭。
7.用於連接平衡輸入的 XLR 接頭
憑藉其出色的電氣和機械可靠性,成為專業裝備和安裝中最常用的接頭。
8.低頻開關
可用於調節低頻域的音量。+2 dB:使低頻域的音量增大 2 dB;0: 保持相同的頻率回應;-2 dB: 使低頻域的音量降低 2 dB。
9.高頻開關
可用於調節高頻域的音量。+2 dB:使高頻域的音量增大 +2 dB;0: 保持相同的頻率回應;-2 dB: 使高頻域的音量降低 2 dB。
10.低頻濾除開關
低頻濾波器支援三種 56、80 和 100 Hz。
11.高音單元(高頻驅動單元)
生成高頻聲音。
12.低音單元(低頻驅動單元)
生成低頻聲音。
13.低音反射埠
改善低頻渲染效果。
3. 使用您的 MONITOR 5 揚聲器
- 在連接您的 Monitor 5 揚聲器之前,請先確認電壓選取器 (1) 的位置:230 V(對於 220-240 V 電源);或者 115 V(對於 110-120 V 電源)。
- 連接電源線 (2) 和音訊線(5、6 或 7)。
- 開啟您的音訊源元件、混音器和電腦。
- 使用音量旋鈕 (3) 將 Monitor 5 揚聲器的音量設定為最低水準,然後透過按下 ON/OFF (開/關)按鈕 (4) 開啟 Monitor 5 揚聲器:電源 LED (3) 點亮。

text_image
Hercules MONITOR 5 ④ ③Monitor 5
著作權聲明
© 2019 Guillemot Corporation S.A. 保留所有權利。Hercules® 是 Guillemot Corporation S.A. 的註冊商標。所有其他商標均為其各自所有者的資產。插圖不具約束力。內容、設計和規格可能因國家/地區而異,並可能隨時出現變更,恕不另行通知。中國製造。
環保建議
有關離您最近的收集點的資訊,請連絡您當地的相關機構。
請遵守當地電氣電子設備的回收法律。
請保留此資訊。顏色和裝飾風格可能會有所不同。
在使用本產品之前,應先取下塑膠緊固件並撕掉膠帶。
www.hercules.com
CE
