90 F - Kessel Baxi - Kostenlose Bedienungsanleitung
Finden Sie kostenlos die Bedienungsanleitung des Geräts 90 F Baxi als PDF.
Benutzerfragen zu 90 F Baxi
0 Frage zu diesem Gerät. Beantworten Sie die, die Sie kennen, oder stellen Sie Ihre eigene.
Eine neue Frage zu diesem Gerät stellen
Laden Sie die Anleitung für Ihr Kessel kostenlos im PDF-Format! Finden Sie Ihr Handbuch 90 F - Baxi und nehmen Sie Ihr elektronisches Gerät wieder in die Hand. Auf dieser Seite sind alle Dokumente veröffentlicht, die für die Verwendung Ihres Geräts notwendig sind. 90 F von der Marke Baxi.
BEDIENUNGSANLEITUNG 90 F Baxi
DE ZUBEHÖR ZUR STEUERUNG VON MISC- UND SOLARANLAGEN
HU VEGYES HOMERSEKLETU ES NAPKOLLEKTOROS RENDSZEREKVEZERLSEHEZ HASZNALHATO EGYSEG
RO ACCESORIU PENTRU CONTROLUL INSTALLATIILOR CU AMESTEC SISO SOLARE
CS PRISLUSENSTVI PRO RIZENI SMISENYCH A SOLARNICH SYTEMU
SK PRISLUSENSTVO PRE RIADENIE ZMIESANYCH A SOLARNYCH SYSTÉMOV
ES ACCESORIO PARA LA GESTION DE INSTALLACIONES DE BAJA TEMPERATURA Y ENERGIA SOLAR
PT ACESSORIO PARA GESTAO DE INSTALLATIONS COM VALVULA MISTURADORA & ENERGIA SOLAR
SOMMARIO
SYMBOLBESCHREIBUNG 53
1. EINLEITUNG 54
2. BESCHREIBUNG DES GERÄTS 54
2.1 ANFORDERUNGEN FÜR DIE WANDINSTALLATION 54
2.2 WANDINSTALLATION 54
3. ELEKTRISCHE ANSCHLUSSE 54
3.1 ELEKTRISCHER ANSCHLUSS DES HEIZKESSELS 54
3.2 ELEKTRISCHER ANSCHLUSS DER EXTERNEN ZUBEHÖRTEILE 55
4. PARAMETERZUGRIFF 57
5. GEMISCHTE HEIZANLAGE 57
5.1 SCHEMA 1 .58
5.2 SCHEMA 2 .59
5.3 SCHEMA 3 60
6. ZONEN-HEIZANLAGE 61
6.1 SCHEMA 4 61
6.2 SCHEMA 5 62
7. ELEKTRISCHER ANSCHLUSS DES RAUMTERMOSTATS 63
7.1 BEISPIEL 1 - Anschluss eines einzelnen Raumthermostat in einer Hochtemperaturzone.. 63
7.2 BEISPIEL 2 - Anschluss der Raumthermostat für eine Hochtemperaturanlage mit mehreren Zonen.. 63
7.3 BEISPIEL 3 - Anschluss der Raumthermostat für eine Niedrigtemperaturanlage mit mehreren Zonen.. 63
7.4 BEISPIEL 4 - Anschluss der Raumthermostat für eine Niedrigtemperaturanlage mit mehreren Zonen und Mikro-Endschaltern in den Zonenventilen 64
8. SOLARANLAGE ZUR TRINKWARMWASSERERZEUGUNG 64
9. PARAMETEREINSTELLUNG 65
9.1 HEIZANLAGE 65
9.2 TRINKWARMWASSERANLAGE 66
10. VERSCHIEDENE FUNKTIONEN 67
10.1 TRINKWARMWASSER-ZIRKULATIONSPUMPE 67
10.2 SOLARANLAGE FÜR SCHWIMMBÄDER 67
10.3 ALLGEMEINE WÄRMEANFORDERUNG 68
10.4 ANDERE KONFIGURATIONEN 68
11. TABELLE BETRIEBSSTÖRUNGEN 69
12. TECHNISCHE MERKMALE 69
Die Firma ist ständig um die Verbesserung ihrer Produkte bemüh. Sie besteht sich daher das Recht vor, die in diesen Unterlagen enthaltenen Daten jederzeit und ohne Vorankündigung zu ändern. Diese Unterlagen sind rein informativ und gelten nicht als Vertrag gegenüber Dritten.
SYMBOLBESCHREIBUNG

HINWEIS
Gefahr von Schäden oder Funktionsehlern des Geräts. Beachten Sie besonderss alle Gefahrenhinweise hinsichtlich möglicher Schäden von Personen.

HOCHSPANNUNGSGEFAHR
Elektrische Teile unter Spannung, Gefahr von Stromschlagen.

WICHTIGE INFORMATIONEN
These Informationen müssen mit besonderer Sorgfalt gelesen werden. Sie versichert den korrekten Betrieb des Heizkessels.
1. EINLEITUNG
Der Heizkessel kan über zusätzliche externe Geräte, wie Raumgarit, Fernbedienungen und externe Module, maximal drei Heizkreise voneinander unabhängig steuern. Die Elektronik, mit der dieser Heizkessel ausgewiesen ist, umfasst außerhalb eine Reiche von Funktionen für die Personalisierung und Steuerung von verschiedenen Anlagenausführungen. Für die einwandfreie Funktionswisse des Systems muss jeder Raumgarit ein Heizkreislauf (von 1 bis 3) zugeordnet werden, damit er von der Kartenbaugebrace des Heizkessels erkränkt wird.

Zur Verwendung des Gerats AVS 75.391 ist die Fernsteuerung erforderlich (als Zubehor erhalten).
2. BESCHREIBUNG DES GERÄTS
Mit thisem Zuhehor kann das Gerat folgende Elemente steuern:
Heizkreise mit entsprechenden Temperaturen;
Alte spezi' sche Anwendungen (Schwimmbrader, Trinkwammwasser-Zirkalationspumpe, Ankoppelungen an Biomasseanlagen, usw.)
Mit dem Zubeher kären direkt die Heizkreiselemente (Pumpe, Temperaturfuhler, Mischerventil, usw.) bis max. 3 unabhängige Relaisausgang, 2 Temperaturfuhler und 1 Steuereingang gesteuet werden. Es konnen auendem vor die niente Funktionen verwendet werden, welche die Anlagenkon guration erleichtern.

Um die beschriebenen Kontrationen zu erziele, musse unhedingt die Tierbedienung zur Vorgabe der Parameter verwendet werden. Um die Parameter und Anschlisse an die Klenmen am Bedenfeld zu ziedem, ist auf die Anleitungen des Heizkessels Bezag zu halten.
2.1 ANFORDERUNGEN FÜR DIE WANDINSTALLATION
Vorder Installation:
die elektrische Stromversorgung ausschalten.
auerhalb des Aufnahmegehaues mus die Lutzirkulation ausreichend sein, um die von der Einheit AVS 75 produzierte
- die Einheit darf keinen Wasserspritzern oder Wärmequellen ausgesetzt sein.

Die Einheit erst dann wieder mit elektrischem Strom versorgen, wenn die Installation fertig gestellt ist.
2.2 WANDINSTALLATION
Die Einrichtung mit den zwei mitgliederten Druckschauben an der Wand Installieren und dazu die im elekrischen Gebäude vorhaudenen Löscher verwenden. Die Einheit mit dem Master-Kessel und dem anderen Zubehor so verbinden, wie im Kapital 3 beschrieben. Für die Befestigung wird auf die in der seitlichen Abbildung angegebenen Maße verwiesuc.


3.2 ELEKTRISCHER ANSCHLUSS DER EXTERNEN ZUBEHÖRTEILE
Zum Anschluss des Zubehörs AVS 75 an externe Ausrüstungen ist wie folgt vorzugehen (harmonisierte Kabel "HAR H05 VV-F" mit einem Querschnitt von 1mm^2 verwenden):
BEISPIEL MISCHKREIS (siehe Schema Kap. 3.2.1)
Die Pumpe der Mischzone an den Verbinder QX23 des Zubehors AVS 75 anschlieben.
- Den Vorlaufhauer der Mischzone an den Verbinder BX21 des AVS 75 anschließen (QAD36 mitgeliefert).
Das Mischventil mit dem Verbinder QX22-QX21 verbinden.
- Den Raumthermostat mit dem Stecker H2 von AVS 75 verbinden.
- Den Temperaturwächter mit dem Verbinder FX23 verbinden.
BEISPIEL SOLARANLAGE ZUR TRINKWARMWASSERERZEUGUNG (siehe Schema Kap. 3.2.2)
Die Pumpe der Solaranlage an den Verbinder QX23 des Zubehors AVS 75 anschlieben.
Den Fuhler des Solarboilers an den Verbinder BX22 des Zubehors AVS 75 anschlieben.
- Den Fuhler der Sonnenheizelemente an den Verbinder BX21 des Zubehors AVS 75 anschließen.
| LEGENDE STECKERANSCHLUSS | |
| N ⓸L (L-N) | Versorgung AVS 75 |
| X50 | Stecker zur Verbindung zwischen der elektronischen Kartenbaugruppe SIEMENS und dem Gerät AVS 75 |
| X30 | Stecker zur Verbindung des Flatkabels mit einem anderen Zubehörteil |
| T (QX21⓹N) | Relaisausgang 230 V, programmierbar |
| T (QX22⓸N) | Relaisausgang 230 V, programmierbar |
| S (QX23⓹N) | Relaisausgang 230 V, programmierbar |
| C (EX21-FX23-L) | Anschluss des Sicherheitsthermostats (nur für Mischzonen) |
| n (H2-M) | Digitaler Eingang 12V DC oder analoger Eingang 0-10V DC, programmierbar |
| n (BX21-M) | Eingang NTC-Fühler 10K / Pt1000, programmierbar |
| n (BX22-M) | Eingang NTC-Fühler 10K / Pt1000, programmierbar |

3.2.1 BEISPIEL MISCCHKREIS
| A FÜHLER AM VORLAUF QAD36 C PUMPE GEMISCHTER BEREICH | |
| B MISCHEVENTIL D SICHERHEITSTHERMOSTAT | |


Bei Mischzonen muss der Temperaturwachter zwischen den Klemmen "FX23-L" angeschlossen und die Klemmen "EX21 - FX23" überbrukt werden. Damit wird die mit dem Relais "QX23" verbundene Pumpe vollständig in Serie an den Temperaturwachter angeschlossen.

Sollte der Relaisausgang "QX23" fur andere Funktionen als jene der Mischzone verwendet werden, so müssen die Klemmen "FX23 - L" überbruckt werden.
3.2.2 BEISPIEL SOLARANLAGE ZUR WARMWASSERERZEUGUNG
| A | BOILERFÜHLER (ALS ZUBEHÖR GELIEFERT) | C | PUMPE DES SOLARKREISES |
| B | SOLARPLATTENFÜHLER (ALS ZUBEHÖR GELIEFERT) |

4. PARAMETERZUGRIFF
Zwecks Vorgabe der Parameter muss das Menu der Parameter auf der Fernbedienung wie folgt abgerufen werden:
ZEICHENERKLÄRUNG DES MENUS
| 1 | Endbenutzer | 3 | Fachmann |
| 2 | Inbetriebsetzung | 4 | OEM |
Die Vorgehensweise, um auf die vier Menüs zur Programmierung der Heizkesselkarte bzw. der Fernbedienung Zugriff zu erhalten, ist folgende:
vom Hauptmenu C.
A und C (zirka 6 Sekunden gedrück halten)
1 Menu 1-2-3-4 (siehe seitliche Abbildung und Zeichenerklarung).
- C. mehrmals drucken, um jeweils ein Menu bis zum Hauptmenu zurückzukehren.

FUNKTION DER TASTEN FÜR DIE PARAMETERÄNDERUNG
| B | Das Menu / die Parameter im Menu durchrollen / den Parameterwert auswahlen |
| B | Das gewählte Menu aufrufen / den zu ändernden Parameter wahren / den gewährten Wert bestätigen |
| C | Zum vorhergehenden Menu zurückkehren |
In allen aufgezogen Konfigurationen kann bei Verwendung einer Fernsteuerung oder eines Raumgeräts und bei denen Einstellung als Raumgerät 1 nicht nur der Heizbereich 1, sondern auch die Trinkwarmwasserfunktion und die Standby-Funktion des Heizkessels gesteuet werden. Wenn sie als Raumgerät 2 oder als Raumgerät 3 eingestellt werden, kann jeweils nur der Heizbereich 2 und 3 gesteuet werden. Es wird dazu auf die Betriebsanleitungen der betreffenden Zubehörteile für deren Konfiguration verwiesen.

Am Ende jeder Anlagenkonfiguration ist der nachstehende Vorgang zur Speicherung der verwendeten Komponenten im Heizkessel erforderlich.
- Auf das Menu 2 zugreifen, wie am Anfang theses Kapitels beschrieben.
- B | Konfiguration B B | Programmzeile 6200, dann B.
BJa, dann B, um zu bestätigen.

Bei Anschluss der Anlage an eine Bodenheziehung muss der Installateur ein Termostat für den Überhitzungsschutz der Anlage einsetzen.
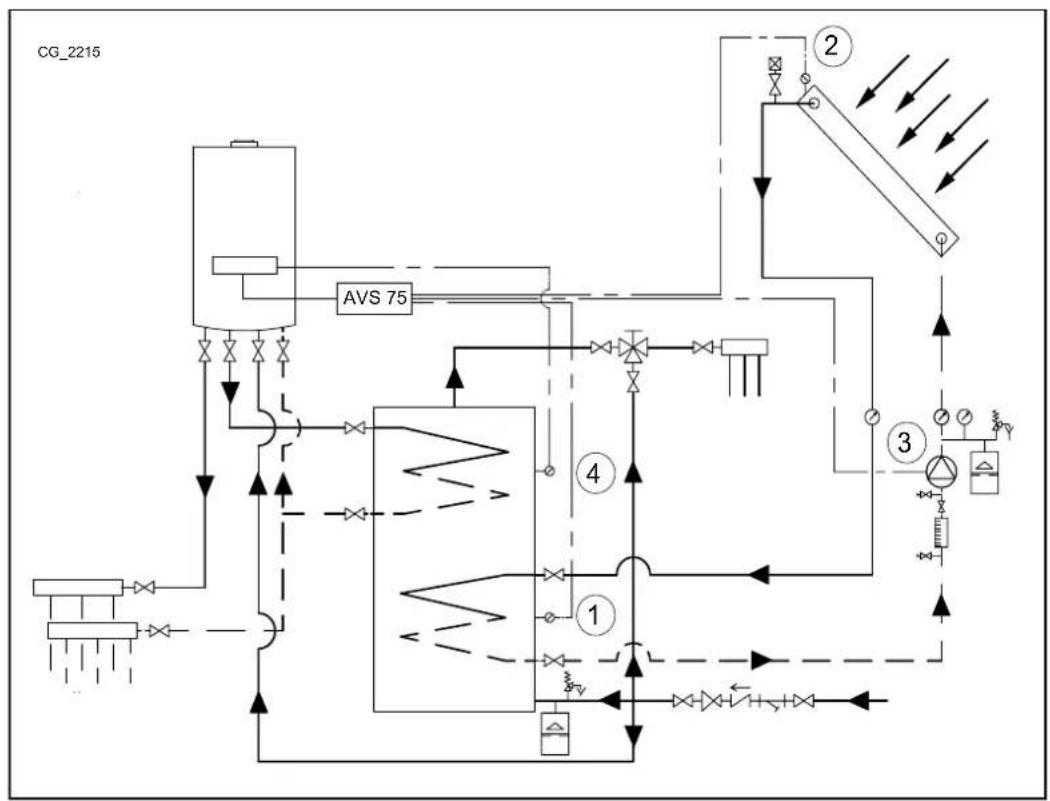
5. GEMISCHTE HEIZANLAGE
Das Zubehor AVS 75 kann auch fur die Steuerung eines Niedrigtemperaturkreises konfiguriert werden. In this fall kontrolliert der AVS 75 die Pumpe, das Mischventil und den Vorlaufhulr im gewährten Heizkreis gemäß den nachstehenden Schemen.

Für Niedrigtemperaturanlagen muss der Nennsoillwert für die Höchsttemperatur des Heizkessels im Heizmodus abgesenkt werden. Dazu den Parameter 741 (siehe Kapitel 8.1) auf einen Wert von hochstens 45^ einstellen.

Den Parameter der Schliebzeit des Mischventils je nach verwendetem Modell gemäß den folgenden Anleitungen andern.

Die nachstehenden Schemen beziehen sich auf Heizkessel mit einer Leistung unter 35kW . Für Heizkessel mit einer hohenen Leistung als 35kW muss eine hydraulische Trennvorrichtung nach dem Heizkessel vorgesehen werden und die Zonen müssen mit Zonenpumpen anstelle des Elektroventils ausgestattet sein.
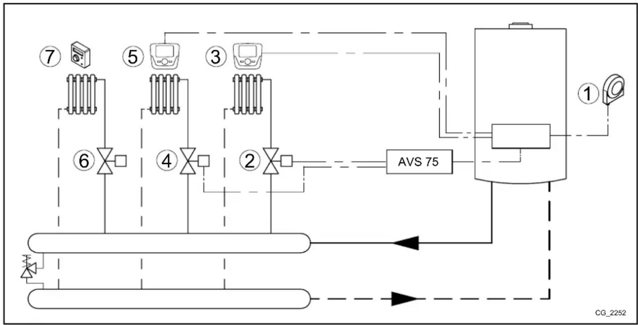
5.1 SCHEMA 1
Niedrigtemperaturzone mit Raumgerät - Heizkreis (1)
Hochtemperaturzone mit Raumthermostat - Heizkreis (2)
| 1 Außentemperaturfühler - Klemmenbrett M2 (4-5) des Heizkessels | |
| 2 Mischventil der Niedrigtemperaturzone (QX21-N-QX22) | |
| 3 Pumpe des Niedrigtemperaturkreises (QX23-N) | |
| 4 Fühler des Niedrigtemperaturkreises (BX21-M) | |
| 5 | Temperaturwächter des Niedrigtemperaturkreis (FX23-L) |
| 6 Raumgerät - Klemmleiste M2 (1-2-3) des Heizkesses | |
| 7 Elektroventil oder Pumpe der Hochtemperaturzone mit externer Stromversorgung | |
| 8 Raumthermostat der Hochtemperaturzone (zwecks Anschluss siehe Kapitel 7.1) | |

Mit der Schalttafel das Menu 2 aufrufen, wie im Kapitel 4 beschrieben, und folgende Einstellungen vornehmen:
| MENÜ PROGRAM | RAMMZEILE EINZUSTELLENDER WERT BESCHREIBUNG | ||
| KONFIGURATION | 5715 Ein Befährigen des Heizkreises 2 | ||
| 5977 | Raumthermostat HK2 | Befährigen des Thermostats für den Kreis 2 (Kontakt 1-2 Klemmleiste M1) | |
| 6020 Heizkreis 1 Befährigen der Niedrigtemperaturzone | |||
| 6024 | Temperaturwächter HK | Eingang EX21 befähigt als Schutz der Niedrigtemperaturzone | |
| 6046 | Erzeugersperre | Eingang H2 befähigt als Schutz der Niedrigtemperaturzone | |
| HEIZKREIS 1 | 742 | --- | Befährigen der modulierenden Vorlauftemperatur(Niedrigtemperaturzone) |
| 834 | Default 180 s Schlüsszeit des Mischventils | ||
Mit dem Raumgerät kann direkt die Niedrigtemperaturzone in Funktion der gewünschten Raumtemperatur kontrolliert werden. Wenn auf dem Display, bei Drehen des Drehknopfes B, die Vorlauftemperatur des Heizkessels anstatt der Raumtemperatur angezeigt wird, bedeutet dies, dass der Parameter 742 nicht korrekt eingestellt wurde.
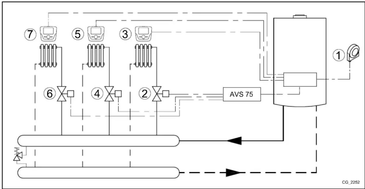
5.2 SCHEMA 2
Mehrere Niedrigtemperaturzonen mit gemeinsamem Raumthermostat und Raumgerät - Heizkreis (1) Hochtemperaturzone mit Raumthermostat - Heizkreis (2)
| 1 | Außentemperaturfähler - Klemmenbrett M2 (4-5) des Heizkessels |
| 2 | Mischventil der Niedrigtemperaturzone (QX21-N-QX22) |
| 3 | Pumpe des Niedrigtemperaturkreises (QX23-N) |
| 4 | Fühler des Niedrigtemperaturkreises (BX21-M) |
| 5 | Temperaturwächter des Niedrigtemperaturkreises (FX23-L) |
| 6 | Raumgerät - Klemmleiste M2 (1-2-3) des Heizkessels |
| 7 | Eingang Raumthermostat der Niedrigtemperaturzone (H2-M - zwecks Anschluss siehe Kapitel 7.4) |
| 8 | Elektroventil oder Pumpe der Hochtemperaturzone mit externer Stromversorgung |
| 9 | Raumthermostat der Hochtemperaturzone (zwecks Anschluss siehe Kapitel 7.1) |

Mit der Schalttafel das Menu 2 aufrufen, wie im Kapitel 4 beschrieben, und folgende Einstellungen vornehmen:
| MENÜ PROGRAM | AMMZEILE EINZUSTELLENDER WERT BESCHREIBUNG | ||
| KONFIGURATION | 5715 Ein Befährigen des Heizkreises 2 | ||
| 5977 | Raumthermostat HK2 | Befährigen des Thermostats für den Kreis 2 (Kontakt 1-2 Klemmleiste M1) | |
| 6020 | Heizkreis 1 | Befährigen der Niedrigtemperaturzone | |
| 6024 | Temperaturwächter HK | Eingang EX21 befähigt als Schutz der Niedrigtemperaturzone | |
| 6046 | Raumthermostat HK1 | Eingang H2 befähigt als Raumthermostat der Niedrigtemperaturzone | |
| HEIZKREIS 1 | 710 | 35°C | Sollwert des zu heizenden Raumes (Niedrigtemperaturzone) |
| 834 | Default 180 s Schliebszeit des Mischventils | ||
Durch Vorgabe der maximalen Komforttemperatur (35^) wird der korrekte Betrieb der Niedrigtemperaturzonen versichert. Auf diese Weise wird in der Tat die Wärmeanforderung der einzelnen Raumthermostat, welche die Unterzonen steuern, nicht durch das Raumgerät blockiert.
In this fall übernimmt das Raumgerät die Steuerfunktion der Niedrigtemperaturanlage, kann aber nicht zur Kontrolle der Temperatur in einem der Räume verwendet werden. Durch Drehen des Drehnkopfes B wird die Vorlauftemperatur des Heizkessels auf dem Display angezeigt. Der Heizkreis Funktioniert mit fixem Vorlauf.
5.3 SCHEMA 3
Niedrigtemperaturzone - Heizkreis (1) und Hochtemperaturzone - Heizkreis (2) mit Raumthermostat
| 1 Außentemperaturfühler - Klemmenbrett M2 (4-5) des Heizkessels | |
| 2 Mischventil der Niedrigtemperaturzone (QX21-N-QX22) | |
| 3 Pumpe des Niedrigtemperaturkreises (QX23-N) | |
| 4 Fühler des Niedrigtemperaturkreises (BX21-M) | |
| 5 | Temperaturwächter des Niedrigtemperaturkreises (FX23-L) |
| 6 Eingang Raumthermostat der Niedrigtemperaturzone (H2-M) | |
| 7 Elektroventil oder Pumpe der Hochtemperaturzone mit externer Stromversorgung | |
| 8 Raumthermostat der Hochtemperaturzone (zwecks Anschluss siehe Kapitel 7.1) | |

Mit der Schalttafel das Menu 2 aufrufen, wie im Kapitel 4 beschreiben, und folgende Einstellungen vornehmen:
| MENÜ PROGRAM | RAMMZEILE EINZUSTELLENDER WERT BESCHREIBUNG | ||
| KONFIGURATION | 5715 Ein Befährigen des Heizkreises 2 | ||
| 5977 | Ruumthermostat HK2 | Befährigen des Thermostats für den Kreis 2 (Kontakt 1-2 Klemmleiste M1) | |
| 6020 Heizkreis 1 | Befährigen der Niedrigtemperaturzone | ||
| 6024 | Temperaturwächter HK | Eingang EX21 befähigt als Schutz der Niedrigtemperaturzone | |
| 6046 | Ruumthermostat HK1 | Eingang H2 befähigt als Raumthermostat der Niedrigtemperaturzone | |
| HEIZKREIS 1 | 834 | Default 180 s Schliebszeit des Mischventils | |
6. ZONEN-HEIZANLAGE
Falls keine Mischanlagen verwaltet werden müssen, kann das Zubehör AVS 75 zur Steuerung von Zonenpumpen/Zonenelektroventilen wie nachstehend beschreibenben verwendet werden:

Um ein häufiges Ein- und Ausschalten zu vermeiden, muss der Nennnssollwert für die Mindesttemperatur des Heizkessels im Heizmodus mit den Parametern 740, 1040 und 1340 auf einen Wert von mindestens 45^ erhöht werden (siehe Kapitel 8.1).
6.1 SCHEMA 4
Zwei Zonen mit Raumgerät Heizkreise (1 und 2) und eine Zone mit Raumthermostat Heizkreis (3)
| 1 | Außentemperaturfühler - Klemmenbrett M2 (4-5) des Heizkessels | 5 | Raumgerät Kreis 2 - Klemmenbrett M2 (1-2-3) des Heizkessels |
| 2 | Elektroventil oder Zonenpumpe Kreis 1 (QX21-N)* | 6 | Elektroventiloder Zonenpumpe Kreis 3 mit externer Stromversorgung |
| 3 | Raumgerät Kreis 1 - Klemmenbrett M2 (1-2-3) des Heizkessels | 7 | Raumthermostat Kreis 3 (zwecks Anschluss siehe Kapitel 7.1) |
| 4 | Elektroventil oder Zonenpumpe Kreis 2 (QX22-N)* |

* Das Zubehor AVS 75 ist nicht damit ausgelegt, direkt ein 3-adriges Elektroventil zu steuern. Hierzu ist ggf. ein Relais mit Umschaltkontakt erforderlich.

Die Raumgeräte 3 und 5 sind parallel angeschlossen.
Die Raumgeräte können die entsprechenden Zonen direkt in Funktion der in den Räumen gewünschten Raumtemperatur steuern. Mit der Schalttafel das Menu 2 aufrufen, wie im Kapitel 4 beschrieben, und folgende Einstellungen vornehmen:
| MENÜ PROG | RAMMZEILE EINZUSTELLENDER WERT | BESCHREIBUNG | |
| KONFIGURATION | 5715 | Ein | Befährigen des Heizkreises 2 |
| 5721 | Ein | Befährigen des Heizkreises 3 | |
| 5977 | Raumthermostat HK3 | Befährigen des Thermostats für den Kreis 3 (Kontakt 1-2 Klemmleiste M1) | |
| 6020 | MultifunktionaI | - | |
| 6030 | Heizkreispumppe HK1 Q2 | Steuerung der Pumpe/Elektroventil Kreis 1 | |
| 6031 | Heizkreispumppe HK2 Q6 | Steuerung der Pumpe/Elektroventil Kreis 2 | |
| HEIZKREIS 1 | 742 | --- | Befährigen der modulierenden Vorlauftemperatur (Heizkreis 1) |
| HEIZKREIS 2 | 1042 | --- | Befährigen der modulierenden Vorlauftemperatur (Heizkreis 2) |
Die Raumgeräte können die entsprechenden Zonen direkt in Funktion der im Raum gewünschten Raumtemperatur steuern. Wenn auf dem Display, bei Drehen des Drehknopfes B, die Vorlauftemperatur des Heizkessels anstatt der Raumtemperatur angezeigt wird, bedeutet dies, dass die Parameter 742, 1042 und 1034 nicht korrekt eingestellt wurden.
6.2 SCHEMA 5
Drei Zonen mit Raumgerät - Heizkreise (1, 2 und 3)
| 1 | Außentemperaturfühler - Klemmleiste M2 (4-5) des Heizkessels | 5 | Raumgerät Kreis 2 Klemmleiste M2 (1-2-3) des Heizkessels |
| 2 | Zonenelektroventil Kreis 1 (QX21-N)* | 6 | Zonenelektroventil Kreis 3 (QX23-N)* |
| 3 | Raumgerät Kreis 1 Klemmleiste M2 (1-2-3) des Heizkessels | 7 | Raumgerät Kreis 3 Klemmleiste M2 (1-2-3) des Heizkessels |
| 4 | Zonenelektroventil Kreis 2 (QX22-N)* |

- Das Zubehor AVS 75 ist nicht damit ausgelegt, direkt ein 3-adriges Elektroventil zu steuern. Hierzu ist ggf. ein Relais mit Umschaltkontakt erforderlich.

Die Raumgeräte 3, 5 und 7 sind parallel angeschlossen.
Die Raumgeräte konnen die entsprechenden Zonen direkt in Funktion der in den Räumen gewünschten Raumtemperatur steuern. Mit der Fernbedienung das Menu 2 öffnen, wie in Kapitel 4 beschrieben und folgende Einstellungen vornehmen:
| MENÜ PROG | RAMMZEILE PARAMETER | EINZUSTELLENDER WERT | BESCHREIBUNG | |
| KONFIGURATION | 5715 | Heizkreis 2 | Ein | Befähigen des Heizkreises 2 |
| 5721 | Heizkreis 3 | Ein | Befähigen des Heizkreises 3 | |
| 5977 | Funktion Eingang H5 | keine | Deaktivierung Thermostat an Klemmleiste M1 (1-2) der Karte | |
| 6020 | Funktion Extensionsmodul 1 | Multifunktional | - | |
| 6030 | Relaisausgang QX21 Modul 1 | Heizkreispumpe HK1 Q2 | Steuerung der Pumpe/Elekroventil Kreis 1 | |
| 6031 | Relaisausgang QX22 Modul 1 | Heizkreispumpe HK2 Q6 | Steuerung der Pumpe/Elekroventil Kreis 2 | |
| 6032 | Relaisausgang QX23 Modul 1 | Heizkreispumpe HK3 Q20 | Steuerung der Pumpe/Elekroventil Kreis 3 | |
| HEIZKREIS 1 | 742 | Vorlaufsoillwert mit Raumthermostat | --- | Befähigen der modulierenden Vorlauftemperatur (Heizkreis 1) |
| HEIZKREIS 2 | 1042 | Vorlaufsoillwert mit Raumthermostat | --- | Befähigen der modulierenden Vorlauftemperatur (Heizkreis 2) |
| HEIZKREIS 3 | 1342 | Vorlaufsoillwert mit Raumthermostat | --- | Befähigen der modulierenden Vorlauftemperatur (Heizkreis 3) |
Die Raumgeräte können die entsprechenden Zonen direkt in Funktion der im Raum gewünschten Raumtemperatur steuern. Wenn auf dem Display, bei Drehen des Drehnkopfes B, die Vorlauftemperatur des Heizkessels anstatt der Raumtemperatur angezeigt wird, bedeutet dies, dass die Parameter 742, 1042 oder 1342 nicht korrekt eingestellt wurden.
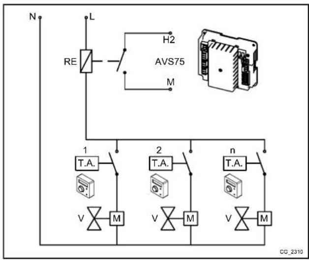
7. ELEKTRISCHER ANSCHLUSS DES RAUMTHERMOSTATS

Die Betriebstemperatur ist für alle Kreise möglich.

Die Relais konnen durch Ventile mit Mikro-Endschaltern und umgekehrt ersetzt werden.
7.1 BEISPIEL 1 - Anschluss eines einzelnen Raumthermostats in einer Hochtemperaturzone
Den Raumthermostat mit dem externen Stromnetz (230V) verbinden, welches das Zonenventil (oder Pumpe) und die Relaisspule speist. Den Relaiskontakt mit dem Klemmenbrett M1 (1-2) des Heizkemens verbinden.

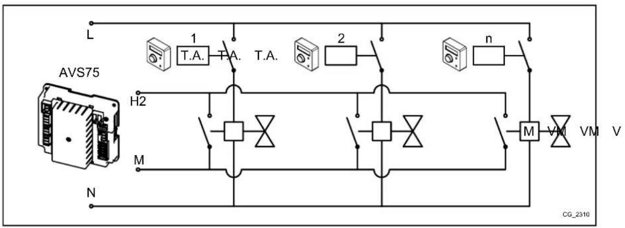
7.2 BEISPIEL 2 - Anschluss der Raumthermostat für eine Hochtemperaturanlage mit mehreren Zonen
Die Raumthermostat parallel mit dem externen Stromnetz (230V) verbinden, welches die Zonenventile (oder Pumpen) und die Relaisspulen speist. Die Relaiskontakte parallel mit dem Klemmenbrett M1 (1-2) des Heizkessels verbinden.

7.3 BEISPIEL 3 - Anschluss der Raumthermostatne für eine Niedrigtemperaturanlage mit mehreren Zonen
Die Raumthermostat parallel mit dem externen Stromnetz (230V) verbinden, welches die Zonenventile (oder Pumpen) und die Relaisspule speist. Den Relaiskontakt mit dem Klemmenbrett H2-M des AVS 75 verbinden.

7.4 BEISPIEL 4 - Anschluss der Raumthermostat für eine Niedrigtemperaturanlage mit mehreren Zonen und Mikro-Endschaltern in den Zonenventilen
Die Raumthermostat parallel mit dem externen Stromnetz (230V) verbinden, welches die Zonenventile speist. Die Kontakte der Mikroschalter parallel an die Klemmen H2-M des Zubehörs AVS 75 anschließen.

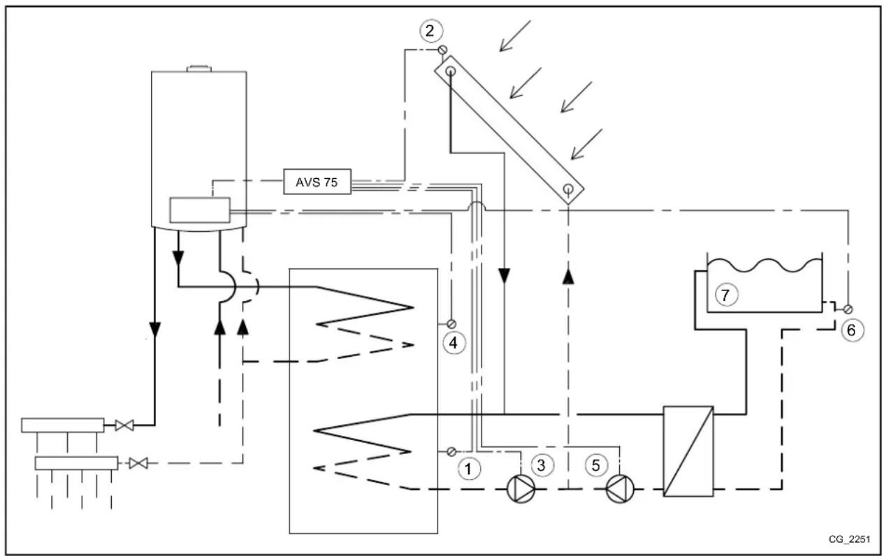
8. SOLARANLAGE ZUR TRINKWARMWASSERERZEUGUNG
Mit dieser Konfiguration ist das Zubehör AVS 75 in der Lage, die Pumpe der Solaranlage, den Kollektorfuhler und den Boilerfuhler (des Solarkreises) gemäß folgenden Schema zu steuern:
| 1 | Fühler des Solarboilers B31 (BX22-M) | 3 | Pumpe des Solarkreises Q5 (QX23-N) |
| 2 | Fühler des Solarkollektors B6 (BX21-M) | 4 | Boilerfühler B3 - Klemmenbrett M2 (9-10) des Heizkesses |


Für diese Anwendung sind spezifische Fuhler zu verwenden (welche als Zubehor gefelert werden).
Mit der Fernbedienung das Menu 2 offen, wie in Kapitel 4 beschrieben und folgende Einstellungen vornehmen:
| MENÜ | PROGRAMMZEILE | EINZUSTELLLENDER WERT | BESCHREIBUNG |
| KONFIGURATION | 6020 | Solar Trinkwasser | Befährigen der Solarfunktion |
Nachstehend sind die verwendeten Parameter angegeben. Bei Verwendung von Solarplatten mit Vakuumrohren muss die spezi fische Schutzfunktion aktiviert werden (Parameter 3830, 3831).
| MENÜ PROGRAM | RAMMZEILE WERT | BESCHREIBUNG | |
| KONFIGURATION | 3810 Default | 8°C | Temperaturdifferenz zwischen Kollektor und Solarboilerfühler zum Einschalten der Solarpumpe |
| 3811 Default | 4°C | Temperaturdifferenz zwischen Kollektor und Solarboilerfühler zum Ausschalten der Solarpumpe | |
| 3850 Default | “---” | Temperatur, über welcher die Kollektorpumpe lauft (nur wenn die Höchsttemperatur des Boilers nicht erreicht wurde) |
Auf das Menu 3
zugreifen.
(Kapitel 5.2)
| SOLAR | 3830 Default | “---” | Max. Zeit zur Blockierung der Solarpumpe, wenn die Kollektortemperatur den Höchstwert (Parameter 3850) in der Mindestzirkulationszeit (Parameter 3831) erreicht. |
| 3831 Default | 30s Mindestzirk | Ulationszeit der Kollektorpumpe |

Sobald auf dem Display das Symbol scheint, bedeutet dies, dass die Pumpe der Solaranlage in Betrieb ist, um den Boiler aufzuheizen.
9. PARAMETEREINSTELLUNG
9.1 HEIZANLAGE
| Schalttafel | MENÜ HEIZKREIS CR 1, 2, 3 | Werkseitig eingestellter Wert | Mindest | Höchst | ||||
| CR1 | CR2 | CR3 | ||||||
| 700 | 1000 | 1300 | Schutzbetrieb aus: Der Heizkessel schaltet ein, wenn die Raumtemperatur einen Wert von < 6°C erreicht.Automatik: Die Temperatur des zu heizenden Raums hängt von der Stundenprogrammierung ab.Reduziert: Die Temperatur des zu heizenden Raums ist reduziertKomfort: Die Temperatur des zu heizenden Raums ist Komfort | - | Komfort | - | - | |
| 710 | 1010 | 1310 | Komfort-Raumtemperatur | °C | 20 | Reduziert | Maximum Komfort | |
| 712 | 1012 | 1312 | Reduzierte Raumtemperatur | °C | 16 | Frostschutz | Komfort | |
| 714 | 1014 | 1314 | Frostschutz-Raumtemperatur | °C | 6 | 4 | Reduziert | |
| 720 | 1020 | 1320 | Auswahr der Heizkurve des Außentemperaturführers | - | 1,5 | 0,1 | 4 | |
| 730 | 1030 | 1330 | Bei Vorhandsein eines Außentemperaturführers und Vorgabe der automatischen Betriebsart, wird eine automatische Steuerung des Heizbetriebs (ON-OFF) in Funktion der vorgegebenen (Außen-)Temperatur erzielt. | °C | *** | 8 | 30 | |
| 740 | 1040 | 1340 | Mindest-Vorlaufwert(z. B. mit aktiver modulierender Vorlaufkunft) | °C | 25 | 8 | Sollwert Maximum | |
| 741 | 1041 | 1341 | Max. Vorlaufwert(z. B. mit aktiver modulierender Vorlaufkunft) | °C | 80 | Sollwert Minimum | 95 | |
| 742 | 1042 | 1342 | Vorlauftemperatur bei Anschluss eines Raumgeräts( --- = Befährung des modulierenden Vorlaufs) | °C | 80 | Sollwert Minimum | Sollwert Maximum | |
| 750 | 1050 | 1350 | Einfluss der Raumtemperatur auf die Außentemperatur und umgekehrt (Funktion Raumeinfluss):--- %: nur Außentemperatur1..99 %: Außentemperatur mit Raumkompensation100 %: nur Raumtemperatur | % | 50 | 1 | 100 | |
| 760 | 1060 | 1360 | Ausschaltdifferenzial des Heizkessels in Funktion der gewünschten Raumtemperatur | °C | 0,5 | 0,5 | 4 | |
| 809 | 1109 | 1409 | Die Heizkesselpumpe und die Kreispumpe bleiben 24h eingeschaltet. | - | nein | - | - | |
| 834 | 1134 | 1434 | Schließzeit des Mischventils für die Niedrigtemperatur | s | 180 | 30 | 873 | |
| 850 | 1150 | 1450 | Es wird die Verwendung des 'Handbetriebs' empfohlen. | - | aus | |||
| 851 | 1151 | 1451 | Vorlauftemperatur, bei welcher die Funktion 'Estrichtrocknung' veranlasst werden soll | °C | 25 | 0 | 95 | |
| 855 | 1155 | 1455 | Aktuelle Vorlauftemperatur der Funktion Estrichtrocknung | °C | - | - | - | |
| 856 | 1156 | 1456 | Wochentag während der Aktivierung der Funktion 'Estrichtrocknung' | - | - | - | - | |
CR = Heizkreis
9.2 TRINKWARMWASSERANLAGE
| Schalttafel | MENÜ TRINKWARMWASSERKREIS | Werkseitig eingestelter Wert | Mindest Höchst | |
| 1600 | BetriebsartEin = Sollwert gleich dem Schutzbetrieb-SollwertAus = Nennsoillwerteco = Vorheizung aus | - | ein -- | |
| 1610 Nennsoillwert TWW °C 60 35 60 | ||||
| 1612 Sollwert reduzierter TWW °C 35 8 60 | ||||
| 1620 | Befährigung des Stundenprogramms | - | 24h/Tag | - |
| 1640 | Betriebsart LegionellenfunktionAusPeriodischFixer Wochentag | - | aus | -- |
| 1641 | Tage zwischen einer Legionellenfungtion und der{nachsten (1...7)} | - | 7 | - |
| 1642 | Tag der Legionellenfungtion (Montag...Sonntag) | - | Montag | - |
| 1644 | Uhrzeit, ab welcher die Legionellenfungtion einschaltet | - | --- | - |
| 1660 Verwendungsart der Umlaufpumpe TWW | - | TrinkwasserFreigabe | - | |
| 1663 | Temperatur, bei welcher die Umlaufpumpe TWW ausschaltet | °C | 45 | 8 |
9.3 VERSCHIEDENE PARAMETER
| Schalttafel | KONFIGURATIONSMENU | Werkseitig eingestellter Wert |
| 5710 | Befähigen des Heizkreises 1 | ein |
| 5721 | Befähigen des Heizkreises 3 | aus |
| 5730 | Einstellen des TWW-Fühlers in Funktion der Heizkesselart (mit oder ohne Speicher) | |
| 5731 | Art des Antriebs zur Kontrolle des TWW-Vorrangs | Umlenkventil |
| 5970 | Führer des TWW-Vorrangs (für Heizkessel ohne Speicher) | - |
| 5971 | Position des Kontaks in Ruhestellung | - |
| 5973...5976 | Parameter zur Bestimmung der Wasserfordermenge des TWW | - |
| 5977 | Eingang für den Raumthermostat eines der Heizkreise | Ruumthermostat Zone 1 |
| 5978 | - | |
| 6020 | MultifunktionaI: die Ein- und Ausgänge konnen manuell konfiguriert werden. Heizkreise 1, 2 oder 3: steuert eine Mischzone (1, 2 oder 3 - Kapitel 5) | - |
| 6021 | Rücklaufregler: nicht verwendet | - |
| 6022 | Solar Trinkwasser: zur Verwaltung einer Solaranlage mit 2 Fühlern und Pumpe (Kapitel 7)Vorregler/Zubringerpumpe: nicht verwendet | - |
| 6024 | Eingang Temperaturwächter Niedrigtemperaturkreis (Modul 1) | - |
| 6026 | Eingang Temperaturwächter Niedrigtemperaturkreis (Modul 2) | - |
| 6028 | Eingang Temperaturwächter Niedrigtemperaturkreis (Modul 3) | - |
| 6030...6038 | Siehe Kapitel 9 | - |
| 6040...6045 | Siehe Kapitel 9 | - |
| 6046...6068 | Siehe Kapitel 9 | - |
| 6097 | Für den Solarkollektor verwendete Führerart | Pt 1000 |
| 6200 | Speicherung aller mit dem Heizkessel und dem Zubehör verbundenen Führern (Kapitel 4) | - |
| 6212 | Herstellerinformationen | - |
| 6213 | Herstellerinformationen | - |
| 6215 | Herstellerinformationen | - |
| 6217 | Herstellerinformationen | - |
| 6230 | Herstellerinformationen | - |
| 6231 | Herstellerinformationen | - |
| 6704 | Befährigung Anzeige interner Code | ja |
| 6705 | Aktuell vorhandener interner Fehlercode | - |
| 6706 | Brennerphase, in welcher der Fehler aufgetreten ist | - |
| 6710 | Reset des externen Alarms (Kapitel 9) | nein |
| 6800 | Letzter angefallener Fehler | - |
| 6805 | Internet Code des letzten angefallenen Fehlers | - |
| 6806 | Brennerphase, in welcher der letzte Fehler angefallen ist | - |
| von 6810 bis 6996 | Archiv der vergangenen Fehler | - |
10. VERSCHIEDENE FUNKTIONEN
Neben der vorgehend beschrieben Einstellungen konnen auch die Ein- und Ausgabe gemäß den Anlagenerfordernissen konfiguriert werden. In den nachstehenden Beispelen wurden der Relaisausgang QX21 und der Fuhler BX21 des Zubehör berücksichtigt, aber Gleiches gilt auch fur die Relais QX22, QX23 und den Fuhler BX22. In allen Fällen ist es erforderlich, das Zubehör als "Multifunktonal" einzustellen.
| MENÜ PROGRAM | AMMZEILE PARAMETER | EINZUSTELLENDER WERT | BESCHREIBUNG | |
| KONFIGURATION | 6020 | Funktion Extensionsmodul 1 | MultifunktionaI | Befähigen der Solarfunktion |
10.1 TRINKWARMWASSER-ZIRKULATIONSPUMPE
Wenn ein Boiler für das Warmwasser verwendet wird, kann die Zirkulationspumpe gesteuert werden. Die Befähigung der Funktion hängt von der Stundenprogrammierung des Trinkwarmwassers ab. Um die Umlaufverluste zu minimieren, wird die Pumpe 10 Minuten lang eingeschaltet, dann folgt eine Pause von 20 Minuten. Mit der Steuertafel das Menu 2 abrufen, wie in Kapitel 4 beschrieben:
| MENÜ PROGRAM | AMMZEILE | WERT | BESCHREIBUNG |
| KONFIGURATION | 6030 | Zirkulationspumpe Q4 | Befährung der Zirkulationspumpe des Trinkwarmwassers (Ausgang Relais QX21) |
| 6040 | TWW Zirkulationsfuhrer B39 | Befährung des Zirkulationsfuhlers des Trinkwarmwassers (Fühler BX21) | |
| TRINKWASSER | 1663 | Werkeinstellung = 45°C | Trinkwassertemperatur, unter welcher die Pumpe einschaltet (Zirkulationssollwert) |
10.2 SOLARANLAGE FÜR SCHWIMMBÄDER
Die Heizung eines Schwimmbades mit Solarplatten kann folgendermaßen gemacht werden.
| 1 | Fühler des Solarboilers B31 (BX22-M) | 5 | Schwimmbadpumpe (QX21-N) |
| 2 | Fühler des Solarkollektors B6 (BX21-M) | 6 | Rücklauffuhler Schwimmbadheizung - Klemmenbrett M2 des Heizkernels |
| 3 | Pumpe des Solarkreises Q5 (QX23-N) | 7 | Schwimmbad |
| 4 | Boilerfühler B3 - Klemmenbrett M2 (9-10) des Heizkernels |


Für diese Anwendung sind spezifische Fuhler zu verwenden (welche als Zubehor gefelert werden).
Die Konfiguration gemäß Kapitel 8 vornehmen. Damit ist das System für die Verwendung der Solartafeln für den Trinkwarmwasserkreis konfiguriert. Mit der Fernbedienung das Menu 2 abrufen, wie in Kapitel 4 beschrieben:
| MENÜ PROG | RAMMZEILE WERT BESCHREIBUNG | ||
| KONFIGURATION | 5931 Schwirn | mbadführer B13 Befährung des | Schwimmbadführers (Eingang Führer BX2) |
| 6030 Solars | ellglied Schw'bad K18 | Befährigen der Pumpe zur Behezung des Schwimmbads (Ausgang Relais QX21) | |
| TRINKWASSER | 6046 Freigabe Schwimmbad Solar | Aktivierung der Schwimmbadbehezung (z. B. mittels Schwimmerschalter oder manuellem Befehl) | |
Die Verwendung des Kontaks H2 ist wichtig, weil damit der korrekte Betrieb des Systems und der Wärmeausstausch mit dem Schwimmbad - sofern von thisem befähigt - gewährleistet ist. Deshalb sicherstellen, dass das Schwimmbad mit Wasser gefüllt und in Betrieb ist.
10.3 ALLGEMEINE WÄRMEANFORDERUNG
Be der allgemeinen Wärmeanforderung handelt es sich um einen Wärmebedarf, welcher nicht von einem der drei verfügbaren Heizkreise bzw. vom Trinkwarmwasserkreis gemeldet wird. Diese Anforderung wird als Verbraucheranforderung bezeichnet und dient dazu, externe Einheiten mit Wärme zu versorgen, um beispelseweise das Wasser eines Schwimmbads zu heizen.
These Funktion wird mit folgender Konfiguration aktiviert. Mit der Fernbedienung das Menu 2 abrufen, wie in Kapitel 4 beschrieben:
| MENÜ | PROGRAMMZEILE | WERT | BESCHREIBUNG |
| KONFIGURATION | 6030 | Verbr'kreispumpe VK1 Q15 | Befährung der Pumpe für die externe Verbraucheranforderung 1 (Ausgang Relais QX21) |
| 6046 | Verbr'anforderung VK1 | Kontakt für die externe Anforderung 1 | |
| VERBRAUCHERKREIS 1 | 1859 | Werkeinstellung = 70°C | Vorlauftemperatur Heizung für externe Anforderung 1 |
Falls der Wärmebedarf von einem Analogsignal 0-10 V angezeigt wird, muss der Parameter 6046 auf "Verbr'anforderung VK1 10V" eingestellt werden. Weiters muss die Signalmerkmae mit folgenden Parametern vorgegeben werden:
| 6049 | Spannung'wert 1 H2 Modul 1 | 6050 | Funktionswert 1 H2 Modul 1 | 6051 | Spannung'wert 2 H2 Modul 1 | 6052 | Funktionswert 2 H2 Modul 1 |
10.4 ANDERE KONFIGURATIONEN
Nachstehend sind weitere Konfigurationen zusammenfasst:
Relais QX21
| Alarmausgang K10 | Alarm (z. B. Mehrfamilienhaus) |
| Zubringerpumper Q14 Pumper ein bei jeder Heizanforderung oder externer Anforderung | |
| Zeitprogramm 5 K13 | Kontakt wird durch “Stundenprogramm aux.” gesteuert |
| Kälteanforderung K28 | Kühlanforderung vom Kühlkeis 1 |
| Wassernachfüllung K34 | Ventil automatisches Anflüllen des Heizkessels |
| Geblaseabschaltung K38 Kontrolle des externen Ventilators | |
Fuhler BX21
| Pufferspeicherfuhler B4 | Boilerfuhler Heizung (oben) |
| Pufferspeicherfuhler B41 | Boilerfuhler Heizung (unter) |
| Pufferspeicherfuhler B42 | Dritter Boilerfuhler Heizung (in der Mitte des Boilers) |
Eingang H2
| Fehler-/Alarmeldung | Externes Alarmsignal |
| Kessel-Durchflussschalter | Steuert den Heizkessel-Flusswächter (nur verwenden, falls nicht im Heizkessel vorhanden) |
| Kesselthermostat | Steuert den Heizkessel-Thermostat (nur verwenden, falls nicht im Heizkessel vorhanden) |
| Verbr'anforderung VK1 10V | Externe Anforderung 1 mit Signal 0-10V (*) |
| Druckmessung 10V | Druckmessung mit Signal 0-10V (*) |
| Leistungsvorgabe 10V | Einstellung der Heizkesselleistung in Funktion des Signals 0-10V (*) |
- Um die Funktionen zu verwenden, müssen die Merkmale des Analogsignals mit den folgenden Parametern des Menüs Konfiguration der Fermbedienung eingestellt werden:
| 6049 | Spannung'wert 1 H2 Modul 1 | 6050 | Funktionswert 1 H2 Modul 1 | 6051 | Spannung'wert 2 H2 Modul 1 | 6052 | Funktionswert 2 H2 Modul 1 |

Die dargestellen Konfiguration gelten auch fur andere Relais/Fuhler/Eingänge der Karte, z. B. fur das Relais QX1 (Zeile 5890) oder die Fuhler BX2 (Zeile 5931) und BX3 (Zeile 5932).
11. TABELLE BETRIEBSSTÖRUNGEN
| E | Störung Störungsbeschreibung |
| 10 Außentemperaturfühler | Heizkreislauf aktiviert, aber keine Steuerung (Thermostat, Raumgerät oder externe Einheit) oder Außentemperaturfühler defekt |
| 84 BSB, Adressenk冲突 2 oder mehrere Raumgeräte demselben Heizkreislauf zugeordnet | |
| 98 Zusätzliches Modul 1 Gerät AVS 75 nicht erfasst oder nicht erkannt | |
| 99 Zusätzliches Modul 2 Gerät AVS 75 nicht erfasst oder nicht erkannt | |
| 373 Zusätzliches Modul 3 Gerät AVS 75 nicht erfasst oder nicht erkannt | |
| 30 Führer Vorlauf 1 Führer des Mischkreises 1 nicht gefunden | |
| 32 Führer Vorlauf 2 Führer des Mischkreises 2 nicht gefunden | |
| 260 Führer Vorlauf 3 Führer des Mischkreises 3 nicht gefunden | |
| 335 BX21 keine Funktion Führer BX21 nicht konfiguriert | |
| 336 BX22 keine Funktion Führer BX22 nicht konfiguriert | |
| 324 BX gleiche Führer Zwei oder mehrere Führer sind für thiselbe Funktion konfiguriert | |
| 52 Führer ACS 2 Führer Solarwasserkreis nicht gefunden | |
| 73 Führer Kollektor 1 Führer Solarkollektor nicht gefunden | |
| 57 Führer ACS-Zirkulation | Führer Warmwasserzirkulation nicht gefunden |
| 243 Schwimmbadfühler Schwimmbadfühler nicht gefunden | |
| 25 Führer Holzheizkessel | Führer des Biomasse-Heizkessels nicht gefunden |
| 346 Heizkesselpumpe Q10 nicht vorhanden | Pumpe des Biomasse-Heizkessels nicht gefunden |
12. TECHNISCHE MERKMALE
| Stromversorgung | Versorgungsspannung | AC 230 V (±10 %) | |||||
| Betriebsfrequenz | 50/60 Hz | ||||||
| Aufnahmeleistung | 4 VA | ||||||
| Versorgungssicherung (Speisung und Ausgänge) max. 10 | AT | ||||||
| Verkabelung | Steifer oder biesgamer Draht (geflochten oder mit Stütze) | - | |||||
| Einpolig | 0,5...2,5 mm² | ||||||
| Zweipolig | 0,5...1,5 mm² | ||||||
| Funktionsdaten | Softwareklasse | A | |||||
| Betriebsart EN 60 730 | 1b (automatischer Vorgang) | ||||||
| Eingänge | Digitaleingang H2 | - | |||||
| Niedrigstschutzspannung für saubere Kontakte | - | ||||||
| Niedrigsspannungskontakt | - | ||||||
| Spannung mit offenem Kontakt | DC 12 V | ||||||
| Strom mit geschlossenem Kontakt | DC 3 mA | ||||||
| Analogeingang H2 | - | ||||||
| Niedrigstschutzspannung | - | ||||||
| Bereich | DC 0..10 V | ||||||
| Innenwiderstand | >100 kΩ | ||||||
| Eingang L | AC 230 V (±10%) | ||||||
| Innenwiderstand | >100 kΩ | ||||||
| Eingang Sensoren BX21, BX22 | NTC 10k | ||||||
| Zulässige Verbindungskabel (Kupfer) | - | ||||||
| Schnitt | mm² | 0,25 | 0,5 | 0,75 | 1,0 | 1,5 | |
| Max. Länge | m | 20 | 40 | 60 | 80 | 120 | |
| Ausgänge | Ausgangsrelais | - | |||||
| Strombereich | AC 0,02...2 (2) A | ||||||
| Max. Anlaufstrom | 15 A für ≤1 s | ||||||
| Max. Strom (für alle Relais) | AC 6 A | ||||||
| Spannungsbereich | AC 24...230 V (für sauberen Kontakt) | ||||||
| Schnittstelle | BSB | Anschluss mit 2 Kabeln, nicht austauschbar | |||||
| Länge Basiseinheit - Periphergeräte | max. 150 m | ||||||
| Gesamtlänge | max. 300 m (max. Kabelleistung 60nF) | ||||||
| Kabelquerschnitt | 0,5 mm² | ||||||
| Max. Anzahl von in Kaskade anschließbaren Heizkesseln | 16 | ||||||
TARTALOMJEGYZEK
AJELZESEK LEIRASA 70
- ELoszó 71
- AZ ALKATRESZ LEIRASA. 71
2.1 A FALRA SZERELEs ELOFELTeteleI 71
2.2 FALRA SZERELEs 71 - ELEKTROMOS CSATLAKOZTATÁSOK 71
3.1 A KAZÁN ELEKTROMOS CSATLAKOZTATÁSA 71
3.2 KULSO ALKATRESZEK ELEKTROMOS CSATLAKOZTATASA. 72
4.APARAMETEREKBEALLITASA. 74 - VEGYES FUTESI RENDSZER 74
5.1 1. ELRENDEZÉS. 75
5.2 2. ELRENDEZÉS. 76
5.3 3.ELRENDEZES. 77 - ZONAKRA OSZTOTT FUTESI RENDSZER 78
6.1 4. ELRENDEZÉS
6.2 5. ELRENDEZÉS - A BELTERI TERMOSZTAT ELEKTROMOS CSATLAKOZTATASA 80
7.1 1. ESET - Egy belli termosztat csatlakoztatasa magas homersekletu zonaban.. 80
7.2 2. ESET-Belteri termosztatok csatlakoztatasa tobb magas homersekletzonabol allo rendszerhez.. 80
7.3 ESET-Belteri termosztatok csatlakoztatasa tobb magas homersekletz onabol allo rendszerhez.. 80
7.4 ESET-Belteri termosztatok csatlakoztatasa tobb alacsony homersekletzónabol allo rendszerhez 81 - NAPKOLLEKTOROS HASZNALATI MELEGVIZ RENDSZER 81
- PARAMÉTEREK BEÁLLITÁSA 82
9.1 FUTESI RENDSZER 82
9.2 HASZNALATI MELEGVIZ RENDSZER 83 - KULONBOZO FUNKCIOK 84
10.1 HASZNALATI MELEGVIZ KERINGETO SZIVATTYU 84
10.2 NAPKOLLEKTOROS RENDSZER MEDENCEFUTESHEZ 84
10.3 ALTALANOS HOIGENY 85
10.4 TOVABBI BEALLITASOK 85 - HIBAUZENETEK 86
- MUSZAKI JELLEMZÖK 86
B Beallitas B 6200 programsor, majd B. B Igen,maid B a megerositeshez.

EinfachAnleitung