90 F - Chaudière Baxi - Notice d'utilisation et mode d'emploi gratuit
Retrouvez gratuitement la notice de l'appareil 90 F Baxi au format PDF.
| Caractéristiques techniques | Chaudière à gaz Baxi 90 F, puissance nominale de 24 kW, rendement énergétique élevé, compatible avec les systèmes de chauffage central. |
|---|---|
| Utilisation | Conçue pour le chauffage des logements et la production d'eau chaude sanitaire, adaptée aux installations domestiques. |
| Maintenance et réparation | Entretien annuel recommandé par un professionnel, vérification des composants de sécurité, nettoyage des filtres et des échangeurs. |
| Sécurité | Équipée de dispositifs de sécurité tels que la protection contre la surchauffe et les fuites de gaz, conforme aux normes de sécurité en vigueur. |
| Informations générales | Garantie constructeur de 2 ans, installation par un professionnel recommandée, compatibilité avec les systèmes de régulation modernes. |
FOIRE AUX QUESTIONS - 90 F Baxi
Questions des utilisateurs sur 90 F Baxi
0 question sur cet appareil. Repondez a celles que vous connaissez ou posez la votre.
Poser une nouvelle question sur cet appareil
Téléchargez la notice de votre Chaudière au format PDF gratuitement ! Retrouvez votre notice 90 F - Baxi et reprennez votre appareil électronique en main. Sur cette page sont publiés tous les documents nécessaires à l'utilisation de votre appareil 90 F de la marque Baxi.
MODE D'EMPLOI 90 F Baxi
| A | BOILER SENSOR (SUPPLIED AS ACCESSORY) | C | SOLAR CIRCUIT PUMP |
| B PANEL SENSOR (SUPPLIED AS ACCESSORY) | |||

10.1 DHW Recirculation PUMP
DESCRIPTION SYMBOLES 36 1. AVANT-PROPOS 37 2. DESCRIPTION ACCESSOIRE 37 2.1 CONDITIONS REQUISES POUR L'INSTALLATION AU MUR 37 2.2 INSTALLATION MURALE 37 3. BRANCHEMENTS ÉLECTRIQUES 37 3.1 RACCORDEMENT ELECTRIQUE A LA CHAUDIÈRE 37 3.2 RACCORDEMENT ELECTRIQUE DES ACCESSOIRES EXTERNES 38 4. ACCES AUX PARAMÉTRES 40 5. INSTALLATION DE CHAUFFAGE MIXTE 40 5.1 SCHEMA 1 41 5.2 SCHEMA 2 42 5.3 SCHEMA 3 43 6. INSTALLATION DE CHAUFFAGE PAR ZONES 44 6.1 SCHEMA 4 44 6.2 SCHEMA 5 45 7. BRANCHEMENT ELECTRIQUE DU THERMOSTAT D'AMBIANCE 46 7.1 CAS - 1 - Branchement d'un thermostat d'ambiance simple dans une zone à haute température. 46 7.2 CAS - 2 - Branchement de plusieurs thermostats d'ambiance pour une installation multizone à haute température.....46 7.3 CAS - 3 - Branchement de plusieurs thermostats d'ambiance pour une installation multizone à basse température.....46 7.4 CAS - 4 - Branchement de plusieurs thermostats d'ambiance pour une installation multizone à basse température avec micro-interrupteurs de fin de course dans les vannes de zone. 47 8. INSTALLATION SOLAIRE D'EAU CHAUBE SANITAIRE 47 9. PROGRAMMATION PARAMÉTRES 48 9.1 INSTALLATION DE CHAUFFAGE 48 9.2 INSTALLATION EAU CHAUBE SANITAIRE 49 10. AUTRES FONCTIONS 50 10.1 POMPE DE RECIRCULATION ECS 50 10.2 INSTALLATION SOLAIRE POUR PISCINE 50 10.3 DEMANDE DE CHALEUR GENÉRALE 51 10.4 AUTRES CONFIGURATIONS 51 11. LIST DES ANOMALIES 52 12. CARACTERISTIQUES TECHNIQUES 52
Selon sa politique d'amélioration continue des produits, le fabricant se réserve la possibilité de modifier les données reportées dans cette documentation à tout moment et sans aucun préavis. La présente documentation n'est fournie qu'à titre d'information et n'a aucune implication contractuelle vis-à-vis des tiers.

Avertissement
Risque d'endommagement ou anomalie de fonctionnement de l'appareil. Faire très attention aux avertissements qui concernent des risques de dommages aux personnes.

DANGER HAUTE tension
Pièces électriques sous tension, risque de choc électrique.

Informations importantes
Informations à lire très attentivement car elles sont utiles pour le fonctionnement correct de la chaudière.
1. Avant-propos
La chaudière peut gérer de manière indépendante jusqu'à trois circuits de chauffage moyennant l'utilisation d'accessoires externes tels que des unités d'ambiance, des régulateurs d'ambiance et des modules externes. L'électronique qui équipe cette chaudière compte une large gamme de fonctions pour la personnalisation et la gestion de différents types d'installations. Pour le bon fonctionnement du système, il est indispensable d'assigner un numéro (de 1 à 3) à chaque accessoire utilisé afin de permettre à la carte de la chaudière de les reconnaître.

Pour l'utilisation de l'accessoire AVS 75.391, il est nécessaire de disposer du régulateur d'ambiance (disponible en tant qu'accessoire).
2. Description accessoire
Cet accessoire permet à l'appareil de gérer :
- Circuits de chauffage à différentes températures;
- Installation solaire; Dautres applications spécifiques (chauffage piscine, pompe de recirculation ECS, couplage installation à biomasse, etc.).
Cet accessoire peut gérer directement les composants du circuit (pompe, sonde de température, vanne de mélange, etc.), jusqu'à un maximum de 3 sorties relais indépendantes, 2 sondes de température et 1 entrée de commande. Il est possible d'utiliser certaines fonctions prédéfinies qui facilitent la configuration de l'installation.

Pour la réalisation des configurations décrites, il est indispensable d'utiliser le Regulateur d'Ambiance pour la configuration des paramètres. Pour modifier les paramètres et les connexions des borniers du tableau de bord, voir la notice d'utilisation de la chaudière.
Avant de procéder à l'installation :
- Couper l'alimentation électrique. Assurer une circulation d'air à l'extérieur du boîtier de confinement apte à dissiper la chaleur produite par l'accessoire AVS 75. L'unité ne doit pas être exposée à des projections d'eau ni à des sources de chaleur.

Mettre l'appareil sous tension uniquement après avoir terminé l'installation.
2.2 Installation MURALE
Fixer le dispositif au mur à l'aide des deux vis à pression fournies avec l'accessoire, en se servant des trous présents dans le boîtier électrique. Effectuer le branchement de l'unité à la chaudière maître et aux accessoires comme cela est décrit au chapitre 3. Pour la fixation, se reporter aux dimensions indiquées dans la figure ci-contre.
| A | Bloque-câble pour cordon d'alimentation |
| B | Trous pour fixation au mur |
| C | Passé-câbles pour accessoires électriques externes |


Mettre l'appareil sous tension uniquement après avoir terminé l'installation.
3. Branchements électriques

Pour le passage des câbles de raccordement entre la chaudière et les accessoires, se servir des trous « passage-câble » présents sur le fond de la chaudière.
3.1 Raccordement électrique à la chaudière
- Le dispositif doit être relié électriquement à un réseau d'alimentation à 230 VCA monophasé muni de la terre.
- L'installation doit être confiée uniquement à un personnel qualifié.
- Avant de mesurer l'équipement sous tension, vérifier que tous les branchements électriques ont été effectués correctement. Lire également attentivement les indications présentes dans la notice de la chaudière.
- Relier le bornier à 2 pôles de l'unité AVS 75 au bornier M2 (2-3) de la chaudière en utilisant un câble harmonisé « HAR H05 VV-F » 2x0,5 mm² mesurant au maximum 150 m de long.

3.2 Raccordement électrique des accessoires externes
Pour le raccordement de l'accessoire AVS 75 aux accessoires externes, procéder de la façon suivante (utiliser des câbles harmonisés « HAR H05 VV-F » de 1mm² de section):
CAS CIRCUIT MÉLANGÉ (voir schéma par. 3.2.1)
Relier la pompe de la zone mélangée au connecteur QX23 de l'AVS 75. Relier la sonde de départ de la zone mélangée au connecteur BX21 de l'AVS 75 (QAD36 fournie). - Connecter la vanne de mélange au connecteur QX22-QX21. Relier le thermostat d'ambiance au connecteur H2 de l'AVS 75. - Connecter le thermostat de sécurité au connecteur FX23.
CAS INSTALLATION SOLAIRE ECS (voir schéma au par. 3.2.2)
- Relier la pompe de l'installation solaire au connecteur QX23 de l'AVS 75.
- Connecter la sonde du ballon d'eau chaude solaire au connecteur BX22 de l'AVS 75.
- Connecter la sonde des panneaux solaires au connecteur BX21 de l'AVS 75.
| LÉGENDE RACCORDEMENT CONNECTEURS | |
| N⊕L (L-N) | Alimentation AVS 75 |
| X50 | Connecteur pour le raccordement entre la carte électronique SIEMENS et l'accessoire AVS 75 |
| X30 | Connecteur pour la connexion avec un cable plat à un autre accessoire. |
| T (QX21⊕N) | Sortie relais 230V programmable |
| T (QX22⊕N) | Sortie relais 230V programmable |
| S (QX23⊕N) | Sortie relais 230V programmable |
| C (EX21-FX23-L) | connexion pour thermostat de sécurité (uniquement pour zones mélangées) |
| n (H2-M) | Entrée numérique 12VDC ou analogique 0-10VDC programmable. |
| n (BX21-M) | Entrée sonde NTC 10K / Pt1000 programmable |
| n (BX22-M) | Entrée sonde NTC 10K / Pt1000 programmable |

3.2.1 Cas circuit mélangé
| A SONGDE DE REFOULEMENT QAD36 C POMPE ZONE MÉLANGÉE | |
| B VANNE DE MÉLANGÉ D THERMOSTAT DE SECURITÉ | |


En cas de zone mélangée, connecter le thermostat de sécurité entre les bornes « FX23 - L » et placer un pontet sur les bornes « EX21 - FX23 ». De cette façon, la pompe du circuit connectée au relais « QX23 » est internement connectée en série au thermostat de sécurité.

Lorsqu’il est nécessaire d’utiliser la sortie relais « QX23 » pour des fonctions autres que ce qui a été prévu pour la zone mélangée, placer un pontet sur les bornes « FX23 - L »
3.2.2 Cas installation solaire ECS
| A | SONDE BALLON (FOURNIE EN TANT QU'ACCESSOIRE) | C | POMPE CIRCUIT SOLAIRE |
| B | SONDE PANNEaux (FOURNIE EN TANT QU'ACCESSOIRE) |

4. Accès aux paramètres
Pour procéder à la configuration, accéder au menu paramètres du Régulateur d'Ambiance comme cela est indiqué ci-après :
LEGENDE MENU FIGURE
| 1 | Utilisateur final | 3 | Spécialiste |
| 2 | Mise en service | 4 | OEM |
La procédure pour accéder aux quatre menus qui permettent la programmation de la carte de la chaudière et/ou du régulateur d'ambiance est la suivante :
- depuis le menu principal C. A et C (maintenir appuyé pendant environ 6 secondes) menu 1-2-3-4 (voir la figure ci-contre et la légende). C appuyer dessus plusieurs fois pour revenir en arrière d'un menu à la fois jusqu'au menu principal.

Fonction des touches pour la modification des paramètres
| B | Le menu / faire défiler les paramètres à l'intérieur du menu / désir la valeur du paramètre |
| B | Entrer dans le menu désiré / sélectionner le paramètre à modifier / valider la valeur modifiée |
| C | Revenir au menu précédent |
Dans toutes les configurations représentées, si l'on utilise un Régulateur d'Ambiance ou bien un appareil d'ambiance en les config. gruant comme appareil d'ambiance 1, il est possible de gén, en plus de la zone de chauffage 1, également les fonctions d'eau chaude sanitaire et le stand-by de la chaudière. En le configurant comme appareil d'ambiance 2 ou appareil d'ambiance 3 il est uniquement possible de gén respectivement les zones de chauffage 2 et 3. Voir la notice d'utilisation des accessoires correspondants pour ce qui est de la procédure de configuration.

À la fin de la configuration de chaque installation, exécuter la procédure suivante pour enregistrer dans la chaudière les composants utilisés.
- Accéder au menu 2, en agissant comme indiqué au début de ce chapitre.
- Configuration B. Ligne de programme 6200 puis B. Oui, puis B pour valider.

Si l'appareil est raccordé à une installation au sol, l'installeur devra prévoir un thermostat de sécurité assurant la protection de l'installation contre les surtempératures.
5. Installation de chauffage MIXTE
Il est possible de configurer l'accessoire AVS 75 pour la gestion d'un circuit à basse température. De cette façon, l'AVS 75 est en mesure de contrôler la pompe, la vanne de mélange et la sonde de départ du circuit de chauffage sélectionné selon les schémas suivants.

Pour une installation à basse température, il est recommandé de baisser le point de consigne maximum de la température de la chaudière en chauffage en réglant le paramètre 741 (voir paragraphe 8.1) à une valeur non supérieure à 45°C.

Modifier le paramètre correspondant au temps de fermeture de la vanne de mélange en fonction du modèle utilisé conformément aux instructions suivantes.

Les schémas indiqués ci-après se réfèrent à des chaudières d'une puissance inférieure à 35 kW. Pour les chaudières de puissance supérieure à 35 kW, il faut prévoir un séparateur hydraulique en aval de la chaudière et les zones doivent être équipées de pompes de zone à la place de l'électrovanne.
5.1 SCHEMA 1
Zone à basse température avec unité d'ambiance - circuit de chauffage (1) Zone à haute température avec thermostat d'ambiance - circuit de chauffage (2)
| 1 Sonde externe - bornier M2 (4-5) de chaudière | |
| 2 | Vanne de mélange zoneasse température (QX21-N-QX22) |
| 3 Pompe circuitasse température (QX23-N) | |
| 4 Sonde circuitasse température (BX21-M) | |
| 5 Thermostat de sécurité circuitasse température (FX23-L) | |
| 6 Appareil d'ambiance - bornier M2 (1-2-3) de chaudière | |
| 7 Électrozanne ou pompe zone haute température à alimentation externe | |
| 8 | Thermostat d'ambiance zone haute température (pour la connexion voir paragraphe 7.1) |

En utilisant le panneau de commande, accéder au menu 2, comme cela est décrit au chapitre 4, puis effectuer les réglages suivants:
| MENU | LIGNE DE PROGRAMME | VALEUR À CONFIGURER | DESCRIPTION |
| CONFIGURATION | 5715 Marche Activation di circuit de chauffage 2 | ||
| 5977 | Thermostat d'ambiance CC2 | Activation thermostat pour le circuit 2 (contact 1-2 bornier M1) | |
| 6020 Circuit chauffage 1 Activation de la zone basse température | |||
| 6024 | Thermostat de sécurité CC | Entrée EX21 activée comme protection de la zone basse température | |
| 6046 Générat. bloqué attente Entrée | H2 activée comme protection de la zone basse température | ||
| CIRCUIT CHAUFFAGE 1 | 742 --- | Activation de la température de départ modulante (zone basse température) | |
| 834 | Défaut 180 s | Temps de fermeture de la vanne de mélange | |
L'unité d'ambiance peut contrôler directement la zone à basse température en fonction de la température ambiente souhaitiée dans le local. Lorsque, en tournant le bouton B, l'afficheur visualise la température de refoulement de la chaudière au lieu de la température ambiente, cela signifie que la configuration n'a pas été effectuée correctement.
5.2 SCHEMA 2
Plusieurs zones à basse température avec thermostat d'ambiance et unité d'ambiance commune - circuit de chauffage (1)
Zone à haute température avec thermostat d'ambiance - circuit de chauffage (2)
| 1 Sonde externe - bornier M2 (4-5) de chaudière | |
| 2 | Vanne de mélange zone basse température (QX21-N-QX22) |
| 3 Pompe circuit BASSE TEMPERATURE (QX23-N) | |
| 4 Sonde circuit BASSE TEMPERATURE (BX21-M) | |
| 5 Thermostat de sécurité circuit BASSE TEMPERATURE (FX23-L) | |
| 6 Apparil d'ambiance - bornier M2 (1-2-3) de chaudière | |
| 7 | Entrée thermostat d'ambiance zone basse température (H2-M - pour la connexion voir le paragraph 7.4) |
| 8 Électrovanne ou pompe zone haute température à alimentation externe | |
| 9 Thermostat d'ambiance zone haute température (pour la connexion voir le paragraph 7.1) | |

En utilisant le panneau de commande, accéder au menu 2, comme cela est décrit au chapitre 4, puis effectuer les réglages suivants:
| MENU | LIGNE DE PROGRAMME | VALEUR À CONFIGURER DESCRIPION | |
| CONFIGURATION | 5715 Marche Activation di circuit de chauffage 2 | ||
| 5977 | Thermostat d'ambiance CC2 | Activation thermostat pour le circuit 2 (contact 1-2 bornier M1) | |
| 6020 Circuit chauffage 1 Activation de la zone basse température | |||
| 6024 | Thermostat de sécurité CC | Entrée EX21 activée comme protection de la zone basse température | |
| 6046 | Thermostat d'ambiance CC1 | Entrée H2 activée comme thermostat d'ambiance de la zone basse température | |
| CIRCUIT CHAUFFAGE 1 | 710 | 35 °C | Point de consigne du local à chauffe (zone basse température) |
| 834 | Défaut 180 s | Temps de fermeture de la vanne de mélange | |
En configurant la température de confort à la valeur maximale (35 °C) on assure le bon fonctionnement des zones à basse température. En effet, de cette façon, l'unité d'ambiance ne bloque pas la demande de chaleur des divers thermostats d'ambiance qui gèrent les sous-zones.
Dans ce cas, l'unité d'ambiance s'occupe de la gestion de l'installation à basse température mais elle ne peut pas être utilisée pour la gestion de la température de l'un des locaux. En tournant le bouton B, l'afficheur montre la température de départ de la chaudière. Le circuit de chauffage fonctionne à refoulement fixe.
5.3 SCHEMA 3
Zones de basse température - circuit de chauffage (1) et de haute température - circuit de chauffage (2) avec thermostat d'ambiance.
| 1 Sonde externe - bornier M2 (4-5) de chaudière | |
| 2 | Vanne de mélange zone basse température (QX21-N-QX22) |
| 3 Pompe circuit basse température (QX23-N) | |
| 4 Sonde circuit basse température (BX21-M) | |
| 5 Thermostat de sécurité circuit basse température (FX23-L) | |
| 6 Entrée thermostat d'ambiance zone basse température (H2-M) | |
| 7 Électrozanne ou Pompe zone haute température à alimentation externe | |
| 8 Thermostat d'ambiance zone haute température (pour la connexion voir le paragraphe 7.1) | |

En utilisant le panneau de commande, accéder au menu 2, comme cela est décrit au chapitre 4, puis effectuer les réglages suivants:
| MENU | LIGNE DE PROGRAMME | VALEUR À CONFIGURER DESCRIPION | |
| CONFIGURATION | 5715 Marche | Activation di circuit de chauffage 2 | |
| 5977 | Thermostat d'ambiance CC2 | Activation thermostat pour le circuit 2 (contact 1-2 bornier M1) | |
| 6020 Circuit chauffage 1 Activation de la zone basse température | |||
| 6024 | Thermostat de sécurité CC | Entrée EX21 activée comme protection de la zone basse température | |
| 6046 | Thermostat d'ambiance CC1 | Entrée H2 activée comme thermostat d'ambiance de la zone basse température | |
| CIRCUIT CHAUFFAGE 1 | 834 Défaut | 180 s Temps de fermeture de la vanne de mélange | |
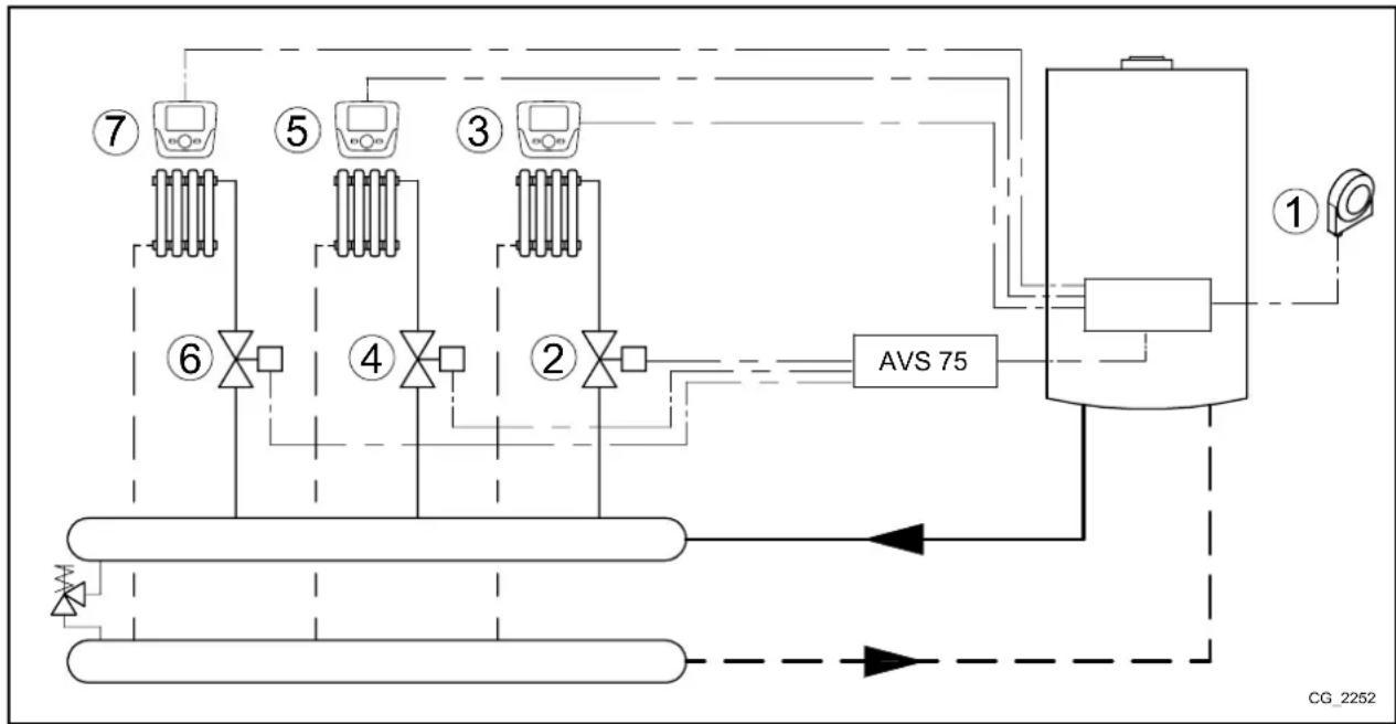
6. Installation de chauffage par ZONES
Lorsqu'il faut gérer des installations mélangées, il est possible d'utiliser l'accessoire AVS 75 pour commander des pompes/électrovannes de zone, comme cela est illustré ci-après :

Afin d'éviter les mises en marche et arrêts fréquents, il est recommandé d'augmenter le point de consigne minimum de température de la chaudière en chauffage en configurant les paramètres 740, 1040 et 1340 (voir paragraphe 8.1) à une valeur non inférieure à 45 °C.
6.1 SCHEMA 4
Deux zones avec unité d'ambiance circuits de chauffage (1 et 2) et 1 zone avec thermostat d'ambiance circuit de chauffage (3).
| 1 | Sonde externe - bornier M2 (4-5) de chaudière | 5 | Appareil d'ambiance circuit 2 - bornier M2 (1-2-3) de chaudière |
| 2 | Électrovanne ou pompé de zone circuit 1 (QX21-N)* | 6 | Électrovanne ou pompé de zone circuit 3 à alimentation externe |
| 3 | Appareil d'ambiance circuit 1 - bornier M2 (1-2-3) de chaudière 7 | Thermostat d'ambiance circuit 3 (pour la connexion voir le paragraphe 7.1) | |
| 4 | Électrovanne ou pompé de zone circuit 2 (QX22-N)* |
* L'accessoire AVS 75 n'est pas en mesure de commander directement une électrovanne à 3 fils. Il faut pour cela utiliser un relais avec un contact d'échange.

Les unités d'ambiance 3 et 5 sont connectées en parallèle.
Les unités d'ambiance peuvent contrôler directement les zones respectives en fonction de la température ambiantedésirée dans les locaux. En utilisant le panneau de commande, accéder au menu 2, comme cela est décrit au chapitre 4, puis effectuer les réglages suivants :
| MENU | LIGNE DE PROGRAMME | VALEUR À CONFIGURER | DESCRIPTION |
| CONFIGURATION | 5715 | Marche | Activation di circuit de chauffage 2 |
| 5721 | Marche | Activation di circuit de chauffage 3 | |
| 5977 | Thermostat d'ambiance CC3 | Activation thermostat pour le circuit 3 (contact 1-2 bornier M1) | |
| 6020 | Multifonction | - | |
| 6030 | Pompe CC1 Q2 | Contrôle de la pompe/électrovanne du circuit 1 | |
| 6031 | Pompe CC2 Q6 | Contrôle de la pompe/électrovanne du circuit 2 | |
| CIRCUIT CHAUFFAGE 1 | 742 | --- | Activation de la température de départ modulante (circuit de chauffage 1) |
| CIRCUIT CHAUFFAGE 2 | 1042 | --- | Activation de la température de départ modulante (circuit de chauffage 2) |
Les unités d'ambiance peuvent contrôler directement les zones respectives en fonction de la température ambiance désirée dans les locaux. Lorsque, en tournant le bouton B, l'afficheur visualise la température de refoulement de la chaudière au lieu de la température ambiance, cela signifie que la configuration des paramètres 742, 1042 et 1034 n'a pas été effectuée correctement.
6.2 SCHEMA 5
Trois zones avec unité d'ambiance - circuits de chauffage (1, 2 et 3)
| 1 | sonde externe - bornier M2 (4-5) de chaudière | 5 | apparéil d'ambiance circuit 2 - bornier M2 (1-2-3) de chaudière |
| 2 | électrovanne zone circuit 1 (QX21-N)* | 6 | électrovanne zone circuit 3 (QX23-N)* |
| 3 | apparéil d'ambiance circuit 1 - bornier M2 (1-2-3) de chaudière | 7 | apparéil d'ambiance circuit 3 - bornier M2 (1-2-3) de chaudière |
| 4 | électrovanne zone circuit 2 (QX22-N)* |

- L'accessoire AVS 75 n'est pas en mesure de commander directement une électrovanne à 3 fils. Il faut pour cela utiliser un relais avec un contact d'échange.

Les unités d'ambiance 3, 5 et 7 sont connectées en parallèle.
Les unités d'ambiance peuvent contrôler directement les zones respectives en fonction de la température ambiantedésirée dans les locaux. En utilisant le Régulateur d'Ambiance, accéder au menu 2, comme cela est décrit au chapitre 4, puis effectuer les réglages suivants :
| MENU | LIGNE DE PROGRAMME | PARAMÈTRE | VALEUR À CONFIGURER | DESCRIPTION |
| CONFIGURATION | 5715 | Circuit chauffage 2 | Marche | Activation di circuit de chauffage 2 |
| 5721 | Circuit chauffage 3 | Marche | Activation di circuit de chauffage 3 | |
| 5977 | Fonction entrée H5 | Sans | Déactivation du thermostat sur bornier M1 (1-2) de la carte | |
| 6020 | Fonction module d'extension 1 | Multifonction | - | |
| 6030 | Sortie relais QX21 module 1 | Pompe CC1 Q2 | Contrôle de la pompe/électrovanne du circuit 1 | |
| 6031 | Sortie relais QX22 module 1 | Pompe CC2 Q6 | Contrôle de la pompe/électrovanne du circuit 2 | |
| 6032 | Sortie relais QX23 module 1 | Pompe CC3 Q20 | Contrôle de la pompe/électrovanne du circuit 3 | |
| CIRCUIT CHAUFFAGE 1 | 742 | Point de consigne départ avec thermostat d'ambiance | --- | Activation de la température de départ modulante (circuit de chauffage 1) |
| CIRCUIT CHAUFFAGE 2 | 1042 | Point de consigne départ avec thermostat d'ambiance | --- | Activation de la température de départ modulante (circuit de chauffage 2) |
| CIRCUIT CHAUFFAGE 3 | 1342 | Point de consigne départ avec thermostat d'ambiance | --- | Activation de la température de départ modulante (circuit de chauffage 3) |
Les unités d'ambiance peuvent contrôler directement les zones respectives en fonction de la température ambiance désirée dans les locaux. Lorsque, en tournant le bouton B, l'afficheur visualise la température de départ de la chaudière au lieu de la température ambiance, cela signifie que les paramètres 742, 1042 ou 1342 n'ont pas été configurés correctement.
7. Branchement électrique du thermostat d'ambiance

La température de fonctionnement est identique pour tous les circuits.

Les relais peuvent être remplacés par des vannes équipées de micro-interrupteurs de fin de course et inversement.
7.1 Cas - 1 - Branchement d'un thermostat d'ambiance simple dans une zone à haute température.
Connecter le thermostat d'ambiance au réseau de distribution électrique externe (230 V) qui alimentera la vanne de zone (ou pompe) et la bobine du relais et connecter le contact du relais au bornier M1 (1-2) de la chaudière.

7.2 Cas - 2 - Branchement de plusieurs thermostats d'ambiance pour une installation multizone à haute température.
Connecter les thermostats d'ambiance en parallèle au réseau de distribution électrique externe (230 V) qui alimenteront les vannes de zone (ou les pompes) et les bobines des relais et connecter les contacts des relais en parallèle au bornier M1 (1-2) de la chaudière.

7.3 Cas - 3 - Branchement de plusieurs thermostats d'ambiance pour une installation multizone à basse température.
Connecter les thermostats d'ambiance en parallèle au réseau de distribution électrique externe (230 V) qui alimenteront les vannes de zone (ou les pompes) et la bobine du relais et connecter le contact du relais aux bornes H2-M de l'AVS 75.

7.4 Cas - 4 - Branchement de plusieurs thermostats d'ambiance pour une installation multizone à basse température avec micro-interrupteurs de fin de course dans les vannes de zone.
Connecter les thermostats d'ambiance en parallèle au réseau de distribution électrique externe (230 V) qui alimentent les vannes de zone et brancher les contacts des micro-interrupteurs en parallèle aux bornes H2-M de l'AV75.

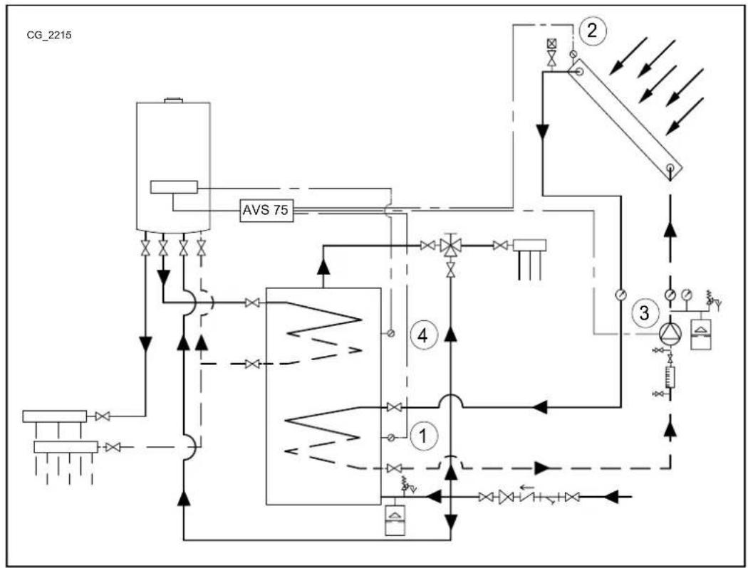
8. Installation solaire d'eau CHAUBE sanitaire
Dans cette configuration, l'accessoire AVS 75 est en mesure de gérer la pompe du circuit solaire, la sonde du collecteur et la sonde du ballon d'eau chaude (relative au circuit solaire) selon le schéma suivant :
| 1 | sonde ballon solaire B31 (BX22-M) | 3 | pompe circuit solaire Q5 (QX23-N) |
| 2 | sonde collecteur solaire B6 (BX21-M) | 4 | sonde ballon B3 - bornier M2 (9-10) dans chaudière |


Utiliser des sondes spécifiques pour cette application (fournies en tant qu'accessoire).
En utilisant le Régulateur d'Ambiance, accéder au menu 2, comme cela est décrit au chapitre 4, puis effectuer les réglages suivants:
| MENU | Ligne DE PROGRAMME | VALEUR À CONFIGURER | DESCRIPTION |
| CONFIGURATION | 6020 | Solaire ECS | Activation de la fonction solaire |
Ci-après la liste des paramètres utilisables. En cas d'utilisation de panneaux solaires munis de tubes sous vide, activer la fonction de protection spécifique (paramètres 3830, 3831):
| MENU | LIGNE DE PROGRAMME | VALEUR DESCRIPTION |
| CONFIGURATION | 3810 Défaut 8°C | Différence de température entre collecteur et sonde solaire ballon pour activation pompe solaire |
| 3811 Défaut 4°C | Différence de température entre collecteur et sonde solaire ballon pour arrêt pompe solaire | |
| 3850 Défaut "----" | Température au-dessus de laquelle la pompe du collecteur est activée (uniquement si la température maximum du ballon n'est pas atteinte) |
Accéder au menu 3
(paragraphe 5.2)
| SOLAIRE | 3830 Défaut "----" | Temps maximum blocage pompe solaire si la température du collecteur atteint sa valeur maximum (paramètre 3850) dans le temps minimum de circulation (paramètre 3831) | |
| 3831 Défaut 30s Temps minimum de circulation pompe collecteur | |||

Le symbole affiche signale que la pompe de l'installation solaire est en fonctionnement pour chauffer le ballon.
9.1 Installation de chauffage
| Panneau decommande | MENUCIRCUIT CHAUFFAGE CR 1,2,3 | Valeurd'usine | Minimum | Maximum | |||
| CR1 | CR2 | CR3 | |||||
| 700 | 1000 | 1300 | Éteint-protection antigel d'ambiance: la chaudière s'allume lorsque latempérature ambiente est <6 °CAutomatique: la température du local à chauffer dépend de la plage horsere sélectionnéeRéduit: la température du local à chauffer correspond à la température modeRéduitConfort: la température du local à chauffage correspond à la températureConfort | - | Confort | - | - |
| 710 | 1010 | 1310 | Température ambiente de comfort | °C | 20 | Réduite | Confortmaximum |
| 712 | 1012 | 1312 | Température ambiente mode Réduit | °C | 16 | Fluideanti-gel | Confort |
| 714 | 1014 | 1314 | Température ambiente mode Antigel | °C | 6 | 4 | Réduite |
| 720 | 1020 | 1320 | Sélection de la courbe climatique pour sonde externe | - | 1,5 | 0,1 | 4 |
| 730 | 1030 | 1330 | En présence de sonde externe et avec le mode de fonctionnement automatique, on a le contrôle automatique du chauffage (ON-OFF) en fonction de la température (externe) sélectionnée | °C | --- | 8 | 30 |
| 740 | 1040 | 1340 | Valeur minimum de départ(p. ex. avec la fonction de départ modulante active) | °C | 25 | 8 | Consignemax |
| 741 | 1041 | 1341 | Valeur maximum de départ(p. ex. avec la fonction de départ modulante active) | °C | 80 | Consignemini | 95 |
| 742 | 1042 | 1342 | Température de départ en présence d'unité d'ambiance( --- = activation départ modulant) | °C | 80 | Consignemini | Consignemax |
| 750 | 1050 | 1350 | Importance de la température ambiente par rapport à la température externet inversement (fonction influence de l'ambiance):--- %: climatique pure1 ÷ 99 % : climatique avec compensation ambiente100 % : ambiente pure | % | 50 | 1 | 100 |
| 760 | 1060 | 1360 | Différentiel d'accut de la chaudière en fonction de la température ambiente désirée | °C | 0,5 | 0,5 | 4 |
| 809 | 1109 | 1409 | La pompé de la chaudière et la pompe du circuit restent actives 24h | - | non | - | - |
| 834 | 1134 | 1434 | Temps de fermeture de la vanne de mélange pour la basse température | s | 180 | 30 | 873 |
| 850 | 1150 | 1450 | Il est recommendé d'utiliser la fonction « Manuel » | - | arrêt | ||
| 851 | 1151 | 1451 | Température de départ à laquelle la fonction sèche-chape | °C | 25 | 0 | 95 |
| 855 | 1155 | 1455 | Température de départ actuelle de la fonction sèche-chape | °C | - | - | - |
| 856 | 1156 | 1456 | Jour de la semaine lors de l'activation de la fonction sèche-chape | - | - | - | - |
CR = Circuit de chauffage
9.2 Installation eau CHAUBE sanitaire
| Panneau de commande | MENU CIRCUIT SANITAIRE | Valeur d'usine | Minimum | Maximum | |
| 1600 | Type de fonctionnementArrêt = point de consigné égal à consigne antigelMarche = point de consigne nominaleco = préchauffage désactivé | - | marche - - | ||
| 1610 Point de consigne nominal du circuit sanitaire °C 60 35 60 | |||||
| 1612 | Point de consigne du circuit sanitaire réduit | °C | 35 | 8 | 60 |
| 1620 | Activation de la programmation hora | - | 24h/24 | - | - |
| 1640 | Type de fonctionnement de la fonction anti-légionellose :ArrêtPériodiqueJour de semaine fixe | - | arrêt | - - | |
| 1641 | Jours entre une fonction anti-légionellose et l'autre (1 ÷ 7) | - | 7 | - | - |
| 1642 | Jour de la fonction anti-légionellose (de lundi à dimanche) | - | Lundi | - | - |
| 1644 | Heure de début de la fonction anti-légionellose | - | --- --- | - | - |
| 1660 | Mode d'utilisation de la pompé de recirculation ECS | - | Libération ECS | - | - |
| 1663 | Température à laquelle la pompé de recirculation ECS s'accrite | °C | 45 | 8 | 60 |
9.3 Paramètres DIVERS
| Panneau de commande | MENU DE CONFIGURATION | Valeur d'usine |
| 5710 Activation di circuit de chauffage 1 | marche | |
| 5721 Activation di circuit de chauffage 3 | arrêt | |
| 5730 | Configuration de la sonde ECS en fonction du type de chaudière (accumulation ou instantanée) | |
| 5731 | Type d'actionneur pour le contrôle de la priorité ECS | Vanne directionnelle |
| 5970 | Capteur de priorité ECS (pour chaudières de type instantané) | - |
| 5971 Position du contact au repos | - | |
| 5973...5976 | Paramètres pour la détermination du début d'eau du prélèvement sanitaire | - |
| 5977 | Entrée pour thermostat d'ambiance d'un des circuits de chauffage | Thermostat d'ambiance zone 1 |
| 5978 | - | |
| 6020 | Multifonction : il est possible de configurer manuelle les entrées et les sortiesCircuit chauffage 1, 2 ou 3 : gère une zone mélangée (1, 2 ou 3 - chapitre 5) | - |
| 6021 | - | |
| 6022 | Régulateur temp. retour : pas utiliséSolaire ECS : gère une installation solaire avec 2 sondes et une pompé (chapitre 7)Régulateur/pompe primaire : pas utilisé | - |
| 6024 | Entrée pour thermostat de sécurité circuit basse température (module 1) | - |
| 6026 | Entrée pour thermostat de sécurité circuit basse température (module 2) | - |
| 6028 | Entrée pour thermostat de sécurité circuit basse température (module 3) | - |
| 6030...6038 | Voir chapitre 9 | - |
| 6040...6045 | Voir chapitre 9 | - |
| 6046...6068 | Voir chapitre 9 | - |
| 6097 | Type de sonde utilisé pour le collecteur solaire | Pt 1000 |
| 6200 | Enregistrement de toutes les sondes connectées dans la sonde et dans les accessoires (chapitre 4) | - |
| 6212 Information producteur | - | |
| 6213 Information producteur | - | |
| 6215 Information producteur | - | |
| 6217 Information producteur | - | |
| 6230 Information producteur | - | |
| 6231 Information producteur | - | |
| 6704 Activation visualisation code interne | oui | |
| 6705 | Code interne de l'erreur actuellément présente | - |
| 6706 Phase du brûleur où l'erreur est apparue | - | |
| 6710 RAZ d'une alarme externe (chapitre 9) | non | |
| 6800 Dernière erreur survenue | - | |
| 6805 | Code interne de la dernière erreur survenue | - |
| 6806 | Phase du brûleur de la dernière erreur survenue | - |
| de 6810 à 6996 | Journal des erreurs précédentes | - |
10. AUTRES Fonctions
En plus des paramétrages précédemment décrits, il est possible de configurer les entrées et les sorties en fonction des exigences de l'installation. Les exemples suivants montrent la sortie relais QX21 et la sonde BX21 de l'accessoire, mais cela est également valable pour les relais QX22, QX23 et la sonde BX22. Dans tous les cas, il est nécessaire de régler l'accessoire sur «Multifonction».
| MEN LIGNE | DE PROGRAMME PARAMÉTRE VALEUR À CONFIGUGER DESCRIPTION | |||
| CONFIGURATION | 6020 | Fonction module d'extension 1 | Multifonction | Activation de la fonction solaire |
10.1 POMPE de recirculation ECS
En cas d'utilisation d'un ballon pour l'eau chaude sanitaire, il est possible de contrôler la pompe de recirculation. L'activation de la fonction est liée à la programmation horaire de l'ECS. Pour réduire les pertes de circulation, la fonction active la pompe pendant 10 minutes, suivie d'une pause de 20 minutes. Se servir du panneau de commande pour accéder au menu 2, comme cela est décrit au chapitre 4 :
| MENU | LIGNE DE PROGRAMME | VALEUR DESCRIPTION | ON |
| CONFIGURATION | 6030 | Pompe bouclage ECS Q4 | Activation de la pompe de recirculation ECS ( sortie relais QX21) |
| 6040 | Sonde circulation ECS B39 | Activation de la sonde de recirculation ECS (sonde BX21) | |
| EAU CHAUBE SANITAIRE | 1663 | d'usine = 45 °C | Température circuit ECS en-dessous de laquelle la pompe est activé (consigne de recirculation) |
10.2 Installation solaire pour piscine
Le chauffage de la piscine à l'aide de panneaux solaires peut avoir lieu de la façon suivante.
| 1 | Sonde ballon solaire B31 (BX22-M) | 5 | Pompe de la piscine (QX21-N) |
| 2 | Sonde collecteur solaire B6 (BX21-M) | 6 | Sonde de retard chauffage piscine - bornier M2 dans chaudière |
| 3 | Pompe circuit solaire Q5 (QX23-N) | 7 | Piscine |
| 4 | Sonde ballon B3 - bornier M2 (9-10) de chaudière | ||


Utiliser des sondes spécifiques pour cette application (fournies en tant qu'accessoire).
Effectuer la configuration comme cela est décrit au chapitre 8. Le système est maintenant configuré pour l'utilisation des panneaux solaires pour l'eau chaude sanitaire. Se servir du panneau de commande pour accéder au menu 2, comme cela est décrit au chapitre 4 :
| MENU | LIGNE DE PROGRAMME | VALEUR | DESCRIPTION |
| CONFIGURATION | 5931 | Sonde piscine B13 | Activation de la sonde de la piscine (Entrée sonde BX2) |
| 6030 | Ppe/vanne piscine sol K18 | Activation de la pompé pour réchauffer la piscine (Sortie relais QX21) | |
| EAU CHAUDESANITAIRE | 6046 | Libération piscine, solaire | Activation pour le chauffage de la piscine(par exemple, avec flotteur ou commande manuelle) |
L'utilisation du contact H2 est importante car elle assure le bon fonctionnement du système en permettant l'échange de chaleur avec la piscine seulement si celle-ci le permet. S'assurer ensuite que la piscine est remplie d'eau et fonctionnelle.
10.3 Demande de chaleur générale
Une demande de chaleur générale est une demande qui ne provient pas de l'un des trois circuits de chauffage disponibles et/ou du circuit d'ECS. Cette demande est appelée demande appareil et sert pour fournir de la chaleur à des unités externes, comme par exemple pour chauffer l'eau d'une piscine.
Pour activer cette fonction, il est nécessaire de procéder à la configuration suivante. Se servir du panneau de commande pour accéder au menu 2, comme cela est décrit au chapitre 4 :
| MENU | LIGNE DE PROGRAMME | PARAMÈTRE VALEUR DESCRIPTION | |
| CONFIGURATION | 6030 Sortie relais QX21 module 1 | Ppe circuit. consomm. 1 Q5 | Activation de la pompe pour la demande externe 1 |
| CIRCUIT | 6046 Fonction entrée H2 module 1 | Demande circuit consomm. 1 | Contact pour la demande externe 1 |
| CONSOMMATEURS 1 | 1859 | Point de consigné température de départ chauffage circuit consomm. 1 | valeur d'usine = 70 °C |
| Température de départ chauffage pour la demande externe 1 |
Si la commande d'un appareil est fournie par le biais d'un signal analogique 0-10 V, il faut régler le paramètre 6046 sur « Demande appareil CR1 10V ». Il faut en outre régler la caractéristique du signal en utilisant les paramètres :
| 6049 | Valeur tens. 1 H2 module 1 | 6050 | Valeur fonct. 1 H2 module 1 | 6051 | Valeur tens. 2 H2 module 1 | 6052 | Valeur fonct. 2 H2 module 1 |
10.4 AUTRES configurations
Ci-après d'autres configurations représentées de façon succincte :
Relais QX21
| Sortie d'alarme K10 Alarme (p. | ex. : copropriété) |
| Pompe primaire Q14 Pompe activée à chaque demande de chauffage ou demande externe | |
| Programme horsaire 5 K13 Contact commandé par le « programme horsaire aux » | |
| Demande rafraîch. K28 Demande froid par le circuit du froid 1 | |
| Remplissage d'eau K34 | Vanne de chargement automatique chaudière |
| Arrêt ventilateur K38 | Commande ventilateur externe |
Sonde BX21
| Sonde gallon stockage B4 | Sonde gallon pour le chauffage (supérieur) |
| Sonde gallon stockage B41 | Sonde gallon pour le chauffage (inférieur) |
| Sonde gallon stockage B42 | Troisième sonde gallon pour chauffage (à la moitié du gallon) |
Entrée H2
| Message erreur/alarme Signal d'alarme externe | |
| Interrupteur début chaudière | Commande fluxostat de chaudière (à utiliser uniquement si elle n'est pas dejareshente dans la chaudière) |
| Thermostat chaudière | Commande thermostat de chaudière (à utiliser uniquement si elle n'est pas dejareshente dans la chaudière) |
| Demande circ. consom.1 10V | Demande externe 1 avec signal 0-10V (*) |
| Mesure de pression 10V | Mesure de pression avec signal 0-10V (*) |
| Puisance prescrite 10V | Réglage de la puissance de la chaudière en fonction du signal 0-10V (*) |
- Pour pouvoir utiliser les fonctions, il est nécessaire de configurer la caractéristique du signal analogique en utilisant les paramètres présents dans le menu Configuration du Régulateur d'Ambiance :
| 6049 | Valeur tens. 1 H2 module 1 | 6050 | Valeur fonct. 1 H2 module 1 | 6051 | Valeur tens. 2 H2 module 1 | 6052 | Valeur fonct. 2 H2 module 1 |

Les configurations illustrées sont valables également pour les autres relais/sondes/entrées de la carte, comme par exemple le relais QX1 (ligne 5890) ou les sondes BX2 (ligne 5931) et BX3 (ligne 5932).
11. LIST Des anomalies
| E | Anomalie Description | anomalie |
| 10 Capteur sonde extérieure | Circuit de chauffage activé sans aucune commande (thermostat, apparéil d'ambiance ou apparéil externe) ou sonde externe en panne | |
| 84 | BSB, conflit d'adresse | 2 apparéils d'ambiance ou plus configurés pour le même circuit de chauffage |
| 98 Module additionnel 1 Accessoires | des AVS 75 non détecté ou non reconnu | |
| 99 Module additionnel 2 Accessoires | des AVS 75 non détecté ou non reconnu | |
| 373 Module additionnel 3 Accessoires | des AVS 75 non détecté ou non reconnu | |
| 30 Sonde départ 1 Sonde du circuit mélangiè 1 non détectée | ||
| 32 Sonde départ 2 Sonde du circuit mélangiè 2 non détectée | ||
| 260 Sonde départ 3 Sonde du circuit mélangiè 3 non détectée | ||
| 335 BX21 aucune fonction Sonde | BX21 non configurée | |
| 336 BX22 aucune fonction Sonde | BX22 non configurée | |
| 324 BX mêmes capteurs Deux fonctions ou plus sont configurées pour la même fonction | ||
| 52 Sonde ECS 2 Sonde sanitaire | solaire non détectée | |
| 73 Sonde collecteur 1 Sonde collecteur solaire non détectée | ||
| 57 Sonde circulation ECS Sonde de circulation ECS non détectée | ||
| 243 Sonde piscine Sonde de la piscine non détectée | ||
| 25 Sonde chaudière au bois | Sonde de la chaudière à biomasse non détectée | |
| 346 Pompe chaud. Q10 absente | Pompe de la chaudière à biomasse non détectée | |
12. Caractéristiques techniques
| Alimentation | Tension d'alimentation | 230 VCA (± 10 %) | |||||
| Fréquence de fonctionnement | 50/60 Hz | ||||||
| Puisance absorbée | 4 VA | ||||||
| Fusible d'alimentation (alimentation et sorties) | max. 10 AT | ||||||
| Câblage | fil rigide ou flexible (torsadé ou à embout) | - | |||||
| unipolaire | 0,5 ÷ 2,5 mm² | ||||||
| bipolaire | 0,5 ÷ 1,5 mm² | ||||||
| Données fonctionnelles | Classe logiciel A | ||||||
| Mode d'opération EN 60 730 | 1b (opération automatique) | ||||||
| Entrées | Entrée numérique H2 | - | |||||
| très basse tension de sécurité pour contact propre | - | ||||||
| contact en basse tension | - | ||||||
| tension avec contact ouvert | 12 V CC | ||||||
| courant avec contact fermé | 3 mA CC | ||||||
| Entrée analogique H2 | - | ||||||
| très basse tension de protection | - | ||||||
| plage | 0 ÷ 10 VCC | ||||||
| résistance interne | > 100 kΩ | ||||||
| Entrée L | 230 VCA (± 10%) | ||||||
| résistance interne | > 100 kΩ | ||||||
| Entrée capteurs BX21, BX22 | NTC 10k | ||||||
| câbles de raccordement admis (cuivre) - | |||||||
| section | mm² | 0,25 | 0,5 | 0,75 | 1,0 | 1,5 | |
| longueur maximum | m | 20 40 | 60 80 | 120 | |||
| Sorties | Relais de sortie | - | |||||
| plage de courant | 0,02 ÷ 2 (2) A CA | ||||||
| courant d'appli maximaum | 15 A pour ≤ 1 s | ||||||
| courant maximum (pour tous les relais) 6 A CA | |||||||
| plage de tension | 24 ÷ 230 VCA (pour contact propre) | ||||||
| Interface | BSB | connexion avec 2 câbles, non interchangeables | |||||
| longueur unité de base - dispositifs périphériques | max. 150 m | ||||||
| longueur totale | max. 300 m (capacité maximum du cable 60 nF) | ||||||
| section du cable | 0,5 mm² | ||||||
| N° maximum de chaudière pouvant être connectées en cascade | 16 | ||||||
Partes électriques en tension, peligro de descargas eléctricas.

Avant de procéder à l'installation:
Notice Facile