90 F - Caldaia Baxi - Manuale utente e istruzioni gratuiti
Trova gratuitamente il manuale del dispositivo 90 F Baxi in formato PDF.
Domande degli utenti su 90 F Baxi
0 domanda su questo apparecchio. Rispondi a quelle che conosci o fai la tua.
Fai una nuova domanda su questo apparecchio
Scarica le istruzioni per il tuo Caldaia in formato PDF gratuitamente! Trova il tuo manuale 90 F - Baxi e riprendi in mano il tuo dispositivo elettronico. In questa pagina sono pubblicati tutti i documenti necessari per l'utilizzo del tuo dispositivo. 90 F del marchio Baxi.
MANUALE UTENTE 90 F Baxi
DESCRIZIONE SIMBOLI 2
- PREMESA. 3
- DESCRIZIONE ACCESSORIO 3
2.1 REQUISITI PER L'INSTALLAZIONE A PARETE 3
2.2 INSTALLAZIONE A PARETE 3 - COLLEGAMENTI ELETTRICI 3
3.1 COLLEGAMENTO ELETTRICO ALLA CALDAIA 3
3.2 COLLEGAMENTO ELETTRICO DEGLI ACCESSORI ESTERNI 4 - ACCESSO AI PARAMETRI 6
- IMPIANTO DI RISCALDAMENTO MISTO 6
5.1 SCHEMA 1 7
5.2 SCHEMA 2 8
5.3 SCHEMA 3 9 - IMPIANTO DI RISCALDAMENTO A ZONE 10
6.1 SCHEMA4 10
6.2 SCHEMA 5 11 - COLLEGAMENTO ELETTRICO DEL TERMOSTATO AMBIENTE 12
7.1 CASO - 1 - Collegamento singolo termostato ambiente in una zona in alta temperatura. 12
7.2 CASO - 2 - Collegamento termostati ambiente per un impianto multizona in alta temperatura. 12
7.3 CASO - 3 - Collegamento termostati ambiente per un impianto multizona in bassa temperatura. 12
7.4 CASO - 4 - Collegamento termostati ambiente per un impianto multizona in bassa temperatura con microinterruttori di fine corsa nelle valvole di zona. 13 - IMPIANTOSOLARESANITARIO 13
- IMPOSTAZIONE PARAMETRI 14
9.1 IMPIANTO DI RISCALDAMENTO 14
9.2 IMPIANTOSANITARIO 15
9.3 PARAMETRI VARI 15 - FUNZIONI VARIE 16
10.1 POMPADI RICIRCOLO SANITARIO 16
10.2 IMPIANTO SOLARE PER PISCINA 16
10.3 RICHIESTADICALOREGENERICA 17
10.4 ALTRE CONFIGURAZIONI 17 - LISTANOMALIE 18
- CARATTERISTICHE TECNICHE 18
Nella costante azione di miglioramento dei prodotti, si riserva la possibilità di modificare i dati espressi in questa documentazione in qualsiasti momento e alla preavviso. La presente documentazione è un supporto informativo e non considerabile come contratto nei confronti di terzi.
DESCRIZIONE SIMBOLI

AVVERTENZA
Rischio di danno o di malfunzionamento dell'apparecchio. Prestare particolare attenzione alle avventenze di pericolo che riguardano possibili danni alle persone.

Parte elettriche in tensione, pericolo di shock elettrico.

INFORMAZIONI IMPORTANTI
Informazioni da leggere con particolare attenzione perché utili al corretto funzionamento della caldaia.
1. PREMESSA
La caldaia puo gestire in maniera independente fina a tre circuiti di riscaldamento tramite l'utilizzo di accessori esterni quali unità ambiente, controli remoti e moduli esterni. L'electronica che equipaggia esta caldaia comprende un ampia gamma di funzioni per la personalizzazione e la gestione di diverse tipologie di impianto.Per il corretto funzionamento del systemà, è indispensable assegnare ad agli accessori utilizzato un numero (da 1 a 3) che permetta alla schedà di caldaia di riconoscerlo.

Per l'utilizzo dell'accessorio AVS75.391 è necessario disponre del controlo remoto (disponibile come accessorio).
2. DESCRIZIONE ACCESSORIO
Mediante甚么e accessorio, l'apparechio e in grado di gestire:
- Circuit di riscaldamento a differenti temperature;
- Impianto solare;
- Altre applicazioni specifiche (riscaldamento piscina, pompa di ricircolo sanitario, abbinamento impianto a biomassa, ecc).
Tale accessorio è in grado di gestire direttamente i componenti del circuito (pompa, sonda di temperatura, valvola miscelatrice, ecc) fino ad un massimo di 3 uscite relè indipendenti, 2 sono di temperatura e 1 ingresso di lavoro. Si possono utilizzare alcune funzioni predefinite che facilitano la configurazione dell'impianto.

Per la realizazione delle configurazioni descritte e indispensable l'utilizzo del Controllo Remoto per il settaggio dei parametri. Per ilchio dei parametri ed i collegamenti nelle morsetti delcruscotto, fare riferimento al manuale di istruzioni di caldaia.
2.1 REQUISITI PER L'INSTALLAZIONE A PARETE
Prima di precedere con l'installazione:
- Togliere l'alimentazione elettrica.
Assicurare un circolazione d'aria al'esterno della scatola di contentimento sufficiente a disperse il calore prodotto dall'accessorio AVS 75.
L'unità non deve essere esposta a spruzzi d'acqua e a sorgenti di calore.

Alimentare elettricamente l'unità solo après ave terminato l'installazione.
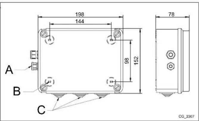
2.2 INSTALLAZIONE A PARETE
Installare il disposativo a parete con le due viti a pressione fornite con l'accessorio, utilizzando i fori presenti nella scatola elettrica. Effettuare il collegamento dell'unità con la caldaia master e con gli accessori come descritto al capitolo 3. Per il fissaggio vedere le dimensioni riportate nella figura a lato.
| A Fissa cavo per cavo alimentazione |
| B Fori per fissaggio a muro |
| C Passacavi per accessori elettrici esterni |

Alimentare elettricamente l'unità solo dopo ave terminato l'infallazione.

3. COLLEGAMENTE ELETTRICI

Per il passaggio dei cavi di collegamento tra la caldaia e gli accessori utilizzare gli apposti fori "passa-fissa cavi" presenti sul fondo della caldaia.
3.1 COLLEGAMENTO ELETTRICO ALLA CALDAIA
- Il dispositorio deve essere collegato elettricamente ad una rete d'alimentazione 230V monofase con terra.
- L'installazione deve essere effettuata solo da personale qualificato.
- Prima di alimentare elettricamente, assicurarsi che tutti i collegamenti elettrici siano stati eseguiti correttamente.
- Leggere attendamenteanche quanto riportato nel manuale di caldaia.
Collegare la morsettiera a 2 poli dell'unita AVS75 alla morsettiera M2 (2-3) di caldaia utilizzato un cavo armonizzato "HAR H05VV-F" 2X0,5 mm per una lunghezza massima di 150m.

3.2 COLLEGAMENTO ELETTRICO DEGLI ACCESSORI ESTERNI
Per il collegamento dell'accessorio AVS75 con gli accessori esterni operare come segue (utilizzare cavi armonizzati "HAR H05 VV-F" con sezione di 1 mm²):
CASO CIRCUITO MISCELATO (vedi schema cap. 3.2.1)
Collegare la pompa della zona miscelata al connettore QX23 dell'AVS75.
Collegare la sonda di mandata della zona miscelata al connettore BX21 dell'AVS75 (QAD36 fornita in dotazione).
Collegare la valvola miscelatrice al connettore QX22-QX21
- Collegare il termostato ambiente al connettore H2 dell'AVS75.
- Collegare il termostato di sicurezza al connettore FX23.
CASO IMPIANTOSOLARE SANITARIO (vedischema cap.3.2.2)
- Collegare la pompa dell'impianto solare al connettore QX23 dell'AVS75.
- Collegare la sonda del bollitore solare al connettore BX22 dell'AVS75.
- Collegare la sonda dei pannelli solari al connettore BX21 dell'AVS75.
| LEGENDA COLLEGAMENTO CONNETTORI | |
| N⊕L (L-N) | Alimentazione AVS 75 |
| X50 | Connetto per il collegamento tra la schedealettronica SIEMENS e l'accessorio AVS 75 |
| X30 | Connetto per il collegamento con cavo flat ad unaltro accessorio. |
| T (QX21⊕N) | Uscita relè 230V programmabile |
| T (QX22⊕N) | Uscita relè 230V programmabile |
| S (QX23⊕N) | Uscita relè 230V programmabile |
| C (EX21-FX23-L) | collegamento per termostato di sicurezza (solo perzone miscelate) |
| n (H2-M) | Ingresso digitale 12VDC o analogico 0-10VDCprogrammabile. |
| n (BX21-M) | Ingresso sonda NTC 10K / Pt1000 programmabile |
| n (BX22-M) | Ingresso sonda NTC 10K / Pt1000 programmabile |

3.2.1 CASO CIRCUito MISCELATO
| A SONYDA DI MANDATA QAD36 C POMPA ZONA MISCELATA | |
| B VALVOLA MISCELATRICE D TERMOSTATO DI SICUREZZA |


In caso di zona miscelata, collegare il termostato di sicurezza tra imorsetti "FX23 - L" e ponticellare imorsetti "EX21 - FX23". In quello modo la pompa del circuito connessa al rele "QX23" è internamente collegata in seriese al termostato di sicurezza.
Qualora sa necessario utilise l'uscita rele "QX23" per funzioni differenti da quanto previsto per la zona miscelata, ponticellare imorsetti "FX23 - L".
3.2.2 CASO IMPIANTOSOLARE SANITARIO
| A | SONDA BOLLITORE (FORNITA COME ACCESSORIO) | C | POMPRA CIRCUITO SOLARE |
| B | SONDA PANNELLI (FORNITA COME ACCESSORIO) |

4. ACCESSO AI PARAMETRI
Per eseguire l'impostazione, entrare nel menu parametri del Controllo Remoto come di seguito indicato:
LEGENDA MENU DI FIGURA
| 1 | Utente finale | 3 | Specialista |
| 2 | Messa in servizio | 4 | OEM |
La procedura per accedere ai quattro menu che consentono la programmazione della schedà di caldaia e/o del Controllo Remoto è la segunte:
- dal menu principale
A eC (mantere premuti circa 6 secondi) menu 1-2-3-4 (vedere la figura a lato e la legenda). - C ripetutamente per ritornare indietro di un menu alla volta fino al menu principale.

FUNZIONE DEI TASTI PER LA MODIFICA DEI PARAMETRI
| B | Il menu / scorrere i parametri all'interno del menu / scegliere il valore del parametro |
| B | Entrare dentro il menu scelto / selezionare il parametro da cuiari / confirmare il valore scelto |
| C | Ritornare al menu precedente |
In tte configurazioni presentate, se si utilizza un Controllo Remoto oppure una unita ambiente, impostandoli come unita ambiente 1 e possibile gestire, otre alla zona di riscaldamento 1, anche le funzioni del sanitario e lo stand-by della caldaia. Impostandolo come unita ambiente 2 o unita ambiente 3 e possibile solamente gestire rispettivamente le zone di riscaldamento 2 e 3. Vedere il manuale di istruzione dei rispetti vi accessori per la procedure di configurazione.

Al termine di ogni configurazione di impianto, esguire la segunte procedura per la memorizzazione in caldaia dei compo- nenti utilizzati.
- Accedere al menu 2 come descritto all'inizio di questo capitolo.
B Configuration B riga di programma 6200 quindi B.
B Si quindi B per confermare.

In caso l'apparecchio sa collegato ad un impianto a pavimento deve essere previsto, a cura dell'inistatore, un termostato di protezione per la salvaguardia dell'impianto delle sovratemperature.
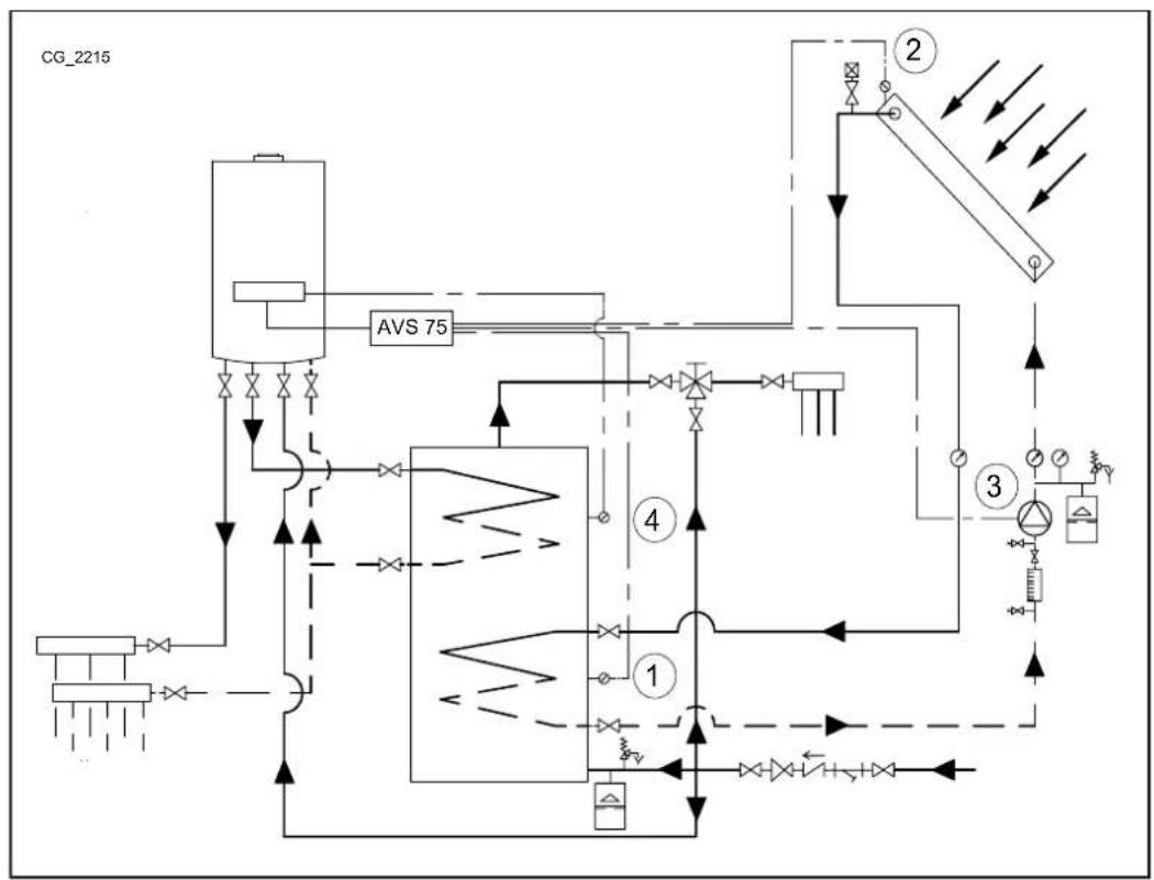
5. IMPIANTO DI RISCALDAMENTO MISTO
E possible configurare I'accessorio AVS 75 per la gestione di un circuito di bassa temperatura. In quello modo l'AVS 75 è in grado di controllare la pompa, la valvola miscelatrice e la sonda di mandata del circuito di riscaldamento selezionato secondo gli schemi che seguono.

Per un impianto a bassa temperatura si raccomanda di abbassare il setpoint massimo di temperatura della caldaia in riscaldamento impostando il parametro 741 (vedi capitolo 8.1) ad un valore non superiore a 45^ .

Modificare il parametro relativo al tempo di chiusura della valvola miscelatrice a seconda del modello utilizzato secondo le istruzioni seguenti.

Gli schemi riportati di seguito fanno riferimento a caldaie con potenza inferiore a 35kW . Per le caldaie di potenza superiore a 35kW deve essere previsto un separatore idraulico a vale della caldaia e le zone devono essere equipaggiate da pompè di zona in sostituzione dell'elettrovalvola.
5.1 SCHEMA 1
Zona di bassa temperatura con unità ambiente - circuito di riscaldamento(1)
Zona di alta temperatura con termostato ambiente - circuito di riscaldamento(2)
| 1 Senda esterna - morsettiera M2 (4-5) di caldaia | |
| 2 | Valvola miscelatrice zona di bassa temperatura (QX21-N-QX22) |
| 3 Pompa circuito di bassa temperatura (QX23-N) | |
| 4 Senda circuito di bassa temperatura (BX21-M) | |
| 5 Termostato di sicurezza circuito di bassa temperatura (FX23-L) | |
| 6 Unità ambiente - morsettiera M2 (1-2-3) di caldaia | |
| 7 Elettrovallvola o pompa di zona alta temperatura alimentata esternamente | |
| 8 Termostato ambiente zona di alta temperatura (per il collegamento vedi capitolo 7.1) | |

Utilizzando il pannello di controllo entrare nel menu 2, come descritto al capitolo 4, ed effettuare le seguenti impostazioni:
| MENU | RIGA DI PROGRAMMA | VALORE DA IMPOSTARE | DESCRIZIONE |
| CONFIGURAzione | 5715 On Abilitazione del circuito di riscaldamento 2 | ||
| 5977 | Termostato amb. CR2 | Abilitazione termostato per il circuito 2 (contatto 1-2 morsettiera M1) | |
| 6020 Circuito riscaldamento 1 Abilitazione della zona di bassa temperatura | |||
| 6024 | Termost sicurezza CR | Ingresso EX21 abilitato come protezione della zona di bassa temperatura | |
| 6046 | Blocco produz calore | Ingresso H2 abilitato come protezione della zona di bassa temperatura | |
| CIRCUito DI RISCALDAMENTO 1 | 742 | --- | Abilitazione della temperature di mandata modulante (zona di bassa temperatura) |
| 834 | Default 180 s | Tempo di chiusura della valvola miscelatrice | |
L'unità ambiente è in grado di controllare direttamente la zona di bassa temperatura in funzione della temperatura ambiente desiderata nel locale.Se, ruotando la manopola B, il display visualità la temperatura di mandata caldaia anzché quella ambiente, significà che il parametro 742 non è stato impostato correttamente.
5.2 SCHEMA 2
Piu zone di bassa temperatura con termostato ambiente e unità ambiente comune - circuito di riscaldamento(1)
Zona di alta temperatura con termostato ambiente - circuito di riscaldamento(2)
| 1 Sonda esterna - morsettiera M2 (4-5) di caldaia | |
| 2 | Valvola miscelatrice zona di bassa temperatura (QX21-N-QX22) |
| 3 Pompa circuito di bassa temperatura (QX23-N) | |
| 4 Sonda circuito di bassa temperatura (BX21-M) | |
| 5 Termostato di sicurezza circuito di bassa temperatura (FX23-L) | |
| 6 Unità ambiente - morsettiera M2 (1-2-3) di caldaia | |
| 7 | Ingresso termostato ambiente zona di bassa temperatura (H2-M - per il collegamento vedi capitolo 7.4) |
| 8 Elettrovallola o pompa di zona alta temperatura alimentata esternamente | |
| 9 Termostato ambiente zona di alta temperatura (per il collegamento vedi capitolo 7.1) | |

Utilizzando il pannello di controllo entrare nel menu 2, come descritto al capitolo 4, ed effettuare le seguenti impostazioni:
| MENU | RIGA DI PROGRAMMA | VALORE DA IMPOSTARE DESCRIZIONE | |
| CONFIGURAzione | 5715 On Abilitazione del circuito di riscaldamento 2 | ||
| 5977 | Termostato amb. CR2 | Abilitazione termostato per il circuito 2 (contatto 1-2 morsettiera M1) | |
| 6020 | Circuito riscaldamento 1 | Abilitazione della zona di bassa temperatura | |
| 6024 Termost sicurezza CR | Ingresso EX21 abilitato come protezione della zona di bassa temperatura | ||
| 6046 | Termostato ambiente CR1 | Ingresso H2 abilitato come termostato ambiente della zona di bassa temperatura | |
| CIRCUito DI RISCALDAMENTO 1 | 710 | 35°C | Setpoint del locale da riscaldare (zone di bassa temperatura) |
| 834 | Default 180 s | Tempo di chiusura della valvola miscelatrice | |
Impostando la temperatura di comfort al massimo valore (35^) , si garantisce il corretto funzionamento delle zone in bassa temperatura. In questo modo, infatti, l'unità ambiente non blocca la richiesta di calore dei singoli termostati ambienti che gestiscono le sottozone.
In this case, the unità ambiente svolve la funzione di gestione dell'impiano di bassa temperatura, ma non èsso utilizzato per la gestione della temperatura di uno dei locali. Ruotando la manopola B, il display visualizza la temperatura di mandata caldaia. Il circuito di riscaldamento funzione a mandata fissa.
5.3 SCHEMA 3
Zone di bassa - circuito di riscaldamento (1) e di alta temperatura - circuito di riscaldamento (2) con termostato ambiente.
| 1 Sonda esterna - morsettiera M2 (4-5) di caldaia | |
| 2 | Valvola miscelatrice zona di bassa temperatura (QX21-N-QX22) |
| 3 Pompa circuito di bassa temperatura (QX23-N) | |
| 4 Sonda circuito di bassa temperatura (BX21-M) | |
| 5 Termostato di sicurezza circuito di bassa temperatura (FX23-L) | |
| 6 Ingresso termostato ambiente zona di bassa temperatura (H2-M) | |
| 7 Elettrovallvola o pompa di zona alta temperature alimentata esternamente | |
| 8 Termostato ambiente zona di alta temperature (per il collegamento vedi capitolo 7.1) | |

Utilizzando il pannello di controllo entrare nel menu 2, come descritto al capitolo 4, ed effettuare le seguenti impostazioni:
| MENU | RIGA DI PROGRAMMA | VALORE DA IMPOSTARE DESCRIZIONE | |
| CONFIGURAzione | 5715 On Abilitazione del circuito di riscaldamento 2 | ||
| 5977 | Termostato amb. CR2 | Abilitazione termostato per il circuito 2 (contatto 1-2 morsettiera M1) | |
| 6020 Circuito riscaldamento1 Abilitazione della zona di bassa temperatura | |||
| 6024 Termost sicurezza CR | Ingresso EX21 abilitato come protezione della zona di bassa temperatura | ||
| 6046 Termostato ambiente CR1 | Ingresso H2 abilitato come termostato ambiente della zona di bassa temperatura | ||
| CIRCUito DI RISCALDAMENTO 1 | 834 | Default 180 s | Tempo di chiusura della valvola miscelatrice |
6. IMPIANTO DI RISCALDAMENTO A ZONE
Nel caso in cui non sia necessario gestire impianti miscelati, è possibile utilizzato l'accessorio AVS75 per comandare pompé/elettrovallore di zona, come illustrato di seguito:

Allo scopo di evitare frequenti accensioni e spegnimenti, si raccomanda di alzare il setpoint minimo di temperatura della caldaia in riscaldamento impostando i parametri 740, 1040 e 1340 (vedi capitolo 8.1) ad un valore non inferiore a 45^
6.1 SCHEMA 4
Due zone con unità ambiente circuiti di riscaldamento (1 e 2) e 1 zona con termostato ambiente circuito di riscaldamento (3).
| 1 | Sonda esterna - morsettiera M2 (4-5) di caldaia | 5 | Unità ambiente circuito 2 - morsettiera M2 (1-2-3) di caldaia |
| 2 | Elettrovalvola o pompa di zona circuito 1 (QX21-N)* | 6 | Elettrovalvola o pompa di zona circuito 3 alimentata esternamente |
| 3 | Unità ambiente circuito 1 - morsettiera M2 (1-2-3) di caldaia | 7 | Termostato ambiente circuito 3 (per il collegamento vedi capitolo 7.1) |
| 4 | Elettrovalvola o pompa di zona circuito 2 (QX22-N)* |

- L'accessorio AVS 75 non è in grado di comandare direttamente una elettrovalvola a 3 fili. Si necessità, allo scopo, l'utilizzo di un relè con dato di scambio.

Leunita ambiente3e5sono collegate in parallelo.
Le unità ambiente possono controllare direttamente le rispettive zone in funzione della temperatura ambiente desiderata nei locali. Utilizzando il pannello di controllo entrare nel menu 2, come descritto al capitolo 4, ed effettuare le seguenti impostazioni:
| MENU | RIGA DI PROGRAMMA | VALORE DA IMPOSTARE | DESCRIZIONE |
| CONFIGURAzione | 5715 | On | Abilitazione del circuito di riscaldamento 2 |
| 5721 | On | Abilitazione del circuito di riscaldamento 3 | |
| 5977 | Termostato ambiente CR3 | Abilitazione termostato per il circuito 3 (contatto 1-2 morsettiera M1) | |
| 6020 | Multifunzionale | - | |
| 6030 | Pompa circuito riscaldamento Q2 | Controllo della pompa/elettrovalvola del circuito 1 | |
| 6031 | Pompa CR2 Q6 | Controllo della pompa/elettrovalvola del circuito 2 | |
| CIRCUito DI RISCALDAMENTO 1 | 742 | --- | Abilitazione della temperatura di mandata modulante (circuito di riscaldamento 1) |
| CIRCUito DI RISCALDAMENTO 2 | 1042 | --- | Abilitazione della temperatura di mandata modulante (circuito di riscaldamento 2) |
Le unità ambiente sono in grado di controllare direttamente le rispettive zone in funzione della temperatura ambiente desiderata nel locale.Se, ruotando la manopola B, il display visualità la temperature di mandata caldaia anziché quella ambiente, significà che i parametri 742, 1042 e 1034 non sono impostati correttamente.
6.2 SCHEMA 5
Tre zone con unità ambiente - circuiti di riscaldamento (1, 2 e 3)
| 1 | sonda esterna - morsettiera M2 (4-5) di caldaia | 5 | unità ambiente circuito 2 - morsettiera M2 (1-2-3) di caldaia |
| 2 | elettrovalvola zona circuito 1 (QX21-N)* | 6 | elettrovalvola zona circuito 3 (QX23-N)* |
| 3 | unità ambiente circuito 1 - morsettiera M2 (1-2-3) di caldaia | 7 | unità ambiente circuito 3 - morsettiera M2 (1-2-3) di caldaia |
| 4 | elettrovalvola zona circuito 2 (QX22-N)* | ||

- L'accessorio AVS 75 non è in grado di comandare direttamente una elettrovalvola a 3 fili. Si necessità, allo scopo, l'utilizzo di un relè con fatto di scambio.

Leunita ambiente3-5e7sono collegate in parallelo.
Le unità ambiente possono controllare direttamente le rispettive zone in funzione della temperatura ambiente desiderata nei locali. Utilizzando il Cont rollo Remoto entrare nel menu 2, come descritto al capitolo 4, ed effettuare le seguenti impostazioni:
| MENU | RIGA DI PROGRAMMA | PARAMETRO | VALORE DA IMPOSTARE | DESCRIZIONE |
| CONFIGURAzione | 5715 | Circuito di riscaldamento 2 | On | Abilitazione del circuito di riscaldamento 2 |
| 5721 | Circuito di riscaldamento 3 | On | Abilitazione del circuito di riscaldamento 3 | |
| 5977 | Funzione input H5 | Nessuno | Disabilitazione del termostato in morsettiera M1 (1-2) in scheda | |
| 6020 | Funzione modulo di estensione 1 | Multifunzionale | - | |
| 6030 | Uscita relè QX21 del modulo 1 | Pompa circ. risc. Q2 | Cont rollo della pompa/elettrovalvola del circuito 1 | |
| 6031 | Uscita relè QX22 del modulo 1 | Pompa CR2 Q6 | Cont rollo della pompa/elettrovalvola del circuito 2 | |
| 6032 | Uscita relè QX23 del modulo 1 | Pompa CR3 Q20 | Cont rollo della pompa/elettrovalvola del circuito 3 | |
| CIRCUito DI RISCALDAMENTO 1 | 742 | Setpoint mandata con termostato ambiente | --- | Abilitazione della temperatura di mandata modulante (circuito di riscaldamento 1) |
| CIRCUito DI RISCALDAMENTO 2 | 1042 | Setpoint mandata con termostato ambiente | --- | Abilitazione della temperatura di mandata modulante (circuito di riscaldamento 2) |
| CIRCUito DI RISCALDAMENTO 3 | 1342 | Setpoint mandata con termostato ambiente | --- | Abilitazione della temperatura di mandata modulante (circuito di riscaldamento 3) |
Le unità ambiente sono in grado di controllare direttamente le rispettive zone in funzione della temperatura ambiente desiderata nel locale.Se, ruotando la manopola B, il display visualizza la temperatura di mandata caldaia anziché quella ambiente, significa che i parametri 742, 1042o 1342non sono impostati correttamente.
7. COLLEGAMENTO ELETTRICO DEL TERMOSTATO AMBIENTE

La temperatura di esercizio è uguale per tutti i circuiti.

I relè possono essere sostituiti con valvole dotate di microinterruttori di fine corsa e viceversa.
7.1 CASO - 1 - Collegamento singolo termostato ambiente in una zona in alta temperatura.
Collegare il termostato ambiente alla rete elettrica esterna (230V) che alimenteria la valvola di zona (o pompa) e la bobina del relle, collegare il contatto del relle alla morsettiera M1 (1-2) di caldaia.

7.2 CASO - 2 - Collegamento termostati ambiente per un impianto multizona in alta temperatura.
Collegare i termostati ambiente in parallelo alla rete elettrica esterna (230V) che alimenteranno le valvola di zona (o pompe) e le bobine dei relè, collegare i contatti dei relè in parallelo alla morsettiera M1 (1-2) di caldaia.

7.3 CASO - 3 - Collegamento termostati ambiente per un impianto multizona in bassa temperatura.
Collegare i termostati ambiente in parallelo alla rete elettrica esterna (230V) che alimenteranno le valvole di zona (o pompe) e la bobina del relè, collegare il contatto del relè ai morsetti H2-M dell'AVS75.

7.4 CASO - 4 - Collegamento termostati ambiente per un impianto multizona in bassa temperatura con microinterruttori di fine corsa nelle valvole di zona.
Collegare i termostati ambiente in parallelo alla rete elettrica esterna (230V) che alimenteranno le valvola di zona, collegare i contatti dei microinterruttori in parallelo ai morsetti H2-M dell'AV75.

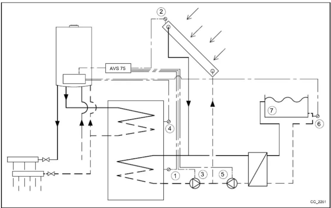
8. IMPIANTO SOLARE SANITARIO
Con questa configurazione l'accessorio AVS 75 è in grado di gestire la pompa del circuito solare, la sonda del collettore e la sonda del bolitore (relativa al circuito solare) secondo il seguente schema:
| 1 | sonda bolitore solare B31 (BX22-M) | 3 | pompa circuito solare Q5 (QX23-N) |
| 2 | sonda collettore solare B6 (BX21-M) | 4 | sonda bolitore B3 - morsettiera M2 (9-10) in caldaia |


Utilizzare sono specifiche per questa applicazione (fornite come accessorio).
Utilizzando il Controllo Remoto, entrare nel menu 2, come descritto al capitolo 4, ed effettuare le seguenti impostazioni:
| MENU | RIGA DI PROGRAMMA | VALORE DA IMPOSTARE | DESCRIZIONE |
| CONFIGURAzione | 6020 | Solare ACS | Abilitazione della funizione solare |
Si riportano di seguito i parametri utilizzabili. Nel caso di utilizzo di pannelli solari con tubi sottovuoto, attivare la funzione di protezione specifica (parametri 3830, 3831):
| MENU | RIGA DI PROGRAMMA | VALORE DESCRIZIONE |
| CONFIGURAzione | 3810 | Default 8°C |
| 3811 Default | 4°C | |
| 3850 Default | ---" |
Accedere al menu 3
(capitolo 5.2)
| SOLARE | 3830 Default | alt "...” | Tempo massimo blocco pompa solare se la temperatura di collettore raggiunge il suo massimo valore (parametro 3850) nel tempo minimo di circolazione (parametro 3831) |
| 3831 Default | alt 30s Tempo m | nimo di circolazione pompa collettore |

Quando sul display appare il symbolo significa che la pompa dell'impianto solare è in funzione per riscaldare il bolitore.
9. IMPOSTAZIONE PARAMETRI
9.1 IMPIANTO DI RISCALDAMENTO
| Pannello di controllo | MENU' CIRCUito RISCALDAMENTO CR 1, 2, 3 | Valore di Fabbrica | Minimo | Massimo | |||
| CR1 | CR2 | CR3 | |||||
| 700 | 1000 | 1300 | Spento-protezione antigelo ambiente: la caldaia si accende quando la temperature ambiente è < 6°CAutomatico: la temperature del locale da riscaldare dipende alla fascia oraria impostataRidotto: la temperature del locale da riscaldare è quella ridottaComfort: la temperature del locale da riscaldare è quella di comfort | - | Comfort | - | - |
| 710 | 1010 | 1310 | Temperatura ambiente di comfort | °C | 20 | Ridotta | Comfort massimo |
| 712 | 1012 | 1312 | Temperatura ambiente di ridotto | °C | 16 | Antigelo | Comfort |
| 714 | 1014 | 1314 | Temperatura ambiente di antigelo | °C | 6 | 4 | Ridotta |
| 720 | 1020 | 1320 | Selezione della curva climatica per sonda esterna | - | 1,5 | 0,1 | 4 |
| 730 | 1030 | 1330 | In presenza di sonda esterna e con il modo di funzionamento automatico, si ha un controlo automatico del riscaldamento (ON-OFF) in funzione della temperature (esterna) impostata | °C | --- | 8 | 30 |
| 740 | 1040 | 1340 | Valore minimo di mandata (es. con la funzione di mandata modulante attiva) | °C | 25 | 8 | Setpoint massimo |
| 741 | 1041 | 1341 | Valore massimo di mandata (es. con la funzione di mandata modulante attiva) | °C | 80 | Setpoint minimo | 95 |
| 742 | 1042 | 1342 | Temperatura di mandata in presenza di unità ambiente (- =abilitazione mandata modulante) | °C | 80 | Setpoint minimo | Setpoint massimo |
| 750 | 1050 | 1350 | Importanza della temperature ambiente rispetto alla temperature esterna e viceversa (funzione influenza ambiente): - %: climatica pura 1..99%: climatica con compensazione ambiente 100%: ambiente pura | % 50 | 1 | 100 | |
| 760 | 1060 | 1360 | Differenziale di spegnimento della caldaia in funzione della temperature ambiente desiderata | °C | 0,5 | 0,5 | 4 |
| 809 | 1109 | 1409 | La pompa di caldaia e la pompa del circuito rimangono attive 24h | - | no | - | - |
| 834 | 1134 | 1434 | Tempo di chiusura della valvola miscelatrice per la bassa temperature | s | 180 | 30 | 873 |
| 850 | 1150 | 1450 | Si consigliia l'utilizzo della funzione 'manuale' | - | off | ||
| 851 | 1151 | 1451 | Temperatura di mandata alla quale eseguire la funzione asciuga massetto | °C | 25 | 0 | 95 |
| 855 | 1155 | 1455 | Temperatura di mandata attuale della funzione asciuga massetto | °C | - | - | - |
| 856 | 1156 | 1456 | Giorno della settimana durante l'attivazione della funzione asciuga massetto | - | - | - | - |
CR = Circuito di Riscaldamento
9.2 IMPIANTOSANITARIO
| Pannello di controllo | MENU' CIRCUito SANITARIO | Valore di Fabbrica | Minimo | Massimo | |
| 1600 | Tipologia di funzionamento Off = setpoint uguali al setpoint antigelo On = setpoint nominale eco = preriscaldo disabilitato | - | on - - | ||
| 1610 Setpoint | nominale del sanitario °C 60 35 60 | ||||
| 1612 Setpoint | del sanitario ridotto °C 35 8 60 | ||||
| 1620 Abilitazione | di programmaticione oraria | - | 24ore/giorno | - | - |
| 1640 | Tipologia di funzionamento della funzione antilegionella: Off Periodica Giorno fisso della settimana | off - - | |||
| 1641 | Giorn tra una funzione antilegionella e l'altra (1...7) | - | 7 | - | - |
| 1642 | Giorno della funzione antilegionella (lunedi...domenica) | - | Lunedi | - | - |
| 1644 | Orario alla quale inizi la funzione antilegionella | - | --- | - | - |
| 1660 | Modalità di utilizzo della pompa di ricircolo sanitario | - | Consenso ACS | - | - |
| 1663 | Temperatura alla quale si ferma la pompa di ricircolo sanitario | °C | 45 | 8 | 60 |
9.3 PARAMETRI VARI
| Pannello di controllo | MENUDI CONFIGURAzione | Valore di fabbrica |
| 5710 | Abilitazione del circuito di riscaldamento 1 | on |
| 5721 | Abilitazione del circuito di riscaldamento 3 | off |
| 5730 | Impostazione della sonda sanitaria in funzione del tipo di caldaia (accumulo o istantanea) | |
| 5731 | Tipodi attuatore per il controllo della precedenza sanitaria | Valvola deviatrice |
| 5970 | Sensore di precedenza sanitaria (per caldaie di tipo istantaneo) | - |
| 5971 | Posizione del contatto a riposo | - |
| 5973...5076 | Parametri per la determinazione della portata d'acqua del prelievo sanitario | - |
| 5977 | Ingresso per termostato ambiente di uno dei circuiti di riscaldamento | Termostato ambiente zona 1 |
| 6020 | Multifunzione: si possono configurare gli ingressi e le uscite manuallycircuito riscaldamento 1, 2 o 3: gestisce una zona miscelata (1,2 o 3 -capitolo 5) | - |
| 6021 | Contr. temp. ritorno: non utilizzato | - |
| 6022 | Solare ACS: gestisce un impianto solare con 2 sono e pompa (capitolo 7)Contr.prim/pompa sist.: non utilizzato | - |
| 6024 | Ingresso per termostato di sicurezza circuito di bassa temperatura ( modulo 1) | - |
| 6026 | Ingresso per termostato di sicurezza circuito di bassa temperatura ( modulo 2) | - |
| 6028 | Ingresso per termostato di sicurezza circuito di bassa temperatura ( modulo 3) | - |
| 6030...6038 | Vedi capitolo 9 | - |
| 6040...6045 | Vedi capitolo 9 | - |
| 6046...6068 | Vedi capitolo 9 | - |
| 6097 | Tipodi di sonda utilizzata per il collettore solare | Pt 1000 |
| 6200 | Memorizzazione di tutte le sonde collegate in caldaia e negli accessori (capitolo 4) | - |
| 6212 | Informazione produttore | - |
| 6213 | Informazione produttore | - |
| 6215 | Informazione produttore | - |
| 6217 | Informazione produttore | - |
| 6230 | Informazione produttore | - |
| 6231 | Informazione produttore | - |
| 6704 | Ablilitazione visualizzazione codice interno | si |
| 6705 | Codice interno dell'erreore attualmente presente | - |
| 6706 | Fase del bruciatore in cui è apparso l'erreore | - |
| 6710 | Reset di un allarme esterno (capitolo 9) | no |
| 6800 | Ultimo erreore avvenuto | - |
| 6805 | Codice interno dell'ultimo erreore avvenuto | - |
| 6806 | Fase del bruciatore dell'ultimo erreore avvenuto | - |
| da 6810 a 6996 | Storico precedenti errori | - |
10. FUNZIONI VARIE
Oltre alle impostazioni descripte in precedenza, è possibile, configurare gli ingressi e le uscite a seconda delle esigenze dell'impianto.Negli esempi che seguono si sono considerate l'uscita rele QX21 e la sonda BX21 dell'accessorio, ma lo stesso vale per i relè QX22, QX23 e la sonda BX22. In tutti i casi è necessario impostare l'accessorio come "Multifunzionale".
| MENU RIGA DI | PROGRAMMA PARAMETRO | VALORE DA IMPOSTARE | DESCRIZIONE | |
| CONFIGURAzione | 6020 | Funzione modulo di estensione 1 | Multifunzionale Abilitazione della funzione solare |
10.1 POMPDA RICIRCOLO SANITARIO
Nel caso si utilizzzi un bollitore per il sanitario, è possibile controllare la pompa di ricircolo. L'abilitazione della funzione è vincolata da la programmazione oraria del sanitario. Per minimizzazione le perdite di circolazione, la funzione attiva la pompa per 10 minuti seguita da una pausa di 20 minuti. Utilizzato il pannello di controllo entrare nel menu 2, come descripto al capitolo 4:
| MENU | RIGA DI PROGRAMMA | VALORE DESCrizIONE | |
| CONFIGURAzione | 6030 | Pompa di ricircolo Q4 | Abilitazione della pompa di ricircolo sanitary (uscita relè QX21) |
| 6040 | Sonda circ ACS B39 | Abilitazione della sonda ricircolo sanitary (sonda BX21) | |
| CIRCUito SANITARIO | 1663 | di fabbrica = 45°C | Temperatura del sanitary除去 la quale la pompa è attiva (setpoint di ricircolo) |
10.2 IMPIANTO SOLARE PER PISCINA
Il riscaldamento della piscinatramite pannelli solari puosse essere realizzato nel modo seguente.
| 1 | Sonda bolitore solare B31 (BX22-M) | 5 | Pompa della piscina (QX21-N) |
| 2 | Sonda collettore solare B6 (BX21-M) | 6 | Sonda di ritorno riscaldamento piscina - morsettiera M2 in caldaia |
| 3 | Pompa circuito solare Q5 (QX23-N) | 7 | Piscina |
| 4 | Sonda bolitore B3 - morsettiera M2 (9-10) di caldaia | ||


Utilizzare sonde specifiche per questa applicazione (fornite come accessorio).
Esegui r a configurazione come descritto al capitolo 8. A isto pinto il sestma e configurato per l'utilizzo dei pannelli solari per il sanitario. Utilizzando il Controllo Remoto, entare nel menu 2, come descritto al capitolo 4:
| MENU | RIGA DI PROGRAMMA | VALORE | DESCRIZIONE |
| CONFIGURAzione | 5931 | Sonda piscina B13 | Abilitazione della sonda della piscina ( Ingresso sonda BX2) |
| 6030 | Elem ctrl solare piscina K18 | Abilitazione della pompa per riscaldare la piscina ( Uscita relè QX21) | |
| CIRCUito SANITARIO | 6046 | Consenso solare piscina | Attivazione per il riscaldamento della piscina (ecco tramite galleggiante o lavoro manuale) |
L'utilizzo del contatto H2 è importante perché garantisce il correto funzionamento delsystema permettendo lo scambio di calorie con la piscina solo se quest's ultima lo permette. Assicurarsi quindi che la piscina sia piena d'acqua e funzionante.
10.3 RICHIESTA DI CALORE GENERICA
La richiesta di calore generica è una richiesta di calore che non proveniene da uno dei tre circuiti di riscaldamento disponibili e/o dal circuito sanitario. Questa richiesta è chiamata richiesta utenza e serve per fornire calore a unità esterne come per esempio a riscaldare l'acqua di una piscina.
Per attivare esta funzione si deve eseguire la seguente configurazione. Utilizzato il Controllo Remoto, entrare nel menu 2, come descritto al capitolo 4:
| MENU | RIGA DI PROGRAMMA | VALORE DESCrizIONE | |
| CONFIGURAzione | 6030 | Pompa circuito utenza CR1 Q15 | Abilitazione della pompa per la richiesta esterna 1 ( Uscita relè QX21) |
| 6046 Richiesta utenza CR1 Contatto per la richiesta esterna 1 | |||
| UTENZA CR1 | 1859 | valore di fabbrica = 70°C | Temperatura di mandata riscaldamento per la richiesta esterna 1 |
Nel caso in cui la richiesta utenza venisse fornita tramite un segnale analogico 0-10 V, si deve impostare il parametro 6046 come "Richiesta utenza CR1 10V". Inoltre si deve impostare la caratteristica del segnale utilizzato i parametri:
| 6049 | Valore tens. 1 H2 modulo 1 | 6050 Valore 1 H2 modulo 1 6051 | Valore tens. 2 H2 modulo 1 | 6052 Valore 2 H2 modulo 1 |
10.4 ALTRE CONFIGURAZIONI
Di seguito sono riassunte ulteriori configurazioni:
Rele QX21
| Uscita allarme K10 Allarme (es. | condominio) |
| Pompaistema Q14 Pompe att | va ad agli richiesta di riscaldamento o richiesta esterna |
| Programma orario aux. K13 | Contatto comandato dal "programma orario aux" |
| Richiesta freddo K28 | Richiesta di raffescamento dal circuito di raffescamento 1 |
| Riempim.acqua K34 | Valvola caricamento automatico caldaia |
| Spegnimento ventilatore K38 | Controllo ventilatore esterno |
Sonda BX21
| Sensore buffer B4 | Sonda bollitore per il riscaldamento (superiore) |
| Sensore buffer B41 | Sonda bollitore per il riscaldamento (inferiore) |
| Sonda buffer B42 | Terza sonda bollitore per il riscaldamento (a metà del bollitore) |
Ingresso H2
| Avviso di erreore/allarme | Segnale di allarme esterno |
| Flussostato caldaia | Comando flussostato di caldaia (da utilizzato solo se non è presente in caldaia) |
| Termostato caldaia | Comando termostato di caldaia (da utilizzato solo se non è presente in caldaia) |
| Richiesta utenza CR1 10V | Richiesta esterna 1 con segnale 0-10V (*) |
| Misurazione pressione 10V | Misura di pressione con segnale 0-10V(*) |
| Uscita preselezionata 10V | Regolazione della potenza della caldaia in funzione del segnale 0-10V (*) |
- Per potere utilizzato le funzioni è necessario impostare la caratteristica del segnale analogico utilizzato i seguenti parametri presenti nel menu.
Configurazione del Controllo Remoto:
| 6049 | Valore tens. 1 H2 modulo 1 | 6050 | Valore 1 H2 modulo 1 | 6051 | Valore tens. 2 H2 modulo 1 | 6052 | Valore 2 H2 modulo 1 |

Le configurazioni illustrate sono valide anche per gli altri relle/sonde/ingressi della sched, come ad esempio il relle QX1 (riga 5890) o le sonde BX2 (riga 5931) e BX3 (riga 5932).
11. LISTANOMALIE
| E | Anomalia Descrizione | nomalia |
| 10 Sensore sonda esterna | Circuito di riscaldamento abilitato perché nessun lavoro (termostato, unità ambiente o unità esterna) o sonda esterna guasta | |
| 84 | BSB, conflitto di indirizzo | 2 o più unità ambienti configurate per lo stesso circuito di riscaldamento |
| 98 Modulo aggiuntivo 1 Accessorio | AVS 75 non rilevato o riconosciuto | |
| 99 Modulo aggiuntivo 2 Accessorio | AVS 75 non rilevato o riconosciuto | |
| 373 Modulo aggiuntivo 3 Accessorio | AVS 75 non rilevato o riconosciuto | |
| 30 Sonda mandata 1 Sonda del cir | circuito miscelato 1 non rilevata | |
| 32 Sonda mandata 2 Sonda del cir | circuito miscelato 2 non rilevata | |
| 260 Sonda mandata 3 Sonda del cir | circuito miscelato 3 non rilevata | |
| 335 BX21 nessuna funzione Sonda | BX21 non configurata | |
| 336 BX22 nessuna funzione Sonda | BX22 non configurata | |
| 324 | BX stessi sensori | Due o più sonde sono configurare per la stessa funzione |
| 52 Sonda ACS 2 Sonda sanitario | solare non rilevata | |
| 73 | Sonda collettore 1 | Sonda collettore solare non rilevata |
| 57 | Sonda circolazione ACS | Sonda di circolazione sanitario non rilevata |
| 243 | Sonda piscina | Sonda della piscina non rilevata |
| 25 | Sonda caldaia a legna | Sonda della caldaia a biomassa non rilevata |
| 346 Pompà cald.Q10 assente Pompà della caldaia a biomassa non rilevata | ||
12. CARATTERISTICHE TECNICHE
| Alimentazione | Tensione di alimentazione | AC 230 V (±10 %) | |||||
| Frequenza di funzionamento | 50/60 Hz | ||||||
| Potenza assorbita | 4 VA | ||||||
| Fusibile di alimentazione (Alimentazione e uscite) | max. 10 AT | ||||||
| Cablaggio | filo rigido o flessibile (intrecciato o con puntale) | - | |||||
| unipolare | 0,5...2,5 mm² | ||||||
| bipolare | 0,5...1,5 mm² | ||||||
| Dati funzionali | Classe software | A | |||||
| Modo di operazione EN 60 730 | 1b (operazione automatica) | ||||||
| Ingressi | Ingresso digitale H2 | - | |||||
| bassissima tensione di sicurezza pericontatto pulito | - | ||||||
| contatto in bassa tensione | - | ||||||
| tensione conicontatto aperto | DC 12 V | ||||||
| corrente conicontatto chiuso | DC 3 mA | ||||||
| Ingresso analogico H2 | - | ||||||
| bassissima tensione di protezione | - | ||||||
| range | DC 0..10 V | ||||||
| resistenza interna | >100 kΩ | ||||||
| Ingresso L | AC 230 V (±10%) | ||||||
| resistenza interna | >100 kΩ | ||||||
| Ingresso sensori BX21, BX22 | NTC 10k | ||||||
| cavi di collegamento ammessi (rame) | - | ||||||
| sezione | mm² | 0,25 | 0,5 | 0,75 | 1,0 | 1,5 | |
| massima lunghezza | m | 20 | 40 | 60 | 80 | 120 | |
| Uscite | Relè di uscita | - | |||||
| range di corrente | AC 0,02...2 (2) A | ||||||
| massima corrente di spunto | 15 A per ≤1 s | ||||||
| massima corrente (per tutti i reliè) | AC 6 A | ||||||
| range di tensione | AC 24...230 V (pericontatto pulito) | ||||||
| Interfaccia | BSB | connessione con 2 cavi, non intercambiabili | |||||
| lunghezza unità di base - dispositivi periferici | max. 150 m | ||||||
| lunghezza totale | max. 300 m (massima capacità del cavo 60nF) | ||||||
| sezione del cavo | 0,5 mm² | ||||||
| Numero massimo di caldaie collegabili in Cascata | 16 | ||||||
CONTENT
DESCRIPTION OF SYMBOLS 19
1. INTRODUCTION 20
2. DESCRIPTION OF ACCESSORY 20
2.1 WALL INSTALLATION REQUIREMENTS 20
2.2 WALL INSTALLATION 20
3. ELECTRICAL CONNECTIONS 20
3.1 BOILER ELECTRICAL CONNECTIONS 20
3.2 ELECTRICAL CONNECTIONS OF EXTERNAL ACCESSORIES 21
4. ACCESS TO PARAMETERS 23
5. MIXED HEATING SYSTEM 23
5.1 SCHEME 1 24
5.2 SCHEME 2 25
5.3 SCHEME 3 26
6. ZONE HEATING SYSTEM 27
6.1 SCHEME 4 27
6.2 SCHEME 5 28
7. ELECTRICALLY CONNECTING THE AMBIENT THERMOSTAT 29
7.1 CASE - 1 - Connecting a single ambient thermostat in a high temperature zone. 29
7.2 CASE - 2 - Connecting ambient thermostats for a high temperature multi-zone system. 29
7.3 CASE - 3 - Connecting ambient thermostats for a low temperature multi-zone system. 29
7.4 CASE - 4 - Connecting ambient thermostats for a low temperature multi-zone system with micro limit switches in the zone valves. 30
8. DHW SOLAR PLANT 30
9. PARAMETERS SETTING 31
9.1 HEATING SYSTEM 31
9.2 DHW SYSTEM 32
10. SUNDRY FUNCTIONS 33
10.1 DHW RECIRCULATION PUMP 33
10.2 SOLAR PLANT FOR SWIMMING POOL 33
10.3 GENERIC HEAT DEMAND 34
10.4 OTHER CONFIGURATIONS 34
11. LIST OF FAULTS 35
12. TECHNICAL SPECIFICATIONS 35
Unitätile de ambient 3 §i 5 sunt legate in parallel.
Unitätile de ambient 3 - 5 sì 7 sunt legate in parallel.
ManualeFacile