Nikkor AFS 200mm f2G ED VR II - 相机镜头 NIKON - 免费用户手册
免费查找设备手册 Nikkor AFS 200mm f2G ED VR II NIKON PDF格式.
常见问题 - Nikkor AFS 200mm f2G ED VR II NIKON
用户关于以下问题的提问 Nikkor AFS 200mm f2G ED VR II NIKON
0 问题 关于此设备。回答您知道的问题或提出自己的问题。
提出关于此设备的新问题
下载您的设备说明 相机镜头 免费PDF格式!查找您的手册 Nikkor AFS 200mm f2G ED VR II - NIKON 并重新掌握您的电子设备。本页发布了使用您的设备所需的所有文档。 Nikkor AFS 200mm f2G ED VR II 品牌 NIKON.
用户手册 Nikkor AFS 200mm f2G ED VR II NIKON
请在使用前仔细阅读“安全须知”,并以正确的方法使用。本“安全须知”中记载了重要的内容,可使您能够安全、正确地使用产品,并预防对您或他人造成人身伤害或财产损失。请在阅读之后妥善保管,以便本产品的所有使用者可以随时查阅。
有关指示
本节中标注的指示和含义如下。

警告
表示若不遵守该项指示或操作不当,则有可能造成人员死亡或负重伤的内容。

注意
表示若不遵守该项指示或操作不当,则有可能造成人员伤害、以及有可能造成物品损害的内容。
本节使用以下图示和符号对必须遵守的内容作分类和说明。
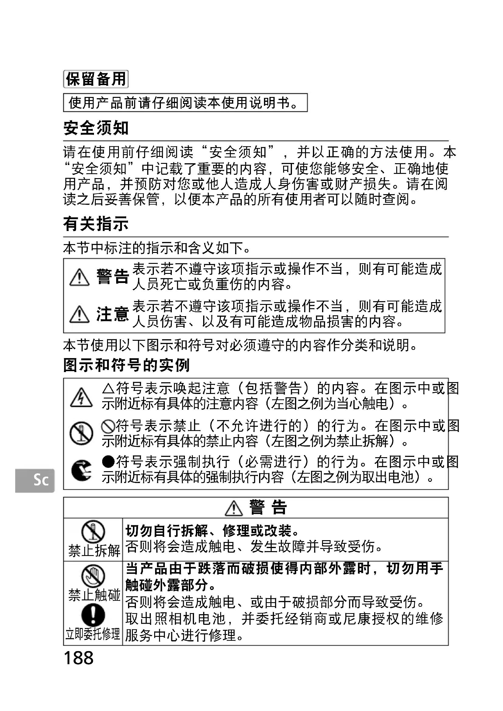
图示和符号的实例

△符号表示唤起注意(包括警告)的内容。在图示中或图示附近标有具体的注意内容(左图之例为当心触电)。

符号表示禁止(不允许进行的)的行为。在图示中或图示附近标有具体的禁止内容(左图之例为禁止拆解)。

●符号表示强制执行(必需进行)的行为。在图示中或图示附近标有具体的强制执行内容(左图之例为取出电池)。
| 警告 | |
禁止拆解 | 切勿自行拆解、修理或改装。否则将会造成触电、发生故障并导致受伤。 |
禁止触碰 立即委托修理 | 当产品由于跌落而破损使得内部外露时,切勿用手触碰外露部分。否则将会造成触电、或由于破损部分而导致受伤。取出照相机电池,并委托经销商或尼康授权的维修服务中心进行修理。 |
取出电池 立即委托修理 | 当发现产品变热、冒烟或发出焦味等异常时,请立刻取出照相机电池。若在此情况下继续使用,将会导致火灾或灼伤。取出电池时,请小心勿被烫伤。取出电池,并委托经销商或尼康授权的维修服务中心进行修理。 |
禁止接触水 | 切勿浸入水中或接触到水,或被雨水淋湿。否则将会导致起火或触电。 |
禁止使用 | 切勿在有可能起火、爆炸的场所使用。在有丙烷气、汽油等易燃性气体、粉尘的场所使用产品,将会导致爆炸或火灾。 |
禁止观看 | 切勿用镜头或照相机直接观看太阳或强光。否则将会导致失明或视觉损伤。 |
| 注意 | |
当心触电 | 切勿用湿手触碰。否则将有可能导致触电。 |
禁止放置 | 切勿在婴幼儿伸手可及之处保管产品。否则将有可能导致受伤。 |
小心使用 | 进行背光拍摄时,务必使太阳充分偏离画角。阳光会在照相机内部聚焦,并有可能导致火灾。太阳偏离画角的距离微小时,也有可能会导致火灾。 |
妥善保存 | 不使用时请盖上镜头盖,或保存在没有阳光照射处。阳光会聚焦,并有可能导致火灾。 |
小心移动 | 进行移动时,切勿将照相机或镜头安装在三脚架上。摔倒、碰撞时将有可能导致受伤。 |
禁止放置 | 切勿放置于封闭的车辆中、直射阳光下或其它异常高温之处。否则将对内部零件造成不良影响,并导致火灾。 |
注意
感谢您购买AF-S尼克尔200mm f/2G ED VR II镜头。使用本镜头之前,请先阅读这些说明并参阅照相机的使用说明书。
名称

① 镜头遮光罩(第201页)
② 镜头遮光罩螺丝(第201页)
③ 对焦操作按钮(对焦锁定/调用记忆/AF启用)(第195页)
④ 镜头旋转位置标志(第200页)
⑤ 对焦环(第194页)
⑥ 距离刻度(第199页)
⑦ 距离标线(第199页)
⑧ 景深指示(第199页)
⑨ 记忆设定按钮(第196页)
⑩ 减震ON/OFF环开关(第198页)
⑪ 镜头安装标记
⑫ 镜头卡口橡胶垫圈(第203页)
⑬ CPU接点(第203页)
⑭ 三脚架固定座环锁定螺丝(第200页)
⑮ 内置旋转三脚架固定座(第200页)
⑯ 背带孔
⑰ 插入式滤镜架旋钮(第201页)
⑱ 插入式滤镜架(第201页)
⑲ 对焦模式切换器(第194页)
⑳ 对焦限制开关(第195页)
②1 减震模式开关(第198页)
② 对焦操作选择开关
- 部分镜片上的纳米结晶涂层(Nano Crystal Coat),确保在晴天的户外,或是灯光照明的室内等不同的拍摄环境,均可获得清晰的图像。
- 本镜头具有AF-L功能,用于在自动对焦时锁定对焦;AF-ON功能,用于启用自动对焦;以及MEMORY RECALL功能,用于保存和调用所选的对焦距离。
- 启用减震,可以实现比在禁用减震时更慢的快门速度拍摄(相当于降低3档*),从而扩大可用快门速度的范围,尤其在手握照相机拍摄时。(*减震对快门速度的影响是根据相机影像器材工业协会(CIPA)标准所测量;测量FX格式镜头时使用的是FX格式数码照相机,测量DX格式镜头时使用的是DX格式照相机。变焦镜头是在最大变焦设定下进行的测量。)
- 可使用AF-I/AF-S望远倍率镜TC-14E/TC-14E II/TC-14E III/TC-17E II/TC-20E/TC-20E II/TC-20E III。
注意事项
- 本镜头装在尼康DX格式数码单镜反光照相机,如D300系列和D7000上时,镜头视角变成 8^ ,35mm格式焦距相当值约为300mm。
■ 适用的照相机及可用的功能
有些功能可能受到限制。详情请参阅您的照相机使用说明书。
√: 可能 一: 不可能 VR: 减震 AF: 自动对焦
*1: P包括AUTO及数字可变程序系统(场景模式)。
*2: 无手动模式(M)可用。
*3: 当对焦操作选择开关设为AF-ON时,如果在半按下快门释放按钮时按下对焦操作按钮,就会立即开始自动对焦。
*4: 在半按下快门释放按钮时, 按下记忆设定按钮或某个对焦操作按钮。
*5: 可能, 有限制。
■ 对焦
按下表设定照相机对焦模式:
| 照相机 | 照相机对焦模式 | 镜头对焦模式切换器 | ||
| A/M M/A M | ||||
| 尼康数码单镜反光(尼康FX/DX格式)照相机、F6、F5、F4系列、F100、F90X、F90系列、F80系列、F75系列、F70系列、F65系列、Pronea 600i、Pronea S | AF | 手动优先的自动对焦(AF优先) | 手动优先的自动对焦(MF优先) | 手动对焦(可使用电子测距仪。) |
| MF | 手动对焦(可使用电子测距仪。) | |||
| F60系列、F55系列、F50系列、F-801s、F-801、F-601M、F-401x、F-401s、F-401 | AFMF | 手动对焦(可使用电子测距仪,除了F-601 M外。) | ||
AF:自动对焦 MF:手动对焦
A/M(手动优先的自动对焦。自动对焦优先)模式和M/A(手动优先的自动对焦。手动对焦优先)模式

text_image
A/M M/A MM/A:可在自动对焦情况下使用对焦环进行手动调焦。
A/M: 可在自动对焦情况下使用对焦环进行手动调焦,但是对焦环的侦测感应度会比M/A模式时低。使用此模式可避免因为意外移动了对焦环而取消自动对焦设定。
① 把对焦模式切换器设定到 A/M 或 M/A。
②在半按下快门释放按钮、或按下照相机上的 AF-ON 按钮或按下镜头上的某个对焦操作按钮(对焦操作选择开关设为 AF-ON 时)时,可以手动转动对焦环,此时自动对焦功能失效。
③ 再次半按下快门释放按钮、或按下照相机上的AF-ON按钮或按下镜头上的某个对焦操作按钮,可以取消手动对焦并使镜头返回自动对焦模式。
限制自动对焦范围
此功能仅在自动对焦时可用。

FULL: 如果拍摄对象有时会在5米之内时, 请将此开关设定在FULL。
∞-5m: 如果拍摄对象总在5米之外时, 请将此开关设定在∞-5m以减少对焦时间。
■ 对焦操作选择开关和对焦操作按钮(请参阅第193页查看适用照相机。)
使用对焦操作选择开关选择对焦操作按钮的一种功能。

text_image
MEMORY RECALL AF-L | AF-ON| 对焦操作选择开关的位置 | 对焦操作按钮的功能 |
| AF-L | 对焦锁定 |
| MEMORY RECALL | 调用记忆 |
| AF-ON | 镜头上的AF启用(AF-ON) |

- 按下四个对焦操作按钮之一启用各种功能。
对焦锁定(AF-L)
本功能仅适用于自动对焦功能。
① 将对焦模式切换器设定为A/M或M/A。
② 将对焦操作选择开关设定为AF-L。
3 在自动对焦模式下,可以按下任何一个对焦操作按钮锁定对焦。
- 当按住某个对焦操作按钮时,对焦持续被锁定。
- AF-L功能可以通过照相机或镜头实现。
调用记忆(MEMORY RECALL)

♪: 调用记忆工作时, 镜头会发出蜂鸣音。
②:调用记忆工作时,不发出蜂鸣音。
以下是声音监控开关设定为 时的操作。

① 对焦于拍摄对象,按下记忆设定按钮保存对焦距离。
- 当对焦距离被正确保存时,镜头会发出蜂鸣音。
- 当对焦距离未正确保存时,距离刻度环会反复旋转十次左右,同时镜头会发出一声短蜂鸣音、三声长蜂鸣音。这种情况下,请重复步骤以保存对焦距离。
- 无论对焦模式或对焦操作选择开关的设定如何,均可以进行记忆设定。
- 即使照相机电源已关闭或镜头已从照相机上拆下,也能保存对焦距离。
2 将对焦操作选择开关设定为MEMORY RECALL。
③ 按下任何一个对焦操作按钮。镜头发出两声蜂鸣音后,完全按下快门释放按钮进行拍摄。
- 按下对焦操作按钮,即使在仅半按下快门释放按钮时,也可以调用已保存的对焦距离。
- 若要以已保存的对焦距离进行拍摄,请按住对焦操作按钮,并完全按下快门释放按钮。
- 松开对焦操作按钮后,镜头会从调用记忆功能返回至自动对焦或手动对焦。
镜头上的AF启用(AF-ON)
① 将对焦模式切换器设定为A/M或M/A。
② 将对焦操作选择开关设定为AF-ON。
③ 按下任何一个对焦操作按钮以对焦在拍摄对象上。
- 当您按下对焦操作按钮时,自动对焦会开启。
- AF-ON功能可以通过照相机或镜头实现。
■ 减震模式
减震的基本概念

text_image
使用三脚架时照相机震动 照相机震动 从行驶 车辆上拍摄 时的强烈照 相机震动 摇镜拍摄 弱←→ 震动强度→ 强 低→ 震动次数→ 高将减震模式开关设定为ACTIVE(动态)。
| 拍摄时 | 将减震模式开关设定在NORMAL或ACTIVE。 |
| 摇镜拍摄时 | 将减震模式开关设定在NORMAL。 |
| 从行驶的车辆上拍摄时 | 将减震模式开关设定在ACTIVE。 |
| 使用三脚架拍摄时 | 将减震模式开关设定在NORMAL或ACTIVE。 |
设定减震ON/OFF环开关

text_image
① Nikon N ② VR VR OFF ONON: 在半按快门释放按钮时, 以及在释放快门的瞬间, 会减少照相机震动的影响。因为在取景器中减震, 自动/手动对焦和对拍摄对象的精确构图将更加容易。
OFF: 不减少照相机震动的影响。
设定减震模式开关
将减震ON/OFF环开关设定为ON,然后用减震模式开关选择一种减震模式。

text_image
VR NORMAL ACTIVENORMAL: 减震装置主要减少照相机震动的影响。
水平和垂直摇镜拍摄时也会减少照相机震动的影响。
ACTIVE: 减震装置减少从移动的车辆中拍摄照片等情况下出现的照相机震动的影响,无论是一般还是更加强烈的照相机震动。在此模式中,不会自动区分照相机震动和摇镜拍摄。
使用减震的注意事项
- 如本镜头与不兼容减震功能的照相机(第193页)一起使用,请将减震ON/OFF环开关置于OFF。特别是与Pronea 600i照相机一起使用时,如该开关置于ON,电池电量会很快耗尽。
- 半按快门释放按钮以后,请等到取景器中的图像稳定以后再完全按下快门释放按钮。
-
由于减震装置的特性,在快门释放后取景器中的图像可能会变得模糊。这不是故障。
-
摇镜拍摄时,务必将减震模式开关设定为NORMAL。如果您在摇镜拍摄时大范围地移动照相机,将不会对转动方向的照相机震动进行补偿。例如,水平转动时仅减少垂直照相机震动的影响。
- 请勿在减震正在运行时关闭照相机或从照相机上取下镜头。否则在晃动镜头时可能会造成镜头发出声音,会让人觉得好像内部组件松脱或损坏。这不是故障。请重新打开照相机消除这种情况。
- 对于配有内置闪光灯的照相机,当内置闪光灯正在充电时减震功能不起作用。
- 使用三脚架时,将减震ON/OFF环开关设定为ON,以减少照相机震动的影响。在不固定的三脚架云台或单脚架上使用照相机时,我们建议将此开关设定为ON。但当照相机震动很轻微时,由于整个系统的移动,减震功能可能反而会增加照相机震动的影响。在这种情况下,请将减震ON/OFF环开关设定为OFF。
■ 景深

text_image
ft 70 40 25 m ∞ 20 12 8 22 小 22 景深指示 距离标线通过检查景深指示可大致判断景深的大小。
如果照相机具有景深预览(缩小光圈)按钮或控制杆,则可通过照相机取景器预览景深。
- 本镜头配备内部对焦(IF)系统。近距离对焦时,焦距会稍微缩短。
- 距离刻度不表示拍摄对象和照相机之间的精确距离。数值是近似值,只能作为一般参考。拍摄远景时,景深可能会影响操作,因此照相机的对焦位置可能比无穷远稍近一些。
- 有关更多的内容,请参阅第236页。
■ 光圈设定
用照相机调整光圈设定。
■ 使用内置旋转三脚架固定座
使用三脚架时,请将其安装在镜头的三脚架固定座上,而不是照相机身上。
- 当镜头固定在三脚架固定座上且用手握住照相机操作手柄旋转照相机时,您的手可能会碰到三脚架,情况随所用的三脚架而异。
- 取下三脚架固定座锁定螺丝可取下三脚架固定座。有关此步骤详情,请联系最近的尼康授权的维修服务中心或代理处。
改变照相机的位置

拧松三脚架固定座环锁定螺丝(①)。根据照相机位置(垂直或水平),将镜头转至适当的镜头旋转位置标志(②),然后拧紧螺丝(③)。
■ 内置闪光灯和渐晕
为避免渐晕,请勿使用镜头遮光罩。
- 有关使用本镜头时的渐晕的最新信息,请参阅照相机说明书。
| 照相机 | 在任何拍摄距离都会产生渐晕。 |
| F65系列、F60系列、F55系列、F50系列、F-601、Pronea 600i、Pronea S |
■ 使用镜头遮光罩
镜头遮光罩可使杂散光降低到最小程度并可保护镜头。
安装镜头遮光罩

- 拧紧镜头遮光罩螺丝(②)。
- 如果镜头遮光罩安装不当,则可能产生渐晕。
- 存放镜头时,要将镜头遮光罩反方向装在镜头上。
■ 插入式滤镜架
必须配合滤镜(52mm旋入式)使用,在出厂时,已提供一个52mm旋入式中性色彩NC滤镜,并安装在滤镜架上。

1 按下插入式滤镜架旋钮,然后逆时针旋转旋钮直至旋钮上的白线与镜头的轴线成直角为止。
2 将插入式滤镜架拉出镜头。
3 从滤镜架上拆下随附的滤镜。
4 把滤镜旋入滤镜架印有 “Nikon” 和 “JAPAN” 字样的滤镜架一边。
- 安装插入式滤镜架时,“Nikon”和“JAPAN”字样既可在向镜头侧也可在向照相机侧,对拍摄的照片都没有影响。

- 可阻隔由非金属对象表面(如玻璃或水)产生的反光。
- 安装了C-PL3L插入式圆形偏振滤镜时的对焦距离不同于安装了 52 ~mm 旋入式滤镜时的对焦距离。其距离刻度会偏离正确位置,最近对焦距离会略长。
- 当使用对焦预设时,记忆设定的位置或许会轻微改变。请在使用记忆设定功能前先安装好C-PL3L滤镜。
■ 建议使用的对焦屏
各种对焦屏可用于尼康单镜反光照相机,适合各种拍摄场景。下面所列为建议配合本镜头使用的对焦屏:
取景器内有轻微渐晕或莫尔条纹图形,但胶卷上不会有。
-: 不可用
( ): 显示所需曝光补偿值(仅限中央重点测光时)。使用F6照相机时,请通过选择自定义设定“b6:对焦屏补偿”中的“其他对焦屏”,并以0.5 EV步长将曝光值级数设定在-2.0到+2.0之间来进行补偿。当使用了B型和E型之外的对焦屏时,即使所需的补偿值为“0”(没有补偿需要),也必需选择“其他对焦屏”。使用F5照相机时,请用机身上的“自定义设定#18”进行补偿。详情请参阅照相机机身使用说明书。
空白栏意为不宜使用。因为M型对焦屏可同时使用1:1或以上放大倍率进行宏观拍摄和显微拍摄,因此,不在此限。
注意事项
- 使用F5照相机时,在矩阵测光时仅可使用EC-B型、EC-E型、B型、E型、J型、A型、L型对焦屏。
■ 镜头的维护保养
- 当安装了镜头时,注意不要只握住照相机机身,这样可能会导致损坏照相机(镜头卡口)。携带时务必要同时握住镜头和照相机。
- 当镜头安装在照相机上时,切勿通过镜头遮光罩拎起或握持照相机和镜头。
- 注意不要让CPU接点变脏或受损。
- 如果镜头卡口橡胶垫圈损坏时,请务必让就近的尼康授权的维修服务中心修理。
- 使用吹风刷清扫镜头表面。如想清除镜头上的污垢时,请用柔软干净的棉布或镜头清洁纸沾酒精或镜头清洁液擦拭。在擦拭镜头时,请绕着圆圈自中心向周围擦拭,注意不要在镜片上留下痕迹或碰撞外部的部件。
- 切勿使用稀释剂或苯等有机溶剂清洁镜头。
- 当把镜头保存在镜头袋中时,请盖好镜头前盖和镜头后盖。
- 当镜头长时间不用时,请将其保存在凉爽干燥的地方以防生霉和生锈。请勿放在阳光直射或樟脑球/卫生丸等化学品附近。
- 注意不要溅水于镜头上或使其落到水中,因为这会使镜头生锈而发生故障。
- 镜头的一部分部件采用了强化塑料。不要把镜头放置在高温的地方,以免损坏。
- 运输产品时,请在包装箱内装入足够多的缓冲材料,以减少(避免)由于冲击导致产品损坏。
- 温度的突变可能导致镜头内外部结露以致损坏。将镜头从温暖的环境带入寒冷的环境或从寒冷的环境带入温暖的环境之前,请先将其置于包内或塑料盒中以缓和温度的变化。
标准配件
- 专用插入式镜头前盖 - 镜头后盖
- HK-31镜头遮光罩 - 半软套CL-L1
- 专用插入式滤镜架 • 52mm旋入式中性色彩NC滤镜
- 背带LN-1
注意事项
- 必须始终将安装有52mm旋入式滤镜的插入式滤镜架插入到镜头中。
■ 选购附件
- 52mm旋入式滤镜(圆形偏振滤镜 II 除外)
- C-PL3L插入式圆形偏振滤镜
- AF-S望远倍率镜TC-14E II/TC-14E III/TC-17E II/TC-20E III
■ 规格
镜头类型:G型AF-S尼克尔镜头,带内置CPU和尼康卡口
焦距:200mm
最大光圈:f/2
镜头构造: 9组13片(3片ED镜片和1片超级ED镜片和数片涂覆有纳米结晶涂层的镜片),以及1片镜头保护镜片。
视角:使用35mm(135)格式的尼康胶卷单镜反光照相机
和尼康FX格式数码单镜反光照相机时为 12^20' ;
使用尼康DX格式数码单镜反光照相机时为 8^ ;
使用IX240系统照相机时为9°50'
距离信息: 输出到照相机
对 焦: 尼康内部对焦 (IF) 系统, 采用宁静波动马达自动对焦, 手动则采用独立对焦环
减震: 采用音圈马达 (VCM) 的镜头位移式
拍摄距离刻度: 从1.9m 至无穷远 ( )
最近对焦距离:1.9m(至焦平面)
光圈叶片数:9片(圆形)
光圈:全自动
光圈范围: f/2至f/22
曝光测量:配合带CPU接点系统的照相机,采用全光圈方式
对焦限制开关:配备。适用二种范围:FULL(∞-1.9m)或∞-5m
三脚架固定座:可360°旋转,在90°处有镜头旋转位置标志,仅三脚架固定座可拆除
尺寸: 直径约为124mm, 镜头长约203.5mm (自照相机镜头卡口边缘算起)
重量: 约2930g
设计和规格若有变更,制造商恕无义务另行通知。
产品中有害物质的名称及含量
本表格依据SJ/T11364的规定编制。
○: 表示该有害物质在该部件所有均质材料中的含量均在GB/T26572规定的限量要求以下。
×: 表示该有害物质至少在该部件的某一均质材料中的含量超出GB/T26572规定的限量要求。
但是,以现有的技术条件要使照相机相关产品完全不含有上述有害物质极为困难,并且上述产品都包含在《关于有害物质使用限制指令2011/65/EU》的豁免范围之内。
尼康客户支持中心服务热线:400-820-1665
(周一至周日9:00-18:00,除夕下午休息)
尼康官方网站: https://www.nikon.com.cn/
进口商:尼康映像仪器销售(中国)有限公司
上海市蒙自路757号12楼01-07室 邮编: 200023
在日本印刷
出版日期: 2022年9月1日
Sc
警告
勿自行拆開
觸摸相機或鏡頭的內部零件可能會導致受傷。僅能由合格維修技師修理。如果由於掉落或其它事故導致相機或鏡頭裂開,在切斷產品電源和(或)取出電池後,請將產品送至尼康授權的維修中心進行檢查。
發生故障時立刻關閉電源
如果您發現相機或鏡頭冒煙或發出異味,請立刻取出電池,注意避免燙傷。若繼續使用可能導致受傷。
取出電池或切斷電源後,請將產品送到尼康授權的維修中心進行檢查。
勿在易燃氣體環境中使用相機或鏡頭
如果在易燃氣體環境中使用電子設備,可能會導致爆炸或火災。
勿通過鏡頭或觀景器觀看太陽
通過鏡頭或觀景器觀看太陽或其它強光,可能會導致永久性的視覺損傷。
請勿存放本產品在兒童伸手可及之處
請特別注意避免嬰幼兒將電池或其它小部件放入口中。
使用相機和鏡頭時應注意以下事項
- 保持相機和鏡頭乾燥。否則可能導致火災或引起觸電。
- 請勿以濕手操作或觸摸相機或鏡頭。否則可能會導致觸電。
- 背光拍攝時,請勿使鏡頭朝向太陽,或者使陽光直接通過鏡頭,因為這可能導致相機過熱,引起火災。
- 當鏡頭長時間不用時,請蓋上鏡頭的前蓋和後蓋,並且存放鏡頭時應避免陽光直射。否則可能會導致火災,因為鏡頭可能會使陽光聚焦於易燃物。
感謝您購買AF-S 尼克爾 200mm f/2G ED VR Ⅱ鏡頭。使用本鏡頭之前,請先閱讀這些說明並參閱相機的使用說明書。
■ 術語

③ 對焦操作按鍵(對焦鎖定/記憶回復/AF啟用)(第214頁)
④ 鏡頭旋轉位置標記(第 217 頁)
⑤ 對焦環(第 213 頁)
⑥ 距離尺(第 217 頁)
⑦ 距離標記線(第 217 頁)
⑧ 景深指示器(第 217 頁)
⑨ 記憶體設定按鍵(第 214 頁)
⑩ 減震 ON/OFF 環切換器(第 216 頁)
⑪ 接環標記
⑫ 鏡頭接環橡膠墊圈(第 220 頁)
⑬ CPU接點(第 220 頁)
⑮ 內置旋轉三腳架軛具(第 217 頁)
⑯ 背帶孔
⑰ 插入式濾鏡架鍵(第 218 頁)
⑱ 插入式濾鏡架(第 218 頁)
⑲ 對焦模式切換器(第 213 頁)
⑳ 對焦限制切換器(第 213 頁)
②1 減震模式切換器(第 216 頁)
② 對焦操作選擇切換器(AF-L/MEMORY RECALL/AF-ON)(第 214 頁)
②3 聲音監控切換器(第 214 頁)
( ):參考頁

- 在部分鏡片上的納米結晶塗層(Nano Crystal Coat),由晴天的戶外,到射燈照明的戶內場景,均可確保在不同的拍攝情況下可以獲得清晰的影像。
- 鏡頭具備AF-L功能,可於自動對焦時鎖定對焦,AF-ON可啟動自動對焦,而MEMORY RECALL可儲存並回復對焦距離。
- 啟用減震可以使用較慢的快門速度(3檔*),因此會擴大可用快門速度的範圍,尤其是手持相機時。(*減震對快門速度的影響是根據相機與影像產品協會(CIPA)標準所測量;測量FX格式鏡頭時使用的是FX格式數碼相機,測量 DX格式鏡頭時使用的是DX格式相機。變焦鏡頭是在最大變焦設定下進行的測量。)
- 可使用AF-I/AF-S增距鏡TC-14E/TC-14E II/TC-14E III/TC-17E II/TC-20E/TC-20E II/TC-20E III。
注意事項
- 本鏡頭裝在尼康DX格式數碼單鏡反光相機,如D300系列和D7000上時,鏡頭畫角變成8°,並其35毫米相當的焦距約為300mm。
■ 適用的相機及可用的功能
有些功能可能受到限制。詳情請參閱您的相機使用說明書。
√: 可能 一: 不可能 VR: 減震 AF: 自動對焦
*1 : P包括AUTO及多元化自動拍攝系統(場景模式)。
*2:無手動模式(M)可用。
*3:對焦操作選擇切換器設為AF-ON後,半按快門釋放按鍵時,一按下對焦操作按鍵即可開始自動對焦。
*4:半按住快門釋放按鍵的同時,按下記憶體設定按鍵或對焦操作按鍵。
*5:可能,有限制
■ 對焦
請根據下表來設定相機的對焦模式:
| 相機 | 相機對焦模式 | 鏡頭對焦模式 | ||
| A/M M | A M | |||
| 尼康數碼單鏡反光(尼康FX/DX格式)相機、F 6、F 5、F4系列、F10F 9 0 X、F 9 0 系列、F 8F 7 5 系列、F 7 0 系列Pronea 600i、Pronea S | 0 AF0 系 | 備手動凌駕的自動對焦列AF優先) | 備手動凌駕的自動對焦(M F 優 | 手動對焦(可使用電子先測 距儀。) |
| F 6 5MF | 系列、手動對焦(可使用電子測距儀。) | |||
| F 6 0 系列、F 5 5 系列、F50系列、F-801s、F-801、F-601M、F - 4 0 1x、F - 4 | AFME01s、F- | 手動對焦(可使用電子測距儀除但外F。) | ||
AF: 自動對焦 MF: 手動對焦
A/M(自動對焦和手動補償。AF優先)模式以及
M/A:可使用對焦環作手動調焦,以凌駕自動對焦。
A/M:可使用對焦環作手動調焦,以凌駕自動對焦,但是對焦環的偵測感應度會比M/A模式時為低。使用此模式可避免因為意外移動了對焦環而取消了自動對焦設定。
① 把對焦模式切換器設定到A/M或M/A。
2 半按住快門釋放按鍵、按下相機上的AF-ON按鍵或按下鏡頭上的對焦操作按鍵(對焦操作設為AF-ON)的同時,旋轉對焦環可手動補償對焦使自動對焦無效。
③ 再次半按住快門釋放按鍵、按下相機上的AF-ON按鍵或按下鏡頭上的對焦操作按鍵,即可取消手動補償並使鏡頭回復自動對焦模式。
限制自動對焦範圍
此功能僅可搭配自動對焦使用。

∞-5m:若主體永遠距離5 m以上,請將切換器設為-5m,以減少對焦時間。
Tc
■ 對焦操作選擇切換器和對焦操作按鍵(關於相容相機,請參閱第 212 頁。)
使用對焦操作選擇切換器來選擇對焦操作按鍵的功能。

text_image
MEMORY RECALL AF-L | AF-ON| 對焦操作選擇切換器的位置 對焦操作按鍵功能 | |
| AF-L | 對焦鎖定 |
| MEMORY RECALL | 記憶回復 |
| AF-ON | 鏡頭上的AF啟用(AF-ON) |

- 按下四個對焦操作按鍵之一,即可啟動各項功能。
對焦鎖定 (AF-L)
本功能僅相容於自動對焦。
① 將對焦模式切換器設為A/M或M/A。
② 將對焦操作選擇切換器設為AF-L。
3 在自動對焦模式時,按下其中一個對焦操作按鍵即可鎖定對焦。
- 按住對焦操作按鍵的同時,將持續鎖定對焦。
- 在相機或鏡頭中都可以使用AF-L功能。
以下是聲音監控切換器設為 ^1 時的操作。

1 對焦於主體並按下記憶體設定按鍵,即可儲存對焦距離。
- 確實儲存對焦距離後,鏡頭會發出嗶聲。
- 對焦距離儲存不當時,距離尺環將前後轉動約10次,同時鏡頭會發出一短三長的囉聲。在此情況下,請重複執行儲存對焦距離的程序。
- 記憶體設定與對焦模式或對焦操作選擇切換器的設定無關。
- 即使已關閉相機或從相機上卸下鏡頭,都會儲存對焦距離。
2 將對焦操作選擇切換器設為MEMORY RECALL。
③ 按下對焦操作按鍵,鏡頭發出兩次囁聲後,完全按下
- 即使在半按住快門釋放按鍵時,按下對焦操作按鍵後仍可回復儲存的對焦距離。
- 若要以儲存的對焦距離拍照,請按住對焦操作按鍵,並完全按下快門釋放按鍵。
- 釋放對焦操作按鍵後,鏡頭會從記憶回復功能回復至自動對焦或手動對焦。
鏡頭上的AF啟用(AF-ON)
① 將對焦模式切換器設為A/M或M/A。
② 將對焦操作選擇切換器設為AF-ON。
③ 按下對焦操作按鍵即可對焦在主體上。
- 按住對焦操作按鍵的同時,即可啟動自動對焦。
- 在相機或鏡頭中都可以使用AF-ON功能。
■ 減震模式
减震的基本概念

text_image
使用三腳架時相機震動 相機震動 從行駛車輛上 拍照時,相機 會劇烈震動 搖鏡拍攝 微弱← 震動強度 → 劇烈 將減震模式切換器 設定為NORMAL。 將減震模式切換器 設定為ACTIVE。| 拍攝時 | 將減震模式切換器設定在NORMAL或ACTIVE。 |
| 搖鏡拍攝時 | 將減震模式切換器設定在NORMAL。 |
| 從行駛的車輛上拍攝時 | 將減震模式切換器設定在ACTIVE。 |
| 使用三腳架拍攝時 | 將減震模式切換器設定在NORMAL或ACTIVE。 |
設定減震ON/OFF環切換器

text_image
1 2 VR OFF ONON: 半按快門釋放按鍵以及釋放快門的瞬間,減少相機震動造成的影響。因為減少了觀景器中的震動,因此比較容易自動/手動對焦和對主體精確構圖。
OFF: 不減少相機震動造成的影響。
設定減震模式的切換器
將減震ON/OFF環切換器設為ON,再利用減震模式切換器選擇減震模式。

text_image
VR NORMAL ACTIVENORMAL: 減震結構主要減少相機震動造成的影響。水平和垂直搖鏡時相機震動而造成的影響也會減少。
ACTIVE: 減震結構會減少相機震動造成的影響,如從行駛中的車輛拍照時出現的震動,對一般或較強烈的相機震動都進行減弱。在此模式中,不會自動區別相機震動與搖鏡動作。
使用減震的注意事項
- 如本鏡頭與無減震功能的相機(第 212 頁)一起使用,請將減震ON/OFF環切換器置於OFF。特別是與Pronea 600i相機一起使用時,如該切換器置於ON,電池電量會很快耗盡。
- 半按快門釋放按鍵後,請等到觀景器中的影像穩定以後再完全按下快門釋放按鍵。
- 由於減震結構的特性,釋放快門後觀景器中的影像可能會變得模糊。這不是故障。
- 搖鏡拍攝時,務必將減震模式切換器設定為NORMAL(普通)。如果您在搖攝時大範圍地移動相機,將不會對移動方向的相機震動進行補償。例如,水平搖鏡時,只對垂直方向的相機震動進行減弱。
- 請勿在減震正在運行時關閉相機或從相機上取下鏡頭。否則出現震動時可能會造成鏡頭發出聲音,會讓人覺得彷彿內部組件鬆脫或損壞。這不是故障。請重新打開相機消除這種情況。
- 對於配備內置閃光燈的相機,當內置閃光燈正在充電時減震不起作用。
- 使用三腳架時,將減震ON/OFF環切換器設為ON,即可減少相機震動所造成的影響。在未固定的三腳架或單腳架上使用相機時,尼康建議將切換器設為ON。但是,如果相機震動非常輕微,減震功能可能會因系統移動而提高相機震動所造成的影響。在此情況下,請將減震ON/OFF環切換器設為OFF。
■ 景深

text_image
ft m 70 40 25 ∞ 20 12 8 22 11 22景深指示器-距離標記線
透過檢查景深指示器,可大約判斷景深的深淺。如果相機具有景深預覽(縮小光圈)按鍵或控制桿,則可以通過相機觀景器預覽景深。
- 這個鏡頭配備內部對焦(IF)系統。隨著拍攝距離減小,焦距也會減小。
- 距離尺不會顯示主體與相機之間的精確距離。數值均為近似值,只能作為一般參考。拍攝遠方風景時,景深可能會影響操作,且主體可能會在比無限遠更近的位置對焦。
- 更多相關內容,請參閱第 236 頁。
■ 光圈設定
用相機調整光圈設定。
■ 使用內置 旋轉三腳架軛具
使用三腳架時,請將其安裝在鏡頭的三腳架軛具上,而不是相機身上。
- 利用相機手柄抓住相機,並利用三腳架軛具旋轉相機與鏡頭時,視三腳架的使用方式而定,您的手可能會碰撞三腳架。
- 若取下三腳架軛具鎖定螺絲,可能會卸下三腳架軛具。如欲瞭解此程序的詳細資訊,請洽詢鄰近的尼康維修中心或代表處。
變更相機位置

鬆開三腳架軛具環鎖定螺絲(①)。根據相機的位置(垂直或水平),將鏡頭旋轉至適當的鏡頭旋轉位置標記(②),接著請鎖緊螺絲(③)。
Tc
■ 內置閃光燈和邊量現象
為避免邊暈現象,請勿使用遮光罩。
- 有關使用本鏡頭時的邊暈的最新資訊,請參見相機的說明書。
| 相機 | 在任何拍攝距離下都會發生邊暈現象。 |
| F65系列、F60系列、F55系列、F50系列、F-601Pronea 600i、Pronea S |
■ 使用遮光罩
遮光罩可將雜光減到最低,並保護鏡頭。
安裝遮光罩

- 請確實鎖緊遮光罩螺絲(②)。
- 如果遮光罩安裝不當,則可能產生邊暈。
- 存放遮光罩時,要反方向裝在鏡頭上。
■ 插入式濾鏡架
必須使用濾鏡(52mm旋入式),在出廠付運時,已附帶一個52mm旋入式中性色彩NC濾鏡,並安裝在濾鏡架上。

① 按下插入式濾鏡架鍵,然後反時針方向轉至鍵上的白線與鏡頭的軸線成直角為止。
2 從鏡身拉出插入式濾鏡架。
3 從濾鏡架拆下已安裝的濾鏡。

4 把一個濾鏡旋入濾鏡架印有 “Nikon” 和 “JAPAN” 字樣的那邊。
- 濾鏡架裝在 “Nikon” 和 “JAPAN” 向鏡頭或向相機一面皆可,對拍攝的照片都沒有影響。
C-PL3L插入式圓形偏光濾鏡(另購)
- 可阻隔由非金屬物件表面產生的反光,如玻璃和水。
- 安裝C-PL3L插入式圓形偏光濾鏡時,焦點會與安裝52mm旋入式濾鏡時的焦點 不同,距離尺會由正確位置偏移,最近的對焦距離會
- 當使用對焦預設時,記憶設定的位置或會輕微改變。請在使用記憶設定功能前先把 C - P L 3 L 濾鏡裝妥。
■ 建議使用的對焦屏
各種對焦屏可通用於尼康單鏡反光相機的任何相應的攝影場景。下面所列可用於本鏡頭:
觀景器內有輕微邊暈或摩爾圖紋,但菲林上不會有。
一: 不可用
( ): 顯示所需的曝光補償值(僅在偏重中央測光時)。F6相機通過選擇用戶設定“b6:屏幕補償”中的“其他屏幕”作補償,並且將曝光補償值設定在+/-2.0的範圍內以1/2EV為等級進行微調。當使用了B型和E型之外的屏幕,請務必選擇“其他屏幕”,即使必需的補償值為0(沒有補償需要)。F5相機請用機身上的“用戶設定#18”作補償。詳情請參閱相機機身的使用說明書。
空白代表不適用,不過,由於M型對焦板可同時以1:1或以上放大倍率進行宏觀攝影和微縮攝影,因此不在此限。
注意事項
- 使用F5相機,在矩陣測光時僅可使用EC-B、EC-E、B、E、J、A、L對焦屏。
Tc
■ 鏡頭的維護保養
- 請小心切勿在鏡頭裝上時握著機身,以免損壞相機(鏡頭接環)。攜帶時,請確定握好鏡頭及相機。
- 當鏡頭安裝在相機上時,切勿透過遮光罩拎起或握持相機和鏡頭。
- 小心不要讓 CPU 接點弄髒或弄壞。
- 如果鏡頭接環橡膠墊圈損壞時,請務必讓附近的尼康授權的維修代表修理。
- 使用吹風刷清掃鏡頭表面。如想清除鏡頭上的污垢時,請用柔軟乾淨的棉布或鏡頭清潔紙沾點酒精或鏡頭清潔液擦拭。在擦拭鏡頭時,請繞著圓圈自中心向周圍擦拭,注意不要在鏡片上留下痕跡或碰撞外部的部件。
- 切勿使用稀釋劑或苯等有機溶劑清潔鏡頭。
- 鏡頭保存於鏡頭袋中時,請妥善蓋上前鏡頭蓋和鏡頭後蓋。
- 當鏡頭長時間不用時,請將其保存在涼爽乾燥的地方以防發霉和生鏽。請勿放在陽光直射或樟腦丸/衛生丸等化學品附近。
- 注意不要濺水於鏡頭上或掉落到水中,因為將會生鏽而發生故障。
- 鏡頭的一部分部件採用了強化塑料。不要把鏡頭放置在高溫的地方,以免損壞。
- 溫度的突變可能導致鏡頭內外部結露以致損壞。將鏡頭從溫暖的環境帶入寒冷的環境或從寒冷的環境帶入溫暖的環境之前,請先將其置於包內或塑膠盒中以緩和溫度的變化。
■ 標準配件
- 指定的插入式前鏡頭蓋
- 鏡頭後蓋
- HK-31遮光罩
- 半軟套CL-L1
- 指定的插入式濾鏡架
- 52mm旋入式中性色彩NC濾鏡
- LN -1背帶
注意事項
- 安裝有52mm旋入式濾鏡的插入式濾鏡架,應隨時插入鏡頭之中。
■ 選購附件
鏡頭類型:G型AF-S尼克爾鏡頭內置CPU中央處理器和尼康刺刀式接環
焦距:200mm
最大光圈:f/2
靜態構造:13片9組(3片ED和1片超級ED鏡片及數片裝有納米結晶塗層的鏡頭原件),以及1片鏡頭保護鏡片。
畫角:使用35mm(135)格式的尼康菲林單鏡反光相機和尼康FX格式
數碼單鏡反光相機時為12°20';
使用尼康DX格式數碼單鏡反光相機時為8°;
使用IX 240系統相機時為9°50'
距離信息:輸入機身
對焦:尼康內部對焦(I F)系統,採用寧靜波動馬達自動對立對焦環手動對焦
減震:採用音圈馬達(VCM)的鏡頭位移式
拍攝距離尺:刻度自1.9 m至無限遠(∞)
最近對焦距離:1.9 m(至焦平面)
光圈葉片:9片(圓形)
光圈:全自動
光圈範圍: f/2 至 f/22
曝光測量:連接具備CPU界面的相機,採用全光圈方式
對焦限制 配備。適用二種範圍:FULL(∞-1.9 m)或∞-5 m
切换器:
三腳架軛具:可360°旋轉,在90°處有鏡頭旋轉位置標誌,僅三腳架軛具可拆除
尺寸:直徑約124 mm,鏡頭長約203.5 mm(自安裝鏡頭保護鏡片的相機鏡頭接環邊緣算起)
重量: 約2930 g
產品設計與規格如有更改,恕不另行通知。
Tc
禁止拆解
禁止触碰
立即委托修理
取出电池
立即委托修理
禁止接触水
禁止使用
禁止观看
当心触电
禁止放置
小心使用
妥善保存
小心移动
禁止放置