AS50D - 吉他放大器 MARSHALL - 免费用户手册
免费查找设备手册 AS50D MARSHALL PDF格式.
常见问题 - AS50D MARSHALL
用户关于以下问题的提问 AS50D MARSHALL
0 问题 关于此设备。回答您知道的问题或提出自己的问题。
提出关于此设备的新问题
下载您的设备说明 吉他放大器 免费PDF格式!查找您的手册 AS50D - MARSHALL 并重新掌握您的电子设备。本页发布了使用您的设备所需的所有文档。 AS50D 品牌 MARSHALL.
用户手册 AS50D MARSHALL
请在通电之前仔细阅读本手册。请遵守所有说明并注意所有警告。
警告:请阅读重要安全指南CATS-90009中的全面细节信息。
警告:在继续操作之前,请确保您的放大器与电源兼容。如果您有任何疑问,请咨询合格的技术人员-您的Marshall经销商可以为您提供帮助。
电源输入和保险丝:
放大器后面板上标明了放大器的特定电源输入额定电压。您的放大器配有可拆卸的电源线(电源);该电源线应连接到后面板的电源输入插座。
重要设置信息:
- 确保电源开关处于关闭位置。
- 首先将随附的电源(电源)线连接到后面板的电源输入端,然后再连接到电源插座。
- 确保前面板上的通道音量控制和主音量控制设置为零。
- 将您的乐器插入前面板上的通道1输入插孔。
- 您也可以将另一件乐器插入通道2输入插孔中,或者将麦克风加入通道2麦克风插孔中。
- 打开前面板电源开关。
- 将音量调高至所需的音量,则您的放大器准备就绪。
运输您的设备:
在试图移动之前,请确保您的放大器已关闭,断开电源,并且所有可拆卸电缆已与设备断开连接。
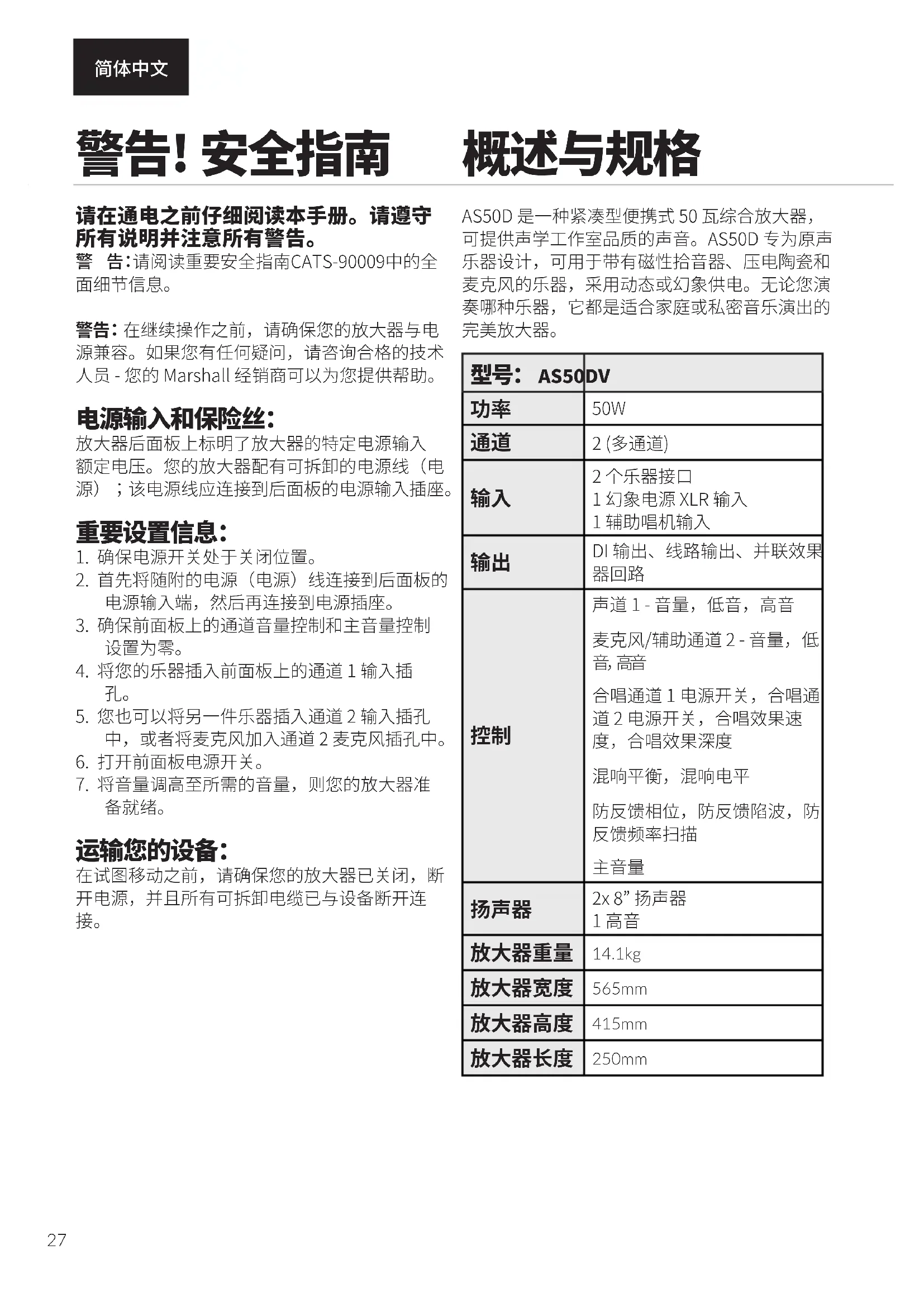
AS50D是一种紧凑型便携式50瓦综合放大器,可提供声学工作室品质的声音。AS50D专为原声乐器设计,可用于带有磁性拾音器、压电陶瓷和麦克风的乐器,采用动态或幻象供电。无论您演奏哪种乐器,它都是适合家庭或私密音乐演出的完美放大器。
| 型号: AS50 | DV |
| 功率 | 50W |
| 通道 | 2(多通道) |
| 输入 | 2个乐器接口 1幻象电源XLR输入 1辅助唱机输入 |
| 输出 | DI输出、线路输出、并联效果器回路 |
| 控制 | 声道1-音量,低音,高音 麦克风/辅助通道2-音量,低音,高音 合唱通道1电源开关,合唱通道2电源开关,合唱效果速度,合唱效果深度 混响平衡,混响电平 防反馈相位,防反馈陷波,防反馈频率扫描 主音量 |
| 扬声器 | 2x8”扬声器 1高音 |
| 放大器重量 | 14.1kg |
| 放大器宽度 | 565mm |
| 放大器高度 | 415mm |
| 放大器长度 | 250mm |
前面板功能

通道1-声学乐器通道
1. 输入接口:
吉他输入插孔
2.音量控制:
控制声道1的音量。
3.低音控制:
调整放大器的低频部分。这将增加声音的圆满度和深度。
4. 高音控制:
调整放大器的高频部分。调高此旋钮时,音色将变得更明亮。
通道2-麦克风/辅助通道
5. 唱机 (RCA) 输入:
与外部音源(例如Mp3播放器或CD播放器)连接的输入接口
6.麦克风输入:
用于连接麦克风的XLR输入,适用于声乐或乐器应用。此输入提供幻象电源。
7. 输入接口:
可输入任何音源,例如电子鼓,电子琴等。
8.音量控制:
控制麦克风/辅助通道2的音量。
9. 低音控制:
调整放大器的低频。这将增加声音的圆满度和深度。
10. 高音控制:
调整放大器的高频部分。调高此旋钮时,音色将变得更明亮。
主体部分
11. 合唱分配开关:
为单个通道或两个通道选择内置合唱效果器。
12. 合唱速度控制:
控制内置合唱效果的速度。
13. 合唱深度控制:
控制内置合唱效果的频率偏移量。
14. 混响平衡控制:
控制通道1和通道2之间的混响效果平衡。此控制功能也影响到效果器回路。
15. 混响电平控制:
控制混响效果的整体电平。
16. 相位控制:
控制低频声音反馈的量。
17. 陷波滤波器开关:
通过频率控制按钮截断所选频率,进一步降低反馈。
18. 频率控制:
选择要降低的反馈频率。
19. 主音量:
控制放大器的整体音量输出。
20. 电源开关:
这是放大器主电源的开启/关闭开关。
后面板功能
MODEL: A5500

用于连接选装踏板开关的接口插孔,用于开启和关闭混响和合唱功能。
3. 线路输出接口:
用于连接家用录音机或其他外部设备的接口插孔。
4. DI 输出:
家庭のレconiーダンガやその其他的外部機器へ
の接続用ジーマクソケット