Aivia K8100 V2 - 键盘 GIGABYTE - 免费用户手册
免费查找设备手册 Aivia K8100 V2 GIGABYTE PDF格式.
用户关于以下问题的提问 Aivia K8100 V2 GIGABYTE
0 问题 关于此设备。回答您知道的问题或提出自己的问题。
提出关于此设备的新问题
下载您的设备说明 键盘 免费PDF格式!查找您的手册 Aivia K8100 V2 - GIGABYTE 并重新掌握您的电子设备。本页发布了使用您的设备所需的所有文档。 Aivia K8100 V2 品牌 GIGABYTE.
用户手册 Aivia K8100 V2 GIGABYTE
text_image
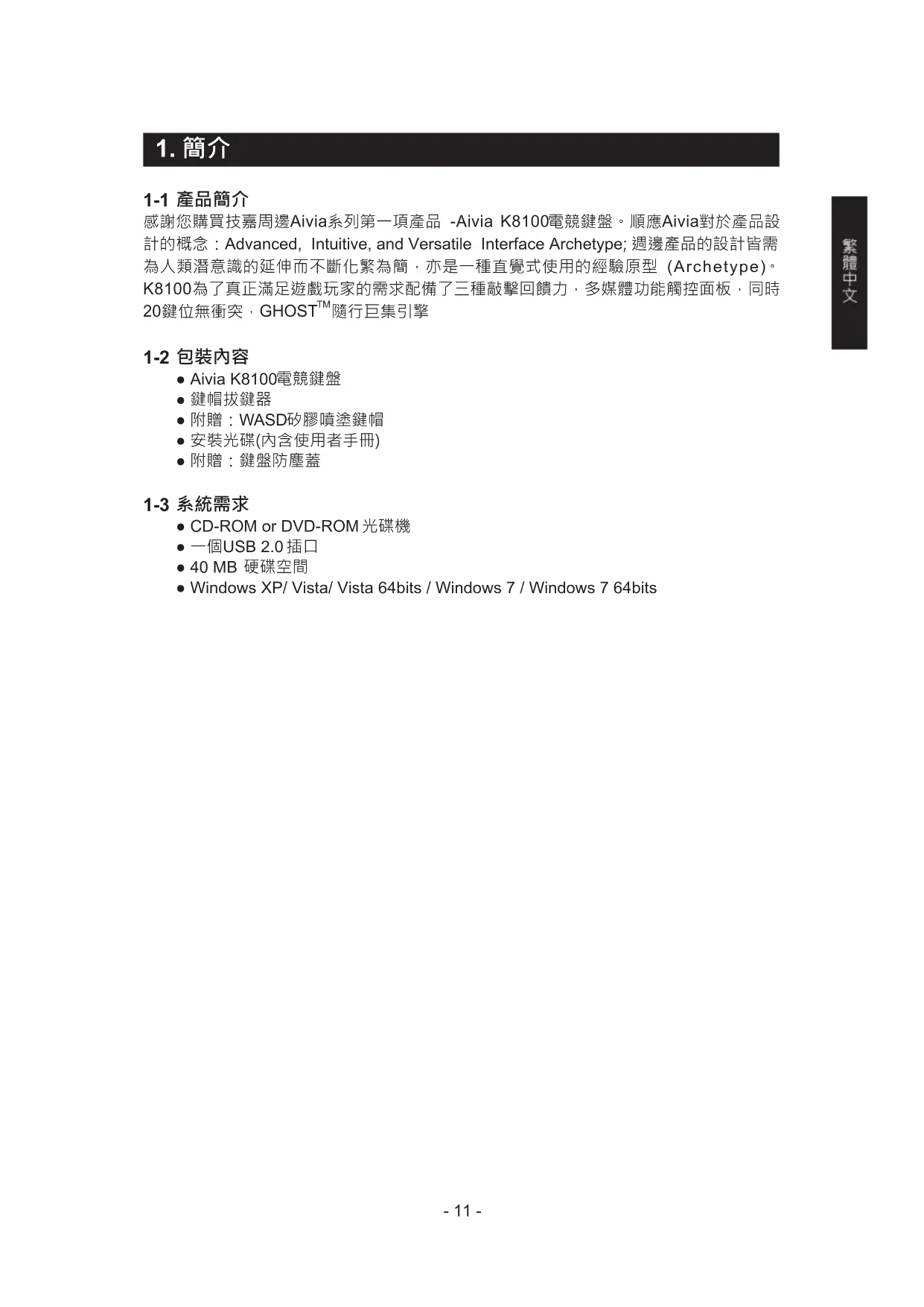
文件(F) 1. 项目1 2. 项目2 3. 项目3 4. 项目4 5. 项目5 6. 项目6 7. 项目7 8. 项目8 9. 项目9 10. 项目10 11. 项目11 12. 项目12 13. 项目13 14. 项目14 15. 项目15 16. 项目16 17. 项目17 18. 项目18 19. 项目19 20. 项目20 21. 项目21 22. 项目22 23. 项目23 24. 项目24 25. 项目25 26. 项目26 27. 项目27 28. 项目28 29. 项目29 30. 项目30 31. 项目31 32. 项目32 33. 项目33 34. 项目34 35. 项目35 36. 项目36 37. 项目37 38. 项目38 39. 项目39 40. 项目40 41. 项目41 42. 项目42 43. 项目43 44. 项目44 45. 项目45 46. 项目46 47. 项目47 48. 项目48 49. 项目49 50. 项目50 51. 项目51 52. 项目52 53. 项目53 54. 项目54 55. 项目55 56. 项目56 57. 项目57 58. 项目58 59. 项目59 60. 项目60 61. 项目61 62. 项目62 63. 项目63 64. 项目64 65. 项目65 66. 项目66 67. 项目67 68. 项目68 69. 项目69 70. 项目70 71. 项目71 72. 项目72 73. 项目73 74. 项目74 75. 项目75 76. 项目76 77. 项目77 78. 项目78 79. 项目79 80. 项目80 81. 项目81 82. 项目82 83. 项目83 84. 项目84 85. 项目85 86. 项目86 87. 项目87 88. 项目88 89. 项目89 90. 项目90 91. 项目91 92. 项目92 93. 项目93 94. 项目94 95. 项目95 96. 项目96 97. 项目97 98. 项目98 99. 项目99感謝您購買技嘉周邊Aivia系列第一項產品 -Aivia K8100電競鍵盤。順應Aivia對於產品設計的概念:Advanced, Intuitive, and Versatile Interface Archetype; 週邊產品的設計皆需為人類潛意識的延伸而不斷化繁為簡,亦是一種直覺式使用的經驗原型 (Archetype)。K8100為了真正滿足遊戲玩家的需求配備了三種敲擊回饋力,多媒體功能觸控面板,同時20鍵位無衝突,GHOST™隨行巨集引擎
1-2 包装内容
- Aivia K8100電競鍵盤
- 鍵帽拔鍵器
- 附贈:WASD矽膠噴塗鍵帽
- 安装光碟(内含使用者手冊)
- 附贈:鍵盤防塵蓋
1-3 系統需求
- CD-ROM or DVD-ROM 光碟機
- 一個USB 2.0插口
- 40 MB 硬碟空間
- Windows XP/ Vista/ Vista 64bits / Windows 7 / Windows 7 64bits
2. 安装
2-1 硬體安裝
Step1 將USB公頭接上桌上型或筆記型電腦的USB埠
Step2 打開控制台 → 系統 → 硬體 → 裝置管理員,確認鍵盤是否正常運作

text_image
1. File Edit View 2. View Insert 3. View Selection 4. View Print & Print 5. View Print & Print 6. View Print & Print 7. View Print & Print 8. View Print & Print 9. View Print & Print 10. View Print & Print 11. View Print & Print 12. View Print & Print 13. View Print & Print 14. View Print & Print 15. View Print & Print 16. View Print & Print 17. View Print & Print 18. View Print & Print 19. View Print & Print 20. View Print & Print 21. View Print & Print 22. View Print & Print 23. View Print & Print 24. View Print & Print 25. View Print & Print 26. View Print & Print 27. View Print & Print 28. View Print & Print 29. View Print & Print 30. View Print & Print 31. View Print & Print 32. View Print & Print 33. View Print & Print 34. View Print & Print 35. View Print & Print 36. View Print & Print 37. View Print & Print 38. View Print & Print 39. View Print & Print 40. View Print & Print 41. View Print & Print 42. View Print & Print 43. View Print & Print 44. View Print & Print 45. View Print & Print 46. View Print & Print 47. View Print & Print 48. View Print & Print 49. View Print & Print 50. View Print & Print 51. View Print & Print 52. View Print & Print 53. View Print & Print 54. View Print & Print 55. View Print & Print 56. View Print & Print 57. View Print & Print 58. View Print & Print 59. View Print & Print 60. View Print & Print 61. View Print & Print 62. View Print & Print 63. View Print & Print 64. View Print & Print 65. View Print & Print 66. View Print & Print 67. View Print & Print 68. View Print & Print 69. View Print & Print 70. View Print & Print 71. View Print & Print 72. View Print & Print 73. View Print & Print 74. View Print & Print 75. View Print & Print 76. View Print & Print 77. View Print & Print 78. View Print & Print 79. View Print & Print 80. View Print & Print 81. View Print & Print 82. View Print & Print 83. View Print & Print 84. View Print & Print 85. View Print & Print 86. View Print & Print 87. View Print & Print 88. View Print & Print 89. View Print & Print 90. View Print & Print 91. View Print & Print 92. View Print & Print 93. View Print & Print 94. View Print & Print 95. View Print & Print 96. View Print & Print 97. View Print & Print 98. View Print & Print 99. View Print & Print
text_image
文件(F) □ 保存(S) □ 查看(V) □ 插入(I) □ 退出(X) □ 取消(C) □ 取消(D) □ 取消(E) □ 取消(F) □ 取消(G) □ 取消(H) □ 取消(I) □ 取消(J) □ 取消(K) □ 取消(L) □ 取消(M) □ 取消(N) □ 取消(O) □ 取消(P) □ 取消(Q) □ 取消(R) □ 取消(S) □ 取消(T) □ 取消(U) □ 取消(V) □ 取消(R) □ 取消(S) □ 取消(T) □ 取消(U) □ 取消(V) □ 取消(R) □ 取消(S) □ 取消(T) □ 取消(U) □ 取消(V) □ 取消(R) □ 取消(S) □ 取消(T) □ 取消(U) □ 取消(V) □ 取消(R) □ 变化的 □ 变化的 □ 变化的 □ 变化的 □ 变化的 □ 变化的 □ 变化的 □ 变化的 □ 变化的 □ 变化的 □ 变化的 □ 变化的 □ 变化的 □ 变化的 □ 变化的 □ 变化的 □ 变化的 □ 变化的 □ 变化的 □ 变化的 □ 变化的2-2 軟體安裝
在安裝K8100驅動程式前,建議您先確認系統中是否有其他鍵盤相關驅動程式。若存在建議您先行移除再行安裝K8100驅動程式。(以下安裝程序是假設您的光碟機設定在D槽)
Step1 請將安裝光碟放入光碟機,您將看到GIGABYTE 安裝主選單(若無自動執行,請執行 "D:\setup.exe")
Step2 點擊 “Ghost™ Engine Installation” 按鈕開始進行Ghost™引擎安裝
Step3 請選擇安裝過程所需要語言
Step4 點擊”下一步” 按鈕
Step5 點擊 “安裝” 按鈕開始安裝程序
Step6 點擊 “完成” 按鈕結束安裝過程
3. Keyboard Overview 硬體介紹

text_image
3 2 4 4 2 巨集按鈕 1 模式切換鈕 5 7 Win Lock 6 觸控指示燈 背光開關鍵 5 USB 2.0 HUB① 模式(Profile)切換鈕: 透過顯示不同模式(Profile)
密技
紅色: 模式1; 綠色: 模式2; 藍色: 模式3; 紫色: 模式4; 渐藍色: 模式5
② 巨集(Macro)鍵: 單一模式搭配5組巨集快捷鍵
③ 多媒體功能觸控面板: 直覺式觸控感應可迅速調整靜音與多媒體功能
密技 持續按住音量調大或音量調小熱鍵,可加快調整音量
4 觸控指示燈: 指示燈會隨著感應器被接觸而發光
5 USB 2.0 接口
6 背光開關
⑦ Win Lock 防止 Windows 啟動功能誤觸
4. Ghost™ Engine 軟體介紹
4.1 主畫面

text_image
GIGABYTE™ Macro Editor ② H8108 GAPTE2 SEPTERS MODE 2 ① Maurice Zoom In Zoom Out Close Program Volume Up Volume Down Mute Mode 4 Basic function ③ 6 ⑤ ⑥ ⑦ Macro-1 Macro-2 3-empty- 4-empty- 5-empty- 6-empty- 7-empty- Macro scripts Var 1.0 Clean Clean all① 基本功能庫
② 模式(Profile) 指示
③ 記憶體狀態(25 階)
4 模式(Profile) 指示
5 巨集編輯器按鈕
6 巨集熱鍵監視器
⑦ 巨集腳本庫
4.1.1 主畫面設定
① 基本功能庫
基本功能庫收集了一些類似滾輪向前滾動,左鍵雙擊和多媒體熱鍵等玩家較常使用的功能。玩家可直接拖曳一個小圖飾進巨集熱鍵監視器完成巨集熱鍵編輯
② 模式(Profile)指示
可同步於硬體 模式切換鈕 來展現出現行模式
③ 記憶體狀態(25 levels)
指示有多少組巨集熱鍵已經被完成裝配
④ 模式指示
功能同第二點
⑤ 巨集編輯器按鈕
按下此鈕啟動巨集編輯器, 進一步執行巨集編輯
6 巨集熱鍵監視器
監控所有巨集熱鍵狀態
⑦ 巨集腳本庫
監控所有巨集腳本
4.2 巨集編輯器

① 巨集設定面版
② 按下Pause鍵停止錄製
③ 快速插入列
④ 特殊指令
5 錄製/停止鈕
⑥ 巨集編輯筆記
⑧ 巨集編輯筆記 輸入/輸出
9 巨集腳本庫
7 巨集編輯筆記 清除/全部清除
4.2.1 巨集編輯器設定
① 巨集設定面版
- 巨集執行方式設定:

執行一次

循環執行

按住循環放停止
- 延遲時間設定:

自動錄製間隔
時間

固定間隔時間

不錄製間隔時間
- 裝置錄製設定

包含鍵盤滑鼠
動作

只錄鍵盤動作
- 滑鼠游標錄製設定(需配合裝置錄製設定)

指標位置: 有

指標位置:沒有
② 按下Pause鍵停止錄製
協助快速停止指令編輯
③ 快速插入列
協助進一步修改巨集編輯筆記和巨集腳本
④ 特别指令
- 開啟檔案
- 開啟網頁
Note
- 這兩個特別指令僅支援英文路徑
EX: http://www.google.com/ ; C:\Program Files\GIGABYTE\K8100\GhostK.exe - 使用此兩種功能的巨集時,請先將GHOST™的程式最小化或關閉,避免動作指令被攔截
當您將開啟檔案指令與開啟網頁指令拖曳創指令編輯筆記本時,會產生兩個選項可供選擇,進行進一步操作

text_image
GIGABYTE Key-In Paste- 鍵入:請直接鍵入欲前往的檔案夾或網頁的英文路徑

(1) 開啟檔案: 可直接貼上檔案英文路徑或點擊瀏覽, 指向欲開啟的檔案夾

(2) 開啟網頁: 請直接貼上網頁英文路徑
⑤ 錄製/停止錄製
按下此鈕進行巨集錄製/停止
⑥ 指令編輯筆記本
顯示目前正在編輯的巨集
⑦ 删除/全部删除
- 刪除: 删除一個或多個基本指令
- 全部刪除: 刪除巨集編輯筆記所有指令
⑧ 匯入/匯出
匯入已存檔過的巨集編輯筆記或匯出已完成的筆記
⑨ 巨集腳本庫
拖曳巨集編輯筆記到巨集腳本庫便會自動儲存
4.3 Ghost™ Engine 拖曳式使用者介面
Ghost™ Engine 採用最人性化的拖曳式紙娃娃控制系統, 提供使用者如同遊戲般的使用介面. 讓你彈指間便拖曳完成所有巨集設定.
將欲設定的功能圖示利用長按滑鼠左鍵,輕鬆抓起,轉動滑鼠拖拉到欲設定的熱鍵空
格·鬆開滑鼠左鍵下圖示。在放入的同時巨集已經輕鬆設定完成
4.3.1 主畫面
- 從基本功能庫抓起一個圖示(例: EXCEL),放入模式1-巨集1。當你放入小圖示並最小化Ghost™ Engine應用程式,巨集熱鍵便設定完成
- 從巨集腳本庫抓起一個小圖示(例: Macro 1),放入模式2-巨集4。當你放入小圖示並最小化Ghost™ Engine應用程式,巨集熱鍵便設定完成

text_image
GIGABYTE Givia Macro Editor 1 2 3 4 5 6 7 8 9 10 11 12 13 14 15 16 17 18 19 20 21 22 23 24 25 26 27 28 29 30 31 32 33 34 35 36 37 38 39 40 41 42 43 44 45 46 47 48 49 50 51 52 53 54 55 56 57 58 59 60 61 62 63 64 65 66 67 68 69 70 71 72 73 74 75 76 77 78 79 80 81 82 83 84 85 86 87 88 89 90 91 92 93 94 95 96 97 98 99 100 Basic function. Mode: Clean Clean all4.3.2 巨集編輯器
開始設定巨集熱鍵時,請先完成巨集設定面版的設定。挑選熱鍵欲執行的方式並確認欲錄製的裝置。按下錄製鈕開始巨集錄製。

- 當完成巨集編輯筆記的錄製編撰後,可透過快速插入列拖拉小圖飾來進一步修改。若你想利用巨集熱鍵來快速啟動特定資料夾與特定網頁時,請從特殊指令區拖拉一個小圖飾進巨集編輯筆記設定。
- 當完成巨集編輯筆記後,請在筆記區長按滑鼠左鍵拖拉進巨集腳本庫完成巨集腳本存檔。巨集腳本可依使用者需求,任意更改名稱。
- 當您想重新編譯巨集腳本時,可拖曳回巨集編輯筆記區進行修改

- 在巨集編譯過程中可按下刪除全部按鈕或直接拖曳進垃圾桶刪除整個巨集筆記(若您想\刪除部分指令,透過Ctrl與Shift按鍵來選取,並按下刪除鈕來完成刪除動作)
- 直接將欲刪除的巨集腳本拖曳進垃圾桶刪除

感谢您购买技嘉周边Aivia系列第一项产品 -Aivia K8100电竞键盘。顺应Aivia对于产品设计的概念:Advanced, Intuitive, and Versatile Interface Archetype; 外围产品的设计皆需为人类潜意识的延伸而不断化繁为简,亦是一种直觉式使用的经验原型 (Archetype)。K8100为了真正满足游戏玩家的需求配备了三种敲击回馈力,多媒体功能触控面板,同时20键位无冲突,GHOST™随行宏引擎
1-2 包装内容
- Aivia K8100电竞键盘
- 键帽拔键器
- 附赠:WASD硅胶喷涂键帽
- 安装光盘(内含用户手册)
- 附赠:键盘防尘盖
1-3 系统需求
- CD-ROM or DVD-ROM 光驱
- 一個USB 2.0插口
- 40 MB 硬盘空间
- Windows XP/ Vista/ Vista 64bits / Windows 7 / Windows 7 64bits
2. 安装
2-1 硬件安装
Step1 将USB公头接上桌上型或笔记本电脑的USB端口
Step2 打开控制台 → 系统 → 硬件 → 设备管理器 · 确认键盘是否正常运作

text_image
1. New 2. New 3. New 4. New 5. New 6. New 7. New 8. New 9. New 10. New 11. New 12. New 13. New 14. New 15. New 16. New 17. New 18. New 19. New 20. New 21. New 22. New 23. New 24. New 25. New 26. New 27. New 28. New 29. New 30. New 31. New 32. New 33. New 34. New 35. New 36. New 37. New 38. New 39. New 40. New 41. New 42. New 43. New 44. New 45. New 46. New 47. New 48. New 49. New 50. New 51. New 52. New 53. New 54. New 55. New 56. New 57. New 58. New 59. New 60. New 61. New 62. New 63. New 64. New 65. New 66. New 67. New 68. New 69. New 70. New 71. New 72. New 73. New 74. New 75. New 76. New 77. New 78. New 79. New 80. New 81. New 82. New 83. New 84. New 85. New 86. New 87. New 88. New 89. New 90. New 91. New 92. New 93. New 94. New 95. New 96. New 97. New 98. New 99. New
text_image
文件(F) 1. 项目1 2. 项目2 3. 项目3 4. 项目4 5. 项目5 6. 项目6 7. 项目7 8. 项目8 9. 项目9 10. 项目10 11. 项目11 12. 项目12 13. 项目13 14. 项目14 15. 项目15 16. 项目16 17. 项目17 18. 项目18 19. 项目19 20. 项目20 21. 项目21 22. 项目22 23. 项目23 24. 项目24 25. 项目25 26. 项目26 27. 项目27 28. 项目28 29. 项目29 30. 项目30 31. 项目31 32. 项目32 33. 项目33 34. 项目34 35. 项目35 36. 项目36 37. 项目37 38. 项目38 39. 项目39 40. 项目40 41. 项目41 42. 项目42 43. 项目43 44. 项目44 45. 项目45 46. 项目46 47. 项目47 48. 项目48 49. 项目49 50. 项目50 51. 项目51 52. 项目52 53. 项目53 54. 项目54 55. 项目55 56. 项目56 57. 项目57 58. 项目58 59. 项目59 60. 项目60 61. 项目61 62. 项目62 63. 项目63 64. 项目64 65. 项目65 66. 项目66 67. 项目67 68. 项目68 69. 项目69 70. 项目70 71. 项目71 72. 项目72 73. 项目73 74. 项目74 75. 项目75 76. 项目76 77. 项目77 78. 项目78 79. 项目79 80. 项目80 81. 项目81 82. 项目82 83. 项目83 84. 项目84 85. 项目85 86. 项目86 87. 项目87 88. 项目88 89. 项目89 90. 项目90 91. 项目91 92. 项目92 93. 项目93 94. 项目94 95. 项目95 96. 项目96 97. 项目97 98. 项目98 99. 项目992-2 软件安装
在安装K8100驱动程序前,建议您先确认系统中是否有其他键盘相关驱动程序。若存在建议您先行移除再行安装K8100驱动程序。(以下安装程序是假设您的光驱设定在D槽)
Step1 请将安装光盘放入光驱,您将看到GIGABYTE安装主选单(若无自动执行,请执行“D:\setup.exe”)
Step2 点击 “Ghost™ Engine Installation” 按钮开始进行Ghost™ 引擎安装
Step3 请选择安装过程所需要语言
Step4 点击“下一步”按钮
Step5 点击“安装”按钮开始安装程序
Step6 点击 “完成” 按钮结束安装过程
3. Keyboard Overview 硬體介紹

text_image
多媒体功能触控面板 宏按钮 模式切换钮 触控音量指示区 背光开关键 USB 2.0 HUB Win Lock① 模式(Profile)切换钮:透过 显示不同模式(Profile)
密技
紅色: 模式1; 绿色: 模式2; 藍色: 模式3; 紫色: 模式4; 浅蓝色: 模式5
② 宏(Macro)键: 单一模式搭配5组宏快捷键
③ 多媒体功能触控面板: 直觉式触控感应可迅速调整静音与多媒体功能
密技 持续按住音量调大或音量调小热键,可加快调整音量
④ 触控指示灯: 依据不同触控功能有不同指示灯特效变化
5 USB 2.0 接口
6 背光开关
⑦ Win Lock 防止Windows启动功能误触
4. Ghost™ Engine 软件介绍
4.1 主畫面

text_image
GIGABYTE™ 3 5 Macro Editor 6 1 2 3 4 5 6 7 Basic function Mode 4 Var 1.0 Clean Clean all Macro-1 Macro-2 3-empty- 4-empty- 5-empty- 6-empty- 7-empty- Macro scripts① 基本功能库
② 模式(Profile)指示
③ 内存状态(25阶)
4 模式(Profile)指示
5 宏编辑器按钮
6 宏热键监视器
⑦ 宏脚本库
4.1.1 主画面设定
① 基本功能库
基本功能库收集了一些类似滚轮向前滚动,左键双击和多媒体热键等玩家较常使用的功能。玩家可直接拖曳一个小图饰进宏热键监视器完成宏热键编辑
② 模式(Profile)指示
可同步于硬件模式切换钮来展现出现行模式
③ 内存状态(25 levels) 指示有多少组宏热键已经被完成装配
④ 模式指示
功能同第二点
⑤ 宏编辑器按钮
按下此钮启动宏编辑器,进一步执行宏编辑
6 宏热键监视器
监控所有宏热键状态
⑦ 宏脚本库
监控所有宏脚本
4.2 宏编辑器

① 宏设定面版
② 按下Pause键停止录制
③ 快速插入列
④ 特殊指令
⑤ 录制/停止钮
⑥ 宏编辑笔记
⑦ 宏编辑笔记 清除/全部清除
⑧ 宏编辑笔记 输入/输出
9 宏脚本库
4.2.1 宏编辑器设定
① 宏设定面版
- 宏执行方式设定:

执行一次

循环执行

按住循环放停止
- 延迟时间设定:

自动录制间隔时间

固定间隔时间

不录制间隔时间
- 装置录制设定

包含键盘鼠标
动作

只录键盘动作
- 鼠标光标录制设定(需配合装置录制设定)

指针位置: 有

指针位置:没有
② 按下Pause键停止录制
协助快速停止指令编辑
③ 快速插入列
协助进一步修改宏编辑笔记和宏脚本
④ 特别指令
- 开启档案
- 开启网页
Note
- 这两个特别指令仅支持英文路径
EX: http://www.google.com/ ; C:\Program Files\GIGABYTE\K8100\GhostK.exe - 使用此两种功能的宏时,请先将GHOST ^TM 的程序最小化或关闭,避免动作指令被拦截
当您将开启档案指令与开启网页指令拖曳创建指令编辑笔记本时,会产生两个选项可供选择,进行进一步操作

text_image
GIGABYTE Key-In Paste- 键入:请直接键入欲前往的档案夹或网页的英文路径

(1) 开启档案: 可直接贴上档案英文路径或点击浏览, 指向欲开启的档案夹

(2) 开启网页: 请直接贴上网页英文路径
⑤ 录制/停止录制
按下此钮进行宏录制/停止
⑥ 指令编辑笔记本
显示目前正在编辑的宏
⑦ 删除/全部删除
- 删除: 删除一个或多个基本指令
- 全部删除: 删除宏编辑笔记所有指令
⑧ 汇入/汇出
汇入已存档过的宏编辑笔记或导出已完成的笔记
⑨ 宏脚本库
拖曳宏编辑笔记到宏脚本库便会自动储存
4.3 Ghost™ Engine 拖曳式用户接口
Ghost™ Engine 采用最人性化的拖曳式纸娃娃控制系统,提供用户如同游戏般的使用界面.让你弹指间便拖曳完成所有宏设定.
将欲设定的功能图标利用长按鼠标左键,轻松抓起移动鼠标拖拉到欲设定的热键空
格·松开鼠标左键 下图示。在放入的同时宏已经轻松设定完成
4.3.1 主画面
- 从基本功能库抓起一个图示(例: EXCEL),放入模式1-宏1。当你放入小图示并最小化 Ghost™ Engine 应用程序,宏热键便设定完成
- 从宏脚本库抓起一个小图示(例: Macro 1), 放入模式2-宏4。当你放入小图示并最小化 Ghost™ Engine应用程序, 宏热键便设定完成

text_image
GIGABYTE Givig Macro Editor 1 2 3 4 M M M M M M M M M M M M M M M M M M M M M M M M M M M M M M M M M M M M M M M M M M M M M M M M M M 1 2 3 4 5 6 7 8 9 10 11 12 13 14 15 16 17 18 19 20 21 22 23 24 25 26 27 28 29 30 31 32 33 34 35 36 37 38 39 40 41 42 43 44 45 46 47 48 49 50 51 52 53 54 55 56 57 58 59 60 61 62 63 64 65 66 67 68 69 70 71 72 73 74 75 76 77 78 79 80 81 82 83 84 85 86 87 88 89 90 91 92 93 94 95 96 97 98 99 Basic function Mode Clean Clean all4.3.2 宏编辑器
开始设定宏热键时,请先完成宏设定面版的设定。挑选热键欲执行的方式并确认欲录制的装置。按下录制钮开始宏录制。

- 当完成宏编辑笔记的录制编撰后,可透过快速插入列拖拉小图饰来进一步修改。若你想利用宏热键来快速启动特定文件夹与特定网页时,请从特殊指令区拖拉一个小图饰进宏编辑笔记设定。
- 当完成宏编辑笔记后,请在笔记区长按鼠标左键拖拉进宏脚本库完成宏脚本存盘。宏脚本可依用户需求,任意更改名称。
- 当您想重新编译宏脚本时,可拖曳回宏编辑笔记区进行修改

- 在宏编译过程中可按下删除全部按钮或直接拖曳进垃圾桶删除整个宏笔记(若您想删除部分指令,透过Ctrl与Shift按键来选取,并按下删除钮来完成删除动作)
- 直接将欲删除的宏脚本拖曳进垃圾桶删除

text_image
文件名(N): 文件类型(T): 文件名(N): 文件类型(T): 文件名(N): 文件类型(T): 文件名(N): 文件类型(T): 文件名(N): 文件类型(T): 文件名(N): 文件类型(T): 文件名(N): 文件类型(T): 文件名(N): 文件类型(T): 文件名(N): 文件类型(T): 文件名(N): 文件类型(T): 文件名(N): 文件类型(T): 文件名(N): 文件类型(T): 文件名(N): 文件类型(T): 文件名(N): 文件类型(T): 文件名(N): 文件类型(T): 文件名(N): 文件类型(T): 文件名(N): 文件类型(T): 文件名(N): 文件类型(T): 文件名(N): 文件类型(T): 文件名(N): 文件类型(T): 文件名(N): 文件类型(T):
text_image
文件(F) 名称(N): 类型(T): 大小(S): 100 位置(P): 大小(S): 100 大小(S): 100 文件名(N): 文件类型(T): 文件名(N): 文件名(S): 文件名(S) (默认) 文件名(N) (默认)text_image
文件名(N): C:\2017\2018\2019 目录 文件名(N): C:\2017\2018\2019 文件类型(T): 所有文件夹 文件名(N): C:\2017\2018\2019 文件类型(T): 所有文件夹 文件名(N): C:\2017\2018\2019 文件类型(T): 所有文件夹 文件名(N): C:\2017\2018\2019 文件类型(T): 所有文件夹 文件名(N): C:\ 文件类型(T): 所有文件夹 文件名(N): C:\2017\2018\2019 文件类型(T): 所有文件夹 文件名(N): C:\2017\2018\2019 文件类型(T): 所有文件夹 文件名(N): C:\2017\2018\2019 文件类型(T): 所有限制文件夹 文件名(N): C:\2017\2018\2019 文件类型(T): 所有限制文件夹 文件名(N): C:\2017\2018\2019 文件类型(T): 所有限制文件夹 文件名(N): C:\2017\2018\2019 文件类型(T): 所有限制文件夹 工作簿 工作表 工作簿类型(T) 工作簿名称(T) 工作簿类型(T) 工作簿类型(T) 工作簿名称(T) 工作簿类型(T) 工作簿类型(T) 工作簿名称(T) 工作簿类型(T) 工作簿类型(T) 工作簿名称(T) 工作簿类型(T) 工作簿类型(T) 工作簿名称(T) 工作簿类型(T) 工作簿类型(T) 工作簿名称(T) 工作簿类型(T) 工作簿类型(T) 工作簿名称(T) 工作簿类型(T) 工作簿类型(T) 工作簿名称(T)
text_image
文件(F) 编辑(E) 视图(V) 工具(T) 帮助(H) 新建(N) 打开(O) 保存(S) 重命名(M) 粘贴(P) 复制(C) 粘贴(P)... 删除(D) 重命名(R) 粘贴(P)... 粘贴(P)... 剪切(C) 复制(C) 粘贴(P)... 粘贴(P)... 剪切(C) 复制(C) 粘贴(P)... 粘贴(P)... 剪切(C) 复制(C) 粘贴(P)... 粘贴(P)... 剪切(C) 复制(C) 粘贴(P)... 粘贴(P)... 剪切(C) 复制(C) 粘贴(P)... 粘贴(P)... 剪切(C) 复制(C) 粘贴(P)... 粘贴(P)... 剪切(C)text_image
文件名(N): 文件类型(T): 文件名(N): 文件类型(T): 文件名(N): 文件类型(T): 文件名(N): 文件类型(T): 文件名(N): 文件类型(T): 文件名(N): 文件类型(T): 文件名(N): 文件类型(T): 文件名(N): 文件类型(T): 文件名(N): 文件类型(T): 文件名(N): 文件类型(T): 文件名(N): 文件类型(T): 文件名(N): 文件类型(T): 文件名(N): 文件类型(T): 文件名(N): 文件类型(T): 文件名(N): 文件类型(T): 文件名(N): 文件类型(T): 文件名(N): 文件类型(T): 文件名(N): 文件类型(T): 文件名(N): 文件类型(T): 文件名(N): 文件类型(T): 文件名(N): 文件类型(T):
text_image
文件(F) 1. 项目名称 2. 项目类型 3. 项目内容 4. 项目位置 5. 项目状态 6. 项目备注 7. 项目说明 8. 项目内容 9. 项目位置 10. 项目状态 11. 项目说明 12. 项目内容 13. 项目位置 14. 项目状态 15. 项目说明 16. 项目内容 17. 项目位置 18. 项目状态 19. 项目说明 20. 项目内容 21. 项目位置 22. 项目状态 23. 项目说明 24. 项目内容 25. 项目位置 26. 项目状态 27. 项目说明 28. 项目内容 29. 项目位置 30. 项目状态 31. 项目说明 32. 项目内容 33. 项目位置 34. 项目状态 35. 项目说明 36. 项目内容 37. 项目位置 38. 项目状态 39. 项目说明 40. 项目内容 41. 项目位置 42. 项目状态 43. 项目说明 44. 项目内容 45. 项目位置 46. 项目状态 47. 项目说明 48. 项目内容 49. 项目位置 50. 项目状态 51. 项目说明 52. 项目内容 53. 项目位置 54. 项目状态 55. 项目说明 56. 项目内容 57. 项目位置 58. 项目状态 59. 项目说明 60. 项目内容 61. 项目位置 62. 项目状态 63. 项目说明 64. 项目内容 65. 项目位置 66. 项目状态 67. 项目说明 68. 项目内容 69. 项目位置 70. 项目状态 71. 项目说明 72. 项目内容 73. 项目位置 74. 项目状态 75. 项目说明 76. 项目内容 77. 项目位置 78. 项目状态 79. 项目说明 80. 项目内容 81. 项目位置 82. 项目状态 83. 项目说明 84. 项目内容 85. 项目位置 86. 项目状态 87. 项目说明 88. 项目内容 89. 项目位置 90. 项目状态 91. 项目说明 92. 项目内容 93. 项目位置 94. 项目状态 95. 项目说明 96. 项目内容 97. 项目位置 98. 项目状态text_image
1. 项目 2. 项目名称 3. 项目类型 4. 项目内容 5. 项目状态 6. 项目功能 7. 项目参数 8. 项目目标 9. 项目范围 10. 项目内容 11. 项目功能 12. 项目参数 13. 项目目标 14. 项目范围 15. 项目内容 16. 项目功能 17. 项目参数 18. 项目目标 19. 项目范围 20. 项目内容 21. 项目功能 22. 项目参数 23. 项目目标 24. 项目范围 25. 项目内容 26. 项目功能 27. 项目参数 28. 项目目标 29. 项目范围 30. 项目内容 31. 项目功能 32. 项目参数 33. 项目目标 34. 项目范围 35. 项目内容 36. 项目功能 37. 项目参数 38. 项目目标 39. 项目范围 40. 项目内容 41. 项目功能 42. 项目参数 43. 项目目标 44. 项目范围 45. 项目内容 46. 项目功能 47. 项目参数 48. 项目目标 49. 项目范围 50. 项目内容 51. 项目功能 52. 项目参数 53. 项目目标 54. 项目范围 55. 项目内容 56. 项目功能 57. 项目参数 58. 项目目标 59. 项目范围 60. 项目内容 61. 项目功能 62. 项目参数 63. 项目目标 64. 项目范围 65. 项目内容 66. 项目功能 67. 项目参数 68. 项目目标 69. 项目范围 70. 项目内容 71. 项目功能 72. 项目参数 73. 项目目标 74. 项目范围 75. 项目内容 76. 项目功能 77. 项目参数 78. 项目目标 79. 项目范围 80. 项目内容 81. 项目功能 82. 项目参数 83. 项目目标 84. 项目范围 85. 项目内容 86. 项目功能 87. 项目参数 88. 项目目标 89. 项目范围 90. 项目内容 91. 项目功能 92. 项目参数 93. 项目目标 94. 项目范围 95. 项目内容 96. 项目功能 97. 项目参数 98. 项目目标 99. 项目范围
text_image
文件(F) 编辑(E) 查看(V) 1. 选择要导入 2. 选择要导出 3. 选择要替换 4. 选择要粘贴 5. 选择要复制 6. 选择要粘贴 7. 选择要删除 8. 选择要粘贴 9. 选择要剪切 10. 选择要粘贴 11. 选择要复制 12. 选择要粘贴 13. 选择要剪切 14. 选择要粘贴 15. 选择要复制 16. 选择要粘贴 17. 选择要剪切 18. 选择要粘贴 19. 选择要复制 20. 选择要粘贴 21. 选择要剪切 22. 选择要粘贴 23. 选择要复制 24. 选择要粘贴 25. 选择要剪切 26. 选择要粘贴 27. 选择要复制 28. 选择要粘贴 29. 选择要剪切 30. 选择要粘贴 31. 选择要复制 32. 选择要粘贴 33. 选择要剪切 34. 选择要粘贴 35. 选择要复制 36. 选择要粘贴 37. 选择要剪切 38. 选择要粘贴 39. 选择要复制 40. 选择要粘贴 41. 选择要剪切 42. 选择要粘贴 43. 选择要复制 44. 选择要粘贴 45. 选择要剪切 46. 选择要粘贴 47. 选择要复制 48. 选择要粘贴 49. 选择要剪切 50. 选择要粘贴 51. 选择要复制 52. 选择要粘贴 53. 选择要剪切 54. 选择要粘贴 55. 选择要复制 56. 选择要粘贴 57. 选择要剪切 58. 选择要粘贴 59. 选择要复制 60. 选择要粘贴 61. 选择要剪切 62. 选择要粘贴 63. 选择要复制 64. 选择要粘贴 65. 选择要剪切 66. 选择要粘贴 67. 选择要复制 68. 选择要粘贴 69. 选择要剪切 70. 选择要粘贴 71. 选择要复制 72. 选择要粘贴 73. 选择要剪切 74. 选择要粘贴 75. 选择要复制 76. 选择要粘贴 77. 选择要剪切 78. 选择要粘贴 79. 选择要复制 80. 选择要粘贴 81. 选择要剪切 82. 选择要粘贴 83. 选择要复制
text_image
文件(F) 1. 项目1 2. 项目2 3. 项目3 4. 项目4 5. 项目5 6. 项目6 7. 项目7 8. 项目8 9. 项目9 10. 项目10 11. 项目11 12. 项目12 13. 项目13 14. 项目14 15. 项目15 16. 项目16 17. 项目17 18. 项目18 19. 项目19 20. 项目20 21. 项目21 22. 项目22 23. 项目23 24. 项目24 25. 项目25 26. 项目26 27. 项目27 28. 项目28 29. 项目29 30. 项目30 31. 项目31 32. 项目32 33. 项目33 34. 项目34 35. 项目35 36. 项目36 37. 项目37 38. 项目38 39. 项目39 40. 项目40 41. 项目41 42. 项目42 43. 项目43 44. 项目44 45. 项目45 46. 项目46 47. 项目47 48. 项目48 49. 项目49 50. 项目50 51. 项目51 52. 项目52 53. 项目53 54. 项目54 55. 项目55 56. 项目56 57. 项目57 58. 项目58 59. 项目59 60. 项目60 61. 项目61 62. 项目62 63. 项目63 64. 项目64 65. 项目65 66. 项目66 67. 项目67 68. 项目68 69. 项目69 70. 项目70 71. 项目71 72. 项目72 73. 项目73 74. 项目74 75. 项目75 76. 项目76 77. 项目77 78. 项目78 79. 项目79 80. 项目80 81. 项目81 82. 项目82 83. 项目83 84. 项目84 85. 项目85 86. 项目86 87. 项目87 88. 项目88 89. 项目89 90. 项目90 91. 项目91 92. 项目92 93. 项目93 94. 项目94 95. 项目95 96. 项目96 97. 项目97 98. 项目98 99. 项目99text_image
文件(F) 1. 项目1 2. 项目2 3. 项目3 4. 项目4 5. 项目5 6. 项目6 7. 项目7 8. 项目8 9. 项目9 10. 项目10 11. 项目11 12. 项目12 13. 项目13 14. 项目14 15. 项目15 16. 项目16 17. 项目17 18. 项目18 19. 项目19 20. 项目20 21. 项目21 22. 项目22 23. 项目23 24. 项目24 25. 项目25 26. 项目26 27. 项目27 28. 项目28 29. 项目29 30. 项目30 31. 项目31 32. 项目32 33. 项目33 34. 项目34 35. 项目35 36. 项目36 37. 项目37 38. 项目38 39. 项目39 40. 项目40 41. 项目41 42. 项目42 43. 项目43 44. 项目44 45. 项目45 46. 项目46 47. 项目47 48. 项目48 49. 项目49 50. 项目50 51. 项目51 52. 项目52 53. 项目53 54. 项目54 55. 项目55 56. 项目56 57. 项目57 58. 项目58 59. 项目59 60. 项目60 61. 项目61 62. 项目62 63. 项目63 64. 项目64 65. 项目65 66. 项目66 67. 项目67 68. 项目68 69. 项目69 70. 项目70 71. 项目71 72. 项目72 73. 项目73 74. 项目74 75. 项目75 76. 项目76 77. 项目77 78. 项目78 79. 项目79 80. 项目80 81. 项目81 82. 项目82 83. 项目83 84. 项目84 85. 项目85 86. 项目86 87. 项目87 88. 项目88 89. 项目89 90. 项目90 91. 项目91 92. 项目92 93. 项目93 94. 项目94 95. 项目95 96. 项目96 97. 项目97 98. 项目98 99. 项目99text_image
1. 项目 2. 项目名称 3. 项目内容 4. 项目类型 5. 项目状态 6. 项目内容 7. 项目名称 8. 项目内容 9. 项目类型 10. 项目内容 11. 项目名称 12. 项目类型 13. 项目内容 14. 项目名称 15. 项目类型 16. 项目内容 17. 项目名称 18. 项目类型 19. 项目内容 20. 项目名称 21. 项目类型 22. 项目内容 23. 项目名称 24. 项目类型 25. 项目内容 26. 项目名称 27. 项目类型 28. 项目内容 29. 项目名称 30. 项目类型 31. 项目内容 32. 项目名称 33. 项目类型 34. 项目内容 35. 项目名称 36. 项目类型 37. 项目内容 38. 项目名称 39. 项目类型 40. 项目内容 41. 项目名称 42. 项目类型 43. 项目内容 44. 项目名称 45. 项目类型 46. 项目内容 47. 项目名称 48. 项目类型 49. 项目内容 50. 项目名称 51. 项目类型 52. 项目内容 53. 项目名称 54. 项目类型 55. 项目内容 56. 项目名称 57. 项目类型 58. 项目内容 59. 项目名称 60. 项目类型 61. 项目内容 62. 项目名称 63. 项目类型 64. 项目内容 65. 项目名称 66. 项目类型 67. 项目内容 68. 项目名称 69. 项目类型 70. 项目内容 71. 项目名称 72. 项目类型 73. 项目内容 74. 项目名称 75. 项目类型 76. 项目内容 77. 项目名称 78. 项目类型 79. 项目内容 80. 项目名称 81. 项目类型 82. 项目内容 83. 项目名称 84. 项目类型 85. 项目内容 86. 项目名称 87. 项目类型 88. 项目内容 89. 项目名称 90. 项目类型 91. 项目内容 92. 项目名称 93. 项目类型 94. 项目内容 95. 项目名称 96. 项目类型 97. 项目内容 98. 项目名称 99. 项目类型
text_image
我的文档 我的文档 我的电脑 我的电脑 我的电脑 我的电脑 我的电脑 我的电脑 我的电脑 我的电脑 我的电脑 我的电脑 我的电脑 我的电脑 我的电脑 我的电脑 我的电脑 我的电脑 我的电脑 我的电脑 我的电脑 我的电脑 我的电脑 我的电脑 我的电脑 我的电脑 我的电脑 我的电脑 我的电脑 我的电脑 我的电脑 我的电脑 我的电脑 我的电脑 我的电脑 我的电脑
text_image
文件名(N): 类型(T): 文件名(N): 类型(T): 文件名(N): 类型(T): 文件名(N): 类型(T): 文件名(N): 类型(T): 文件名(N): 类型(T): 文件名(N): 类型(T): 文件名(N): 类型(T): 文件名(N): 类型(T): 文件名(N): 类型(T): 文件名(N): 类型(T): 文件名(N): 类型(T): 工作簿 工作簿 工作簿 工作簿 工作簿 工作簿 工作簿 工作簿 工作簿 工作簿 工作簿 工作簿 工作簿 工作簿 工作簿 工作簿 工作簿 工作簿 工作簿 工作簿 工作簿 工作簿 工作簿 工作簿 工作簿 工作簿 工作簿 工作簿 工作簿 工作簿 工作簿 工作簿 工作簿 工作簿 工件箱 工件箱 工件箱 工件箱 工件箱 工件箱 工件箱 工件箱 工件箱 工件箱 工件箱 工件箱 工件箱 工件箱 工件箱 工件箱 工件箱 工件箱 工件箱 工件箱 工件箱 工件箱 工件箱 工件箱 工件箱 工件柜 工件柜 工件柜 工件柜 工件柜 工件柜 工件柜 工件柜 工件柜 工件柜 工件柜 工件柜 工件柜 工件柜 工件柜 工件柜text_image
文件(F) 编辑(E) 查看(V) 1. 选择要导入 2. 选择要删除 3. 选择要合并 4. 选择要分立 5. 选择要分拆 6. 选择要分摊 7. 选择要分置 8. 选择要分置 9. 选择要分置 10. 选择要分置 11. 选择要分置 12. 选择要分置 13. 选择要分置 14. 选择要分置 15. 选择要分置 16. 选择要分置 17. 选择要分置 18. 选择要分置 19. 选择要分置 20. 选择要分置 21. 选择要分置 22. 选择要分置 23. 选择要分置 24. 选择要分置 25. 选择要分置 26. 选择要分置 27. 选择要分置 28. 选择要分置 29. 选择要分置 30. 选择要分置 31. 选择要分置 32. 选择要分置 33. 选择要分置 34. 选择要分置 35. 选择要分置 36. 选择要分置 37. 选择要分置 38. 选择要分置 39. 选择要分置 40. 选择要分置 41. 选择要分置 42. 选择要分置 43. 选择要分置 44. 选择要分置 45. 选择要分置 46. 选择要分置 47. 选择要分置 48. 选择要分置 49. 选择要分置 50. 选择要分置 51. 选择要分置 52. 选择要分置 53. 选择要分置 54. 选择要分置 55. 选择要分置 56. 选择要分置 57. 选择要分置 58. 选择要分置 59. 选择要分置 60. 选择要分置 61. 选择要分置 62. 选择要分置 63. 选择要分置 64. 选择要分置 65. 选择要分置 66. 选择要分置 67. 选择要分置 68. 选择要分置 69. 选择要分置 70. 选择要分置 71. 选择要分置 72. 选择要分置 73. 选择要分置 74. 选择要分置 75. 选择要分置 76. 选择要分置 77. 选择要分置 78. 选择要分置 79. 选择要分置 80. 选择要分置 81. 选择要分置 82. 选择要分置 83. 选择要分置 84. 选择要分置 85. 选择要分置 86. 选择要分置 87. 选择要分置 88. 选择要分置 89. 选择要分置 90. 选择要分置 91. 选择要分置 92. 选择要分置 93. 选择要分置 94. 选择要分置 95. 选择要分置 96. 选择要分置 97. 选择要分置 98. 选择要分置 99. 选择要分置