SPA3000 - Luftkonditionering Mestic - Gratis bruksanvisning och manual
Hitta enhetens manual gratis SPA3000 Mestic i PDF-format.
Ladda ner instruktionerna för din Luftkonditionering i PDF-format gratis! Hitta din manual SPA3000 - Mestic och ta tillbaka ditt elektroniska enhet i hand. På denna sida publiceras alla dokument som behövs för att använda din enhet. SPA3000 av märket Mestic.
BRUKSANVISNING SPA3000 Mestic
Innehällsförteckning
- Sakerhetsregler
- Tekniska data
- Elschema
- Leveransliste
- Beteckning på delar
- Installation av luftkonditioneringen
- Bruksanvising
- Felkodista
- Felsökningsguide
- Underhäll
Korrekt kasserande av denna produit
Försakran om överensstammelse
1. Sakerhetsregler
Varning
Vid använding av denna luftkonditionering ar det viktigt att du alltid foljer sakerhetsfreskrifterna. Detta Förhindrar risk for persorskador, elektriska stötar och produktskador. Läsoridafor alla instruktioner i forvag
- Läs brauksanvisingen före användning.
- Om villkoren inte följs ansvarar tillverkaren inte for skada ellers persanskada som uppsttil ffoljd av anvandning avenna produkt.
- Spara manualen, garantibeviset och forsälningskvittot.
Barn bör overvakas for att sakerställa att de inte leker med maskinen.
Denna apparat ar inte avsedd att anvandas av barn upp till 8 ar och personer med begransade fysiska, sensoriska eller mentala formagor erler otillracklig erfarenhet och kunskap, savida de inte overvakas ellar har fatt instruktioner om hur de ske anvanda apparaten av en ansvarig person for deras sakerhet. - Använd aldrig apparaten om den är synligt skadad aller om det finns brott på sladden.
- Reparera aldrig encheten själv om apparaten, sladden eller kontakten är skadad. Låt alltid detta utföras av tillverkaren eller av en kvalificerad tekniker.
- Apparaten ar inte lämpig für kommersiellt bruk.
- Använd och Förvara alltid apparaten på en torr plats.
- Använd aldrig tillbehör som inte rekommenderas av tillverkaren.
Denna apparat ar endast lamplig for hushallsbruk och for det andamal som den ar avsedd for. - Det ar forbjudet att modificeraenna produit (eller delar av den).
Anslut aldrig flera elektriska apparater till ett eluttag. Detta forhindrar dalg anslutning och hog varmebelastning. - Det ar forbjudet att placera den barbara luftkonditioneringen (inomhus och utomhus) i regn eller vatten
Varningar
- Avständ till brinnande foremål skara varminst 2 meter på grund av brandforebyggande atgård.
- Användare ar strängt forbjudna att själva tillsätta koldmedium.
- Dra inte direkt i slangen eller forstör den med vassa foremål. Om slangen visar sig vara skadad, avbryt användningen och kontakta distributären für reparation.
Installationsplats for luftkonditioneringen
Luftkonditioneringen mäste placeras på en fast, plan yta (observera: luftkonditioneringen fär inte lutas) under användning. Denna mobila luftkonditionering fär inte installeras på följande platser:
- Nära starka värmekällor, Ångor och brandfarlig eller explosiv gas.
- I en miljö som innehäller kemikalier (forängande ämn, organiska loosningsmedel, etc.)
- I en blöt miljö. Sá snart det regnár mäste luftkonditioneringen tas bort fran fönstret.
- För utomhusbruk mäste luftkonditioneringen hällas borta frän regn och / eller vatten.
Ta ocksa hansyn till foljande foreskrifter:
- Produktten måste alltid och i alla fall forvaras upprätt. Håll inte apparaten i sidled eller upp och ner.
- Forsok att hälla luftkonditioneringen rak nar du flyttar eller bär den. Se till att den inte skakas eller tappas.
- Se till att lufttillforseln inte ar eigensatt och forblir vãl ventilerad.
- Stickinte in foremal genom luftintagets och utloppets oppninger. Foremal kan komma i kontakt med elektriska delar erler flakten pa detta satt och kan vara fariga.
- Placera inte tunga foremål påprodukten.
- Ta ut kontakten ur uttaget innan du flyttar luftkonditioneringen, utfor underhall, rengor erer inte anvander den pa lange.
- Drainte i kontakten for att flytta maskinen.
- Rengör dammskyddet for lufttilforseln minst en gäng i帽子en.
- Om maskinen inte ska anvandas under en langre tid maste den forvaras svalt och tort. Rengor och torka luftkonditioneringen i god tid.
2. Tekniska data
| Spanning 220~240V 50/60Hz Luftflödeskapacitet 250-300 m3/t | ||
| Kylningskapacitet 3050 BTU (895W) Avfuktningskapacitet 0,95 L p/u | ||
| Kraft 405 W Isolationsklass IPX4 | ||
| Kylmedel R290(120g) Kompressortyp Rotortyp | ||
| Inre mitt 45,4 X 30,8 X 20,4cm Jud 53 dB | ||
| Yttre mitt 44,3 X 37,3 X 20,1cm Vikt 22,5kg |
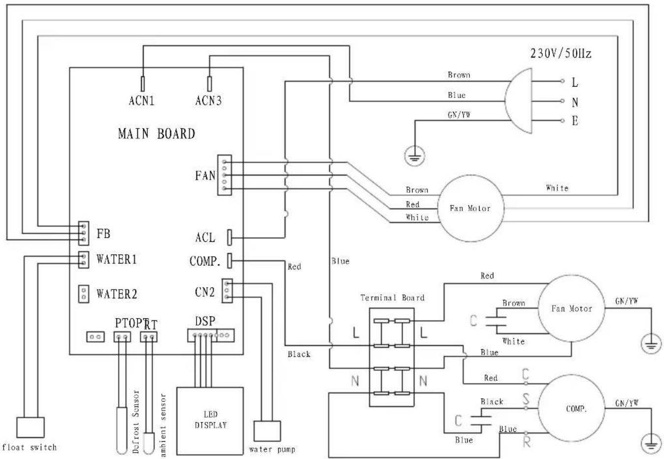
3. Elschema

4. Leveranslsta
| Namn Antal | |
| Inre,enhet 1 | |
| Yttre,enhet 1 | |
| Avtappningssslang 1 | |
| Yttre fästet 2 | |
| Inre fäste 2 | |
| Förvaringsfäste 2 | |
| Stötbeständiga gummiblock 2 | |
| Stödblock 2 | |
| Handskruvar 14 | |
| Vridlås 2 | |
| Spårmutter 2 | |
| Användarmanual 1 |
5.Delar



Tillbehör
Kontrollpanel

SVENSKA
- Packa upp maskinen och tillbehören och kontrollera att slangen mellan inomhus- och utomhusenheten är korrekt ansluten. Kontrollera också om kondensavloppet har ett gummilock. Kontrollera slutligen om tillbehören är kompletta.
- Installera tillbehoren enligt bilden. Anslut det yttre fastet till stödblocket och det inre fastet genom att dra at skruvarna. Sā har formar du barhandtaget.

2.1 Montera fästet enligt bilden nedan. Installera inomhus- och utomhusenheterna på fästet for att fixa de två delarna. För att fasta encheterna i fästet, dra Åt skruvarna i lámpligaål.

2.2 Placera stötdämpande gummi på utomhusenhetens baksida.

2.3 Montera hela enheten i fönstret pa husvagnen/husbilen och dra at fästet ordentlich (se bild).

7. Bruksanvisning
Öppna luftutloppet
Vrid luftutloppet uppå manuellt sä att det öppnas helt (se bild).

Aktivera luftkonditionering
Anslut den till uttaget. Om du hör att kort pip och ser att kontrollpanelen tänds och släcks omedelbart betyder det att maskinen ar aktiverad.
For att sla pa
Tryck pa knappen "ON / OFF" for att sla pa maskinen. Om du hör två korta pip och temperaturen visas digitalt pa luftkonditioneringen, daß ar luftkonditioneringen
pólagen.
När luftkonditioneringen ar pascalagen ar temperaten som standard inställd på 22 °C. Lamporna for "(M) medelvindhastighet" och "luftkonditionering" tänds och fläkten på inomhusenheten tänds. Temperaturgivaren mater omgivningsttemperaten och om den overstiger 22 °C böjar utomhusenheten arbeta for att sänka temperaten. Är omgivningsttemperaten redan under 22 °C? Då startar inte utomhusenheten.
Vindhastighet
När du trycker på "SPEED" kan maskinen avegetkort pip. Med den har knappen kan du stalla in inomhusenhetens flakt till "(L) Låg vindhastighet", "(M) Medel vindhastighet"ller"(H) Hog vindhastighet". Motsvarande lampor indikerar vilken inställning som har valts.
Byta mellan A/C-läge och fläktläge
Du kan byta frän A/C till fläktläge genom att trycka på "MODE"-knappen. Lampan bredvid "Fläkt"kommen dà tandas och lampan bredvid "A/C" släcks. Kompressorn och fläkten på den yttre,enheten stängs av. Bara fläkten på den inre,enheten kommt att vara på. Pá detta satt kan du njuta av en uppriskande bris,utan kylningsfunktionen.Du kan byta tillbaka till A/C-laget genom att trycka på "MODE"-knappen igen.
Ställ in temperature
När du trycker på "UP"-knappen avger maskinen en kort pip varje gäng. Temperaturen höjs med 1 °C varje gäng. Den högsta möjiga temperaturinstallungen ar 30 °C. När du trycker på knappen "DOWN" kommt maskinen att ave ett kort pip varje gäng. Temperaturen sänks med 1 °C varje gäng. Den lögsta möjiga temperaturinstallen ar 16 °C.
Viloläge
Tryck på "SLEEP"-knappen für att aktivera vilolåget. Efter 6 sekunder slocknar alla lampor och den digitala displayen och luftkonditioneringen gär i vilolåge. Inomhusenhetens fläkt fortsätter att gå med låg (L) vindhastighet. På säättkommen du inte att störas av ljus och ljud, och du kan sova lugnt. När du trycker pa valfri knapp pa kontrollpanelen piper maskinen kort och atergår till sitt ursprungliga driftläge.
Stang av
Tryck pa "ON / OFF" -knappen for att stanga av luftkonditioneringen. Maskinen piper lange och alla lampor slacks. Maskinen slutar fungera och gär i standbylage tills maskinen slas paigen.
8. Felkodlista
Om encheten inte fungerar eller fungerar bristfälligt:
Kontrollera om en felkod visas i displayen, se tabellen for felkoder for en losning. Om ingen felkod visas i displayen, gai genom tabellen for att hitta en mojlig losning.
| Felkoder | ||
| Felkod Orsak Lösning | ||
| E1 Rumsterperaturengivarfel Kontakta Återförsäljaren | ||
| E2 Systemtemperperaturengivarfel | ||
| E4 Otilräckligt med kylmedel | ||
| E5 Fläktfel | ||
| E6 Fel på kondensationspump | ||
9. Felguide
| Felguide | ||
| Problem Orsak Lösning | ||
| Enheten slås inte på Ingen ström Slå på strömmen | ||
| Skadat eluttag Stäng av strömmen och kontrollera / reparera eluttaget | ||
| Okänd anledning Kontakta äterförsäljaren | ||
| Låg luftcirkulation eller begränsad kyleffekt | Den lögsta ventilationsinställningen är valid | Välj mellanlägeEller högventilationshas-tigbet |
| Luftfiltret Är smutsigt Kontrollera och rengör | filtret | |
| LufttillförselnEller luftutslättet på inom-husenheten är blockerad | Kontrollera att,enheten inte ár blockeradoch ta bort hindret | |
| LufttillförselnEller luftutslättet på utomhusenheten är blockerad | Kontrollera att,enheten inte ár blockeradoch ta bort hindret | |
| Omgivningstemperaturen ÄrForlagEller hög | Omgivningstemperaturenmåste varamellan 16 och 40°C | |
| Öttirrücklig spänning fränströmförsör-j-ningen | Kontakta en installatörEller använd enannan strömanslutting | |
| Endast luftcirculation men ingen kyleffekt Enheten körser ventilationsläge Välj kylläge (A/C) | ||
| Kylningslätget har precis stängts av automatiskt | Väntacirka 3-5 minutertills termostatenslås påigen | |
| Onormala ljud aller vibrationener Monteringsfistena Är inte korrektinstallerade på fordonet,ller söär en-hetens monteringsskruvar inte tillräckligt ätdragna | Kontrolera att monteringsfäsitet sitterordentlich ochdraåt enhetens fästkruvar | |
| Vattenläcker frän inomhusenheten Gummiproppen på undersidan av inomhusenheten saknasEller är inte tillräckligt tät | KontroleraEller byt ut proppen | |
| Enheten är placerad i en vinkel Enheten mæste monteras horisontellt(maximal vinkel <3°) | ||
| Apparaten avger en relaterad lukt | Det finns ett allvarligt problem | Stängav,enheten omedelbart ochkontak-ta äterförsäljaren |
10. Underhäll
Forattrengora
Obs: Dra ur natsladden innan du rengor produkten.
Torka av utsidan med en fuktig trasa. Torka sedan encheten noggrant med en torr trasa. Lat inte vatten aller diskmedel komma in i maskinen. Rengör inte luftkonditioneringen med att aggressiv rengöringsmedel och / uller bensin.
Rengör filtret:
Det ar viktigt att regelbundet ta bort damm fran filtret. Ta bort filtret enligt bilden nedan. Rengör filtret med kranvatten och / eller en dammsugare for att ta bort smuts fran filtret. Se till att filtret har torkat innan du sätter tillbaka det i luftkonditioneringen. Använd inte vatten som ar varmare an 40^ for rengöring och utsatt inte filtret for solsken.

Underhäll
Ta bort gummitätningen fran kondensavloppet och tom kondensfuktigheten pa lampligt stalle nar du forvarar luftkonditioneringen under en langre tid. Byt sedan ut gummitätningen.
Rengör luftkonditioneringen,enlig instruktionerna under "rengöring".
Forvara luftkonditioneringen på en sval och torr plats. Vi rekommenderar att du lagger tillbaka luftkonditioneringen i forpackningen när du forvarar den. Detta forhindrar att smuts och damm samlas på luftkonditioneringen.

SVENSKA
Lagring och transport
Du kan enkelt transportera luftkonditioneringen och forvara den kompakt. Använd handskruvarna for att montera bärfastet pa inomhusenheten, som visas pa bilden.

Använd handskruvama für att montera bärfastet på utomhusenheten enlgit bilden. På sä satt skapar du en kompakt enchet som du enkelt kan Transportera och forvara. Förvara luftkonditioneringen på en sval och torr plats.


Denna symbol betyder att denna produit inte sca kasseras med vanligt husha'savfall (2012/19 / EU). Ateranvand ansvarsfullt for att främja halbar Återanvändning av materialresurser och for att forhindra potentiella skador på miljön eller manniskors halsa. Vill du returnera den anvanda encheten? Läs garantivillkoren for varprodukten koptes. Här kan du returneraprodukten for miljövänlig atervinning.
Forsakran on overensstammelse
Gimeg Nederland B.V. deklarerar hermed att eheten SPA-3000 uppfyller de grundlaggande kraven och andra relevanta foreskrifter som anges i den europeiska direktivstandarden for EU206-2012
EN 60335-1:2012+A11+A13+A1+A2+A14
EN 60335-2-40:2003+A11+A12+A1+A2+A13 EN 62233:2008
EN 55014-1:2017
EN 55014-2:2015
EN 61000-3-3:2013+A1
EN IEC 61000-3-2 2019
Du kan begara en fullstandig forsakran om overensstammelse pa adressen pa baksidan.
Notice-Facile