SPA3000 - Climatizzazione Mestic - Manuale utente e istruzioni gratuiti
Trova gratuitamente il manuale del dispositivo SPA3000 Mestic in formato PDF.
Scarica le istruzioni per il tuo Climatizzazione in formato PDF gratuitamente! Trova il tuo manuale SPA3000 - Mestic e riprendi in mano il tuo dispositivo elettronico. In questa pagina sono pubblicati tutti i documenti necessari per l'utilizzo del tuo dispositivo. SPA3000 del marchio Mestic.
MANUALE UTENTE SPA3000 Mestic
- Norme di sicurezza
- Dati tecnici
- Schema elettrico
- Contenuto della confezione
- Descrizione delle parti
- Installazione del condizionatore d'aria
- Manuale di istruzioni
- Elenco dei codici di erre
- Guida alla soluzione dei problemi
- Manutenzione
Corretto smaltimento di quello prodotto
Dichiarazione di conformità
1. Norme di sicurezza
Avverenza
Quando si utilizes甚么 condizionatore d'aria, è importante osservare sempre le norme di sicurezza. Ciò previene il rischio di lesioni personali, scosse elettriche e danni al prodotto. Pertanto, leggere prima tutte le istruzioni.
- Leggere il manuale prima dell'uso.
Se le condizioni d'uso non vengono rispetto, il produttore non è responsabile di danni o lesions derivanti dall'uso di quello dispositivo. - Conservare il manuale, il certificato di garanzia e la ricevuta di acquisto.
- I bambini devono essere controllati per garantire che non giochino con l'apparecchio.
- Questo appearecchio non deve essere usato da bambini di età inferiore a 8 anni e persone con capacità fisiche, sensoriali o mentali ridotte, o prive di esperienza e conoscenza, a meno che non siano accompagnati o abbiano ricevuto istruzioni sull'uso dell'apparecchio da parte di una persona responsabile della loro sicurezza.
Non utilisezare mai l'apparecchio se è visibilmente danneggiato e se il cavo presenta rotture.
Non riparare mai il disposativo da soli se l'apparecchio, il cavo o la spina sono danneggiati. Per eseguire esta operazione, rivolgersi al produttore o a un technician补水ato. - Il disposativo non è adatto per l'uso commerciale.
- Utilizzare e conservare sempre il dispositorio in un luogo asciutto.
- Non utilizzato mai accessori non consigliati dal produttore.
- Questo appearecchio è adatto solo all'uso domestico e allo scopo per il quale è previsto.
- É vietato modificare quello prodotto (o parte diesso).
Non collegare mai più appearecchi elettrici a una presa di corrente. Ciò impedisce un collegamento scadente e un carico termico elevato. - E vietato collocare il condizionatore d'aria portatile (unità interna ed esterna) sotto la pioggia o in acqua
Avvertenze
- Distanza da oggetti in fiamme di almeno 2 metri a seguito delle misure di prevenzione incendi.
- Agli utenti è severamente vietato aggiungere refrigerante da soli.
Non tirare direttamente il tubo né distrauggerlo con oggetti appuntiti. Se si riscontra che il tubo è danneggiato, cessare l'uso e contattare il distributore per la riparazione.
Luogo di installmente del condizionatore d'aria
Il condizionatore d'aria deve essere collocato su una superficie stabile e piana (nota: il condizionatore d'aria non deve essere inclinato) quando l'apparecchio è in uso. Questo condizionatore d'aria mobile non può essere installato nei seguenti luoghi:
- In prossimità di forti fonti di calore, vapori e gas inflammabili o esplosivi.
- In un ambiente che contiene sostanze chimiche (sostanze evaporanti, solventi organici, ecc.)
- In un ambiente umido. In caso di pioggia, il condizionatore d'aria deve essere rimioso alla finestra.
- Per uso esterno, il condizionatore d'aria deve essere tenuto lontano da pioggia e/o acqua.
Si tengacontoanche delle seguenti normative:
- Il prodotto deve essere mantenuto in posizione verticale in agli momento e in tutti i casi. Non tenere il dispositorio lateralmente o capovolto.
- Cercare di tenere il condizionatore d'aria dritto quando lo si sposta o trasporta. Assicurarsi che non venga agitato o fatto cadere.
- Assicurarsi che l'alimentazione dell'aria non sia ostruita e rimanga ben ventilata.
- Non insere oggettiattraverso le aperture di ingresso e uscita dell'aria.In questo modo gli oggetti possono entrare in contatto con le parti elettriche o la ventola e possono essere pericolosi.
- Non appoggiare oggetti pesanti sul prodotto.
- Rimuovere la spina dalla presa di corrente prima di spostare il condizionatore d'aria, eseguire operazioni di manutenzione, pulizia o non utilizzato per lungo tempo.
- Non tirare la spina per spostare la macchina.
- Pulire lo schermo antipolvere dell'alimentazione dell'aria almeno una volta al mese.
- Se la macchina non viene utilizzata a lungo, deve essere conservata in un luogo fresco e asciutto. Pulire e asciugare il condizionatore d'aria con large anticipo.
2. Dati tecnici
| Tensione 220~240 V 50/60 Hz Capacità di flusso d'aria 250-300 m3/h | |||
| Capacità di raffreddamento | 3050 BTU (895 W) | Capacità di deumidificazione | 0,95 L p/u |
| Alimentazione 405 W: Classe di protezione IPX4 | |||
| Refrigerante R290 (120 g) Tipo di compressore Tipo di rotore | |||
| Dimensioni unità interna 45,4 X 30,8 X 20,4 cm Rumore 53 dB | |||
| Dimensioni unità esterna | 44,3 X 37,3 X 20,1 cm | Peso | 22,5 kg |
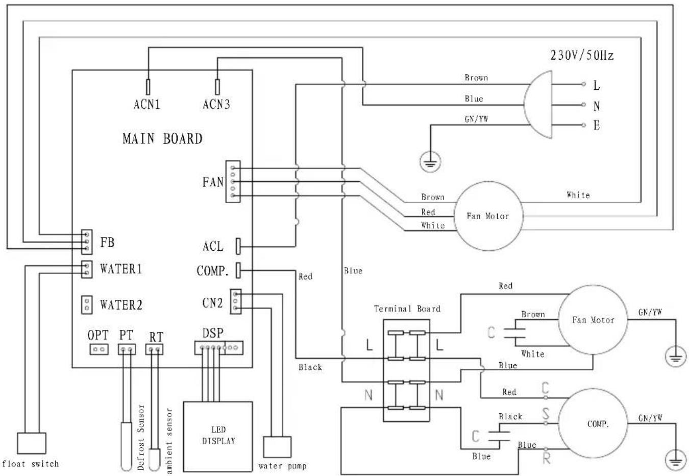
3. Schema elettrico

4. Contenuto della confezione
| Nome Q.TÀ | |
| Unità interna 1 | |
| Unità esterna 1 | |
| Flessibile di scarico 1 | |
| Staffa esterna 2 | |
| Staffa interna 2 | |
| Staffa di conservazione 2 | |
| Gommini ammortizzanti resistentiagli urti 2 | |
| Blocchi di supporto 2 | |
| Viti a mano 14 | |
| Twist lock 2 | |
| Dado scanalato 2 | |
| Manuale dell'utente 1 |
5. Parti




Accessori
Pannello di controllo

ITALIANO
6. Installazione del condizionatore d'aria
- Disimballare la macchina e gli accessori e verificare che il tubo flessibile tra l'unità interna ed esterna sia collegato correttamente. Controllareanche se lo scarico della condensa dispone di una copertura in gomma. Infine, controllare se gli accessori sono completi.
- Installare gli accessori come migliorato nell'imagine. Collegare la staffa esterna al blocco di supporto e alla staffa interna serrando le viti a mano. In quello modo si forma la maniglia per il trasporto.

2.1 Installare la staffa come mostrato nella figura di seguito. Installare le unità interna ed esterna sulla staffa per fissare le due parti. Per fissare le unità alla staffa, serrare le viti a mano negli apposti fori.

2.2 Collocare i gommini antiurto sul retro dell'unità esterna.

2.3 Installare l'unità completa nel finestrino della roulotte e serrare correttamente la staffa (vedere la figura).

7. Manuale di istruzioni
Apire l'uscita aria
Ruotare manualmente l'uscita aria versuso l'alto in modo che sua completamente aperta (vedere la figura).

Attivare il condizionatore d'aria
Collegarlo alla presa. Se si sente un breve segnali acustici e si osserva che il pannello di controllo si accende e si spegne immediatamente, significica che la macchina è attivata.
Per accendere
Premere il tasting "ON/OFF" per accendere la macchina. Se si sentono due brevi segnali acustici e la temperatura viene visualizzata digitalmente sul condizionatore d'aria, il condizionatore d'aria
è acceso.
Quando si accende il condizionatore d'aria, la temperature è impostata a 22^ per impostazione predefinita. Le spie di "Velocità vento media (M)" e "Condizionatore d'aria" si accendono e la ventola dell'unità interna si accende. Il sensore di temperature misura la temperature ambiente e, se supera i 22^ , l'unità esterna inizia a azionarsi per abbassare la temperature. La temperature ambiente è più nelle due sull'ordizio. L'unità esterna non si avvia.
Velocità vento
Quando si preme il tasto "SPEED", la macchina potrebbe emettere un breve segnale acustico. Questo tasto consente di impostare la ventola dell'unità interna su "Velocità vento bassa (L)", "Velocità vento media (M)" o "Velocità vento alta (H)". Le spie correpondenti indicate l'impostazione selezionata.
Passaggio alla modalità A/C alla modalità ventilatore
E possibile passare alla modalità A/C alla modalità ventilatore premendo il pulsante "MODE". La luce che si trovava accanto a "Fan" si accenderà, e quella vicino a "A/C" inceve si spegnerà. Il compressore e la ventola dell'unità esterna si disattiveranno. Solo la ventola dell'unità interna rimarra accesa. In quello modo riuscirai a godere di una brezza rinfrescante perché sa via la funzione di raffreddamento. Naturalmente, è possibile tornare alla modalità A/C premendo di nuovo il pulsante "MODE".
Impostare la temperatura
Quando si preme il tasto "UP", la macchina emette agli volta un breve segnale acustico. La temperatura viene augmentata di 1^ agli volta. L'impostazione della temperatura più alta possibile è di 30^ . Quando si preme il tasto "DOWN", la macchina emette agli volta un breve segnale acustico. La temperatura viene abbassata di 1^ agli volta. L'impostazione della temperatura più Bassa possibile è di 16^ .
Modalità di sospensione
Premere il tasting "SLEEP" per accederate alla modalità di sospensione. Dopo 6 secondi, tutte le spie e il display digitale si spengono e il condizionatore d'aria si spegne. La ventola dell'unità interna continua a funzionare a velocità vento bassa (L). In tal modo non si verrà disturbati da spie e suoni e si potranno dormire sonni tranquilli. Quando si preme un tasting del pannello di controllo, la macchina emette un breve segnale acustico e torna alla modalità di funzionamento originale.
Spegnimento
Premere il tasting "ON/OFF" per accendere il condizionatore d'aria. La macchina emette un lungo segnale acustico e tutte le spie si spengono. La macchina cessa di funzionare ed entra in modalità standby finché non viene riuccasa.
8. Elenco dei codici di erre
Se il disposativo non funziona o funziona in modo insufficiente:
Controllare se sul display è visible un codice di erre. Fare riferimento alla tabella dei codici di erre per una soluzione. Se sul display non è visible alcun codice di erre, scorrere la tabella degli erre per una possibile soluzione.
| Codici di erre | ||
| Codice di erre Causa Soluzione | ||
| E1 Errore sensore temperatura ambiente Contattare il rivenditore | ||
| E2 Errore sensore temperatura di sistema | ||
| E4 Refrigerante insufficiente | ||
| E5 Guasto ventilata | ||
| E6 Anomalia pompa di condensa | ||
9. Guida agli errorsi
| Guidaaglierrori | ||
| Problema Causa Solutazione | ||
| Il dispossessiono non si accende Nessuna alimentazione Accendere | ||
| Presa elettrica danneggiata Spagnere l'alimentazione e controllare/ riparare la presa elettrica | ||
| Motivo sconosciuto Contattare il rivenditore | ||
| Poco spostamento d'aria o effetto di raffreddamento limitato | È selezionata l'impostazione di ventilazione più bassa | Selezionare la modalità di velocità di ventilazione media o alta |
| Il filtrò dell'aria è sporco Controllare e pulire | il filtrro | |
| L'alimentazione o lo scarico dell'aria dell'unità interna sono ostruiti | Verificare che l'unità non sia ostruita e rimuovere l'obstruzione | |
| L'alimentazione o lo scarico dell'aria dell'unità esterna sono ostruiti | Verificare che l'unità non sia ostruita e rimuovere l'obstruzione | |
| La temperature ambiente è troppo Bassa o alta | La temperatura ambiente deve essere compresa tra 16 e 40°C | |
| Tensione insufficiente dall'alimentatore Corrìsultare un installatore o utilizzare un collegamento di alimentazione diverso | ||
| Solo spostamento d'aria, ma nessun effetto di raffreddamento | Il dispositivo funzione in modalità di ventilazione | Selezione la modalità di raffreddamento (A/C) |
| La modalità di raffreddamento si è appe- na disattivata automaticamente | Attendere circa 3-5 minuti finché il termo- stato non si riaccende | |
| Rumori o vibrazioni anomali Le staffe di montaggio non sono installate correttamente sul veicolo o le viti di montaggio del disposizio non sono sufficientemente serrate | Verificare che la staffa di montaggio sia ben salda e serrare le viti di montaggio del disposizio | |
| Fuoriesce acqua dall'unità interna Manca il tappo di gomma nella parte inferiore dell'unità interna o non è premuto a sufficienza | Controllare o sostituire il tappo | |
| Il dispositivo è inclinato Il disposizio deve essere montato oriz- zontalmente (angolo massimo <3°) | ||
| L'apparecchio emette un odore strano | C'è un problema grave | Spagnere immediamente il disposizio e contattare il rivenditore |
10. Manutenzione
Per pulire
Attenzione: Scollegare il cavo di alimentazione prima di pulire il prodotto.
Per pulire l'esterno:
Pulire l'esterno con un panno umido. Quindi, asciugare completeness il dispositivo con un panno asciutto. Evitare che acqua o detergenti penetrino all'interno della macchina. Non pulire il condizionatore d'aria con un detergente aggressivo e/o benzina.
Pulire il filtro.
E importante rimuovere periodicamente la polvere dal filtro. Rimuovere il filtro come migliorato nell'imagine qui除去. Pulire il filtro con acqua di rubinetto e/o un aspirapolvere per rimuovere la sporciazia dal filtro. Assicurarsi che il filtro si via asciugato prima di reinserirlo nel condizionatore d'aria. Non utilizzato acqua più calda di 40^ per la pulizia e non esporre il filtro al sole.

Manutenzione
Rimuovere la guarnizione in gomma dallo scarico della condensa e scaricare l'umidità di condensa in un luogo appropriato quando si conserva il condizionatore d'aria per un periodo di tempo più lungo. Quindi sostituire la guarnizione in gomma.
Pulire il condizionatore d'aria secondo le linee guida indicate in "Pulizia".
Conservare il condizionatore d'aria in un luogo fresco e asciutto. Si consiglia di riporre il condizionatore nella sua confezione per conservarlo. Ciò impedisce l'accumulo di sporciazza e polvere sul condizionatore d'aria.

ITALIANO
Conservazione e trasporto
E possible trasportare facilemente il condizionatore d'aria e conservarlo in modo compatto. Utilizzare le viti a mano per installare la staffa di trasporto sull'unità interna, come migliorato nell'imagine.

Utilizzare le viti a mano per installare la staffa di trasporto sull'unità esterna, come migliorato nell'imagine. In tal modo, si crea un insieme compatto facile da trasportare e conservare. Conservare il condizionatore d'aria in un luogo fresco e asciutto.


Corretto smaltimento di quello prodotto.
Questo significato significata che Questo prodotto non deve essere smaltito con i normali rifiuti domestici (2012/19/EU). Riciclare in modo responsabile per promuovere il riutilizzo sostinibile delle risorse materiali e prevenire potenziali danni all'ambiente o alla salute umana. Si desidera restituire il dispositivo usato? Leggere le condizioni di garanzia di dove è stato acquistato il prodotto. Qui è possibile restituire il prodotto per un riciclaggio sicuro per l'ambiente.
Dichiarazione di conformità
Gimeg Nederland B.V. dichiara con la presente che il disposativo SPA-3000 è conforme ai requisiti di base e ad altri regolamenti pertinenti che rientrano nella direttiva europea standard EU206-2012.
EN 60335-1:2012+A11+A13+A1+A2+A14
EN 60335-2-40:2003+A11+A12 +A1+A2+A13 EN 62233: 2008
EN 55014-1:2017
EN 55014-2:2015
EN 61000-3-3:2013+A1
EN IEC 61000-3-2 2019
E possibile richiedere una dichiarazione di conformità completa all'indirizzo riportato sul retro.
ManualeFacile