SPA3000 - Aircondition Mestic - Gratis brugsanvisning og manual
Find enhedens vejledning gratis SPA3000 Mestic i PDF-format.
Download vejledningen til din Aircondition i PDF-format gratis! Find din vejledning SPA3000 - Mestic og tag din elektroniske enhed tilbage i hånden. På denne side er alle dokumenter nødvendige for brugen af din enhed offentliggjort. SPA3000 af mærket Mestic.
BRUGSANVISNING SPA3000 Mestic
- Sikkerhedsforanstaltninger
- Tekniske data
- Elektrisk diagram
- Pakkeliste
- Beskrivelse af delene
- Installation of klimaanlagget
- Betjeningsvejledning
- Fejlkodeliste
- Fejlfindingsvejledning
- Vedligeholdelse
Korrekt bortskaffelse af dette produit
Overensstemmelseserklaering
1. Sikkerhedsforanstaltninger
Advarsel
När du bruger dette klimaanlag, er det vigtigt, at du altid overholder sikkerhedsforanstaltningerne. Dette forhindrer risiko for personskade, elektrisk stød og produktskade. Læs derfor alle instruktioner på forhand
Laesvejledningenforbrug.
Hvis betingelserne ikke overholds, er producenten ikke ansvarlig for ejendomsskader eller persorskader som ffolge af brugen af dette enhed.
Gemvejledningen,garantibeviset og salgskvitteringen.
- Bør bo r holds under opsyn for at sikre, at de ikke leger med apparatet.
Denne enhed er ici beregnet til brug af børn op til 8 ar og personer med begrænsede fysiske, sensoriske ell er mentale evner eller utilstrækkelig erfaring og viden, medmindre de er under opsyn erler har modtaget instruktioner om, hvordan enheden skal bruges af en person, som er ansvarlig for deres sikkerhed.
- Brug aldrig apparatet, hvis der er synlige skader eller brud på kablet.
- Reparer aldrig enheden selv, hvis enheden, ledningen ell stikket er beskadiget. Lad altid dette blive udfort af producenten ell en kvalificeret tekniker.
- Enheden er jegke egnet til commerciel brug.
- Brug og opbevar altid encheden pa et tort sted.
- Brug aldrig tilbehør, der/DDke anbefales af producenten.
- Dette apparat er kun egnet til husholdningsbrug og til det formal, det er beregnet til.
Det er forbudt at aendre dette produit (eller dele af det).
Tilsl aldrig flere elektriske apparater til en stikkontakt. Dette forhindrer en darelig forbindelse og hoo varmebelastning.
- Det er forbudt at placere det bærbare klimaanlag (indendors- og udendørsenhed) i regn ellr i vand
Advarsler
- Hold en afstand til brændbare genstande på mindst 2 meter på grund af brandforebyggende foranstaltninger.
- Det er strengt forbudt for brugerne at tilfoje kolemiddel selv.
Trak icke direkte i slangen ell er delag den med skarpe genstande. Hvis slangen viser sig at vare beskadiget, skal du stoppe brugen og kontakte forhandleren for reparation.
Installationssted til klimaanlagget
Klimaanlaegget skal placeres pa en fast, flad overflade (bemaerk: klimaanlaegget ma不同程度 vippes), nar apparatet er i brug. Dette mobile klimaanlaeg ma不同程度 installeres folgende steder:
- I nærheden af stærke varmekilder, dampe og brandfarlige eller eksplosive gasser.
- I et miljø, der indeholder kemikalier (fordampningsstoffer, organiske oplosningsmidler osv.)
- I et vadt miljo. Sasnart det regner, skal klimaanlaegget fjernes fra vinduet.
- Til udendørs brug skal klimaanlagget holds væk fra regn og/eller vand.
- Produktet skal vare oprestaaende og i alle tilfaelde. Hold icke enheden sidelaens ellr pahovedet.
- Prov at holde klimaanlaegget lige, nar du flytter ell er baer det. Sorg for, at det icke rystes ellertabes.
- Sorg for, at lufttilforslen ikke er tilstoppet og forbiver*gdt ventileret.
- Indsæt ikke genstande gennem abningerne i luftindtaget og -udlobet. På这部分 kan genstandekommen i kontakt med elektriske dele eller blæseren, og det kan+vare farligt.
- Placer ikke tunge genstande på produitet.
- Tag stikket ud af stikkontakten, for du flytter klimaanlagget, udforer vedligeholdelse, rengoring ellr icke brugen det i lang tid.
- Træk ikke stikket for at flytte maskinen.
- Rengor stovskaermen ved lufttilforslen mindst en gang om maneden.
- Hvis maskinen ikke skal bruges i lang tid, skal den opbevares kølgigt og tør. Rengør og tør klimaanlagget i god tid.
2. Tekniske data
| Spænding 220~240V 50/60Hz Luftstrømskapacitet 250-300 m3/t | ||
| Kølekapacitet 3050 BTU (895W) | Affugtningskapacitet 0,95 L p/u | |
| Effekt 405 W Isolationsklasse IPX4 | ||
| Kølemiddel R290 (120 g) Kompressortype Rotortype | ||
| Enhedens indvendige dimensioner | 45,4 x 30,8 x 20,4cm Støj 53 dB | |
| Enhedens udvendige dimen-sioner | 44,3 x 37,3 x 20,1cm Vægt 22,5 kg |
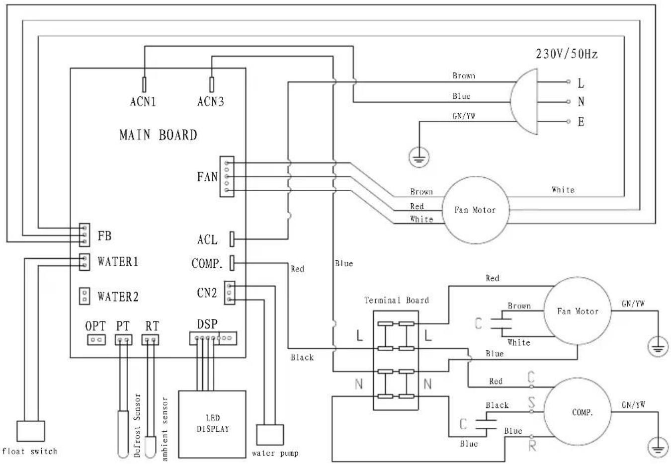
3. Elektrisk diagram

4. Pakkeliste
| Navn Antal | |
| Indvendig enhed 1 | |
| Udvendig enhed 1 | |
| Afløbsslange 1 | |
| Udvendigt beslag 2 | |
| Indvendigt beslag 2 | |
| Opbevaringsbeslag 2 | |
| Stødsikre gummiblokke 2 | |
| Støtteblokke 2 | |
| Håndskruer 14 | |
| Drejelås 2 | |
| Hulmøtrik 2 | |
| Brugervejledning 1 |
5. Dele


6. Installation af klimaanlagget
- Pak maskinen og tilbehoret ud, og kontroller, at slangen mellem indendors- og udendarsenheden er korrekt tilsluttet. Kontroller ogsa, om kondensdrenet har et gummidaksel. Kontroller endelig, om tilbehoret er komplet.
- Installer tilbehoret som vist pa billedet. Tilsut det udvendige beslag til stotteblokken og det indvendige beslag ved at stramme handskruerne. Sadan danner du barehandtaget.

2.1 Monter beslaget som vist på figuren herunder. Installer indendørs- og udendarsenhederne på beslaget for at fastgore de to dele. For at fastgore enchederne til beslaget skal du stramme handskruerne i de relevante huller.

2.2 Anbring de stodsikre gummiblokke pa bagsiden af udendarsenheden.

2.3 Installer hele enheden i campingvognens vindue, og stram beslaget korrekt (se figuren).

7. Betjeningsvejledning
Abn luftudlobet
Aktiver klimaanlagget
Saat stikket i stikkontakten. Hvis du horer et kort bip og ser, at betjeningspanelet lyser og slukker med det samme, betyder det, at maskinen er aktiveret.
Taendenheden
Tryk pa tend/sluk-knappen for at tende maskinen. Hvis du horer to korte bip, og temperaturen vises digitalt p klimaanlaegget, er klimaanlaegget
taendt.
När klimaanlagget er tändt, er temperaturen som standard indstillet til 22 °C. Lysene for "(M) middel vindhastighed" og "klimaanlag" lyser, og ventilatoren på indendørsenheden tændes. Temperatursensoren maler omgivelsestemperaturen, og hvis den overstiger 22 °C, begynder udendørsenheden at arbejde for at sænke temperaturen. Er omgivelsesttemperaturen allerede under 22 °C? Så starter udendørsenheden ikke.
Vindhastighed
När der trykkes på "SPEED", udsender maskinen muligvis et kort bip. Denne knap giver dig mulighed for at indstille indendørsenhedens ventilator til "(L) lav vindhastighed", "(M) middel vindhastighed" eller "(H) høj vindhastighed". De tilhorende lamper angiver, hvilken indstilling der er valgt.
Shift mellem aircondition og ventilator
Du kan skifte fra aircondition til ventilator ved at trykke pa knappen "MODE". Lyset ved sider af "Fan" tændes, og lyset ved sider af "A/C" slukkes. Kompressoren og ventilatoren pa den udendørs enched er slukket. Det er kun indendørsenhedens ventilator, der forbliver tændt. Pa dette mande kan du nyde en forfriskende brise ut bruge kølefunktionen. Ved at trykke pa "MODE" knappen ingen kan du skiffe tilbage til A/C-tilstand.
När du trykker på knappen "OP", udsender maskinen et kort bip hver gang. Temperaturen øges hver gang med 1 °C. Den højest mulige temperaturindstilling er 30^ . När du trykker på knappen "NED", ud sender maskinen et kort bip hver gang. Temperaturen sænkes med 1^ hver gang. Den lavest mulige temperaturindstilling er 16^ .
Dvaletilstand
Tryk på "SLEEP"-knappen for at aktivere dvalefunktionen. Efter 6 sekunder slukker alle lys, og det digitale display og klimaanlægget gär i dvale. Indendørsenhedens ventilator fortsætter med at køre ved lav (L) vindhastighed. På davon bliver du ikke generet af lys og lyd, og du kan sove fredeligt. Nár du trykker pa en vilkårlig knap på betjeningspanelet, bipper maskinen kort og vender tilbage til sin oprindelige driftstilstand.
Sluk enheden
Tryk pa tænd/sluk-knappen for at slukke for klimaanlagget. Maskinen bilge, og alle lys slukker. Maskinen holder op med at arbeje og gär i standbytilstand, indtil maskinen taendesigen.
8. Fejlkodeliste
Hvis enheden ikke fungerer eller fungererutilstrækkeligt:
Kontroller, om en fejlkode vises på displayet, og se fejlkodetabellen for en lösning. Hvis der/DD ke vises en fejlkode på displayet, skal du gå igennem fejltabellen for at &,nde en mulig lösning.
| Fejlkoder | ||
| Fejlkode Årsag Løsning | ||
| E1 Fejl i rumtemperaturføler Kontakt forhandleren | ||
| E2 Fejl i systemtemperaturføler | ||
| E4 Utilstrækkeligt kølemiddel | ||
| E5 Fejl i blæser | ||
| E6 Funktionsejl i kondenspumpe | ||
9. Fejlvejledning
| Fejlevjledning | ||
| Problem Årsag Løsning | ||
| Enheden vil/DDke tændine Ingen stræm Tændfor strømmen | ||
| Stikkontakten er beskadiget Sluk for strømmen, og kontROLLER/reparer stikkontakten | ||
| Ukendt Årsag Kontakt forhandleren | ||
| Lille luftforskydning ellere begrænsenet køleeffekt | Den laveste ventilationsindstilling er valgt | Vælg middel eller hjvventilationshas-tighed |
| Luftfilteret er beskidt Kontroller og rengør filfteret | ||
| Indendørsenhedens lufttilførsel eller udstødning er blokeret | Kontroller, at eheden/DDke er blokeret, og fjern forhindringen | |
| Lufttilførslen ellere udstødningen fra udendørsenheden er blokeret | Kontroller, at eheden/DDke er blokeret, og fjern forhindringen | |
| Omgivelsestemperaturen er for lav ellerehj | Omgivelsesttemperaturen skal varemellem 16 og 40 °C | |
| Utilstrækkelig spænding fra strømforsy-ningen | Kontakt en installeratø, ellerebrug an endensstrømforbindelse | |
| Kun luftforskydning, men ingen køleeffekt Enheden kørereventilationstilstand Vælg køletilstand (klimaanlæg) | ||
| Køletilstanden er netop slukket automatisch | Vent cirka 3-5 minutter, indtil termostaten tænderigen | |
| Unormale lydeEller vibrationener Monteringsbeslagene er/DDke correktinstalleret på køretøjet, ellereheden monteringsskruer er.dde tilstrækkeligt strammet | Kontroller, at monteringsbeslaget er stram, og stram ehedens monterings-skrueer er.dde tilstrækkeligt strammet | |
| Der lækker vand fra indendørsenheden | Gummiproppen i bunden af indendørsen-heden mangler erller er.dde tæt nok | Kontroller erller udskift proppen |
| Enheden står på skrå | Enheden skal monteres vandret (maksimalvinkel < 3°) | |
| Enheden udsender en lugt | Der er et alvorligt problem | Sluk straks for eheden, og kontaktforhandleren |
10. Vedligeholdelse
Rengoring
Forsigtig: Tag netledningen ud, indenprodukter rengøres.
Til rengoring af ydersiden:
Tör ydersiden af med en fugtg klud. Tör derefter encheden grundigt med en tör klud. Lad/DD vand eller vaskemiddel traenge ind i maskinen. Rengor ici klimaanlagget med et aggressiv rengoringsmiddel og/eller benzin.
Rengor filteret:
Det er vigtigt regelmæssigt at fjerne støvet fra filteret. Fjern filteret som vist på billedet herunder. Rengør filteret med postevand og/eller en støvsuger for at fjerne snavs fra filteret. Sorg for, at filteret er tørret, for du sætter det tilbage i klimaanlagget. Brug ikke vand, der er varmere end 40^ til rengaring, og udsæt ikke filteret for sollys.

Vedligeholdelse
Fjern gummipakningen fra kondensdrenet, og tom kondensvandet pa et passende sted, nár du opbevarer klimaanlagget i en laengere periode. Sæt derefter gummipakningen tilbage.
Opbevar klimaanlægget pa et kóligt og tört sted. Vi anbefaler, at du stiller klimaanlægget tilbage i emballagen, nár du opbevarer det. Dette forhindrer snavs og stov i at samle sig pa klimaanlægget.

DANSK
Du kan nemt transportere klimaanlagget og opbevare det kompakt. Brug händskruerne til at installere bærebeslaget pa indendørsenheden, som vist pa billeddet.

Brug handskruerne til at montere barebeslaget pa udendorsenheden som vist pa billedet. Pa den made skaber du en kompakt helhed, som du let kan transportere og opbevare. Opbevar klimaanlagget pa et koltigt, tort sted.


Korrekt bortskaffelse af dette produit.
Dette symbol betyder, at dette produit nikke skal bortskaffes sammen med normalt husholdningsaffald (2012/19/EU). Genbrug det ansvarligt for at fremme bæredygtig genbrug af materielle resourcer og for at forbindre potentiel skade på miljøet eller menneskers sundhed. Vil du returnere den brugte enhed? Læs garantibetingelsene for, hvorproduktet blev kocht. Her kan du returnere produktet til miljøvenlig genbrug.
Overensstemmelseserklaring
Gimeg Nederland B.V. erklærhermed, at SPA-3000-enheden overholder de grundlaeggende krav og andere relevante forskritter, der falder ind under den europæiske direktivstandard EU206-2012.
EN 60335-1:2012+A11+A13+A1+A2+A14
EN 60335-2-40:2003+A11+A12+A1+A2+A13 EN 62233:2008
EN 55014-1:2017
EN 55014-2:2015
EN 61000-3-3:2013+A1
EN IEC 61000-3-2 2019
Du kan anmode om en fuldstaendig overensstemmelseserklaering fra adressen pa bagsiden.
Klimaanlegget ma plasseres pa en fast, flat overflate (merk: klimaanlegget ma ikke vippes eller vippes) när apparatet er i bruk. Dette mobile klimaanlegget kan ikke installereres pa følgende steder:
Ta ogsa hensyn til folgende forskritter:
När du trykker på "OPP"-knappen, vil maskinen lage et kort pip hver gang. Temperaturen økes med 1 °C hver gang. Den hoyeste mulige temperaturinnstillingen er 30^ . När du trykker på "NED"-knappen, vil maskinen avgi et kort pip hver gang. Temperaturen senkes med 1 °C hver gang. Den laveste mulige temperaturinnstillingen er 16^ .
Sovemodus
Du kan be om en fullstendig samsvarserklaring fra adressen som vises pa baksiden.
NemManual