SPA3000 - Klimaanlage Mestic - Kostenlose Bedienungsanleitung
Finden Sie kostenlos die Bedienungsanleitung des Geräts SPA3000 Mestic als PDF.
Laden Sie die Anleitung für Ihr Klimaanlage kostenlos im PDF-Format! Finden Sie Ihr Handbuch SPA3000 - Mestic und nehmen Sie Ihr elektronisches Gerät wieder in die Hand. Auf dieser Seite sind alle Dokumente veröffentlicht, die für die Verwendung Ihres Geräts notwendig sind. SPA3000 von der Marke Mestic.
BEDIENUNGSANLEITUNG SPA3000 Mestic
2. Technische gegevens
3. Elektrisch schema

4. Paklijst
- Sicherheitsbestimmungen
- Technische Daten
- Elektrisches Schema
- Packliste
- Bezeichnung der Teile
- Installation der Klimaanlage
- Bedienungsanleitung
- Fehlercodeliste
- Anleitung zur Fehlerbehebung
- Wartung
Richtige Entsorgung deses Produkte
Konformitätserklarung
1. Sicherheitsbestimmungen
Warning
Bei der Verwendung dieser Klimaanlage ist es wichtig, dass Sie immer die Sicherheitsbestimmungen beachten. Dies verhinder das Risiko von Personenschäden, Stromschlagen und Produktschäden. Lesen Sie daher vorher alle Anweisungen.
- Lesen Sie vor Gebrauch das Handbuch.
- Wenn die Nutzungsbedingungen nicht eingehalten werden, haftet der Hersteller nicht für Schäden oder Verletzungen, die durch die Verwendung diesera Geräts entstehen.
Bewahren Sie das Handbuch, das Garantiezertifikat und den Kaufbeleg auf.
Kinder sollen den beaufsichtigt werden, um sicherzustellen, dass sie nicht mit dem Gerat spielen. - Dieses Gerätarf nicht von Kindern unter 8 Jahren oder von Personen mit eingeschränkten körperlichen, sensorischen oder geistigen Fähigkeiten oder unzureichenden Erfahrungen und Kenntnissen verwendet werden, es sei dess, sie wurden von a begleitet oder in die Verwendung des Geräts eingewiesen Person, die für ihre Sicherheit verantwortlich ist.
- Verwenden Sie das Gerät niemals, wenn es sightbar beschädigt ist oder wenn das Kabel gebrochen ist.
- Reparieren Sie das Gerät niemals selbst, wenn das Gerät, das Kabel oder der Stecker beschädigt sind. Lassen Sie this immer vom Hersteller oder einem qualifizierten Techniker durchführren.
- Das Gerät ist nicht für den gewerblichen Gebrauch geeignet.
- Verwenden und lagern Sie das Gerät immer an einem trockenen Ort.
- Verwenden Sie niemals Zubehor, das nicht vom Hersteller empfohlen wird.
- Dieses Gerät ist nur für den Hausgebrauch und für den Zweck geeignet, für den es bestimmt ist.
- Es ist verboten,这意味着 Produkt (oder Teile davon) zu modifizieren.
Schlieben Sie niemals mehrere Elektrogeräte an eine Steckdose an. Dies verhindert eine schlechte Verbindung und eine hohe Wärmebelastung.
Es ist verboten, die tragbare Klimaanlage (Innen- und Außergerät) im Regen oder im Wasser aufzustellen
Warnungen
- Abstand zu brennenden Gegenständen mindestens 2 Meter aufgrund von Brandschutzmaßnahmen.
- Benutzern ist es strengstens untersagt, selbst Kältemittel nachzufüllen.
Ziehen Sie nicht direkt am Schlauch und zerstoren Sieihn nicht mit scharfen Gegenständen. Wenn festgestellt wird, dass der Schlauch beschädigt ist, stellen Sie die Verwendung und den Kontakt ein Wenden Sie sich zur Reparatur an den Handler.
Installationsort der Klimaanlage
Die Klimaanlage muss auf einer festen, ebenen Fläche aufgestellt werden (Hinweis: Die Klimaanlage damit nicht gekippt oder gekippt werden), wenn das Gerät verwendet wird. Diese mobile Klimaanlage damit an folgenden Orten installiert werden:
- In der Nähe von starken Wärmequellen, Dämpfen und brennbaren oder explosiven Gasen.
- In einer Umgebung, die Chemikalien enthalt (verdampfende Substanzen, organische Lösungsmittel usw.)
- In einer feuchten Umgebung. Sobald es regnet, muss die Klimaanlage aus dem Fenster entfernt werden.
- Für den Außenbereich muss die Klimaanlage vor Regen und / oder Wasser geschützt werden.
Beachten Sie auch folgende Vorschriften:
- Das Produkt muss jederzeit und in jedem Fall aufrecht gehalten werden. Halten Sie das Gerät nicht seitlich oder verkehrt herum.
- Versuchen Sie, die Klimaanlage gerade zu halten, wenn Sie sie bewegen oder tragen. Stellen Sie sicher, dass es nicht geschüttelt oder fallen gelassen wird.
- Stellen Sie safer, dass die Luftzufuhr nicht verstopft ist und gut beluftet bleibt.
- Führn Sie keine Gegenstände durch die Öffnungen des Luftinlasses und -auslasses. Gegenstände können auf diese Weise mit elektrischen Teilen oder dem Lüfter in Kontakt kommt und gefährlich sein.
- Stellen Sie keine schweren Gegenstände auf das Produkt.
- Entfemen Sie den Stecker aus der Steckdose, bevor Sie die Klimaanlage bewegen, warten, reinigen oder längerere Zeit nicht benutzen.
- Ziehen Sie nicht am Stecker, um die Maschine zu bewegen.
- Reinigen Sie den Staubschutz der Luftversorgung mindestensomal im Monat.
- Wenn die Maschine langere Zeit nicht benutzt wird, muss sie an einem kühlen und trockenen Ort gelagert werden. Reinigen und trocknen Sie die Klimaanlage rechtzeitig.
2. Technische Daten
| Spannung 220~240V 50/60Hz Luftstromkapazität 250-300 m3/h | ||
| Kühlkapazität 3050 BTU (895W) | Entfeuchtungskapazität 0,95 L p/u | |
| Leistung 405W Isolationsklasse | IPX4 | |
| Kältemittel R290(120g) Kompresssortyp Rotor type | ||
| Abmessungen Inneneinheit 45.4 X 30.8 X 20.4cm Lärn 53 dB | ||
| Abmessungen AuBeneinheit 44.3 X 37.3 X 20.1cm Gewicht 22,5 kg |
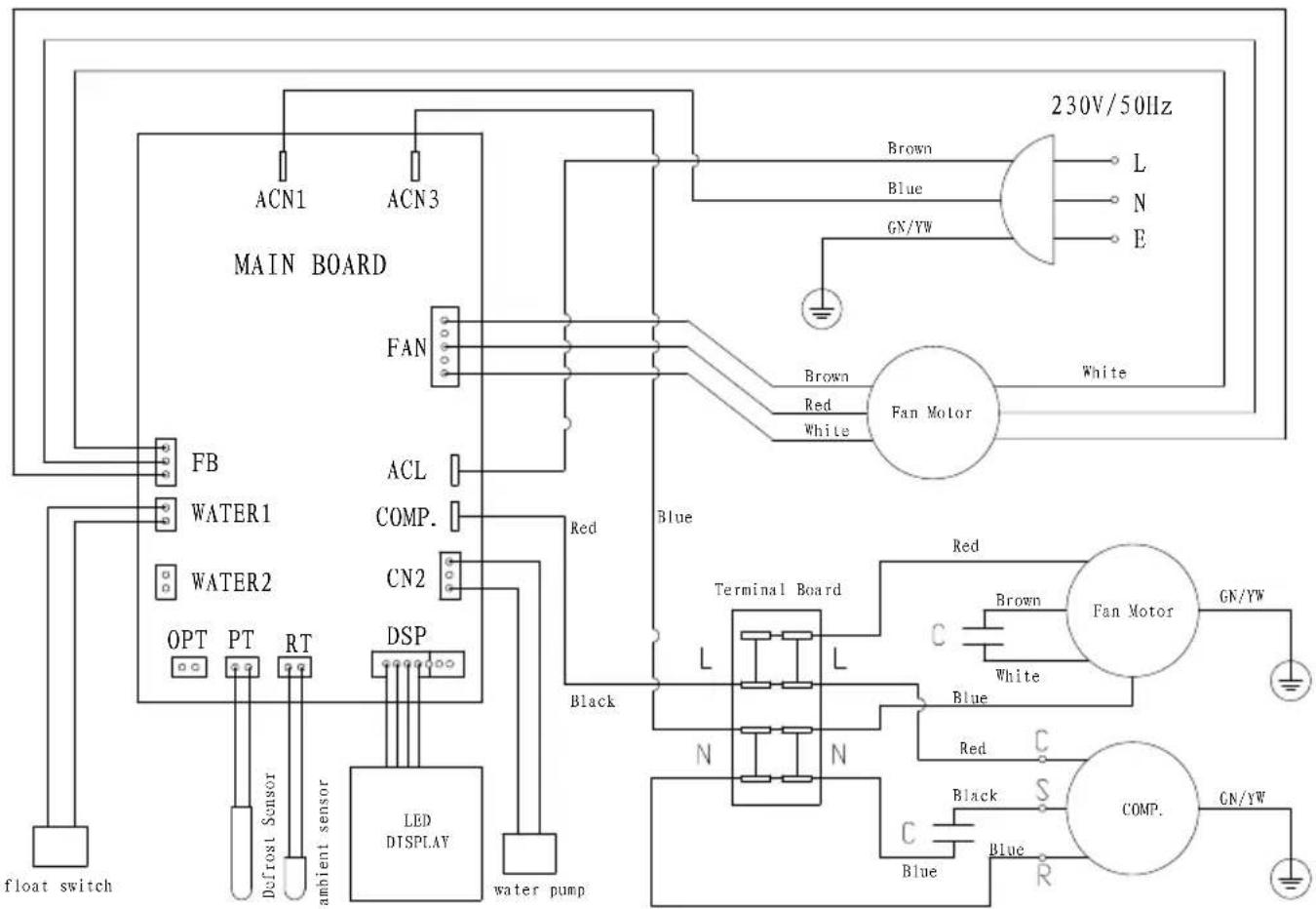
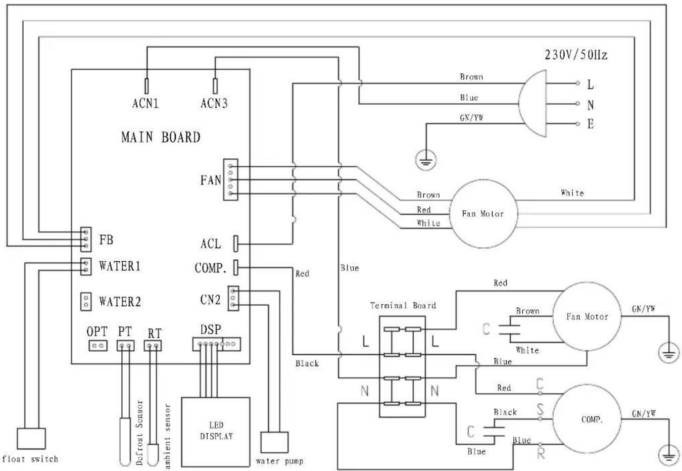
3. Elektrisches Schema

4. Packliste
| Name QTY | |
| Innere Einheit 1 | |
| Außengerät 1 | |
| Schlauch ablassen 1 | |
| Außenhalterung 2 | |
| Innenhalterung 2 | |
| Aufbewährungshalterung 2 | |
| Stößfeste Gummiblücke 2 | |
| Stützblücke 2 | |
| Handschrauben 14 | |
| Drehverschluss 2 | |
| Nutmutter 2 | |
| Benutzerhandbuch 1 |
5. Komponenten


Accessoires
Schalttafel

6. Installation der Klimaanlage
- Packen Sie die Maschine und das Zubehör aus und prufen Sie, ob der Schlauch zwischen Innen- und Außergerät richtig angeschlossen ist. Überprüfen Sie auch, ob der Kondensatablauf eine Gummabdeckung hat. Überprüfen Sie abschiedeND, ob das Zubehör vollständig ist.
- Installieren Sie das Zubehör wie in der Abbildung gezeigt. Verbinden Sie die äußere Halterung mit dem Stützblock und der inneren Halterung, indem Sie die Handschrauben festziehen. So bilden Sie den Tragegriff.

2.1 Installieren Sie die Halterung wie in der folgenden Abbildung gezeigt. Installieren Sie die Innen- und Außergeräte an der Halterung, um die beiden Teile zu befestigen. Ziehen Sie die Handschrauben in den entsprechenden Lächern an, um die Einheiten an der Halterung zu befestigen.

2.2 Legen Sie die stoßfesten Gummis auf die Rückseite des Außengeräts.

2.3 Installieren Sie die komplette Einheit im Volkswagenfenster undziehen Sie die Halterung fest an (siehe Abbildung).

7. Bedienungsanleitung
Öffnen Sie den Luftauslass
Drehen Sie den Luftauslass manuell nach oben, so dass er vollständig geöffnet ist (siehe Bild)

Klimaanlage aktivieren
Stecken Sie es in die Steckdose. Wenn Sie einen kurzen Piepton horen und feststellen, dass das Bedienfeld aufleuchtet und sofort erlischt, bedeutet dies, dass die Maschine aktiviert ist.
Zum Einsatzen
Drucken Sie die EIN / AUS-Taste, um die Maschine einschalten. Wenn Sie zwei kurze Pieptone horen und die Temperatur auf der Klimaanlage digital angezeigt wird, ist die Klimaanlage eingeschaltet.
Wenn die Klimaanlage eingeschaltet ist, ist die Temperatur standardmäßig auf 22^ C eingestellt. Die Lichter "(M) mittlere Windgeschwindigkeit" und "Klimaanlage" leuchten auf und der Lüfter des Innengerats schaltet sich ein. Der Temperatursensor misst die Umgebungstemperatur und wenn sie 22^ C überschreitet, beginnt das Außereratz zu arbeiten, um die Temperatur zu senken. Liegt die Umgebungstemperatur bereits unter 22^ C? Dann startet das Außereratz nicht.
Windgeschwindigkeit
Wenn die „GESCHWINDIGKEIT" gedrückt wird, gibt das Gerät möglicherweise einen kurzen Piepton aus. Mit dieser Taste konnen Sie den Lüfter des Innengerats auf „(L) Niedrige Windgeschwindigkeit", „(M) Mittlere Windgeschwindigkeit" oder „(H) Hohe Windgeschwindigkeit" einstehen. Die entsprechenden Lichter zeigen an, welche Einstellung ausgewähl ist.
Schalten Sie zwischen A / C-Modus und Lüftermodus um
Durch Drücken der Taste „MODE" wechseln Sie nur von der Klimaanlage in den Lüftungsmodus. Das Licht neben „Lüfter" Goes an und das Licht neben „A / C" erlischt. Der Kompressor und der Lüfter des Außergeräts schalten sich aus. Nur der Lüfter des Innengeräts bleibt eingeschaltet. Auf diese Weise konnen Sie eine frische Brise genieten, aber es gibt keine Kühlung. Drücken Sie die Taste „MODE" erneut, um wieder in den A / C-Modus zu wechseln
Stellen Sie die Temperatur ein
Wenn Sie die Taste "UP" drücken, gibt das Gerät jeder Mal einen kurzen Piepton aus. Die Temperatur wird jedem Mal um 1^ C erhöht. Die hochstmögliche Temperatureinstellung beträgt 30^ C. Wenn Sie die Taste "DOWN" drücken, gibt das Gerät jeder Mal einen kurzen Piepton aus. Die Temperatur wird jedem Mal um 1^ C gesenkt. Die niedrigstmögliche Temperatureinstellung beträgt 16^ C.
Drag-Modus
Drücken Sie die Taste „SLEEP", um den Schlafmodus zu aktivieren. Nach 6 Sekunden erlösen alle Lichter und die Digitalanzeige und die Klimaanlage gehen in den Ruhezustand. Der Lüfter des Innengerats lauft weiterhin mit niedriger Windgeschwindigkeit (L). Auf diese Weise werden Sie nicht von Licht und Ton gestört und konnen ruhig schafen. Wenn Sie eine beliebige Taste auf dem Bedienfeld drucken,Piept das Gerät kurz und kehrt in den ursprünglichen Betriebsmodus darüber.
Ausschalten
Drücken Sie die Taste "ON / OFF", um die Klimaanlage auszuschalten. Die Maschine piept lange und alle Lichter gehen aus. Das Gerät Funktioniert nicht mehr und wechseln in den Standby-Modus, bis das Gerät wieder eingeschaltet wird.
8. Fehlercodeliste
Wenn das Gerät nicht oder nur unzureichend Funktioniert:
Überprüfen Sie, ob ein Fehlercode im Display angezeigt wird. Eine Lösung finden Sie in der Fehlercodetabelle. Wenn im Display kein Fehlercode angezeigt wird, durchschen Sie die Fehlertabelle nach einer möglichen Lösung.
| Error codes | ||
| Error codes Ursache Lösung | ||
| E1 Fehler Rauntemperatursensor Kontaktienen Sie den Verkäufer | ||
| E2 Fehler Systemtemperatursensor | ||
| E4 Unzureichendes Kältemittel | ||
| E5 Lüfterdefekt | ||
| E6 Störung der Kondensationspumpe | ||
9. Failure guide
| Fehlertabelle | ||
| Problème Ursache Lösung | ||
| Das Gerätalandst sich nicht einschalten Kein Strom Schalten Sie das Gerät ein | ||
| Beschädigte Steckdose Schalten Sie das Gerät aus und prüfen / reparieren Sie die Steckdose | ||
| Unbekannte Grund Kontaktieren Sie den Verkäufen | ||
| Geringe Luftveränderung oder einge-schränkte Kühlwirkung | Die niedrigste Luftungsstufe ist gewährt Wählen Sie den mittleren oder hohen Luftungsgeschwindigkeitsmodus | |
| Der Luftfilter ist verschmutzt Filter prüfen und reinigen | ||
| Die Luftzufuhr oder Abluft des Innen-geräts ist blockiert | Stellen Sie safer, dass das Gerät nicht bloc-kiert ist und entfernen Sie das Hindernis | |
| Die Luftzufuhr oder Abluft vom Außererät ist blockiert | Stellen Sie safer, dass das Gerät nicht bloc-kiert ist und entfernen Sie das Hindernis | |
| Die Umgebungstemperatur ist zu niedrig oder zu hoch | Die Umgebungstemperatur muss zwischen 16 und 40 °C liegen | |
| Unzureichende Spannung vom Netzeil werden | Den Sie sich an einen Installateur oder verwenden Sie einen anderen Stromanschluss | |
| Nur Luftveränderung, aber kein Kühleffekt | Das Gerätalandt im Beatmungsmodus Wählen | Sie den Kühlmodus (A / C) |
| Der Kühlmodus hat sich automatisch abgeschaltet | Warten Sie ca. 3-5 Minuten, bis sich der Thermostat wieder einschlitet | |
| Abnormale Geräusaide oder Vibrationen Die Montagehalterungen sind nicht richtig am Fahrzeug montiert oder die Gerätebefestigungsschrauben sind nicht ausreichend angezogen | Prufen Sie, ob die Montagehalterung fest sitzt und ziehen Sie die Befestigungsschrauben des Geräts fest | |
| Wasser tritt aus dem Innengerät aus | Der Gummistopfen an der Unterseite des Innengeräts fehl't oder ist nicht ausrei-chend gedrückt | Überprüfen oder ersetzen Sie den Stecker |
| Das Gerätalandt schräg | Das Gerät muss waagerecht montiert werden (maximaler Winkel <3") | |
| Das Gerätverströmt einen verbrannten Geruch | Es gibt ein ernstes Problem | Gerät sofort ausschalten und Händler kontaktieren |
10. Wartung
Reinigung
Achtung: Ziehen Sie das Netzkabel ab, bevor Sie das Produkt reinigen.
Zur Außenreinigung:
Wischen Sie die Außenseite mit einem feuchten Tuch ab. Trocknen Sie das Gerät anschließend gründlich mit einem trockenen Tuch. Lassen Sie kein Wasser oder Reinigungsmittel in die Maschine gelangen. Reinigen Sie die Klimaanlage nicht mit einem aggressiven Reinigungsmittel und / oder Benzin.
Filter reinigen:
Es ist wichtig, den Staub regelmäßig vom Filter zu entfernen. Entfernen Sie den Filter wie in der Abbildung unter gezeigt. Reinigen Sie den Filter mit Leitungswasser und / oder einem Staubsauger, um Schmutz vom Filter zu entfernen. Stellen Sie sichere, dass der Filter getrocknet ist, bevor Sie ihn wieder in die Klimaanlage einsetzen. Verwenden Sie zum Reinigen kein Wasser, das heiBer als 40^ C ist, und setzen Sie den Filter nicht der Sonne aus.

Instandhaltung
Entferen Sie die Gummidichtigung aus dem Kondensatablauf und halten Sie die Kondensationsfeuchtigkeit an einem geeigneten Ort ab, wenn Sie die Klimaanlage über einen längeren Zeitraum aufbewahren. Ersetzen Sie dann die "Gummidichtigung".
Reinigen Sie die Klimaanlage gemäß den Richtlinien unter "Reinigung".
Lagern Sie die Klimaanlage an einem kühlen und trockenen Ort. Wir empfehlen, dass Sie die Klimaanlage bei der Lagerung wieder in die Verpackung legen. Dies verhindert, dass sich Schmutz und Staub auf der Klimaanlage ansammeln.

DEUTSCH
Lagerung & Transport
Sie konnen die Klimaanlage problemlos transportieren und kompakt lagern. Verwenden Sie die Handschrauben, um die Tragehalterung am Innengerät zu befestigen, wie in der Abbildung gezeigt

Verwenden Sie die Handschrauben, um die Tracehalterung wie in der Abbildung gezeigt am AuBengerat zu befestigen. Auf diese Weise entsteht ein kompaktes Ganzes, das Sie problemos transportieren und lagern konnen. Lagern Sie die Klimaanlage an einem kühlen, trockenen Ort.


Richtige Entsorgung these Produkte.
Dieses Symbol bedeutet, dass diesen Produkt nicht mit normalem Hausmüll entsorgt werden darf (2012/19/EU). Recycleln Sie verantwortungsbewusst, um die nachhaltige Wiederverwendung materieller Ressourcen zu fordern und mögliche Schäden für die Umwelt oder die menschliche Gesundheit zu vermeiden. Mochten Sie das gebrauchte Gerät zurückgeben? Lesen Sie die Garantiebedingungen, in denen das Produkt gkauft wurde. Hier konnen Sie das Produkt für ein umweltfreundliches Recycling zusammen.
Konformitätserklarung
Hiermit erklart Gimeg Nederland B.V., dass das SPA-3000-Gerät den grundlegenden Anforderungen und anderen relevanten Vorschriften entspricht, die in der europäischen Richtlinie für EU206-2012 Standard sind.
EN 60335-1:2012+A11+A13+A1+A2+A14
EN 60335-2-40:2003+A11+A12+A1+A2+A13 EN 62233:2008
EN 55014-1:2017
EN 55014-2:2015
EN 61000-3-3:2013+A1
EN IEC 61000-3-2 2019
Sie konnen eine vollständige Konformitätserklärung unter der auf der Rückseite angegebenen Adresse anfordern.
EinfachAnleitung