SPA3000 - Klimaanlegg Mestic - Gratis bruksanvisning og manual
Finn enhetens veiledning gratis SPA3000 Mestic i PDF-format.
Last ned instruksjonene for din Klimaanlegg i PDF-format gratis! Finn veiledningen din SPA3000 - Mestic og ta den elektroniske enheten tilbake i hendene. På denne siden er alle dokumenter som er nødvendige for bruken av enheten din publisert. SPA3000 av merket Mestic.
BRUKSANVISNING SPA3000 Mestic

Tilbehør
Kontrolpanel

DANSK
Drej luftudlabet manuelt opad, sa det abnes helt (se billedet).

Rengör klimaanlaegget i henhold til retningslinjerne under "rengöring".
6. Installation av luftkonditioneringen
For rengöring av utsidan:
- Sikkerhetsregulering
- Tekniske data
- Elektrisk opplegg
- Pakkeliste
- Betegnelse pa deler
- Installasjon av klimaanlegget
- Bruksanvising
- Feilkodeliste
- Feilsøkingsveiledning
- Vedlikehold
Riktig avhending av dette Produktet
Samsvarserklæring
1. Sikkerhetsreguleringer
Advarsel
Nár du bruker dette klimaanlegget, er det viktig at du alltid følger sikkerhetsbestemmelsene. Dette forhindrer risiko for persanskade, elektrisk støt og produktskade. Les derfor alle instruktjone på forhand
- Les brukerhandboken førBruk.
Hvis bruksvilkarene ikke følges, er produsenten ikke ansvarlig for skader eller personskader som følge av bruk avogne encheten. - Ta vare på braupsanvisingen, garantibeviset og salgskvitteringen.
Barn bo r vaere under oppsyn for a sikre at de ikke leker med apparatet.
Denne enhances er icke beregnet for bruk av bam under 8 ar og personer med begrensede fysiske, sensoriske. ell mentale evner ell utilstrekkelig erfaring og kunnskap, med minre de er under oppsyn ell har mottatt instruksjoner om hvordan den skal brukes av en person som er ansvarlig for deres sikkerhet. - Bruk aldri apparatet hvis det er synlig skadet aller hvis det er brudd på ledningen.
- Aldri reparer encheten selv hvis apparatet, ledningen aller stopselet er skadet. La alltid dette gjores av produsenten aller en kualifisert tekniker.
- Enheten er/DDke egnet for kommersiell bruk.
- Bruk og oppbevar alltid encheten på et tørst sted.
- Bruk aldri tilbehör som ikke er anbefalt av produsenten.
- Dette apparatet er bare egnet for husholdningsbruk og for det formålet det er beregnet pa.
Det er forbudt a modifisere dette produit (eller deler av det). - Aldri koble flere elektriske apparater til en og samme stikkontakt. Dette forhindrer darylig tilkobling og hoy varmebelastning.
Det er forbudt a plassere det baebare klimaanlegget (innendors og utendors enhet) i regnet ell er i vannet
Advarsler
- Avstand til brennbare gjenstander ma vare minst 2 meter på grunn av brannforebyggende tiltak.
- Brukere må ikke under noen omstendigheter etterfylle kjolemiddel selv.
- Ilkke dra direkte i slangen eller ødelegg den med skarpe gjenstander. Hvis slangen er skadet, ma du slutte Å bruke den og kontakte distributøren for reparasjon.
Installasjon og plassering av klimaanlegget
- Nær sterke varmekilder, damper og brannfarlig eller eksplosiv gass.
- I et miljo som inneholder kjemikalier (fordampningsstoffer, organiske lnsningsmidler, etc.)
- I et vatt miljo. Ss snart det regner, ma klimaanlegget fjernes fra vinduet.
- For utendørs bruk ma klimaanlegget holds borte fra regn og / uller vann.
- Produktet mä alltid holds oppreist og i alle tilfeller. Ikke hold encheten sidelengs aller opp ned.
- Prov a holde klimaanlegget rett nar du flytter ell erer det.Pass p at det icke ristes ell faller.
- Sorg for at lufttilforselen ikke er tett og at ventilasjonen er god.
- Ikke stikk gjenstander gjennom apningene i luftinntaket og utlopet. Gjenstander kankommen i kontakt med elektriske deler ullen pa donne maten, og det kan vare farlig.
- Ikke plasser tunge gjenstander på produitet.
- Trekk stopselet ut av kontakten for du flytter klimaanlegget, utforer vedlikehold, rengjoring ell er icke brker det pa en lang periode.
- Ikke dra i stopselet for a flytte maskinen.
- Rengjør stovskjermen pa lufttilforselen minst en gang i maneden.
- Hvis maskinen ikke skal brukes på lenge, på den oppbevares kjolig og tört. Rengjør og tork klimaanlegget i god tid.
2. Tekniske data
| Spenning 220~240V 50/60Hz Luftstrømskapasitet 250-300 m3/t | ||
| Kjølekapasitet 3050 BTU (895W) | Avfuktingskapasitet 0,95 L p/u | |
| Strøm 405 W Isolasjon klasse IPX4 | ||
| Kjølemiddel R290(120g) Kompressortype Rotortype | ||
| Innvendige dimensjoner 45.4 X 30.8 X 20.4cm Støy 53 dB | ||
| Utvendige dimensjoner 44.3 X 37.3 X 20.1cm Vekt 22,5 kg |
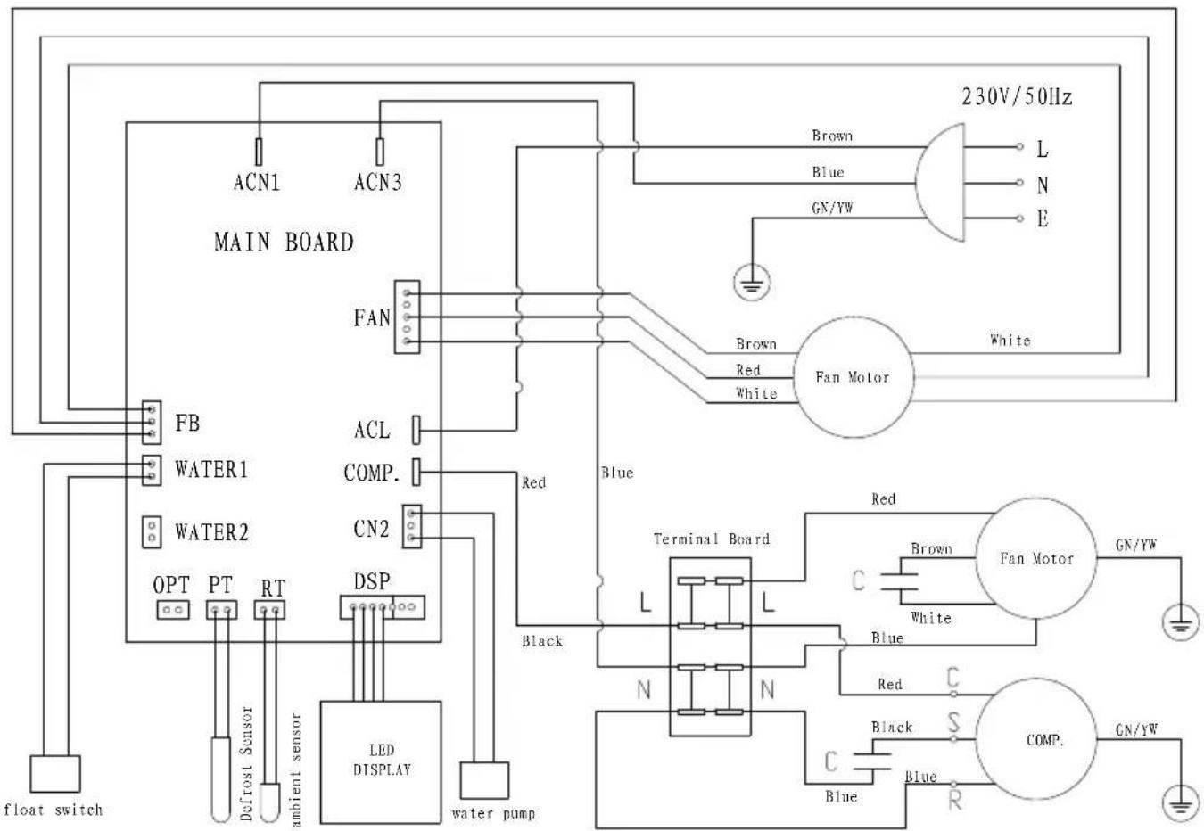
3. Elektrisk opplegg

4. Pakkeliste
| Navn QTY | |
| Indre,enhet 1 | |
| Ytre,enhet 1 | |
| Avløpsslange 1 | |
| Utvendig brakett 2 | |
| Innvendig brakett 2 | |
| Oppbevaringsbrakett 2 | |
| Støtabsorberende gummiblokker 2 | |
| Støtteblokker 2 | |
| Händskruer 14 | |
| Vridningslås 2 | |
| Hulmutter 2 | |
| Brukerhändbok 1 |
5.Deler



Tilbehør
Kontrollpanel

NORSK
6. Installasjon av klimaanlegget
- Pakk ut maskinen og tilbehoret, og kontroller at slangen mellom innendors og utendors enhet er riktig tilkoblet. Sjekk ogsa om kondensavlopet har et gummideksel. Til slutt, sjekk om tilbehoret er komplet.
- Installer tilbehoret som vist pa bildet. Koble den ytre braketen til stotteblokken og den indre braketen ved a stramme handskruene. Slik danner du barehandtaket.

2.1 Monter braketten som vist på figuren nedenfor. Installer innendørs og utendørs enheter på braketten for Å sikre de to delene. For Å feste enchetene til braketten, stram handskruene i de riktige hullene.

2.2 Plasser de stotabsorberende gummiene pa baksiden av utendarsenheten.

2.3 Installer hele encheten i campingvognvinduet og stram braketten ordentlig (se figur).

7. Bruksanvisning
Apne luftutlopet
Vri luftutløpet oppover manuelt sik at det apnes helt (se bildet).

Aktiver klimaanlegg
Koble det til kontakten. Hvis du hører et kort pip og ser at kontrollpanelet lyser og slås av umiddelbart, betyr det at maskinen er aktivert.
A skru pa
Trykk pa "AV/PA"-knappen for a sla pa maskinen. Hvis du horer to korte pip og temperaturen vises digitalt p klimaanlegget, er klimaanlegget
slatt pa.
Nár klimaanlegget er slatt pá, er temperaturen som standard satt til 22 °C. Lysene på "(M) middels vindhastighet" og "klimaanlegg" lyser og viften på innendørsanlegget slås pá. Temperatursensoren mäler omgivelsestemperaturen, og hvis den overstiger 22 °C, begyinner utendørsenheten à jobbe for á senke temperaturen. Er omgivelsesttemperaturen allerede under 22 °C? Da starter ikke utendørsenheten.
Vindhastighet
När du trykker på "HASTIGHET", kan maskinen avgi et kort pip. Denne knappen lar deg sette innendørsviften til "(L) Lav vindhastighet", "(M) Middels vindhastighet" aller "(H) Høy vindhastighet". De tilhorende lysene indikerer hvilken innstilling som er valgt.
Byttemellom A/C-modus og viftemodus
Du kan bytte fra A/C til viftemodus ved Å trykke på "MODE"-knappen. Lyset ved sideren av "Fan" vil tennes og lyset ved sideren av "A/C" vil slå seg av. Kompressoren og viften til den utvendige encheten slås av. Bare viften til innerenheten vil forblå. På这部分 maten kan du nyte en forfriskende bris, uten kjølefunksjonden. Du kan bytte tilbake til A/C-modus ved Å trykke på "MODE"-knappen igjen.
Trykk pa "SOVE"-knappen for a aktivere sovemodus. Etter 6 sekunder slas alle lysene og det digitale displayet av og klimaanlegget gär i dvale. Innendørsenhetens vifte fortsetter a kjore ved lav (L) vindhastighet. På这部分 maten blir du/DD, ikke plaget av lys og lyd, og du kan save fredelig. När du trykker pa en knapp p kontrollpanelet, piper maskinen kort og gär tilbake til sin opprinnelige driftsmodus.
Slà av
Trykk pa "AV/PA"-knappen for a sl av maskinen. Maskinen piper lenge og alle lysene slas av. Maskinen slutter afungere og gär i standby -modus til maskinen slas pa igjen.
8. Feilkodeliste
Hvis encheten ikke fungerer eller fungererutilstrekkelig:
Kontroller om en feilkode er synlig i displayet, se tabellen med feilkoder for en Iøsning. Hvis ingen feilkode er synlig i displayet, går du gjennom feiltabellen for en mulig Iøsning.
| Feilkoder | ||
| Feilkode Årsak Løsning | ||
| E1 Feil på romtemperatursensor Kontakt for | handler | |
| E2 Feil på systemtemperatursensor | ||
| E4 Manglende kjølemiddel | ||
| E5 Vifteceil | ||
| E6 Feil på kondensasjonspumpe | ||
9. Feilguide
| Feilguide | ||
| Problem Årsak Løsning | ||
| Enheten slår seg ikke på Ingen strøm Slå på | strømmen | |
| Skadet stikkontakt Slå av strømmen og sjekk/repairer strømuttaket | ||
| Ukjent ørsak Kontakt forhandler | ||
| Lite luftforskyvning eller begrenset kjøleffekt | Den laveste ventilasjonsinnstillingen er valgt | Velg modus for middels eller høyventillas-jonshastighet |
| Luftfilteret er skittent Kontroller og rengjør filteret | ||
| Lufttilførselen eller utslippet til in-nendørsanlegget er blokkert | Kontroller at encheten ikke er blokkert, og fjern hindringen | |
| Lufttilførselen eller utslippet fra utendørsenheten er blokkert | Kontroller at encheten ikke er blokkert, og fjern hindringen | |
| Omgivelsestemperaturen er for lav ellerehøy | Omgivelsesttemperatureen på ∀ere mellom 16 og 40 °C | |
| Utilstrekkelig spensing fra strømforsy-ningen | Rädfør deg med en installerær eller bruken annen strømtilkoblig | |
| Bare luftforskyvning, men ingen kjølende effekt | Enheten kjoer i ventilasjonsmodus Velg kjoemodus (A/C) | |
| Kjolemodusen har nettopp slätt seg av automatisk | Vent i 3-5 minutter til termostaten slås på igjen | |
| Unormale lyder eller vibrasjoner Monteringsbrakettene er ikke riktiginstalliert på kjøretøyet,ller encheten festskrueer er ikke strammet tilstrekkelig til | Kontroller at festebrakketten er stram og stram til festeskruene til encheten | |
| Vannlekker fra innendørsenheten Gummiproppen på bunnen av innendørsenheten mangler eller er ikke trykkekket nok på plass | Kontroller eller bytt ut proppen | |
| Enheten er på skrå Enheten på monteres horisontalt (maksi-mal vinkel <3 °) | ||
| Apparatet avgir en relatert lukt | Det er et alvorlig problem | Slå av encheten umiddelbart og kontaktforhandleren |
10. Vedlikehold
A vaske
Forsiktig: Trekk ut stromledningen før du rengjør produktet.
For rengjoring av utsiden:
Törk av utsiden med en fuktig klut. Törk deretter encheten grundig med en tørr klut. Ikke la vann eller vaskemiddelkommen inn i maskinen. Ikke rengjor klimaanlegget med et aggressivt rengjoringsmiddel og/eller bensin.
Rengjor filteret:
Det er viktig Å regelmessig fjerne stov fra filteret. Fjern filteret som vist på bildet nedenfor. Rengjør filteret med vann fra springen og/eller en stovsuger for Å fjerne smuss fra filteret. Sorg for at filteret har torket for du setter det tilbake i klimaanlegget. Ikke bruk vann som er varmere enn 40^ til renngjaring, og utsett ikke filteret for sol.

Vedlikehold
Fjern gummipakningen fra kondensavlopet og tom kondensvannet pa et passende sted nár du oppbevarer klimaanlegget i lengre tid. Bytt deretter ut gummipakningen.
Rengjør klimaanlegget i henhold til retningslinjene under "rengjaring".
Oppbevar klimaanlegget pa et kjolig og tort sted. Vi anbefaler at du legger klimaanlegget tilbake i emballasjen nár du lagrer det. Dette forhindrer smuss og stov fra a samle seg pa klimaanlegget.

NORSK
Laqring og transport
Du kan enkelt Transportere klimaanlegget og lagre det kompakt. Bruk handskruene for a montere barebraketen painnendorsanlegget, som vist pa bildet.

Bruk händskruene for a montere bærebraketen pa utendørsenheten som vist pa bildet. Pa dette maten lager du en kompakt helhet som du enkelt kan Transportere og lagre. Oppbevar klimaanlegget pa et kjolig, tort sted.


Riktig avhending av dette produit.
Dette symbolet betyr at dette produitit ici kal kastes sammen med vanlig husholdningsavfall (2012/19/EU). Resirkuler ansvarlig for a fremme berekftig gjenbruk av materielle dessurser og for a forbhindre potensiell skade pa miljoet ell menneskers helse. Vil du returnere den bruke enheten? Les garantibetingelsene for hvor produitet ble kjopt. Her kan du returnere produitet for miljovennlig resirkulering.
Samsvarserklaring
Gimeg Nederland B.V. erklærer herved at SPA-3000-enheten overholder de grunnleggende kravene og andre relevante forskritter som falter under den europeiske direktivstandarden EU206-2012.
EN 60335-1:2012+A11+A13+A1+A2+A14
EN 60335-2-40:2003+A11+A12 +A1+A2+A13 EN 62233: 2008
EN 55014-1:2017
EN 55014-2:2015
EN 61000-3-3:2013+A1
EN IEC 61000-3-2 2019
EnkelManual