Vision - 三脚架 Vinten - 免费用户手册
免费查找设备手册 Vision Vinten PDF格式.
用户关于以下问题的提问 Vision Vinten
0 问题 关于此设备。回答您知道的问题或提出自己的问题。
提出关于此设备的新问题
下载您的设备说明 三脚架 免费PDF格式!查找您的手册 Vision - Vinten 并重新掌握您的电子设备。本页发布了使用您的设备所需的所有文档。 Vision 品牌 Vinten.
用户手册 Vision Vinten
一 个卜 三脚中装着的!
正位置调整後、力MRALE一固定不为上到加
八、卡特卡特卡特卡特卡特卡特卡特卡特卡特卡特卡特卡特卡特卡特卡特卡特卡特卡特卡特卡特卡特卡特卡特卡特卡特卡特卡特卡特卡特卡特卡特卡特卡特卡特卡特卡特卡特卡特卡特卡特卡特卡特卡特卡特卡特卡特卡特卡特卡特卡特卡
注意!総一希不保有理或回,、快小固定下。D拉的代川中
一为使用下也下。个破损的恐能为
-
予一、予一、予一、予一、予一、予一、予一、予一、予一、予一、予一、予一、予一、予一、予一、予一、予一、予一、予一、予一、予一、予一、予一、予一、予一、予一、予一、予一、予一、予一、予一、予一、予一、予一、
-
プレーナーを解除するには、 プレーナンフが止むまえ左回りに回しります。
八&丁卜Dl
Dlarrg(粘性)是目盛の数值が高いほ多高まりま�。
MENNTANNS
概要
室内使用。室内使用。室内使用。室内使用。室内使用。室内使用。室内使用。室内使用。室内使用。室内使用。室内使用。室内使用。室内使用。室内使用。室内使用。室内使用。室内使用。室内使用。室内使用。室内使用。室内使用。室内使用。室内使用。室内使用。室内使用。室内使用。室内使用。室内使用。室内使用。室内使用。室内使用。室内使用。室内使用。室内使用。
P& & T#l#Dra#n# 正常作動かとか。
八牛&丁卜一卡加加的如
電池交換
(图4)
glrapt(13.1)为操作的。」有于末drolg(13)回。六角lnt为使用tgla?在6回転士之。
Punb(Kranp) 3219-110
スアバーリ
3431-24
力菱拉一 1901
三脚FI一ト(中間Stre一装着d使用 3378-902SP
三脚�拉隆格斯トラフ 425-3P
安全说明 - 操作前必读 ..... 108
用途 108
回收处理,保护环境 108
技术规范 109
简介和描述 111
完美平衡 111
摇摄和俯仰阻尼 111
摇摄和俯仰制动装置 111
配备照明装置的水准气泡 111
摇摄杆 111
摄像头安装平台 111
操作 112
安装摇摄杆 112
安装云台到三脚架上 112
安装摄像头 112
调节云台平衡 113
操作摇摄和俯仰制动装置 114
操作摇摄和俯仰阻尼 114
115
概述 115
清洁 115
例行维护 115
更换电池 115
调节制动杆和阻尼控制旋钮 116
零配件清单 118
安全说明 - 操作前必读
操作员指南中的警告符号

在会造成操作人员或其他人员受伤之处,将以带“警告”字样的注释予以警示一并使用警告三角符号予以提醒。
在会造成产品、相关设备、过程或周围环境受损之处,将以带“注意”字样的注释予以警示。
用途
该Vision blue云台专为专业的摄像师而设计,可支持和平衡最高重达 5kg (11lb)的高性能轻型摄像头和辅助器材。云台必须安装在能够支持总有效载荷的合适三脚架上。

告:
- 如果您尚未完全了解如何操作本产品,切勿尝试使用。
- 除了本用途声明中指定的用途之外,不得将本产品用于任何其它用途。
- 关于本操作员指南中未包括的所有维护的详细说明,请咨询 Vinten 授权的服务中心。
回收处理,保护环境
废电池的处置
本产品中所包含的任何电池都不得作为家庭废弃物来处理。确保这些电池得到正确处理,您就为防止它们对环境和人类健康造成负面影响,为保护自然资源出了一份力。应将电池移交到回收废电池的收集点。
技术规范
重量(包括摇摄杆、摄像头托板和球碗夹组件) 2.4kg(5.3lb)
高度(到安装面) 12.dm (4.8 in)
长度 12.9cm(5.1in)
宽度 148cm(5.83in)
在 55~mm 重心时的载荷范围 - 参见平衡图表 (Fig. 3). 2.1-5 kg (4.6-11 lb)
俯仰范围 ± 90^
摇摄范围 360°
动态平衡完全的可变完美平衡系统
三脚架装配件 75 mm 球座
水平泡 高对比度发光LED
电池 12V
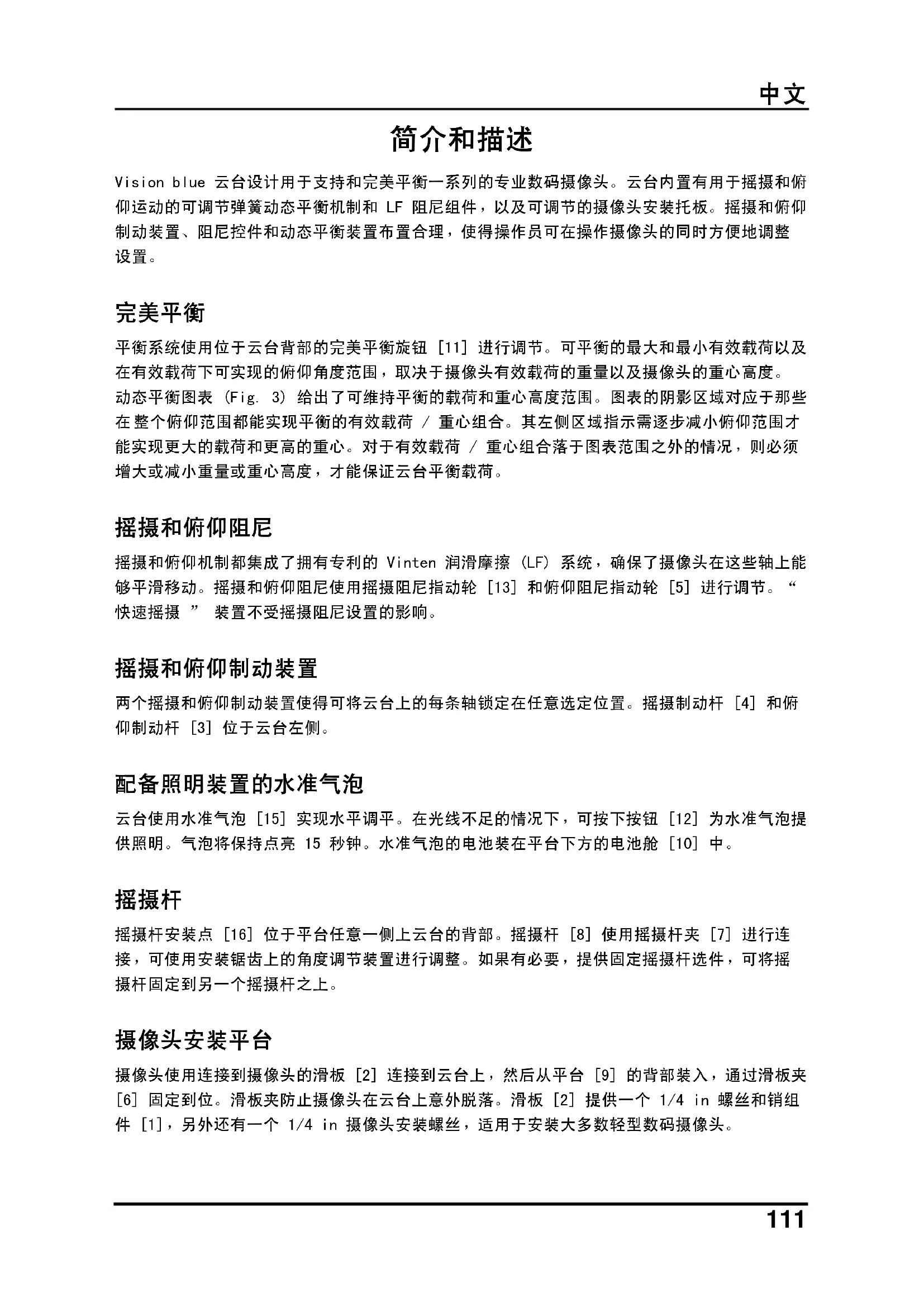
Vision blue 前侧和左侧
(图1)
[1] 1/4 in 螺丝和销组件
[2] 滑板
[3] 俯仰制动杆
[4] 摇摄制动杆
[5] 俯仰阻尼调节旋钮
[6] 滑板卡件
[7] 摇摄杆卡件
[8] 摇摄杆
Vision blue后侧和左侧
(图2)
[9] 平台
[10] 电池舱
[11] 完美平衡旋钮
[12] 发光水准气泡的按钮
[13] 摇摄阻尼调节旋钮
[14] 球碗夹组件
[15] 配备照明装置的水准气泡
[16] 摇摄杆承托系统
[17] 滑锁解锁条
简介和描述
Vision blue 云台设计用于支持和完美平衡一系列的专业数码摄像头。云台内置有用于摇摄和俯仰运动的可调节弹簧动态平衡机制和 LF 阻尼组件,以及可调节的摄像头安装托板。摇摄和俯仰制动装置、阻尼控件和动态平衡装置布置合理,使得操作员可在操作摄像头的同时方便地调整设置。
完美平衡
平衡系统使用位于云台背部的完美平衡旋钮[11]进行调节。可平衡的最大和最小有效载荷以及在有效载荷下可实现的俯仰角度范围,取决于摄像头有效载荷的重量以及摄像头的重心高度。动态平衡图表(Fig.3)给出了可维持平衡的载荷和重心高度范围。图表的阴影区域对应于那些在整个俯仰范围都能实现平衡的有效载荷/重心组合。其左侧区域指示需逐步减小俯仰范围才能实现更大的载荷和更高的重心。对于有效载荷/重心组合落于图表范围之外的情况,则必须增大或减小重量或重心高度,才能保证云台平衡载荷。
摇摄和俯仰阻尼
摇摄和俯仰机制都集成了拥有专利的Vinten润滑摩擦(LF)系统,确保了摄像头在这些轴上能够平滑移动。摇摄和俯仰阻尼使用摇摄阻尼指动轮[13]和俯仰阻尼指动轮[5]进行调节。“快速摇摄”装置不受摇摄阻尼设置的影响。
摇摄和俯仰制动装置
两个摇摄和俯仰制动装置使得可将云台上的每条轴锁定在任意选定位置。摇摄制动杆[4]和俯仰制动杆[3]位于云台左侧。
配备照明装置的水准气泡
云台使用水准气泡[15]实现水平调平。在光线不足的情况下,可按下按钮[12]为水准气泡提供照明。气泡将保持点亮15秒钟。水准气泡的电池装在平台下方的电池舱[10]中。
摇摄杆
摇摄杆安装点[16]位于平台任意一侧上云台的背部。摇摄杆[8]使用摇摄杆夹[7]进行连接,可使用安装锯齿上的角度调节装置进行调整。如果有必要,提供固定摇摄杆选件,可将摇摄杆固定到另一个摇摄杆之上。
摄像头安装平台
摄像头使用连接到摄像头的滑板[2]连接到云台上,然后从平台[9]的背部装入,通过滑板夹[6]固定到位。滑板夹防止摄像头在云台上意外脱落。滑板[2]提供一个1/4in螺丝和销组件[1],另外还有一个1/4in摄像头安装螺丝,适用于安装大多数轻型数码摄像头。
操作
安装摇摄杆
提供了一个摇摄杆,可从云台右侧或左侧将其安装到摇摄杆安装点[16]上。
要安装摇摄杆:
将摇摄杆[8]放置到摇摄杆安装点[16]上。
沿着顺时针方向旋转摇摄杆夹[7],直到摇摄杆固定到位。
如有必要,可在云台另一侧安装第二根摇摄杆。
安装云台到三脚架上
Vision blue 云台提供一个一体式 75mm 球座承托系统,专用于安装在兼容的 Vinten 三脚架。另外提供转接器,可通过它将云台安装到装有其它类型台座的三脚架上。
要将云台安装到三脚架:
沿逆时针方向转动,从云台上拆除球碗夹组件[14]。
将云台放置到三脚架上,小心地放低云台,放入三脚架球碗中。
使用摇摄杆[8]固定云台,从三脚架球碗下方重新装上球碗夹组件[14],沿着顺时针方向转动,直到云台固定。
沿着顺时针方向转动制动杆,应用摇摄制动装置[4]和俯仰制动装置[3]。
注意:切勿用力转动制动杆。只能用手来拧紧。
使用水准气泡[15]调整云台位置,直到云台水平坐落于三脚架球碗中。拧紧球碗夹组件[14],将云台固定到位。可按下按钮[12]点亮水准气泡。
安装摄像头
云台提供一个摄像头滑板[2],根据摄像头连接件,使用一个1/4in螺丝和销组件[1]或两个1/4in摄像头螺丝进行安装。
要将摄像头安装到云台上,请如下操作:
从云台上拆除滑板[2]。松开滑板夹[6],按下滑锁解锁条[17],然后将滑板夹从平台[9]后部滑出。
将滑板[2]连接到摄像头或摄像头安装托板摄像头重心附近的位置。
调平平台 [9],应用摇摄和俯仰制动装置([4]、[3])。
注意:切勿用力转动摇摄和俯仰制动杆。只能用手来拧紧。
降低摄像头到平台[9]的后部之上,将滑板滑入平台导轨中,确保滑锁解锁条[17]锁紧到位。
使用摇摄杆[8]固定摄像头,沿着顺时针方向拧紧滑板夹[6],将摄像头固定到位。
调节云台平衡
一个完美平衡的云台使得操作员能够毫不费力地控制摄像头的移动。一旦平衡之后,可将云台及其有效载荷设置并保持为任何倾斜位置,使得操作员可免持操作。

告:
- 请勿超出云台或三脚架的最大承载能力。系统将变得不稳定并可能失败。
- 在调节完美平衡旋钮[11]时,应始终对摄像头有效载荷提供支撑,防止其突然倒下。
- 将手远离移动的平台,避免夹到手指。
在平衡云台前,确保摄像头和镜头、摇摄杆和所有辅助器材都已安装。每次更换摄像头和/或镜头,添加或移除辅助器材之后都必须平衡云台。
要检查摄像头平衡状态,请如下操作:

告:
使用摇摄杆稳定摄像头承重。请做好防止云台突然落下的准备。
沿着逆时针方向旋转俯仰调节阻尼旋钮[5],将俯仰阻尼减小至最低水平。沿着逆时针方向旋转完美平衡旋钮[11],将动态平衡减小至最低水平。
按住摇摄杆[8]稳定摄像头有效载荷。松开俯仰制动装置[3]。
前后倾斜云台,确定摄像头位置在这两个方向上都已达到均衡的平衡。摄像头和有效载荷必须位于重心上方。如果摄像头和云台的重心没有对齐,则应调平平台,然后应用俯仰制动装置[3]。松开滑板夹[6],在摄像头滑板[2]上前后滑动摄像头,直到其达到水平平衡,将摄像头正确放置到云台上。拧紧滑板夹[6],将摄像头固定到位。重新检查,并根据需要进行调整。

告:
当摄像头定位好之后,牢牢夹紧滑板夹,防止摄像头有效载荷滑落。
中文
使用摇摄杆[8]前后倾斜云台,顺时针旋转完美平衡杆[11],直到摄像头保持到位,在云台倾斜时不会掉落,然后松开杆(免持)。
重复进行设置,直到达到完美平衡,当摄像头保持在从 +90^ 到 -90^ 之间的任何角度时,都不会掉落或弹回。
注意:对于高重心的重有效载荷,最大倾斜角度不超过 90^ - 请参考动态平衡图表(Fig.3)。
应用俯仰制动装置[3],防止摄像头在不使用时意外移动。
操作摇摄和俯仰制动装置
每条轴上的摩擦制动装置允许将云台锁定在任意选定位置。摇摄制动杆[4]和俯仰制动杆[3]位于云台左侧。
注意:切勿用力转动制动杆。只能用手来拧紧。切勿使用制动装置来补助阻尼,这可能会损坏云台。当不使用制动装置时,请始终确保他们完全松开。
要应用制动装置,顺时针旋转制动杆到底。
要释放制动装置,逆时针旋转制动杆到底。
操作摇摄和俯仰阻尼
摇摄和俯仰机制均都集成了Vinten润滑摩擦(LF)系统,确保了摄像头在这些轴上能够平滑移动。俯仰阻尼指动轮[5]位于云台前部右侧,摇摄阻尼指动轮[13]位于云台后部。两个阻尼指动轮都提供有等级刻度。
注意:“快速摇摄”装置不受摇摄阻尼设置的影响。
注意:当云台长期不使用时,将阻尼减小至最小值,以最大程度减小阻尼组件的磨损。
要增大阻尼,可朝着更高等级旋转指动轮。
要减小阻尼,可朝着较低等级旋转指动轮。
维护
概述
Vinten产品根据工程高标准制造,可靠耐用,除了常规清洁之外,无需多少维护。注意遵循下列要点,即可确保长期可靠的使用寿命,基本不需要维修。切勿在超出本手册中所描述的范围调节云台。如若产品发生故障,请将云台送回到授权的Vinten服务中心。
清洁
在室内使用时,唯一需要进行的清洁工作就是使用无绒布定期擦拭。可使用半硬刷或真空清洁器去除存储期间积聚的灰尘。应特别注意云台的球座表面、俯仰组件与底座之间的空隙以及三脚架的球碗座。
注意:切勿使用溶剂或油基清洁剂、研磨剂或钢丝刷来去除积聚的灰尘,因为它们会损坏保护层。
仅使用基于去垢剂的清洁剂。
在室外的恶劣条件下使用时,需要特别注意。如果出现盐雾,应尽早使用干净的清水洗掉。砂子和灰尘会造成摩擦,应使用半柔软的刷子或吸尘器清除。
例行维护
使用期间,应执行下列检查:
检查水准气泡的照明。如有必要,请更换电池
检查摇摄和俯仰阻尼控件的效果。必要时请重新设置。
检查摇摄和俯仰制动装置的效果。必要时请重新设置。
无需其它例行维护。
更换电池
(图4)
在按下按钮[12]后,电池点亮水准气泡[15]。每年或在照明不足时应更换电池。

告:如果有效载荷没有安装到云台上,在向前倾斜云台时,逆时针旋转完美平衡旋钮到底,减小动态平衡力。
要更换电池,请如下操作:
向前倾斜云台,以便能够操作电池舱[10]。应用俯仰制动装置[3]。
使用薄片型螺丝起子或类似的工具,小心地拆除电池盖[10.1]。
从电池舱[10]拆除电池。
按照正确的极性,将替换电池[10.2]插入到电池舱[10]中。
重新装上电池盖[10.1]。
按下按钮[12],确保水准气泡[15]点亮大约15秒钟。
调节制动杆和阻尼控制旋钮
摇摄和俯仰制动杆([3]、[4])和阻尼指动轮([5]、[13])长期未使用后,可能需要调节。只能由有资质的人员执行阻尼控件的调节工作。这些调节可作为云台常规保养操作的一部分。关于如何保养您的Vision blue云台,请联系授权的Vinten服务中心。
摇摄和俯仰制动杆调节
(图6)(图7)

告:
在调节摇摄制动杆前,先拆除有效载荷。摇摄和俯仰制动杆在制造时被设置为在杆到达其上限停止位之前,制动装置已完全制动。由于制动装置在使用期间的磨合,可能有必要重新设置杆。
要调节制动杆,请如下操作:
逆时针旋转制动杆到底,直到其下限停止位(关闭位置)。
使用一字螺丝起子或类似工具,拧松固定制动杆的螺丝[19],直到到达其停止位。
旋转杆到关闭位置之下大约15度,然后小心地拉动杆脱离轴[18]。
用手顺时针旋转制动轴[18],直到制动装置完全制动(打开位置)。
逆时针旋转制动轴大约60度。
将杆按到制动轴[18]上,沿着逆时针方向慢慢地旋转杆,直到固定到位(大约15度)。
顺时针旋转杆到关闭位置,向内按入。
使用一字螺丝起子或类似工具拧紧固定螺丝[19]。切勿拧得过紧。
要测试制动装置,顺时针旋转杆,确保制动装置在到达其上限停止位之前已完全制动。然后逆时针旋转杆到底,确保制动装置在到达下限停止位之前已完全松开。如有必要,重新调节杆的位置。
阻尼旋钮调节
(图8)
摇摄和俯仰阻尼控制旋钮([13]、[5])被设置为在指示器[13.2]的箭头区域中便开始感受到阻尼。
要重新设置阻尼旋钮,请如下操作:
松开摇摄和俯仰制动装置。
旋转阻尼控制旋钮[13],直到可以操作平头螺丝[13.1]。使用艾伦内六角扳手松开平头螺丝六圈。
保持指示器[13.2]固定,慢慢地向左旋转阻尼旋钮[13]18度。18度是制动器机制的两个爪,或者是控制旋钮凸角齿距的一半。
使用艾伦内六角扳手小心地拧紧平头螺丝[13.1],根据需要调整控制旋钮的位置,使平头螺丝正确落于指示器的插槽中并可被完全拧紧。
要测试调节情况,将阻尼降低到零。然后增大阻尼,确保在指示器[13.2]的箭头区域中开始感受到阻尼,并且可到达指示器上的9。重新调节阻尼控件,直到能够实现该要求。
零配件清单
下表包括主要配件、用户替换零部件和选配件。关于维修或零配件的更多信息,请联系 Vinten 或您当地的 Vinten 经销商。更多信息,请访问我们的网站:www.vinten.com。
主要结构组件
Vision blue 云台 V4092-0001
球碗夹旋钮组件 3330-30
摇摄杆组件(包括夹子) 3219-110
用户替换零部件
球碗夹旋钮组件 3330-30
制动旋钮组件套件 3431-900SP
滑板组件套件 V4043-1901
1/4 in 螺丝和销组件 . V4045-1006
1/4 in 摄像头螺丝 V4045-2073
电池(12V) C550-021
选配件
延长型ENG滑板组件(包括3/8in摄像头螺丝) 3330-33
带楔块的ENGQuickfit?自动转接器 3471-3
ENGQuickfit?楔块 3763-11
Poziloc 两段式铝制三脚架 3819-3
地面延伸器 3363-3
中置延伸器 V4032-0001
3件套脚垫(配合中置延伸器使用) 3378-2SP
三脚架背带 3425-3P
75 mm 球座到 100 mm 球碗适配器 3330-243
固定式摇摄杆 3219-110
伸缩式摇摄杆 3219-113
软质箱 3358-3
Figures

Fig2

Fig1

Figures
Fig3



Fig7





Fig8

Fig6

