SI 18 TU - Wasserpumpe DIMPLEX - Kostenlose Bedienungsanleitung
Finden Sie kostenlos die Bedienungsanleitung des Geräts SI 18 TU DIMPLEX als PDF.
Häufig gestellte Fragen - SI 18 TU DIMPLEX
Laden Sie die Anleitung für Ihr Wasserpumpe kostenlos im PDF-Format! Finden Sie Ihr Handbuch SI 18 TU - DIMPLEX und nehmen Sie Ihr elektronisches Gerät wieder in die Hand. Auf dieser Seite sind alle Dokumente veröffentlicht, die für die Verwendung Ihres Geräts notwendig sind. SI 18 TU von der Marke DIMPLEX.
BEDIENUNGSANLEITUNG SI 18 TU DIMPLEX
Sole/Wasser-Wärmpumpe für Innenaufstellung
Montage- und Gebrauchsanweisung
1Bitte sofort lesen DE-2
1.1 Wichtige Hinweise DE-2
1.2 Bestimmungsgemäß Gebrauch DE-2
1.3 Gesetzliche Vorschriften und Richtlinien DE-2
1.4 Energiesparende Handhabung der Wärmpumpe DE-2
2 Verwendungszweck der Wärmpumpe. DE-3
2.1 Anwendungsbereich DE-3
2.2Arbeitsweise DE-3
3 Grundgerät DE-3
4 Zubehor DE-4
4.1 Soleverteiler DE-4
4.2 Fernbedienung. DE-4
4.3 Gebäudeleittechnik DE-4
5 Transport. DE-4
6 Aufstellung. DE-5
6.1 Allgemeine Hinweise DE-5
6.2 Schallemissionen DE-5
7 Montage. DE-5
7.1 Allgemein DE-5
7.2 Heizungsseitiger Anschluss DE-5
7.3 Wärmequellenseitiger Anschluss DE-6
7.4 Temperaturfuhler DE-6
7.5 Elektrischer Anschluss DE-7
8 Inbetriebnahme DE-8
8.1 Allgemeine Hinweise DE-8
8.2 Vorbereitung DE-8
8.3 Vorgehensweise bei Inbetriebnahme DE-8
9 Pflege / Reinigung DE-9
9.1 Pflege. DE-9
9.2 Reinigung Heizungsseite DE-9
9.3 Reinigung Wärmequellenseite DE-9
10 Störungen / Fehlersuche DE-9
11 Außerbetriebnahme / Entsorgung DE-9
12 Geräteinformation DE-10
13 Garantieurkunde. DE-12
Anhang / Appendix / Annexes A-I
Maßbilder / Dimension Drawings / Schémas cotés A-II
Diagramme / Diagrams / Diagrammes A-IV
Stromlaufpläne / Circuit Diagrams / Schémas électriques A-X
Hydraulisches Einbindungsschema / Hydraulic integration diagram /
Scheme d'intégration hydraulique A-XVII
Konformitätserklung / Declaration of Conformity / Déclaration de conformité.................................... A-XIX
1Bitte sofort lessen
1.1 Wichtige Hinweise
ACHTUNG!
Für den Betrieb und die Wartung einer Wärmpumpe sind die rechtlichen Anforderungen des Landes einzuhalten, in dem die Wärmpumpe betreiben wird. Je nach Kätemittelfullmenge ist die Dichtheit der Wärmpumpe in regelmäßigen Abständen durch entsprechend geschultes Personal zu überprüfen und zu protokollieren.
ACHTUNG!
Bei einer externen Ansteuerung der Wärmepumpe bzw. der Umwälzpumpen ist ein Durchflussschalter vorzusehen, der das Einsatz den Verdichters bei fehlendem Volumenstrom verhindert.
ACHTUNG!
Die Wärmepumpe ist nicht an der Palette befestigt.
ACHTUNG!
Die Wärmepumpearf nur bis zu einer Neigung von maximal 45^ (in jeder Richtung) gekippt werden.
ACHTUNG!
Gerät nicht an den Bohrungen in den Verkleidungsblechen anheben!
ACHTUNG!
Vor Anschluss der Wärmepumpe Heizungsanlage spülen.
ACHTUNG!
Der maximale Prüfdruck beträgt heiz- und soleseitig 6,0 bar(ü). Diese Wert dart nicht übersritten werden.
ACHTUNG!
Im Wärmequelleneintritt der Wärmpumpe ist der beiliegende Schmutzflänger zu montieren, um den Verdampfer gegen Verunreinigungen zu schützen.
ACHTUNG!
Die Sole muss mindestens zu 25% aus einem Frostschutz auf Monoethylenglykol- oder Propylenglykolbasis bestehen und ist vor dem Befüllen zu mischen.
ACHTUNG!
Rechtsdrehfeld beacht: Bei falscher Verdrahtung wird das Anlaufender Wärmepumpe verhindert. Ein entsprchender Warnhinweis wird im Wärmepumpenmanager angezeigt (Verdrahtung anpassen).
ACHTUNG!
EsistnichtzulässigübereinenRelaisausgangmehralaselektronisch geregelteUmwalzpumpe zu schalten.
ACHTUNG!
Die Inbetriebnahme der Wärmepumpe muss gemäß der Montage- und Gebrauchsanweisung des Wärmepumpenmanagers erfolgen.
ACHTUNG!
Arbeiten an der Wärmepumpe)dürfen nur vom autorisierten und sachkundigen Kundendienst durchgeführt werden.
ACHTUNG!
Vor Offnen des Gerätes sind alle Stromkreise spannungsfrei zu schalten.
1.2 Bestimmungsgemäßer Gebrauch
Dieses Gerät ist nur für den vom Hersteller vorgesehenen Verwendungszweck freilegegeben. Ein anderer oder darüber hinaus gehender Gebrauch gilt als nicht bestimmungsgemäß. Dazu zählt auch die Beachtung der zugehörigen Projektierungsunterlagen. Änderungen oder Umbauten am Gerät sind zu unterlassen.
1.3 Gesetzliche Vorschriften und Richtlinien
These Wärmepumpe ist gemäß Antikel 1, Abschnitt 2 k) der EG-Richtlinie 2006/42/EC (Maschinenrichtlinie) für den Gebrauch im hauslichen Umfeld bestimmt und unterliegt damit den Anforderungen der EG-Richtlinie 2006/95/EC (Niederspannungsrichtlinie). Sie ist damit ebenfals für die Benutzung durch Laien zur Behezung von Läden, Büros und anderen ähnlichen Arbeitsumgebungen, von landwirtschaftlichen Betrieben und von Hotels, Pensionen und ähnlichen oder anderen Wohneinrichtungen vorgesehen.
Die Wärmepumpe entspricht allen relevanten DIN-/VDE-Vorschriften und EG-Richtlinien. Diese können der CE-Erklärung im Anhang entnommen werden.
Der elektrische Anschluss der Wärmpumpe muss nach den gültigen VDE-, EN- und IEC-Normen ausgeführrt werden. Zusätzlich sind die Anschlussbedingungen der Versorgungsunternehmen zu beachten.
Die Wärmepumpe ist entsprechend den einschlagigen Vorschriften in die Wärmequellen- und Heizungsanlage einzubinden.
Personen, insbesondere Kinder, die aufgrund ihrer physischen, sensorischen oder geistigen Fähigkeiten oder ihrer Unerfahrenheit oder Unkenntnis nicht in der Lage sind, das Gerät sicher zu benutzen, sollen den这点es Gerät nicht ohne Aufsicht oder Anweisung durch eine verantwortliche Person benutzen.
Kinder sollen den beaufsichtigt werden, um sicher zu stellen, dass sie nicht mit dem Gerät halten.
ACHTUNG!
Für den Betrieb und die Wartung einer Wärmpumpe sind die rechtlichen Anforderungen des Landes einzuhalten, in dem die Wärmpumpe betreiben wird. Je nach Kaltemittelfullmenge ist die Dichtheit der Wärmpumpe in regelmäßigen Abständen durch entspruchend geschultes Personal zu überprüfen und zu protokollieren.
1.4 Energiesparende Handhabung der Wärmpumpe
Durch das Betreiben dieser Wärmepumpe tragen Sie zur Scho-nung unserer Umwelt bei. Für den effizienten Betrieb ist eine sorgfällige Bemessung der Heizungsanlage und der Wärme-quelle sehr wichtig. Dabei ist besonderes Augenmerk auf möglichst niedrige Wasservorlauftemperaturen zu richten. Darum sollen den angeschlossenen Energieverbraucher fur niedrige Vorlauftemperaturen geeignet sein. Eine um 1 K höhere Heizwassertemperatur steigert den Energieverbrauch um ca. 2,5% . Eine Niedertemperaturheizung mit Vorlauftemperaturen zwischen 30^ und 50^ ist fur einen energiesparenden Betrieb gut geeignet.
2 Verwendungszweck der Wärmepumpe
2.1 Anwendungsbereich
Die Sole/Wasser-Wärmepumpe ist ausschließlich für die Erwär-mung von Heizungswasser vorgesehen. Sie kann in vorhanden- den oder neu zu errichtenden Heizungsanlagen eingesetzt werden. Als Wärmeträger in der Wärmequellenanlage dient ein Gemisch aus Wasser und Frostschutz (Sole). Als Wärmequellenanlage konnen Erdsonden, Erdkollektoren oder ähnliche An-lagen genutzt werden.
2.2 Arbeitsweise
Das Erdreich speichert Wärme die von Sonne, Wind und Regen eingebracht wird. Diese Erdwärme wird im Erdkollektor, der Erd-sonde oder ähnlichem von der Sole bei niedriger Temperatur aufgenommen. Eine Umwalzpumpe fordert dann die "erwärmte" Sole in den Verdampfer der Wärmpumpe. Dort wird diese Wärme an das Kältemittel im Kältekreislauf abgegeben. Dabei kühlt sich die Sole wieder ab, so dass sie im Solekreis wieder Wärmeenergie aufnehmen kann.
Das Kältemittel wird vom elektrisch angetriebenen Verdichter an-gesaugt, verdichtet und auf ein hóheres Temperaturniveau "gepumpt". Die bei diesen Vorgang zugeführte elektrische Antriebsleistung Goes nicht verloren, sondern wird großteils dem Kältemittel zugeführrt.
Daraufhin gelangt das Kältemittel in den Verflüssiger und überträgt hier wiederum seine Wärmenergie an das Heizwasser. Abhängig vom Betriebspunkt erwartt sich so das Heizwasser auf bis zu 62^
3 Grundgerät
Das Grundgerät besteht aus einer anschlussfertigen Wärmepumpe für Innenaufstellung mit Blechgehäuse, Schaltkasten und integriertem Wärmepumpenmanager. Der Kältekreis ist „hermetisch geschlossen" und enthalt das vom Kyoto-Protokoll erfasste fluorierte Kältemittel R410A mit einem GWP-Wert von 1975. Es ist FCKW-frei, baut kein Ozon ab und ist nicht brennbar.
Am Schaltblech sind alle für den Betrieb der Wärmpumpe notwendigen Bauteile angebracht. Ein Führer für die Außentemperatur mit Befestigungsmaterial sowie ein Schmutzfänger liegen der Wärmpumpe bei. Die Zuleitung für Last- und Steuerspannung ist bauseits zu verlagen.
Die Zuleitung der bauseits zu stellenden Solepumpe ist am Schaltblech anzuschlieben. Dabei ist - falls erforderlich - für diese ein Motorschutz bzw. Schütz vorzusehen.
Die Wärmequellenanlage mit Soleverteiler ist bauseits zu erstellen.

1) Verflüssiger
2) Schaltblech
3) Verdampfer
4) Verdichter
5) Filtertrockner
6)Economizer
7) Expansionsventil
4 Zubehör
4.1 Soleverteiler
Der Soleverteiler vereinigt die Kollektorschleifen der Wärmequellenanlage zu einer Hauptleitung, welche an die Wärmpumpe angeschlossen wird. Mittels der integrierten Kugelhöhne können zum Entlüften einzelné Solekreise abgesPERT werden.

4.2 Fernbedienung
Als Komforterweiterung ist im Sonderzubehör eine Fernbedienstation erhältlich. Bedienung und Menüführung sind identisch mit denen des Wärmepumpenmanagers. Der Anschluss erfolgt über eine Schnittstelle (Sonderzubehör) mit Westernstecker RJ 12.
i HINWEIS
Bei Heizungsreglern mit abnehmbarem Bedienteil kann these direkt als Fernbedienstation genutz werden.
4.3 Gebäudefleittechnik
Der Wärmepumpenmanager kann durch die Ergänzung der jeweiligen Schnittstellen-Steckkarte an ein Netzwerk eines Gebäudefeitsystems angeschlossen werden. Für den genauen Anschluss und die Parametrierung der Schnittstelle muss die ergänzende Montageanweisung der Schnittstellenkarte beachtet werden.
Für den Wärmepumpenmanager sind folgende Netzwerkverbindungen möglich:
Modbus
EIB.KNX
Ethernet
ACHTUNG!
Bei einer externen Ansteuerung der Wärmepumpe bzw. der Umwälzpumpen ist ein Durchflussschalter vorzusehen, der das Einsatz des Verdichters bei fehlendem Volumenstrom verhindert.
5 Transport
Zum Transport auf ebenem Untergrund eignet sich ein Hubwagen. Muss die Wärmepumpe auf unebenem Untergrund oder über Treppen befindert werden, kann dies mit Tragriemen geschehen. Diese können direkt unter der Palette hindurchgeführrt werden.
ACHTUNG!
Die Wärmepumpe ist nicht an der Palette befestigt.

ACHTUNG!
Die Wärmepumpearf nur bis zu einer Neigung von maximal 45^ (in jeder Richtung) gekippt werden.
Zum Anheiten des Gerätes ohne Palette sind die seitlich im Rahmen vorgesehenen Bohrungen zu benutzen. Die seitlichen Verkleidungsbleche sind darauf abzunehmen. Als Tragehilfe kann ein handelsübliches Rohr dieren.
ACHTUNG!
Gerat nicht an den Bohrungen in den Verkleidungsblechen anheben!
6 Aufstellung
6.1 Allgemeine Hinweise
Die Sole/Wasser-Wärmepumpe muss in einem frostfrei und trockenen Raum auf einer ebenen, glatten und waagerechte Flüche aufgestellt werden. Dabei sollte der Rahmen rundum dicht am Boden anliegen, um eine ausreichende Schallabdichtung zu gewährleisten. Werden Stellfüsse verwendet, ist die Wärmepumpe waagrecht auszurichten. In thisem Fall kann sich der angegebene Schallpegel um bis zu 3 dB(A) erhöhen und zusätzliche schalldammende Maßnahmen notwendig werden.
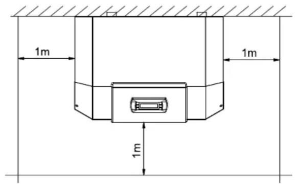
Die Wärmepumpe muss so aufgestellt sein, dass ein Kundenstensatz problemlos durchgeführt werden kann. Dies ist gewährleistet, wenn ein Abstand von ca. 1 m vor und darüber den Wärmepumpe eingehalten wird.

Im Aufstellraum dürfen zu keiner Jahreszeit Frost oder höhere Temperaturen als 35^ aufreten.
6.2 Schallemissionen
Aufgrund der wirkungsvollen Schallisolation arbeitet die Wärme-pumpe sehr leise. Eine Schallübertragung auf das Fundament bzw. auf das Heizsystem wird durch interne Entkopplungsmaßnahmen weltgehend verhindert.
7 M o n t a g e
7.1 Allgemein
An der Wärmepumpe sind folgende Anschlüsse herzustellen:
Vor-/Rücklauf Sole (Wärmequellenanlage)
Vor/Rücklauf Heizung
Temperaturfuhler
Spannungsversorgung
7.2 Heizungsseitiger Anschluss
ACHTUNG!
Vor Anschluss der Wärmerpumpe Heizungsanlage spülen.
Bevor die heizwasserseitigen Anschlüsse der Wärmpumpe erfolgen, muss die Heizungsanlage gespüt werden, um eventuell vorhandene Verunreinigungen, Reste von Dichtmaterial oder ähnliches, zu entfernen. Ein Ansammeln von Rückständen im Verflüssiger kann zum Totalausfall der Wärmpumpe führen.
Nach erstellter heizungsseitiger Installation ist die Heizungsanlage zu fullen, zu entlüften und abzudrücken.
ACHTUNG!
Der maximale Prüfrdruck beträgt heiz- und soleseitig 6,0 bar(ü).
Dieser Wertarf nicht überschritten werden.
Beim Füllen der Anlage ist folgenden zu beachten:
unbehandeltes Füll- und Ergänzungswasser muss Trinkwasserqualität haben (farblos, klar, ohne Ablagerungen)
das Füll- und Ergänzungswasser muss vorfiltriert sein (Porenweite max. 5 m
Eine Steinbildung in Warmwasserheizungsanlagen kann nicht vollständig vermieden werden, ist aber bei Anlagen mit Vorlauftemperaturen kleiner 60^ vernachlassigbar gering.
Bei Mittel- und Hochtemperatur-Wärmepumpen können auch Temperaturen über 60^ erreicht werden.
Daher sollenen für das Füll- und Ergänzungsswasser nach VDI 2035 Blatt 1 folgende Richtwerte eingehalten werden:
| Gesamtheiz-leistung in [kW] | Summe Erdalkalien in mol/m3 bzw. mmol/l | Gesamt-härte in "dH" |
| bis 200 | ≤2,0 ≤11,2 | |
| 200 bis 600 | ≤1,5 ≤8,4 | |
| >600 < 0,02 < 0,11 |
Mindestheizwasserdurchsatz
Der Minestheizwasserdurchsatz der Wärmepumpe ist in jedem Betriebszustand der Heizungsanlage sicherzustellen. Dieses kann z.B. durch Installation eines doppelt differenzdrucklosen Verteilers oder eines Überströmventiles erreicht werden. Die Einstellung eines Überströmventiles ist in Kapitel Inbetriebnahme erklärrt.
HINWEIS
Der Einsatz eines Überströmventils ist nur bei Flächenheizungen und einem max. Heizwasserdurchsatz von 1,3m^3/h ratsam. Bei Nichtbechten kann es zu Störungen der Anlage führen.
Sofern Wärmepumpenmanager und Heizungsumwälzpumpen betriebsbereit sind, arbeitet die Frostschutzfunktion des Wärmepumpenmanagers. Bei Außerbetriebnahme der Wärmepumpe oder Stromausfall ist die Anlage zu entleeren. Bei Wärmepumpenanlagen, an denen ein Stromausfall nicht erkannt werden kann (Ferienhaus), ist der Heizungskreis mit einem geeigneten Frostschutz zu betreiben.
7.3 Wärmequellenseitiger Anschluss
Folgende Vorgehensweise ist beim Anschluss einzuhalten:
Die Soleleitung am Vor- und Rücklauf Wärmequelle der Wärme-pumpe anschließen. Dabei ist das hydraulische Einbindungsschema zu beachten.
ACHTUNG!
Im Wärmequelleneintritt der Wärmpumpe ist der beiliegende Schmutzflänger zu montieren, um den Verdampfer gegen Verunreinigungen zu schützen.
Die Sole ist vor dem Befüllen der Anlage herzustellen. Die Solekonzentration muss mindestens 25% betragen. Das gewährleistet Frostsicherheit bis -14^ .
Es)durenurFrostschutzmittelaufMonoethylenglykol-oder Propylenglykolbasis verwendet werden.
Die Wärmequellenanlage ist zu entlüften und auf Dichtheit zu prufen.
ACHTUNG!
Die Sole muss mindestens zu 25 % aus einem Frostschutz auf Monoethylenglykol- oder Propylenglykolbasis bestehen und ist vor dem Befüllen zu mischen.
HINWEIS
Bei Bedarf kann der Einsatzbereich bis zu einer Soleintrittstemperatur von -10 °C erweitert werden. In thisem Fall ist die minimale Solekonzentration auf 30 % anzupassen. (Einfriertenatur -17 °C)
ACHTUNG!
Der maximale Prüfdruck beträgt heiz- und soleseitig 6,0 bar(ü). Dieder Wertarf nicht übersritten werden.
HINWEIS
Im Wärmequellenkreis ist ein geeigneter Luftabscheider (Mikroluftblasenabscheider) bauseits vorzusehen.
7.4 Temperaturfuhler
Folgende Temperaturfuhler sind bereits eingebaut bzw. müssen zusammen montiert werden:
Außentemperatur (R1) beigelegt (NTC-2)
Rücklauftemperatur Heizkreis (R2) eingebaut (NTC-10)
Rücklauftemperatur Primärkreis (R24) eingebaut (NTC-10)
Vorlauftemperatur Heizkreis (R9) eingebaut (NTC-10)
Vorlauftemperatur Primärkreis (R6) eingebaut (NTC-10)
7.4.1 Fuhlerkennlinien
Die an den Wärmepumpermanager anzuschliebenden Temperaturfuhler mussen der in Abb. 7.1 auf S. 6 gezeigten Führer-kennlinie entsprechen. Einige Ausnahme ist der im Lieferumfang der Wärmepumper befindliche Außentemperaturfuhler (siehe Abb. 7.2 auf S. 6)

Abb. 7.1: Fuhlerkennlinie NTC 10

Abb. 7.2: Fuhlerkennlinie NTC-2 nach DIN 44574 Außentemperaturfühler
7.4.2 Montage des
Außentemperaturfühlers
Der Temperaturfuhler muss so angebracht werden, dassSAMTliche Witterungseinflüsse erfasst werden und der Messwert nicht verfülltscht wird.
an der Außenwand eines beheizten Wohnraumes und möglichst an der Nord- bzw. Nordwestseite anbringen
nicht in „geschützter Lage" (z.B. in einer Mauernische oder unter dem Balkon) montieren
nicht in der Nähe von Fenstern, Turen, Abluftöffnungen, Außenleuchten oder Wärmpumpen anbringen
zu keiner Jahreszeit direkter Sonneneinstrlung aussetzen
Fuhlerleitung: Lange max. 40 m; Adernquerschnitt min. 0,75mm^2 ; AuBendurchmesser des Kabels 4-8 mm.
7.4.3 Montage der Anlegefuhler
Die Montage der Anlegefuhrer ist nur notwendig, falls diese im Lieferumfang der Wärmepumpe enthalten, aber nicht eingebaut sind.
Die Anlegefuhler konnen als Rohranlegefuhler montiert oder in die Tauchhülse des Kompaktverteilers eingesetzt werden.
Montage als Rohranlagefuhler
Heizungsrohr von Lack, Rost und Zunder saubern
Gereinigte Fläche mit Wärmeleitpaste bestreichen (dūnn auftragen)
Fuhler mit Schlauchschelle befestigen (gut festziehen, lose Fuhler führn zu Fehlfunktionen) und thermisch isolieren

7.4.4 Verteilsystem Hydraulik
Kompaktverteiler und Doppelt differenzdruckloser Verteiler fungieren als Schnittstelle zwischen der Wärmpumpe, dem Heizungsverteilsystem, dem Pufferspeicher und evtl. auch dem Warmwasserspeicher. Dabei wirdstattvieler Einzelkomponenten ein kompaktes System verwendet, um die Installation zu vereinfachen. Weitere Informationen sind der jeweiligen Montageanweisung zu entnahmen.
Kompaktverteiler
Der Rücklauffhler kann in der Wärmepumpe verbleiben oder ist in die Tauchhülse einzubringen. Der noch vorhandene Hohliaum zwischen Fühler und Tauchhülse muss mit Wärmeleitpaste vollständig ausgefüllt sein.
Doppelt differenzdruckloser Verteiler
Der Rücklaufhürler muss in die Tauchhülse des doppelten differenzdrucklosen Verteilers eingebaut werden, um von den Heizkreispumpen der Erzeuger- und Verbraucherkreise durchstört zu werden.
7.5 Elektrischer Anschluss
7.5.1 Allgemein
Samtliche elektrische Anschlussarbeiten)dürfen nur von einer Elektrofachkraft oder einer Fachkraft fur festgelegte Tätigkeiten unter Beachtung der
Montage- und Gebrauchsanweisung,
länderspezifischen Installationsvorschriften z.B. VDE 0100
technischen Anschlussbedingungen der Energieversorgerund Versorgungsnetzbetreiber (z.B. TAB) und
Örtlicher Gegebenheiten
durchgeführrt werden.
Zur Gewährleistung der Frostschutzfunktion darf der Wärme-pumpenmanager nicht spannungsfrei geschalte werden und die Wärmepumpe muss durchströmt werden.
Die Schaltkontakte der Ausgangsrelais sind entstört. Deshalb wird abhängig vom Innenwiderstand eines Messinstruments auch bei nicht geschlossenen Kontakten eine Spannung gemessen, die aber welt unterhalb der Netzspannung liegt.
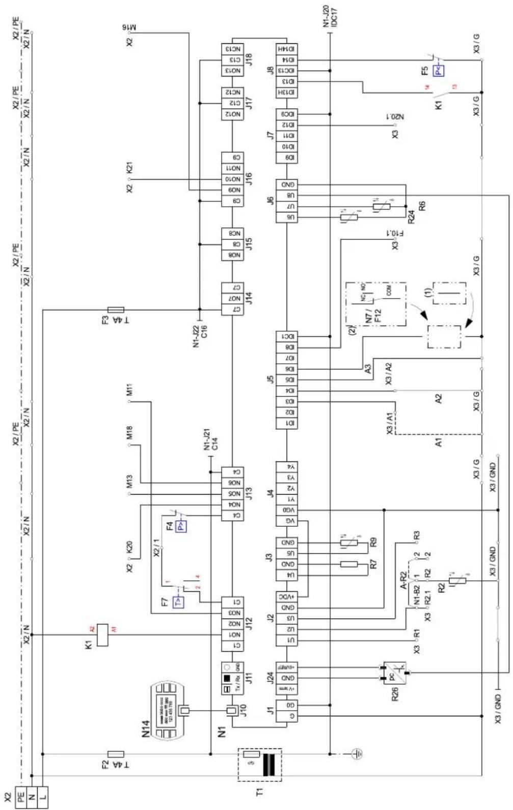
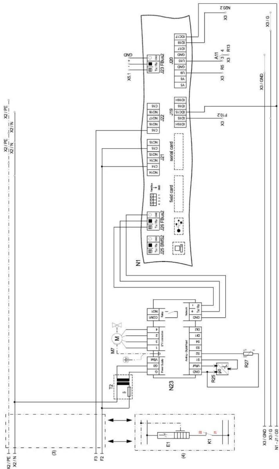
An den Regler-Klemmen N1-J1 bis N1-J11; N1-J19; N1-J20; N1-J23 bis N1-J26 und der Klemmleiste X3; X5.1 liegt Kleinspannung an. Wenn wegen eines Verdraughtungsfehlers an diese Klemmen Netzspannung angelegt wird, wird der Wärmpumpenmanager zerstört.
7.5.2 Elektrische Anschlussarbeiten
1) Die 4-adrige elektrische Versorgungsleitung für den Leistungsteil der Wärmpumpe wird vom Stromzahler der Wärmpumpe über das EVU-Sperrschüt (falls gefordert) in die Wärmpumpe geführt.
Anschluss der Lastleitung am Schaltblech der Wärme-pumpe über Klemmen X1: L1/L2/L3/PE.
In der Leistungsversorgung für die Wärmepumpe ist eine all-polige Abschaltung mit mindestens 3 mm Kontaktöffnungsbstand (z.B. EVU-Sperschütz, Leistungsschütz), sowie ein allpoliger Sicherungsautomat, mit gemeinsamer Auslösing aller Außenleiter, vorzusehen (Auslösestrom und Charakteristik gemäß Geräteinformation).
ACHTUNG!
Rechtsdrehfeld beachten: Bei falscher Verdrahtung wird das Anlaufen der Wärmepumpe verhindert. Ein entsprechender Warnhinweis wird im Wärmepumpenmanager angezeigt (Verdrahtung anpassen).
2) Die 3-adrige elektrische Versorgungsleitung für den Wärme-pumpenmanager (Heizungsregler N1) wird in die Wärme-pumpe geführt.
Anschluss der Steuerleitung am Schaltblech der Wärme-pumpe über Klemmen X2: L/N/PE.
Die Leistungsaufnahme der Wärmpumpe enthalten Sied der Produktinformation oder dem Typschild.
Die Versorgungsleitung (L/N/PE~230 V, 50 Hz) für den WPM muss an Dauerspannung liegen und ist aus thisem Grund vor dem EVU-Sperrschütz abzugreifen bzw. an den Haushaltsstrom anzuschlieben, da sonst während der EVU-Sperre wichtige Schutzfunktionen außer Betrieb sind.
3) Das EVU-Sperrschutz (K22) mit 3 Hauptkontakten (1/3/5 // 2/4/6) und einem Hilfskontakt (Schließer 13/14) ist entsprechend der Wärmepumpenleistung auszulegen und bauseits bezustellen.
Der Schließer-Kontakt des EVU-Sperrschutz (13/14) wird von Klemmleiste X3/G zur Steckerklemme X3/A1 geschleift. VORSICHT! Kleinspannung!
4) Das Schutz (K20) für den Tauchheizkorper (E10) ist bei monoenergetischen Anlagen (2. WE) entsprechend der Heizkorperleistung auszulegen und bauseits beizustellen. Die Ansteuerung (230 V AC) erfolgt aus dem Wärmepumpenmanager über die Klemmen X2/N und X2/K20.
5) Das Schutz (K21) für die Flanschheizung (E9) im Warmwasserspeicher ist entsprechend der Heizkörperleistung auszulegen und bauseits bezustellen. Die Ansteuerung (230 V AC) erfolgt aus dem WPM über die Klemmen X2/N und X2/K21.
6) Die Schütze der Punkte 3;4;5 werden in die Elektroverteilung eingebaut. Die Lastleitung für die eingebaute Rohrheizung ist gemäß den gultigen Normen und Vorschriften auszulegen und abzusichern.
7) Alle installierten elektrische Leitungen müssen als dauerhafte und feste Verdraughtung ausgeführnt sein.
8) Die Heizungsumwälzpumpe (M13) wird an den Klemmen X2/N und X2/M13 angeschlossen.
9) Die Warmwasserladepumpe (M18) wird an den Klemmen X2/N und X2/M18 angeschlossen.
10) Die Sole- bzw. Brunnenpumpe (M11) wird an den Klemmen X2/N und X2/M11 und PE angeschlossen.
11) Bei der Wärmepumpen ist der Rücklaufhürler integriert und wird über die Steuerleitung zum Wärmepumpenmanager geführt. Nur beim Einsatz eines Doppelt-Differenzdrucklosen-Verteilers muss der Rücklaufhürler in der Tauchhülse im Verteiler eingebaut werden. Dann werden die Einzeladern an den Klemmen X3/GND und X3/R2.1 angeklemmt. Die Brücke A-R2, die im Auslieferzustand zwischen X3/B2 und X3/1 sitzt, muss anschließend auf die Klemmen X3/1 und X3/2 versetzt werden.
12) Der Außenfuhler (R1) wird an den Klemmen X3/GND und X3/R1 angekLEMmt.
13) Der Warmwasserfuhrer (R3) liegt dem Warmwasserspeicher bei und wird an den Klemmen X3/GND und X3/R3 angeklemmt.
7.5.3 Anschluss von elektronisch geregelten Umwälzpumpen
Elektronisch geregelte Umwälzpumpen weisen hohe Anlaufströme auf, die unter Umständen die Lebenszeit des Wärme-pumpenmanagers verkurzen können. Aus thisem Grund, ist zwischen dem Ausgang des Wärme-pumpenmanagers und der elektronisch geregelten Umwälzpumpe ein Koppelrelais zu stallieren bzw. installiert. Dies ist nicht erforderlich, wenn der zulässige Betriebsstrom von 2 A und ein maximaler Anlaufstrom von 12 A der elektronisch geregelten Umwälzpumpe nicht über-sritten wird, oder es liegt eine ausdrückliche Freigabe des Pumpenherstellers vor.
ACHTUNG!
Es ist nicht zulässig über einen Relaisausgang mehr als eine elektronisch geregelte Umwälzpumpe zu schalten.
8 Inbetriebnahme
8.1 Allgemeine Hinweise
Um eine ordnungsgemäß Inbetriebnahme zu gewährleisten, sollte diese von einem vom Werk autorisierten Kundendienst durchgefuhrt werden. Unter bestimmten Bedingungen ist damit eine Veränderung der Gewährleistung verbunden (vgl. Garantieleistungen).
8.2 Vorbereitung
Vor der Inbetriebnahme müssen folgende Punkte geprüft werden:
Alle Anschlüsse der Wärmepumpe müssen, wie in Kapitel 7 beschreiben, montiert sein.
Die Wärmequellenanlage und der Heizkreis müssen gefüllt und geprüft sein.
Der Schmutzfänger muss im Soleeintritt der Wärmpumper eingebaut sein.
Im Sole- und Heizkreis müssen alle Schieber, die den korrekten Fluss behindern konnten, geöffnet sein.
Der Wärmepumpenmanager muss gemäß seiner Gebrauchsanweisung auf die Heizungsanlage abgestimmtein.
8.3 Vorgehensweise bei Inbetriebnahme
Die Inbetriebnahme der Wärmepumpe erfolgt über den Wärmepumpenmanager.
ACHTUNG!
Die Inbetriebnahme der Wärmerpumper muss gemäß der Montage- und Gebrauchsanweisung des Wärmerpumpermanagers erfolgen.
Wird der Mindestheizwasserdurchsatz mittels Überströmventil sichergestellt, so ist diese auf die Heizungsanlage abzustimmen. Eine falsche Einstellung kann zu verschiedenen Fehlerbilden und einem erhöhten elektrischen Energiebedarf führen. Um das Überströmventil richtig einzustellen, empfehlen wir folgende Vorgehensweise:
Schlieben Sie alle Heizkreise, die auch im Betrieb je nach Nutzung geschlossen sein konnen, so dass der vom Wasserdurchsatzungunstigste Betriebs-zustand vorliegt. Dies sind in der Regel die Heizkreise der Räume auf der Süd- und Westseite. Mindestens ein Heizkreis muss geöffnet bleiben (z.B. Bad).
Das Überströmventil ist soweit zu öffnen, dass sich bei der aktuellen Wärmequellentemperatur die in der unten stehenden Tabelle angegebene maximale Temperatursprüizung zwischen Heizungsvor- und Rücklauf ergibt. Die Temperatursprüizung ist möglichst nahe an der Wärmepumpe zu messen. Bei monoenergetischen Anlagen ist der Heizstab während der Inbetriebnahme zu deaktivieren.
| Wärmequellen- temperatur von bis | max. Temperaturspreizung zwischen Heizungsvor- und Rücklauf | |
| -5 °C 0 °C | 10 K | |
| 1 °C 5 °C | 11 K | |
| 6 °C 9 °C | 12 K | |
| 10 °C 14 °C | 13 K | |
| 15 °C 20 °C | 14 K | |
| 21 °C 25 °C | 15 K |
9 Pflege / Reinigung
9.1 Pflege
Um Betriebsstörungen durch Schmutzablagerungen in den Wärmetauschern zu vermeiden, ist davon Sorge zu tragen, dass keinerlei Verschmutzungen in die Wärmequellen- und Heizungsanlage gelangen können. Sollte es Dennoch zu derartigen Betriebsstörungen kommt, ist die Anlage wie unter angegeben zu reinigen.
9.2 Reinigung Heizungsseite
Sauerstoff kann im Heizwasserkreis, insbesondere bei Verwendung von Stahlkomponenten, Oxidationsprodukte (Rost) bilden. Dieser gelangt über Ventile, Umwälzpumpen oder Kunststoffrohre in das Heizsystem. Deshalb sollte - besonderss bei den Rohren der Fußbodenheziehung - auf eine diffusionsdichte Installation geachtet werden.
HINWEIS
Zur Vermeidung von Ablagerungen (z.B. Rost) im Kondensator der Wärmepumpe wird empfohlen, ein geeignetes Korrosionsschutzsystem einzusetzen.
Auch Reste von Schmier- und Dichtmitteln können das Heizwasser verschmutzen.
Sind die Verschmutzungen so stark, dass sich die Leistungsfähigkeit des Verflüssigers in der Wärmepumpe verringgert, muss ein Installateur die Anlage reinigen.
Nach heutigem Kenntnisstand empfehlen wir, die Reinigung mit einer 5% -igen Phosphorsäure oder, falls früiger gereinigt werden muss, mit einer 5% -igen Ameisensäure durchzuführen.
In beiden Fällen sollen die Reinigungsflußigkeit Raumtemperatur haben. Es ist empfehlenswert, den Wärmeaustauscher entgegen der normalen Durchflussrichtung zu spulen.
Um zu verhindern, dass saurehaltiges Reinigungsmittel in den Heizungsanlagenkreislauf gelangt, empfehlen wir, das Spulgerat direkt an den Vor- und Rücklauf des Verflüssigers anzuschlieben. Danach muss mit geeigneten neutralisierenden Mitteln gründlich nachgeschpüt werden, um Beschädigungen durch eventuell im System verbliebene Reinigungsmittelreaste zu verhindern.
Die Säuren sind mit Vorsicht anzuwenden und es sind die Vorschriften der Berufsgenossenschaften einzuhalten.
Die Herstellerangaben des Reinigungsmittels sind in jedem Fall zu beachten.
9.3 Reinigung Wärmequellenseite
ACHTUNG!
Im Wärmequelleneintritt der Wärmepumpe ist der beiliegende Schmutzflänger zu montieren, um den Verdampfer gegen Verunreinigungen zu schützen.
Einen Tag nach der Inbetriebnahme sollen das Filtersieb des Schmutzfängers gereinigt werden. Weitere Kontrollen sind je nach Verschmutzung festzulegen. Sind keine Verunreinigungen mehr erkennbar, kann das Sieb des Schmutzfängers ausgebaut werden, um die Druckverluste zu reduzieren.
10 Störungen / Fehlersuche
These Wärmepumpe ist ein Qualitätsvorprodukt und sollte störungsfrei arbeiten. Tritt Dennoch eine Störung auf, wird diese im Display des Wärmepumpenamagers angezeigt. Schlagen Sie dazu auf der Seite Störungen und Fehlersuche in der Gebrauchsanweisung des Wärmepumpenmanagers nach.
Wenn die Störung nicht selbst behoben werden kann, verständigen Sieitte denzuständigen Kundendienst.
ACHTUNG!
Arbeiten an der Wärmpumpe)dürfen nur vom autorisierten und sachkundigen Kundendienst durchgeführt werden.
ACHTUNG!
Vor Offnen des Gerätes sind alle Stromkreise spannungsfrei zu schalten.
11 Außerbetriebnahme / Entsorgung
Bevor die Wärmepumpe ausgebaut wird, ist die Maschine spannungsfrei zu schalten und abzuschiebern. Der Ausbau der Wärmepumpe muss durch Fachpersonal erfolgen. Umweltrelevante Anforderungen, in Bezug auf Rückgewinnung, Wiederverwendung und Entsorgung von Betriebsstoffen und Bauteilen gemäß den gängigen Normen, sind einzuhalten. Dabei ist weitere Wert auf eine fachgerechte Entsorgung des Kältemittels und Käteöles zu legen.
12 Geräteinformation
| 1 Typ- und Verkaufsbeseichung | SI 6TU SI 8TU S | 11TU | |||
| 2 B a u f o r m | |||||
| 2.1 Ausführung Universal Universal Universal | |||||
| 2.2 Regler Intern Intern Intern | |||||
| 2.3 Wärmemengenzahlung integriert integriert integriert | |||||
| 2.4 Aufstellungsort / Schutzart nach EN 60 529 | Innen / IP 21 | Innen / IP 21 | Innen / IP 21 | ||
| 2.5 Leistungsstufen 1 | 1 | 1 | |||
| 3 Einsatzgrenzen | |||||
| 3.1 Heizwasser-Vorlauf | °C | 20 bis 62 ±2 | 20 bis 62 ±2 | 20 bis 62 ±2 | |
| 3.2 Sole (Wärmequelle Helzen) | °C | -51 bis +252 | |||
| Frostschutzmittel | Monoethylenglykol | ||||
| Minimale Solekonzentration (-13 °C Einflreittemperatur)1 | 25 %1 | ||||
| 4 Leistungsangaben / Durchfluss | 3 | ||||
| 4.1 Heizwasserdurchfluss / Interne Druckdifferenz | |||||
| maximal (EN14511) | m3/h / Pa | 1,05 / 5300 | 1,4 / 7700 | 1,9 / 10500 | |
| minimal | m3/h / Pa | 0,55 / 1500 | 0,7 / 1900 | 0,9 / 2400 | |
| 4.2 Wärmeleistung / Leistungszahl | EN 14511 | EN 14511 | EN 14511 | ||
| bei B-5 / W45 | kW / --- | 5,0 / 3,1 | 6,5 / 3,2 | 9,1 / 3,2 | |
| bei B0 / W55 | kW / --- | 5,5 / 2,8 | 7,2 / 2,8 | 10,0 / 2,9 | |
| bei B0 / W45 | kW / --- | 5,8 / 3,6 | 7,5 / 3,6 | 10,4 / 3,7 | |
| bei B0 / W35 | kW / --- | 6,1 / 4,7 | 8,1 / 4,8 | 10,9 / 4,9 | |
| 4.3 Schall-Leistungspegel nach EN 12102 | 4 | dB(A) | 46 | 46 | 47 |
| 4.4 Schall-Druckpegel in 1 m Entfernung | 4.5 | dB(A) | 34 | 34 | 35 |
| 4.5 Soledurchsatz bei interner Druckdifferenz (Wärmequelle) | m3/h / Pa | 1,45 / 8700 | 1,9 / 11000 | 2,6 / 14000 | |
| 5 Abmessungen / Anschlüsse und Gewicht | |||||
| 5.1 Geräteabmessungen ohne Anschlüsse | H x B x L cm | 845 x 650 x 565 | 845 x 650 x 565 | 845 x 650 x 565 | |
| 5.2 Geräteanschlüsse für Heizung | Zoll | G 1 1/4a AG7 | |||
| 5.3 Geräteanschlüsse für Wärmequelle | Zoll | G 1 1/4a AG7 | |||
| 5.4 Gewicht der Transporteinheit(en) incl. Verpackung | kg | 119 | 128 | 134 | |
| 5.5 Kältemittel / Gesamt-Füllgewicht | Typ / kg | R410A / 2,5 | R410A / 2,9 | R410A / 3,3 | |
| 5.6 Schmiermittel / Gesamt-Füllmenge | Typ / Liter | Polyolester (POE)/ 0,7 | Polyolester (POE)/ 1,2 | Polyolester (POE)/ 1,2 | |
| 6 Elektrischer Anschluss | |||||
| 6.1 Lastspannung / Absicherung | V/A | 3-/ PE 400V (50Hz) / C10A | |||
| 6.2 Steuerspannung / Absicherung | V/A | 1-/ N / PE 230V (50Hz) / C13A | |||
| 6.3 Nennaufnahme B0 / W35 | 3/ max. Aufnahme | 1,30 / 2,6 1,67 / 3 | 2,22 / 4,3 | ||
| 6.4 Anlaufstrom m. Santhanlasser | A | 28 (ohne Santhanlasser) | 17 | 20 | |
| 6.5 Nennstrom B0 / W35 / cos φ | A / --- | 2,35 / 0,8 | 3,01 / 0,8 | 4,01 / 0,8 | |
| 7 Entspricht den europäischen Sicherheitsbestimmgungen | 8 | 8 | 8 | ||
| 8 Sonstige Ausführungsmerkmale | |||||
| 8.1 Wasser Im Gerät gegen Einfrieren geschützt | 9 | ja | ja | ja | |
| 8.2 max. Betriebsüberdruck (Wärmequelle/Wärmesenke) | 3,0 | 3,0 | 3,0 | ||
- Bei Bedarf kann der Einsatzbereich bis zu einer Soleeinittsttemperatur von -10 C erweitert werden. In thisem Fall ist die minimale Solekoncentration auf 30% anzupassen. (Einfriertemperatur -17 C). Bei Soleeinittsttemperatures von -10 C bis -5 C, Vorlauftemperatur von 55 C bis 62 C steigend.
- Der Betrieb ist bis zu einer Soleintrittstemperatur von +35^ möglich. Bei Soleintrittstemperaturen von +25^ bis +35^ , Vorlauftemperur von 62^ bis 55^ fallend.
- These Angaben characterisieren die盛大 und die Leistungsfähigkeit der Anlage nach EN 14511. Für wirtschaftliche und energetische Betrachtungen sind Bivalenzpunkt und Regler zu berücksichtigten. Dabele beudten z.B. B0W55: Wärmequellentemperatur 0 °C und Heizwasser-Vorlauftemperatur 55 °C. Diese Angaben werden ausschließlich mit sauberem Wärmeübertragem erreicht. Hinweise zur Pflege, Inbetriebnahme und Betrieb sind den entsprechenden Abschnitten der Montage- und Gebrauchsanleitung zu entnahmen.
- Die angegebenen Schallwerte gelten ohne die optional erhaltlichen Stellfüsse. Bei Verwendung der Stellfüsse kann sich der Pegel um bis zu 3db (A) erhöhen
- Der angegebene Schallruckpegel entspricht dem Betriebsgerausch der Wärmepumpe im Heizbetrieb bei 35^ Vorlaufmeteratur. Der angegebene Schallruckpegel stellt den Freifeldpegel der. Ja nach Aufstellungsort kann der Messwert um bis zu 16 dB (A) abweichen.
- Beachen Sie, dass der Platzbedarf für Rohranschluss, Bedienung und Wartung bisher ist.
- flachdichtend
- siehe CE-Konformitäserklarung
- Die Heizungsumwalzpumpe und der Wärmpumpenmanager müssen betriebsbereit sein.
| 1 Typ- und Verkaufsbeseichung | SI 14TU SI 18TU | |||
| 2 B a u f o r m | ||||
| 2.1 Ausführung Universal Universal | ||||
| 2.2 Regler Intern Intern | ||||
| 2.3 Wärmemengenzahlung integriert integriert | ||||
| 2.4 Aufstellungsord / Schutzart nach EN 60 529 Innen / IP 21 Innen / IP 21 | ||||
| 2.5 Leistungsstufen 1 1 | ||||
| 3 Einsatzgrenzen | ||||
| 3.1 Heizwasser-Vorlauf 1 °C | 20 bis 62 ±2 | 20 bis 62 ±2 | ||
| 3.2 Sole (Wärmequelle Helzen) °C | -51 bis +252 | -51 bis +252 | ||
| Frostschutzmittel Minimale Solekonzentration (-13 °C Einfreittemperatur)1 | Monoethylenglykol 25 %1 | Monoethylenglykol 25 %1 | ||
| 4 Leistungsgangaben / Durchfluss 3 | ||||
| 4.1 Heizwasserdurchfluss / Interne Druckdifferenz | ||||
| maximal (EN14511) minimal | m3/h / Pa m3/h / Pa | 2,4 / 10700 | 3,0 / 18000 | |
| 1,2 / 2700 | 1,5 / 4500 | |||
| 4.2 Wärmeleistung / Leistungszahl | EN 14511 EN 14511 | |||
| bei B-5 / W45 | kW / --- | 11,5 / 3,3 | 14,9 / 3,2 | |
| bei B0 / W55 | kW / --- | 12,8 / 3,0 | 16,5 / 2,9 | |
| bei B0 / W45 | kW / --- | 13,3 / 3,8 | 17,0 / 3,6 | |
| bei B0 / W35 | kW / --- | 13,9 / 5,0 | 17,5 / 4,7 | |
| 4.3 Schall-Leistungspegel nach EN 12102 4 dB(A) | 47 | 50 | ||
| 4.4 Schall-Druckpegel in 1 m Entfernung 4 5 dB(A) | 35 | 38 | ||
| 4.5 Soledurchsatz bei interner Druckdifferenz (Wärmequelle) m3/h / Pa | 3,4 / 14000 | 4,3 / 21500 | ||
| 5 Abmessungen / Anschlüsse und Gewicht | ||||
| 5.1 Geräteabmessungen ohne Anschlüsse 6 H x B x L cm | 845 x 650 x 565 | 845 x 650 x 665 | ||
| 5.2 Geräteanschlüsse für Heizung Zoll | G 1 1/4" AG7 | G 1 1/4" AG7 | ||
| 5.3 Geräteanschlüsse für Wärmequelle Zoll | G 1 1/4" AG7 | G 1 1/2" AG7 | ||
| 5.4 Gewicht der Transporteinheit(en) incl. Verpackung kg | 140 | 163 | ||
| 5.5 Kätemittel / Gesamt-Füllgewicht Typ / kg | R410A / 4,4 | R410A / 5,2 | ||
| 5.6 Schmiermittel / Gesamt-Füllmenge Typ / Liter | Polyolester (POE)/ 1,2 | Polyolester (POE)/ 1,9 | ||
| 6 Elektrischer Anschluss | ||||
| 6.1 Lastspannung / Absicherung V/A | 3~/PE 400V (50Hz) / C13A | 3~/PE 400V (50Hz) / C16A | ||
| 6.2 Steuerspannung / Absicherung V/A | 1~/N / PE 230V (50Hz) / C13A | 1~/N / PE 230V (50Hz) / C13A | ||
| 6.3 Nennaufnahme B0 / W35 3 / max. Aufnahme kW | 2,78 / 5,4 | 3,72 / 7,2 | ||
| 6.4 Anlaufstrom m. Sanftanlasser A | 23 | 28 | ||
| 6.5 Nennstrom B0 / W35 / cos φ A / --- | 5,02 / 0,8 | 6,71 / 0,8 | ||
| 7 Entspricht den europäischen Sicherheitsbestimmungen | 8 | 8 | ||
| 8 Sonstige Ausführungsmerkmale | ||||
| 8.1 Wasser im Gerät gegen Einfrieren geschützt 9 | ja | ja | ||
| 8.2 max. Betriebsüberdruck (Wärmequelle/Wärmesenke) | 3,0 | 3,0 | ||
- Be Fedar nach der Einsatzbereich bis zu einer Soleeintrittstemperatuer von -10C^ erweitert werden. In thisem Fall ist die minimale Solekonzentration auf 30% anzupassen. (Einfreriertemperatur -17C^ ). Bei Soleeintritttemperatuer von -10C^ bis -5C^ , Vorauftemperatur von 55C^ bis 62C^ stelgend.
- Der Betrieb ist bis zu einer Soleeintrittstemperatur von +35^ möglich. Bei Soleeintrittstemperaturen von +25^ bis +35^ , Vorlauftemperur von 62^ bis 55^ fallend.
- These Angaben characterisieren die Gunde und die Leistungsfähigkeit der Anlage nach EN 14511. Fur wirtschaftliche und energetische Betrachungen sind Bivalenzpunkt und Regler zu berücksichtigten. Dabel bedeuten z.B. BW55: Wärmequellentemperatur 0^ und Helzwasser-Vorlauftemperatur 55^ . Diese Angaben werden ausscheidlich mit sauberem Wärmeübertragem errecht. Hinweise zur Pflege, Inbetriebnahme und Betrieb sind den entsprechenden Abschreibn der Montage- und Gebrauchsanleitung zu entnahmen.
- Die angegebenen Schallwerte gelten ohne die optional erhaltlichen Stellfüsse. Bei Verwendung der Stellfüsse kann sich der Pegel um bis zu 3db (A) erhöhen.
- Der angegebene Schaldruckpegel entspricht dem Betriebsgeräusch der Wärmepumme Im Heizbetrieb bei 35 °C Vorlaufattemor. Der angegebene Schaldruckpegel stellten den Freifeldpegel der je. Nach Aufstellungsort kann der Messwert um bis zu 16 dB (A) abweichen.
- Beachen Sie, dass der Platzbedarf für Rohranschluss, Bedienung und Wartung länger ist.
- flachdichtend
- siehe CE-Konformitätserklänung
- Die Heizungsumwälzpumpe und der Wärmpumpenmanager müssen betriebsbereit sein.
13 Garantieurkunde
Glen Dimplex Deutschland GmbH
Garantieurkunde Systemtechnik
(Heizungs-Wärmpumpen, Zentrale Wohnungsluftungsgeräte) gültig für Deutschland und Österreich (Ausgabestand 04/2012)
Die nachstehenden Bedingungen, die Voraussetzungen und Umfang unserer Garantieleistung umschreiben, setzen die Gewährleistungsverpflichtungen des Verkäufers aus dem Kaufvertrag mit dem Endabnehmer unberührt. Für die Geräte leisten wir Garantie gemäß nachstehenden Bedingungen:
Wir beheben unentgeltlich nach Maßgabe der folgenden Bedingungen Mängel am Gerät, die auf einem Material-und/ oder Herstellungsfehler berufen, wenn sie uns unverzüglich nach Feststellung und innerhalb von 24 Monaten nach Lieferung an den Erstendabnehmer gemeldet werden. Bei gewerblichem Gebrauch innerhalb von 12 Monaten.
Dieses Gerät fällt nur dann unter diese Garantie, wenn es von einem Unternehmer in einem der Mitgliedstaaten der Europäischen Union gekauft wurde, es bei Aufreten des Mangels in Deutschland oder Österreich betrieben wird und Garantieleistungen auch in Deutschland oder Österreich erbracht werden konnen.
Die Behebung der von uns als garantiepflichtig anerkannter Mängel geschiet dadurch, dass die mangelhaffen Teile unentgeltlich nach unserer Wahl instandgesetzt oder durch einwandfreie Teile ersetzt werden. Durch Art oder Ort des Einsatzes des Gerätes oder schlechte Zugänglichkeit des Gerätes bedingte außergewöhnliche Kosten der Nachbesserung werden nicht übernommen. Der freie Gerätezugang muß durch den Endabnehmer gestellt werden. Ausgebaute Teile, die wir zurücknehmen, gehen in unser Eigentüm über. Die Garantiezeit für Nachbesserungen und Ersatzteile endet mit dem Ablauf der ursprünglichen Garantiezeit für das Gerät. Die Garantie erstreckt sich nicht auf leicht zerbrechliche Teile, die den Wert oder die Gebrauchstauglichkeit des Gerätes nur unwesentlich beeinträchtigen. Es ist jeweils der Original-Kaufbeleg mit Kauf- und/oder Lieferdatum vorzulegen.
Eine Garantieleistung entfällt, wenn vom Endabnehmer oder einem Dritten die entsprechenden VDE-Vorschriften, die Bestimmungen der örtlichen Versorgungsunternehmen oder unsere Montage- und Gebrauchsanweisung sowie die in den Projektierungsunterlagen enthaltenen Hinweise zu Wartungsarbeiten oder Einbindungsschemen nicht beachtet worden sind oder wenn unser faktionsnotwendiges Zubehor nicht eingesetzt wurde. Durch etwa seitens des Endabnehmers oder Dritter unsachgemäß vorgenommen Änderungen und Arbeiten, wird die Haftung für die darauf entstehenden Folgen aufgehoben. Die Garantie erstreckt sich auf das Gerät und vom Lieferer bezogene Teile. Nicht vom Lieferer bezogene Teile und Geräte-/Anlagenmängel die auf nicht vom Lieferer bezogene Teile zurückzuführen sind fallen nicht unter den Garantieanspruch.
Bei endgültig fehlgeschlagener Nachbesserung wird der Hersteller entweder kostenfrei. Ersatz liefern oder den Minderwert vergüten. Im Falle einer Ersatzlieferung behalten wir uns die Geltendmachung einer angemessenen Nutzungsanrechnung für die bisherige Nutzungszweit vor. Weitergehende oder andere Ansprüche, insbesondere solche auf Ersatz außerhalb des Gerätes entstandener Schäden, sind ausgeschlossen.
Eine Veränderung der Garantie auf 60 Monate für Heizungs-Wärmpumpe und zentrale Wohnungsluftungsgeräte ab Inbetriebnahme datum, jedoch maximal 72 Monate ab Auslieferung Werk bzw. 78 Monate ab Fertigungsdatum, wird gemäß den nachfolgenden Bedingungen gewährt: Voraussetzung für die Übernahme der verlangerten Garantie ist eine kostenpflichtige Inbetriebnahme durch den autorisierten Systemtechnik-Kundenst mit Inbetriebnahmeprotekoll innerhalb einer Betriebszeit (Verdichterlaufzeit) von weniger als 150 Stunden. Die Beauftragung der kostenpflichtigen Inbetriebnahme durch den Systemtechnik-Kundendienst erfolgt schriftlich mit dem entsprechenden Auftragsformular oder mittels der Online-Beauftragung im Internet (www.dimplex.de/garantieverlaengerung). Der Bestätigung der Garantiezeitveränderung vorausgesetzt, ist die vollständige Bezahlung der Inbetriebnahmepauschale und die Beseitigung etwaiger, im Feld Bemerkungen des Inbetriebnahmeprotekolls, vermerkter Mängel. Die Bestätigung der Garantiezeitveränderung erfolgt von unter angegebener Adresse nach erfolgreichem Abschluss der Inbetriebnahme und der Einreichung des Inbetriebnahmeprotekolls durch den Systemtechnik-Kundenst.
Die Inbetriebnahmeauschale beinhaltet die eigentliche Inbetriebnahme und die Fahrtkosten. Es wird keine Haftung für die ordnungsgemäß Planung, Dimensionierung und Ausführung der Gesamtanlage übernommen. Die Behebung von Anlagenmängeln und Wartezeiten sind Sonderleistungen.
Die aktuellen Inbetriebnahmepauschalen und der in der Inbetriebnahmepauschale enthaltene Leistungsumfang sind im Internet unter: www.dimplex.de/garantieverlaengerung hinterlegt. Hier ist ebenfalls eine Online-Beauftragung integriert.
Glen Dimplex Deutschland GmbH
Geschäftsbereich Dimplex
Kundendienst Systemtechnik
Am Goldenen Feld 18·95326 Kulmbach
Tel.-Nr.: +49 (0) 9221 709 562
Fax.-Nr.: +49 (0) 9221 709 565
E-Mail-Adresse: 09221709565@glendimplex.de
09221709565@dimplex.de
Internet: www.dimplex.de
www.dimplex.de/serviceauftrag
www.dimplex.de/garantieverlösung
Für die Auftragsbearbeitung werden der Typ, die Erzeugnisnummer E-Nr. bzw. Fabrikationsnummer Fabr.-Nr. oder Seriennummer S/N, das Fertigungsdatum FD und falls angegeben der Kundendienstindex KI des Gerätes besteht.
These Angaben befoinden sich auf dem Typschild des Gerates.
Kundendienstadresses:

Table of contents
Hydraulisches Einbindungsschema / Hydraulic integration diagram /
3.1 Steuerung / Control / Commande

3.2 Steuerung / Control / Commande

| A1 Brücke EVU-Sperre, muss eingelegt werden, wenn ein EVU-Sperschütz vorhanden ist (Kontakt offen = EVU-Sperre) | Utility block (EVU) bridge must be inserted if no utility blocking contactor is present (contact open = utility block). | ||
| A2 Brücke Sperre: muss entfern werden, wenn der Eingang genutzt wird (Eingang offen = WP gespert) | Block bridge: Must be removed when the input is being used (input open = HP blocked). | ||
| A3 Brücke Störung M11: muß entfern werden, wenn der Eingang gnutzt wird (Eingang offen = Störung M11) | M11 link cable fault: must be removed when the input is being used (input open = M11 fault) | ||
| A11 Brücke Solar: bei Verwendung eines Solarmodulus muss die Brücke entfern werden und die Klemmstellen mit dem Solar-Modul verbunden werden. | Solar bridge: When a solar energy module is used, the bridge must be removed and the solar energy module connected to the terminal connections. | ||
| A - R2 Brücke Rücklauführer: - muss versetzt werden, wenn doppelten diffrenzdruckloser Verteilern und „Heizkreisumkehrventil“ verwendet wird. Neue Klemmstellen: X3 / 1 und X3 / 2 | Return sensor bridge: - Must be moved when a dual differential pressureless manifold and a “heating circuit reversing valve” are used. New terminal connections: X3/1 and X3/2 | ||
| B2* Pressostat Niederdruck Primärkreis | Low-pressure controller, primary circuit | ||
| B3* Thermostat Warmwasser Hot water thermostat Thermostat eau chaude | |||
| B4* Thermostat Schimmabadwasser | Swimming pool water thermostat Chaffage à carter d'huile | ||
| E1 Ölumfpehtung Oil sump heater | |||
| E9* Tauchheizkorper Warmwasser) | Immersion heater for hot water | ||
| E10* 2* Wärmerzeugeiger | 2ndheat generator | ||
| F2 Sicherung für Steckklemmen J12; J13 und J21 5x20 / 4,0AT | Fuse for plug-in terminals J12; J13 and J21 5x20 / 4,0AT | ||
| F3 Sicherung für Steckklemmen J15 bis J18 und J22 5x20 / 4,0AT | Fuse for plug-in terminals J15 to J18 and J22 5x20 / 4,0AT | ||
| F4 Hochdruckpressostat | High-pressure switch | ||
| F5 Niederdruckpressostat | Low-pressure switch | ||
| F7 Heilgasthermostat | Hot gas thermostat | ||
| F10.1* Durchflusschalter Primärkreis | Flow rate switch for primary circuit | ||
| F10.2* Durchflusschalter Sekundärkreis | Flow rate switch for secondary circuit | ||
| F12 Störmeledkontakt N7 | Fault signaling contact N7 | ||
| [H5]* Leucht Störfermanzeige | Remote fault indicator lamp | ||
| J1 Spannungsversorgung | Voltage supply | ||
| J2-3 Analogeingeange Analogue inputs | Entrées analogiques | ||
| J4 Analogausgänge | Analogue outputs | ||
| J5 Digitaleingeänge | Digital inputs | ||
| J6 Analogausgänge | Analogue outputs | ||
| J7-8 Digitalieingeänge | Digital inputs | ||
| J10 Bediteil | Control panel | ||
| J11 frei free | Libre | ||
| J12-J18 230 V AC - Ausgänge | 230 V AC outputs 230 V AC - outputs | ||
| J19 Digitalieingeänge | Digital inputs | ||
| J20 Analogausgänge: Analogeingeange. Digitalieingeänge | Analogue outputs; Analogue inputs, Digital inputs | ||
| J21-22 Digitaliausgänge | Digital outputs | ||
| J23 Bus-Verbindung zu Modulen | Bus connection to modules | ||
| J24 Spannungversorgung für Komponenten | Power supply for components | ||
| J25 Schnittstelle | Interface | ||
| J26 Bus - Verbindung interm | Bus connection internal | ||
| K1 Schütz M1 | Contactor M1 | ||
| K20* Schütz E10 | Contactor E10 | ||
| K21* Schütz E9 | Contactor E9 | ||
| K22* EVU-Sperschütz | Utility blocking contactor | ||
| K23* Hilfsrelais für Sperrengang | Auxiliary relay for disable contactor | ||
| K31.1* Anforderung Zirkulation Warmwasser | Domestic hot water circulation request | ||
| M1 Verdichter | Compressor | ||
| M7 Stellmotor für Expansionsventil | Actuator for expansion valve | ||
| M11* Primäreikspumpme | Primary circuit pump | ||
| M13* Heizungsumwätzpumpme | Heat circulating pump | ||
| M15* Heizungsumwätzpumpme 2. Heizkreis | Heat circulating pump for heating circuit 2 | ||
| M16* Zusatzumwätzpumpme | Auxiliary circulating pump | ||
| M18* Warmwasserladepumpme | Hot water loading pump | ||
| [M19]* Schwimmbadwasserumwätzpumpme | Swimming pool circulating pump | ||
| M21* Mischer Hauptkreis oder 3. Heizkreis | Mixer for main circuit or heating circuit 3 | ||
| M22* Mischer 2. Heizkreis | Mixer for heating circuit 2 | ||
| [M24]* Zirkulationspumpme Warmwasser | Domestic hot water circulating pump | ||
| N1 Regelinheit | Control unit | ||
| N7 Santhanlaufsteuerung M1 | Soft start control M1 | ||
| N14 Bediteil | Control panel | ||
| N17 pCOe-Modul | pCOe module | ||
| N20 Wärmedemengehörther Thermal energy meter | Compteur de chaleur | ||
| N23 Ansteuerung elektronisches Expansionsventil E-V connection (1 = grün; 2 = gelb; 3 = braun; 4 = weiß) | Control for electronic expansion valve E-V connection (1=green; 2=yellow; 3=brown; 4=white) | ||
| N24 Smart RTC | Smart RTC | ||
| R1* Außenfähler Heizkreis | External sensor | ||
| R2 Rücklauführer Heizkreis | Return sensor for heating circuit | ||
| R2.1* Rücklauführer Heizkreis im doppelten diffrenzdrucklosen-Verteiler | Return sensor for heating circuit in dual differential pressureless manifold | ||
| R3* Warmwasserfähler | Hot water sensor | ||
| R5* | Fuhler 2. Heizkreis | Sensor for heating circuit 2 | Sonde pour 2e circuit de chauffage |
| R6 Vorlaufführ Primärkreis Flow sensor for primary circuit Sonde aller circuit primaire | |||
| R7 | Codierwiderstand | Coding resistor | Résistance de codage |
| R9 Vorlaufführ Heizkreis Flow sensor for heating circuit Sonde aller circuit de chauffage | |||
| R13* | Fuhler regenerativ, Raumfuhrer, Fuhler 3. Heizkreis | Renewable sensor, room sensor, sensor for heating circuit 3 | Sonde mode régénérafl, Sonde d'ambiance, Sonde 3ème circuit de chauffage |
| R24 | Rücklafführ Primärkreis | Return sensor, primary circuit | Sonde retour circuit primaire |
| R25 | Drucksensor Kältekreis - Niederdruck pO | Pressure sensor for refrigerating circuit - low pressure pO | Capteur de pression circuit réfrigérant - basse pression pO |
| R26 | Drucksensor Kältekreis - Hochdruck pc | Pressure sensor for refrigerating circuit - high pressure pc | Capteur de pression circuit réfrigérant - haute pression pc |
| R27 | Sauggasfuhr | Suction gas sensor | Sonde de gaz d'aspiration |
| T1 | Sicherheitstransformator 230 / 24 V AC - Regelung | Safety transformer 230 / 24 V AC - regulation | Transformateur de sécurité 230 / 24 V AC - Régulation |
| T2 | Sicherheitstransformator 230 / 24 V AC - N23 | Safety transformer 230 / 24 V AC - N23 | Transformateur de sécurité 230 / 24 V AC - N23 |
| X1 | Klemmleiste Einspeisung Last | Terminal strip, infeed | Alimentation bornier |
| X2 | Klemmleiste Spannung = 230 V AC | Terminal strip voltage = 230 V AC | Tension bornier = 230 V AC |
| X3 | Klemmleiste Kleinspannung < 25 V AC | Terminal strip, extra-low voltage < 25 V AC | Faible tension bornier < 25 V AC |
| X5.1 | Busverteilerklemme | Bus distribution board terminal | Régléttes Bus |
| * | Bauteile sind bauseits anzuschlieben / beizustellen | Components must be connected / supplied by the customer | Les pièces sont à raccarder / à fournir par le client |
| [ ] | Flexible Beschaltung - siehe Vorkconfiguration (Änderung nur durch Kundendienst!) | Flexible switching - see pre-configuration (changes by after-sales service only!) | Commande flexible - voir pré-configuration (modification uniquement par le SAV !) |
| - | werksheit verdraht | Wired ready for use | câblé en usine |
| - | bauseits bei Bedarf anzuschlieben | To be connected by the customer as required | À raccarder par le client au besoin |
| (1) | nur bei SI 6TU | only in case of SI 6TU | uniquement pour SI 6TU |
| (2) | nur bei SI 8TU, SI 11TU, SI 14TU, SI 18TU | only in case of SI 8TU, SI 11TU, SI 14TU, SI 18TU | uniquement pour SI 8TU, SI 11TU, SI 14TU, SI 18TU |
| (3) | nur bei SI 6TU, SI 8TU, SI 11TU, SI 14TU | only in case of SI 6TU, SI 8TU, SI 11TU, SI 14TU | uniquement pour SI 6TU, SI 8TU, SI 11TU, SI 14TU |
| (4) | nur bei SI 18TU | only in case of SI 18TU | uniquement pour SI 18TU |
| ACHTUNG! | ATTENTION! | ||
| An den Steckklemmen N1-J1 bis J11, J19, J20; J23 bis J26 und den Klemmleisten X3, X5.1 liegt Kleinspannung an. Auf keinen Fall davon hier eine höhere Spannung angelegt werden. | Plug-in terminals N1-J1 to J11, J19, J20, J23 to J26 and terminal strip X3, X5.1 are connected to extra-low voltage. A higher voltage must on no account be connected. | A ATTENTION! | |
| Une faible tension est appliquée aux bornes enchichables N1-J1 à J11, J19, J20, J23 à J24 et au bornier X3, X5.1. Ne jamais appliquée une tension plus elevée. | |||
Glen Dimplex Deutschland GmbH
The undersigned Geschäftsbereich Dimplex
bestätigt hiermit, dass das (die) nachfolgend bezeichnete(n) Gerä(e) den nachfolgenden einschlädigem EG-Richtlinien entspricht. Bei jeder Änderung des (der) Gerä(e)s verliert diese Erklärung ihre Gültigkeit.
Bezeichnung: Wärmepumperpen
Niederspannungsrichtlinie 2006/96/EG
EMV-Richtlinie 2004/108/EG
Druckgeräterichtlinie 97/23/EG
EC Directives
Konformitätsbewertungsverfahren
Modui
CE-Zeichen angebracht:
2011
Die EG-Konformitätserklung wurde ausgestellt.
CE mark added:
2011
EinfachAnleitung