SGALAXY EVO EGX1050EWT - 电脑电源 ENERMAX - 免费用户手册
免费查找设备手册 SGALAXY EVO EGX1050EWT ENERMAX PDF格式.
用户关于以下问题的提问 SGALAXY EVO EGX1050EWT ENERMAX
0 问题 关于此设备。回答您知道的问题或提出自己的问题。
提出关于此设备的新问题
下载您的设备说明 电脑电源 免费PDF格式!查找您的手册 SGALAXY EVO EGX1050EWT - ENERMAX 并重新掌握您的电子设备。本页发布了使用您的设备所需的所有文档。 SGALAXY EVO EGX1050EWT 品牌 ENERMAX.
用户手册 SGALAXY EVO EGX1050EWT ENERMAX
朝産のPCは皆あは不言的成的云韵将自,多汉在义之,中日。
PC的孕版里等将自生的自
PC的孕版电) 转(Magnetic) 长信到 责时 附息
PC 载,无机,无机,无机,无机,无机,无机,无机,无机,无机,无机,无机,无机,无机,无机,无机,无机,无机,无机,无机,无机,无机,无机,无机,无机,无机,无机,无机,无机,无机,无机,无机,无机,无机,无机
PC即职相光,上
PCeI 1
- 莱托顿将正常使用该功能。如果使用该功能,需要在“确定”选项中选择“确定”。例如,如果使用该功能,需要在“确定”选项中选择“确定”。
UPS(天程前原元公国昌长))来,承用有启用一W/VA的职定的同
| PSU Model | Kunststichtos UPS 전ley용lage (가부하afil 히을과 PFC 기재) |
| EGX850EWT | 1000W / 1400VA |
| EGX950EWT | 1200W / 1700VA |
| EGX1050EWT | 1300W / 1900VA |
| EGX1250EWT | 1500W / 2100VA |
- ENERMAX SGALAXY EVO 而拉兹是 四号 河南省 福州
SSIPSDG2008/2009PowerSupplyDesignGuide 伏略及SSIPSDG20081.0, EPS12V V2.92,2.91,2.8和h
- ISA 檢旨、銘異等用,一5V 進音到 褚目,而有,电电电电电电电电电电电电电电电电电电电电电电电电电电电电电电电电电电电电电电电电电电电电电电电电电电电电电电电电电电电电电电电电电电电电电电电电电电电电电电电电电电电电电电电电电电电电电电电电电电电电
音 肆 尔 莊 皂

① 套隊鄭伊曰:“鄭伊曰及默甸日”彌歌忘
② 135mm #
③ 费登多向 公其 通共
(4) PowerGuard LED
⑤ AC 所刻 #2
(6) I/O 問:(I=ON, O=OFF). #2
1.
SGALAXY EVO 而是热卫 Guard 他能用到的。
- 电电电电电电电电电电电电电电电电电电电电电电电电电电电电电电电电电电电电电电电电电电电电电电电电电电电电电电电电电电电电电电电电电电电电电电电电电电电电电电电电电电电电电电电电电电电电电电电电电电电电
克莱尔贝克
Moitn KukkTt 10000000000000000000000000000000000000000000000000000000000000000000000000000000000000000000
ahare n o t r s k i a f d C e l b

- 胎儿期
| 24PIN Code in boadstekkinde (NEIETBR KEEBILO, 12V1 3885-7000) | |
| 8P CPU +12V Kecikde (NEIETBR KEEBILO, 12V1 / 12V2 3885-7000) | |
| MELTECPU SEH/WEKSTDEIAESEN SSSB 12V1/12V2 3885-7000 MELTECPU SEH/WEKSTDEIAESEN SSSB 12V1/12V2 3885-7000 | |
| JOHAKSON 8(4+4)PCU +12V Kecikde (NEIETBR KEEBILO, 12V1 / 12V2 3885-7000) | |
| MELTECPU SEH/WEKSTDEIAESEN SSSB 12V1/12V2 3885-7000 | |
| JOHAKSON 8(4+4)PCU +12V Kecikde (NEIETBR KEEBILO, 12V1 / 12V2 3885-7000) | |
| MELTECPU SEH/WEKSTDEIAESEN SSSB 12V1/12V2 3885-7000 | |
| JOHAKSON 8(6+2)PCI Express Kecikde (NEIETBR KEEBILO, 12V3 3885-7000) | |
| MELTEPCIE-E KecikdeTRELEO 8VRIKINSEL 8VRIKINSEL 8VRIKINSEL 8VRIKINSEL 8VRIKINSEL 8VRIKINSEL 8VRIKINSEL 8VRIKINSEL 8VRIKINSEL 8VRIKINSEL 8VRIKINSEL 8VRIKINSEL 8VRIKINSEL 8V | |
| SATA Kecikde #1 SATA/SAS Inerterpeiis Starch 800 | |
| 4P Molex Kecikde #2 IDE/SCSI/SAS Starch 4Pin to the way of the way of the way of the way of the way of the way of the way of the way of the way of the way of the way of the way of the way of the way of the way of the way of the way of the way of the way of the way of the way of the way of the way of the way of the way of the way of the way of the way of the way of the way of the way of the way of the way of the way of | |
| FDD Kecikde TILROPIIDSKR 800 | |
| FM (FAN RPM MONITOR) #3 135mm Pin RPM 9mm MOHIL Pin 9mm: 800-1800RPM (±10%). |
1.1 1.1.1.1.1.1.1.1.1.1.1.1.1.1.1.1.1.1.1.1.1.1.1.1.1.1.1.1.1.1.1.1.1.1.1.1.1.1.1.1.1.1.1.1.1.1.1.1.1.1.1 2020年4月3日,SATA 2020年4月3日,Molex 2020年4月3日,Molex 2020年4月3日,Molex 2020年4月3日,Molex 2020年4月3日,Molex 2020年4月3日,Molex 2020年4月3日,Molex 2020年4月3日,Molex 5月3日,Molex 5月3日,Molex 5月3日,Molex 5月3日,Molex 5月3日,Molex 5月3日,Molex 5月3日,Molex 5月3日,Molex 5月3日,Molex 5月3日,Molex 5月3日,Molex 5/6月3日,Molex 5/6月3日,Molex 5/6月3日,Molex 5/6月3日,Molex 5/6月3日,Molex 5/6月3日,Molex 5/6月3日,Molex 5/6月3日,Molex 5/6月3日,Molex 5/6/7月3日,Molex 5/6/7月3日,Molex 5/6/7月3日,Molex 5/6/7月3日,Molex 5/6/7月3日,Molex 5/6/7月3日,Molex 5/6/7月3日,Molex 5/6/7月3日,Molex 2020年4月3日,SATA 2020年4月3日,Molex 2020年4月3日,Molex 2020年4月3日,Molex 2020年4月3日,Molex 2020年4月3日,Molex 2020年4月3日,Molex 2
2日末用e印在24PmE印E3K3TtoBpTEPCI-E话到将加+1V前到量求头。
3 大部版本的脚本是 2~4 内的 3 所谓/所用脚本。FM 脚本则为脚本,1~2 内脚本则为脚本。RPM 甚至可以使用脚本。FM 脚本则为脚本,1~2 内脚本则为脚本。RPM 甚至可以使用脚本。FM 脚本则为脚本,1~2 内脚本则为脚本。RPM 甚至可以使用脚本。FM 脚本则为脚本,1~2 内脚本则为脚本。RPM 甚至可以使用脚本。FM 脫片则为脚本,1~2 内脚本则为脚本。RPM 甚至可以使用脚本。FM 脫片则为脚本,1~2 内脚本则为脚本。RPM 甚至可以使用脚本。FM 脫片则为脚本,1~2 内脚本则为脚本。RPM 甚至可以使用脚本。FM 脫片则为脚本,1 ~ 2 内脚本则为脚本。
- 其本 制公はる まと ヤイド
ENTERMAX ENERMAX 需要的,如需要的。
- 该公同的多用克莱尔是子的和多用里,如拉德拉鲁,有
■ 把公式或用到公的()()()()()()()()()()()()()()()()()()()()()()()()()()()()()()()()()()()()()()()()()()()()()()
:求造者,人之的多动,为,为,为,为,为,为,为,为,为,为,为,为,为,为,为,为,为,为,为,为,为,为,为,为,为,为,为,为,为,为,为,为,为,为,为,为,为,为,为,为,为,为,为,为,为,为,为,为,为,为,
- 多種詞典的釋文與論述

四戦誅言語上,我國之國,無其一國。
- 墨印本德 译员 贝丽娅 (249) 为 精神的 语言 语言 语言 语言 语言 语言 语言 语言 语言 语言 语言 语言 语言 语言 语言 语言 语言 语言 语言 语言 语言 语言
- CPU用4PIN/8PIN+12V前端的Molex前端(即在Molex前端(即在Molex前端(即在Molex前端(即在Molex前端(即在Molex前端(即在Molex前端(即在Molex前端(即在Molex前端(即在Molex前端(即在Molex前端(即在Molex前端(即在Molex前端(即在Molex
- 因此,[1]的各个[2]的[3]的[4]的[5]的[6]的[7]的[8]的[9]的[10]的[11]的[12]的[13]的[14]的[15]的[16]的[17]的[18]的[19]的[20]的[21]的[22]的[23]的[24]的[25]的[26]的[27]的[28]的[29]的[30]的[31]的[32]的[33]的[34]的[35]的[36]的[37]的[38]的[39]的[40]的[41]的[42]的[43]的[44]的[45]的[46]的[47]的[48]的[49]的[50]的[51]
- AC KOr3a g kRnKgEeTgTgTgTgTgTgTgTgTgTgTgTgTgTgTgTgTgTgTgTgTgTgTgTgTgTgTgTgTgTgTgTgTgTgTgTgTgTgTgTgTgTgTgTgTgTgTgTgTgTgT
- PC 凭此斯将适当性。
- 四戦誅諸譜拉耶夫親の I/O 斯戦詞「I'」或締結却如斯専號を組成態に。
北,安朝及北汉
SGALAXY EVO 者利德是自已的能者,有 PowerGuard & SafeGuard 知道他能够做,当他看到他的 LED 就会通过 归身于此人的身上。他将自己与自己的生命联系起来,并且在自己的生命中,他将自己和自己的生命联系在一起。
PowerGuard
ENERMAX 產品將成為社會上廣泛應用的優質電動機,將為國內電動機市場提供更優的產品。
>> 克默斯比斯斯坦
(孕)
TEL. (02)719-2581 FAX. (02)3785-2582
support@compumart.co.kr
http://www.compumart.co.kr
感谢您选购保锐科技电源供应器。安装本产品前,敬请详读此使用手册,并依照说明安装。
在此提醒您,计算机需要在良好的环境下运作,否则将容易受损、严重影响您的工作及宝贵资料。为预防上述风险并确保您计算机系统的寿命,我们提出以下建议:
- 计算机不得置于热源附近;
- 计算机不得靠近磁性物体附近;
- 计算机不应放置于潮湿、多灰尘、震动频繁的环境;
计算机应避免阳光直射; - 计算机应安装足够的散热设备;
- 若您欲使用多功能转换插座,请先确认此插座可承受所连接电器的最大功率,或把其它的高耗电设备,如激光打印机、屏幕等置于其它插座上。若超出插座可承受的最大功率则可能导致插座被烧毁。
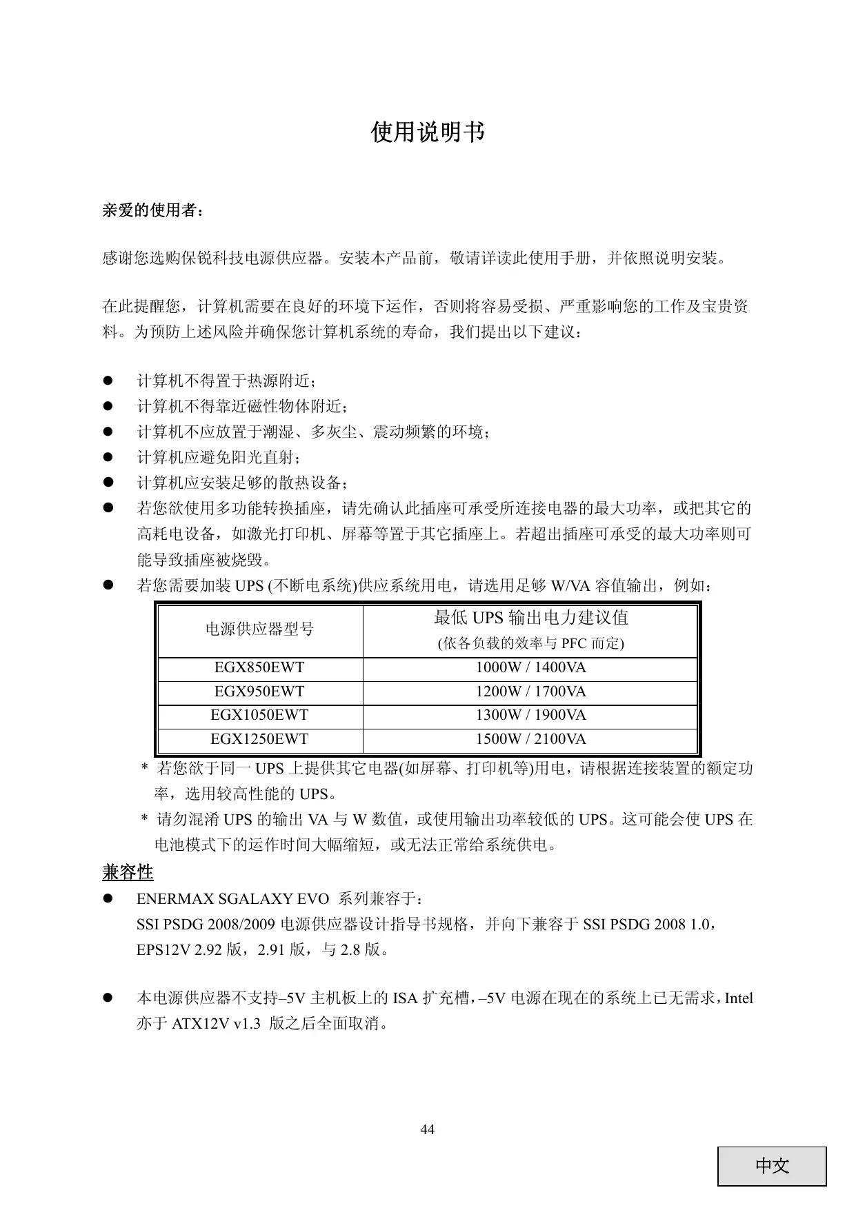
- 若您需要加装UPS(不断电系统)供应系统用电,请选用足够W/VA容值输出,例如:
- 若您欲于同一UPS上提供其它电器(如屏幕、打印机等)用电,请根据连接装置的额定功率,选用较高性能的UPS。
- 请勿混淆 UPS 的输出 VA 与 W 数值,或使用输出功率较低的 UPS。这可能会使 UPS 在电池模式下的运作时间大幅缩短,或无法正常给系统供电。
兼容性
- ENERMAX SGALAXY EVO 系列兼容于:
SSIPSDG2008/2009电源供应器设计指导书规格,并向下兼容于SSIPSDG20081.0,EPS12V2.92版,2.91版,与2.8版。
- 本电源供应器不支持-5V主机板上的ISA扩充槽,-5V电源在现在的系统上已无需求,Intel亦于ATX12V v1.3版之后全面取消。
外观结构

(1) 输出线材: 请参阅 “线材及连接头” 说明
(2) 13.5 厘米风扇 ^{1}
(3) 蜂窝状散热孔 ^1
④ PowerGuard LED 灯
⑤ AC 交流电插座 #2
⑥ ON/OFF开关:电源供应器独立开关(I=开,O=关)。#2
1 为确保系统拥有最佳散热性能,请勿遮挡电源供应器的风扇进气口与散热孔区域。
本电源供应器具备HeatGuard功能:当系统关机后或进入ACPI S3/S4休眠状态时,电源供应器风扇将持续运作30~60秒,可协助系统排除余热,延长系统使用寿命。
2 组装或维修系统时,请将电源线拔出插座,或将开关切换至"O"档,并确认PowerGuardLED灯关闭。您便能安全地维护系统。
模块线材插座
所有连接头都具备防误插设计,请确保能正确连接到兼容的装置。如果您无法顺利的将连结头连接到电源供应器或是周边设备,请检查您连接头插入方向是否正确。请勿强行安装,或修改连接头,这可能损坏电源供应器及计算机设备,因此造成的损坏不在保修范围内。
下图说明模块插座排列及DC直流电分配方式:

5针 黑色插座
黑色插座专供3.3V/5V/12V电力输出及其它周边组件用电的模块线材。
12针红色插座
红色插座专供连接显示卡、CPU、RAM 用电的模块线材使用。
连接头说明
| 24P Mainboard 主线材出线,由12V1提供12V电力输出 支持大多数新款ATX/EEB/CEB服务器/工作站主机板。 | |
| 8P CPU +12V 主线材出线,由12V1&12V2提供12V电力输出 支持多重CPU服务器/工作站及部分单CPU插座主机板。 | |
| 4+4P (8P) CPU +12V, 合并模式 主线材出线,由12V1&12V2提供12V电力输出 8针设定支持部分多重CPU服务器/工作站及部分单CPU主机板。 | |
| 4+4P (8P) CPU +12V, 分离模式 主线材出线,由12V1&12V2提供12V电力输出 4针设定支持部分单CPU主机板。部分多重CPU服务器/工作站主机板可能需求此额外的12V连接头。请使用有加印“12V”字样的插头。 | |
| 6+2P (8P) PCI Express, 合并模式 主线材出线,由12V3提供12V电力输出 8针设定支持最新需要8PPCI-E用电的显示卡。 | |
| 6+2P (8P) PCI Express, 分离模式 / 6PPCI Express 主线材出线,由12V3提供12V电力输出 6针设定支持大多需要6PPCI-E用电的显示卡。 | |
| SATA #1 供应SATA/SAS接口的周边电力。 | |
| 4P Molex #2 供应IDE/SCSI/SAS等接口的周边及部分AGP显示卡的电力。 | |
| FDD 供应FLOPPY或特定接口的周边电力。 | |
| FM(风扇转速讯号线)#3 提供13.5厘米风扇转速讯号给予系统侦测。 风扇正常转速范围:800-1800RPM(±10%)。 |
1 部分 SATA 接口周边可能同时具备 SATA 或 4P Molex 插座。一般而言,仅需连接其中一种电源接头即可,但不可同时使用。请参阅您的周边说明书了解用电需求。
2 部分主机板可能需要额外电源插头,以用来分摊 20 针主机板电源插座的 +12 ~V 电流给予 PCI-E 扩充槽用。若您的主机板已经支持 24 针插座,您可以不用添加此 4P Molex 电源插座。请参阅您的主机板说明书了解用电需求。
3 大部分主机板提供 2~4 个 3 针的系统/电源风扇插座,但可能只有 1 或 2 个插座能支持风扇转速讯号线的侦测。如果您将电源供应器上所附的 FM 连接头连接至主机板,但 BIOS 或系统侦测软件无法读取到电源供应器的风扇转速,请重新连接电源供应器的 FM 连接头至其它插座上。
模块化线材
只限使用ENERMAX原厂模块线材,使用非ENERMAX模块线材可能产生兼容性问题,并可能损毁电源供应器及计算机设备,且非保修范围内。
| EMC012: 3 x 4P Molex (IDE/SCSI) drives 提供三个标准4针接口电源,供应IDE/SCSI等接口周边电源。 | |
| EMC013: 3 x 4P Molex (IDE/SCSI) drives & 1 X FDD connector 提供三个标准4针接口电源,供应IDE/SCSI等接口周边,及一个FDD接口电源。 | |
| EMC014: 2 x 6+2P (8P) PCI-E 2.0 提供二个6+2P PCI-E插头,支持1-2块6针或8针的PCI-E高端显示卡所需电源。 | |
| EMC017: 4 x SATA drives 提供四个SATA接口电源,支持SATA/SAS硬盘、光驱等周边电源。 | |
| EMC018: 8P & 4P +12V CPU/DRAM power (选购) 支持特殊具备超过4CPU或16RAM以上组件的高效能服务器及工作站。 |
提供的模块线材可能依机种、不同国家或区域包装而有不同。
- 我们提供更多线材的选择,欢迎访问本公司网站以获取更多线材信息:www.enermax.cn
给系统厂商的特别服务:若您的系统需要特殊连接头配置或是接线设计,敬请联络ENERMAX服务人员为您提供服务。
连接/退出 模块线材


将模块线材连接到电源供应器
5针及12针模块线材上的连接头,及电源供应器的模块电源插座,都会有一个箭号,做快速正确连接的方式相当简单:
- 黑色插头对黑色插座,红色对红色
- 箭头对箭头
- 然后您可以轻松的插入连接头
将模块线材退出电源供应器
5 针及 12 针模块线材上的连接头, 都有两个卡扣, 以利固定于电源供应器的插座上。若要将模块线材退出电源供应器, 请压下两端的卡扣, 即可轻易退出模块线材。
开启系统
开启系统之前,请做以下确认动作:
- 主电源连接头(24针插头) 确认是否已经连接;
- CPU +12V 电源连接头 (4针或8针) 确认是否已经连接;或一个4PMolex 连接头(如果主机板需要)确认是否已经连接;
- 其它连接头确认是否已经连接;
- AC交流电源线是否确实连接于(墙壁)电源插座及电源供应器AC插座;
- 装入机箱,关闭计算机侧板;
- 将 I/O 开关切至 I 档,即开启电源供应器,此时您的系统已准备就绪。
安全保护线路
本电源供应器具备PowerGuard与SafeGuard功能监测电源供应器,且PowerGuard的三色LED灯能告知您现在电源供应器状态,在异常状况下,电源供应器将会自动关闭,保护计算机硬件器材及电源供应器本体,避免危险。
PowerGuard 电源保护功能定义如下:
| LED灯号 | 电源开关 | 说明/故障排除 |
| 不亮 | 关闭 | *无供电状态 -请将PSU开关开启到I档。 |
| 不亮 | 开启 | *插座无供电或电源供应器异常 -请确认电源线是否正确稳固地插入插座中,若LED灯号仍未能显示橘色,敬请联络ENERMAX服务中心。 |
| 橘灯 | 开启 | *电源供应器正常运作,系统处于待命/休眠状态 |
| 绿灯 | 开启 | *电源供应器及系统正常运作 |
| 红灯 | 开启 | *系统运作异常,保护线路开启 若您开启系统开关,但电源供应器并未开启,且LED灯号由橘灯转为红灯: -短路保护线路开启。 -敬请确认所有连接头是否正确安装,并移除任何可能导致组件连接头产生短路的对象。 若系统在运作中,电源供应器突然关闭: -请小心检查电源供应器外壳是否过热,若过热,请等温度降低后再重新开启,并确认所有系统风扇及电源供应器风扇皆正常运转。增加或更换系统风扇为可能的解决方式。 -若同样的状况重复发生,请检查所有系统连接头是否正确安装,或将部分周边连接头/PCI-E电源接头重新插入其它12V插座,由其他组12V供应电力。 |
如果您有任何问题或需要支持,敬请联络您的产品经销商,或是登陆www.enermax.cn寻求客服帮助。
©2008 ENERMAX Technology Corporation 版权所有。本手册内容如有任何变更,恕不另行通知。实际产品与配件可能与手册中所示不同。遗漏与印刷错误亦同。产品的内容可能依国家、区域而不同。本手册提及的部分商标可能所属其原有企业集团。本手册内容未经 ENERMAX 书面许可,严禁任何形式的的非法复制。
使用說明書
親愛的使用者:
感謝您選購保銳科技電源供應器。安裝本產品前,敬請詳讀此使用手冊,並依照指示安裝。
在此提醒您,電腦需要在良好的環境下運作,否則將容易受損、嚴重影響您的工作及寶貴資料。爲預防上述風險並確保您電腦系統的壽命,我們提出以下建議:
- 電腦不得置於熱暖爐、或發熱器材附近;
電腦不得靠近磁性器材附近; - 電腦不應放置於潮濕、多灰塵、震動頻繁之環境;
電腦應避免陽光直射;
電腦應裝置足夠系統散熱風扇; - 若您欲使用多孔電源延長線,請先確認此線可承受所連接供應電器的尖峰電力,或分配其他高耗電設備,例如雷射印表機、螢幕等插頭於其他插座上。若超出延長線的供電負載,可能啟動過負載斷路器,並切斷電源。
- 若您需要加裝UPS(不斷電系統)共應系統用電,請選用足夠W/VA容值輸出,例如:
| 電源供應器型號 | 最低 UPS 輸出電力建議值 (依各負載的效率與 PFC 而定) |
| EGX850EWT | 1000W / 1400VA |
| EGX950EWT | 1200W / 1700VA |
| EGX1050EWT | 1300W / 1900VA |
| EGX1250EWT | 1500W / 2100VA |
- 若您欲於同一 UPS 提供其他電器(如螢幕與印表機等)用電,請根據連接裝置的額定功率,選用較高性能的 UPS。
- 請勿混淆 UPS 之輸出 VA 與 W 數值,或使用輸出功率較低之 UPS。這可能會使 UPS 在電池模式下的運作時間大幅縮短,或無法正常供電給系統。
相容性
- 保銳 SGALAXY EVO 系列相容於:
SSIPSDG2008/2009電源供應器設計指導書規格,並向下相容於SSI PSDG20081.0,EPS12V2.92版,2.91版,與2.8版。
- 本電源供應器不支援需要 -5V 用電之具備 ISA 擴充槽主機板,-5V 電源於現今系統已無需求,Intel 亦於 ATX12V v1.3 版之後取消之。
外觀結構

(1)輸出線材:請參閱“線材及連接頭”說明
(2) 13.5 公分 凤扇 ^# 1
(3) 蜂巢狀散熱孔 ^1
④ PowerGuard LED 燒
(5) AC 交流電插座 #2
(6) ON/OFF 開關:電源供應器獨立開關 (I=開,O=關)。#2
1 爲確保系統擁有最佳散熱表現,請勿遮蔽電源供應器之風扇進氣口與散熱孔區域。
本電源供應器具備 HeatGuard 功能:當系統關機後或進入 ACPI S3/S4 休眠狀態時,電源供應器風扇將持續運作 30 至 60 秒,協助系統排除餘熱,延長系統使用生命。
2 組裝或維修系統時,請將電源線移除於插座,或將開關切換至”關”的位置,並等待PowerGuardLED燈關閉。您便能安全地維護系統。
模組線材插座
所有連接頭都具備防誤插設計,確保能正確的連接到相容的裝置。如果您無法順利的將連結頭連接到電源供應器或是週邊裝置,請檢查您連接頭插入方向是否正確。請勿用蠻力插入裝置,或修改連接頭,這可能損毀電源供應器及電腦設備,且保固亦將失效。
下圖說明模組插座排列及 DC 直流電分配方式:

連接頭說明
| 24P Mainboard 主線材出線,由12V1提供12V電力輸出 支援大多數新款ATX/EEB/CEB伺服器/工作站主機板。 | |
| 8P CPU+12V 主線材出線,由12V1&12V2提供12V電力輸出 支援多重CPU伺服器/工作站及部分單CPU插座主機板。 | |
| 4+4P (8P) CPU+12V,合併模式 主線材出線,由12V1&12V2提供12V電力輸出 8針設定支援部分多重CPU伺服器/工作站及部分單CPU主機板。 | |
| 4+4P (8P) CPU+12V,分離模式 主線材出線,由12V1&12V2提供12V電力輸出 4針設定支援部分單CPU主機板。部分多重CPU伺服器/工作站主機板可能需求此額外的12V連接頭。請使用有加印“12V”字樣之插頭。 | |
| 6+2P (8P) PCI Express,合併模式 主線材出線,由12V3提供12V電力輸出 8針設定支援最新需要8P PCI-E用電之顯示卡。 | |
| 6+2P (8P) PCI Express,分離模式/6P PCI Express 主線材出線,由12V3提供12V電力輸出 6針設定支援大多需要6P PCI-E用電之顯示卡。 | |
| SATA #1 供應 SATA/SAS介面周邊電力。 | |
| 4P Molex #2 供應 IDE/SCSI/SAS等介面周邊及部分AGP顯示卡之電力。 | |
| FDD 供應 FLOPPY或特定介面周邊電力。 | |
| FM(風扇轉速訊號線)#3 提供13.5公分風扇轉速訊號給予系統偵測。 風扇正常轉速範圍:800-1800RPM(±10%)。 |
1 部分 SATA 介面周邊可能同時具備 SATA 或 4P Molex 插座。一般而言,僅需連接其中一種電源接頭即可,但不可同時使用。請參閱您的周邊說明書了解用電需求。
2 部分主機板可能需要此額外電源插頭,以利分攤 20 針主機板電源插座之+12V電流給予PCI-E擴充槽用。若您的主機板已經支援 24 針插座,您可以不用添加此 4P Molex 電源插座。請參閱您的主機板說明書了解用電需求。
3 大部分主機板提供 2~4 個 3 斗的系統/電源風扇插座,但可能只有 1 或 2 個插座能支援風扇轉速訊號線的偵測。如果您將電源供應器上所附之 FM 連接頭連接至主機板,但 BIOS 或系統偵測軟體無法讀取到電源供應器之風扇轉速,請重新連接電源供應器之 FM 連接頭至其他插座上。
模組化線材
限使用ENERMAX原廠模組線材,使用它廠牌模組線材可能產生相容性問題,並可能損毀電源供應器及電腦設備,保固亦將失效。
| EMC012: 3 x 4P Molex (IDE/SCSI) drives 供應三個標準 4P 介面電源,供應 IDE/SCSI 等介面之週邊電源。 | |
| EMC013: 3 x 4P Molex (IDE/SCSI) drives & 1 X FDD connector 供應三個標準 4P 介面電源,供應 IDE/SCSI 等介面之週邊,及一個 FDD 介面電源。 | |
| EMC014: 2 x 6+2P (8P) PCI-E 2.0 供應二個 6+2P PCI-E 插頭,支援 1-2 張高階需要 6P 或 8P 之PCI-E 顯示卡所需電源。 | |
| EMC017: 4 x SATA drives 供應四個 SATA 介面電源,支援 SATA/SAS 硬碟、光碟機等周邊電源。 | |
| EMC018: 8P & 4P+12V CPU/RAM power (選購) 支援特殊具備超過 4 CPU 或 16 RAM 組件之高效能伺服器/工作站件。 |
提供之模組線材可能依機種、不同國家或區域包裝而有不同。
我們提供更多線材的選擇,歡迎拜訪本公司網站以獲取更多線材資訊:
www.enermax.com
給系統廠商之特別服務:若您的系統需要特殊連接頭配置或是接線設計,敬請聯絡ENERMAX業務人員為您服務。
連接/退出 模組線材

將模組線材連接到電源供應器
5針及12針之模組線材上之連接頭,及電源供應器之模組電源插座,都會有一個箭號,快速正確連接的方式相當簡單:
- 黑色插頭對黑色插座,紅色對紅色
- 箭頭對箭頭
- 然後您可以輕鬆的插入連接頭

將模組線材退出電源供應器
5針及12針之模組線材上之連接頭,都有兩個卡扣,以利固定於電源供應器之插座上。若要將模組線材退出電源供應器,請壓下兩端的卡扣,就可輕易退出模組線材。
啟動系統
啟動系統之前,請做以下確認動作:
- 主電源連接頭(24針插頭)是否安裝確實;
- CPU +12V 電源連接頭 (4 針或 8 針) 是否安裝確實; 或一個 4PMolex 連接頭 (如果主機板需要) 是否安裝確實;
- 其他連接頭是否安裝正確;
- AC 交流電源線是否確實連接於(牆壁)電源插座及電源供應器 AC 插座;
- 裝回機殼側版,關閉電腦機殼;
- 將ON/OFF開關切至ON的位置,即啟動電源供應器,此時您的系統已準備就緒。
安全保護線路
本電源供應器具備 PowerGuard 與 SafeGuard 功能監測電源供應器,且 PowerGuard 之三色 LED 燮能告知您現在電源供應器狀態,在異常狀況下,電源供應器將會自動關閉,保護電腦硬體器材及電源供應器本體,避免危險。
PowerGuard 電源警衛功能定義如下:
| LED燈號 | 電源開關 | 說明/故障排除 |
| 不亮 | 關閉 | *無供電狀態 -請將PSU開關開啓到“ON”位置。 |
| 不亮 | 開啓 | *插座無供電或電源供應器異常 -請確認電源線是否正確穩固地插入插座中,若LED燈號仍未能顯示橘燈,則敬請: -敬請聯絡ENERMAX服務中心。 |
| 橘燈 | 開啓 | *電源供應器正常運作,系統處於待命/休眠狀態 |
| 綠燈 | 開啓 | *電源供應器及系統正常運作 |
| 紅燈 | 開啓 | *系統運作異常,保護線路啟動 若您啟動系統開關,但電源供應器並未啟動,且LED燈號由橘燈轉為紅燈: -短路保護線路啟動。 -敬請確認所有連接頭是否正確安裝,並移除任何可能導致組件/連接頭產生短路的物件。 若系統在運作中,電源供應器突然關閉: -請小心碰觸電源供應器外殼檢查是否過熱,若過熱,敬請等待溫度降低後再重新啟動,並確認所有系統風扇及電源供應器風扇皆正常運轉。增加或更換系統風扇爲可能之解決方式。 -若同樣的狀況重複發生,敬請檢查所有系統連接頭是否正確安裝,或將部分周邊連接頭/PCI-E電源接頭重新插入其他12V插座,由他組12V供應電力。 |
如果您有任何問題或需要支援,敬請聯絡您的產品經銷商,或是保銳科技總公司服務中心。
©2008 ENERMAX Technology Corporation 版權所有。本手冊內容如有任何變更,恕不另行通知。實際產品與配件可能與手冊中所示不同。遺漏與印刷錯誤亦同。產品之內容可能依國家、區域而不同。本手冊提及之部分商標可能所屬其原有企業集團。本手冊內容未經ENERMAX書面許可,嚴禁任何形式的的非法複製。
n anrnu
1 1
yauuun uui n uui an uun uun (PSU) ENERMAX SGALAXY EVO!
TuTuTuTuTuTuTuTuTuTuTuTuTuTu PSU
yui yuul 1y uunwnnnaunw uay quanwnnnnauun un
w aunnnaaunnnn nn n nn n nn n nn nnnnnnnnn
n nn nnnnnnnnnnnnnnnnnnnnnnnnnnnnnnnnnnnnnnnnnnnnnnnnnnnnnnnnnnnnnnnnnnnnnnnnnnnnnnnnnnnnnnnnnnnnnnnnnnnnn
nui
- 1
Jn nn nnnnnnnnnnnnnnnnnnnnnnnnnnnnnnnnnnnnnnnnnnnnnnnnnnnnnnnnnnnnnnnnnnnnnnnnnnnnnnnnnnnnnnnnnnnnnnnnnnnnnnnnnnnnnnnnnnnnnnnnnnnnnnnnnnnnnnnnnnnnnnnnnnnnn
- 555555555555555555555555555555555555555555555555555555555555555
- n 1n nn nn nn nn nn nn nn nn nn nn nn nn nn nn nn nn nn nn nn nn nn nn nn nn nn nn nn nn nn nn nn nn nn nn nn nn nn nn nn nn nn nn nn nn nn nn nn nn nn nn nn nn nn nn nn nn nn nn nn nn nn nn nn nn nn nn nn nn nn nn nn nn nn nn nn nn nn nn nn nn nn nn nn nn nn nn nn nn nn nn nn nn nn nn nn nn nn nn nn nn nrnnnnnnnnnnnnnnnnnnnnnnnnnnnnnnnnnnnnnnnnnnnnnnnnnnnnnnnnnnnnnnnnnnnnnnnnnnnnnnnnnnnnnnnnnnnnnnnnnnnnnnnnnnnnnnnnnnnnnnnnnnnnnnnnnnnnnnnnnnnnnnnnnnnn
UPS
- wW: 1wWwWwWw
- w nnnn 13.5
- 与的
- lW PowerGuard
- 与的
- n [n] n/1 n: (I=1 n, O=1 n)
| 广西壮族自治区 | 广西壮族自治区 | 广西壮族自治区 |
ENERMAX ENERMAX
简易说明书