Mastermix BL800G - 搅拌机 TEFAL - 免费用户手册
免费查找设备手册 Mastermix BL800G TEFAL PDF格式.
| 产品类型 | 搅拌机 |
| 品牌 | 特福 |
| 型号 | Mastermix BL800G |
| 搅拌杯容量 | 1.5升(浓稠混合物)/ 1.25升(液体) |
| 搅拌杯材质 | 可用洗碗机清洗的塑料 |
| 电源 | 交流电,220-240伏 |
| 速度 | 从最低到最高可调,脉冲功能 |
| 自动功能 | 冰沙,冰碎 |
| 刀片类型 | 不锈钢刀片 |
| 安全 | 过载自动停止,微处理器 |
| 清洁 | 搅拌杯和配件可用洗碗机清洗(ECO或少量污渍程序);电机底座用湿布擦拭 |
| 用途 | 仅限家庭使用 |
| 附带配件 | 搅拌杯,盖子,量杯,刀片组件,密封圈 |
| 保修 | 商业使用或不遵守说明则保修失效 |
| 备件 | 可在授权服务中心购买 |
常见问题 - Mastermix BL800G TEFAL
用户关于以下问题的提问 Mastermix BL800G TEFAL
0 问题 关于此设备。回答您知道的问题或提出自己的问题。
提出关于此设备的新问题
下载您的设备说明 搅拌机 免费PDF格式!查找您的手册 Mastermix BL800G - TEFAL 并重新掌握您的电子设备。本页发布了使用您的设备所需的所有文档。 Mastermix BL800G 品牌 TEFAL.
用户手册 Mastermix BL800G TEFAL
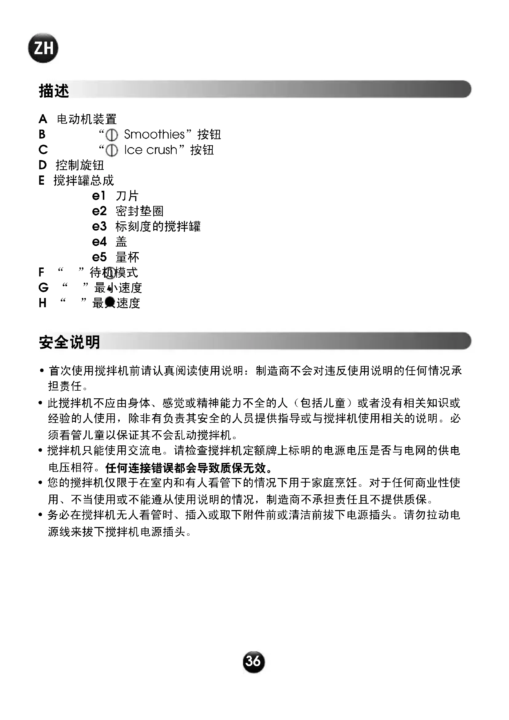
A 电动机装置
B “① Smoothies” 按钮
C “① Ice crush” 按钮
D 控制旋钮
E 搅拌罐总成
- 首次使用搅拌机前请认真阅读使用说明:制造商不会对违反使用说明的任何情况承担责任。
- 此搅拌机不应由身体、感觉或精神能力不全的人(包括儿童)或者没有相关知识或经验的人使用,除非有负责其安全的人员提供指导或与搅拌机使用相关的说明。必须看管儿童以保证其不会乱动搅拌机。
- 搅拌机只能使用交流电。请检查搅拌机定额牌上标明的电源电压是否与电网的供电电压相符。任何连接错误都会导致质保无效。
- 您的搅拌机仅限于在室内和有人看管下的情况下用于家庭烹饪。对于任何商业性使用、不当使用或不能遵从使用说明的情况,制造商不承担责任且不提供质保。
-
务必在搅拌机无人看管时、插入或取下附件前或清洁前拔下电源插头。请勿拉动电源线来拔下搅拌机电源插头。
-
请勿在搅拌机无法正常工作、损坏或者电源线或插头损坏时使用。为了保证安全,必须由授权维修中心(参见服务手册中的列表)更换这些部件。
- 除客户常规清洁和保养外的任何其他维护均必须由授权维修中心进行。
- 请勿将搅拌机、电源线或插头浸入液体中。
- 必须将电源线放在儿童无法触及的地方,不得放在家电的炽热部分、热源或尖锐物体附近或与之相接触。
- 为了保障您自身的安全,请仅使用专为搅拌机设计且在授权维修中心中销售的附件和备件。
- 刀片非常锋利:请在清空搅拌罐、组装/拆卸搅拌罐上的刀片以及清洁时谨慎小心以避免受伤。
- 请勿在无食材或只有固体食材时使用搅拌罐。请勿在罐内倒入温度在 80^ 以上的液体,也不得超过建议的最大液位。
- 务必在盖上盖 (e4) 后使用搅拌罐。
- 请勿在搅拌机停止运转前打开盖 (e4) 和/或取下搅拌罐 (E)。
- 请勿在搅拌机运转时将手指或任何其他物体放入搅拌罐内。
- 请勿将搅拌罐用作冷冻、烹饪或消毒等用途的容器。
- 请勿将搅拌罐放入微波炉内。
- 請勿持續使用本產品超過兩分半鐘。
- 请将搅拌机放在稳固、耐热、干净和干燥的台面上。
- 请勿在搅拌机运转时将长发、围巾、领带等物体悬吊在搅拌罐上方。
- 请勿将搅拌机用于搅拌或混合食物以外的其他物品。
- 为了保障您的安全,此搅拌机符合相关标准和法规:
- 低压指令
- 电磁兼容性
- 环境
- 与食物相接触的材料
首次使用前
- 请用温水和洗涤液清洁所有部件 (E),但不得浸入水中或置于水龙头下冲洗的电动机装置 (A) 除外(参见“清洁”部分)。
注意:刀片非常锋利,使用或清洁搅拌机时须小心谨慎。
- 在操作搅拌机前请确保已移除所有包装物。
- 重要须知:在将搅拌罐放到电动机装置 (A) 上前将控制旋钮 (D) 旋转到 ①。
- 搅拌机仅会在搅拌罐正确放在电动机装置上时启动。
- 请勿在未盖上搅拌罐盖前操作搅拌机。
组装和安装搅拌罐
- 将密封垫圈 (e2) 放在刀片 (e1) 上(图 1)。
- 请组装好的部分 (e1+e2) 放在搅拌罐 (e3) 的底座上。逆时针旋转刀片四分之一圈以锁止刀片(图 2)。
- 将待搅拌的食材倒入组装好的搅拌罐内。
- 盖好搅拌罐的盖 (e4)。将量杯 (e5) 放入盖上的槽内。
- 将搅拌罐总成 (E) 放到电动机装置 (A) 上。搅拌罐可置于两个位置:搅拌罐把手朝向电动机装置的左侧或右侧(图 3)。
首次使用搅拌机
- 搅拌罐正确放到电动机装置上后,连接搅拌机电源并打开到所需功能。
- 速度选择:将控制旋钮 (D) 旋转到所需速度。“min”·和“max”之间的速度逐渐增大。您可在准备期间按需更改速度。
- “Pulse”功能:将控制旋钮(D)旋转到“Pulse”位置。使用一系列脉冲可更精确地控制搅拌程度。在此位置,搅拌机会直接以最大速度启动。在您放开旋钮后,搅拌机会立即停止。
- “① Smoothies”功能
此功能可用于制作滑爽的奶昔和水果鸡尾酒。此功能的速度已经预编程以获得最佳结果。若要使用此功能,请将控制旋钮旋转到①,按下“Smoothies”按钮(B)以启动搅拌机。若要停止搅拌机,请再次按下“Smoothies”按钮(B)。
- “① Ice crush”功能
您可用此功能通过预编程的操作循环和速度获得细碎的冰渣。若要使用此功能,请将控制旋钮旋转到 ①并按下 “Ice crush” 按钮 (C) 以启动搅拌机。若要停止搅拌机,请再次按下 “Ice crush” 按钮 (C)。
- 此搅拌机带有一个控制和分析负载功率的微处理器。如果负荷过高,搅拌机会自动停止。若要重新启动搅拌机,请将控制旋钮旋转到 ① 拔下搅拌机的电源插头并从搅拌罐中取出一些食材。等待搅拌机冷却到室温。再次接通电源。然后您可选择所需速度或功能以进行搅拌。
建议
- 根据食材的性质,您可用搅拌罐最多制备
* 1.5 升的浓稠混合物
* 1.25 升的液体
- 您可制备混合均匀的浓汤、奶油汤、烩水果、较稀的糊状物(薄烤饼糊、面糊、Yorkshire布丁糊等)、奶昔、沙冰和鸡尾酒等。
- 如果搅拌时食材粘在搅拌罐壁上,请停止搅拌机。从电动机装置上取下搅拌罐,用木铲将食物向下推到刀片上,然后将搅拌罐放回以继续搅拌。
- 在添加固体食材前,务必将液体食材先倒入搅拌罐内,且不得超过最大液位。
- 若要在搅拌时添加食材,请从盖 (e4) 上取下量杯 (e5),然后通过进料孔添加食材。
- 若要获得细碎的冰渣,请使用 “Ice crush” 功能,最多可放入 6-10 个大冰块。无需加水。
食谱
孜然胡萝卜汤:
材料:
- 700 克胡萝卜,切成 15 mm x 15 mm 的小块
- 800 ml 水
- 1 茶匙孜然
- 食盐和胡椒粉
将胡萝卜块放入玻璃罐中,加入水。以最大速度混合物倒入深平底锅中,加入孜然烹饪 30 分钟。中加入水。依据个人口味酌量加入食盐和胡椒粉。
“●” 搅拌 5 秒钟。关闭搅拌机。将如果您想汤稀点儿,可以在烹饪过程
清洁
- 拨下搅拌机的电源插头并取下搅拌罐。
- 刀片非常锋利,接触时须小心谨慎。
- 请使用湿布清洁电动机装置 (A)。然后将其擦干。
- 不得将电动机装置 (A) 浸入水中或任何其他液体中,也不得将其放到水龙头下冲洗。
- 为了便于清洁,务必在使用后立即用温水和洗涤液清洗可拆卸部件。
- 搅拌罐 (E) 可置于洗碗机中使用 ECONOMY(经济)或 QUICK WASH(快洗)程序清洗。
- 为了便于清洁搅拌罐 (E),请顺时针旋转刀片 (e1) 四分之一圈以解锁。取下密封垫圈 (e2) 并在水龙头下或洗碗机中清洗所有部件。
搅拌机无法工作的解决办法
| 问题 | 原因 解决办法 | |
| 搅拌机无法工作 | 没有插电源插头 | 将搅拌机连接到与定额牌上标明的电源电压相同的插座上。 |
| 电动机装置上的搅拌罐没有正确放好 | 按手册中的说明检查搅拌罐是否正确置于电动机装置上。 | |
| 搅拌机在使用时停止工作 | 过载 | 按照“首次使用”部分中的说明操作。 |
| 振动过大 | 搅拌机未放在平整表面上 | 将搅拌机放在平整表面上。 |
| 食材量过大 减少要 | 处理的食材量。 | |
| 食材从盖溢出 | 食材量过大 减少要 | 处理的食材量。 |
| 盖未正确盖好 将盖 | 正确盖在搅拌罐上。 | |
| 搅拌罐底部泄漏 | 搅拌罐密封垫圈 (e2) 未正确放置或未放入 | 重新放置密封垫圈并正确锁止刀片支架。 |
| 刀片转动吃力 | 食物块过大或过硬搅拌后的液体过热,使密封垫圈变形 | 更换新密封垫圈。减少要处理的食材大小或数量。添加液体。 |
搅拌机仍无法工作?
请联系授权维修中心(参见服务手册中的列表)。
回收

- 搅拌机及其包装材料的处置包装物完全由对环境没有危害的材料制成,因此可按照所在地区实行的回收规定处置。
若要处置搅拌机,请联系相应的地方监管机构。
- 寿命终止的电气和电子产品:搅拌机的预期使用寿命很长。但在需要更换时,请不要将其扔到垃圾桶或垃圾堆中,而是要将其送到所在城镇的回收中心(或废品接收中心)。
请为环境保护出一份力!

① 搅拌机包含可回收或再利用的有价值材料。
请将其送至当地的民用废品收集点。