MO6700S - 缝纫机 JUKI - 免费用户手册

免费查找设备手册 MO6700S JUKI PDF格式.

📄 92 页 中文 ZH 💬 AI提问
Notice JUKI MO6700S - page 35

用户关于以下问题的提问 MO6700S JUKI

0 问题 关于此设备。回答您知道的问题或提出自己的问题。

提出关于此设备的新问题

L'email reste privé : il sert seulement à vous prévenir si quelqu'un répond à votre question.

还没有问题。成为第一个提问的人。

下载您的设备说明 缝纫机 免费PDF格式!查找您的手册 MO6700S - JUKI 并重新掌握您的电子设备。本页发布了使用您的设备所需的所有文档。 MO6700S 品牌 JUKI.

用户手册 MO6700S JUKI

中記述的內容有的不是用戶購買的商品規格的內容。另外,為了能讓 用戶充分地理解使用說明書以及產品的警報標簽,特將警報表示分為如下種類。請充分了解這些內容,並遵守

操作或維修保養機器時,如果當事人、第 3 者操作錯誤或沒有避免該情況,有發生死

操作或維修保養機器時,如果當事人、第 3 者操作錯誤或沒有避免該情況,有發生死 亡或造成重傷的潛在可能。

操作或維修保養機器時,如果當事人、第 3 者操作錯誤或沒有避免該情況,有造成中

有捲入皮帶,造成負傷的危險。 有接觸高溫部,造成燙傷的危險。 觸摸了鈕釦傳送器,有受傷的危

有頭部接觸到縫紉機的危險。 指示地線的連接。

❶ • 有發生中輕度傷害、重傷、死亡的危險。

  • 觸摸了活動部分的話,有發生負傷的危險。 ❷ • 應安裝安全防護器,然後再進行縫製。

❸ • 必須切斷電源之後,再進行「穿線」、「換針」、「更換梭芯」以及「加油、清掃」的操作。

中記述的內容有的不是用戶購買的商品規格的內容。另外,為了能讓 用戶充分地理解使用說明書以及產品的警報標簽,特將警報表示分為如下種類。請充分了解這些內容,並遵守

操作或維修保養機器時,如果當事人、第 3 者操作錯誤或沒有避免該情況,有發生死

操作或維修保養機器時,如果當事人、第 3 者操作錯誤或沒有避免該情況,有發生死 亡或造成重傷的潛在可能。

操作或維修保養機器時,如果當事人、第 3 者操作錯誤或沒有避免該情況,有造成中

有捲入皮帶,造成負傷的危險。 有接觸高溫部,造成燙傷的危險。 觸摸了鈕釦傳送器,有受傷的危

有頭部接觸到縫紉機的危險。 指示地線的連接。

❶ • 有發生中輕度傷害、重傷、死亡的危險。

  • 觸摸了活動部分的話,有發生負傷的危險。 ❷ • 應安裝安全防護器,然後再進行縫製。

❸ • 必須切斷電源之後,再進行「穿線」、「換針」、「更換梭芯」以及「加油、清掃」的操作。

1. 為了防止觸電事故,請不要在接通電源的狀態下打開馬達電氣箱的蓋子或觸摸電氣箱內的零

1. 為了防止人身事故的發生,請不要在卸了皮帶護罩、眼

2. 為了防止被卷入的人身事故的發生,請使用帶馬達皮帶輪護罩的馬達。

3. 為了防止觸電事故的發生,請不要卸下電源地線的狀態下運轉縫紉機。

4. 為了防止被卷入的人身事故的發生,縫紉機運轉途中請不要將手指、頭髮、衣服靠近皮帶輪、

5. 為了防止人身事故的發生,打開電源後或縫紉機運轉中請不要把手指放到切布刀和機針的附

6. 為了防止人身事故的發生,縫紉機運轉中請不要把手指放到眼

7. 為了防止觸電、漏電、火災事故,拔插電源線前一定先關掉縫紉機電源,手持電源插頭進行

8. 為了防止突然啟動造成人身事故,離開縫紉機時請您一定關掉電源。

9. 為了防止突然啟動造成人身事故,發生停電後一定關上電源。

10. 為了防止突然啟動造成人身事故,拆卸皮帶防護罩、馬達皮帶輪防護罩以及V形皮帶時,請

一定關掉電源,用腳踩踏板確認不動後再拆卸。

11. 為了防止突然啟動造成人身事故,檢修、調整、掃除、穿線、換針時,請一定先關掉電源,

12. 為了防止縫紉機落下造成人身事故,搬運縫紉機時請不要手拿布台護罩。拿布台護罩後護罩

13. 因為本產品屬于精密机器,所以操作時請充分注意,不要把水、油濺到机器上面,也不要讓

机器掉落給与机器衝擊。 為了安全地使用縫紉機的注意事項

另外,在使用說明書中為了突出說明的重點,有的地方省略顯示了「眼 防護罩」、「手指防護器」等安

但是實際使用時,請絕對不要卸下這些安全裝置。 xxxiv

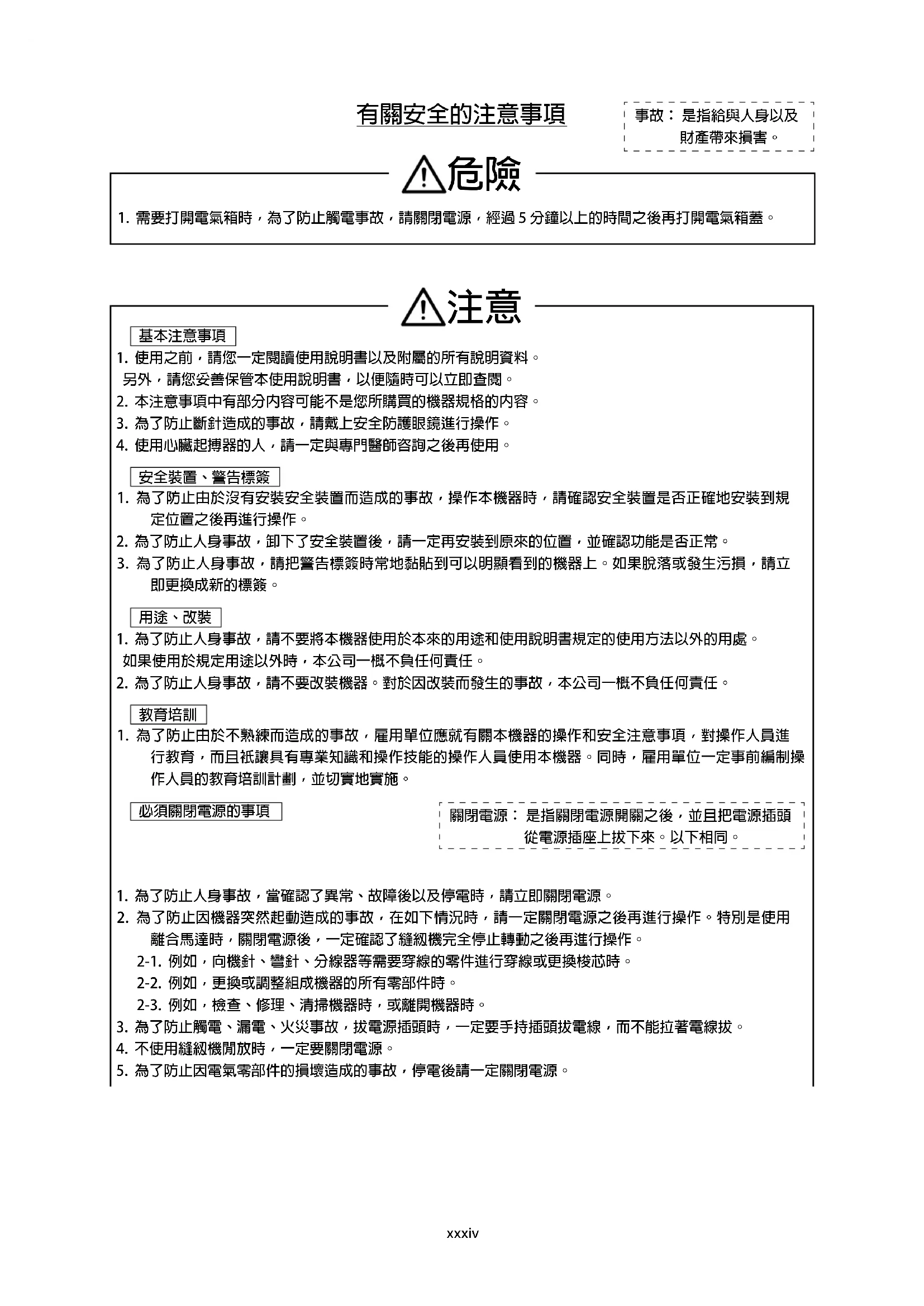
1. 需要打開電氣箱時,為了防止觸電事故,請關閉電源,經過 5 分鐘以上的時間之後再打開電氣箱蓋。

1. 使用之前,請您一定閱讀使用說明書以及附屬的所有說明資料。

另外,請您妥善保管本使用說明書,以便隨時可以立即查閱。

2. 本注意事項中有部分內容可能不是您所購買的機器規格的內容。

3. 為了防止斷針造成的事故,請戴上安全防護眼鏡進行操作。

4. 使用心臟起搏器的人,請一定與專門醫師咨詢之後再使用。

1. 為了防止由於沒有安裝安全裝置而造成的事故,操作本機器時,請確認安全裝置是否正確地安裝到規

2. 為了防止人身事故,卸下了安全裝置後,請一定再安裝到原來的位置,並確認功能是否正常。

3. 為了防止人身事故,請把警告標簽時常地黏貼到可以明顯看到的機器上。如果脫落或發生污損,請立

1. 為了防止人身事故,請不要將本機器使用於本來的用途和使用說明書規定的使用方法以外的用處。

如果使用於規定用途以外時,本公司一概不負任何責任。

2. 為了防止人身事故,請不要改裝機器。對於因改裝而發生的事故,本公司一概不負任何責任。

1. 為了防止由於不熟練而造成的事故,雇用單位應就有關本機器的操作和安全注意事項,對操作人員進

行教育,而且衹讓具有專業知識和操作技能的操作人員使用本機器。同時,雇用單位一定事前編制操 作人員的教育培訓計劃,並切實地實施。

關閉電源: 是指關閉電源開關之後,並且把電源插頭 從電源插座上拔下來。以下相同。

1. 為了防止人身事故,當確認了異常、故障後以及停電時,請立即關閉電源。

2. 為了防止因機器突然起動造成的事故,在如下情況時,請一定關閉電源之後再進行操作。特別是使用

離合馬達時,關閉電源後,一定確認了縫紉機完全停止轉動之後再進行操作。 2-1. 例如,向機針、彎針、分線器等需要穿線的零件進行穿線或更換梭芯時。 2-2. 例如,更換或調整組成機器的所有零部件時。 2-3. 例如,檢查、修理、清掃機器時,或離開機器時。

3. 為了防止觸電、漏電、火災事故,拔電源插頭時,一定要手持插頭拔電線,而不能拉著電線拔。

4. 不使用縫紉機閒放時,一定要關閉電源。

5. 為了防止因電氣零部件的損壞造成的事故,停電後請一定關閉電源。xxxv

1. 為了防止人身事故,抬起縫紉機移動時,請一定根據機器的重量採用確保安全的方法進行搬運。另外,

2. 為了防止人身事故,抬起縫紉機移動時,請采取確保安全的措施防止翻倒、掉落。

3. 為了防止不可預想的事故、掉落事故、機器損壞,請不要再次包裝已經開箱的機器進行搬運。

1. 為了防止人身事故,開箱時請按照從上方開始的順序進行開箱。木框包裝時,請一定要小心不要被釘

2. 為了防止人身事故,取出機器時,請一定首先確認機器的重心位置然後小心地取出。

1. 為了防止人身事故,請一定使用純正的機台、台腳。不得以使用非純正的零件時,請一定使用可以充

分承受機器重量、運轉時的反作用力的機台、台腳。

2. 為了防止人身事故,在台腳上安裝腳輪時,請使用具有充分強度的帶鎖定裝置的腳輪,操作機器時、

維修保養、檢查、修理時進行鎖定不要機器晃動。

1. 為了防止觸電、漏電、火災事故,使用電纜時請不要向電纜施加過大的力量。另外,在 V 形皮帶等轉

動零部件附近布設電纜時,一定讓電纜距離它們 30mm 以上。

2. 為了防止觸電、漏電、火災事故,請不要進行分岔布線。

3. 為了防止觸電、漏電、火災事故,請一定牢固地固定連接器。另外,拔連接器時,請一定手持連接器拔線。

1. 為了防止因漏電、絕緣耐壓而造成的事故,一定請具有電氣專門知識的人安裝電源插頭。另外,請一

2. 為了防止因漏電造成的事故,請一定把地線接地。 

1. 為了防止馬達燒毀而造成的事故,請一定使用規定的額定馬達 ( 純正品 )。

2. 使用市場出售的離合馬達時,因被捲入 V 形皮帶而造成事故,請一定選用安裝有防止捲入功能的皮帶

1. 為了防止人身事故,接通電源之前,請一定確認連接器、電纜等確實沒有損傷、脫落、松動。

為了防止人身事故,請不要把手伸到活動的部位。另外,請確認皮帶輪的轉動方向是否與箭頭標記一致。

3. 使用帶腳輪的機台腳時,為了防止突然的起動造成的事故,請一定鎖定腳輪,帶有調節器時,請調節

1. 為了防止捲入而造成的事故,操作機器時,請注意不要讓手指、頭發、衣服靠近皮帶輪、手動飛輪、

2. 為了防止人身事故,接通電源時或機器操作中,請不要把手指靠近機針,也不要把手指伸到挑線杆護

3. 縫紉機以高速在進行轉動。為了防止弄傷手,操作中絕對不能讓手靠近彎針、分線器、針杆、旋梭、

布切刀等活動部位。另外,更換縫紉機機線時,請關閉電源,確認了縫紉機和馬達均完全停止之後再

4. 為了防止人身事故,從機台上拆卸縫紉機時,或者返回安裝到原來的位置時,請注意不要夾到手指。

5. 為了防止因突然的起動造成的事故,拆卸皮帶護罩以及 V 形皮帶時,請一定關閉電源,確認了縫紉機

6. 使用伺服馬達時,機器停止時馬達不發出聲音。為了防止因突然的起動造成的事故,請注意不要忘記

7. 為了防止因過熱造成的火災事故,使用時請不要堵住馬達電源箱的冷卻口。

1. 請使用 JUKI 純正的機油和 JUKI 純正的潤滑脂向規定部位進行加油和塗抹潤滑脂。

2. 為了防止炎症和膿腫,眼部、身體上黏附了油時,請立即進行清洗。

3. 為了防止腹瀉、嘔吐,如果誤飲了機油,請立即讓醫生治療。

1. 為了防止因不熟練而造成的事故,有關修理、調整,請一定讓熟悉機器的維修保養技術人員按照使用

說明書的說明進行修理和調整。另外,更換零部件時,請一定使用本公司的純正零部件。對於不適當 的修理和調整以及使用非純正零部件造成的事故,本公司一概不負任何責任。

2. 為了防止因不熟練而造成的事故以及防止觸電事故,請一定讓具有電氣專門知識的人或委托本公司、

代理店的技術人員進行有關電氣的修理和維修 ( 包括布線 )。

3. 為了防止因突然的起動造成的事故,修理和維修保養使用氣缸等高壓空氣的機器時,請一定卸下空氣

供給源的管子,排放出殘留的空氣之後再進行修理和維修保養。

4. 為了防止人身事故,修理調整和更換零部件後,請一定確認螺絲螺母等沒有鬆動。

5. 機器的使用期間中,請一定定期地進行清掃。此時,為了防止因突然的起動而造成的事故,請一定關

閉電源,確認了縫紉機和馬達均完全停止之後再進行清掃。

6. 進行維修保養、檢查、修理時,請一定關閉電源,確認了縫紉機和馬達均完全停止之後再進行操作。( 離

合馬達時,請注意關閉電源後馬達由於慣性仍然會繼續轉動一定時間。)

7. 為了防止人身事故,經過修理調整,機器不能正常操作時,請立即停止操作,與本公司或代理店聯絡,

8. 為了防止人身事故,保險絲熔斷後,請一定切斷電源,排除了保險絲熔斷的原因之後,更換相同規格

9. 為了防止馬達的火災事故,請定期地進行風扇通氣口的清掃和配線四周的檢查。

為了防止因誤動作造成的事故,請在沒有高頻電焊機等強噪音源 ( 電磁波 ) 影響的環境下使用縫紉機。

2. 為了防止因誤動作造成的事故,在超過額定電壓 ±10%的地方,請不要使用縫紉機。

3. 為了防止因誤動作造成的事故,對於使用氣缸等高壓空氣的裝置,請確認了壓力符合規定之後再進行

4. 為了安全地使用縫紉機,請一定在下列環境下進行使用。

動作時的周圍溫度 5℃ ~ 35℃ 動作時的相對濕度 35% ~ 85%

5. 為了防止因電氣零部件的損壞和誤動作造成的事故,從寒冷的環境急速地變到溫暖的地方後容易產生

結露現象,請等待水滴完全乾燥之後再接通電源。

為了防止因電氣零部件的損壞和誤動作造成的事故,打雷時為了安全,請停止操作,並拔下電源插頭。

7. 有的電波狀態下,可能會給予附近的電視機、收音機帶來噪音。此時,請在稍稍離開縫紉機的地方使

8. 為了確保作業環境,請遵守各國的有關法令。

需要對應噪音時,請穿戴有關法令規定的防音防護用具等。

9. 有關產品、包裝的廢棄,使用完的潤滑油等的處理,請按照各國的法律法規進行適當的處理。xxxv

1. 為了防止人身事故,抬起縫紉機移動時,請一定根據機器的重量採用確保安全的方法進行搬運。另外,

2. 為了防止人身事故,抬起縫紉機移動時,請采取確保安全的措施防止翻倒、掉落。

3. 為了防止不可預想的事故、掉落事故、機器損壞,請不要再次包裝已經開箱的機器進行搬運。

1. 為了防止人身事故,開箱時請按照從上方開始的順序進行開箱。木框包裝時,請一定要小心不要被釘

2. 為了防止人身事故,取出機器時,請一定首先確認機器的重心位置然後小心地取出。

1. 為了防止人身事故,請一定使用純正的機台、台腳。不得以使用非純正的零件時,請一定使用可以充

分承受機器重量、運轉時的反作用力的機台、台腳。

2. 為了防止人身事故,在台腳上安裝腳輪時,請使用具有充分強度的帶鎖定裝置的腳輪,操作機器時、

維修保養、檢查、修理時進行鎖定不要機器晃動。

1. 為了防止觸電、漏電、火災事故,使用電纜時請不要向電纜施加過大的力量。另外,在 V 形皮帶等轉

動零部件附近布設電纜時,一定讓電纜距離它們 30mm 以上。

2. 為了防止觸電、漏電、火災事故,請不要進行分岔布線。

3. 為了防止觸電、漏電、火災事故,請一定牢固地固定連接器。另外,拔連接器時,請一定手持連接器拔線。

1. 為了防止因漏電、絕緣耐壓而造成的事故,一定請具有電氣專門知識的人安裝電源插頭。另外,請一

2. 為了防止因漏電造成的事故,請一定把地線接地。 

1. 為了防止馬達燒毀而造成的事故,請一定使用規定的額定馬達 ( 純正品 )。

2. 使用市場出售的離合馬達時,因被捲入 V 形皮帶而造成事故,請一定選用安裝有防止捲入功能的皮帶

1. 為了防止人身事故,接通電源之前,請一定確認連接器、電纜等確實沒有損傷、脫落、松動。

為了防止人身事故,請不要把手伸到活動的部位。另外,請確認皮帶輪的轉動方向是否與箭頭標記一致。

3. 使用帶腳輪的機台腳時,為了防止突然的起動造成的事故,請一定鎖定腳輪,帶有調節器時,請調節

1. 為了防止捲入而造成的事故,操作機器時,請注意不要讓手指、頭發、衣服靠近皮帶輪、手動飛輪、

2. 為了防止人身事故,接通電源時或機器操作中,請不要把手指靠近機針,也不要把手指伸到挑線杆護

3. 縫紉機以高速在進行轉動。為了防止弄傷手,操作中絕對不能讓手靠近彎針、分線器、針杆、旋梭、

布切刀等活動部位。另外,更換縫紉機機線時,請關閉電源,確認了縫紉機和馬達均完全停止之後再

4. 為了防止人身事故,從機台上拆卸縫紉機時,或者返回安裝到原來的位置時,請注意不要夾到手指。

5. 為了防止因突然的起動造成的事故,拆卸皮帶護罩以及 V 形皮帶時,請一定關閉電源,確認了縫紉機

6. 使用伺服馬達時,機器停止時馬達不發出聲音。為了防止因突然的起動造成的事故,請注意不要忘記

7. 為了防止因過熱造成的火災事故,使用時請不要堵住馬達電源箱的冷卻口。

1. 請使用 JUKI 純正的機油和 JUKI 純正的潤滑脂向規定部位進行加油和塗抹潤滑脂。

2. 為了防止炎症和膿腫,眼部、身體上黏附了油時,請立即進行清洗。

3. 為了防止腹瀉、嘔吐,如果誤飲了機油,請立即讓醫生治療。

1. 為了防止因不熟練而造成的事故,有關修理、調整,請一定讓熟悉機器的維修保養技術人員按照使用

說明書的說明進行修理和調整。另外,更換零部件時,請一定使用本公司的純正零部件。對於不適當 的修理和調整以及使用非純正零部件造成的事故,本公司一概不負任何責任。

2. 為了防止因不熟練而造成的事故以及防止觸電事故,請一定讓具有電氣專門知識的人或委托本公司、

代理店的技術人員進行有關電氣的修理和維修 ( 包括布線 )。

3. 為了防止因突然的起動造成的事故,修理和維修保養使用氣缸等高壓空氣的機器時,請一定卸下空氣

供給源的管子,排放出殘留的空氣之後再進行修理和維修保養。

4. 為了防止人身事故,修理調整和更換零部件後,請一定確認螺絲螺母等沒有鬆動。

5. 機器的使用期間中,請一定定期地進行清掃。此時,為了防止因突然的起動而造成的事故,請一定關

閉電源,確認了縫紉機和馬達均完全停止之後再進行清掃。

6. 進行維修保養、檢查、修理時,請一定關閉電源,確認了縫紉機和馬達均完全停止之後再進行操作。( 離

合馬達時,請注意關閉電源後馬達由於慣性仍然會繼續轉動一定時間。)

7. 為了防止人身事故,經過修理調整,機器不能正常操作時,請立即停止操作,與本公司或代理店聯絡,

8. 為了防止人身事故,保險絲熔斷後,請一定切斷電源,排除了保險絲熔斷的原因之後,更換相同規格

9. 為了防止馬達的火災事故,請定期地進行風扇通氣口的清掃和配線四周的檢查。

為了防止因誤動作造成的事故,請在沒有高頻電焊機等強噪音源 ( 電磁波 ) 影響的環境下使用縫紉機。

2. 為了防止因誤動作造成的事故,在超過額定電壓 ±10%的地方,請不要使用縫紉機。

3. 為了防止因誤動作造成的事故,對於使用氣缸等高壓空氣的裝置,請確認了壓力符合規定之後再進行

4. 為了安全地使用縫紉機,請一定在下列環境下進行使用。

動作時的周圍溫度 5℃ ~ 35℃ 動作時的相對濕度 35% ~ 85%

5. 為了防止因電氣零部件的損壞和誤動作造成的事故,從寒冷的環境急速地變到溫暖的地方後容易產生

結露現象,請等待水滴完全乾燥之後再接通電源。

為了防止因電氣零部件的損壞和誤動作造成的事故,打雷時為了安全,請停止操作,並拔下電源插頭。

7. 有的電波狀態下,可能會給予附近的電視機、收音機帶來噪音。此時,請在稍稍離開縫紉機的地方使

8. 為了確保作業環境,請遵守各國的有關法令。

需要對應噪音時,請穿戴有關法令規定的防音防護用具等。

9. 有關產品、包裝的廢棄,使用完的潤滑油等的處理,請按照各國的法律法規進行適當的處理。xxxvii

1. 為了防止觸電事故,請不要在接通電源的狀態下打開馬達電氣箱的蓋子或觸摸電氣箱內的零

1. 為了防止人身事故的發生,請不要在卸了皮帶護罩、眼

2. 為了防止被卷入的人身事故的發生,請使用帶馬達皮帶輪護罩的馬達。

3. 為了防止觸電事故的發生,請不要卸下電源地線的狀態下運轉縫紉機。

4. 為了防止被卷入的人身事故的發生,縫紉機運轉途中請不要將手指、頭髮、衣服靠近皮帶輪、

5. 為了防止人身事故的發生,打開電源後或縫紉機運轉中請不要把手指放到切布刀和機針的附

6. 為了防止人身事故的發生,縫紉機運轉中請不要把手指放到眼

7. 為了防止觸電、漏電、火災事故,拔插電源線前一定先關掉縫紉機電源,手持電源插頭進行

8. 為了防止突然啟動造成人身事故,離開縫紉機時請您一定關掉電源。

9. 為了防止突然啟動造成人身事故,發生停電後一定關上電源。

10. 為了防止突然啟動造成人身事故,拆卸皮帶防護罩、馬達皮帶輪防護罩以及V形皮帶時,請

一定關掉電源,用腳踩踏板確認不動後再拆卸。

11. 為了防止突然啟動造成人身事故,檢修、調整、掃除、穿線、換針時,請一定先關掉電源,

12. 為了防止縫紉機落下造成人身事故,搬運縫紉機時請不要手拿布台護罩。拿布台護罩後護罩

13. 因為本產品屬于精密机器,所以操作時請充分注意,不要把水、油濺到机器上面,也不要讓

机器掉落給与机器衝擊。 為了安全地使用縫紉機的注意事項

另外,在使用說明書中為了突出說明的重點,有的地方省略顯示了「眼 防護罩」、「手指防護器」等安

但是實際使用時,請絕對不要卸下這些安全裝置。 xxxiv

1. 需要打開電氣箱時,為了防止觸電事故,請關閉電源,經過 5 分鐘以上的時間之後再打開電氣箱蓋。

1. 使用之前,請您一定閱讀使用說明書以及附屬的所有說明資料。

另外,請您妥善保管本使用說明書,以便隨時可以立即查閱。

2. 本注意事項中有部分內容可能不是您所購買的機器規格的內容。

3. 為了防止斷針造成的事故,請戴上安全防護眼鏡進行操作。

4. 使用心臟起搏器的人,請一定與專門醫師咨詢之後再使用。

1. 為了防止由於沒有安裝安全裝置而造成的事故,操作本機器時,請確認安全裝置是否正確地安裝到規

2. 為了防止人身事故,卸下了安全裝置後,請一定再安裝到原來的位置,並確認功能是否正常。

3. 為了防止人身事故,請把警告標簽時常地黏貼到可以明顯看到的機器上。如果脫落或發生污損,請立

1. 為了防止人身事故,請不要將本機器使用於本來的用途和使用說明書規定的使用方法以外的用處。

如果使用於規定用途以外時,本公司一概不負任何責任。

2. 為了防止人身事故,請不要改裝機器。對於因改裝而發生的事故,本公司一概不負任何責任。

1. 為了防止由於不熟練而造成的事故,雇用單位應就有關本機器的操作和安全注意事項,對操作人員進

行教育,而且衹讓具有專業知識和操作技能的操作人員使用本機器。同時,雇用單位一定事前編制操 作人員的教育培訓計劃,並切實地實施。

關閉電源: 是指關閉電源開關之後,並且把電源插頭 從電源插座上拔下來。以下相同。

1. 為了防止人身事故,當確認了異常、故障後以及停電時,請立即關閉電源。

2. 為了防止因機器突然起動造成的事故,在如下情況時,請一定關閉電源之後再進行操作。特別是使用

離合馬達時,關閉電源後,一定確認了縫紉機完全停止轉動之後再進行操作。 2-1. 例如,向機針、彎針、分線器等需要穿線的零件進行穿線或更換梭芯時。 2-2. 例如,更換或調整組成機器的所有零部件時。 2-3. 例如,檢查、修理、清掃機器時,或離開機器時。

3. 為了防止觸電、漏電、火災事故,拔電源插頭時,一定要手持插頭拔電線,而不能拉著電線拔。

4. 不使用縫紉機閒放時,一定要關閉電源。

5. 為了防止因電氣零部件的損壞造成的事故,停電後請一定關閉電源。xli

distanziale 5 alla piastra 3 di supporto della macchina. 1) 把海棉墊 2 安裝到送風膠蓋 1 。 2) 把送風膠蓋1、防震橡膠 4 、防震橡膠墊 5 安裝 到機承托板 3 。

− 2.0, 2.4, 3.2 mm 2.0, 3.2, 4.0, 4.8 mm 1.6, 3.2, 4.0, 4.8 mm 3.2, 4.0, 4.8 mm 3.2, 4.0, 4.8, 6.4 mm 縮縫1:2(最大 1:4)、伸縫1:0.7(最大 1:0.6) DC × 27(標準)DC × 1也可使用

− 2.0, 2.4, 3.2 mm 2.0, 3.2, 4.0, 4.8 mm 1.6, 3.2, 4.0, 4.8 mm 3.2, 4.0, 4.8 mm 3.2, 4.0, 4.8, 6.4 mm 縮縫1:2(最大 1:4)、伸縫1:0.7(最大 1:0.6)

DC × 27(標準)DC × 1也可使用

− 2.0, 2.4, 3.2 mm 2.0, 3.2, 4.0, 4.8 mm 1.6, 3.2, 4.0, 4.8 mm 3.2, 4.0, 4.8 mm 3.2, 4.0, 4.8, 6.4 mm 縮縫1:2(最大 1:4)、伸縫1:0.7(最大 1:0.6) DC × 27(標準)DC × 1也可使用

− 2.0, 2.4, 3.2 mm 2.0, 3.2, 4.0, 4.8 mm 1.6, 3.2, 4.0, 4.8 mm 3.2, 4.0, 4.8 mm 3.2, 4.0, 4.8, 6.4 mm 縮縫1:2(最大 1:4)、伸縫1:0.7(最大 1:0.6)

DC × 27(標準)DC × 1也可使用

distanziale 5 alla piastra 3 di supporto della macchina. 1) 把海棉墊 2 安裝到送風膠蓋 1 。 2) 把送風膠蓋1、防震橡膠 4 、防震橡膠墊 5 安裝 到機承托板 3 。

1) 把皮帶護罩 1 安裝到縫紉機機頭上。 2) 把皮帶護罩 B2 安裝到機台上。

1) 把皮帶護罩 1 安裝到縫紉機機頭上。 2) 把皮帶護罩 B2 安裝到機台上。

far passare il cavo di alimentazione attraverso l’asta porta rocchetto 2. 1) 如圖所示那樣把線架安裝到機台孔上。 2) 用固定螺母 1 固定線架。 3) 頂線配線時,請把電源線從線架桿 2 中穿過。

  • 徹底清掃運輸途鐘積存的灰塵之後進行加油。
  • 徹底清掃運輸途鐘積存的灰塵之後進行加油。

far passare il cavo di alimentazione attraverso l’asta porta rocchetto 2. 1) 如圖所示那樣把線架安裝到機台孔上。 2) 用固定螺母 1 固定線架。 3) 頂線配線時,請把電源線從線架桿 2 中穿過。

初次換油為使用 1 個月後,以後每 6 個月換 1

1) 把針座 1 提昇到最高點。 2) 擰鬆針固定螺絲 2 ,把針的尾端向上插到底。 3) 擰緊固定螺絲 2 。18

1) 把針座 1 提昇到最高點。 2) 擰鬆針固定螺絲 2 ,把針的尾端向上插到底。 3) 擰緊固定螺絲 2 。20

初次換油為使用 1 個月後,以後每 6 個月換 1

2) 在此狀態,把皮帶輪對準皮帶防護罩的標記 2 。 3) 對準標記刻度後,再把按鍵 1 返回到原來位置。

底線凸輪導線器 1 拉起穿線後,再把底線凸 輪導線器1 放回原位,並確認被彈簧2夾緊

l’ago in posizione alta ed abbassare la leva 3 alza piedino. 1) 擰鬆壓腳壓力調節螺母 4 ,轉動壓腳調節螺絲 1 。 向右轉動變強,向左轉動變弱。 調節後請一定擰緊螺母 4 。 2) 壓腳 2 向橫的方向打開時,把機針昇到上位置, 並放下壓腳提昇撥桿 3 。24

為了防止突然啟動造成人身事故,請關掉電源,確認馬達確實停止轉動後再進行。

2) 在此狀態,把皮帶輪對準皮帶防護罩的標記 2 。 3) 對準標記刻度後,再把按鍵 1 返回到原來位置。

底線凸輪導線器 1 拉起穿線後,再把底線凸 輪導線器1 放回原位,並確認被彈簧2夾緊

2 a fondo. 1) 擰鬆差動鎖緊螺母 2 ,向上移動差動調節桿 1 是 伸長縫,向下移動是縮短縫。 2) 稍稍移動差動調節桿 1 時,可以使用差動微調螺 絲 3 來調節。 3) 刻度S的位置是差動比1:0.75的伸縫,0的位置主 送布牙和副送布牙的差動比是 1:1 。(但是 MO- 6914G 是 1:0.85) 4) 縮縫的最大差動比是1:1.75,MO-6914G為1:2, (調節內部機構後,可達到1:3.8),0以後的刻度

5) 調節後,請確實地把鎖定螺母 2 擰緊。

為了防止突然啟動造成人身事故,請關掉電源,確認馬達確實停止轉動後再進行。

2 a fondo. 1) 擰鬆差動鎖緊螺母 2 ,向上移動差動調節桿 1 是伸長縫,向下移動是縮短縫。 2) 稍稍移動撥桿 1 ,可以使用送布微調螺絲 3 。 3) 刻度 S 的位置是差動比 1:0.8(部分派生機種為 1:0.6)的伸縫, 0 的位置主送布牙和副送布牙的差動比是 1:1 。 4) 縮縫的最大差動比是 1:2(部分派生機種為 1:1.75), 0 以後的刻度是供參考用。 (經機械內部調整,可以達到 1:4(部分派生機種為 1:3.8)的差動比。) 5) 調節後,請確實地把鎖定螺母 2 擰緊。

2 a fondo. 1) 擰鬆差動鎖緊螺母 2 ,向上移動差動調節桿 1 是伸長縫,向下移動是縮短縫。 2) 稍稍移動撥桿 1 ,可以使用送布微調螺絲 3 。 3) 刻度 S 的位置是差動比 1:0.8(部分派生機種為 1:0.6)的伸縫, 0 的位置主送布牙和副送布牙的差動比是 1:1 。 4) 縮縫的最大差動比是 1:2(部分派生機種為 1:1.75), 0 以後的刻度是供參考用。 (經機械內部調整,可以達到 1:4(部分派生機種為 1:3.8)的差動比。) 5) 調節後,請確實地把鎖定螺母 2 擰緊。

2 a fondo. 1) 擰鬆差動鎖緊螺母 2 ,向上移動差動調節桿 1 是 伸長縫,向下移動是縮短縫。 2) 稍稍移動差動調節桿 1 時,可以使用差動微調螺 絲 3 來調節。 3) 刻度S的位置是差動比1:0.75的伸縫,0的位置主 送布牙和副送布牙的差動比是 1:1 。(但是 MO- 6914G 是 1:0.85) 4) 縮縫的最大差動比是1:1.75,MO-6914G為1:2, (調節內部機構後,可達到1:3.8),0以後的刻度

5) 調節後,請確實地把鎖定螺母 2 擰緊。

為了防止突然啟動造成人身事故,請關掉電源,確認馬達確實停止轉動後再進行。

1. 使用時,請一定把固定螺絲5擰緊固定。

2. 調整後,請務必用線確認上下切刀的調整

擰鬆固定螺絲 2 把下切刀 1 的刀尖調整得與針板

擰鬆固定螺絲 4 使上切刀 3 下降到最下點時,下 切刀 1 與上切刀重疊 0.5 ∼ 1 mm 。

通過交換零件,或選擇派生機種,包縫寬度可達

1.6 ∼ 6.4 mm(部分派生機種為 4.8 ∼ 10 mm)。

擰鬆固定螺絲5,把下切刀1推向左側然後固定。 2) 擰鬆固定螺絲 6 ,移動上切刀 3 需要的寬度然後

3) 把上切刀降到最下點,擰鬆固定螺絲 5 ,上切刀 和下切刀接觸之後,把固定螺絲 5 擰緊。

1. 使用時,請一定把固定螺絲5擰緊固定。

2. 調整後,請務必用線確認上下切刀的調整

擰鬆固定螺絲 2 把下切刀 1 的刀尖調整得與針板

擰鬆固定螺絲 4 使上切刀 3 下降到最下點時,下 切刀 1 與上切刀重疊 0.5 ∼ 1 mm 。

通過交換零件,或選擇派生機種,包縫寬度可達

1.6 ∼ 6.4 mm(部分派生機種為 4.8 ∼ 10 mm)。

擰鬆固定螺絲5,把下切刀1推向左側然後固定。 2) 擰鬆固定螺絲 6 ,移動上切刀 3 需要的寬度然後

3) 把上切刀降到最下點,擰鬆固定螺絲 5 ,上切刀 和下切刀接觸之後,把固定螺絲 5 擰緊。

切刀發鈍後,把下切刀如圖所示角度進行研磨。32

1. 為了防止弄壞縫紉機,有關縫紉機的調整、零件的更換應委託熟悉機器的維修

技術人員或委託本公司、代理店的技術人員來進行。

2. 為了防止突然啟動造成人身事故,清確認螺絲是否鬆弛、零件有無相碰之後再

表中的尺寸是彎針的標準調整尺寸。僅供參考。根據縫製物的情況適當進行調整。 ATTENTION :

condizioni. Se il filtro non è in buone condizioni pulire irispettivi componenti oppure sostituire il filtro dellacartuccia 1.4) Inserire nuovamente il filtro della cartuccia 1 inposizione e rimettere il coperchio superiore fissandolocon le viti.

1. 長期使用了縫紉機後,筒形濾清器 1 會積灰塵。

機油不能通過筒形濾清器 1 就會燒壞或異常損傷 縫紉機,請一定注意清掃。 ※ 一般每 6 個月一定檢查一次筒形濾清器 1 ,進

1) 首先擰開排油螺絲 2 。 2) 卸下固定螺絲 3 ,把上防護罩 4 從上方卸下來。 3) 卸下筒形濾清器 1 進行檢查。如果有異常請進行

4) 把筒形濾清器 1 插入原來的位置,並把上防護蓋

posizione e rimettere il coperchio superiore fissandolocon le viti.

1. 長期使用了縫紉機後,筒形濾清器 1 會積灰塵。

機油不能通過筒形濾清器 1 就會燒壞或異常損傷 縫紉機,請一定注意清掃。 ※ 一般每 6 個月一定檢查一次筒形濾清器 1 ,進

1) 首先擰開排油螺絲 2 。 2) 卸下固定螺絲 3 ,把上防護罩 4 從上方卸下來。 3) 卸下筒形濾清器 1 進行檢查。如果有異常請進行

4) 把筒形濾清器 1 插入原來的位置,並把上防護蓋

1. 為了防止弄壞縫紉機,有關縫紉機的調整、零件的更換應委託熟悉機器的維修

技術人員或委託本公司、代理店的技術人員來進行。

2. 為了防止突然啟動造成人身事故,清確認螺絲是否鬆弛、零件有無相碰之後再

為了防止突然啟動造成人身事故,請關掉電源,確認馬達確實停止轉動後再進行。

手册助手
Powered by Anthropic
等待您的消息
产品信息

品牌 : JUKI

型号 : MO6700S

类别 : 缝纫机