MARSHALL DSL100HR - 接收器

DSL100HR - 接收器 MARSHALL - 免费用户手册

免费查找设备手册 DSL100HR MARSHALL PDF格式.

📄 44 页 中文 ZH 下载 💬 AI提问
Notice MARSHALL DSL100HR - page 29
请选择您的语言并填写邮箱:我们将为您发送专门翻译的版本。

用户关于以下问题的提问 DSL100HR MARSHALL

0 问题 关于此设备。回答您知道的问题或提出自己的问题。

提出关于此设备的新问题

电子邮件保持私密:仅用于在有人回复您的问题时通知您。

还没有问题。成为第一个提问的人。

下载您的设备说明 接收器 免费PDF格式!查找您的手册 DSL100HR - MARSHALL 并重新掌握您的电子设备。本页发布了使用您的设备所需的所有文档。 DSL100HR 品牌 MARSHALL.

用户手册 DSL100HR MARSHALL

请在通电之前仔细阅读本手册。请遵守所有说明并注意所有警告。

警告:请阅读重要安全指南CATS-90009中的全面细节信息。

警告: 在继续操作之前,请确保您的功放与电源兼容。如果您有任何疑问,请咨询合格的技术人员 - 您的Marshall经销商可以为您提供帮助。

电源输入和保险丝

放大器后面板上标明了放大器的特定电源输入额定电压。切勿试图短接保险丝或使用额定值或类型不符的保险丝。

警告: 在检查和/或更换保险丝之前,务必关闭放大器并切断主电源。

重要设置信息

请按照下面的启动程序,安全地打开放大器。

警告: 不遵守启动程序可能会导致放大器损坏。

  1. 如果要将DSL放大器与扩展音箱一起使用,请确保音箱的额定功率处理能力等于或高于放大器的输出功率。将一个 16 的扬声器音箱连接到后面板的单扬声器输出端,或者将一个 8 的扬声器音箱或两个 16 的扬声器音箱连接到成对 8 的扬声器输出端。注意:在连接扬声器音箱时,请确保您使用恰当的扬声器线材。切勿使用屏蔽吉他线进行连接

  2. 确保功率开关在关闭状态,并将前面板的所有主音量调至0。

  3. 如果要使用脚踏开关,请将脚踏开关线缆连接至放大器后面板的脚踏开关接口中。
  4. 首先将随附的电源(电源)线连接到后面板的电源输入端,然后再连接到电源插座。
  5. 将吉他插入前面板上的输入插孔。
  6. 打开前面板电源开关。电源开关将发出红光。将所选通道的音量调至所需水平,即可开始使用放大器。

运输您的设备

在试图移动之前,请确保您的放大器已关闭,断开电源,并且所有可拆卸电缆已与设备断开连接。只能单独移动放大器;请勿将其堆放在机箱或其他设备顶部进行移动。

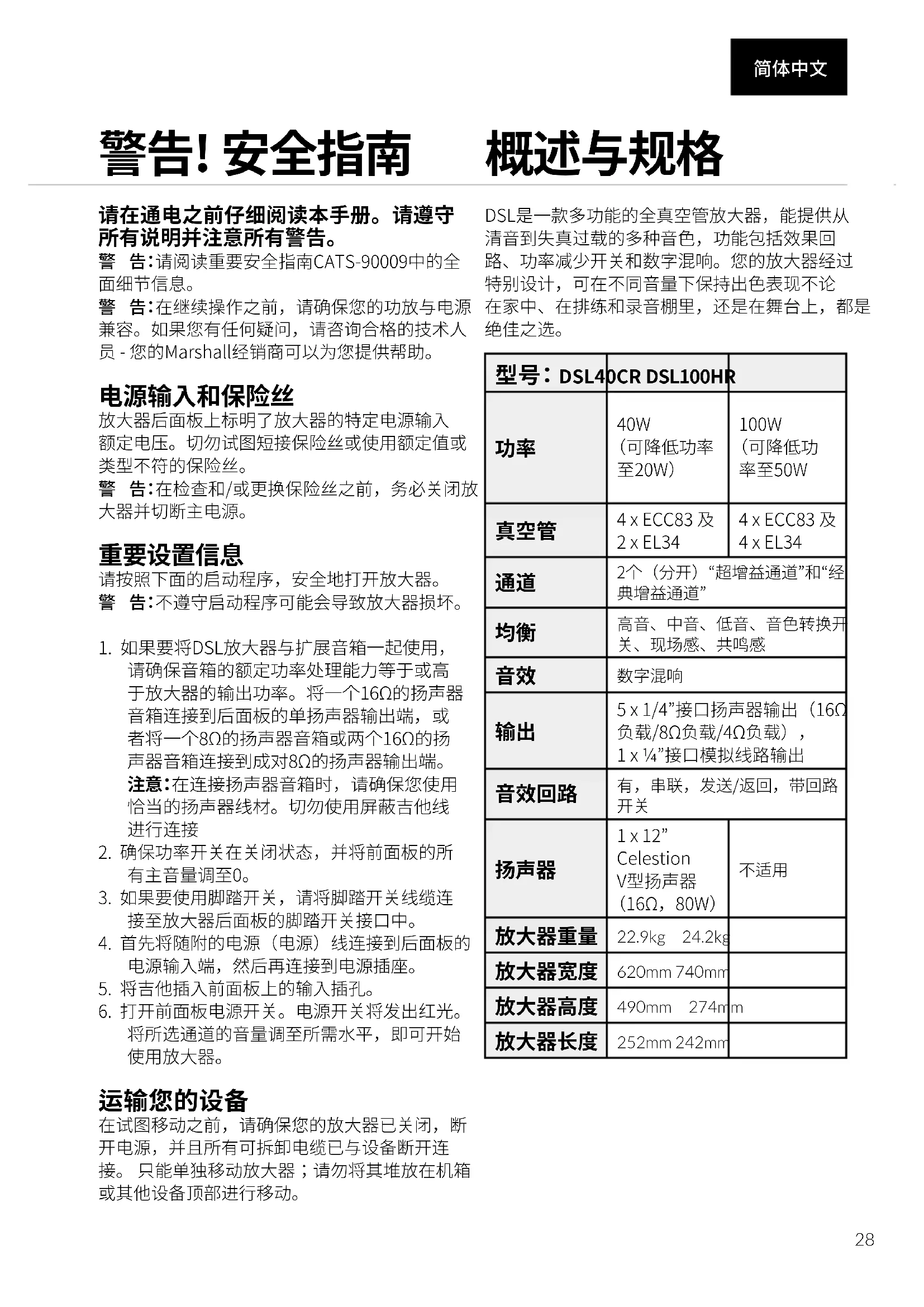
DSL是一款多功能的全真空管放大器,能提供从清音到失真过载的多种音色,功能包括效果回路、功率减少开关和数字混响。您的放大器经过特别设计,可在不同音量下保持出色表现不论在家中、在排练和录音棚里,还是在舞台上,都是绝佳之选。

型号:DSL40CR DSL100HR
功率40W(可降低功率至20W)100W(可降低功率至50W
真空管4×ECC83及2×EL344×ECC83及4×EL34
通道2个(分开)“超增益通道”和“经典增益通道”
均衡高音、中音、低音、音色转换开关、现场感、共鸣感
音效数字混响
输出5×1/4”接口扬声器输出(16Ω负载/8Ω负载/4Ω负载),1×1⁄4”接口模拟线路输出
音效回路有,串联,发送/返回,带回路开关
扬声器1×12”CelestionV型扬声器(16Ω,80W)不适用
放大器重量22.9kg 24.2kg
放大器宽度620mm 740mm
放大器高度490mm 274mm
放大器长度252mm 242mm

前面板功能

1. 输入

使用 1 / 4 英寸乐器线缆在此处连接您的吉他。

经典增益通道

2. 增益

控制经典增益通道的增益水平。使用这个控制来调整输入增益水平/传递给前置级的信号水平。运行较高的增益设置会带来更高的失真水平。

3. 模式状态LED指示灯

绿色LED灯指示清音模式已开启;红色LED灯指示Crunch模式已开启。

4. 音量

控制经典增益通道的音量水平。

5. 清音/CRUNCH

按下按钮选择清音或crunch模式。经典增益通道的两个模式可以在清音到过载的范围内进行音色调节。

超增益通道

6. 增益

控制超增益通道的增益水平。使用这个控制来调整输入增益水平/传递给前置级的信号水平。运行较高的增益设置会带来更高的失真水平。

7. 模式状态LED指示灯

绿色LED灯指示OD1模式开启;红色LED灯指示OD2模式开启。

8.音量

控制超增益通道的音量水平。

9. OD1/OD2

按下按钮选择OD1或OD2模式。超增益通道的两个模式可以在失真到重增益的范围内进行音色调节。

均衡部分

10. 高音

控制声音中的高频部分。顺时针旋转可以增加高频部分,使得声音更加明亮。

11. 中音

控制声音中的中频部分。顺时针旋转可以增加中频部分。逆时针旋转会减少中频部分,“挖空”声音——如果与音色切换功能共同使用,效果更加突出。

12. 低音

控制声音中的低频成分。顺时针旋转可以增加低频部分,使得声音更加饱满。

13. 音色切换

音色切换可重新配置前置放大器的EQ,为您带来截然不同的声音。音色切换启动时,会突出高频和低频,并切断中频。

14. 现场感

调整功率放大器EQ,增加高音。顺时针旋转,可带出最高频音色。

15. 共鸣感

调整功率放大器EQ,增加体积感。顺时针旋转,可带出低频音色。

请注意:EQ控制器相互关联。调整一个控制器的设置会改变其他控制器的行为方式,您可以通过多次尝试来找到您最喜爱的音效。

混响部分

16. 经典混响

控制经典通道的混响水平。

17. 超混响

控制超通道的混响水平。

主音量部分

18. 主选择按钮

通过开关选择主控1或主控2。

19. 主控1

设置主控1的总体音量水平。

20. 主控状态LED指示灯

绿色LED灯指示主控1开启;红色LED灯指示主控2开启。

21. 主控2

设置主控2的总体音量水平。

22. 回路状态LED指示灯

绿色LED灯指示FX回路打开。FX回路关闭时,LED灯熄灭。

23. 回路开/关

此开关控制FX回路的开闭。

24. 输出

使用这个开关可以将功率从40W降至20W,或将放大器调至待机模式。

25. 电源

用于开启或关闭放大器。主音量部分

18. 主选择按钮

通过开关选择主控1或主控2。

19. 主控1

设置主控1的总体音量水平。

20. 主控状态LED指示灯

绿色LED灯指示主控1开启;红色LED灯指示主控2开启。

21. 主控2

设置主控2的总体音量水平。

22. 回路状态LED指示灯

绿色LED灯指示FX回路打开。FX回路关闭时,LED灯熄灭。

23. 回路开/关

此开关控制FX回路的开闭。

24. 输出

使用这个开关可以将功率从40W降至20W,或将放大器调至待机模式。

25. 电源

用于开启或关闭放大器。

后面板功能

26. 主输入

将随附的电源线连接至此处。放大器后面板上标明了放大器的电源输入额定电压。

警告: 打开电源前,请确保放大器与使用所在国家的电源电压兼容。若有任何疑问,请咨询有资质的专业人士。

27. MIDI输入

在此处连接您的外接MIDI设备。

28. FX回路返回

从外接FX设备返回信号。

此处使用 1 / 4 英寸接口乐器线缆连接。

29. X回路发出

在此处连接外接FX设备,使用

1 / 4 英寸接口乐器线缆。

30. F/S

在此处连接随附通道脚踏开关(PEDL-90012)或可选备件脚踏开关(PEDL-91016)。

31. 音频输入

在此处连接外接设备,以进行练习或合奏。

32. 模拟输出

用于头戴式耳机的频率补偿线路电平输出。此输出具有Softube®音箱模拟仿真功能。因此,此输出可以模拟扬声器和音箱的声音。

33. 扬声器输出

1/4英寸接口扬声器输出。输出接口标注了对应的音箱设置:

  • 1×16 Ohm:连接一台16Ω扬声器音箱。
  • 1 x 8 Ohm / 2 x 16 Ohm:连接一台8Ω吉他音箱或两台16Ω音箱。
  • 1 x 4 Ohm / 2 x 8 Ohm:连接一台4Ω吉他音箱或两台8Ω吉他音箱。

警告: 尽管放大器有五个扬声器输出口,但请勿尝试连接超出额定数量的扬声器。安全的扬声器组合如上列出。其他的扬声器组合可能会导致放大器受损。

注意!安全上の注意

控制超增益通道的增益水平。使用这个控制来调整输入增益水平/传递给前置级的信号水平。运行较高的增益设置会带来更高的失真水平。

7. モード状態LED

手册助手
由Anthropic提供支持
等待您的消息
产品信息

品牌 : MARSHALL

型号 : DSL100HR

类别 : 接收器