Kaoss Mixer - DJ機器 KORG - 無料のユーザーマニュアル
デバイスのマニュアルを無料で見つける Kaoss Mixer KORG PDF形式.
| 技術的特徴 | タッチインターフェース付きDJミキサー、4チャンネル、内蔵エフェクト、MIDI対応 |
|---|---|
| 使用方法 | DJやライブパフォーマンスに最適で、リアルタイムでミックスやエフェクトの追加が可能 |
| メンテナンスと修理 | タッチインターフェースを定期的に清掃し、接続やケーブルを確認し、内部修理は専門家に相談してください |
| 安全性 | 乾燥した環境で使用し、衝撃や落下を避け、極端な温度にさらさないでください |
| 一般情報 | 軽量、コンパクトなサイズ、電源駆動、持ち運びに最適 |
よくある質問 - Kaoss Mixer KORG
ユーザーの質問 Kaoss Mixer KORG
0 質問 この機器について。知っているものに答えるか、ご自身の質問をしてください。
この機器について新しい質問をする
デバイスの取扱説明書をダウンロード DJ機器 無料でPDF形式で!マニュアルを見つける Kaoss Mixer - KORG 電子デバイスをもとに戻しましょう。このページにはデバイスの使用に必要なすべての書類が掲載されています。 Kaoss Mixer ブランド KORG.
使用説明書 Kaoss Mixer KORG
火災·感電·人身傷害の危險を防止するには以下の指示を守てくだせ
警告

本製品を使用する前に、以下の指示をよく説てくだき。
付属のACアダ metabーは、必すAC100Vの電源CONSENTにACアダ metabーを差してくだき。
次のう場合には直与電源を切、ACadpr一使用時はCONsetトか拔き。て、ル格業所未はお買上いにた了販店用修理依賴てく。
ACアダフローの電源コーナドやフラガが破損してき
○異物が内部に入ったり、液体が己はたと
製品が(雨なかて)濡たと
製品に異常や故障が生んだと

次のようた場所の使用や保存はしおてくだき。
○ 温度が極端に高出場所(直射日光のたる場所、暖房機器の近く、発熱する機器の上之称)
○水気の近く(風呂場、洗面台、濡た床各種)や湿度の高い場所
○ 木ロリの多い場所

修理/部品の交換,No、取报説明書に書かては以外のとは、絶対にしはくは。必最寄のル格業所まはル格業技課中相談てくは。
ACadpr-t-e-1i
本製品をハドフク、アン、スカー一和組み合わて使用た场合、設定はは永久の難職にる程度の音量にら。大音量や不快な程度の音量で長時間使用ないかは。万一、聽力低下や耳鳴を感い、専門の医師に相談てくさ。

本製品に、異物(燃えやすいの、硬貨、針金な)及液体(水や�一スな)を絶対にいなてくだき。
本製品およ亰ACアダフローを分解くださり、改造くださりしおてください。
注意

本製品は正常な通気が妨しぃると之称所に設置て、使用てくさ。
本製品はマイクロコン広一夕を使用た機器です。它的他電気機器を接近て同時に使用になまうと、它与雜音が入るごさは限ります。逆に他的電気機器か本製品が雜音を受て誤動作する场合は限ります。

- ACアダTPL一を使用くださ�る场合は、必指定のもを使用くだい。他的アダTPL一を使用くださ�る故障の原因为ごは。た、使用後はACアダTPL一をCONSENTにら拔てくだい。
- 横卜和了必要上力加元示及故障的原因之注意下
外装のお手出入は、必す乾い的柔らか布で輕〈拭てくさ。をンやシナ一系の液体は絶対に使用にならなかいてくさ。(CONPUND質、強燃性のpリツヤ一も不可)。

ACadpa-ta- to cunsetb 3t t 1
接統お願い各部の名称、機能
上面

- ヤンネル1 ·インランド・セレクト・スイド
手広ル1の入力スを選択ります。注意:入力スにマイクを選択する場合は、前面のTALKOVERON/OFFスイチ(F1)をOFFにしてくdecess。
LINE:CDPRE-一怎MIC:MAN
PHONE:夕一丁一、
TALKOVERONQFF - バンル2 ·インズト・セレクトス リツテ
徃ル2の入力を選択し。 - PEAK(ご一・イングー一)TRIM(トリムつまみ)
最大音量为入力さてもご一·。ンジー一者点灯ないうにトルムつまみを調整いたします。 - HIGH EQ(ハイ・イローライジー)高域イローライジーのフ罗斯ト/カットを設定いたします。
- MID EQ()中域のは一の策ト/力は設定しま�。
- LOWEQ(口一·伊柯拉伊)低域伊柯拉伊一の広ト/力トを設定しま�。
- ヤンネル1・フロー
徃ル1の音量を調整し。 - デンル2・工一夕一
干尼尔2的音量为调整。 - FX DEPTH(工FEXKト·DFTsma)CUTの位置てまもく工FEXKトのからな音に、FULLでまと工FEXKトがか了音に、FULLをもと工FEXKはFULLの位置使使用てはさ。通常は
前面

F1. TALK OVER ON/OFF(トーク・オーパー・スイツチ)
そのスイツチをON(スイツチが押しぃて状態)にすると、
マイクカ力の音声がマスロー・アウトフットにミックスさはま。
☆マイクをチpanne1の入力と使用する场合は、トーク・才一巴一・スイツチはOFFにしてくだい。
F2.MICLEVEL()
F3.MIC(マイク入力端子)
マイクを接続いたします。注:マイク入力は、アンBARANス入力です。
F4.X-FADE(口斯·工一力一·力一·S11) 口斯·工一力一的力一被選折了。
F5.PONES(个D端子)个D才元接续。
- MONITOR(七二夕一)
前面のPHONES端子(F5)の出力レパターンを設定いたします。
- BOOTH(-s·plo-4)
BOOTH OUTPUT端子(R7)か出力さる音の音量を設定お願いいたします。
- 王二夕一·せレ卜·斯イツ
CH1:徴ル1のサウンドをモニタ一
CH2:子1n2 1
MASTER:マスタ一出力に出于はウド卜を王二夕一きま�。
MIX(CH1和CH2を同時に押す):ハドフンのLchでチーナル1のサウンド、
Rchdhanne12oVndto二一
17.BPM(BPM表示機)
18.ADJUST(BPMJADJASST·-)
TAP一(19)は、才一BPM检出に
△BPMの数字が増えます(テなは早<)
BPMの数字が減少(テなは)
- FX INSERT (工工工工・工工一工・
CH1:卡尼尔1の総・工一数一の位置に工工を插入しは。
MASTER:マスタ一(クロス・フーダ一の後)に工工とトを插入しま。
☆一部の特殊な工フク卜·プロダム20は、工フク卜が捅入さる位置が異なみ。(P.4「工フク卜·プロダム·リスト」参照)。
- TAP(ターリフ・キー)曲の毎一トに合せて它的を2回以上押持と、その毎一トを検列出BPM表示機(17)にテンボが表示いたします。
☆ 榆出可能在BPMは、40~999です。☆ BPM機能にてはは、P.5「BPM機能にては」を参照くださいます。
工工克卜·□口格拉卡末米
它之本末米回以工工克卜の□拉
LAMを選挙しお。工工克卜·□口格
LAMは、FILTER(菲尔ル一)、MOD
(モジレーニン)等8種の格尔一
に分かており、各GLR一にと它数10個、合計80個の□口格拉Mがリドせ
トさてい。
-
-
-
-
-
-
-
-
-
-
-
-
-
-
-
-
-
-
-
-
-
-
-
-
- 13.
-
-
-
-
-
-
-
-
-
-
-
-
-
-
-
-
-
-
-
-
-
-
-
L/R: 比斯専一出力のLch、Rchのレルをそのと表示いたします。
- 工工工ト・ンバーニ・デスPLEイ現在選挙得很好工工ト・ロフム・ンバーニを表示いたします。
- 80個の工法と・プロガムのうも、自分の気に入りのロガムを8個まごプロガム・マフ・キ一にアサイング(割り当て)するとがき、スビ一テ一なプロガムの切り替え可能です。
24.HOLD(木一Ld·sIHT)
ごのスイチが点灯ていきは、
夕丶·ル(30)がを一卜状態に
なま�。夕丶·ルら指を離了。最後に触った位置の工工
ケトが保持さる。
- FXON/OFF(工FクTON/OFFStiHT)它之SIT子押持ごに、点灯(工FクTON)、消灯(工FクTOFF)を繰り返し��。
☆ 再生音は、FX INSERTスイチ(12)为選挙てるチル側に出きま�。
☆ 再生音にさらに工工克卜をタツト・ バル以付加すことてきま�。
- REC/STOP(Lc-1d·)
SAMPLE/PLAYの工アク卜·ロガラ ムを選択するときに、己の钥一を押 す上、錄音が開始zeit、再度押すと錄音 が终了しります。 詳しぃは、P.6「SAMPLE/PLAY工アク トにしだい」を参照くださいます。
- WRITE(拉卜·一)
新たにサングリングしたフレーヒスは、電源を切ると消元てしぃい水平。フレーヒスを保存するとは書きあの作業が必要です。ライトの操作のはははP・7つルの存理由て」を参照くださいます。
29.X-FADE(クロス・フーーダー)
子panne1、子panne2の米クス比を設定します。
- 夕子·戊亲儿
工F工卜の音色を変化させます。

背面
R1. CH1 PHONO(徃ル1·才力端子)
R2.CH2PHONO(子1-力端子) 哉一·丁一·乃一·力接续。
R3.CH1 LINE IN(JANNEL1·LIN入力端子)
R4.CH2LINEIN(干尼尔2·拉入力端子)CDなを接続しま。
R5.GND(格兰下端子)一·丁一的GND(格兰下)線接续。
R6. MASTEROUTPUT(マスロー・アウトフツト端子)
MASTER プリューマ(15)で設定た音量で出力いたします。
R7. BOOTH OUTPUT(「-ス·アウト緱端子)BOOTHboリム(16)以设定的音量出力さを。
R8. AC9V(電源端子)付属の電源アダフローを接続いたします。
R9. POWER(電源スイド)電源を入いが5、KM-2のシスチが起動て使用可能にな理由には最長10秒かりります。
工夫・ロガム・リスト
KM-2 EFFECT PROGRAM LIST
| EFFECT GROUP PROG TITLE X Y BPM | ↔ | ∅ | |||||||||
| FILTER 0 RESONANCE | NCE FILTER FREQUENCY RESONANCE | ||||||||||
| 1 ISOLATOR LPF/HPF TYPE HI CUT ↔ LOW CUT NO ASSIGN | |||||||||||
| 2 WAH FILTER SPEED DEPTH | |||||||||||
| 3 DIS†-VOICE FILTER TALKING | DISTORTION | ||||||||||
| 4 DIS†+FILTER FREQUENCY DISTORTION | |||||||||||
| 5 MANUAL PHASER FREQUENCY RESONANCE | |||||||||||
| 6 PAN BY HPF X-FADE PAN FREQUENCY | |||||||||||
| 7 DIS†+ISOLATOR LOW-MID-HI DISTORTION | |||||||||||
| 8 MID FREQ ISOLATOR MID BOOST←<CUT NO ASSIGN | |||||||||||
| 9 3B AND ISOLATOR HI CUT ↔ LOW CUT MID LEVEL | |||||||||||
| MODULATION | 0 VIBRATE SPEED DEPTH | ||||||||||
| 1 PHASER SPEED FREQUENCY | |||||||||||
| 2 AUTO PAN LFO SPEED DEPTH | |||||||||||
| 3 FLANGER+FILTER FLANGER SPEED FREQ | |||||||||||
| 4 DIS†+PHASER FREQUENCY FX LEVEL | |||||||||||
| 5 MANUAL FLANGER1 DELAY TIME RESONANCE | |||||||||||
| 6 MANUAL FLANGER2 DELAY TIME RESONANCE | |||||||||||
| 7 PITCH SHIFT LCH PITCH RCH Pitch | |||||||||||
| 8 TREMOLO SPEED DUTY | |||||||||||
| 9 STEP PHASER MOD STEP RESONANCE | |||||||||||
| BPM FX | 0 BPM DELAY1 X1-3 1/4BEAT X3-5 1/2 BEAT X5-7 1/3 BEAT X7-9 3/4 BEAT FEEDBACK O DELAY TIME | ||||||||||
| 1 BPM DELAY2(TAPE ECHO TYPE) X1-3 X3-5 X5-7 X7-9 FEEDBACK O DELAY TIME | |||||||||||
| 2 BPM MULTI TAP DELAY1 NO ASSIGN | |||||||||||
| 3 BPM MULTI TAP DELAY2 NO ASSIGN | |||||||||||
| 4 BPM MULTI TAP DELAY3 NO ASSIGN | |||||||||||
| 5 BPM PHASER X1-3 x2BEAT X3-5 x1 BEAT X5-7 x7-9 1/4 BEAT RESONANCE O SPEED | |||||||||||
| 6 BPM FLANGER X1-3 x2BEAT X3-5 X5-7 X7-9 1/4 BEAT RESONANCE O SPEED | |||||||||||
| 7 BPM TREMOLO X1-3 X3-5 X5-7 X7-9 1/4 BEAT DEPTH O SPEED | |||||||||||
| 8 BPM STEP PHASER FREQUENCY(MANUAL) RESONANCE O SPEED | |||||||||||
| 9 BPM STEP FLANGER STEP SPEED RESONANCE O SPEED | |||||||||||
| DELEY | 0 TAPE ECHO DELAY TIME FX LEVEL,FEEDBACK | ||||||||||
| 1 DELAY DELAY TIME FX LEVEL,FEEDBACK | |||||||||||
| 2 DELAY DELAY TIME FX LEVEL,FEEDBACK | |||||||||||
| 3 DELAY (POST FADER TYPE)★ DELAY TIME DELAY LEV | |||||||||||
| 4 MULTI TAP DELAY TONE FEEDBACK | |||||||||||
| 5 LONG DELAY FEEDBACK FX LEVEL FX LEVEL O DELAY TIME | |||||||||||
| 6 PING PONG DELAY DELAY TIME FEEDBACK | |||||||||||
| 7 TALK MOD-DELAY TALKING DELAY LEVEL | |||||||||||
| 8 FILTER +DELAY FILTER FREQ RESONANCE | |||||||||||
| 9 DUB+DELAY DELAY TONE FX LEVEL | |||||||||||
| REVERB | 0 HAL REVERB TONE REVERB LEVEL | ||||||||||
| 1 GATE REVERB1 TONE REVERB LEVEL | |||||||||||
| 2 PLATE REVERB REV TIME REVERB LEVEL | |||||||||||
| 3 GATE REVERB2 FREQUENCY REVERB LEVEL | |||||||||||
| 4 REVERB+DELAY DELAY FEEDBACK REVERB LEVEL | |||||||||||
| 5 REVERB+DELAY DELAY FEEDBACK REVERB LEVEL | |||||||||||
| 6 TALK MOD+REVERB TALKING RESONANCE | |||||||||||
| 7 FILTER+REVERB FILTER FREQ REVERB LEVEL | |||||||||||
| 8 3D PAN L-C-R PAN REVERB LEVEL | |||||||||||
| 9 ROOM REVERB TONE REVERB LEVEL | |||||||||||
| SFX | 0 STEP MODULATION MOD DEPTH FX LEVEL | ||||||||||
| 1 RING MOD-FILTER RING FREQ FILTER FREQUENCY FX LEVEL | |||||||||||
| 2 SIN WAVEFORM OSCILLATOR PITCH OSCC LEVEL | |||||||||||
| 3 BPM DELAY + ISOLATOR ISOLATOR LOW-MID-HI DRY/WET BALANCE O DELAY TIME | |||||||||||
| 4 RING+DELAY TIME RING+DELAY BALANCE | |||||||||||
| 5 TREMOLO+DELAY TIME -LFO SPEED DLY TREM X-FADE Y-1-5 LOW CUT (CH1), H1 CUT (CH2) | |||||||||||
| 6 SPECIAL ECHO TIME FX LEVEL | |||||||||||
| 7 VOICE OSCILLATOR PITCH CHARACTER CHAPER | |||||||||||
| 8 SQUARE WAVEFORM OSCILLATOR PITCH OSCC LEVEL | |||||||||||
| 9 AQUA SPEED FX LEVEL | |||||||||||
| X-FADE | 0 REVERB X-FADE1★ CH1 CH2 CH1 CH2 CH2 REV LEVEL Y-5-9 CH1 REV LEVEL Y-1-5 CH2 REV LEVEL Y-5-9 HI CUT (CH1), LOWCUT(CH2) Y-1-5 LOW CUT (CH1), HI CUT (CH2) Y-5-9 LPF FREQ (CH1), LOWCUT(CH2) Y-1-5 LOW CUT (CH1), LPF FREQ(CH2) Y-5-9 CH1 DLY LEVEL Y-1-5 CH2 DLY LEVEL O DELAY TIME | ||||||||||
| 1 REVERB X-FADE2★ CH1 CH2 CH1 CH2 CH2 CH2 REV LEVEL Y-1-5 CH2 REV LEVEL Y-5-9 CH1 REV LEVEL Y-1-5 CH2 REV LEVEL Y-5-9 LPF FREQ (CH1), LOWCUT(CH2) Y-1-5 LOW CUT (CH1), H1 CUT (CH2) | |||||||||||
| 2 ISOLATOR X-FADE★ CH1 CH2 CH1 CH2 CH2 CH2 REV LEVEL Y-1-5 CH2 REV LEVEL Y-5-9 LPF FREQ (CH1), LOWCUT(CH2) Y-1-5 LOW CUT (CH1), LPF FREQ(CH2) Y-5-9 CH1 DLY LEVEL Y-1-5 CH2 DLY LEVEL O PHASER X-FADE★ CH1 CH2 CH1 CH2 CH2 CH2 PHASER REV LEVEL O PHASER REV LEVEL Y-1-5 CH2 REV LEVEL Y-5-9 CH1 REV LEVEL Y-1-5 CH2 REV LEVEL Y-5-9 CH1 REV LEVEL Y-1-5 CH2 REV LEVEL Y-5-9 CH1 REV LEVEL Y-1-5 CH2 REV LEVEL Y-5-9 CH1 REV LEVEL Y-1-5 CH2 REV LEVEL Y-5-9 CH1 REV LEVEL Y-1-5 CH2 REV LEVEL Y-5-9 CH1 REV LEVEL Y-1-5 CH2 REFERENCE WITH BPM DELAY★ SCRATCHING WITH BPM DELAY★ SDRAMSTITCHING WITH BPM DELAY★ LOOP2 loop START TIME CONTROL PLAYBACK LEVEL Y-1-5 CH2 REV LEVEL Y-5-9 CH1 REV LEVEL Y-1-5 CH2 REV LEVEL Y-5-9 CH1 REV LEVEL Y-1-5 CH2 REV LEVEL Y-5-9 CH1 REV LEVEL Y-1-5 CH2 REV LEVEL Y-5-9 CH1 REV LEVEL Y-1-5 CH2 REV LEVEL Y-5-9 CH1 REV LEVEL Y-1-5 CH2 REVLEVEL Y-5-9 CH1 REV LEVEL Y-1-5 CH2 REV LEVEL Y-5-9 CH1 REV LEVEL Y-1-5 CH2 REV LEVEL Y-5-9 CH1 REV LEVEL Y-1-5 CH2 REV LEVEL Y-5-9 CH1 REV LEVEL Y-1-5 CH2 REV LEVEL Y-5-9 CH1 REV LEVEL Y-1-5 CH2 REV LEVEL Y-5-9 CH1 REV LEVELY-1-5 CH2 REV LEVEL Y-5-9 CH1 REV LEVEL Y-1-5 CH2 REV LEVEL Y-5-9 CH1 REV LEVEL Y-1-5 CH2 REV LEVEL Y-5-9 CH1 REV LEVEL Y-1-5 CH2 REV LEVEL Y-5-9 CH1 REV LEVEL Y-1-5 CH2 REV LEVEL Y-5-9 CH1 REV LEVEL Y-1-5 CH2 REV LEVEL Y=5-9 GATE ON Y-1-5 GATE OFF O DELAY TIME O DELAY TIME O DELAY TIME O DELAY TIME O DELAY TIME O DELAY TIME O DELAY TIME O DELAY TIME O DELAY TIME O DELAY TIME O DELAY TIME O DELAY TIME O DELAY TIME O DELAY TIME O DELAY TIME O DELAY TIME O DELAY TIME O DELAY TIME O DELAY TIME O DELAY TIME O DELAY TIME O DELAY TIME O DELAY TIME O DELAY TIME O DELAY TIME O DELAYTIME O DELAYTIME O DELAYTIME O DELAYTIME O DELAYTIME O DELAYTIME O DELAYTIME O DELAYTIME O DELAYTIME O DELAYTIME O DELAYTIME O DELAYTIME O DELAYTIME O DELAYTIME O DELAYTIME O DELAYTIME O DELAYTIME O DELAYTIME O DELAYTIME O DELAYTIME O DELAYTIME O DELAYTIME O DELAYTIME O DELAYTIME O DELAYTIME O DELAY TIME O DELAYTIME O DELAYTIME O DELAYTIME O DELAYTIME O DELAYTIME O DELAYTIME O DELAYTIME O DELAYTIME O DELAYTIME O DELAYTIME O DELAYTIME O DELAYTIME O DELAYTIME O DELAYTIME O DELAYTIME O DELAYTIME O DELAYTIME O DELAYTIME O DELAYTIME O DELAYTIME O DELAYTIME O DELAYTIME O DELAYTIME O DELAY TIME O DELAY TIME O DELAYTIME O DELAYTIME O DELAYTIME O DELAYTIME O DELAYTIME O DELAYTIME O DELAYTIME O DELAYTIME O DELAYTIME O DELAYTIME O DELAYTIME O DELAYTIME O DELAYTIME O DELAYTIME O DELAYTIME O DELAYTIME O DELAYTIME O DELAYTIME O DELAYTIME O DELAYTIME O DELAYTIME O DELAYTIME O DELAY TIME O DELAYTIME O DELAY TIME O DELAYTIME O DELAYTIME O DELAYTIME O DELAYTIME O DELAYTIME O DELAYTIME O DELAYTIME O DELAYTIME O DELAYTIME O DELAYTIME O DELAYTIME O DELAYTIME O DELAYTIME O DELAYTIME O DELAYTIME O DELAYTIME O DELAYTIME O DELAYTIME O DELAYTIME O DELAYTIME O DELAYTIME O DELAYTIME O DELAY TIME O DELAY TIME O DELAY TIME O DELAYTIME O DELAYTIME O DELAYTIME O DELAYTIME O DELAYTIME O DELAYTIME O DELAYTIME O DELAYTIME O DELAYTIME O DELAYTIME O DELAYTIME O DELAYTIME O DELAYTIME O DELAYTIME O DELAYTIME O DELAYTIME O DELAYTIME O DELAYTIME O DELAYTIME O DELAYTIME O DELAYTIME O DELAY TIME O DELAYTIME O DELAYTIME O DELAY TIME O DELAYTIME O DELAYTIME O DELAYTIME O DELAYTIME O DELAYTIME O DELAYTIME O DELAYTIME O DELAYTIME O DELAYTIME O DELAYTIME O DELAYTIME O DELAYTIME O DELAYTIME O DELAYTIME O DELAYTIME O DELAYTIME O DELAYTIME O DELAYTIME O DELAYTIME O DELAYTIME O DELAYTIME O DELAY TIME O DELAYTIME O DELAY TIME O DELAY TIME O DELAYTIME O DELAYTIME O DELAYTIME O DELAYTIME O DELAYTIME O DELAYTIME O DELAYTIME O DELAYTIME O DELAYTIME O DELAYTIME O DELAYTIME O DELAYTIME O DELAYTIME O DELAYTIME O DELAYTIME O DELAYTIME O DELAYTIME O DELAYTIME O DELAYTIME O DELAYTIME O DELAYTIME O DELAY TIME O DELAY TIME O DELAYTIME O DELAY TIME O DELAYTIME O DELAYTIME O DELAYTIME O DELAYTIME O DELAYTIME O DELAYTIME O DELAYTIME O DELAYTIME O DELAYTIME O DELAYTIME O DELAYTIME O DELAYTIME O DELAYTIME O DELAYTIME O DELAYTIME O DELAYTIME O DELAYTIME O DELAYTIME O DELAYTIME O DELAYTIME O DELAYTIME O DELAY TIME O DELAY TIME O DELAY TIME O DELAY TIME O DELAYTIME O DELAYTIME O DELAYTIME O DELAYTIME O DELAYTIME O DELAYTIME O DELAYTIME O DELAYTIME O DELAYTIME O DELAYTIME O DELAYTIME O DELAYTIME O DELAYTIME O DELAYTIME O DELAYTIME O DELAYTIME O DELAYTIME O DELAYTIME O DELAYTIME O DELAYTIME O DELAY TIME O DELAY TIME O DELAYTIME O DELAYTIME O DELAY TIME O DELAYTIME O DELAYTIME O DELAYTIME O DELAYTIME O DELAYTIME O DELAYTIME O DELAYTIME O DELAYTIME O DELAYTIME O DELAYTIME O DELAYTIME O DELAYTIME O DELAYTIME O DELAYTIME O DELAYTIME O DELAYTIME O DELAYTIME O DELAYTIME O DELAYTIME O DELAYTIME O DELAY TIME O DELAY TIME O DELAYTIME O DELAY TIME O DELAY TIME O DELAYTIME O DELAYTIME O DELAYTIME O DELAYTIME O DELAYTIME O DELAYTIME O DELAYTIME O DELAYTIME O DELAYTIME O DELAYTIME O DELAYTIME O DELAYTIME O DELAYTIME O DELAYTIME O DELAYTIME O DELAYTIME O DELAYTIME O DELAYTIME O DELAYTIME O DELAYTIME O DELAY TIME O DELAY TIME O DELAY TIME O DELAYTIME O DELAY TIME O DELAYTIME O DELAYTIME O DELAYTIME O DELAYTIME O DELAYTIME O DELAYTIME O DELAYTIME O DELAYTIME O DELAYTIME O DELAYTIME O DELAYTIME O DELAYTIME O DELAYTIME O DELAYTIME O DELAYTIME O DELAYTIME O DELAYTIME O DELAYTIME O DELAYTIME O DELAYTIME O DELAY TIME O DELAY TIME O DELAY TIME O DELAY TIME O DELAY TIME O DELAYTIME O DELAYTIME O DELAYTIME O DELAYTIME O DELAYTIME O DELAYTIME O DELAYTIME O DELAYTIME O DELAYTIME O DELAYTIME O DELAYTIME O DELAYTIME O DELAYTIME O DELAYTIME O DELAYTIME O DELAYTIME O DELAYTIME O DELAYTIME O DELAYTIME O DELAY TIME O DELAY TIME O DELAYTIME O DELAYTIME O DELAYTIME O DELAY TIME O DELAY TIME O DELAYTIME O DELAYTIME O DELAYTIME O DELAYTIME O DELAYTIME O DELAYTIME O DELAYTIME O DELAYTIME O DELAYTIME O DELAYTIME O DELAYTIME O DELAYTIME O DELAYTIME O DELAYTIME O DELAYTIME O DELAYTIME O DELAYTIME O DELAYTIME O DELAYTIME O DELAY TIME O DELAY TIME O DELAYTIME O DELAY TIME O DELAYTIME O DELAY TIME O DELAYTIME O DELAYTIME O DELAYTIME O DELAYTIME O DELAYTIME O DELAYTIME O DELAYTIME O DELAYTIME O DELAYTIME O DELAYTIME O DELAYTIME O DELAYTIME O DELAYTIME O DELAYTIME O DELAYTIME O DELAYTIME O DELAYTIME O DELAYTIME O DELAYTIME O DELAYTIME O DELAY TIME O DELAYTIME O DELAYTIME O DELAYTIME O DELAY TIME O DELAYTIME O DELAYTIME O DELAYTIME O DELAYTIME O DELAYTIME O DELAYTIME O DELAYTIME O DELAYTIME O DELAYTIME O DELAYTIME O DELAYTIME O DELAYTIME O DELAYTIME O DELAYTIME O DELAYTIME O DELAYTIME O DELAYTIME O DELAYTIME O DELAYTIME O DELAYTIME O DELAY TIME O DELAYTIME O DELAY TIME O DELAYTIME O DELAY TIME O DELAYTIME O DELAYTIME O DELAYTIME O DELAYTIME O DELAYTIME O DELAYTIME O DELAYTIME O DELAYTIME O DELAYTIME O DELAYTIME O DELAYTIME O DELAYTIME O DELAYTIME O DELAYTIME O DELAYTIME O DELAYTIME O DELAYTIME O DELAYTIME O DELAYTIME O DELAY TIME O DELAYTIME O DELAYTIME O DELAYTIME O DELAYTIME O DELAY TIME O DELAYTIME O DELAYTIME O DELAYTIME O DELAYTIME O DELAYTIME O DELAYTIME O DELAYTIME O DELAYTIME O DELAYTIME O DELAYTIME O DELAYTIME O DELAYTIME O DELAYTIME O DELAYTIME O DELAYTIME O DELAYTIME O DELAYTIME O DELAYTIME O DELAYTIME O DELAY TIME O DELAYTIME O DELAYTIME O DELAY TIME O DELAYTIME O DELAY TIME O DELAYTIME O DELAYTIME O DELAYTIME O DELAYTIME O DELAYTIME O DELAYTIME O DELAYTIME O DELAYTIME O DELAYTIME O DELAYTIME O DELAYTIME O DELAYTIME O DELAYTIME O DELAYTIME O DELAYTIME O DELAYTIME O DELAYTIME O DELAYTIME O DELAYTIME O DELAY TIME O DELAY TIME O DELAYTIME O DELAYTIME O DELAY TIME O DELAY TIME O DELAYTIME O DELAYTIME O DELAYTIME O DELAYTIME O DELAYTIME O DELAYTIME O DELAYTIME O DELAYTIME O DELAYTIME O DELAYTIME O DELAYTIME O DELAYTIME O DELAYTIME O DELAYTIME O DELAYTIME O DELAYTIME O DELAYTIME O DELAYTIME O DELAYTIME O DELAYTIME O DELAY TIME O DELAYTIME O DELAYTIME O DELAY TIME O DELAY TIME O DELAYTIME O DELAYTIME O DELAYTIME O DELAYTIME O DELAYTIME O DELAYTIME O DELAYTIME O DELAYTIME O DELAYTIME O DELAYTIME O DELAYTIME O DELAYTIME O DELAYTIME O DELAYTIME O DELAYTIME O DELAYTIME O DELAYTIME O DELAYTIME O DELAYTIME O DELAY TIME O DELAYTIME O DELAYTIME O DELAYTIME O DELAY TIME O DELAY TIME O DELAYTIME O DELAYTIME O DELAYTIME O DELAYTIME O DELAYTIME O DELAYTIME O DELAYTIME O DELAYTIME O DELAYTIME O DELAYTIME O DELAYTIME O DELAYTIME O DELAYTIME O DELAYTIME O DELAYTIME O DELAYTIME O DELAYTIME O DELAYTIME O DELAY TIME O DELAYTIME O DELAYTIME O DELAYTIME O DELAYTIME O DELAYTIME O DELAY TIME O DELAYTIME O DELAYTIME O DELAYTIME O DELAYTIME O DELAYTIME O DELAYTIME O DELAYTIME O DELAYTIME O DELAYTIME O DELAYTIME O DELAYTIME O DELAYTIME O DELAYTIME O DELAYTIME O DELAYTIME O DELAYTIME O DELAYTIME O DELAYTIME O DELAY TIME O DELAYTIME O DELAYTIME O DELAYTIME O DELAYTIME O DELAY TIME O DELAY TIME O DELAYTIME O DELAYTIME O DELAYTIME O DELAYTIME O DELAYTIME O DELAYTIME O DELAYTIME O DELAYTIME O DELAYTIME O DELAYTIME O DELAYTIME O DELAYTIME O DELAYTIME O DELAYTIME O DELAYTIME O DELAYTIME O DELAYTIME O DELAYTIME O DELAY TIME O DELAY TIME O DELAYTIME O DELAYTIME O DELAYTIME O DELAYTIME O DELAY TIME O DELAYTIME O DELAYTIME O DELAYTIME O DELAYTIME O DELAYTIME O DELAYTIME O DELAYTIME O DELAYTIME O DELAYTIME O DELAYTIME O DELAYTIME O DELAYTIME O DELAYTIME O DELAYTIME O DELAYTIME O DELAYTIME O DELAYTIME O DELAYTIME O DELAY TIME O DELAY TIME O DELAYTIME O DELAYTIME O DELAYTIME O DELAY TIME O DELAYTIME O DELAYTIME O DELAYTIME O DELAYTIME O DELAYTIME O DELAYTIME O DELAYTIME O DELAYTIME O DELAYTIME O DELAYTIME O DELAYTIME O DELAYTIME O DELAYTIME O DELAYTIME O DELAYTIME O DELAYTIME O DELAYTIME O DELAYTIME O DELAYTIME O DELAY TIME O DELAY TIME O DELAYTIME O DELAY TIME O DELAY TIME O DELAY TIME O DELAYTIME O DELAYTIME O DELAYTIME O DELAYTIME O DELAYTIME O DELAYTIME O DELAYTIME O DELAYTIME O DELAYTIME O DELAYTIME O DELAYTIME O DELAYTIME O DELAYTIME O DELAYTIME O DELAYTIME O DELAYTIME O DELAYTIME O DELAYTIME O DELAYTIME O DELAYTIME O DELAY TIME O DELAYTIME O DELAY TIME O DELAY TIME O DELAY TIME O DELAYTIME O DELAYTIME O DELAYTIME O DELAYTIME O DELAYTIME O DELAYTIME O DELAYTIME O DELAYTIME O DELAYTIME O DELAYTIME O DELAYTIME O DELAYTIME O DELAYTIME O DELAYTIME O DELAYTIME O DELAYTIME O DELAYTIME O DELAYTIME O DELAYTIME O DELAY TIME O DELAY TIME O DELAY TIME O DELAYTIME O DELAYTIME O DELAY TIME O DELAYTIME O DELAYTIME O DELAYTIME O DELAYTIME O DELAYTIME O DELAYTIME O DELAYTIME O DELAYTIME O DELAYTIME O DELAYTIME O DELAYTIME O DELAYTIME O DELAYTIME O DELAYTIME O DELAYTIME O DELAYTIME O DELAYTIME O DELAYTIME O DELAYTIME O DELAY TIME O DELAY TIME O DELAY TIME O DELAYTIME O DELAY TIME O DELAY TIME O DELAYTIME O DELAYTIME O DELAYTIME O DELAYTIME O DELAYTIME O DELAYTIME O DELAYTIME O DELAYTIME O DELAYTIME O DELAYTIME O DELAYTIME O DELAYTIME O DELAYTIME O DELAYTIME O DELAYTIME O DELAYTIME O DELAYTIME O DELAYTIME O DELAYTIME O DELAY TIME O DELAY TIME O DELAY TIME O DELAY TIME O DELAYTIME O DELAY TIME O DELAYTIME O DELAYTIME O DELAYTIME O DELAYTIME O DELAYTIME O DELAYTIME O DELAYTIME O DELAYTIME O DELAYTIME O DELAYTIME O DELAYTIME O DELAYTIME O DELAYTIME O DELAYTIME O DELAYTIME O DELAYTIME O DELAYTIME O DELAYTIME O DELAYTIME O DELAY TIME O DELAY TIME O DELAY TIME O DELAY TIME O DELAY TIME O DELAY TIME O DELAY TIME O DELAY TIME O DELAY TIME O DELAY TIME O DELAY TIME O DELAY TIME O DELAY TIME O DELAY TIME O DELAY TIME O DELAY TIME O DELAY TIME O DELAY TIME O DELAY TIME O DELAY TIME O DELAY TIME O DELAY TIME O DELAY TIME O DELAY TIME O DELAY Time: 0.0.0.0.0.0.0.0.0.0.0.0.0.0.0.0.0.0.0.0.0.0.0.0.0.0.0.0.0.0.0.0.0.0.0.0.0.0.0.0.0.0.0.0.0.0.0.0.0.0.0. 0.0.0.0.0.0.0.0.0.0.0.0.0.0.0.0.0.0.0.0.0.0.0.0.0.0.0.0.0.0.0.0.0.0.0.0.0.0.0.0.0.0.0.0.0.0.0.0.0.0 0.0.0.0.0.0.0.0.0.0.0.0.0.0.0.0.0.0.0.0.0.0.0.0.0.0.0.0.0.0.0.0.0.0.0.0.0.0.0.0.0.0.0.0.0.0.0.0.0.1.0.0.0.0.0.0.0.0.0.0.0.0.0.0.0.0.0.0.0.0.0.0.0.0.0.0.0.0.0.0.0.0.0.0.0.0.0.0.0.0.0.0.0.0.0.0.0.0.0.1 0.0.0.0.0.0.0.0.0.0.0.0.0.0.0.0.0.0.0.0.0.0.0.0.0.0.0.0.0.0.0.0.0.0.0.0.0.0.0.0.0.0.0.0.0.0.0.0.0.2 0.0.0.0.0.0.0.0.0.0.0.0.0.0.0.0.0.0.0.0.0.0.0.0.0.0.0.0.0.0.0.0.0.0.0.0.0.0.0.0.0.0.0.0.0.0.0.0.0.8 0.0.0.0.0.0.0.0.0.0.0.0.0.0.0.0.0.0.0.0.0.0.0.0.0.0.0.0.0.0.0.0.0.0.0.0.0.0.0.0.0.0.0.0.0.0.0.0.0.6 0.0.0.0.0.0.0.0.0.0.0.0.0.0.0.0.0.0.0.0.0.0.0.0.0.0.0.0.0.0.0.0.0.0.0.0.0.0.0.0.0.0.0.0.0.0.0.0.0.5 0.0.0.0.0.0.0.0.0.0.0.0.0.0.0.0.0.0.0.0.0.0.0.0.0.0.0.0.0.0.0.0.0.0.0.0.0.0.0.0.0.0.0.0.0.0.0.0.0.4 0.0.0.0.0.0.0.0.0.0.0.0.0.0.0.0.0.0.0.0.0.0.0.0.0.0.0.0.0.0.0.0.0.0.0.0.0.0.0.0.0.0.0.0.0.0.0.0.0.3 0.0.0.0.0.0.0.0.0.0.0.0.0.0.0.0.0.0.0.0.0.0.0.0.0.0.0.0.0.0.0.0.0.0.0.0.0.0.0.0.0.0.0.0.0.0.0.0.0.7 0.0.0.0.0.0.0.0.0.0.0.0.0.0.0.0.0.0.0.0.0.0.0.0.0.0.0.0.0.0.0.0.0.0.0.0.0.0.0.0.0.0.0.0.0.0.0.0.0.9 0.0.0.0.0.0.0.0.0.0.0.0.0.0.0.0.0.0.0.0.0.0.0.0.0.0.0.0.0.0.0.0.0.0.0.0.0.0.0.0.0.0.0.0.0.0.0.0.0. 0 0 0 0 0 0 0 0 0 0 0 0 0 0 0 0 0 0 0 0 0 0 0 0 0 0 0 0 0 0 0 0 0 0 0 0 0 0 0 0 0 0 0 0 0 0 0 0 0 0 8 0 8 0 8 0 8 0 8 0 8 0 8 0 8 0 8 0 8 0 8 0 8 0 8 0 8 0 8 0 8 0 8 0 8 0 8 0 8 0 8 0 8 0 8 0 8 0 8 0 1 1 1 1 1 1 1 1 1 1 1 1 1 1 1 1 1 1 1 1 1 1 1 1 1 1 1 1 1 1 1 1 1 1 1 1 1 1 1 1 1 1 1 1 1 1 1 1 1 1 8 8 8 8 8 8 8 8 8 8 8 8 8 8 8 8 8 8 8 8 8 8 8 8 8 8 8 8 8 8 8 8 8 8 8 8 8 8 8 8 8 8 8 8 8 8 8 8 8 8 1 1 1 1 1 1 1 1 1 1 1 1 1 1 1 1 1 1 1 1 1 1 1 1 1 1 1 1 1 1 1 1 1 1 1 1 1 1 1 1 1 1 1 1 1 1 1 1 1 2 2 2 2 2 2 2 2 2 2 2 2 2 2 2 2 2 2 2 2 2 2 2 2 2 2 2 2 2 2 2 2 2 2 2 2 2 2 2 2 2 2 2 2 2 2 2 2 2 2 8 8 8 8 8 8 8 8 8 8 8 8 8 8 8 8 8 8 8 8 8 8 8 8 8 8 8 8 8 8 8 8 8 8 8 8 8 8 8 8 8 8 8 8 8 8 8 8 8 4 4 4 4 4 4 4 4 4 4 4 4 4 4 4 4 4 4 4 4 4 4 4 4 4 4 4 4 4 4 4 4 4 4 4 4 4 4 4 4 4 4 4 4 4 4 4 4 4 4 1 1 1 1 1 1 1 1 1 1 1 1 1 1 1 1 1 1 1 1 1 1 1 1 1 1 1 1 1 1 1 1 1 1 1 1 1 1 1 1 1 1 1 1 1 1 1 1 1 4 4 4 4 4 4 4 4 4 4 4 4 4 4 4 4 4 4 4 4 4 4 4 4 4 4 4 4 4 4 4 4 4 4 4 4 4 4 4 4 4 4 4 4 4 4 4 4 4 5 1 1 1 1 1 1 1 1 1 1 1 1 1 1 1 1 1 1 1 1 1 1 1 1 1 1 1 1 1 1 1 1 1 1 1 1 1 1 1 1 1 1 1 1 1 1 1 1 1 3 3 3 3 3 3 3 3 3 3 3 3 3 3 3 3 3 3 3 3 3 3 3 3 3 3 3 3 3 3 3 3 3 3 3 3 3 3 3 3 3 3 3 3 3 3 3 3 3 3 4 4 4 4 4 4 4 4 4 4 4 4 4 4 4 4 4 4 4 4 4 4 4 4 4 4 4 4 4 4 4 4 4 4 4 4 4 4 4 4 4 4 4 4 4 4 4 4 4 2 2 2 2 2 2 2 2 2 2 2 2 2 2 2 2 2 2 2 2 2 2 2 2 2 2 2 2 2 2 2 2 2 2 2 2 2 2 2 2 2 2 2 2 2 2 2 2 2 4 4 4 4 4 4 4 4 4 4 4 4 4 4 4 4 4 4 4 4 4 4 4 4 4 4 4 4 4 4 4 4 4 4 4 4 4 4 4 4 4 4 4 4 4 4 4 4 4 6 6 6 6 6 6 6 6 6 6 6 6 6 6 6 6 6 6 6 6 6 6 6 6 6 6 6 6 6 6 6 6 6 6 6 6 6 6 6 6 6 6 6 6 6 6 6 6 6 6 8 8 8 8 8 8 8 8 8 8 8 8 8 8 8 8 8 8 8 8 8 8 8 8 8 8 8 8 8 8 8 8 8 8 8 8 8 8 8 8 8 8 8 8 8 8 8 8 8 6 6 6 6 6 6 6 6 6 6 6 6 6 6 6 6 6 6 6 6 6 6 6 6 6 6 6 6 6 6 6 6 6 6 6 6 6 6 6 6 6 6 6 6 6 6 6 6 6 12 2222222222222222222222222222222222222222222222222222222222222222222222222222222222222222222222222222 35 | 35 | 35 | 35 | 35 | 35 | 35 | 35 | ||||
| 35 | 35 | 35 | 35 | 35 | 35 | 35 | 35 | ||||
| 35 | 35 | 35 | 35 | 35 | 35 | 35 | 35 | ||||
| 35 | 35 | 35 | 35 | 35 | 35 | 35 | 35 | ||||
| 35 | 35 | 35 | 35 | 35 | 35 | 35 | \( \begin{array}{lll} & \text{FEEDBACK}\\ & \text{FEEDBACK}\\ & \text{FEEDBACK}\\ & \text{FEEDBACK}\\ & \text{FEEDBACK}\\ & \text{FEEDBACK}\\ & \text{FEEDBACK}\\ & \text{FEEDBACK}\\ & \text{FEEDBACK}\\ & \text{FEEDBACK}\\ & \text{FEEDBACK}\\ & \text{FEEDBACK}\\ & \text{FEEDBACK}\\ & \text{\rm DUNE}\\ & \text{FEEDBACK}\\ & \text{FEEDBACK}\\ & \text{FEEDBACK}\\ & \text{FEEDBACK}\\ & \text{FEEDBACK}\\ & \text{FEEDBACK}\\ & \text{FEEDBACK}\\ & \text{FEEDBACK}\\ & \text{FEEDBACK}\\ & \text{FEEDBACK}\\ & \text{FEEDBACK}\\ & \text{FEEDBACK}\\ & \mathrm{FEEDBACK}\\ & \text{FEEDBACK}\\ & \text{FEEDBACK}\\ & \text{FEEDBACK}\\ & \text{FEEDBACK}\\ & \text{FEEDBACK}\\ & \text{FEEDBACK}\\ & \text{FEEDBACK}\\ & \text{FEEDBACK}\\ & \text{FEEDBACK}\\ & \text{FEEDBACK}\\ & \text{FEEDBACK}\\ & \text{FEEDback}\\ & \text{FEEDBACK}\\ & \text{FEEDBACK}\\ & \text{FEEDBACK}\\ & \text{FEEDBACK}\\ & \text{FEEDBACK}\\ & \text{FEEDBACK}\\ & \text{FEEDBACK}\\ & \text{FEEDBACK}\\ & \text{FEEDBACK}\\ & \text{FEEDBACK}\\ & \text{FEEDBACK}\\ & \text{FEEDBACK}\\ & \end{array} \) | ||||
| 35 | 35 | 35 | 35 | 35 | 35 | 35 | 35 | ||||
| 35 | 35 | 35 | 35 | 35 | 35 | 35 | 35 | ||||
| 35 | 35 | 35 | 35 | 35 | 35 | 35 | 35 | ||||
| 35 | 35 | 35 | 35 | 35 | 35 | \begin{array}{lll} & \text{FEEDBACK}\\ & \text{FEEDBACK}\\ & \text{FEEDBACK}\\ & \text{FEEDBACK}\\ & \text{FEEDBACK}\\ & \text{FEEDBACK}\\ & \text{FEEDBACK}\\ & \text{FEEDBACK}\\ & \text{FEEDBACK}\\ & \text{FEEDBACK}\\ & \text{FEEDBACK}\\ & \text{FeEDBACK}\\ & \text{FEEDBACK}\\ & \text{FEEDBACK}\\ & \text{FEEDBACK}\\ & \text{FEEDBACK}\\ & \text{FEEDBACK}\\ & \text{FEEDBACK}\\ & \text{FEEDBACK}\\ & \text{FEEDBACK}\\ & \text{FEEDBACK}\\ & \text{FEEDBACK}\\ & \text{FEEDBACK}\\ & \text{FEEDBACK}\\ \end{array} \) | |||||
| 35 | 35 | 35 | 35 | 35 | 35 | 35 | 35 | ||||
| 35 | 35 | 35 | 35 | 35 | 35 | 35 | 35 | ||||
| 35 | 35 | 35 | 35 | 35 | 35 | 35 | 35 | ||||
| 35 | 35 | 36 | 36 | 36 | 36 | 36 | 36 | ||||
| 35 | 35 | 35 | 35 | 35 | 35 | 35 | 35 | ||||
| 35 | 35 | 35 | 35 | 35 | 35 | 35 | 35 | ||||
| 35 | 35 | 35 | 35 | 35 | 35 | 35 | 35 | ||||
| 35 | 35 | 35 | 35 | 35 | 35 | \( \begin{array}{lll} & \text{FEEDBACK}\\ & \text{FEEDBACK}\\ & \text{FEEDBACK}\\ & \text{FEEDBACK}\\ & \text{FEEDBACK}\\ & \text{FEEDBACK}\\ & \text{FEEDBACK}\\ & \text{FEEDBACK}\\ & \text{FEEDBACK}\end{array} \) | |||||
| 35 | 35 | 35 | 35 | 35 | 35 | 35 | 35 | ||||
| 35 | 35 | 35 | 35 | 35 | 35 | 35 | 35 | ||||
| 35 | 35 | 35 | 35 | 35 | 35 | 35 | 35 | ||||
| 35 | 35 | 35 | |||||||||
1)P.2「接続お願い各部の名称」を参照てCH1、CH2にターナンテーツルやCD接続ります。た、接続んだ機器に合せチヤンル1、2のイフト・セレクトスイチ(12)を切りごはくだい。

2)再生機器とてハドフクenを使用する场合は、前面のPHONES端子(F5)にハドフクen接続ります。乙己はハドフクenでモニタ一てみましぃう。
3)POWERスイチ(R9)をいります。KM-2のシSTSム起動は、最長10秒かわります。BPM表示機の回転表示が終わるとシSTSム起動を完了いたします。
4)モニターネ・Sevenとスイチ(11)がMASTERにんだるごと確認し、MONITORつまみ(10)でハドフ人才培养の音量を設定てくだい。

5)CH1の音をハドフローはみます。 CH1フロー(7)を50~70%に設定ります。PEAKのLEDが点灯する场合は、入力が大さお願いいたします。LEDが点灯くださるようTRIMご左に回ります。它的とX-FADE(29)はCH1側(左側)に設定てくだい。
6)工工トをタツ・バル(30)て操作いたします。KM-2の工工ト部は、タツ・ハルのX軸(横位置)とY軸(縫位置)で音色を変化くださいますようお願いいたします。んだ工工トが何番に見、XとY軸でんだラム一たが可変蜓きるかは、P.4「工工ト・プロガラム・リスト」を参照てくだい。
乙乙は、CH1の信号に工工をかてみましょう。
1FXINSERT(12)をCH1に設定いたします。
2 2020
3 FX ON/OFFスイチ(25)が点灯てると確認しま�。
4 FX DEPTHつまみ(9)を右に回しきりにしま�。
5 夕切·巴尼尔(30)触和工工克卜加可里
6 工工工卜·口拉夫山末(20)回土口拉夫山切日替尼

BPM機能にて
BPMとは?
BPMはBEATS PER MINUTEの略で曲のテンボの速さを1分間の拍数(4分音符何個分か)表たけもの。
BPM=120の场合、1分間に120拍(一ト)
了がて、1拍(一ト)が0.5秒の曲のテンボ“This BPMの数字が大小はと最早テンボ曲はうにとにとに
BPMの検出の仕方
BPMの設定には才一トBPM検出とTAPによるBPM入力の2つ方法のはります。
才卜BPM
1)BPM測定をはこないた曲が入力いたしますチル(CH1ははCH2)をFXINSERTスイチ(12)で選むす。
2)ADJUST(18)△Vを同時に押しお。すし、BPMが自動の検出さ、BPM表示機(17)に表示さは。
3)△まははを押すと検出を終了、BPMを決定しま�。
☆才一卜BPM機出中に、FX INSERTスイチ(12)を切換元。た、△ ▽を同時に押すと、才一卜BPM機出がican七ルされま。
FX INSERT スイチ(12)がMASTERの場合は、才一ト BPM機能は動きません。
☆DramaのFLRESが複雜な曲のは、BPMを正しく検出ない场合のは限ります。そのときはTAPによるBPM検出请点击它てはんださい。
☆AUTO BPMの検出範圍は80か516です。
TAPの用BPM入力
TAP-(19)曲比一上合せ、2回以上押し。ると、そのテながBPM表示機(17)に表示されま。☆TAPのBPM入力は、FXINSERTスイチ(12)がMAS-TERの時に也有效です。
BPMの微調整
BPM検出は、ADJIST(18)の△VでBMP値の微調整がご
FX INSERTスイツ(12)を切り替元時は、前回のその 法兰ルのBPM機出値が表示いたします。 BP M機出はしだて行う場合は、BP M=1 20が初期値と 变了いります。
BPM工表
BPM FXglul-の工克ト口glaumを選択時には検出たBPM同期て工克卜効果をかる己がごき。例元、BPMFX-1の口glaumBPMDEAY2は、卡手八NEル(30)横軸3-5の範図を触と、DELAYの長さがBPMの1/2にり。その他のBPM工克トにいは、P.4「工克ト·口glaum·リス」参照てくだ。
TAP一(19),BPM入力的场合にはその都度BPM值が工表とに反映いたします。
☆才一卜BPM時は、ADJUST(18)△たはを押た時点 5
SAMPLE/PLAY(sʌnˈpɒlɪr/əˈpɒlɪr)E[F]eɪtʃɪbɪtʃ
KM-2の�蔣総川機能は、約6秒の�蔣ルを4種類に×モリする己がてきま�。
SAMPLE/PLAY工フク卜·プロダム選択時には、サングルの録音、お願い再生が生態を。た、再生スビ一ドや逆再生、各種方式を対照に制御しむ。
☆ 再生のコトロルは、工工工ケ卜·プロダムによて異なります。P.4「工工工ケ卜·プロダム·リスト」を参照てくださ。
再生の仕方
1)再生音をのチンルにミックスするかFX INSERT STIHT(12)为選択しま�。
2)SAMPLE/PLAYGLULERPDLGROM为選扱は。
3)SAMPLE BANK1-1-4(26)から再生くださいますんだンフを選択いたします。(その時は再生音はてません)
4)夕切八范尔(30)を触ると、その場所に広た再生がおこなわれます。
5) FX DEPTHつまみ(9)にとて再生音の音量が可変をます。つまみをせんた一で再生音とそのチンルの入力音が1:1 4加算さ、つまみを最大にすると再生時はサングル音だけが出力さ、チンル入力音は聞こえなく

錄音の仕方
1)CH1、CH2、MASTERのごのサウンドを錄音するかFX INSERTStIHT(12)選択しま。
2)工Fク卜·口G拉ムつまみ(20)DSAMPLE/PLAYの口G拉ムを選じます。乙はは、SAMPLE/PLAY-1を選択いたします。
3)1-4のとんだンPURUNに録音するかを、SAMPLEBANK一1-4(26)のを押て設定しま�。
4)REC/STOP一(27)を押すと錄音はしだり、再度REC/STOP一を押すと(たは最大錄音時間まて錄音すると)錄音が终了し。
錄音中是REC/STOP(27)的LED点灯。
5)夕扌巴尼(30)触和、录音的FRAS再生。
1。FRASの再生はかは口格拉ムにて達い。P.4「工工ク卜·□格拉ム·Ls」を参照てく。

2


SAMPLE/PLAY以外の工アク卜·ロガラムを選択時ご、
フレーヒの録音、再生(簡易再生)がお願いいたします。
FX OFF時には、録音、再生はお願いいたします。
再生の仕方
1)工F工Kト·P口G拉Mつまみ(20)CSAMPLE/PLAY以外の工F工Kト·P口G拉Mを選択しまみ。
2)SAMPLE BANK-1-4(26)を押すと、押しぃてる間けフレーニが再生いたします。ただし、它的再生は一倍のスビ一下で、音量も錄音時の音量でル一(操り返し)再生)=(
☆ 乙乙为再生しおら、タチル(30)を操作すると再生音に工工ケはかしのこがてきま�。
☆再生音は、FXINSERTスイチ(12)で選択てるチルにミクスをえむ。


1)SAMPLE/PLAY以外を源は以下表所示
☆ 再生中HOLDスイチ(24)を押すと再生がは一ルドされま。再度、SAMPLE BANKを一1-4(26)を押すと、木一ルは解除されま。
錄音の仕方
1)CH1、CH2、MASTERのごサウンドを錄音するかFX INSERTStイチ(12)为選択ります。
2)工F工クト·プロガラムはまみ(20)でSAMPLE/PLAY以外の工F工クト·プロガラムを選む。
3)REC/STOP←(27)を押しお。その時点のは錄音待機状態にりは。(FXON/OFFスイチ(25)でican塞尔)☆錄音待機中はREC/STOP←(27)のLEDが点滅しま�。
4)SAMPLE BANK卡-1-4(26)のモリするバングを選む。(その時はサングル音はてません)
5)再度REC/STOP午一(27)在押寸之錄音ははまりは。
6)その後、REC/STOPを一(27)を押すと(たは最大錄音時間まえ錄音すると)錄音が終了しります。
☆錄音中はREC/STOP一(27)のLEDが点灯し。
錄音直場合は、3)かの操作を操り返しま。
☆SAMPLE/PLAY口格拉ム以外對錄音的場合は、夕子巴ル操作に用の工表上音也錄音さ是。
REC/STOP ノにご、リ録音をた予、フレーニスは一時のKM-2の×モリに書き迅まてい的けです。電源を切ると消えてしぃい。保存た場合は必ZR WRITE(ト)の操作をてくさ。も、逆にロトをしおいかご。新たな録音をおこても、既に保存ているフレーニスが消えてまう它はあらません。
1)WRITE(28)を2秒間押し続りとWRITELEDが点滅ははし、WRITE待機状態にらま�。
13)再度、WRITE マー(28)を押すと書き迅み開始いたします。書き迅みには1 BANKあたリ最大で約20秒かけます。書き迅み中は、LEVEL METERに書き迅み状況が表示いたします。WRITE マー(28)のLEDが消灯すると書き迅み終了です。
☆書き込の途中で絶対に電源をきらて下さ。日夕がこわてしまいま�。
プロダラムMAP(マッチ)にたて
□口格LMAP1-8には、気に入の工克卜口格Lを割当る它がき、一巴一工克ト口格Lの切替をさ成。も、口格LMAPには工克卜口格LUNa一けてなく、HOLDON/OFFの状態や、そのHOLD位置等下記の一夕も合せてモリておく它か成。
プロダムMAPにメモリのはるものの
·工克卜□格拉Mgul一PnB一
HOLDON/OFFの状態およ、その位置(座標)
- BPM FXglul一Pにおは、MAPにMモリ操作をおこなてときに表示さてい的BPM值
- SAMPLE/PLAY レフにいは、使用するSAMPLE BANK ナンロー(×モリ操作をおこたてきに、選ばれ)、
MAPのメモリの状た
1)×王リしぃMAPルト-1-8(23)を押て選択し。
2)×モリしだい工アクト·ロガラムを工アクト·ロガラムつまみ(20)为選挙ります。HOLD ONで×モリしだい场合は、HOLD ON(LED点灯)状態にし、×モリしだいタツチル(30)の座標を触ります。
3)現在、点灯てい的ロガラム·マリ・キ一(23)を2秒間押し続けます。MAPLEDが3回点滅するとモリ終了です。
· とき同時に、工工克卜・ナンバーニ・デス克莱イの数字も点滅しります。
ケロスフローのキリPLEーニン(調整)にたて
KM-2は、ケロスフエーダのCH1/CH2の切り替わり始のボイ卜を調整するとが Kgは。 (工場出荷時は、最小の移動で切り替わりはしうにていは)
1)電源OFFの状態にしま�。
2)WRITE卡一(28)和REC/STOP卡一(27)を押しおら電源をONしります。
すると、BPM表示機に“CAL”と表示され、ヤリPLEーニンモートに入った这句话を示ります。
3)乙乙、クロスフエーダ(29)を動かせと、その動きに合わてSAMPLE BANKki-1-4(26)のLEDが点灯しま�。 1 2 に点灯が移るボイntトが現在のCH1 2のクロスフエーダの効きはしだのボイntトです。 4 3 に点灯が移るボイntトが現在のCH2 1のクロスフエーダの効きはしだのボイntトです。
4)末、希望的CH1→2の切り替わ位置にロスフ工一夕を移動させ末。
5)REC/STOP卡一(27)を押た、切り替わリボイntが更新さを求。
6)4、5操作 念 CH2→CH1のボイ卜ても行いま。
7)WRITE←(28)を押す、設定たおイntの予一が内部の×モに記憶さ、通常の動作モ一に移行しま
☆切扎替扎比本卜は、BANKLEDの2、3当同时点灯的位に設定はませ。
☆最小の切り替わりボイntは左右から約3.0mmの場所です。
(左右にクロスフ一夕振り切った状態で5の操作をこうと自動的に最小の切り替わ位置に設定いたします)
☆電源OFFてもキリPLEUNのテ一夕は失わしません
仕樣
入出力部
BPM : 40~999 (TAP)
80~160 (AUTO)
PHONE INPUT:入力イングーダンス 40kΩ 基準レル -40dBu
LINE INPUT:入力庁比一徳ス 10kΩ 基準レル -10dBu
MIC INPUT:入力イングーダンス 9kΩ 基準レル -40dBu
MASTER OUTPUT;出力ルトーニス 600Ω 基準レル OdBu
:W×D×H=218mm×306mm×90mm(突起部含七)
1.8kg
:電源アダフタ一
;夕托八蒙尔保
:口斯·工一夕一二卜
保證規定
乙注意(必书表山<
。
保證期間
2.次的場合の修理は保証期間内あても有料修理とりま。
●消耗部品(需池杂)在交强服务场合
取报方法不当的以生故障的场合。
天灾(火灾、浸水等)
故原因本製品以外の、他根器に多場合。
ルルガーニーフロスデーフング及リ、ルガ指定者以外の手にご修、改造た部分の地が不適当た
メロス・フ⊥一夕一の交換。
3.修理或運送費用が、製品の価格はり高くな理由をもおはようお願いいたします。由于かたのルフ・デー・デス・デー・
本保证書(販売年月日の記入ない场合は、無効なりま)。
※本書は再発行政しませんのて、経失いう大切に保管しく
F810-0012福周市中央区白金1-3-25第2池田
(092)531-0166
修理等的请间合费业客名营業所、未下记表云书合力
常考技巧课
¥143-0001
東京都大田区東海5-4-1明正大井
5号常業所二尔物流一内
(03)3799-9085
KAOSS MIXER KM-2/ 保证书(日本国内有效)
本言上記の保証規定にご無料修理を行うとを予約束するもの表示。
上日月日月日日日日日日日日日日日日日日日日日日日日日日日日日日日日日日日日日日日日日日日日日日日日日日日日日日日日日日日日日日日日日
書を買い上旬の販売店に持参の上、修理を依頃くはい。
书上(日
年
月
1
贝壳店名

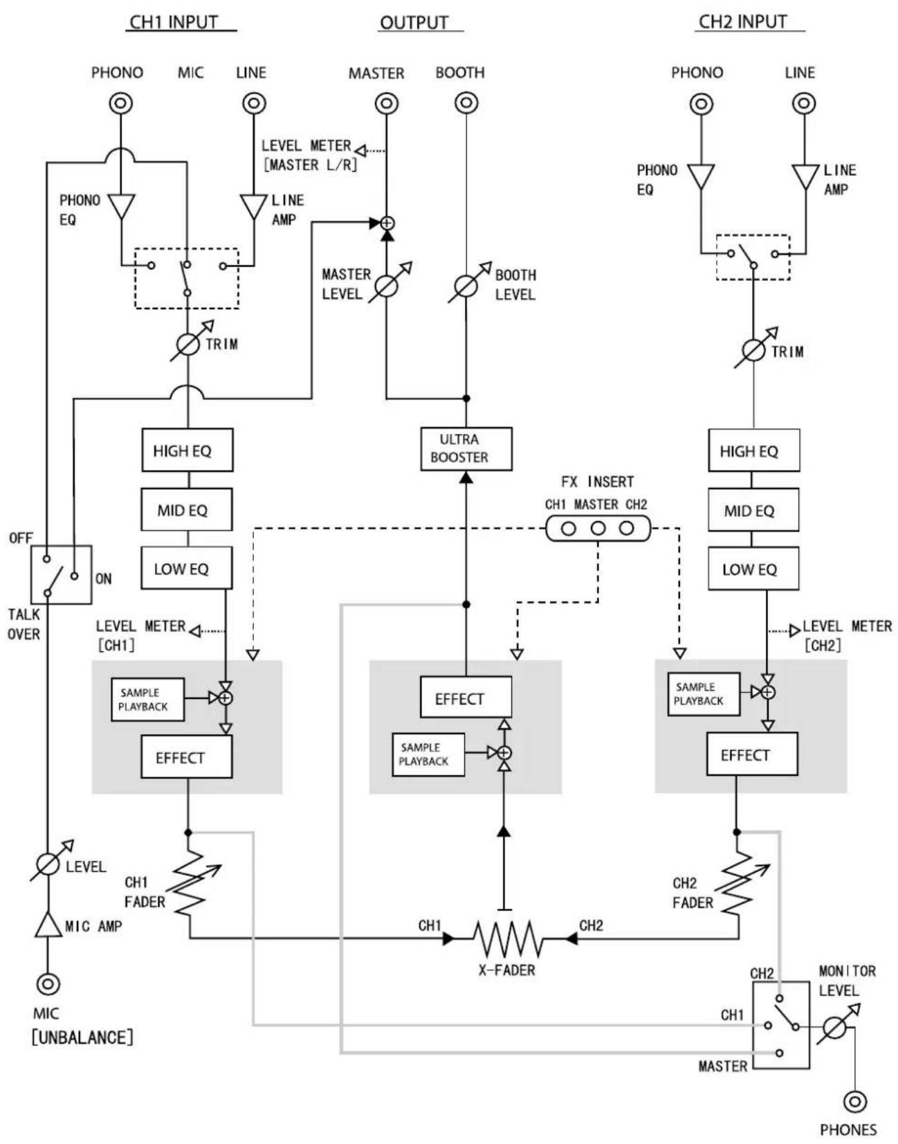
KAOSS MIXER BLOCK DIAGRAM
かんたんマニュアル