KDL-48W605B - Televisore SONY - Manuale utente e istruzioni gratuiti
Trova gratuitamente il manuale del dispositivo KDL-48W605B SONY in formato PDF.
Scarica le istruzioni per il tuo Televisore in formato PDF gratuitamente! Trova il tuo manuale KDL-48W605B - SONY e riprendi in mano il tuo dispositivo elettronico. In questa pagina sono pubblicati tutti i documenti necessari per l'utilizzo del tuo dispositivo. KDL-48W605B del marchio SONY.
MANUALE UTENTE KDL-48W605B SONY
Informazioni sui marchi
I termini HDMI e HDMI High-Definition Multimedia Interface e il logo HDMI sono marchi di fabbrica o marchi di fabbrica registrati di HDMI Licensing LLC negli Stati Uniti e in altri Paesi.
DLNA®, il logo DLNA e DLNA CERTIFIED® sono marchi, marchi di servizio o marchi di certificazione di Digital Living Network Alliance.
Prodotto su licenza di Dolby Laboratories.
"BRAVIA" e BRAVIA sono marchi depositati di Sony Corporation.
TrackID è un marchio commerciale o un marchio depositato della Sony Mobile Communications AB.
La Tecnologia di riconoscimento di musica e video, con i relativi dati, è fornita da Gracenote. Gracenote è lo standard del settore per la Tecnologia di riconoscimento musicale e la fornitura del relative contentuto. Per ulteriori informazioni, visitare www.gracenote.com.
CD, DVD, Blu-ray Disc e dati relativi a musica e video di Gracenote, Inc. Copyright © 2000-oggi Gracenote. Gracenote Software, copyright © 2000- oggi Gracenote. Il presente prodotto e i loro servizi utilizzato uno o più brevetti di proprietà di Gracenote. Visitare il situ Web di Gracenote per un elenco non esaustivo dei brevetti di Gracenote applicabili.
Gracenote, MusicID, VideoID, Video Explore, il logo e il logotipo Gracenote, nonché il logo "Powered by Gracenote" sono marchi di fabbrica o marchi di fabbrica registrati di Gracenote negli Stati Uniti e/o in altri paesi.
Wi-Fi, Wi-Fi Direct e Miracast sono marchi o marchi registrati di Wi-Fi Alliance.
"Blu-ray Disc", "Blu-ray" e il logo "Blu-ray Disc" sono marchi di fabbrica di Blu-ray Disc Association.
"I'll logo Sony Entertainment Network" e "Sony Entertainment Network" sono marchi di Sony Corporation.
MHL, Mobile High-Definition Link e il logo MHL sono marchi di fabbrica o marchi di fabbrica registrati di MHL Licensing, LLC.
Prodotto su licenza di DTS Licensing Limited. Per informazioni su brevetti e marchi statunitensi e internazionali visitare il sito www.dts.com/patents/legacy.aspx.
Solo per modelli satellitari:
DiSEqCT é un marchio deposito di EUTELSAT. Questo teilevisore supporta DiSEqC 1.0. Questo teilevisore non è progettato per il controllo di antennene motorizzate.

Note sul funzionamento del tevisore digitale
- Le funzioni relative al teilevisore digitale (DVB) saranno attive esclusivamente in paesi o zone dove vengano trasmessi i segnali digitali terrestri DVB-T/DVB-T2 (MPEG-2 e H.264/MPEG-4 AVC) o dove sia disponibile un servizio via cavo DVB-C compatibile (MPEG-2 e H.264/MPEG-4 AVC). Verificare con il proprio rivenditore locale la possibilità di ricevere un segnale DVB-T/ DVB-T2 nella zona di Residence o chiedere al fornitore di servizi via cavo se il servizio DVB-C è adatto al funzionamento integrato con quello teilevisore.
- Il vosto fornitore di servizi via cavo potrà addebitare un costo aggintivo per tale servizio e richiedere che vengano accettati i propri termini e condizioni commerciali.
- Sebbene quello teilevisore segua le specifiche DVB-T/DVB-T2* e DVB-C, non è possible garantire la compatibilità con future trasmissioni digitali terrestiti DVB-T/DVB-T2* e digitali via cavo DVB-C.
- Alcune funzioni del teilevisore digitale potranno non essere disponibili in alcuni paesi/regioni e il cavo DVB-C potrà non funzionare correttamente con tutti i fornitori.
- Non tutti i televisori dispongono della technologia di trasmissione video digitale di 2^ generatione T2*.
Risoluzione dei problemi
Se l'illuminazione del LED lampeggia in grosso, contare il numero di lampeggi (l'intervallo è di tre secondi).
Premere / sul televisore per spegnerlo, scollegare il cavo di alimentazione CA e comunicare al proprio rivenditore o centro servizi Sony la modalità di lampeggio dell'indicatore (Numero di lampeggi).
Se l'illuminazione del LED non lampeggia, controllare quanto riportato nelle tabelle di seguito.
Fare inoltre riferimento a "Risoluizione dei problemi" in i-Manual. Se il problema persiste,fare riparare il teilevisore da personale techniciano qualificato.
Assenza di imagine (schermo scuro) e assenza di audio.
- Controllare il collegamento dell'antenna/del cavo.
- Collegare il tevisore alla presa di alimentazione CA e premere I/sul tevisore o sul telecomando.
Alcuni programmi non possono essere sintonizzati.
- Controllare l'antenna o la parabola.
Solo per modelli satellitari:
- Il cavo del satellite potrebbe essere in corto circuito o ci potrebbero essere dei problemi di connessione dello stesso. Verificare il cavo e la connessione, quando spagnere il tevisore utilizzando il pulsante di accensione/ spegnimento principale, quando riaccenderlo.
- La frequenza inserta è al di fuori dai parametri. Vogliate consultare la società che si occupa delle transmissioni del satellite.
Non sono stati trovati servizi (programmi) trasmessi da TV via cavo.
- Verificare il collegamento dei cavi o la configurazione della sintonizzazione.
- Provaré ad attivare "Preselezione Digitale Automatica" selezionando "Antenna" inceve di "via Cavo".
II telecomando non funziona.
- Sostituire le batterie.
- Il televisore potrebbe trovarsi in modalità SYNC. Premere SYNC MENU, quindi selezionare "Controllo TV" e selezionare "Home (menu)" o "Opzioni" per controllare il televisore.
La password di "Blocco Programmi" è stata dimenticata.
- Inserire 9999 come codice PIN (il codice PIN 9999 è sempre accettato).
Le aree attorno al tevisore si surriscaldano.
- Quando il tevisore viene utilizzato per un periodo prolongato, le aree attorno al tevisore siurriscaldano. Se si tocca con una mano è possibile scottarsi.
L'audio o il video è bloccato, lo schermo appeare vuoto o il tevisore non risponde ai comandi del tevisore o del telecomando.
- Eseguire un simplice ripristino del tevisore scollegando il cavo di alimentazione CA per due minuti, quando collegarlo nuovamente.
Impossible trovare i tasti I/ , CH+/-, ++/-, / / / / , e HOME del tevisore.
- Fare riferimento all'illustrazione sottostante per individuire la posizione dei tasti sul tevisore. Parte posteriori del tevisore

L'illuminazione del LED è attiva.
- Se non si desidera attivare l'illuminazione del LED è possibile disattivarla. Premere HOME, quando selezionare "Impostazioni" → "Impostazioni Sistema" → "Impostazione generale" → "Illuminazione del LED" → "No". É inottre possible premere OPTIONS, quando selezionare "Illuminazione del LED" → "No".

Caratteristiche tecniche
Sistema
Sistema pannello
Pannello LCD (Display Cristalli Liquidi)
Sistema TV
Analogico: In base alla nazione/regione selezionata: B/G/H, D/K, L, I, M
Digitale: DVB-T/DVB-C DVB-T2*1
Satellite*1: DVB-S/DVB-S2
Sistema Colore/Video
Digitale: Consultare i-Manual.
Copertura dei canali
Analogico: UHF/VHF/ via cavo, in base alla nazionale/regione selezionata.
Digita: UHF/VHF/ via cavo, in base alla nazione/ regione selezioneata.
Satellite*1: Freqenza IF 950-2150 MHz
Uscita audio
8 W + 8 W (KDL-50W68xA, KDL-50W65xA, KDL-42W654A, KDL-42W653A, KDL-42W651A, KDL-42W650A)
5 W + 5 W (KDL-42W656A, KDL-42W655A, KDL-32W65xA, KDL-32W60xA, KDL-24W60xA)
Jack di entrata/uscita
Cavo dell'antenna
Terminale esterno 75 ohm per VHF/UHF
Antenna Satellite*1
Connettore di Tipo F Femmina IEC169-24, 75 ohm.
DiSEqC 1.0, LNB 13 V/18 V & tonalità 22 KHz, Distr. via cavo singolo EN50494.

Connetlore scart a 21 pin (standard CENELEC) per ingresso audio/video, ingresso RGB e uscita audio/video TV.
COMPONENT IN
YPBPR (Video component): 1080p (50, 60 Hz), 1080i (50, 60 Hz), 720p (50, 60 Hz), 576p, 576i, 480p, 480i
Ingresso audio (connettori fono)
AV2
Ingresso video (pin fono comune con ingressso Y)
HDMI IN 1,2 (solo KDL-50W68xA)
Video (2D): 1080p (30, 50, 60 Hz), 1080/24p, 1080i (50, 60 Hz), 720p (30, 50, 60 Hz), 720/24p, 576p, 576i, 480p, 480i, Formati PC
Video (3D):
Frame Packing 1080p (30 Hz), 1080/24p, 1080i (50, 60 Hz), 720p (30, 50, 60 Hz), 720/24p
Jack ottico digitale (PCM lineare due canali, Dolby Digital)
G-AUDIO OUT/
Uscita audio (minijack stereo) Jack cuffie

Porta USB (supporta HDD Rec)

Alloggiamo (Conditional Access Module, modulo di accesso condizionale)
- +DC IN 19.5 V
Ingresso alimentatore

Connette 10BASE-T/100BASE-TX (La velocità di connessione può variare a seconda delle caratteristiche operative della rete. La velocità di communicatesione 10BASE-T/100BASE-TX e la qualità di communicatesione non sono garantite con questo tevisore.)
Altri
Accessor in dotazione
Fare riferimento al "Contenuto della confezione" nella Guida introductiva e nella Guida all'installazione della staffa di montaggio a parete.
Accessorioxoniali
Webcam con microfono integrato: CMU-BR200/ CMU-BR100
Adattatore USB Wireless LAN: UWA-BR100
Occhiali 3D passivi: TDG-500P (solo KDL-50W68xA)

Alimentazione e altre informazioni
Requisiti di alimentazione
19,5 V CC con alimentatore CA
Valori nominali: ingresso 220 V - 240 V CA, 50 Hz
Classe di efficienza energetica
KDL-50W68xA: A++
KDL-50W65xA: A++
KDL-42W65xA: A+
KDL-32W65xA: A
KDL-32W60xA: A
KDL-24W60xA: A
Dimensioni schermo (diagonale) (approssimative)
KDL-50W68xA: 125,7 cm / 50 pollici
KDL-50W65xA: 125,7 cm / 50 pollici
KDL-42W65xA: 106,7 cm / 42 pollici
KDL-32W65xA: 80,1 cm / 32 pollici
KDL-32W60xA: 80,0 cm / 32 pollici
KDL-24W60xA:59,8cm/24pollici
Potenza assorbita
in modalità "Casa"/"Standard"
KDL-50W68xA: 51,0 W
KDL-50W65xA: 51,0 W
KDL-42W65xA: 50,0 W
KDL-32W65xA:41,0 W
KDL-32W60xA:41,0 W
KDL-24W60xA: 25,0 W
in modalità “Negozio”/“Brillante”
KDL-50W68xA: 97 W
KDL-50W65xA: 97 W
KDL-42W65xA: 95 W
KDL-32W65xA: 78 W
KDL-32W60xA:78 W
KDL-24W60xA:56 W
Consumo energetico medio annuo*2
KDL-50W68xA:71kWh
KDL-50W65xA:71 kWh
KDL-42W65xA: 69 kWh
KDL-32W65xA: 57 kWh
KDL-32W60xA: 57 kWh
KDL-24W60xA:35kWh
Potenza assorbita in modalità standby*3
0,45 W (10 W in modalità aggiornamento software/EPG)
Risoluzione schermo
KDL-50W68xA, KDL-50/42/32W65xA:
1.920 punti (orizzontale) × 1.080 linee (vertical)
KDL-32W60xA, KDL-24W60xA:
1.366 puncti (orizzontale) × 768 linee (verticalie)
con supporto da ravolo
KDL-50W68xA: 111,2× 69,4× 23,0 cm
KDL-50W65xA:111,2×69,4×23,0 cm
KDL-42W65xA: 95,4× 59,5× 19,7 cm
KDL-32W65xA: 72,5× 46,5× 19,7 cm
KDL-32W60xA: 72,1× 46,3× 19,7 cm
KDL-24W60xA: 54,5× 36,0× 14,4 cm
senza supporto da ravolo
KDL-50W68xA: 111,2 × 66,1 × 7,7 cm
KDL-50W65xA:111,2×66,1×7,7 cm
KDL-42W65xA: 95,4× 56,8× 6,9cm
KDL-32W65xA: 72,5× 43,8× 6,9cm
KDL-32W60xA: 72,1 × 43,6 × 6,9 cm
KDL-24W60xA: 54,5× 33,6× 6,5cm
Peso (approssimativo)
con supporto da ravolo
KDL-50W68xA: 15,2 kg
KDL-50W65xA:15,2 kg
KDL-42W65xA: 11,0 kg
KDL-32W65xA:7,8kg
KDL-32W60xA:7,7kg
KDL-24W60xA: 4,5 kg
senza supporto da ravolo
KDL-50W68xA: 14,0 kg
KDL-50W65xA: 14,0 kg
KDL-42W65xA: 9,9 kg
KDL-32W65xA: 6,8 kg
KDL-32W60xA: 6,7 kg
KDL-24W60xA: 4,0 kg
1 Non tutti i tevisori dispongono della technologia DVB-T2 o DVB-S/S2 o del terminale dell'antenna satellitare.
^ 2 Consumo energetico all'anno, basato sul consumo di corrente di un televisione che funzioni 4 ore al giorno per 365 giorni. Il consumo energetico effettivo dipenderà dal modo in cui verrà utilizzato il televisione.
3 Il consumo specificato in standby viene raggiunto una volta ultimati i processi interni necessari del teilevisore.

Le immagini e le illustrazioni utilizzate nella Guida introductiva, nella Guida di riferimento e nelle Informazioni sulla sicurezza servono esclusivamente come riferimento e potrebbero differire dal prodotto effettivo.
- La "x" che appeare sul nome del modello corrisponde a un carattere numerico correlato al design, al colore o alsystema TV.
- Non estrarre la性和 fanta dall'alloggamento CAM (Conditional Access Module, modulo di accesso condizionale) del tevisore quando non è necessario insereire una vera smart card.
- La disponibilità degli accessori opzionali dipende dai paesi/dalle regioni/dai modelli di teilevisore/ dalle scorte.
- Design e caratteristiche tecniche sono soggetti a modifiche penza preavviso.
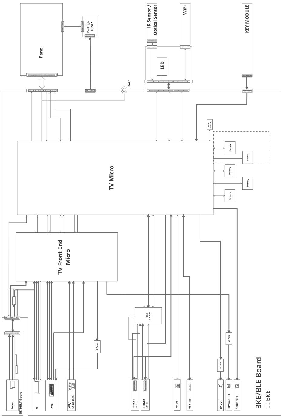
Diagrammi a blocchi

Informatii legate de marsi
Termenii HDMI Şi HDMI High-Definition Multimedia Interface Şi sigla HDMI sunt mariç comerciale sau mariç comerciale inregistrate ale HDMI Licensing LLC in Statale Unite Şin alte tari.
DLNA®, logo-ul DLNA.si DLNA CERTIFIED® sunt mardi commerciale, mardi de service sau mardi de certificare ale Digital Living Network Alliance.
Fabricat sub licență de la Dolby Laboratories.
"BRAVIA" sī BRAVIA sunt märci de comert
inregistrate ale Sony Corporation.
TrackID este o marca commercial sau o marca commercială inregistrata a Sony Mobile Communications AB.
Tecnologia de recunoastere a muzici si a materialelor video precum si datele correlate sunt furnizate de catre Gracenote. Gracenote reprezinta standardul del lucru in domeniul tehnologiilor de recunoastere a muzici si al furnizarii de continut corelat. Pentru informati suplementare, viziti www.gracenote.com.
CD, DVD, disc Blu-ray, date de muzica s i video de la Gracenote, Inc., detreptu de autor © 2000-prezent Gracenote. Gracenote Software, detreptu de autor © 2000-prezent Gracenote. Acest produs sisi serviciu pot sa utilizeze unul Sau mai multe dentre brevetele detinute de catre Gracenote. Pentru o lista orientativa cu brevetele Gracenote aplicabile, vizitatiti site-ul Web Gracenote.
Gracenote, MusicID, VideoID, Video Explore, sigla Şi logotipul Gracenote Şi sigla „Powered by Gracenote" sunt mariçci commerciale inregistrate sai mariçci commerciale ale Gracenote'in Statele Unite Şi/sau alte târi.
Per informazioni utili sui prodotti Sony
For nyttg information om Sony-produkter
For mere information on Sony-produkter
Notice-Facile