DC10WD - 电池充电器 MAKITA - 免费用户手册
免费查找设备手册 DC10WD MAKITA PDF格式.
用户关于以下问题的提问 DC10WD MAKITA
0 问题 关于此设备。回答您知道的问题或提出自己的问题。
提出关于此设备的新问题
下载您的设备说明 电池充电器 免费PDF格式!查找您的手册 DC10WD - MAKITA 并重新掌握您的电子设备。本页发布了使用您的设备所需的所有文档。 DC10WD 品牌 MAKITA.
用户手册 DC10WD MAKITA
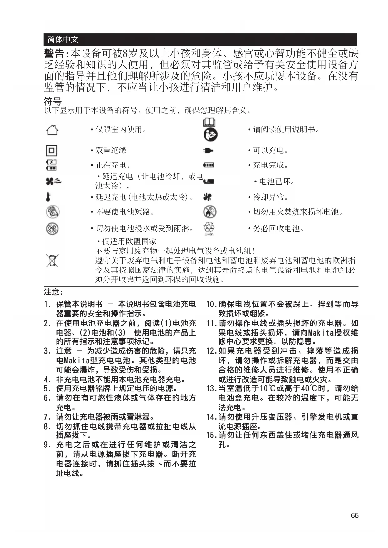
警告:本设备可被8岁及以上小孩和身体、感官或心智功能不健全或缺乏经验和知识的人使用,但必须对其监管或给予有关安全使用设备方面的指导并且他们理解所涉及的危险。小孩不应玩耍本设备。在没有监管的情况下,不应当让小孩进行清洁和用户维护。
符号
以下显示用于本设备的符号。使用之前,确保您理解其含义。

- 仅限室内使用。


- 双重绝缘


- 正在充电。


- 延迟充电(让电池冷却,或电池太冷)。


- 延迟充电(电池太热或太冷)。


- 不要使电池短路。


- 切勿使电池浸水或受到雨淋。

· 仅适用欧盟国家
- 请阅读使用说明书。
- 可以充电。
- 充电完成。
- 电池已坏。
- 冷却异常。
- 切勿用火焚烧来损坏电池。
- 务必回收电池。

不要与家用废弃物一起处理电气设备或电池组!
遵守关于废弃电气和电子设备和电池和蓄电池和废弃电池和蓄电池的欧洲指令及其按照国家法律的实施,达到其寿命终点的电气设备和电池和电池组必须分开收集并返回到环保的回收设施。
注意:
-
保管本说明书 — 本说明书包含电池充电器重要的安全和操作指示。
-
在使用电池充电器之前, 阅读(1)电池充电器、(2)电池和(3) 使用电池的产品上的所有指示和注意事项标记。
-
注意 — 为减少造成伤害的危险,请只充电Makita型充电电池。其他类型的电池可能会爆炸,导致受伤和受损。
-
非充电电池不能用本电池充电器充电。
-
使用充电器铭牌上规定电压的电源。
-
请勿在有可燃性液体或气体存在的地方充电。
-
请勿让充电器被雨或雪淋湿。
-
切勿抓住电线携带充电器或拉扯电线从插座拔下。
-
充电之后或在进行任何维护或清洁之前,请从电源插座拔下充电器。断开充电器连接时,请抓住插头拔下而不要拉址电线。
-
确保电线位置不会被踩上、拌到等而导致损坏或绷紧。
-
请勿操作电线或插头损坏的充电器。如果电线或插头损坏,请向Makita授权维修中心要求更换,以防隐患。
-
如果充电器受到冲击、摔落等造成损坏,请勿操作或拆解充电器,而是交由合格的维修人员进行维修。使用不正确或进行改造可能导致触电或火灾。
-
当室温低于 10^ C 或高于 40^ C 时, 请勿给电池盒充电。在较冷的温度下, 可能无法充电。
-
请勿使用升压变压器、引擎发电机或直流电源插座。
-
请勿让任何东西盖住或堵住充电器通风孔。
充电
- 将电池充电器插入合适的交流电源插座。充电指示灯将呈绿色反复闪烁。
- 将电池盒插入充电器内,使它完全固定于充电器导槽。
-
插入电池时,充电指示灯将从绿色转变为红色并开始充电。充电过程中,充电指示灯将保持常亮。红色充电指示灯单亮指示电量在0 - 80%,红色和绿色充电指示灯都亮指示80 - 100%。上面提及的80%是近似值。指示可能根据电池温度或电池情况而异。
-
充电结束时,充电指示灯将从红色和绿色灯都亮转变为绿色灯亮。
- 充电时间根据电池盒充电时的温度(10℃至40℃)以及电池盒的使用情况(如新电池盒或已经长时间使用过的电池盒)不同而异。
- 充电之后,从充电器中取出电池并拔下充电器的插头。
| 锂离子电池盒 | 电压 节数 | 容量(安培 - 小时) | 充电时间(分) | ||
| DC10SB DC10WD | |||||
| BL1016 | 2.0.8 30-170 V4.0(最大)1304.9 75 160 | 3 1.5 | 22 50 | ||
| BL1021B 3 | |||||
| BL1041B 6 | |||||
| BL1050B 3 | |||||
注解:
- 本充电器专门为Makita电池盒设计,请勿用于其他目的或其他厂牌的电池盒。
- 如果充电指示灯闪烁红色,则表示如下的电池状态,并且可能无法开始充电。
- 电池取自刚工作过的工具或电池被长时间放置在暴露于直射阳光的地方。
-电池被长时间放置在暴露于冷气的地方。
当电池太热时,充电将在电池温度达到可充电的程度之后开始。
- 充电指示灯在绿色和红色之间交互闪烁时,无法进行充电;因为充电器或电池盒的端子上覆有灰尘或电池盒磨损或损毁。
冷却系统(仅对于DC10SB)
· 该充电器为已热的电池配有冷却风扇以使电池能完成其功能。冷却时会发出冷却空气的声音,并不表示充电器故障。
- 下列情形下,充电指示灯会发出黄色闪光:
-冷却风扇故障
- 无法将电池完全冷却,例如灰尘堵塞。尽管黄色指示灯亮起,电池仍可以充电,但是充电会花比较长的时间。检查冷却风扇的声音,充电器和电池的排风口,排风口有时会被灰尘阻塞。
- 充电指示灯没有发出黄色闪光时,充电器是正常的,即使它没有发出冷却风扇的声音。
- 要保持为冷却用的充电器和电池的排风口的清洁。
- 充电指示灯经常发出黄色闪光时,应将充电器送修或维护。
墙面安装
警告:警告:
·务必使用两颗螺丝来将充电器悬挂于墙
面上,将用另外螺丝将充电器直定到墙面上。上。
否则充电器可能会掉落并导致严重伤害。
- 在进行墙面安装作业之前,务必确保拔掉充电器插头并从充电器取出所有电池。充电
·遵循本说明书中指示的步骤,一次性完成整个过程。如果您半途中止作业,充电器可能会掉落并导致伤害或损坏。可能会掉落 - 定期检查螺丝是否紧固。否则充电器可能因螺丝松动而掉落。因螺丝松动而掉落。
· 用吹尘器等定期清洁充电器的端子部分。
注意:注意:
- 小心选择稳固的墙面安装充电器。
确保不会对安装作业或充电操作有妨碍。充电器和电池的毛重达到约1.1 kg (DC10SB) / 0.8 kg (DC10WD),如有必要,请加固墙面。
需要准备的东西:
-两颗螺丝—用于悬挂充电器。
螺丝尺寸:4mm×大于20mm
面上,将用另外螺丝将充电器固定到墙面。螺丝帽尺寸:0.9mm或以下并且厚度小于3.5mm。
否则充电器可能会掉落并导致严重伤害。掉 充电器。
器插头并从充电器取出所有电池。另加一颗螺丝(仅对于DE10SB)(4mm×大于40mm)一用于支撑充电器。
整个过程。如果您普遍中止作业,充电器并导致伤害或损坏。
您可将充电器横向或纵向安装在墙面上。 (图1和2)
- 如图所示,将用于悬挂的两颗螺丝固定到墙面上。(图3)
- 用步骤1中固定的螺丝悬挂充电器。
- 紧固固定螺丝以将充电器安装在墙面上。(图4)
确保不会对安装作业或充电操作有妨(对于DC10SB,还需另加一颗螺丝用于在墙面上支撑充电器。)
繁體中文
警告:如果有人提供監護或者提供以安全方式使用設備的指導,並且在瞭解所涉及危險的情況下,八歲以上的孩童以及身體、感官或心智能力減損、或者缺乏經驗與知識的人們可以使用本設備。孩童不應該以本設備為玩具。清潔與用戶保養工作不應該在沒有監護的情況下由孩童執行。
符號
底下顯示的是用於設備的符號。使用前務必要瞭解其意義。








- 僅限室內使用。
- 雙重絕緣
- 充電中。
- 延後充電(電池正在冷卻或者電池太冷)。
- 延後充電(電池太熱或者太冷)。
- 請勿將電池短路。
- 請勿讓電池暴露於水中或雨中。
- 僅適用於歐盟國家 請勿將電氣設備或電池盒與家庭廢棄物一起處理掉!
根據歐洲法令關於廢棄電氣與電子設備、電池與蓄電池以及廢棄電池與蓄電池的規定及其在各國法律中的實際規定,使用壽命已經結束的電氣設備與電池以及電池盒必須分別收集起來並轉送至環保回收機構。







- 閱讀使用說明書。
- 充電準備就緒。
- 充電完成。
- 有瑕疵的電池。
- 冷卻異常。
- 請勿用火摧毀電池。
- 務必要回收電池。
注意:
- 請妥善保存這些使用說明書。- 本說明書中有關於電池充電器的重要安全與操作說明。
- 使用電池充電器之前,請閱讀關於(1)電池充電器(2)電池以及(3)使用電池的產品的所有說明與警告標示。
- 注意 - 為了降低受傷的風險,只能對Makita型充電電池進行充電。其他類型的電池可能會爆炸而造成人員的傷害與損害。
- 非充電電池不能以本電池充電器充電。
- 請使用充電器銘牌上指定之電壓的電源。
- 請勿在有易燃液體或氣體的地方為電池充電。
- 請勿讓充電器暴露於雨或雪中。
-
切勿以抓住電纜的方式攜帶充電器或者以拉扯的方式將其從插座上拔掉。
-
充電之後或者要進行任何維修或清潔之前,要將充電器的電纜從電源拔掉。拔掉充電器時要拉插頭而不是電纜。
- 電纜要擺放在不會被踩到、絆到、或者會受到損壞或壓力的地方。
- 請勿以受損的電纜或插頭使用充電器。如果電纜或插頭受損,請要求經過 Makita 授權的服務中心更換,以免發生危險。
- 遭受重擊、掉落或任何其他方式的傷害後,請勿使用或拆解充電器,請送給合格的維修人員處理。不正確的使用或重新組裝可能會有觸電或起火的風險。
- 當室內溫度低於 10^ C 或高於 40^ C 時,請勿為電池盒充電。在寒冷的氣溫中,可能不會開始充電。
- 請勿嘗試使用升壓變壓器、引擎發電機或直流電源插座。
- 請勿讓任何東西掩蓋或阻塞充電器通風口。
充電中
- 為電池充電器接上有適當電壓的交流電源。充電指示燈會重複閃綠燈。
- 將電池盒插入充電器直到進入充電器的導溝為止。
-
插入電池盒時,充電指示燈的顏色會從綠色變成紅色,並且開始充電。充電指示燈在充電期間會持續亮著。一顆紅色充電指示燈表示充電狀態為 0 - 80%,而紅色和綠色指示燈則表示為 80 - 100%。上述的標示有 80% 都是概略值。標示可能因為電池溫度或電池狀態而異。
-
充電完成時,充電指示燈會從紅色和綠色變成綠色。
- 充電時間會因為電池盒接受充電時的溫度(10°C - 40°C)和電池盒的情況(例如,電池盒是新的或者已經有很長一段時間沒有使用)而有所不同。
- 充電之後,將電池盒從充電器中取出來,並拔掉充電器的插頭。
| 鋰離子電池盒 電壓 | 電池數目 容量(安培小時) | 充電時間(分鐘) | |||
| DC10SB DC10WD | |||||
| BL1016 | 3010.78 伏特 - 12 伏特 | 3 1.5 22 50 | |||
| BL1021B 3 2.0 | |||||
| BL1041B 6 4.0 | 60 130(最高) | ||||
| BL1050B 3 4.9 | 75 160 | ||||
附註:
- 電池充電器用來為 Makita 電池盒充電。切勿用於其他用途或者為其他廠牌的電池充電。
- 如果充電指示燈閃紅燈,表示電池出現下列情況,而且不會開始充電。
-
電池盒剛從操作的工具取出來,或者電池盒長時間留在暴露於陽光直曬的地方。
-
電池盒長時間留在暴露於冷空氣中的地方。
電池盒太熱時,要等到電池盒溫度達到可以充電的度數時,才會開始充電。 - 如果充電指示燈交替閃爍綠燈與紅燈,表示無法充電。充電器或電池盒上的端子被灰塵堵塞、或者電池盒已經耗盡或損壞了。
冷卻系統(僅限於 DC10SB)
· 本充電器備有供發熱的電池使用的冷卻風扇,以便讓電池能保證其自身效能。冷卻時會發出冷卻氣流的聲音,這表示充電器沒有問題。
- 在下列情況下會閃爍黃色的警告燈。
- 冷卻風扇有問題
- 電池冷卻不完全,例如,被灰塵堵塞
即使有黃色警告燈,還是可以為電池充電。但是,在這種情況下,充電時間會比較長。檢查冷卻風扇的聲音、充電器與電池上的通風孔,這個孔有時候會被灰塵堵住。
- 如果黃色警告燈不閃爍,雖然冷卻風扇沒有發出聲音,冷卻系統也沒有問題。
- 充電器與電池上的通風孔要永遠保持乾淨,以便於冷卻。
· 如果黃色警告燈經常閃爍,應該將產品送去修理或保養。
牆上的安裝
警告:
· 務必要用兩支螺絲將充電器掛在牆上,並用另一支螺絲將充電器固定在牆上。
否則充電器可能會掉落而造成嚴重的傷害。
- 進行牆上的安裝工作之前,務必確認充電器的插頭已經拔掉,而且所有電池都已經從充電器取出來。
·請按照本說明書指示的步驟進行,而且要一次完成整個程序。如果半途停止這項工作,充電器可能會掉下來而造成傷害或損壞。
- 請定期檢查螺絲的緊密度。否則充電器可能會因為螺絲鬆動而掉下來。
- 請定期以除塵器之類的東西清潔充電器的端子部分。
注意:
·請仔細選擇穩固的牆壁來安裝充電器。
請確認安裝工作或充電作業不會有阻礙。充電器與電池總重大約1.1公斤(DC10SB)/0.8公斤(DC10WD),如果有必要,請為牆壁提供足夠的強化措施。
需要準備的東西:
- 兩支螺絲 - 用來掛充電器。
螺絲尺寸:4 mm x 20 mm 以上。
螺絲帽尺寸:∅9.0 mm 或 ∅9.0 mm 以下,厚度 3.5 mm 以下。 - 一支螺絲(4 mm x 25 mm 以上) - 用於固定充電器。
- 還需要 支螺絲(僅適用於 DC10SB)(4 mm x 40 mm 以上) - 用來支撐充電器。
- 工具 - 用來鎖緊螺絲。
您可以採取水平或垂直方向將充電器安裝在牆上。(圖1和2)
- 如圖所示,固定好兩支用來掛在牆上的螺絲。(圖 3)
- 將充電器掛在步驟 1 中固定好的螺絲上。
- 徹底鎖緊固定螺絲,將充電器安裝在牆上。(圖 4)
(對於 DC10SB,還需要用一支螺絲在牆上支撐充電器。)