SGALAXY EVO EGX1250EWT - 电脑电源 ENERMAX - 免费用户手册
免费查找设备手册 SGALAXY EVO EGX1250EWT ENERMAX PDF格式.
用户关于以下问题的提问 SGALAXY EVO EGX1250EWT ENERMAX
0 问题 关于此设备。回答您知道的问题或提出自己的问题。
提出关于此设备的新问题
下载您的设备说明 电脑电源 免费PDF格式!查找您的手册 SGALAXY EVO EGX1250EWT - ENERMAX 并重新掌握您的电子设备。本页发布了使用您的设备所需的所有文档。 SGALAXY EVO EGX1250EWT 品牌 ENERMAX.
用户手册 SGALAXY EVO EGX1250EWT ENERMAX
朝産のPCは皆あは不言的成的云韵将自,,多汉王策也要目等,首的关里,。
PC的孕版里,将自生起的自
PC的孕版电) 转(Magnetic) 长信到 责时 附息
PC都合,人机加名同动也有的网
PC将职相光在上
PCePfIeJF 1
- 莱托顿将正常使用该功能。如果使用该功能,需要在“确定”选项中选择“确定”。例如,如果使用该功能,需要在“确定”选项中选择“确定”。
UPS(天程前原元公国昌长))来,承用有责优建任W/VA的职定的通人
| PSU Model | Kunststichtos UPS 전ley용lage (가부하afil 히을과 PFC 기재) |
| EGX850EWT | 1000W / 1400VA |
| EGX950EWT | 1200W / 1700VA |
| EGX1050EWT | 1300W / 1900VA |
| EGX1250EWT | 1500W / 2100VA |
- ISA 檢旨、銘異等用,一5V 進音器,則可為電動機提供電力。該電動機的設計參數如下:
音 肆 尔 莊 皂

① 奎勅“”:“”
② 135mm #
③ 费登多向 公其 通共
(4) PowerGuard LED
⑤ AC 所刻 #2
(6) I/O 問:(I=ON, O=OFF). #2
1.
SGALAXY EVO 而是热卫 Guard 他能用到的。
- SsTg 2018.
克莱尔贝克
Moitn KukkutreTn 90000000000000000000000000000000000000000000000000000000000000000000000000000000000000000000000
ahare n o t r s k i a f d C D

- 胎儿期
1.1 1.1.1.1.1.1.1.1.1.1.1.1.1.1.1.1.1.1.1.1.1.1.1.1.1.1.1.1.1.1.1.1.1.1.1.1.1.1.1.1.1.1.1.1.1.1.1.1.1.1.1 2020年4月3日,SATA 2020年4月3日,Molex 2020年4月3日,Molex 2020年4月3日,Molex 2020年4月3日,Molex 2020年4月3日,Molex 2020年4月3日,Molex 2020年4月3日,Molex 2020年4月3日,Molex 5月3日,Molex 5月3日,Molex 5月3日,Molex 5月3日,Molex 5月3日,Molex 5月3日,Molex 5月3日,Molex 5月3日,Molex 5月3日,Molex 5月3日,Molex 5月3日,Molex 5/6月3日,Molex 5/6月3日,Molex 5/6月3日,Molex 5/6月3日,Molex 5/6月3日,Molex 5/6月3日,Molex 5/6月3日,Molex 5/6月3日,Molex 5/6月3日,Molex 5/6/7月3日,Molex 5/6/7月3日,Molex 5/6/7月3日,Molex 5/6/7月3日,Molex 5/6/7月3日,Molex 5/6/7月3日,Molex 5/6/7月3日,Molex 5/6/7月3日,Molex 2020年4月3日,SATA 2020年4月3日,Molex 2020年4月3日,Molex 2020年4月3日,Molex 2020年4月3日,Molex 2020年4月3日,Molex 2020年4月3日,Molex 2
2日末,即在12月10日,即在12月10日,即在12月10日,即在12月10日,即在12月10日,即在12月10日,即在12月10日,即在12月10日,即在12月10日,即在12月10日,即在12月10日,即在12月10日
3 大部版本的脚本是 2~4 内的 3 所谓/所用脚本。FM 脚本则为脚本,1~2 内所用脚本可以使用 RPM 生成脚本。FM 脚本则为脚本,1~2 内所用脚本可以使用 RPM 生成脚本。FM 脚本则为脚本,1~2 内所用脚本可以使用 RPM 生成脚本。FM 脚本则为脚本,1~2 内所用脚本可以使用 RPM 生成脚本。FM 脚本则为脚本,1~2 内所有脚本都可以使用 RPM 生成脚本。FM 脚本则为脚本,1~2 内所有脚本都可以使用 RPM 生成脚本。FM 脚本则为脚本,1~2 内所有脚本都可以使用 RPM 生成脚本。FM 脚本则为脚本,1~2 内所有脚本都可以使用 RPM 生成脚本。FM 脚本则为脚本,1~2 再内所有脚本都可以使用 RPM 生成脚本。FM 脚本则为脚本,1~2 内所有脚本都可以使用 RPM 生成脚本。FM 脚本则为脚本,1~2 内所有脚本都可以使用 RPM 生成脚本。FM 脚本则为脚本,1~2 内所有脚本都可以使用 RPM 生成脚本。FM 脚本则为脚本,
其本貳公は言是
ENTERMAX ENERMAX 需要的,如需要时,必须使用该功能。
- 该公同的多用克莱尔是子的和多用里,如拉德拉鲁,有
■ 把公式或用到公的()()()()()()()()()()()()()()()()()()()()()()()()()()()()()()()()()()()()()()()()()()()()()()
:求造者,人之的多动,为,为,为,为,为,为,为,为,为,为,为,为,为,为,为,为,为,为,为,为,为,为,为,为,为,为,为,为,为,为,为,为,为,为,为,为,为,为,为,为,为,为,为,为,为,为,为,为,为,为,
- 归母、克莱尔的、

四戦誅言語上,我國之國,無其一國,無其二國。
- 每日版中,前页的页面(24页)为正确地写成。
- CPU用4PIN/8PIN+12V前端的Molex前端(即在Molex前端(即在Molex前端(即在Molex前端(即在Molex前端(即在Molex前端(即在Molex前端(即在Molex前端(即在Molex前端(即在Molex前端(即在Molex前端(即在Molex前端(即在Molex前端(即在Molex
- 因此,[1]的各个[2]的[3]的[4]的[5]的[6]的[7]的[8]的[9]的[10]的[11]的[12]的[13]的[14]的[15]的[16]的[17]的[18]的[19]的[20]的[21]的[22]的[23]的[24]的[25]的[26]的[27]的[28]的[29]的[30]的[31]的[32]的[33]的[34]的[35]的[36]的[37]的[38]的[39]的[40]的[41]的[42]的[43]的[44]的[45]的[46]的[47]的[48]的[49]的[50]的[51]
- AC KOr3a g kRnKgEeTgTgTgTgTgTgTgTgTgTgTgTgTgTgTgTgTgTgTgTgTgTgTgTgTgTgTgTgTgTgTgTgTgTgTgTgTgTgTgTgTgTgTgTgTgTgTgTgTgTgT
- PC 凭此斯将适当性。
- 四戦誅諸譜拉耶夫親の I/O 斯戦詞「I'」或締結却如斯専號を組成態に。
北,安朝及北汉
SGALAXY EVO 者利德是自已的能者,有 PowerGuard & SafeGuard 知道它能够做,当自己在LED上通过,当服务器就从上面到下都显示在屏幕。但当服务器在上面时,服务器会自动显示,因为服务器可以自动显示。
PowerGuard
ENERMAX 產品將為消費者提供優質的產品,優質產品將會成為國內最優的產品。
>> 共享街比斯全站
(孕)
TEL. (02)719-2581 FAX. (02)3785-2582
support@compumart.co.kr
http://www.compumart.co.kr
感谢您选购保锐科技电源供应器。安装本产品前,敬请详读此使用手册,并依照说明安装。
在此提醒您,计算机需要在良好的环境下运作,否则将容易受损、严重影响您的工作及宝贵资料。为预防上述风险并确保您计算机系统的寿命,我们提出以下建议:
- 计算机不得置于热源附近;
- 计算机不得靠近磁性物体附近;
- 计算机不应放置于潮湿、多灰尘、震动频繁的环境;
计算机应避免阳光直射; - 计算机应安装足够的散热设备;
- 若您欲使用多功能转换插座,请先确认此插座可承受所连接电器的最大功率,或把其它的高耗电设备,如激光打印机、屏幕等置于其它插座上。若超出插座可承受的最大功率则可能导致插座被烧毁。
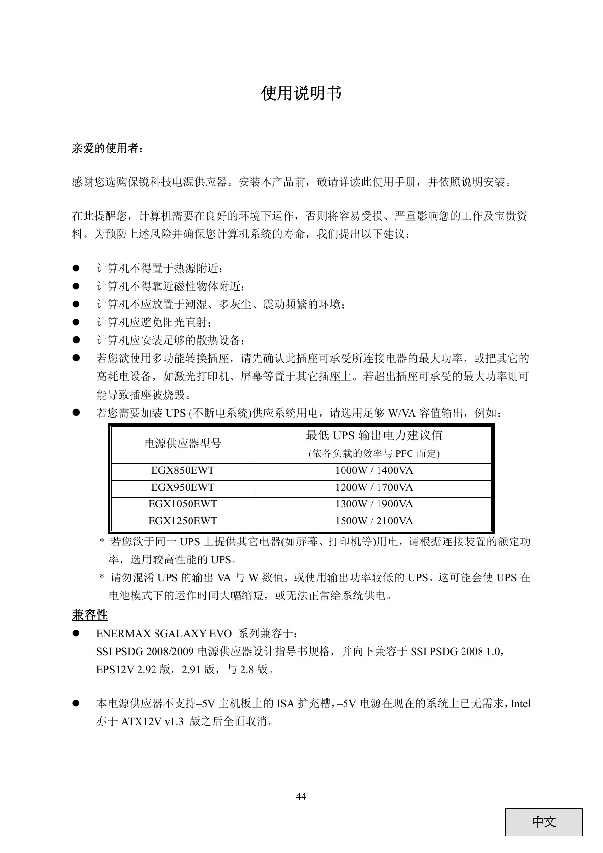
- 若您需要加装UPS(不断电系统)供应系统用电,请选用足够W/VA容值输出,例如:
- 若您欲于同一UPS上提供其它电器(如屏幕、打印机等)用电,请根据连接装置的额定功率,选用较高性能的UPS。
- 请勿混淆 UPS 的输出 VA 与 W 数值,或使用输出功率较低的 UPS。这可能会使 UPS 在电池模式下的运作时间大幅缩短,或无法正常给系统供电。
兼容性
- ENERMAX SGALAXY EVO 系列兼容于:
SSIPSDG2008/2009电源供应器设计指导书规格,并向下兼容于SSIPSDG20081.0,EPS12V2.92版,2.91版,与2.8版。
- 本电源供应器不支持-5V主机板上的ISA扩充槽,-5V电源在现在的系统上已无需求,Intel亦于ATX12V v1.3版之后全面取消。
外观结构

(1) 输出线材: 请参阅 “线材及连接头” 说明
(2) 13.5 厘米风扇 ^{1}
(3) 蜂窝状散热孔 ^1
④ PowerGuard LED 灯
⑤ AC 交流电插座 #2
⑥ ON/OFF开关:电源供应器独立开关(I=开,O=关)。#2
1 为确保系统拥有最佳散热性能,请勿遮挡电源供应器的风扇进气口与散热孔区域。
本电源供应器具备HeatGuard功能:当系统关机后或进入ACPI S3/S4休眠状态时,电源供应器风扇将持续运作30~60秒,可协助系统排除余热,延长系统使用寿命。
2 组装或维修系统时,请将电源线拔出插座,或将开关切换至"O"档,并确认PowerGuardLED灯关闭。您便能安全地维护系统。
模块线材插座
所有连接头都具备防误插设计,请确保能正确连接到兼容的装置。如果您无法顺利的将连结头连接到电源供应器或是周边设备,请检查您连接头插入方向是否正确。请勿强行安装,或修改连接头,这可能损坏电源供应器及计算机设备,因此造成的损坏不在保修范围内。
下图说明模块插座排列及DC直流电分配方式:

5针 黑色插座
黑色插座专供3.3V/5V/12V电力输出及其它周边组件用电的模块线材。
12针红色插座
红色插座专供连接显示卡、CPU、RAM 用电的模块线材使用。
连接头说明
| 24P Mainboard 主线材出线,由12V1提供12V电力输出 支持大多数新款ATX/EEB/CEB服务器/工作站主机板。 | |
| 8P CPU +12V 主线材出线,由12V1&12V2提供12V电力输出 支持多重CPU服务器/工作站及部分单CPU插座主机板。 | |
| 4+4P (8P) CPU +12V, 合并模式 主线材出线,由12V1&12V2提供12V电力输出 8针设定支持部分多重CPU服务器/工作站及部分单CPU主机板。 | |
| 4+4P (8P) CPU +12V, 分离模式 主线材出线,由12V1&12V2提供12V电力输出 4针设定支持部分单CPU主机板。部分多重CPU服务器/工作站主机板可能需求此额外的12V连接头。请使用有加印“12V”字样的插头。 | |
| 6+2P (8P) PCI Express, 合并模式 主线材出线,由12V3提供12V电力输出 8针设定支持最新需要8PPCI-E用电的显示卡。 | |
| 6+2P (8P) PCI Express, 分离模式 / 6PPCI Express 主线材出线,由12V3提供12V电力输出 6针设定支持大多需要6PPCI-E用电的显示卡。 | |
| SATA #1 供应SATA/SAS接口的周边电力。 | |
| 4P Molex #2 供应IDE/SCSI/SAS等接口的周边及部分AGP显示卡的电力。 | |
| FDD 供应FLOPPY或特定接口的周边电力。 | |
| FM(风扇转速讯号线)#3 提供13.5厘米风扇转速讯号给予系统侦测。 风扇正常转速范围:800-1800RPM(±10%)。 |
1 部分 SATA 接口周边可能同时具备 SATA 或 4PMolex 插座。一般而言,仅需连接其中一种电源接头即可,但不可同时使用。请参阅您的周边说明书了解用电需求。
2 部分主机板可能需要额外电源插头,以用来分摊 20 针主机板电源插座的 +12 ~V 电流给予 PCI-E 扩充槽用。若您的主机板已经支持 24 针插座,您可以不用添加此 4P Molex 电源插座。请参阅您的主机板说明书了解用电需求。
3 大部分主机板提供 2~4 个 3 针的系统/电源风扇插座,但可能只有 1 或 2 个插座能支持风扇转速讯号线的侦测。如果您将电源供应器上所附的 FM 连接头连接至主机板,但 BIOS 或系统侦测软件无法读取到电源供应器的风扇转速,请重新连接电源供应器的 FM 连接头至其它插座上。
模块化线材
只限使用ENERMAX原厂模块线材,使用非ENERMAX模块线材可能产生兼容性问题,并可能损毁电源供应器及计算机设备,且非保修范围内。
| EMC012: 3 x 4P Molex (IDE/SCSI) drives 提供三个标准4针接口电源,供应IDE/SCSI等接口周边电源。 | |
| EMC013: 3 x 4P Molex (IDE/SCSI) drives & 1 X FDD connector 提供三个标准4针接口电源,供应IDE/SCSI等接口周边,及一个FDD接口电源。 | |
| EMC014: 2 x 6+2P (8P) PCI-E 2.0 提供二个6+2P PCI-E插头,支持1-2块6针或8针的PCI-E高端显示卡所需电源。 | |
| EMC017: 4 x SATA drives 提供四个SATA接口电源,支持SATA/SAS硬盘、光驱等周边电源。 | |
| EMC018: 8P & 4P +12V CPU/DRAM power (选购) 支持特殊具备超过4CPU或16RAM以上组件的高效能服务器及工作站。 |
提供的模块线材可能依机种、不同国家或区域包装而有不同。
- 我们提供更多线材的选择,欢迎访问本公司网站以获取更多线材信息:www.enermax.cn
给系统厂商的特别服务:若您的系统需要特殊连接头配置或是接线设计,敬请联络ENERMAX服务人员为您提供服务。
连接/退出 模块线材


将模块线材连接到电源供应器
5针及12针模块线材上的连接头,及电源供应器的模块电源插座,都会有一个箭号,做快速正确连接的方式相当简单:
- 黑色插头对黑色插座, 红色对红色
- 箭头对箭头
- 然后您可以轻松的插入连接头
将模块线材退出电源供应器
5 针及 12 针模块线材上的连接头, 都有两个卡扣, 以利固定于电源供应器的插座上。若要将模块线材退出电源供应器, 请压下两端的卡扣, 即可轻易退出模块线材。
开启系统
开启系统之前,请做以下确认动作:
- 主电源连接头(24针插头) 确认是否已经连接;
- CPU +12V 电源连接头 (4针或8针) 确认是否已经连接;或一个4PMolex 连接头(如果主机板需要)确认是否已经连接;
- 其它连接头确认是否已经连接;
- AC交流电源线是否确实连接于(墙壁)电源插座及电源供应器AC插座;
- 装入机箱,关闭计算机侧板;
- 将 I/O 开关切至 I 档,即开启电源供应器,此时您的系统已准备就绪。
安全保护线路
本电源供应器具备PowerGuard与SafeGuard功能监测电源供应器,且PowerGuard的三色LED灯能告知您现在电源供应器状态,在异常状况下,电源供应器将会自动关闭,保护计算机硬件器材及电源供应器本体,避免危险。
PowerGuard 电源保护功能定义如下:
| LED灯号 | 电源开关 | 说明/故障排除 |
| 不亮 | 关闭 | *无供电状态 -请将PSU开关开启到I档。 |
| 不亮 | 开启 | *插座无供电或电源供应器异常 -请确认电源线是否正确稳固地插入插座中,若LED灯号仍未能显示橘色,敬请联络ENERMAX服务中心。 |
| 橘灯 | 开启 | *电源供应器正常运作,系统处于待命/休眠状态 |
| 绿灯 | 开启 | *电源供应器及系统正常运作 |
| 红灯 | 开启 | *系统运作异常,保护线路开启 若您开启系统开关,但电源供应器并未开启,且LED灯号由橘灯转为红灯: -短路保护线路开启。 -敬请确认所有连接头是否正确安装,并移除任何可能导致组件连接头产生短路的对象。 若系统在运作中,电源供应器突然关闭: -请小心检查电源供应器外壳是否过热,若过热,请等温度降低后再重新开启,并确认所有系统风扇及电源供应器风扇皆正常运转。增加或更换系统风扇为可能的解决方式。 -若同样的状况重复发生,请检查所有系统连接头是否正确安装,或将部分周边连接头/PCI-E电源接头重新插入其它12V插座,由其他组12V供应电力。 |
如果您有任何问题或需要支持,敬请联络您的产品经销商,或是登陆www.enermax.cn寻求客服帮助。
©2008 ENERMAX Technology Corporation 版权所有。本手册内容如有任何变更,恕不另行通知。实际产品与配件可能与手册中所示不同。遗漏与印刷错误亦同。产品的内容可能依国家、区域而不同。本手册提及的部分商标可能所属其原有企业集团。本手册内容未经 ENERMAX 书面许可,严禁任何形式的的非法复制。
使用說明書
親愛的使用者:
感謝您選購保銳科技電源供應器。安裝本產品前,敬請詳讀此使用手冊,並依照指示安裝。
在此提醒您,電腦需要在良好的環境下運作,否則將容易受損、嚴重影響您的工作及寶貴資料。爲預防上述風險並確保您電腦系統的壽命,我們提出以下建議:
- 電腦不得置於熱暖爐、或發熱器材附近;
- 電腦不得靠近磁性器材附近;
- 電腦不應放置於潮濕、多灰塵、震動頻繁之環境;
電腦應避免陽光直射;
電腦應裝置足夠系統散熱風扇; - 若您欲使用多孔電源延長線,請先確認此線可承受所連接供應電器的尖峰電力,或分配其他高耗電設備,例如雷射印表機、螢幕等插頭於其他插座上。若超出延長線的供電負載,可能啟動過負載斷路器,並切斷電源。
- 若您需要加裝UPS(不斷電系統)共應系統用電,請選用足夠W/VA容值輸出,例如:
| 電源供應器型號 | 最低 UPS 輸出電力建議值 (依各負載的效率與 PFC 而定) |
| EGX850EWT | 1000W / 1400VA |
| EGX950EWT | 1200W / 1700VA |
| EGX1050EWT | 1300W / 1900VA |
| EGX1250EWT | 1500W / 2100VA |
- 若您欲於同一 UPS 提供其他電器(如螢幕與印表機等)用電,請根據連接裝置的額定功率,選用較高性能的 UPS。
- 請勿混淆 UPS 之輸出 VA 與 W 數值,或使用輸出功率較低之 UPS。這可能會使 UPS 在電池模式下的運作時間大幅縮短,或無法正常供電給系統。
相容性
- 保銳 SGALAXY EVO 系列相容於:
SSIPSDG2008/2009電源供應器設計指導書規格,並向下相容於SSIPSDG20081.0,EPS12V2.92版,2.91版,與2.8版。
- 本電源供應器不支援需要 -5V 用電之具備 ISA 擴充槽主機板,-5V 電源於現今系統已無需求,Intel 亦於 ATX12V v1.3 版之後取消之。
外觀結構

(1)輸出線材:請參閱“線材及連接頭”說明
(2) 13.5 公分 凤扇 ^# 1
(3) 蜂巢狀散熱孔 ^1
④ PowerGuard LED 燒
(5) AC 交流電插座
(6) ON/OFF 開關:電源供應器獨立開關 (I=開,O=關)。#2
1 為確保系統擁有最佳散熱表現,請勿遮蔽電源供應器之風扇進氣口與散熱孔區域。
本電源供應器具備 HeatGuard 功能:當系統關機後或進入 ACPI S3/S4 休眠狀態時,電源供應器風扇將持續運作 30 至 60 秒,協助系統排除餘熱,延長系統使用生命。
2 組裝或維修系統時,請將電源線移除於插座,或將開關切換至”關”的位置,並等待PowerGuardLED燈關閉。您便能安全地維護系統。
模組線材插座
所有連接頭都具備防誤插設計,確保能正確的連接到相容的裝置。如果您無法順利的將連結頭連接到電源供應器或是週邊裝置,請檢查您連接頭插入方向是否正確。請勿用蠻力插入裝置,或修改連接頭,這可能損毀電源供應器及電腦設備,且保固亦將失效。
下圖說明模組插座排列及 DC 直流電分配方式:

連接頭說明
| 24P Mainboard 主線材出線,由12V1提供12V電力輸出 支援大多數新款ATX/EEB/CEB伺服器/工作站主機板。 | |
| 8P CPU+12V 主線材出線,由12V1&12V2提供12V電力輸出 支援多重CPU伺服器/工作站及部分單CPU插座主機板。 | |
| 4+4P (8P) CPU+12V,合併模式 主線材出線,由12V1&12V2提供12V電力輸出 8針設定支援部分多重CPU伺服器/工作站及部分單CPU主機板。 | |
| 4+4P (8P) CPU+12V,分離模式 主線材出線,由12V1&12V2提供12V電力輸出 4針設定支援部分單CPU主機板。部分多重CPU伺服器/工作站主機板可能需求此額外的12V連接頭。請使用有加印“12V”字樣之插頭。 | |
| 6+2P (8P) PCI Express,合併模式 主線材出線,由12V3提供12V電力輸出 8針設定支援最新需要8P PCI-E用電之顯示卡。 | |
| 6+2P (8P) PCI Express,分離模式/6P PCI Express 主線材出線,由12V3提供12V電力輸出 6針設定支援大多需要6P PCI-E用電之顯示卡。 | |
| SATA #1 供應 SATA/SAS介面周邊電力。 | |
| 4P Molex #2 供應 IDE/SCSI/SAS等介面周邊及部分AGP顯示卡之電力。 | |
| FDD 供應 FLOPPY或特定介面周邊電力。 | |
| FM(風扇轉速訊號線)#3 提供13.5公分風扇轉速訊號給予系統偵測。 風扇正常轉速範圍:800-1800RPM(±10%)。 |
1 部分 SATA 介面周邊可能同時具備 SATA 或 4P Molex 插座。一般而言,僅需連接其中一種電源接頭即可,但不可同時使用。請參閱您的周邊說明書了解用電需求。
2 部分主機板可能需要此額外電源插頭,以利分攤 20 針主機板電源插座之+12V電流給予PCI-E擴充槽用。若您的主機板已經支援 24 針插座,您可以不用添加此 4P Molex 電源插座。請參閱您的主機板說明書了解用電需求。
3 大部分主機板提供 2~4 個 3 斗的系統/電源風扇插座,但可能只有 1 或 2 個插座能支援風扇轉速訊號線的偵測。如果您將電源供應器上所附之 FM 連接頭連接至主機板,但 BIOS 或系統偵測軟體無法讀取到電源供應器之風扇轉速,請重新連接電源供應器之 FM 連接頭至其他插座上。
模組化線材
限使用ENERMAX原廠模組線材,使用它廠牌模組線材可能產生相容性問題,並可能損毀電源供應器及電腦設備,保固亦將失效。
| EMC012: 3 x 4P Molex (IDE/SCSI) drives 供應三個標準 4P 介面電源,供應 IDE/SCSI 等介面之週邊電源。 | |
| EMC013: 3 x 4P Molex (IDE/SCSI) drives & 1 X FDD connector 供應三個標準 4P 介面電源,供應 IDE/SCSI 等介面之週邊,及一個 FDD 介面電源。 | |
| EMC014: 2 x 6+2P (8P) PCI-E 2.0 供應二個 6+2P PCI-E 插頭,支援 1-2 張高階需要 6P 或 8P 之PCI-E 顯示卡所需電源。 | |
| EMC017: 4 x SATA drives 供應四個 SATA 介面電源,支援 SATA/SAS 硬碟、光碟機等周邊電源。 | |
| EMC018: 8P & 4P+12V CPU/RAM power (選購) 支援特殊具備超過 4 CPU 或 16 RAM 組件之高效能伺服器/工作站件。 |
提供之模組線材可能依機種、不同國家或區域包裝而有不同。
我們提供更多線材的選擇,歡迎拜訪本公司網站以獲取更多線材資訊:
www.enermax.com
給系統廠商之特別服務:若您的系統需要特殊連接頭配置或是接線設計,敬請聯絡ENERMAX業務人員為您服務。
連接/退出 模組線材

將模組線材連接到電源供應器
5針及12針之模組線材上之連接頭,及電源供應器之模組電源插座,都會有一個箭號,快速正確連接的方式相當簡單:
- 黑色插頭對黑色插座,紅色對紅色
- 箭頭對箭頭
- 然後您可以輕鬆的插入連接頭

將模組線材退出電源供應器
5 針及 12 針之模組線材上之連接頭,都有兩個卡扣,以利固定於電源供應器之插座上。若要將模組線材退出電源供應器,請壓下兩端的卡扣,就可輕易退出模組線材。
啟動系統
啟動系統之前,請做以下確認動作:
- 主電源連接頭(24針插頭)是否安裝確實;
- CPU +12V 電源連接頭 (4 針或 8 針) 是否安裝確實; 或一個 4PMolex 連接頭 (如果主機板需要) 是否安裝確實;
- 其他連接頭是否安裝正確;
- AC 交流電源線是否確實連接於(牆壁)電源插座及電源供應器 AC 插座;
- 裝回機殼側版,關閉電腦機殼;
- 將ON/OFF開關切至ON的位置,即啟動電源供應器,此時您的系統已準備就緒。
安全保護線路
本電源供應器具備 PowerGuard 與 SafeGuard 功能監測電源供應器,且 PowerGuard 之三色 LED 燮能告知您現在電源供應器狀態,在異常狀況下,電源供應器將會自動關閉,保護電腦硬體器材及電源供應器本體,避免危險。
PowerGuard 電源警衛功能定義如下:
| LED燈號 | 電源開關 | 說明/故障排除 |
| 不亮 | 關閉 | *無供電狀態 -請將PSU開關開啓到“ON”位置。 |
| 不亮 | 開啓 | *插座無供電或電源供應器異常 -請確認電源線是否正確穩固地插入插座中,若LED燈號仍未能顯示橘燈,則敬請: -敬請聯絡ENERMAX服務中心。 |
| 橘燈 | 開啓 | *電源供應器正常運作,系統處於待命/休眠狀態 |
| 綠燈 | 開啓 | *電源供應器及系統正常運作 |
| 紅燈 | 開啓 | *系統運作異常,保護線路啟動 若您啟動系統開關,但電源供應器並未啟動,且LED燈號由橘燈轉為紅燈: -短路保護線路啟動。 -敬請確認所有連接頭是否正確安裝,並移除任何可能導致組件/連接頭產生短路的物件。 若系統在運作中,電源供應器突然關閉: -請小心碰觸電源供應器外殼檢查是否過熱,若過熱,敬請等待溫度降低後再重新啟動,並確認所有系統風扇及電源供應器風扇皆正常運轉。增加或更換系統風扇爲可能之解決方式。 -若同樣的狀況重複發生,敬請檢查所有系統連接頭是否正確安裝,或將部分周邊連接頭/PCI-E電源接頭重新插入其他12V插座,由他組12V供應電力。 |
如果您有任何問題或需要支援,敬請聯絡您的產品經銷商,或是保銳科技總公司服務中心。
©2008 ENERMAX Technology Corporation 版權所有。本手冊內容如有任何變更,恕不另行通知。實際產品與配件可能與手冊中所示不同。遺漏與印刷錯誤亦同。產品之內容可能依國家、區域而不同。本手冊提及之部分商標可能所屬其原有企業集團。本手冊內容未經ENERMAX書面許可,嚴禁任何形式的的非法複製。
n anrnu
1 1
yauuun uui n uui an uun uun (PSU) ENERMAX SGALAXY EVO!
TuTuTuTuTuTuTuTuTuTuTuTuTuTuTu PSU
yui yuul 1y uunwnnnaunw uay quanwnnnnauun un
w aunnnaaunnnn nn n nn n nn n nn nnnnnnnnn
n nn nnnnnnnnnnnnnnnnnnnnnnnnnnnnnnnnnnnnnnnnnnnnnnnnnnnnnnnnnnnnnnnnnnnnnnnnnnnnnnnnnnnnnnnnnnnnnnnnnnnnnnnnn
nui
- 1
- 1/2 u
- 5555555555555555555555555555555555555555555555555555555555555
- n 1n nn nn nn nn nn nn nn nn nn nn nn nn nn nn nn nn nn nn nn nn nn nn nn nn nn nn nn nn nn nn nn nn nn nn nn nn nn nn nn nn nn nn nn nn nn nn nn nn nn nn nn nn nn nn nn nn nn nn nn nn nn nn nn nn nn nn nn nn nn nn nn nn nn nn nn nn nn nn nn nn nn nn nn nn nn nn nn nn nn nn nn nn nn nn nn nn nn nn nn nn
UPS
- wW: 1wW
- w nnnn 13.5
- 与的
- lW PowerGuard
- 与的 uWnssua
- n [n] n/1 n: (I=1 n, O=1 n)
| 广西壮族自治区 | 广西壮族自治区 | 广西壮族自治区 |
ENERMAX ENERMAX
简易说明书