AS 50 - Montre connectée BEURER - Notice d'utilisation et mode d'emploi gratuit
Retrouvez gratuitement la notice de l'appareil AS 50 BEURER au format PDF.
| Caractéristiques techniques | Écran tactile couleur, connectivité Bluetooth, capteur de fréquence cardiaque, podomètre, suivi du sommeil, notifications d'appels et de messages. |
|---|---|
| Utilisation | Compatible avec iOS et Android, application mobile pour le suivi des données de santé, interface utilisateur intuitive. |
| Maintenance et réparation | Nettoyer régulièrement avec un chiffon doux, éviter l'exposition prolongée à l'eau, mise à jour du firmware via l'application. |
| Sécurité | Résistance à l'eau (norme IPX7), ne pas utiliser dans des environnements extrêmes, suivre les recommandations de charge. |
| Informations générales | Autonomie de la batterie jusqu'à 7 jours, poids léger, design ergonomique, garantie de 2 ans. |
FOIRE AUX QUESTIONS - AS 50 BEURER
Questions des utilisateurs sur AS 50 BEURER
0 question sur cet appareil. Repondez a celles que vous connaissez ou posez la votre.
Poser une nouvelle question sur cet appareil
Téléchargez la notice de votre Montre connectée au format PDF gratuitement ! Retrouvez votre notice AS 50 - BEURER et reprennez votre appareil électronique en main. Sur cette page sont publiés tous les documents nécessaires à l'utilisation de votre appareil AS 50 de la marque BEURER.
MODE D'EMPLOI AS 50 BEURER
F Capteur d'activité Mode d'emploi

Beurer GmbH • Söflinger Str. 218 • D-89077 Ulm (Germany)
Tel.: +49 (0)7 31 / 39 89-144 • Fax: +49 (0)7 31 / 39 89-255
Activité, santé et fitness....5
À savoir sur le capteur d'activité ....6
Fonctions du capteur d'activité ....9
Mise en service....10
Utilisation générale du capteur d'activité....12
Boutons du capteur d'activité ....12
Affichage 13
Mode économie d'énergie ....14
Réglages de base 15
Enregistrement de l'activité....20
Aperçu 20
Afficher les données d'activité....21
Fixation du capteur d'activité....22
Modifier les réglages de base 25
Désactiver la mesure des pas ....29
Fonction d'enregistrement ....30
Logiciels EasyFit et Healthmanager....31
Caractéristiques techniques et piles....33
Questions fréquentes et réponses....34
Répertoire des abréviations ....37
Liste de mots clés ....38
CONTENU
| Capteur d'activité | ![]() |
| Clip ceinture | ![]() ![]() |
| Bracelet | ![]() |
| Câble d'interface PC (USB) | ![]() |
En complément:
■ Mode d'emploi
■ Manuel abrégé « Démarrage rapide »
CONSEILS IMPORTANTS
Lisez attentivement ce mode d'emploi, conservez-le pour un usage ultérieur et laissez-le à disposition des autres utilisateurs. Veuillez respecter les consignes figurant dans le présent mode d'emploi!

Activité
Saviez-vous que, pour votre santé, il est bon de marcher au moins 10 000 pas par jour ou de bouger pendant une demi-heure (en fonction de l'état de santé de la personne, moins pour les personnes âgées, plus pour les enfants).
Le capteur d'activité est conçu comme un podomètre. Il mesure vos pas quand vous marchez, faites de la marche rapide ou du jogging et vous indique le total quotidien de vos mouvements.

Usage prévu
- Le capteur d'activité est conçu uniquement pour un usage personnel.
Il doit être uniquement utilisé de la manière décrite dans le mode d'emploi. Le fabricant ne peut être tenu pour responsable des dommages causés par une utilisation inappropriée ou non conforme.
Le capteur d'activité doit être temporairement désactivé au cours d'activités telles que le vélo et la conduite d'une voiture afin d'éviter les mesures erronées.
Pour enregistrer les entraînements et mesurer le pouls lors de tout autre type de sport, utilisez les cardiofréquencemètres Beurer. Comme les cardiofréquencemètres Beurer compatibles EasyFit et le capteur d'activité Beurer peuvent transmettre les valeurs au logiciel EasyFit, des mesures croisées de toutes vos activités physiques sont possibles.

Nettoyage et entretien
Nettoyez soigneusement et périodiquement le capteur d'activité avec une solution d'eau savonneuse. N'immergez pas l'appareil dans l'eau. Vous devriez aussi essuyer régulièrement l'arrière de l'appareil avec un chiffon humide.

Réparations, accessoires et mise au rebut
Avant l'utilisation, vous devez vous assurer que le capteur d'activité ne présente pas de dommages visibles. En cas de doute, n'utilisez pas le capteur d'activité et adressez-vous à votre reven- deur ou au service client indiqué.
Seul le service client ou un opérateur autorisé peut procéder à une réparation. N'essayez en aucun cas de réparer vous-même le capteur d'activité ! En cas de réclamations, consultez votre revendeur ou le service après-vente. Changez les piles avant de déposer une réclamation.
N'utilisez cet appareil qu'avec les pièces accessoires fournies.
- Evitez tout contact avec les crèmes solaires ou autres produits identiques, car ils sont susceptibles d'endommager l'affichage ou les pièces en plastique.
L'ouverture des vis ou la manipulation inappropriée annule la garantie.
Lors de la mise au rebut de l'appareil, conformez-vous à la directive sur les appareils électriques et électroniques 2002/96/EC – WEEE (Waste Electrical and Electronic Equipment). Pour toute question, adressez-vous aux collectivités locales responsables de l'élimination des déchets.

ACTIVITE, SANTE ET FITNESS
Avoir une activité physique est essentiel pour mener une vie saine. L'activité physique vous maintient en forme et diminue le risque de maladies cardiovasculaires. Quand vous avez une activité physique, cela vous aide également à diminuer votre poids et vous constaterez que votre bien-être physique se stabilise.
L'activité physique est principalement constituée de mouvements qui consomment de l'énergie. Les activités quotidiennes comme la marche, le vélo, monter les escaliers et les tâches ménagères en constituent une grande partie. Afin de pouvoir évaluer votre activité physique quotidienne de manière objective, utilisez le capteur d'activité Beurer. Il peut ainsi également vous motiver à davantage de mouvement au quotidien. Un total quotidien d'au moins 7 000 à 10 000 pas ou de 30 minutes d'activité est optimal (source : OMS, Dr. Catrine Tudor-Locke, Dr. David R. Bassett jr.).
Recommandations d'activité physique pour les adultes (basées sur les recommandations de l'OMS, 2002):
| Intensité moyenne | Intensité élevée | ||
| Description | par exemple: danse, jardinage, tâches ménagères ou marche rapide | par exemple: marche, aérobic, sports de compétition comme le football | |
| Temps d'activité | 30 minutes par jour, 5 jours par semaine | 20 minutes par jour, 3 jours par semaine | |
| ET | |||
| Construction musculaire | 8 à 10 exercices avec 8 à 12 répétitions 2 jours par semaine | ||
À SAVOIR SUR LE CAPTEUR D'ACTIVITE
Le capteur d'activité vous permet de contrôler votre total de mouvements quotidien. Il vous donne un aperçu de votre activité physique quotidienne, indique le nombre de vos pas et calcule votre consommation de calories.
Le capteur d'activité dispose d'une fonction d'affichage double qui peut vous indiquer à la fois le temps et le nombre de pas, par exemple. Dans les paramètres de base, vous pouvez fixer votre longueur de pas typique afin que le capteur d'activité puisse calculer vos données d'activité à partir de votre vitesse de marche/course. En fonction de votre type de mouvement ou d'activité (des mouvements lents et doux ou rapide et durs), vous pouvez régler la sensibilité du capteur d'activité sur cinq niveaux.
Système de notation
Votre capteur d'activité dispose d'un «système de notation» qui vous donne une évaluation continue de votre activité quotidienne. Le système de notation est divisé en trois niveaux d'activité. L'appareil affiche un symbole correspondant à chaque niveau.
Le tableau suivant indique les trois niveaux d'activité. Les facteurs déterminants des niveaux sont soit le nombre de pas, soit la durée de l'activité. Pour le nombre de pas, deux types d'activités sont distingués.
«Marche rapide»: plus de 90 pas par minute
«Marche normale»: moins de 90 pas par minute
Pendant la durée de la marche, 2 minutes de pause sont possibles sans interrompre la mesure.
Exemple: vous avez marché rapidement 5 minutes de suite et souhaitez à présent traverser une rue. Vous devez attendre env. 2 minutes au feu avant de pouvoir la traverser. Ensuite, vous marchez de nouveau rapidement pendant 5 minutes de suite. Votre capteur d'activité vous indique un temps d'activité de 10 minutes. Bien que vous ayez
fait une pause de 2 minutes au feu et que vous n'ayez pas marché les 10 minutes sans interruption, vous avez atteint le niveau d'activité suivant.
| Niveau Symbole Activité | ||
| 1 | ![]() | à partir de 3 333 pas de « marche rapide » et de « marche normale » ouà partir de 10 minutes de « marche rapide » sans interruption Jusqu'à 2 minutes de pause sont possibles. |
| 2 | ![]() | à partir de 6 667 pas de « marche rapide » et de « marche normale » ouà partir de 20 minutes de « marche rapide » sans interruption Jusqu'à 2 minutes de pause sont possibles. |
| 3 | Alternance![]() | à partir de 10 000 pas de « marche rapide » et de « marche normale » ouà partir de 30 minutes de « marche rapide » sans interruption Jusqu'à 2 minutes de pause sont possibles. |

Si vos capacités physiques sont réduites, l'objectif quotidien du mode « marche normale » passe de 10 000 à 3 000 pas en milliers de pas. Les trois niveaux d'activité seront ainsi réduits de deux tiers. Ainsi, par exemple, le niveau 2 est atteint à partir de 2 000 pas et le niveau 3 à partir de 3 000 pas. Les temps d'activité par niveau (10-20-30 minutes) pour le mode « marche rapide » ne peuvent pas être modifiés.
Évaluation de l'entraînement
À travers l'interface PC de votre capteur d'activité (mini USB sur le côté de l'appareil), vous pouvez transférer vos données d'entraînement sur un PC et les y évaluer. Le câble de transmission nécessaire est compris dans le contenu de la livraison.
Les logiciels PC EasyFit et Healthmanager sont disponibles au téléchargement gratuitement lorsque vous êtes enregistré sur notre site Web www.beurer.com.
Le logiciel PC EasyFit dirige la transmission des données de votre capteur d'activité et propose de nombreuses possibilités d'évaluation, notamment la mesure du pouls. En outre EasyFit dispose de fonctions utiles, telles que le calendrier et le système de gestion, qui en font un assistant optimal pour le suivi de l'entraînement, même à long terme. Le logiciel vous permet en plus de gérer et de surveiller votre poids.
Le logiciel PC Healthmanager propose l'évaluation des données d'entraînement, de la pression artérielle, du poids, du glucose et d'autres valeurs liées à la santé.
FONCTIONS DU CAPTEUR D'ACTIVITE
Fonctions d'activité
Nombre de pas
■ Temps total d'activité
■ Système de notation (ajustable)
■ Consommation calorifique en [kcal]
(sur la base de la vitesse de marche/course)
■ Graisse brûlée en [g] / [oz] (sur la base de la vitesse de marche/course)
■ Suppression et enregistrement automatiques des valeurs d'activité chaque jour à 0h00.
Fonctions de temps
Heure
- Date (réglable, transférable sur PC grâce au logiciel). Date non-visible à l'écran.
Réglages
■ Format de l'heure (12h/24h)
■ Total cible pour « marche normale » (pas)
■ Poids en [kg] / [lb]
■ Longueur de pas pour la marche et la course en [cm] / [ft/in]
■ Sensibilité de l'appareil pour le comptage des pas (5 niveaux)
Fonction d'enregistrement sur 14 jours
■ Temps d'activité total, nombre de pas
Consommation de calories, graisses brûlées

Les données enregistrées peuvent être lues via le logiciel. Seules les données du jour s'affichent directement sur le capteur d'activité.
MISE EN SERVICE
Insérer les piles/Changer les piles

Si vous ne souhaitez pas insérer ou remplacer vous-même la pile, adressez-vous à un atelier d'horloger.

Procédez au remplacement des piles le matin avant l'enregistrement de l'activité. Vous êtes ainsi assuré qu'aucun enregistrement du jour ne sera écrasé dans le logiciel.
Retirez le capteur d'activité du clip ceinture (voir description au chapitre «Port du capteur d'activité à la ceinture»).
Le compartiment à piles du capteur d'activité se trouve à l'arrière de l'appareil. Posez l'avant de l'appareil sur un support souple et procédez comme suit lors de l'insertion des piles:
| 1 | Tournez le couvercle du compartiment à pile à l'aide d'une pièce de monnaie dans le sens inverse des aiguilles d'une montre jusqu'au retrait du couvercle.Retirez la pile de son compartiment à l'aide d'un outil pointu non métallique comme par ex. un cure-dent. | ![]() |
| 2 | Insérez les piles dans le compartiment à piles de manière à ce qu'elles se trouvent sous l'étrier (1) sur le ressort avec le pôle positif (+) vers le haut.Vérifiez l'anneau d'étanchéité. Il doit être posé à plat dans le boîtier et ne doit pas présenter de dommages visibles. Dans le cas contraire, l'étanchéité à l'eau ne peut pas être garantie. | ![]() ![]() |
| 3 | Placez le couvercle du compartiment à piles dans le compartiment à piles de manière à ce qu’il ferme le boîtier à plat.Assurez-vous que les flèches du couvercle et du boîtier soient l’une en face de l’autre. | ![]() |
| 4 | Tirez le couvercle avec la pièce dans le sens des aiguilles d’une montre jusqu’à ce qu’il s’enclenche afin de continuer à garantir l’étanchéité à l’eau.Attention! Ne pas continuer à tourner si le couvercle ne tourne pas sans résistance dans le compartiment à pile. Réitérez la procédure en changeant la position du couvercle. Dans le cas contraire, le boîtier pourrait être endommagé. | ![]() |
| 5 | Votre capteur d’activité passe automatiquement au menu réglage. |
UTILISATION GENERALE DU CAPTEUR D'ACTIVITE
Boutons du capteur d'activité

1 SET Permet de basculer entre les différents réglages du menu de réglage et du menu d'activité.
2 MENU Permet de régler les valeurs. Active la saisie de valeurs si maintenu enfoncé.
Parcourt les affichages des valeurs d'activité.
■ Appuyez sur le bouton pendant 3 secondes dans le menu d'activité (affichage : temps d'activité — nombre total de pas) pour éteindre le compteur de pas (aucun symbole) et le rallumer (symbole ⚡).
Affichage

text_image
beurer 1 2 3 0 124 6725 MEN 4| 1 | Ligne supérieure |
| 2 | Ligne du milieu |
| 3 | Ligne inférieure |
| 4 | Symboles: |

Parcourt les différents affichages de réglage dans le menu de réglage (flèche clignotante).

Les symboles du système de notation changent en fonction du niveau d'activité (le symbole clignote 1 minute lorsque vous atteignez un nouveau niveau d'activité). Lorsque vous atteignez le niveau d'activité le plus élevé, l'affichage change entre le grand et le petit smiley. Pour arrêter ce changement, appuyez sur n'importe quel bouton.

„Symbole « Marche » Ce symbole s'affiche lorsque le temps de «marche normale» dépasse le temps de «marche rapide» ou lorsque le nombre de pas en «marche normale» est supérieur au nombre de pas en «marche rapide».

Symbole « Course » Ce symbole s'affiche lorsque le temps «marche rapide» dépasse le temps «marche normale» ou lorsque le nombre de pas en «marche rapide» est supérieur au nombre de pas en «marche normale».


«Marche normale» : < 90 pas par minute
«Marche rapide» : > 90 pas par minute

La pile doit être changée le plus tôt possible après l'apparition de ce symbole afin de continuer à obtenir des résultats exacts.
Les abréviations de l'affichage sont expliquées dans le répertoire prévu à cet effet et se trouvant à la fin du mode d'emploi.
Mode économie d'énergie
Le temps étant affiché, appuyez sur le bouton MENU pendant environ 5 secondes pour activer le mode d'économie d'énergie. L'affichage du capteur d'activité bascule sur ce mode pour allonger la durée de vie des piles. La fonction de temps (heure) reste toutefois opérationnelle. La comptabilisation des pas, la mesure de la durée de l'activité et l'affichage sont désactivés. Appuyez sur n'importe quel bouton pendant environ 3 secondes pour réactiver l'affichage.

Régler les valeurs avec MENU. Pression courte = valeur seule, pression longue = continue.
Dans le menu de réglage, vous pourrez:
■ Modifier votre objectif quotidien en nombre de pas
■ Sélectionner les unités de mesure désirées
■ Saisir votre poids personnel. À partir de là, le capteur d'activité calcule votre consommation de calories et les graisses brûlées pendant l'activité physique !
■ Déterminer les fonctions de base du capteur d'activité.
■ Régler l'heure et la date.
Après avoir inséré les piles, vous accédez automatiquement au menu de réglage (voir chapitre «Insérer les piles/Changer les piles»).
| Régler l'objectif en nombre de pasStEP 10000 s'affiche. Le nombre de pas clignote.MENU Réglez votre objectif (10 000-3 000 pas par jour), en milliers de pas. | ![]() | |
| SET | Régler les unités de masseKG s'affiche.MENU Sélectionnez les unités désirées :kilogrammes kg oulivres lbAvec ce réglage, la masse grasse brulée est également exprimée en grammes g/onces oz. | ![]() |
| SET | Régler le poidsKG s'affiche.MENU Réglez votre poids (20-200 kg). | ![]() |
| SET | Régler les unités de longueur CM s'affiche.MENU Sélectionnez les unités désirées :centimètrescm oupieds/pouces ft/in | ![]() |
| SET | Régler les données d'activitéUn réglage préalable important est la saisie aussi exacte que possible de votre longueur de pas personnelle.Parcourez (en courant ou en marchant) une distance dont vous connaissez la longueur exacte (parcours de référence). Par exemple, la piste du 100 mètres sur un stade d'athlétisme.Comptez le nombre de pas nécessaires pour parcourir cette distance.Divisez la distance de référence par le nombre de pas et vous obtenez votre longueur de pas (par ex. 100 m/125 pas = 0,8 m = 80 cm).CM et s'affichent.MENU Réglez votre longueur de pas pour la marche lente (20 à 250 cm). | ![]() |
| SET | CM et s'affichent.MENU Réglez votre longueur de pas pour la marche rapide (20 à 250 cm). | ![]() |
| SET | Choix du format horaireFORM s'affiche. L'affichage de l'heure clignote.MENU Réglez le format horai-re (12 ou 24 heures). | ![]() |
| SET | Régler l'horlogeHOUR s'affiche. Le réglage de l'heure clignote.MENU Réglez l'heure (0-23). | ![]() |
| SET | Seulement pour le format 12 heures :AM s'affiche et clignote.MENU Sélectionnez :■ AM: pour le matin, par exem-ple 2:00 AM correspond à 2h00■ PM: pour l'après-midi, par exemple 2:00 PM correspond à 14h00 | ![]() |
| SET | MIN s'affiche. Le réglage des minutes clignote.MENU Réglez les minutes (0-59). | ![]() |
| SET | Régler la dateYEAR s'affiche. Le réglage de l'année clignote.MENU Réglez l'année (2008-2050). | ![]() |
| SET | MONth s'affiche. Le réglage du mois clignote. MENU Réglez le mois (1-12). | ![]() |
| SET | dAY s'affiche. Le réglage du jour clignote. MENU Réglez le mois (1-31). | ![]() |
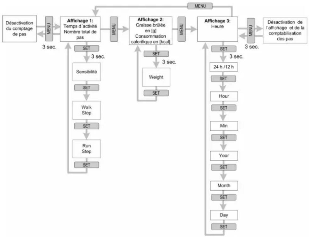
ENREGISTREMENT DE L'ACTIVITE
Aperçu

flowchart
graph TD
A["Désactivation du comptage de pas"] --> B["MENU"]
B --> C["Affichage 1: Temps d'activité Nombre total de pas"]
C --> D["MENU"]
D --> E["Affichage 2: Graisse brûlée en [g"] Consommation_calorifique_en["kcal"]]
E --> F["MENU"]
F --> G["Affichage 3: Heure"]
G --> H["MENU"]
H --> I["Désactivation de l'affichage et de la comptabilisation des pas"]
C --> J["SET"]
J --> K["Sensibilité"]
K --> L["SET"]
L --> M["Walk Step"]
M --> N["SET"]
N --> O["Run Step"]
O --> P["SET"]
P --> Q["3 sec."]
E --> R["SET"]
R --> S["Weight"]
S --> T["SET"]
T --> U["24 h/12 h"]
U --> V["SET"]
V --> W["Hour"]
W --> X["SET"]
X --> Y["Min"]
Y --> Z["SET"]
Z --> AA["Year"]
AA --> AB["SET"]
AB --> AC["Month"]
AC --> AD["SET"]
AD --> AE["Day"]
AE --> AF["SET"]
AF --> G
Régler les valeurs avec MENU.
Pression courte = valeur seule, pression longue = continue.
| Dans le menu d'activité, vous pourrez:■ Afficher vos données d'activité.■ Régler la sensibilité de l'appareil pour compter les pas.■ Modifier les réglages de base du capteur d'activité.■ Éteindre le compteur de pas. | |
| Dès que vous êtes dans le menu d'activité, votre temps d'activité est affiché dans la ligne du milieu (après la suppression: 00:00:00) et les pas déjà effectués dans la ligne inférieure. | ![]() |
Afficher les données d'activité
| Vous vous | trouvez dans le menu d’activité.Affichage 1:Ligne du milieu: temps d’activitéLigne inférieure: pas effectués | ![]() |
| MENU | Affichage 2:Ligne du milieu: Graisses brûlées [g] / [oz]Ligne inférieure: consommation de calories [kcal] Le calcul du total de la consommation de graisses et de calories se fait sur la base de la vitesse de mar-che/course. | ![]() |
| MENU | Affichage 3:Ligne du milieu: heure | ![]() |
| MENU | Retour à l’affichage 1. |
Fixation du capteur d'activité
Vous avez différentes possibilités pour porter votre capteur d'activité: à la ceinture (recommandé), dans la poche du pantalon ou comme montre-bracelet.

N'oubliez pas que la sensibilité de l'appareil doit être réglée différemment en fonction de la manière dont vous le portez. Pour obtenir des résultats aussi précis que possible de l'appareil, nous vous recommandons de porter le capteur d'activité à la ceinture!

Changez entre le clip ceinture et la montre-bracelet si nécessaire. Un changement trop fréquent fragilise la matière du bracelet.
Port du capteur d'activité à la ceinture
Vous pouvez placer votre capteur d'activité à la ceinture ou au bord supérieur du pantalon à l'aide du clip ceinture fourni. Pour cela, insérez le capteur d'activité dans le clip ceinture comme suit:
Placez le boîtier dans le clip ceinture. Assurez-vous que le raccordement USB (1) soit fixé sur le côté du clip avec l'ouverture.
Le boîtier doit être fixé directement au clip ceinture, il ne doit pas bouger. Sinon, l'appareil risque de se détacher et peut être endommagé.

Pour retirer le capteur d'activité du clip ceinture :
Une petite fente se trouve entre le clip ceinture et le capteur d'activité. Insérez votre ongle dans cette fente et séparez le clip ceinture et le capteur d'activité avec une légère pression.

Ne tirez pas sur les boutons!
Si le capteur d'activité est porté à la ceinture, les niveaux de sensibilité 3 ou 4 sont optimaux pour la majorité des utilisateurs. La valeur doit cependant être adaptée individuellement.
Port du capteur d'activité dans la poche du pantalon
En principe, vous pouvez aussi porter votre capteur d'activité dans la poche de votre pantalon.

Ne portez pas le capteur d'activité dans la poche arrière du pantalon afin d'éviter d'endommager l'appareil ou de vous blesser en vous appuyant dessus par inadvertance.

Ne portez pas le capteur d'activité dans une poche de pantalon trop grande, de manière à éviter des indications de valeur imprécises liées à une trop grande liberté de mouvement de l'appareil.
Si le capteur d'activité est porté dans une poche de pantalon, les niveaux de sensibilité 2 ou 3 sont optimaux pour la majorité des utilisateurs. La valeur doit cependant être adaptée individuellement.
Port du capteur d'activité comme montre-bracelet
Votre capteur d'activité peut être porté au poignet comme une montre. Pour cela, utilisez le bracelet fourni. Procédez comme suit pour fixer l'appareil au bracelet:
Insérez le boîtier dans le bracelet. Glissez soigneusement les coulisses (1) entourant les boutons latéraux sur les boutons.
Faites attention à la position de la prise USB (2).
Le boîtier doit être fixé directement au bracelet, aucun espace ne doit être présent. Dans le cas contraire, le boîtier du capteur d'activité risque de se détacher.

text_image
1 2Si le capteur d'activité est porté au poignet, les niveaux de sensibilité 1 à 3 sont optimaux pour la majorité des utilisateurs. La valeur doit cependant être adaptée individuellement.
Comptabilisation des pas sur le capteur d'activité
Dès que vous avez marché au moins 10 pas de suite, le nombre de pas et le temps d'activité sont actualisés sur l'écran. Ces premiers pas sont comptabilisés lors du calcul des pas.
Modifier les réglages de base
Régler la sensibilité et modifier les fonctions de base
Pour obtenir un résultat optimal, la sensibilité de l'appareil doit être réglée individuellement sur l'utilisateur. Vous pouvez choisir parmi cinq niveaux de sensibilité (1=faible sensibilité, 5=sensibilité élevée). Plus votre vitesse de marche est basse, plus vous devez choisir un niveau de sensibilité élevé.
Vous trouverez des valeurs indicatives de sensibilité dans la description des différents cas (voir le chapitre « Mise en service »).
| Vous vous trouvez dans le menu d'activité. Votre capteur d'activité montre l'affichage 1. | ![]() | |
| SET3 sec.SET | Régler la sensibilitéSENSI s'affiche.MENU Commencez par régler la sensibilité de l'appareil sur le niveau 1. Vous pourrez tester la sensibilité ultérieurement et, le cas échéant, l'adapter (voir plus bas « Tester la sensibilité »).Modifier les fonctions de baseCM et s'affichent.MENU Réglez votre longueur de pas pour la marche lente (20 à 250 cm). | ![]() ![]() |
| SET | CM et s'affichent.MENU Réglez votre longueur de pas pour la marche rapide (20 à 250 cm). | ![]() |
| SET | Retour à l'affichage 1. | |
Tester la sensibilitéEffectuez un trajet entre 20 et 50 pas.Portez l'appareil à l'endroit au-quel vous l'utiliserez au quotidien (comme bracelet, clip ceinture ou dans la poche du pantalon). Pendant la marche, ne regardez pas l'écran afin d'éviter les accidents dus aux trébuchements. | ||
| Si le nombre de pas que vous venez de compter correspond au nombre de pas affiché sur l'appa-reil, ce niveau de sensibilité vous convient. Si le nombre de pas affiché est trop important, vous devez choisir un niveau de sen-sibilité plus bas. | ||
| Si l'appareil affiche un nombre de pas insuffisant, vous devez choisir un niveau de sensibilité plus élevé. | ||
Modifier le poids
| Vous vous | trouvez dans le menu d'activité. Votre capteur d'activité montre l'affichage 2. | ![]() |
| SET3 sec. | KG s'affiche.MENU Réglez votre poids (20-200 kg). | ![]() |
| SET | Retour à l'affichage 2. |
Modifier l'heure et la date
| Vous vous trouvez dans le menu d'activité. Votre capteur d'activité montre l'affichage 3. | ![]() | |
| SET3 sec. | Choix du format horaireFORM s'affiche. L'affichage de l'heure clignote.MENU Réglez le format horaire (12 ou 24 heures). | ![]() |
| SET | Régler l'horlogeHOURS'affiche. Le réglage de l'heure clignote.MENU Réglez l'heure (0-23). | ![]() |
| SET | Seulement pour le format12 heures :AMs'affiche et clignote.MENU Sélectionnez :■AM: pour le matin, par exemple 2:00 AM correspond à 2h00■PM: pour l'après-midi, par exemple 2:00 PM correspond à 14h00 | ![]() |
| SET | MIN s'affiche. Le réglage des minutes clignote.MENU Réglez les minutes (0-59). | ![]() |
| SET | Modifier la dateYEARs'affiche. Le réglage de l'année clignote.MENU Réglez l'année (2008-2050). | ![]() |
| SET | MONth s'affiche. Le réglage du mois clignote.MENU Réglez le mois (1-12). | ![]() |
| SET | dAY s'affiche. Le réglage du jour clignote. MENU Réglez le mois (1-31). | ![]() |
| SET | Retour à l'affichage 3. |
Désactiver la mesure des pas
Pour certains modes de déplacement comme la voiture, le capteur d'activité ne peut pas enregistrer de données d'activité précises. Éteignez le capteur d'activité afin de ne pas influer sur vos temps d'activité réels.

Si vous déterminez également vos valeurs de fitness avec un cardiofréquencemètre Beurer compatible EasyFit, vous pouvez analyser l'ensemble des données de mesure des deux appareils à l'aide du logiciel EasyFit. Vous obtenez ainsi un aperçu de toutes vos valeurs d'activité et de fitness.
Vous avez la possibilité de désactiver la mesure des pas du capteur d'activité :
Vous vous trouvez dans le menu d'activité. Votre temps d'activité s'affiche sur la ligne du milieu et votre nombre de pas sur la ligne inférieure. Appuyez sur le bouton MENU pendant environ 3 secondes pour désactiver la mesure des pas. Appuyez de nouveau sur le bouton pendant 3 secondes pour réactiver la mesure des pas (✗).

Votre capteur d'activité dispose d'une fonction d'enregistrement qui enregistre vos données d'activité jusqu'à 14 jours. Vos données sont enregistrées chaque jour à 0h00 puis réinitialisées à « 0 » sur l'écran. À partir du 15ème jour, le jour le plus ancien est remplacé par le nouveau jour.
À partir du 13 ^e jour, le symbole Mémoire Ⓜ situé sur la bordure inférieure de l'écran vous rappelle qu'il est urgent de transférer les données. Le voyant Ⓜ s'éteint, lorsque l'ensemble des données a été transféré sur le PC. Pour permettre un contrôle optimal de votre activité physique sur le long terme, vous devez télécharger vos données au maximum tous les 13 jours.

Attention, en cas de changement de la batterie, toutes les données enregistrées seront effacées. Pour éviter cela, remplacez les piles uniquement le matin, de manière à n'écraser aucune donnée.
LOGICIELS EASYFIT ET HEALTHMANAGER
Avec le logiciel EasyFit ou Healthmanager, vous pouvez évaluer vos données d'entraînement de manière optimale et contrôler votre réussite sur une période prolongée. En outre, il vous propose de nombreuses autres fonctions pour gérer votre poids et planifier de l'entraînement.
■ Fonctions calendrier
■ Transfert de tous les enregistrements
■ Planning d'entraînement hebdomadaire jusqu'à votre poids idéal
■ Diverses évaluations et divers diagrammes permettant de suivre les progrès de l'entraînement
Installation du logiciel
Les logiciels EasyFit et Healthmanager sont disponibles au téléchargement sur notre site Web www.beurer.com. Le téléchargement est gratuit lorsque vous êtes enregistré.

Dans des environnements avec décharge électrostatique, vous devrez éventuellement rétablir la connexion avec le PC!
Configuration requise pour EasyFit
| Système d’exploitation Windows XP, Vista, 7, 8 | |
| CPU optimal à partir de | 1,2 GHz |
| Mémoire optimal à partir de 256 Mo RAM | |
| Disque dur optimal à partir de 200 Mo d’espace libre au moins 100 Mo | |
| Résolution graphique 1 | 024 x 768 pixels minimum |
| Autres exigences | connexion USB |
Configuration requise pour Healthmanager
| Système d’exploitation | Windows XP (SP3), Windows Vista SP1 ou version ultérieure, Windows 7, Windows 7 SP1 |
| CPU Pentium 1 GHz minimum | |
| Mémoire 1 Go de RAM minimum | |
| Disque dur | ■ Architecture x86 (32 bits) : 600 Mo■ Architecture x64 (64 bits) : 1,5 Go |
| Résolution graphique 1 024 x 768 pixels minimum | |
| Autres exigences Port USB 1.0 ou version supérieure |
CARACTERISTIQUES TECHNIQUES ET PILES
Capteur d'activité Protégé contre les éclaboussures d'eau
Pile Pile 3 V lithium, type CR2032
Remplacement des piles
Les piles usées ne sont pas des ordures ménagères. Pour vous en désaisir, apportez-les à votre magasin d'électricité ou aux points de collecte du matériel recyclable proches de chez vous. La législation vous y oblige. Remarque : Les marquages suivants figurent sur les piles contenant des substances toxiques :
Pb = pile contenant du plomb
Cd = pile contenant du cadmium
Hg = pile contenant du mercure

text_image
Pb Cd HgQUESTIONS FREQUENTES ET REPONSES
Pourquoi ne puis-je pas atteindre le niveau d'activité suivant (symbole smiley) bien que mon capteur d'activité affiche un temps d'activité de 10 minutes?
Vous n'avez pas encore marché rapidement pendant 10 minutes de suite ou vous n'avez pas encore fait 3 333 pas. Ce n'est qu'ainsi que vous pouvez atteindre le niveau d'activité suivant.
Explication: le temps d'activité est indiqué sur l'écran du capteur d'activité. Le temps d'activité est le temps total pendant lequel vous êtes actif ce jour-là. Vous ne pouvez pas voir le nombre de pauses que vous avez effectuées pendant ce temps.
Comment puis-je modifier mes données personnelles?
Vous pouvez modifier vos données personnelles dans le menu d'activité. Consultez pour cela les chapitres « Régler la sensibilité et modifier les fonctions de base », « Modifier le poids » et « Modifier l'heure et la date ».
Que dois-je faire quand le capteur d'activité a été mouillé par mégarde?
Le capteur d'activité est protégé contre une faible quantité d'eau (éclaboussures). Si l'appareil a été lavé ou est tombé dans l'eau par inadvertance, procédez comme suit:
- Retirez les piles du capteur d'activité. Pour cela, lisez le chapitre «Changer les piles».
- Séchez l'ensemble de l'appareil avec un chiffon sec et non pelucheux et laissez-le ouvert une journée.

Ne mettez pas l'appareil à sécher sur un radiateur ou au soleil!
Remettez les piles dans l'appareil. Pour cela, lisez le chapitre «Insérer les piles/Changer les piles».
Dans quelle position l'appareil fait-il les mesures les plus précises?
L'exactitude des mesures du capteur d'activité dépend du réglage de la sensibilité, du style de marche de l'utilisateur ainsi que de la position de l'appareil pendant la mesure.

La sensibilité de l'appareil doit être réglée individuellement en fonction de la manière dont vous le portez.
Le capteur d'activité donne les meilleurs résultats de mesure lorsqu'il est fixé à la ceinture.
Pourquoi ne se passe-t-il rien lorsque j'appuie sur les boutons?
Vérifiez l'état des piles!
Si les piles sont vides, aucun affichage n'est possible à l'écran. Insérez de nouvelles piles (voir chapitre «Insérer les piles/Changer les piles»).
Pourquoi rien ne s'affiche à l'écran?
■ Vérifiez l'état des piles!
Si les piles sont vides, aucun affichage n'est possible à l'écran. Insérez de nouvelles piles (voir chapitre «Insérer les piles/Changer les piles»).
■ Vérifiez que les piles ont été insérées correctement.
Si ce n'est pas le cas, réinsérez les piles (voir chapitre «Insérer les piles/Changer les piles»).
Remarque: en cas de mauvais contact, l'appareil peut être endommagé et peut ne plus fonctionner.
Pourquoi mes pas ne sont-ils pas correctement enregistrés?
- Réglez la sensibilité de l'appareil en fonction de votre démarche personnelle (voir chapitre «Enregistrement de l'activité», section «Régler la sensibilité et modifier les fonctions de base»).
■ Vérifiez l'état des piles!
Aucune mesure correcte ne peut être effectuée si les piles sont vides. Insérez de nouvelles piles (voir chapitre «Insérer les piles/Changer les piles»).
Pourquoi ne puis-je pas charger mes données à partir du capteur d'activité?
Vérifiez la connexion du câble avec le mini-USB. Si le câble n'est pas bien inséré, aucune connexion ne peut avoir lieu.
Puis-je utiliser le capteur d'activité lorsque je me déplace à vélo ?
Le capteur d'activité peut également prendre en compte les mouvements de pédalage lorsque vous utilisez votre vélo. Il suffit pour cela de porter le capteur de façon appropriée. Le port du capteur sur la jambe ou dans une poche de pantalon étroite ou latérale est parfaitement adapté, contrairement au port à la ceinture. Les mouvements enregistrés ne correspondent donc pas aux pas. Les mouvements de pédalage continus sont essentiellement pris en compte sur le temps d'activité « marche normale ».
Abréviations figurant sur l'affichage par ordre alphabétique:
| Abréviation Français | |
| CM | centimètre |
| dAY | Jour |
| FORM Format de l'heure (12 ou 24 heures) | |
| g | Graisse en [g] |
| HOUR | Heure |
| kcal | Consommation calorifique en [kcal] |
| KG | Kilogramme |
| lb | Livres |
| MIN | Minute |
| MONth | Mois |
| oz Masse grasse brûlée en onces [oz] | |
| SENSI | Sensibilité de l'appareil pour le comptage des pas (5 niveaux) |
| StEP Nombre de pas | |
| YEAR | Année |
LISTE DE MOTS CLES
A
Accessoires 4
Activité 3, 5
Affichage 13
Afficher les données d'activité 21
B
Boutons 12
C
Caractéristiques techniques 33
Choix du format horaire 18, 27
Comptabilisation des pas 25
Conseils 3
Contenu 2
D
Désactiver la mesure des pas 29
E
enregistrement 30
Enregistrement de l'activité 20
Entretien 4
F
Fitness 5
Fixation du capteur d'activité 22
Fonction d'enregistrement 30
|
Installation du logiciel 31
L
Logiciel EasyFit 8, 31
Logiciel Healthmanager 8, 31
M
Mise au rebut 4
Mise en service 10
Mode économie d'énergie 14
Modifier la date 28
Modifier le poids 27
Modifier les fonctions de base 26
Modifier les réglages de base 25
N
Nettoyage 4
P
piles 33
Port du capteur d'activité à la ceinture 23 dans la poche du pantalon 24
Port du capteur d'activité comme montre-bracele 24
Q
Questions et réponses 34
R
Réglages de base 15
Régler l'horloge 18, 28
Régler la date 18
Régler la sensibilité 25
Régler le poids 16
Régler les données d'activité 17
Régler les unités de longueur 16
Régler les unités de masse 16
Régler l'objectif en nombre de pas 16
Réparations 4
Répertoire des abréviations 37
S
Santé 5
Symbol 13
Système de notation 6
T
Tester la sensibilité 26
U
Usage prévu 3
AS50-0613-F Sous reserve d'erreur et de modifications
Notice Facile




























Le calcul du total de la consommation de graisses et de calories se fait sur la base de la vitesse de mar-che/course.





Pendant la marche, ne regardez pas l'écran afin d'éviter les accidents dus aux trébuchements.








