SEC 30 - Chaudière LAMBORGHINI CALORECLIMA - Notice d'utilisation et mode d'emploi gratuit
Retrouvez gratuitement la notice de l'appareil SEC 30 LAMBORGHINI CALORECLIMA au format PDF.
| Type d'appareil | Chaudière à haute efficacité |
| Matériau du corps | Fonte |
| Combustible | Non précisé |
| Puissance thermique | Non précisé |
| Type de brûleur | Non précisé |
| Pression maximale | Non précisé |
| Rendement | Haut rendement |
| Dimensions (L x P x H) | Non précisé |
| Poids | Non précisé |
| Type de contrôle | Non précisé |
| Installation | Murale ou au sol |
| Normes | Certifiée ISO 9001 |
| Utilisation | Chauffage central |
| Maintenance | Manuel fourni |
| Garantie | Non précisé |
FOIRE AUX QUESTIONS - SEC 30 LAMBORGHINI CALORECLIMA
Téléchargez la notice de votre Chaudière au format PDF gratuitement ! Retrouvez votre notice SEC 30 - LAMBORGHINI CALORECLIMA et reprennez votre appareil électronique en main. Sur cette page sont publiés tous les documents nécessaires à l'utilisation de votre appareil SEC 30 de la marque LAMBORGHINI CALORECLIMA.
MODE D'EMPLOI SEC 30 LAMBORGHINI CALORECLIMA
Lire attentivement le mode d'emploi et les instructions du present livre car ils fournissent des indications de l'emploi et de la manutention.
Conserver avec soin ce livre pour ultérieures consultations.
L'installation doit être effectuee par un personnel qualifie qui sera responsable de respecter les normes de sécurité en viguer.
ESPANOL
32
Lire attentivement le mode d'emploi et les instructions du present livre car ils fournissent des indications de l'emploi et de la manutention.
Conserver avec soin ce livre pour ultérieures consultations.
L'installation doit être effectuee par un personnel qualifie qui sera responsable de respecter les normes de sécurité en viguer.

| ÍNDCICE | PÁGINA |
| GENERALITES | 21 |
| DIMENSIONS ET CARACTERISTIQUES TECHNIQUES | 21 |
| COMPOSANTS PRINCIPAUX | 23 |
| INSTALLATION | 23 |
| BRANCHEMENTS ELECTRIQUES ET SCHEMAS | 23 |
| VERIFICATIONS ET CONTROLES | 25 |
| ALLUMAGE ET EXTINCTION | 24 |
| ENTRETIEN PERIODIQUE | 25 |
| COMBINAISON CHAUDIERE-BALLON ECS | 27 |
| MONTAGE DU CAPOT D'ISOLATION ACOUSTIQUE | 29 |
| MONTAGE KIT HORLOGE PROGRAMMATEUR | 30 |
Toutes nos felicitations...
...you avez fait le bon choix!
LAMBORGHINI garantit non seulement la qualité du produit, mais également l'efficiency de son réseau d'Assistance Technique.
CONTACTER, POUR TOUTES VOS
NECESSITES L'AGENCE "LAMBORGHINI" LA PLUS PROCHE.
Lire attentivement les instructions et les précautions continues dans cette brochure car elles fournissent des indications importantes sur la sécurité de l'installation, de l'utilisation et de la maintenance.
Conserver soigneusement et consulter cette brochure pour toutes vos nécessités.
L'installation doit être réalisée par un personnel qualifié qui sera responsable du respect des normes de sécurité en vigueur.
BESCHREIBUNG
Les chaudières en fonte à rendement élevé ont reussi les essais d'homologation européens et elles sont conformes aux normes de sécurité et rendement les plus restrictives.

La série SEC 30 est un générateur de chaleur à haut rendement pour chauffage domestique ou industriel, approprié au fonctionnement avec brûleurs de combustibles liquides et/ou gazex.
Le corps de la chaudière est constitué d' éléments en fonte, assemblés par bicones et tirants d'acier, dont le profil a été particulièrement étudié, avec une répartition optimale des ailettes, permettant une grande efficacité thermique et par conséquent une économie d'énergie importante.
L'esthétique et l'isolement complète sont assurées par un élégant tableau de bord, un habillage peint assemblé par pression, et par un revêtement en laine de verre de grosse épaisseur qui réduit au minimum les déperditions de chaleur dans le local.
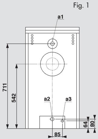
DIMENSIONS



| SEC 30 | |
| α1 | Dépant chauffage 1 1/2" |
| α2 | Retour chauffage 1 1/2" |
| α3 | Vidange chaudière 1/2" |
| A mm | 420 |
| B mm | 105 |
| ∅ mm | 130 |
CHARACTERISTIQUES TECHNIQUES
| SEC 30 | ||
| PUISSANGE | kW | 30,6 |
| THERMIQUE UTILE | kcal/h | 26300 |
| PUISSANGE | kW | 34,0 |
| THERMIQUE NOMINALE | kcal/h | 29200 |
| PUISSANGE | kW | 24,3 |
| UTILE RÉGLABLE JUSQU'À | kcal/h | 20900 |
| N° ÉL. | 3 | |
| CONTENU EAU | lt | 14 |
| LONGUEUR CHAMBRE COMBUSTION | mm | 386 |
| DIMENSIONS CHAMBRE COMBUSTION | mm | 260x310 |
| PRESSION FONCTIONNEMENT | bar | 4 |
| PERTE DE CHARGE CHAMBRE COMBUSTION | Δp mbar | 0,10 |
| VOLUME CHAMBRE COMBUSTION | lt | 20,15 |
| PERTE DE | Δt 10 | 1,8 |
| CHARGE EN EAU | Δt 20 | |
| POIDS CORPS | kg | 105 |
NOTA: - La température maximum de fonctionnement de l'eau de chauffage de l'installation est de 90^ . - La température minimum de fonctionnement de l'eau de chauffage de l'installation est de 45^ .
DEUTSCH

1 Elément avant
2 Elément intermédiaire
3 Element arrête
4 Nipple
5 Prise de raccordement carneau
6 Plaque porte bruleur
7 Isolant plaque porte bruleur
8 Volet de nettoyage
9 Isolant volet de nettoyage
10 Robinet de vidange
11 Trous pour serre-cables
INSTALLATION
L'installation de la chaudière ne doit être faite que par un personnel qualifié, suivant les instructions du constructeur et dans le respect de toutes les normes légales en la matière.
Il est recommandé de façon toute particulière de respecter les règles de sécurité ainsi que celles régissant la construction et l'implantation des carneaux montants.
RACCORDEMENT HYDRAULIQUE
Effectuer le raccordement hydraulique de l'appareil en respectant les indications situées à côté de chaque prise de raccordement ainsi que celles de la fig. 1 de cette notice.
Le raccordement doit être réalisé de manière à ne pas creer de tension sur les tuyaux. Il est obligatoire de monter une soupape de sécurité sur le circuit de chauffage, à un endroit le plus proche possible de la chaudière, sans interposer d'obstacles ou organes d'arrêt entre cette soupape et la chaudière.
L'appareil n'est pas équipé de vase d'expansion. Son raccordement est donc a faire exécuter par l'installateur.
Nous rappelons à ce propos que la pression de l'installation, à froid, doit être comprise entre 0,5 et 1,5 Bars.
RACCORDEMENT AU CARNEAU MONTANT
Il est recommendé de raccorder la chaudière à un carneau montant de bonne qualité réalisé dans le respect des normes en vigueur.
Le conduit reliant la chaudière et le carneau montant doit être réalisé en matériel prévu à cet effet, c'est à dire résistant à la température et à la corrosion.
Aux niveau des points de jonction, nous recommendons de soigner particulièrement l'étanchéité et d'isoler thermiquement tout le conduit entre chaudière et carneau afin d'éviter la formation de condensation.

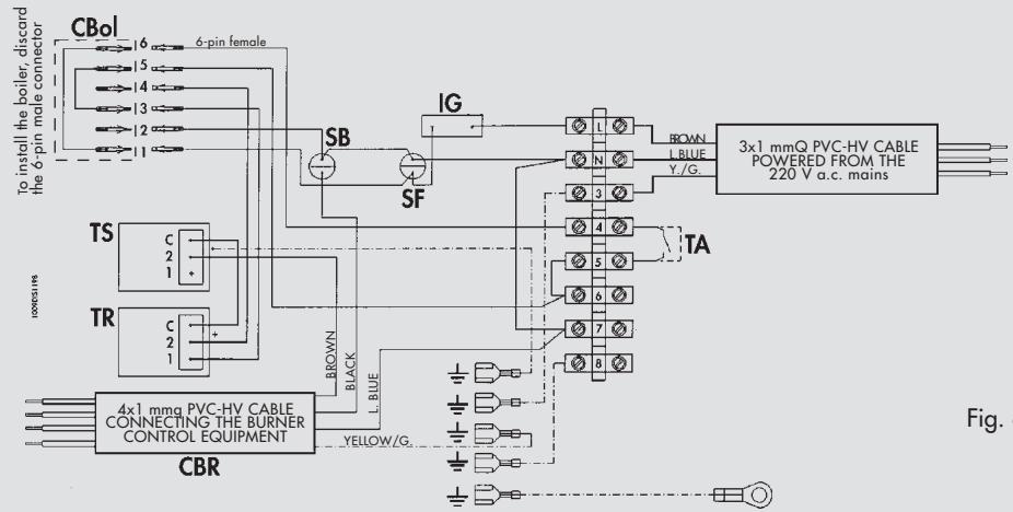
BRANCHEMENTS ELECTRIQUES ET SCHEMAS
Effectuer les branchements des pompes, du brûleur et du thermostat d'ambiance évientuel en respectant les indications du schéma en annexe (Fig. 6/7).
Nous recommendons d'installer un interrupteur bipolaire entre le réseau et l'appareil avec ouverture des contacts minimum de 3 mm et fusibles de 5 A max.
Pour chaque connexion électrique, utiliser les serre-cables en dotation.
Nous recommendons en outre la mise à la terre parfaite de l'installation.
Lamborghini Calor SpA decline toute responsabilité en cas de dommage aux personnes ou aux biens dérivant de l'absence de branchement de l'installation à un bon dispositif de mise à la terre.
NB: Le cable brûleur (Pos. 1 Fig. 5) peut être positionné, selon les exigences de l'utilisateur, à droite ou à gauche.

Fig. 5

SEC 30 + BVE HYDRAULIC CIRCUIT
WASTE
Fig. 12
LEGEND
B Bruleur
CBr Connexion bruleur
CBol Connecteur bouilleur
IG Interrupteur général
SB Témoin de blocage
SF Témoin de fonctionnement
TA Thermostat d'ambiance (eventuel)
TR Thermostat de réglage
TS Thermostat de sécurité
VERIFICATIONS ET CONTROLES
AVANT L'ALLUMAGE INITIAL
Avant l'allumage initial, il est conseilé de vérifier les éléments suivants:
a L'installation est remplie à laonne pression et bien purgée;
b Absence de fuites d'eau ou de combustible;
c L'alimentation électrique est correcte;
d Tous les conduits de fumée sont réalisés correctement, à distance des parties inflammables, et ne les traversent pas;
e Absence de substances inflammables dans le voisinage de I'appareil;
f Le brûleur est proportionné à la puissance de la chaudière;
g Les soupapes d'arrêt d'eau sont ouvertes;
APRES L'ALLUMAGE INITIAL
Après l'allumage initial il est conseilé de contrôle que:
Le brûleur fonctionne correctement.
Ce contrôle doit être fait avec les instruments appropriés;
- Les thermostats fonctionnel de façon correcte;
L'eau circule dans l'installation;
L'évacuation des fumées se fait complètement par le conduit.
ALLUMAGE ET EXINCTION
ALLUMAGE INITIAL
Une fois les contrôles préliminaires effectués, il est possible de procéder aux manoeuvres d'allumage suivantes:
1 Ouvrir la soupape d'arrêt de combustible (eventuelle);
2 Regler le thermostatchaudiere (Fig. 2) sur la valeur desireeie;
3 Fermer l'interrupteur en amont de la chaudière et l'interrupteur Marche/Arrêt (Fig. 2) installé sur le tableau de commande.
EXTINCTION
Pour des périodes d'interruption assez brèves, il suffit d'actionner l'interrupteur Marche/Arrêt (Fig. 2) situé sur le tableau de commande.
Pour les arrêts de longue durée en période hivernale, afin d'éviter des dommages causés par le gel, introduire l'antigel prévu à cet effet dans l'installation ou vider celle-ci complètement.
ENTRETIEN PERIODIQUE
L'entretien de la chaudière doit être effectué par un personnel qualifié.
Il est de bonne norme de faire controler l'appareil au moins une fois par an avant la saison hivernale.
Ce contrôle doit être effectué, autre l'etat de propre de la chaudière, également sur le fonctionnement correct de tous ses dispositifs de contrôle et de sécurité ainsi que du brûleur.
L'etat de tous les conduits d'évacuation des fumées doit également être contrôle.
BOILER CLEANING
Couper l'alimentation électrique de la chaudiere;
Retirer les panneaux 1,2 et 3 (Fig.8)
Nettoyer ensuite l'intérieur de la chaudiere;
- Contrôler tous les conduits de fumées et les nettoyer le cas échéant.
Pour le nettoyage du brûleur consulter la notice d'instruction relative.

Fig. 8
LEGENDE
B Bruleur
CiB Pompe de charge ECS
CiR Pompe chauffage
EI Interrupteur ETE/HIVER
IG Interrupteur général
SB Témoin de blocage
SF Témoin de fonctionnement
TA Thermostat d'ambiance
TB Thermostat balloon ECS
TR Thermostat de réglage
TS Thermostat de sécurité
TP Thermostat priorité

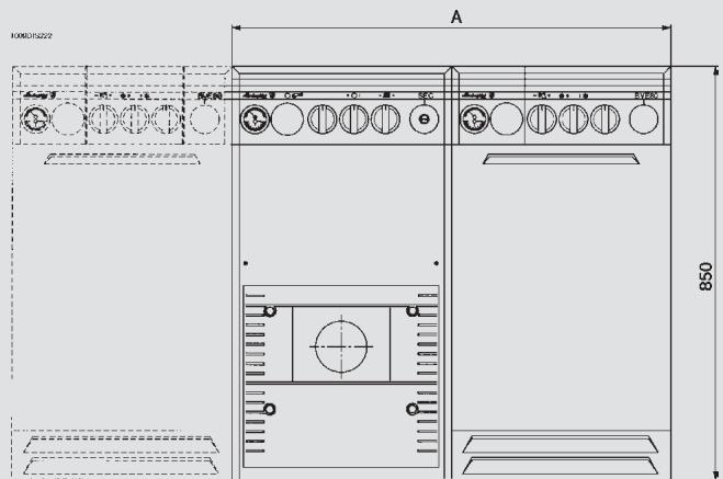
SCHEMA DE PRINCIPLE SEC 30 + BVE

Fig. 11
A=900 (combinaison avec BVE 80)
A=1050 (combinaison avec BVE 120)

WIRING DIAGRAM SEC 30
PRINCIPLE SCHEME SEC 30

Fig. 7
Fig. 6
LEGEND
B Bruleur
CiB Pompe de charge
CiR Pompechauffage
S Vanne
VE Vase d'expansion
VR Clapet anti-retour
VS Soupape de sécurité
MONTAGE KIT HORLOGE PROGRAMMATEUR
Pour l'installation de l'horloge programmateur, retarder le bouchon du trou horloge et utiliser les 4 vis de fixation fournies de série (Fig.17). Pour les connexions électriques, relier les contacts 1 et 2 respectivement à la phase et au neutre, et les contacts horloge 3 et 5 à la ligne thermostatique (Fig.18).

PROGRAMMATION
En tournant le disque programme dans le sens des aiguilles d'une montre, on selectionne l'heure du jour comme pour une montre normale.
Les temps d'insertion peuvent etre selectionnes en abaissant les tiges mobiles par tranches de 15 minutes a la fois (une tranche par cavaliers mobile).

Bornes de branchement 230 V-50/60 Hz

Interrupteur 16 A-250 V~

Fig. 18
Le commutateur à levier situé à proximé des aiguilles permet les trois possibités suivantes:
1 Levier en position "I", le fonctionnement de la chaudière pour le chauffage est exclus.
2 Levier en position "O", la chaudière est en fonctionnement permanent pour le chauffage, commandeé par les thermostats chaudière et le thermostat d'ambiance.
3 Levier en position entre "I" et "O", la chaudière fonctionne automatiquement pour le chauffage selon le programme sélectionné par l'utilisateur par le biais des cavaliers mobiles.
MAIN COMPONENTS

SEC 30 INSTRUMENT PANEL
Fig. 2

Notice Facile