SEC 30 - Kessel LAMBORGHINI CALORECLIMA - Kostenlose Bedienungsanleitung
Finden Sie kostenlos die Bedienungsanleitung des Geräts SEC 30 LAMBORGHINI CALORECLIMA als PDF.
Laden Sie die Anleitung für Ihr Kessel kostenlos im PDF-Format! Finden Sie Ihr Handbuch SEC 30 - LAMBORGHINI CALORECLIMA und nehmen Sie Ihr elektronisches Gerät wieder in die Hand. Auf dieser Seite sind alle Dokumente veröffentlicht, die für die Verwendung Ihres Geräts notwendig sind. SEC 30 von der Marke LAMBORGHINI CALORECLIMA.
BEDIENUNGSANLEITUNG SEC 30 LAMBORGHINI CALORECLIMA
Die Abbildungen und die angegebenen Daten sind, als indicativ und nicht verpflichtend zu verstehen. Die LAMBORGHINI behält sich das Recht vor, ohne Vorankückigung die adequatesten Verbesserungen bezüglich der Entwicklung des Produktives vorzunehmen.
LAMBORGHINI CALOR S.p.A
VIA STATALE, 342
44040 DOSSO (FERRARA)
ITALIA
TEL.ITALIA 0532/359811-EXPORT 0532/359913
FAX ITALIA 0532/359952 - EXPORT 0532/359947
ITALIANO
4
Bitte lessen Sie die Anleitungen und Hinweise in dem vorliegenden Handbuch aufmarksam durch. Sie enthalten wichtige Informationen bezüglich Installation, Gebrauch und Wartung. Bewahren Sie theseus Handbuch zum späteren Nachschlagen sorgfältig auf. Die Installation ist von qualifiziertem Fachpersonal unter Berücksichtigung der gelten-den Sicherheitsvorschriften durchzuführen.
INDICE PAGINA
GENERALITA 7
DIMENSIONI E CARATTERISTICHE TECNICHE 7
COMPONENTI PRINCIPALI 9
INSTALLAZIONE 10
COLLEGAMENTE ELETTRICI - SCHEMI 10
VERIFICHE E CONTROLLI 12
Den Deckel vom entsprechenden Schaltfeld abnehmer und die Schalt-uhr mit den 4 beiliegenden Schrauben (Abb. 17) befestigen. Die Schalt-uhr durch Verbindung der Kontakte 1 und 2 an PHASE und NULEI-TER, sowie die Kontakte 3 und 5 der Schaltehr in Serie der Thermostat-leitung elektrisch anschließen. (Abb. 18)

PROGRAMMIERUNG
Durch Drehen der Programmscheibe im Uhrzeigersinn wird die gewährte Stunde eingestellt, wie auf einer normalen Uhr. Die Einschaltzeiten konnen durch Senken der beweglichen Tastfüberschlen gewählt werden: bis zu minimal 15-Minuten-Intervalle (jedes bewegliche Tastfüberschlen).

Anschlußklemmleisten 230 V - 50/60 Hz

Hauptschalter 16 A - 250 V ~

Abb. 18

Der Umschaltebel befinden den beweglichen Tastfüberschlen erlaubt die folgenden drei Einstellmöglichkeiten:
1 Hebel auf Stellung "I": Heizbetrieb des Kessels für die Anlage ist ausgeschlossen
2 Hebel auf Stellung "O": Kessel bleibt für die Heizung durchgehend in Betrieb und wird über Kessel- und Raumthermostat gesteuert.
3 Hebel in Stellung zwischen "I" und "O": automatischer Kesselbetrieb für die Heizung nach dem vom Betreiber anhand der beweglichen Zeiger eingestellten Programm.
COMPONENTI PRINCIPALI

CRUSCOTTO SEC 30

B Brenner
CiB Speicherpumper
CiR Anlagenumwalzpumpere
S Absperrklappe
VE Ausdehnungsgefäß
VR Ruckslagventil
VS Sicherheitsventil
LEGENDE
B Brenner
CiB Speicherpumper
CiR Anlagenumwölzpumper
EI Wahlschalter SOMMER/WINTER
IG Hauptschalter
SB Storlampe
SF Betriebslampe
TA Raumthermostat
TB Speicherthermostat
TR Regelthermostat
TS Sicherheitstemperaturwachter
TP Vorheriger thermostat

PINZIPSCHEMA SEC 30 + BVE

Abb. 11
A= 900 (Kombination mit BVE 80)
A= 1050 (Kombination mit BVE 120)

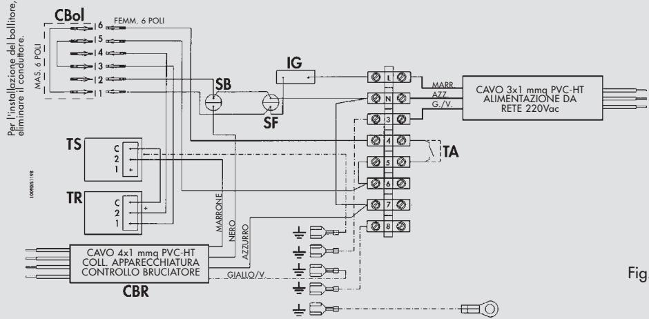
SCHEMA DI COLLEGAMENTO SEC 30
SCHEMA DI PRINCIPIO SEC 30

Fig. 7
Fig. 6
LEGENDA
REINIGUNG DES KESSELS
Das Gerat spanningslos schalten;
die Verkleidungsbleche 1,2 und 3 (Abb.8) abnehmer;
die Brennkammer reinigen
den gesamtten Abgasweg kontrollieren und eventuell reinigen.
Zur Reinigung des Brenners beachten Sieitte die Betriebsanleitung des Brenners.

Abb. 8
CHECK-LIST UND KONTROLLEN
VOR DER ERSTEN ZündUNG
Vor der ersten Inbetriebnahme sind folgende Kontrollen durchzuführen:
a die Anlage muß bis zum richtigen Druck gefüllt und gut entlüftet sein;
b es durref keine Wasser- oder Brennstofflecks vorhanden sein;
c die elektrische Versorgung muß den Forderungen entsprechen
die Abgasfuhrung muß korrekt hergestellt und darf nicht zu nah an oder über entflammbaren Teilen angeordnet sein;
es durref sich keine entflammbaren Substanzen in der Nae des Gerats befinden;
f der angebaute Brenner muß der Kesselleistung entsprechen
die Wasserabsperventile müssen offen sein
NACH DER ERSTEN ZündUNG
Nach der ersten Zündung sind folgende Kontrollen durchzuführn:
der korrekte Betrieb des Brenners.
These Kontrolle wird mit den entsprechenden Instrumenten durchgeführt;
die korrekte Funktion der Temperaturwachter;
die Zirkulation des Wassers in der Anlage;
der vollständige Austritt der Abgase uber den Schornstein.
Zündung - ABSCHALTEN
ERSTE ZUNDUNG
Nach den Anfangskontrollen kann die Anlage in folgenden Schritten gestartet werden:
1 Absperventil (falls vorhanden) für den Brennstoff öffnen;
2 Kesselthermostat auf die gewünschte Temperatur einstellen (Abb. 2);
3 Hauptschalter vor dem Kessel und Ein/Ausschalter (Abb. 2) auf dem Armaturenbrett einschalten.
ABSCHALTEN
Für kurze Standzeiten ist es ausreichend, den Ein/Ausschalter (Abb. 2) auf dem Armaturenbrett auszuschalten. Für lange Standzeiten in der Heizperiode (Winter) muß der Anlage entweder ein Frostschutzmittel zugeführrt oder die Anlage vollständig geleert werden.
REGELMÄBIGE KONTROLLEN
Die Kesselwartung muß von qualifiziertem Fachpersonal durchgeführt werden. Wenigsten einmal pro Jahr vor der Heizperiode soll das Gerät überprüft werden. Bei dieser Kontrolle muß außer der Reinigung des Kessels auch die überprüfung der Funktionstüchtigkeit aller Kontroll-und Sicherheitsvorrichtungen, sowie die des Brenners durchgeführt werden. Weiters muß die Abgasführung kontrolliert werden und sichergestellten werden, daß der gesamte Abgasweg sauber ist.
PULIZIA DELLA CALDAIA
B Brenner
SF Betriebslampe
CBr Brenneranschluß
TA Raumthermostat (eventuel)
CBol Kabelverbinder Boiler
TR Regelthermostat
IG Hauptschalter
TS Sicherheitstemperaturwachter
SB Storlampe
Abb. 7
INSTALLATION
Die Aufstellung des Kesselsarf nur durch qualifiziertes Fachpersonal unter Einhaltung der Angaben des Herstellers und Beachtung aller entsprechenden Gesetze und Vorschriften erfolgen.
Man weist hier vor allem auf das Einhalten der Sicherheitsvorschriften und der Vorschriften für die Abgas-führung hin.
HYDRAULIKANSCHLUSS
Die Hydraulikanschlüsse nach den jeweiligen Angaben auf den einzelnen Anschlüssen und entsprechend der Abb.1 des vorliegenden Handbuches herstellen. Der Anschluß muß so erfolgen, daß die Rohre spanningsfrei verlaufen. Auf den Heizungskreislauf, in{nachster Nähe des Kessels, muß ein Sicherheitsventil montiert werden, wobei zwischen Kessel und Sicherheitsventil keine weiteren Absperorgane liegen)dürfen.
Der Kessel wird ohne Ausdehnungsgefäß geliefert; es ist davon Aufgabe des Installateurs, ein solches zu montieren. Hinweis: der Anlagenbetriebsdruck bei kalter Anlage muß zwischen 0,5 und 1,5 bar liegen.
SCHORNSTEINANSCHLUSS
Der Kessel muß an einen wirksamen Schornstein angeschlossen werden, der nach den gültigen Vorschriften gebaut wurde. Die Rohrleitung zwischen Kessel und Schornstein muß aus einem hitzbeständigen und gegen Korrosion wichtsdarfähigem Material sein. Die Verbindungsstellen sind gut abzudachten und über den gesamten Verlauf zwischen Kessel und Schornstein gegen Wärmeverlust zu schützen, um die Kondenswasserbildung zu verhindern.

ELEKTRISCHER ANSCHLUB - SCHALTPLANE
Die Pumpen, den Brenner und den eventuellen Raumthermostat nach den beiliegenden Schaltplänen (Abb. 6/7) anschließen. Zwischen Netz und Gerät ist ein zweipoliger Schalter anzuordnen, der eine Öffnung der Kontakte von mindestens 3 mm aufweist und mit Sicherungen von max. 5A versehen ist.
Für jeder elektrischen Anschluß die zur Ausstattung gehörenden Kabeldurchgänge (schintop) verwenden.
Das Gerät muß außer dem eine ausreichende Nulleitung angeschlossen werden. Die Firma Lamborghini weist jeder Gewährleistungsanspruch wegen Schäden an Personen oder Sachgut darüber, wenn das Gerät nicht an eine gute Nulleitung angeschlossen wurde.
Hinweis: Die Versorgungsleitung des Brenners (Pos. 1 Abb. 5) kann je nach Erfordernis des Anlagenbetreibers rechts oder links angeordnet werden.


CIRCUITO IDRAULICO SEC 30 + BVE
Fig. 12
LEGENDA
1 Vorderglied
2 Mittelglied
3 Hinterglied
4 Doppelkegel
5 Kaminanschluß
6 Kesseltur zur Brenneraufnahme
7 Kesselfürisolierung
8 Tur für Wartungseingriffe
9 Isolierung der Wartungstun
10 Entleerungshahn
11 Loeche fur kabelnPresse
TECHNISCHE DATEN
| SEC 30 | ||
| NUTZWÄRME- | kW | 30,6 |
| LEISTUNG | kcal/h | 26300 |
| NENNWÄRME- | kW | 34,0 |
| LEISTUNG | kcal/h | 29200 |
| NUTZWÄRMELEISTUNG | kW | 24,3 |
| EINSTELLBAR BIS | kcal/h | 20900 |
| SEGMENTANZAHL | 3 | |
| KESSELINHALT | lt | 14 |
| BRENNKAMMER LÄNGE | mm | 386 |
| BRENNKAMMER ABMESSAGE. | mm | 260x310 |
| BETRIEBSÜBERDRUCK | bar | 4 |
| DRUCKVERLUST BRENNK. | Δp mbar | 0,10 |
| BRENNKAMMERVOLUMEN | lt | 20,15 |
| DRUCKVERLUST | Δt 10 | 1,8 |
| WASSER | Δt 20 | |
| KESSELGEWICHT | kg | 105 |
Anmerkung: -Maximale Betriebstemperatur Heizungswasser 90^
- Minimale Betriebstempoatur Heizungswasser 45^
FRANCAIS
Die Baureihe SEC 30 ist ein hochleistungsfähiger Wärmeerzeuger für die Beheziehung von Wohn- und Industriebäuden, die mit Brennern zur Feuerung von flüssigen und/oder gasförmigen Brennstoffen kombiniert werden kann. Der Kesselkorper besteht aus Gußelementen, die durch Stahldoppelkegel und Stahlanker verbunden sind. Bei der Entwicklung wurde besondere Aufmerksamkeit dem Profil des Kessels und der Aufteilung der Flügel geschenkt, wodurch hohe Wärmeleistung mit folglich großer Energiersparnis erzielt wurde. Die Formschönheit und die komplette Wärmeisolierung sind gegeben durch ein elegantes Armaturn Brett, eine lackierte Verkleidung, sowie einer dicken Glaswollisolierung, die den Wärmeverlust auf ein Minimum reduzieren.
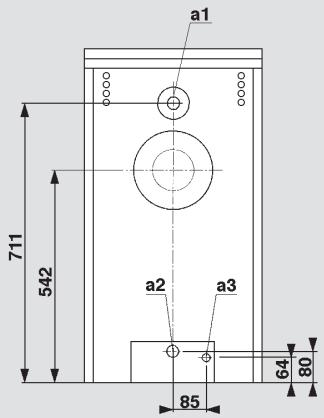
ABMESSAGEGEN



| SEC 30 | |
| α1 | Anlagenvorlauf 1 1/2" |
| α2 | Anlagenrücklauf 1 1/2" |
| α3 | Kesseentleerung 1/2" |
| A mm | 420 |
| B mm | 105 |
| ∅ mm | 130 |
Die Hochleistungs Gußkessel SEC haben die europäischen Zulassungsprüfungen gut bestanden, und sind den Einschränkungsnormen für die Sicherheit und Wirkungsgrad entsprechend.

| INHALT | SEITE |
| BESCHREIBUNG | 63 |
| ABMESSAGENGEN UND TECHNISCHE DATEN | 63 |
| HAUPTBESTANDTEILE | 65 |
| INSTALLATION | 66 |
| ELEKTRISCHER ANSCHLUSS - SCHALTPLANE | 66 |
| CHECKLIST UND KONTROLLEN | 68 |
| ZÜRUNG - ABSCHALTEN | 68 |
| REGELM-ßIGE WARTUNG | 68 |
| KOMBINATION KESSEL - SPEICHER | 69 |
| MONTAGE DES AKUSTIK-COVER SATZES | 71 |
| MONTAGE PROGRAMM-SCHALTUHR | 72 |
Kompliment...
...für ihre gute Wahl!
LAMBORGHINI garantiert nicht nur die Qualität des Produktes, sondern auch die Zuverlösigkeit ihres technischen Kundendienstnetzes. IM BEDARFSFALL WENDEN SIE SICH BITTE AN DEN TECHNISCHEN KUNDENDIENST LAMBORGHINI IN IHRER NAHE.
Bitte lessen Sie die Anleitungen und Hinweise in dem vorliegenden Handbuch aufmerksam durch. Sie enthalten wichtige Informationen bezüglich Installation, Gebrauch und Wartung. Bewahren Sie these Handbuch zum späteren Nachschlagen sorgfältig auf. Die Installation ist von qualifizierten Fachpersonal unter Berücksichtigung der geltenden Sicherheitsvorschriften durchzuführen.
GENERALITES
Bitte lessen Sie die Anleitungen und Hinweise in dem vorliegenden Handbuch aufmarksam durch. Sie enthalten wichtige Informationen bezüglich Installation, Gebrauch und Wartung. Bewahren Sie这点es Handbuch zum späteren Nachschlagen sorgfältig auf. Die Installation ist von qualifiziertem Fachpersonal unter Berücksichtigung der gelten-den Sicherheitsvorschriften durchzuführen.
EinfachAnleitung