SEC 30 - Caldaia LAMBORGHINI CALORECLIMA - Manuale utente e istruzioni gratuiti
Trova gratuitamente il manuale del dispositivo SEC 30 LAMBORGHINI CALORECLIMA in formato PDF.
Domande degli utenti su SEC 30 LAMBORGHINI CALORECLIMA
0 domanda su questo apparecchio. Rispondi a quelle che conosci o fai la tua.
Fai una nuova domanda su questo apparecchio
Scarica le istruzioni per il tuo Caldaia in formato PDF gratuitamente! Trova il tuo manuale SEC 30 - LAMBORGHINI CALORECLIMA e riprendi in mano il tuo dispositivo elettronico. In questa pagina sono pubblicati tutti i documenti necessari per l'utilizzo del tuo dispositivo. SEC 30 del marchio LAMBORGHINI CALORECLIMA.
MANUALE UTENTE SEC 30 LAMBORGHINI CALORECLIMA
Leggere attentamente le istruzioni ed avvertenze continue sul presente libretto in quanto fornisce importantiindicazioni riguardanti la sicurezza d'installazione, d'uso e di manutenzione.
Conservare con cura quello libretto per agli ulteriori consulatoriazione.
L'installazione deve essere effetuata da personale qualificato che sare è responsabile del rispetto delle norme di sicurezza vigenti.
FRANCAIS
18
ACCENSIONE - SPEGNIMENTO 12
MANUTENZIONE PERIODICA 12
ABBINAMENTO CALDAIA - BOLLITORE 13
MONTAGGIO KIT ACOUSTIC COVER 15
MONTAGGIO KIT OROLOGIO PROGRAMMATORE 16
Complimenti...
... per l'ottima scelta!
La LAMBORGHINI garantisce non solo la qualità del prodotto, maanche l'efficienza della sua rete di assistenza tecnica.
PER OGNI NECCESSITA RIVOLGERSI ALLA PIU VICINA AGENZIA LAMBORGHINI.
Leggere attentamente le istruzioni ed avvertenze contene sul presente libretto in quanto fornisco importanti significazioni riguardanti la sicurezza d'installazione, d'uso e di manutenzione.
Conservare con cura quello libretto per agli ulteriore consultrazione.
L'installazione deve essere effettuata da personale qualificato che sare responsabile del rispetto delle norme di sicurezza vigenti.
Le caldaie in ghisa ad alto rendimento SEC hanno superato i test di omologazione europei e sono in linea con le più restrittive norme in fatto di sicurezza e rendimento.

GENERALITA
La série SEC 30 è un genatore di calorie ad alto rendimento per il riscaldamento domestico o industriale, adatto a funzionare con bruciatori di combustibili liquidi e/o gassosi.
Il corpo caldaia è costituito da elementi in ghisa, assemblati con biconi e tiranti in acciaio, il cui profilo è stato particularmente curato con un ottimale ripartizione delle alette, che consente un'alta efficacia termica e seguente alto risparnio energetico.
L'estetica ed il completo isolamento sono assicurati da un elegante crucotto, da un mantello verniciato e da un rivestimento in lana di vetro di grosso spessore che riduce al minimo le dispersioni di calorie verso l'ambiente.
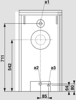
DIMENSIONI



| SEC 30 | |
| α1 | Mandata impianto \(1 ^{1}/ _{2}{}^{\prime \prime}\) |
| α2 | Ritorno impianto \(1 ^{1}/ _{2}{}^{\prime \prime}\) |
| α3 | Scarico caldaia \(1 ^{1}/ _{2}{}^{\prime \prime}\) |
| A mm | 420 |
| B mm | 105 |
| ∅ mm | 130 |
CARATTERISTICTECNICHE
| SEC 30 | ||
| PORTATA | kW | 30,6 |
| TERMICA UTILE | kcal/h | 26300 |
| PORTATA | kW | 34,0 |
| TERMICA NOMINALE | kcal/h | 29200 |
| PORTATA UTILE | kW | 24,3 |
| REGOLABILE FINO A | kcal/h | 20900 |
| N° ELEMENTI | 3 | |
| CONTENUTO ACQUA | lt | 14 |
| LUNGHEZZA CÁM. COMB. | mm | 386 |
| DIMENSIONI CÁM. COMB. | mm | 260x310 |
| PRESSIONI D'ESERCIZIO | bar | 4 |
| PERD. CARICO CÁM. COMB. | Δp mbar | 0,10 |
| VOLUME CÁM. DI COMB. | lt | 20,15 |
| PERDITE DI | Δt 10 | 1,8 |
| CARICO ACQUA | Δt 20 | |
| PESO CORPO | kg | 105 |
N.B.: - La temperatura massima d'esercizio dell'acqua di riscaldamento dell'impianto è di 90^ . - La temperatura minima d'esercizio dell'acqua di riscaldamento dell'impianto è di 45^ .
MONTAGE DER PROGRAMM-SCHALTUHR
1 Elemento anteriore
2 Elemento intermedio
3 Elemento posteriori
4 Bicono
5 Attacco camino
6 Portina portabruciatore
7 Isolante portina portabruciatore
8 Portina per pulizia
9 Isolante portina pulizia
10 Rubinetto scarico
11 Fori per pressacavi
INSTALLAZIONE
L'installazione della caldaia deve essere effettuata solo da Personale Qualificato, seguito leindicazioni del Costruttore ed in ottemperanza a tutte le leggi e disposizioni che regolano la materia. Si raccomanda in particolar modo il rispetto delle norme in materia di sicurezza e di quale che regolano la costruzione e l'ubicazione delle canne fumarie.
Eseguire l'allacciamento idraulico dell'apparechio rispetto leindicazioni poste in prossimità diogni attacco e quale riportate nella figura 1 di quello libretto. L'allacciamento devese essere fatto in modo che i tubi siano liberi da tensioni ed è d'obbligo montare la valvola di sicurezza sul circuito riscaldamento, in un punto il più vicino possibile alla caldaia, perché vi sia, traQLa sua valvola,哪一个 ostruzione od organo d'intercettazione.
L'apparecchio noniene fornito di vaso di espansione; il suo collega-mentatione devesse pertanto effettuato a cura dell'Installatore. A tal proposito si ricorda che la pressione dell'impianto, a freddo, devese essere compresa tra 0,5 e 1,5 bar.
COLLEGAMENTO ALLA CANNA FUMARIA
Si raccomanda di collegare la caldaia ad una buona canna fumaria, costruita nel rispetto delle normi vigenti. Il condotto tra caldaia e canna fumaria deve essere di materiale adatto allo scopo, overo resistente alla temperatura ed alla corrosione. Nei punti di giunzione si raccomanda di curare la tenuta e di isolare termicamente tutto il condotto tra caldaia e camino al fine di evitare la formazione di condensa.

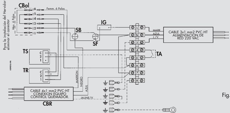
COLLEGAMENTE ELETTRICI - SCHEMI
Effettuare i collegamenti dei circolatori, del bruciatore e dell'eventuale termostato ambiente, rispetto leindicazioni degli schemi allevati (Figg. 6/7). Si raccomanda di interporre tra la rete e l'apparecchio un interrutatore bipolare, con aperture dei contatti di almeno 3mm , munito di fusibili di 5A max.
Utilizzare per agli collegamento elettronico i pressacavi (skintop) in dotazione.
Si raccomanda inoltre di collegare l'apparecchio ad un buon impianto di terra.
La Lamborghini Calor s.p.a. declina agli responsabilità per danni a persona o a cose, causati per il mancato collegamento dell'apparechio ad un buon impianto di terra.
N.B.: Il cavo bruciatore (Pos. 1 Fig. 5) più essere posizionato, a seconda della necessità dell'utente, a destra oppure a sinistra.


HYDRAULIKKREISLAUF SEC 30 + BVE
LEGENDE
B Bruciatore
CBr Collegamento bruciatore
CBol Connettore bollitore
IG Interruptatore generale
SB Spia di blocco
SF Spia di funzionamento
TA Termostato ambiente (eventuale)
TR Termostato di regolazione
TS Termostato di sicurezza
VERIFICHE CONTROLS
PRIMA DELL'ACCENSIONE INIZIALE
Prima dell'accensione iniziale, è buona norma controllare che:
a l'impianto sua riempito alla giusta pressione e sua ben sfiatarato;
b non vi siano perdite d'acqua o di combustibile;
c l'alimentazione elettrica sua corretta;
d tout il condotto fumi si stato eseguito correttamente e che non sua troppo vicino o attaversi parti infiammabili;
e non vi siano sostanze inflammabili nelle vicinanze dell'apparecchio;
f il bruciatore sua proportionato alla potenza di caldaia;
g le valvole d'intercettazione acqua siano aperte.
DOPO L'ACCENSIONE INIZIALE
Dopo la prima accensione è buona norma controllare che:
- il bruciatore funzioni correttamente.
Questo controlo va fatto con gli appositi strumenti; - i termostati funzionino correttamente;
l'acqua circoli nell'impiano; - l'evacuatione dei fumi avenga completamente atraverso il camino.
ACCENSIONE - SPEGNIMENTO
ACCENSIONE INIZIALE
Effettuali i controlli preliminari, si più procedere con le seguenti manovre di accensione:
1 aprire la valvola d'intercettazione combustibile (eventuale);
2 regolare il termostato caldaia (Fig. 2) al valore desiderato;
3 chiudere l'interrottore a monte della caldaia e l'interruttore acceso/spento (Fig. 2)ippo sul pannello comandi.
SPEGNIMENTO
Per brevi periodi di sosta è sufficiente agar sull'interruttore acceso/spento (Fig. 2) posto sul pannello comandi.
Per lunghe soste durante il periodo invernale,onde evitare danni causati dal gelo, è necessario introduire l'apposto antigelo nell'impianto o svuotare quest'ultimo completeness.
MANUTENZIONE PERIODICA
La manutenzione della caldaia deve essere eseguita da Personale Qualificato.
E' Buona norma far eseguire il controlo dell'apparecchio almeno una volta all'anno, prima della stagione invernale. Tale controlo deve riguardare,或者其他 stato di pulizia della caldaia,anche il funzionamento corretto di tutti i loro dispositivi di controllo e di sicurezza nonché il bruciatore.
Deve essere inoltre controllato lo stato di tutto lo scarico fumi.
- Togliere corrente alla caldaio;
- togliere i pannelli 1,2 e 3 (Fig. 8);
- pulire quindi l'interno della caldaia;
controllare tutto il condotto dei fumi e, se necessario, pulirlo.
Per la pulizia del bruciatore consultare il relativo libretto istruzioni.

Fig. 8
LEGENDA
B Bruciatore
CiB Circolatore bollitore
CiR Circolatore riscaldamer
EI Interruftore ESTATE/ INVERNO
IG Interrupttore generale
SB Spia di blocco
SF Spia di funzionamento
TA Termostato ambiente
TB Termostato bolitore
TR Termostat di regolazione
TS Termostato di sicurezza
TP Termostat precedenza

SCHEMA DI PRINCIPIO SEC 30 + BVE

Fig. 11
A= 900 (Abbinamento con BVE 80)
A = 1050 (Abbinamento con BVE 120)

ANSCHLUSSSCHEMA SEC 30
PRINZIPSCHEMA SEC 30

Abb. 6
LEGENDE
B Bruciatore
CiB Circolatore bollitore
Cir Circolatore riscaldamento
S Saracinesca
VE Vaso espansione
VR Valvola antiritorno
VS Valvola di sicurezza
MONTAGGIO KIT OROLOGIO PROGRAMMATORE
Per l'installazione dell'orologio programmatore, togliere il tappo foro orologio ed utilizzare le 4 viti di fissaggio fornite in dotazione (Fig. 17). Per le connessioni elettriche, collegare i contatti 1 e 2 rispettamente alla FASE ed al NEUTRO ed i contatti orologio 3 e 5 in series alla linea termostatica (Fig. 18).

PROGRAMMAZZIONE
Girando il disco programma in senso orario si posizione l'ora del giorno come in un normale orologia. I tempi di inserimento sono selezionabili, abbassando le astine mobili, al ritmo di 15 minuti per volta (ogni astina mobile).

morsetti di collegamento 230 V - 50/60 Hz

interruptlore 16A - 250V

Fig. 18
Il commutatore a levetta, posto in prossimità delle lancette, consente le seguenti tre possibilità:
1 con la levetta in posizione "I" si esclude il funzionamento della caldaia per il riscaldamento;
2 con la levetta in posizione "O" la caldaia rimane sempre in funzione per il riscaldamento, comandata dai termostati caldaia e da quello ambiente;
3 con la levetta in posizione fra "I" e "O", la caldaia funzione automaticamente per il riscaldamento, secondo il programma impostato dall'Utente con le astine mobili.
HAUPTBESTANDTEILE

A= 900 (Acoplamento con BVE 80)
A= 1050 (Acoplamento con BVE 120)

ESQUEMA DE CONEXION SEC 30
ESQUEMA DE PRINCIPIO SEC 30

Fig. 6
DESCRIPCION
ManualeFacile