CPA24 - Receiver Audac - Free user manual and instructions
Find the device manual for free CPA24 Audac in PDF.
Frequently Asked Questions - CPA24 Audac
User questions about CPA24 Audac
0 question about this device. Answer the ones you know or ask your own.
Ask a new question about this device
Download the instructions for your Receiver in PDF format for free! Find your manual CPA24 - Audac and take your electronic device back in hand. On this page are published all the documents necessary for the use of your device. CPA24 by Audac.
USER MANUAL CPA24 Audac
PROFESSIONAL AUDIO EQUIPMENT
CPA12 - 24 - 36 Power amplifier
User Manual & Installation Guid
AUDAC PROFESSIONAL AUDIO EQUIPMENT
User Manual & Installation Guide
AUDAC
http://www.audac.eu
info@audac.co
Indec
ENGLISH
INTRODUCTION. 5
ENVIRONMENT 6
SAFETY REQUIREMENTS. 7
CAUTION - SERVICING 7
OVERVIEW FRONT AND REAR PANEL OF THE CPA12 - 24 - 36.
FRONT 8
REAR. 8
FRONT PANEL - DETAIL 9
REAR PANEL-DETAIL 9
GETTING STARTED 10
WSTRING 10
CONNECTIONS 11
OUTPUT 11
WRONG CONNECTION 12
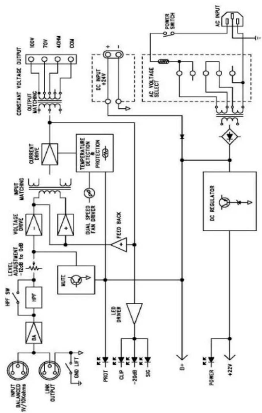
BLOCKDIAGRAM 13
ADDITIONAL INFORMATION CPA12-24-36 14
TECHNICAL SPECIFICATIONS. 14
PERSONAL NOTES 15
NEDERLANDS
INLEIDING. 16
OMGEVING. 17
VEILIGHEIDSVOORSCHRIFTEN 18
WAARSCHIUWING- SERVICE 18
OVERZICHT VOOR - EN ACHTERZIJDE CPA12 - 24 - 36. 19
VOORZIJDE 19
ACHITERZUJDE 19
VOORZIJDE-DETAIL 20
ACHTERZIJDE-DETAIL 20
ALGEMENE INFORMATIE 21
BEKABELING 21
VERBINDINGEN 22
OUTPUT 22
VERKEERDE VERBINDING 23
BLOCKDIAGRAM 24
AANVULLENDE INFORMATIE CPA12-24-36 25
This section briefly describes the possibilities of the CPA12 - 24 - 36 power amplifier.
The CPA12 - 24 - 36 was developed as an easy to use, flexible solution for multifunctional use.
During the development of the CPA-series, the AUDAC-engineers wanted to achieve four goals:
- Delivering a flexible audio solution to control multiple functions
- Offering a user-friendly device
- Guaranteeing an excellent sound quality
- Creating a modern and advanced design
The CPA12 - 24 - 36 was designed for operation on AC Mains or DC 24V evacuations. Its protection circuit protects it against current limiting, over current and overheating. The CPA-series has a built-in high temperature detection, an auto muting function and one line input and one link output with XLR jacks. These amplifiers are equipped with a low impedance (4) and constant voltage (70V, 100V) output with EURO block terminal, a built-in 400Hz high-pass filter and a power output of 120W for the CPA12; 240W for the CPA24 and 360W for the CPA36. They have a frequency range of 40Hz to 16kHz ± 3dB , a low distortion and low noise level and an adjustable input level (from -12dB to 0dB).
The CPA-series can be mounted in a 19 inch rack and can be expanded by adding a power amplifier with LINK terminal.
These power amplifiers can be used in commercial as well as industrial applications such as restaurants, hotels, shop floors, factories, warehouses, professional offices, public buildings, ...
Environment
Do not place this unit in an enclosed environment such as a bookshelf or closet. Ensure that there is adequate ventilation to cool the unit. Do not block the ventilation openings.
Do not place the unit in environments which contain high levels of dust, heat, moisture or vibration.
Do not use the unit near water or other liquids. Make sure no water or other liquids can be spilled, dripped or splashed on the unit.
This unit was developed for indoor use only. Do not use it outdoors.
Do not place objects on top of the unit.
Place the unit on a stable base.
Safety Requirements
Always handle the unit with care.
Only use a grounded socket outlet and a power cord with grounding plug to plug in the unit.
This unit is not a toy. It should not be operated by children.
Do not stick objects through the openings of the CPA12 - 24 - 36.
Do not open the unit (risk for electrical shock).

CAUTION - SERVICING
This unit contains no user serviceable parts. Refer all servicing to qualified service personnel. Do not perform any servicing unless you are qualified to do so.
Note
This product conforms to the following European Standards: EN 50081-1: 1992, EN 50082-1: 1992, EN 60065: 199

Overview front and rear panel of the CPA12 - 24 - 36
FRONT
Idcm CPA 12 & 24

REAR
Idem CPA 12 & 24

Front Panel - detail
Idem CPA 12 & 24

Rear Panel - detail
Idem CPA 12 & 24

*
| Voltage Model | 115/120 Vac 220/230/240 Vac | |
| CPA12 | T4AL / 250V T3.15AL / 250V | |
| CPA24 | T8AL / 250V T4AL / 250V | |
| CPA36 | T12AL / 250V T6.3AH / 250V | |

Getting Started
Before you install the CPA12 - 24 - 36 power amplifier, make sure you disconnect it: if the device is powered-up, you push the power button to switch it off. Turn the level control down (minimal level). When installed, the CPA12 - 24 - 36 can be switched on by pushing the power button on the front panel. The blue Power indication LED will light up if the device is powered-up.
WIRING
Select the input wire and connectors. Pre-built or professionally wired balanced line cables are recommended (22 to 24 gauge).

Connector pin information for wiring
Select the output wire and connectors.
For the output connectors of the amplifier, the use of pre-built or professionally wired, heavy gauged and high-quality speaker wires is recommended. EURO blocks can be used for the output connectors. Wrap or insulate exposed loudspeaker cable connectors to prevent short circuit.
Custom wiring should only be performed by qualified personnel. Class 2 wiring is recommended.
Connections
OUTPUT
Maintain proper polarity on the output connectors.
Output channel: connect the output EURO block terminals to the loudspeaker loads. Use terminals marked < 4> for a 4Ohm loudspeaker load, or use terminals marked 70V or 100V and COM for constant-voltage loudspeaker loads.
Connect the COM terminal to the negative (-) speaker lead; connect one of the other terminals to the positive (+) speaker lead.
Impedance and output voltage are shown below:
| CPA12 | 4Ω/22V | 41Ω/70V 83Ω/100V |
| CPA24 | 4Ω/31V 21Ω/70V 41Ω/100V | |
| CPA36 | 4Ω/38V 13.5Ω/70V 27.8Ω/100V | |
The impedances in the above table represent the total speaker system impedances.

8Ω 8Ω

Matching transformer
WRONG CONNECTION
The figure below shows a WRONG connection.
Caution: NEVER use both the low-Z (4Ω) and Hi-Z (70V and 100V) terminals at the same time.


Additional information CPA12 - 24 - 36
TECHNICAL SPECIFICATIONS
| CPA12 | CPA24 | CPA36 | ||
| Rated output(at T.H.D. 1.0%, 1kHz) | 120W | 240W 360W | ||
| Gain control -12dB ~ 0dB | ||||
| Input sensitivity(at balanced line) | 1.0 ± 0.1Vrms / 10Kohm | |||
| High-pass filter(at 400Hz) | -3dB | |||
| Frequency response +1.5 / -3dB at 70Hz ~ 18kHz | ||||
| S/N Ratio Better than 90dB | ||||
| T.H.D. at ½ rated output, 1 kHz Less than 1.0% | ||||
| Output voltage and impedance | 4Ω / 22V 4Ω / 3V 4Ω / 38V | |||
| 41Ω / 70V | 21Ω / 70V | 13.6Ω / 70V | ||
| 83Ω / 100V 41Ω / 100V 27.8Ω / 100V | ||||
| Cooling | Fan | |||
| Operating temperature/Humidity | 0° ~ 40°C at 95% at non-condensing | |||
| Dimensions (WxHxD) | 48.2 x 8.8 x 34 cm | |||
| Net Weight | 11.65 kg | 13.87 kg | 15.16 kg | |
| Power consumption at 1/8 power | 185W | 361W 525W | ||
| Power requirement | AC100V ~ 240V, 50/60Hz and/or DC24V | |||
EasyManual