Gyspot PRO 230 - Generator GYS - Kostenlose Bedienungsanleitung
Finden Sie kostenlos die Bedienungsanleitung des Geräts Gyspot PRO 230 GYS als PDF.
Questions des utilisateurs sur Gyspot PRO 230 GYS
0 question sur cet appareil. Repondez a celles que vous connaissez ou posez la votre.
Poser une nouvelle question sur cet appareil
Laden Sie die Anleitung für Ihr Generator kostenlos im PDF-Format! Finden Sie Ihr Handbuch Gyspot PRO 230 - GYS und nehmen Sie Ihr elektronisches Gerät wieder in die Hand. Auf dieser Seite sind alle Dokumente veröffentlicht, die für die Verwendung Ihres Geräts notwendig sind. Gyspot PRO 230 von der Marke GYS.
BEDIENUNGSANLEITUNG Gyspot PRO 230 GYS
MISE EN ROUTE ET REGLAGE (FIG III)
A - Gyspot 39.02 / 39.04 / Pro 230 / Pro 400
Die Missachtung dieser Anweisungen und Hinweise kann zu schweren Personen- und Sachschäden führen.
Nehmen Sie keine Wartungarbeiten oder Veränderungen am Gerät vor, die nicht in der Anleitung gennant werden.
Der Hersteller haftet nicht fur Verletzungen oder Schaden, die durch unsachgemäß Handhabung these Gerätes entstanden sind.
Bei Problimen oder Fragen zum korrekten Gebrauch these Gerätes, wenden Sie sichitte an entsprechend qualifiziertes und geschultes Fachpersonal.
Bewahren Sie diese Bedienungsanleitung zum späteren Nachschlagen auf
These Anweisungen beziehen sich auf das Material im Auslieferungszustand. Es liegt in der Verantwortung des Benutzers, bei Nichteinhaltung dieser Anweisungen eine Risikoanalyse durchzuführen
UMGEBUNG
Dieses Gerat darf ausschlieBlich fur SchweiBardeen fur die auf dem Siebdruck-Aufdruck bzw. dieser Anleitung angegebenen Materialanforderungen (Material, MaterialStarke, usw) verwendet werden. Beachten Sie die Sicherheitsanweisungen. Der Hersteller ist nicht fur Schaden bei falscher oder gefährlichen Verwendung verantwortlich.
Verwenden Sie das Gerät nicht in Räumen, in denen sich in der Luft größere Mengen metallischer Staubpartikel befinden, die Elektrizität leiten können. Achten Sie sowohl beim Betrieb als auch bei der Lagerung des Gerätes auf eine Umgebung, die frei von Säuren, Gasen und anderen atzenden Substanzen ist. Achten Sie auf eine gute Belüftung und ausreichenden Schutz bzw. Ausstattung der Räumlichkeiten.
Betriebstemperatur:
zwischen -10 und +40^ (+14 und +104^)
Lagertemperatur zwischen -20 und +55^ (-4 und 131^ ).
Luftfeuchtigkeit:
Niedriger oder gleich 50% bis 40^ (104^)
Niedriger oder gleich 90% bis 20^ (68^)
Das Gerät ist bis in einer Höhe von 1000m (über NN) einsetzbar.
SICHERHEITSHINWEISE
Wunderstandsschweiben kann gefährlich sein und zu schweren - unter Umständen auch tödlichen - Verletzungen führen. Das Gerät ist für den Gebrauch durch qualifiziertes Personal geeignet, das eine an den Gebrauch der Maschine angepasste Ausbildung erhalten hat (z.B. Karosserie-Ausbildung).
Beim WunderstandsschweiBen ist der Anwender einer Vielzahl potentieller Risiken ausgesetzt: gefährlicher Hitze, elektramagnetische Störungen (Personen mit Herzschnittmacher oder Hörgerät sollenn sich vor Arbeiten in der Naze der Maschinen von einem Arzt beraten halten), elektrische Schläge, Schweiärn und -rauch.
Schützen Sie davon sich selbst und andere. Beachten Sie unbedingt die folgenden Sicherheitschinweise:

Die Strahlung des Lichtbogens kann zu schweren Augenschäden und Hautverbrennungen führen. Die Haut muss durch geeignete trockene Schutzbekleidung (Schweierhandschuhe, Lederschürze, Sicherheitsschuhe) geschützt werden.

Tragen Sie elektrisch- und wärmeisolierende Handschuhe.

Tragen Sieitte Schweibschutzkleidung und einen Schweibschutzhelm mit einer genugen Schutzstufe (je nach SchweiBar und -strom). Schutzen Sie ihre Augen bei Reinigungsrarbeiten. Kontaktlinsen sind ausdrucklich verboten! Schirmen Sie den Schweibbereich bei erstprechenden Umgebungsbedingungen durch Schweibvorhange ab, um Dritte vor Schweibspritzen, usw. zu schutzen.
In der Nane des Lichtbogens befindliche Personenn mnen ebenfalls auf Gefahren hingewiesen werden und mit den nottigen Schutzmitteln ausgerustet werden.

Bei Gebrauch des SchweiBerates ensteht sehr grober Larm, der auf Dauer das Gehor schadigt. Tragen Sie daher im Daureinsatz ausreichend Gehorschutz und schutzen Sie in der Nane arbeitende Personen.

ACHTUNG! Das Werkstück ist nach dem Schweiben sehr heißt! Seien Sie daher im Umgang mit dem Werkstück vorsichtig, um Verbrennungen zu vermeiden. Achten Sie vor Instandhaltung / Reinigung der wassergekühten Zange oder der Pistole darauffassung, dass Kuhlaggregat nach SchweBende ca. 10 min weiterlaufen zu halten, damit die Kuhflüssigkeit entsprechend abkuhl und Verbrennungen vermieden werden.
Der Arbeitsbereich muss zum Schutz von Personen und Geräten vor dem Verlassen gesichert werden.
SCHWEISSRAUCH/-GAS

Beim Schweiben entstehen Rauchgase bzw. toxische Dampfen. Sorgen Sie dazu immer für ausreichende Frischluftzufuhr, technische Belüfung oder ein zugelassenes Atem gerät.
Schweiben Sie nur in gut belufteten Hallen, im Freien oder in geschlossenen Räumen mit ausreichend starker Absaugung, die den aktuellen Sicherheitsstandards entspricht.
Achtung! Bei SchweiBarheiten in kleinen Räumen müssen Sicherheitsabstände besonderss beachtet werden. Beim SchweiBen von Blei, auch in form von Überzügen, verzinkten Teilen, Kadmium, «kadmierte Schrauben», Beryllium (meist als Legierungsbestandteil, z.B. Beryllium-Kupfer) und andere Metalle entstehen giftinge Dämpfe.
Vor dem Schweiben, entfenden Sie die Werkstücke. SchweiBarbeiten in unmittelbarer Nare von Fett und Farben sind grundsatzlich verboten!
BRAND- UND EXPLOSIONSGEFAHR

Sorgen Sie für ausreichenden Schutz des Schweißbereiches. Der Sicherheitsabstand für Gasflaschen (brennbare Gase) und andere brennbare Materialien beträgt mindestens 11 Meter.
Brandschutzausrüstung muss im Schweißbereich vorhanden sein. Beachten Sie, dass die beim Schweißenstehende heiße Schlacke, Spritzer und Funken eine potentielle Quelle für Feuer oder Explosionen darstellen.
Behalten Sie einen Sicherheitsabstand zu Personen, entflammbaren Gegenständen und Druckbehältern.
SchweiBen Sie keine Behalter mit brennbare Materialien (auch keine Reste davon) -> Gefahr entflambarer Gase. Falls sie geöffnet sind, müssen entflammbares oder explosive Material entftern werden.
Arbeiten Sie bei Schleifarbeiten immer in entgegengesetzer Richtung zu dieser Gerät und entflammbaren Materialen.
ELEKTRISCHE SICHERHEIT

Das SchweiBerat darf nur an einer geerdeten Netzversorgung betrieben werden. Das BeruHren stromfuhrrender Teile kann todicle elektrische Schlage, schwere Verbrennungen bis zum Tod verursachen.
Berühren Sie daher UNDER KEINEN UMSTÄNDEN Teile des Geräteinneren oder das geöffnete Gehäuse wenn das Gerät mit dem Stromnetz verbunden ist..
Trennen Sie IMMER das Gerät vom Stromnetz und warten Sie 2 weitere Minuten BEVOR Sie das Gerät offen, damit sich die Spannung der Kondensatoren entladen kann.
Ausschließlich qualifiziertem und geschultem Fachpersonal ist es vorbehalten beschädigte Kabel, Elektroden und Zangen auszuschaenen. Achten Sie beim Austausch stets darauf entsprechende Äquivalent zu verwenden. Tragen Sie zur Isolierung beim Schweißen immer trockene Kleidung in gutem Zustand. Achten Sie unabhängig der Umgebungsbedingungen stets auf isolierendes Schuhwerk.
CEM-KLASSE DES GERÄTES

GYSPOT 2600/2700/34.04/ 39.04/PRO400
GYSPOT 34.02/39.02/ PRO230
Der Norm IEC 60974-10 entsprechend, wird these Gerät als Klasse A Gerät eingestuft und ist somit für den industriellen und/oder professionellen Gebrauch geeignet. Es ist nicht für den Einsatz in Wohngebieten bestimmt, in denen die lokale Stromversorgung über das öffentliche Niederspannungsnetz geregelt wird. In dieser Umfeld ist es auf Grund von Hochfrequenz-Störungen und Strahlungen schwierig die elektromagnetische Verträglichkeit zu gewährleisten.
Dieses Gerat ist dann mit der Norm EN 61000-3-11 konform, wenn die Netzimpedanz an der Anschlussstelle mit der Elektroinstallation niedriger als die maximale zulässige Netzimpedanz Zmax = 0.77 Ohms ist.
Dieses Gerat ist dann mit der Norm EN 61000-3-11 konform, wenn die Netzimpedanz an der Anschlussstelle mit der Elektroinstallation niedriger als die maximale zulässige Netzimpedanz Zmax = 0.84 Ohms ist.

ACHTUNG! Dieses Gerat ist nicht mit der Norm IEC 61000-3-12 konform. Es ist damit bestimmt, an private Niederspannungsnetze angeschloben zu werden, die an öffentliche Stromnete mit einer mittleren und hohen Spannung verbunden sind. Es liegt in der Verantwortung des Anwenders zu überprüfen, ob die Geräte für den Stromanschluss geeignet sind, bevor Sie es an das Versorgungsnetz anschließen.
ELEKTROMAGNETISCHE FELDER UND STÖRUNGEN

Der durch irgendwelcher Leiter gehender elektrische Strom erzeugt lokalisierte elektrische und magnetische Felder (EMF). Beim Betrieb von Lichtbogenschweibanlagen kann es zu elektromagnetischen Störungen kommt.
Durch den Betrieb these Gerätes konnen medizinische, informationstechnische und andere Geräte in Ihrer Funktionswise beeinträchtigt werden. Personen, die Herzschrittmacher oder Hörgeräte tragen, sollenn sich vor Arbeiten in der Naha der Maschine, von einem Arzt beraten halten. Zum Beispiel Zugangseinschrankungen für Passanten oder individuelle Risikobewertung für SchweiBer.
Alle SchweiBer sollen das folgende Verfahren folgen um die Exposition zu elektromagnetischen Feldern aus der Schaltung zum Lichtbogenschweiben zu minimieren :
- Elektrodenhalter und Massekabel bündeln, wenn möglich machen Sie sie mit Klebeband fest;
- Achten Sie daraufuf, dass ihren Oberkörper und Kopf sich so welt wie möglich von der SchweiBarbeit befinden;
- Achten Sie darauf, dass sich die Kabel, den Brenner oder die Masseklemme nicht um ihren Körper wickeln;
Stehen Sie niemals zwischen Masse- und Brennerkabel. Die Kabel sollten stets auf einer Seite liegen; - Verbinden Sie die Massezange mit dem Werkstück möglichst nahe der Schweizzone;
- Arbeitsien Sie nicht unmittelbar geben der Schweizstromquelle;
- Wahlend des Transportes der Stromquelle oder des Drahtvorschubkoffer nicht schweiBen.

Personen, die Herzschrittmacher oder Hörgeräte tragen, sollenn sich vor Arbeiten in der Nähe der Maschine, von einem Arzt beraten halten.
Durch den Betrieb diesen Gerätes konnen medizinische, informationstechnische und andere Geräte in ihrer Funktionswise beeinträchtigt werden.
HINWEIS ZUR PRÜFUNG DES SCHWEISSPLATZES UND DER SCHWEISSANlage
Allgemein
Der Anwender ist fur die korrekte Einsatz des SchweiBerates und des Materials gemaB den Herstellerangaben verantwortlich. Treten elektromagnetischer Storungen auf, liegt es in der Verantwortung des Anwenders mit Hilfe des Herstellers eine Lösung zu finden. Die korrekte Erdung des SchweiBplatzes inklusive aller Gerate hilft in vielen Falle. In einigen Falle kann eine elektromagnetische Abschirmung des SchweiBstroms erforderlich sein. In einigen Falle kann eine elektromagnetische Abschirmung des SchweiBstroms erforderlich sein. Eine Reduzierung der elektromagnetische Storungen auf ein niedriges Niveau ist auf jeder Fall erforderlich.
Prüfung des Schweißplatzes
Der Anwender muss potenzielle elektromagnetische Probleme der Umgebung prufen vor dem Installieren der
WiderstandsschweBeinrichtungen. Zur Bewertung potentieller elektromagnetischer Probleme in der Umgebung sollte der Anwender folgenden berücksichtigten:
a) Netz-, Steuer-, Signal-, und Telekommunikationsleitungen;
b) Radio- und Fernsehgeräte;
c) Computer und andere Steuereinrichtungen;
d) Sicherheitskritische Einrichtungen wie Industrieanlagen;
e) die Gesundheit benachbarter Personen, insbesondere wenn diese Herzschrittmacher oder Hörgeräte/TRagen;
f) Kalibrier- und Messeinrichtungen;
g) die Störfestigkeit anderer Einrichtungen in der Umgebung.
Der Anwender muss die Verfugbarkeit anderer Alternativen prufen. Weitere Schutzmaßnahmen können erforderlich sein;
h) durch die Tageszeit, zu der die SchweiBarbeiten ausgeführrt werden müssen.
Die Gröbe der zu beachtenden Umgebung ist von den örtlichen Strukturren und anderen Dort stattfindenden Aktivitäten abhängig. Die Umgebung kann sich über die Grenzen des Schweizplatzes hinaus erstrecken.
Prüfung des Schweiβgerätes
Neben der Überprüfung des Schweißplatzes kann eine Überprüfung des Schweißgerätes weitere Problem lose. Die Prüfung soll gemäß Art. 10 der IEC/CISPR 11 durchgefuhrt werden. In-situ Messungen können auch die Wirksamkeit der Minderungsmaßnahmen bestätigen.
HINWEISÜBER DIE METHODOEN ZUR REDUZIERUNG ELEKTROMAGNETISCHER FELDER
a. Öffentliche Stromversorgung: Öffentliche Stromversorgung: Das Widerstandsschweigerat soll gemäß der Hinweise des Herstellers an die öffentliche Versorgung angeschlossen werden. Falls Interferenzen auftreten, können weitere Maßnahmen erforderlich sein (z.B. Netzfilter). Eine Abschirmung der Versorgungskabel durch ein Metallrohr kann erforderlich sein.. Kabeltrommel sollenn vollständig abgerollt werden. Abschirmung von anderen Einrichtungen in der Umgebung oder der gesamten SchweiBeinrichtung konnen erforderlich sein.
b. Wartung des Gerätes und des Zubehör: Das Wunderstandsschweiger muss gemäß der Hinweise des Herstellers an die öffentliche Versorgung angeschlossen werden. Alle Klappen und Deckel am Gerät müssen im Betrieb geschlossen sein. Das Schweigerat und das Zubehör dürfen nur den Anweisungen des Geräteherstellers gemäß verändert werden.
c. Schweibkabel : Schweibkabel sollen so kurz wie möglich sein und gebündelt am Boden verlaufen.
d. Potenzialausgleich: Alle metallischen Teile des Schweißplatzes müssen in den Potentialausgleich einbezogen werden. Bei gleichzeitiger Berührung des Brennerssspitze und metallischer Teile besteht die Gefahr eines elektrischen Schlags. Der Anwender muss sich von metallischen Bestückungen isolieren.
e. Erdung des Werkstucks: Die Erdung des Werkstucks kann in bestimmte Fälle die Störung reduzieren. Erden Sie keine Werkstücken, wenn dadurch ein Verletzungsrisiko für den Benutzer oder die Gefahr der Beschädigung anderer elektrischer Geräte entsteht. Die Erdung kann direkt oder über einen Kondensator erfolgen. Der Kondensator soll gemäß der nationalen Normen gewählt werden.
f. Schutz und Trennung: Der Schutz und die selektive Abschirmung andere Leitungen und Geräte in der Umgebung konnen Interferenzprobleme reduzieren. Die Abschirmung der gesamten Schweizzone kann bei speziellen Anwendungen nötig sein.
TRANSPORT DER SCHWEISSSTROMQUELLE

Das Schweigerat lasst sich mit dem Tragegurt auf der Geräte Oberseite bequem haben. Unterschieden Sie jedoch nicht dessen Eigengewicht! Der Handgriff ist jeder kein Lastaufnahmeittel.
Ziehen Sie niemals an Kabeln, um das Gerät zu bewegen.
Das Gerätarf nicht über Personen oder Objekte hinweg gehoten werden.
AUFSTELLUNG
- Achten Sie auf eine gute Belüftung und ausreichend Schutz bzw. Ausstattung der Räumlichkeiten. Der Netzstecker muss zu jeder Zeit frei zugänglich sein.
- Verwenden Sie das Gerät nicht in einer elektromagnetisch sensiblen Umgebung.
Die Versogung-, Verlangerung- und SchwieBkabel müssen komplett abgerollt werden um Uberhitzerisiko zu verhindern.

Der Hersteller GYS haftet nicht für Verletzungen oder Schäden, die durch unsachgemäß Handhabung dieser Gerätes entstanden sind.
WARTUNG/HINWEISE


- Die Benutzer des Gerätes mussen für den Gebrauch unterwiesen werden, um alle Einstellungen abrufen zu können, die das Gerät bietet, und um alle Anwendungen sachkonform durchzuführen (z.B.: Karosseriebau).
- Vor jeder Fahrzeugreparatur ist zu überprüfen, ob der Schweißprozess vom Hersteller genehmigt ist.
Die Wartung und Reparatur des Generators darf nur vom Hersteller durchgefuhrt werden. Jeder Eingriff in den Generator durch einen Dritten fuhrt zur Ungültigkeit der Garantiebedingungen. Der Hersteller leht jegliche Haftung ab, die durch Störfälle oder Pannen nach dem Eingriff entsehen.
- Stromversorgung durch Herausziehen des Steckers unterbrechen und zwei Minuten warten, bevor an dem Gerät garbeitet wird. Die Spannungen und Strome im Gerät sind hochgefährlich.
- Durch die Benutzung unterliegen alle SchweiBwerkzeuge einem VerschleB. Auf saubere Werkzeuge ist zu achten, damit das Gerät seine maximalen Leistungen erreichen kann.
Vor Benutzung der Pisto is der Zustand von verschadenen Werkzeugen zu uberprüfen (Stern, Einpunktelektrode, Karbonelektrode, ... ) und gegebenens falls zu reinigen oder sie zu ersetzen, falls sie in einem schlechten Zustand sind.
- Nehmen Sie regelmäßig (mindestens 2 bis 3 Mal im Jahr) das Gehäuse ab und reinigen Sie das Innere des Gerätes mit Pressluft. Lassen Sie das Gerät regelmäßig von einem qualifizierten Techniker auf die elektrische Betriebssicherheit prufen.
- Überprüfen Sie regelmäß den Zustand des Netzkabels und des Kabelstrangs des Schweizstromkreises. Sollten Zeichen von Beschädigungen sightbar sein, sind sie auszutauschen, durch den Hersteller, seinen Kundendienst oder eine Person mit ähnlicher Qualifikation, um jegliches Risiko zu vermeiden.
- Lüfungsschlitze nicht bedecken.
BETRIEBSANLEITUNG
BESCHREIBUNG
Dieses Gerät wurde konzipiert, um folgende Arbeiten in Karosseriewerkstätten ausführten zu können : Anschweiben von Zugösen, Ausziehsternen, Nieten, Bolzen, U-Scheiben und Zugnägeln; Ausbeulen von Hagelschlagdellen oder Beseitigung ähnlicher Karosserieschäden; Einschrumpfen von Blechverspannungen oder kleineren Unebenheiten mittels Karbonelektrode bzw. spezieller Elektrode.
| Zubehr 2600 | 2700 | 34.02 34.04 | 39.02 39.04 | PRO 230 PRO 400 |
| Masseblech | ✓✓✓ | |||
| Pistolenkabel separat | ✓ | ✓ | ||
| Automatic Quick Gun | ✓✓ | |||
| Manual Quick Gun | ✓ | ✓ | ||
| Spotter Box | ✓ | |||
| Spotter Box Pro | ✓ |
NETZANSCHLUSS
- GYSPOT 2600 / 2700 / 34.02 / 39.02 / Pro 230 : Es besitz einen Schutzkontaktstecker (Schukostecker) (EEC7/7) und muss an eine einphasige, geerdete 230V/16A (50-60Hz) Schutzkontaktsteckdose angeschlossen werden. ((Zmax 39.02 / 34.02) = 0.84Ω) & (Zmax 2600 / 2700) = 0.77Ω))
- GYSPOT 34.04 / 39.04 / Pro 400 : Es besitz einen Schutzkontaktstecker (Schukostecker) (EEC7/7) und muss an eine zweiphasige, geerdete 400V/16A (50-60Hz) Schutzkontaktsteckdose angeschlossen werden. (Zmax = 0.77Ω) Der im Teil «Elektrische Eigenschaften» thises Handbuches angegebene aufgenommene Dauerstrom (I1p oder ILp) entspricht den maximalen Nutzungsbedingungen.itte prufen Sie, ob die Stromversorgung und die Absicherung mit dem Strom, den Sie benotigen, ubereinstimmen. In Ländern mit abweichender Netzversorgungswerten kann ein Tausch des Netzsteckers erforderlich sein, um die maximale Leistung abrufen zu konnen.
NB: Wenn durch das Gerät die Stromversorgung unterbrochen bzw. die Schutzinstallation ausgelöst wird, überprüfen Sieitte, ob Sie die richtige Sicherung und den entsprechenden Überlastschaltertyp benutzen.
TECHNISCHE DATEN
| 2600 2700 | 34.02 34 | .04 39.02 | 39.04 PRO | 230 PRO 400 | |||
| ELEKTRISCHE DATEN | |||||||
| Nennspannung. U1N 1 ~ 230 V 2 ~ 400 V 1 ~ 2 | 30 V 2 ~ 400 V 1 ~ 230 V 2 | ~ 400 V | |||||
| Frequenz 50/60 Hz | |||||||
| Leerlaufspannung U20 / U2d 5.5 V 7.6 V 7.8 V | De 0.5 à 7.4 V | ||||||
| Dauerleistung Sp | 1 kVA | 1.8 kVA | 2.0 kVA | 1.8 kVA | |||
| Dauerstromversorgung I1p / ILp | 4.7 A | 6.9 A | 5.3 A | 7.8 A | 4.7 A | 7.8 A | 4.7 A |
| Maximaler primärer Dauerkurzschlussstrom I1cc / ILcc | 43 A | 80 A | 51 A | 90 A | 52 A | 90 A | 52 A |
| Maximaler sekundärer Kurzschlussstrom I2cc | 1800 A | 2400 A | 2600 A | 2800 A | |||
| Sekundäre Dauerstrom I2p | 160 A | 240 A | 270 A | 270 A | |||
| Schweizstromtyp | |||||||
| THERMISCHE DATEN | |||||||
| Betriebstemperatur | De - 10°C à + 40°C | ||||||
| Lagertemperatur | De -20°C à +55°C | ||||||
| MECHANISCHE DATEN | |||||||
| Abmessungen (cm) | 20x32x18 | 22.5x36 x23.5 | |||||
| Gewicht (kg) | 17.8 | 21 | 22.7 | 23 | 25.5 | 25.5 | |
| Schutzart | IP 21 | ||||||
ARBEITSBEGINN UND EINSTELLUNGEN (ST. 2, FIG III)
A - Gyspot 39.02 / 39.04 / Pro 230 / Pro 400
- Schlieben Sie die Maschine an das vorhandene Stromnetz an.
SchlieBen Sie die Pistole mit Hilfe des Anschlusssteckers an die entsprechende SchweiBkabelbuchse an:
NB: Pro 230 und Pro 400 verfügen über einen Stecker, der es ermöglich, das Schweiben mit dem Auslöser der Pistole zu aktivieren:
- Schlieben Sie diesen Stecker an, wenn Sie den Auslöser der Pistole benutzen wollen
-
Ziehen Sie den Stecker, wenn Sie die automatische Auslösung des Schweibvorgangs durch das Gerät bevorzugen (Siehe ANWENDUNG)
-
Betätigen Sie den EIN/AUS Schalter ( 6).
Die Anzeigen schalten sich nach weniger Sekunden ein. Das Gerät zeigt an: -
① Ausziehwerkzeug, Vorgabe 1, (Ausbeulgleithammer m. Sterneinsatz/Manuspot).
-
(2) Leistungsstufe, Vorgabe 5, (Voreinstellung für Stahlbleche 0,8mm).
-
Um die Leistungsstufe zu wechseln, drücken Sie die Tasten + oder - ③. Wenn Sie eine dieser Tasten gedrückt halten, wechselt die Leistungsstufe fortlaufend automatisch auf dem Display.
Die Wahl der jeweiligen Leistungsstufe ist der zu bearbeitenden Blechstärke anzupassen (fig. IV- A).
Um das Ausziehwerkzeug zu wechseln, drücken Sie die Taste "Tool selection" (4).
Die Anzeige fur die Wahl des Ausziehwerkzeugs beginnt fur 5 Sekunden zu blinken. Wahrend dieser Zeit ist es möglich das Identifikationsnummer des Ausziehwerkzeugteils zu ändern, indem man die Taste + oder - drück.
Ausziehwerkzeuge-Programme (fig. IV- ⑧)
| 1 | Ausbeulreparatur mit Sternaufsatz oder Schlaghammer | 5 | Anschweiben von Zierleistenbolzen |
| 2 | Anschweiben von Welldraht oder Zugbits 6 Anschweiben von U-Scheiben | ||
| 3 | Einglüten von Anschweibpunkten 7 Anschweiben von Gewindebolzen | ||
| 4 | Graphitelektrode zum Blecheinziehen durch Erwärmen |
-
Schlieben Sie das Gerät an eine geeignete Stromquelle an,
Wahlen Sie den Anwendungsmodus mit Hilfe des Potentiometers: -
Bereich 6 (links) : für das Anschweiben von Ausbeulsternen oder zum Anschweissen von Ringösen für das
Ausziehen von ebenen Flächen - Bereich 7 (oben) : für das Anschweissen von Wellendraht, verbesserten für rundliche Teile geeignet
- Bereich 8 (Rechts) Einglätten von Anschweibpunkten mittels geeigneter Kupferelektrode
Um die Leistung anzupassen, stellen Sie mit dem Potentiometer die gewünschte Stärke in der gewährten Stufe ein.
ANWENDUNG
1-Auslösen des Schweibvorganges
Gyspot Pro 230 / Pro 400
Der Gyspot Pro 230 und Pro 400 ermöglicht zwei unterschiedliche Auslösefunktionen:
- manuell, mittels des Pistolentasters (Steuerleitungstecker angeschlossen)
- automatisch : siehe unter. (Steuerleitungsstecker gezogen).
Schlieben Sie im manuellen Modus Pistole und Steueranschluss an. Im manuellen Modus lost das grat nicht selbstständig aus, sondern der Schweißvorgang muss mittels Tasterdruck erfolgen. Der Schalter erhögt das Ein- und Abschalten des Auslösers der Pistole.

GYSPOT 2600 / 39.02 / 39.04 / Pro 230 / Pro 400 mit Steueranschluss abgeklemmt
Das Gerat verfugt über eine automatische Auslösefunktion. Es erkennt den Kontakt zum Werkstück selbstständig und lost die Schweissung innerhalb einer Sekunde aus. Um eine weitere Schweissung durchzuführn, muss dieser Kontakt für mindestens eine halbe Sekunde unterbrochen werden um dann wieder erneut zu starten.
Gyspot 2700 / 34.02 / 34.04
Dieses Gerät ist mit einer manuell auslösen Pistole ausgestattet. Ein Schalter (Abb. III - 10) erhögt die Auswahl zwischen „Kohleelektrode" bzw. „anderen Werkzeugen" (Stern, Ösen, Welldraht,...). Mit einem Potentiometer erfolgt die Stromeinstellung für das ausgewählte Werkzeug: Bereich 1-3: andere Werkzeuge, Bereich 4 (Endanschlag): Kohleelektrode. Beim Einschalten des Gerätes blinking alle 1/2 Sek. eine gelbe «STOP»-LED und meldet, dass der Brennertaster aktiv oder dessen Kabel beschädigt ist.
2-Betrieb
Gehen Sie wie folgt vor:
-
Schliessen Sie die Masseklemme des Gerätes an das Werkstück wie folgt an:
-
so nah wie möglich an der zubearbeitenden Stelle auf dem Werkstück.
- schliessen Sie die Klemme nicht an weiter entfernten oder)sagar,galvanisch"getrennten Bereichen der Karosserie an. (Zum Beispiel: nicht die Klemme an der Tur anschliessen um am Kotflugel auszubeulen)
-
schleifen Sie die Stelle an der der Kontakt zum Werkstück erfolgen soll metallisch blank.
-
bringen Sie am Ende der Pistole das gewünschte Werkzeug an mit dem Sie zunachst arbeiten möchten.
Wahlen Sie das Werkzeug und die Leistung (siehe Anteil bezüglich „Anschaltung" und „Einstellung") - Berühren Sie das Werkstück und stellen Sie so den Kontakt für die Zündung her.
- Setzen Sie ihren Schweisspunkt.

Achtung : Um das Gerät optimal zu verwenden, benutzen Sieitte die Masseklemme und Pistole, die mit der Maschine geliefert werden!
ÜBERHITZUNGSSCHUTZ DES STROMERZEUGERS
Die Maschine ist mit einem automatischen Überhitzungsschutz-System ausgestattet. Bei intensivem Gebrauch schaltet diese System das Gerät für kurze Zeit ab (die gelbe Anzeige „Wahl des Ausziehwerkzeugs" leuchtet auf).
HERSTELLERGARANTIE
Die Garantieleistung des Herstellers erfolgt ausschließlich bei Fabrikations- oder Materialfehlern, die binnen 24 Monate nach Kauf angezeigt werden (nachweis Kaufbeleg). Nach Anerkenntnis des Garantieanspruchs durch den Hersteller bzw. seines Beaufragten erfolgen eine für den Käufer kostenlose Reparatur und ein kostenloser Ersatz von Ersatzteilen. Die Garantiezeitraum bleibt aufgrund erfolgter Garantieleistungen unverändert.
Ausschluss:
Die Garantieleistung erfolgt nicht bei Defekten, die durch unsachgemäßigen Gebruach, Sturz oder harte Stöbe sowie durch nicht autorisierte Reparaturen oder durch Transportschäden, die infolge des Einsendens zur Reparatur, hervorgerufen worden sind. Keine Garantie wird für Verschleibteile (z. B. Kabel, Klemmen, Vorsatzscheiben usw.) sowie bei Gebruachsspuren übernommen.
Das betreffende Gerätitte immer mit Kaufbeleg und kurzer Fehlerbeschreibung ausschließlich über den Fachhandel einschicken. Die Reparatur erfolgt erst nach Erhalt einer schriftlichen Akzeptanz (unterschrift) des zuvor Kostenvora-ranschags durch den Besteller. Im Fall einer Garantieleistung tragdt der Hersteller ausschließlich die Kosten fur den Rückversand an den Fachhändler.
NORMA
CONSIGNA GENERAL

ELEKTRISCHE VEILIGHEID

De garantie dekt nicht :

GYSPOT PRO 230 / 400
| N° PRO 230 PRO 400 | ||
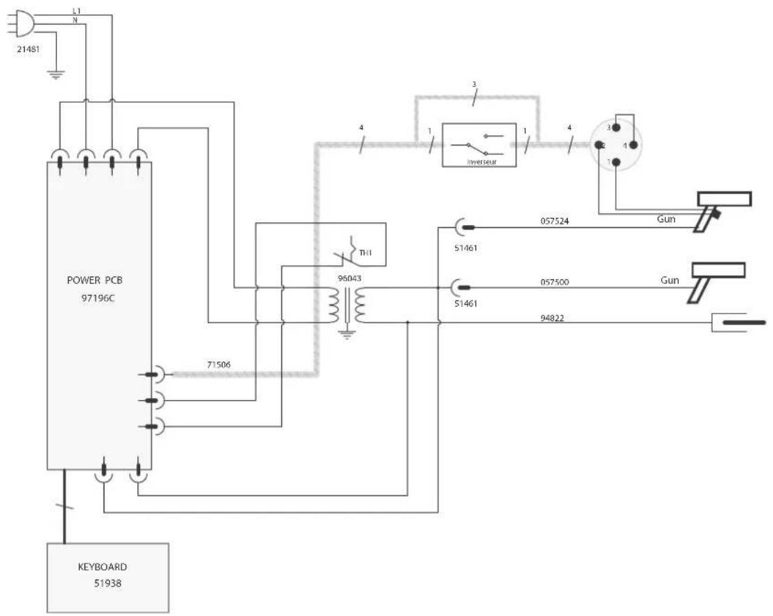
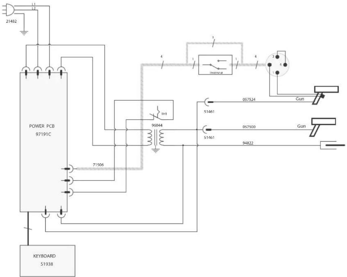
| 1 | Poiignée / Handle / Tragegriff / Manija / Ручka / Handvat / Impugnatura | 56047 |
| 2 | Clavier / Keypad / Bedienfeld / Teclado / Панень уравлия / Bedieningspaneel / Tastiera | 51938INDX |
| 3 | Connecteur gâchette pistolet / Gun trigger connection / Anschluss manuelle Pistole / Conector de gatillo para pistola / Коннектор trigu_REpa постолета / Aansluiting trekker pistool / Connettore pulsante pistola | 71506 |
| 4 | Connecteur TEXAS / TEXAS Connector / TEXAS-Anschluss / Conector TEXAS / Разем TEXAS / TEXAS aansluting / Connettore TEXAS | 51461 |
| 5 | Plaque cuivre masse / Earth copper plate / Masseblech Kupfer / Placa de cobre de masa / Медая плентах мась / Koperen massa / Placca di massa in rame | 71647 |
| 6 | Circuit électronique / Circuit board / Platine / Tarjeta electrónica / Эльkn�探测ные плata / Elektronisch circuit / Circuito elettrico | 97196C 97 |
| 7 | Thermostat / Thermostat / Thermosensor / Termostat / Термостат / Thermostat / Termostat | 51349 |
| 8 | Transformateur / Transformer / Transformador / Transformador / Тразсфорат / Transformator / Trasforma tore | 96043 |
| 9 | Cable de masse / Earth cable / Massekabel / Cable de masa / Massakabel / Cavo di massa 94822 | |
| 10 | Cordon d'alimentation / Power supply cable / Netzleitung / Cable de alimentación / Кабель мась / Voe-dingskabel / Cavo d'alimentazione | 21481INDX 21482INDX |
| 11 | Interrupteur noir manette rouge / Black switch red lever / roter Schalter / Interruptor negro con manija roja / Шнор пitaима /Черный виклочATEь / Zwarte schakelaar rode hendel / Interruttore nero manetta rossa | 52464 |
Automatic Quick gun (réf. 057500)

| N° | ||
| 1 | Vis de maintain / Holding screw / Halteschraube / Tornillo de sujeción / Уdeckожавочи винт / Schroef / Vite di tenuta | 41031 |
| 2 | Plaque de serrage / Hose plate / Klemplatte / Placa de sujeción / Зжимная пл actina / Klemplaatje / Placca di serraggio | 98920 |
| 3 | Passé fil / Wire guide hole / Zugentlastung / Guía para cable / Рождения втулке для кабеля / Doorvoer tule / Passa filo | 56145 |
| 4 | Coque pistolet / Gun casing / Gehäuse Pistole / Carcasa de pistola / Корунс пистоleta / Pistool behuizing / Involucro pistola | 56144 |
| 5 | Connecteur TEXAS / Texas connector / TEXAS-Anschluss / Conector TEXAS / Paşьем TEXAS / TEXAS aansluiting / Connettore TEXAS | 51462 |
| 6 | Collier serrage pour mandrin Quick Gun / Hose clamp for Quick Gun / Schnellspanner Quick Gun / Abrazadora de tubo para mandrin Quick gun / Зжимнýхомут для Myфты Quick Gun / Klembeugel voor mandrel Quick Gun / Collare di serraggio per mandrino Quick Gun | 51199ST |
| 7 | Mandrin Quick Gun avec collier de serrage / Quick Gun with hose clamp / Aufnahme mit Schnellspanner Quick Gun / Mandrin Quick Gun con abrazadora de tubo / Myфtra Quick gun с зжимнýхомутом / Mandrel Quick Gun met klembeugel / Mandrino Quick Gun con collare di serraggio | 057531 |

GYSPOPT PRO 230
GYSPOT PRO 400

ICONES / SYMBOLS / ZEICHENERKLÄRUNG / ICONOS / CUMBOJBI / PITTOGRAMMI / PICTOGRAMMEN
| A | - Attention ! Lire le manuel d'instruction avant utilisation. - Caution ! Read the user manual. - Achting! Lesen Sie die Betriebsanleitung. - iCuidado! Lea el manual de instructaciones après de su uso. - Виимане! Рочтete Исттукшиноerveed Истлобанем. - Attenzione! Leggere il manuale utente. - Let op! Lees aandachtig de handleiding. | |
| ~ | Courant de soudage alternatif - Alternating welding current - Wechselschweifstrom - Corriente de soldadura alterna - Пелеменный сваронь ток - Wisselstroom - Corrente di saldatura alternato | |
| A | Ampères - Ampres - Amperios - Amnep - Ampre | |
| V | Volt - Volt - Voltio - ВOLT - Volt | |
| Hz | Hertz - Hertz - Hertz - Hercul - Hercul - Hertz | |
| UN | Tension d'alimentation assignée - Rated power supply voltage - Nennspannung - Tensión de alimentación asignada - Homináhóneu nojarque y nojarque nominale voedingsspanning - Tensión di alimentazione nominale | |
| SP | Puisance permanente (au facteur de marche de 100%) - Permanent power (at a 100% duty cycle) - Dauerleistung (@ 100%) - Potencia permanente (al cido de trabajo de 100%) - Montsén houmao mooshocb (npi PB 100%) - Permanent vermogen (bjn een inschakduur van 100%) - Potenza permanente (al fattore di marcia de 100%) | |
| U20 | Tension alternative à vide - Alternative no load voltage - Leerwechselspannung - Tensión altema en vacío - Пелеменhoe nojarque houmae xoloctórgo xóda - Alternativte nullastanspanning - Tensión altema in vuto | |
| I2CC | Courant maximal de court-circuit secondaire - Maximal current of a secondary short circuit - Maximaler sekundärer Kurzschlussstrom - Corrione maxima de cortocircuito secondario - Масималын ток корotokог Замени на вlorунке - Secondaire maximale kortsluitingss-troomsterkte - Corrente massima di corto-circuito secondario | |
| I2P | Courant permanent au secondaire - Permanent current to secondary - Sekundäre Dauerstrom - Corrione permanente en el secundario - Пocl'tянneyн ток на вlorунке - Permanente secondaire stroom - Corrente permanente al secondario | |
| m | Masse de la machine - Mass of the machine - Masse des Gerätes - Masa de la macquina - Macca annapata - Gewicht van het apparait - Massa della macchina | |
| IP21 | - Protégé contre l'accès aux parties dangereuses avec un doigt, et contre les chutes verticales de gouttes d'eau - Protected against rain and against fingers access to dangerous parts - Schüttet gegen Berührung mit gefährlichen Teilen und gegen senkrechten Wasser tropfenfall - Protejido contra el acces o partes peligrasos con el dedo y contra las caidas verticales de gotas de agua -Зашеньот od noctурахь в озайся чаши, в поадения веташи - Baveligde谈起 de toegang tot govaarlijke delen met een vinger, en togete verticala vallende waterdruppels - Protette contro pioggia e contro l'acceso delle dit in parti pericolose | |
| CE | - Matériel conforme aux Directives europeennes. La déclaration UE de conformité est disponible sur notre site (voir à la page de couverture). - Device complies with europeans directives, The EU declaration of conformity is available on our website (see cover page). - Gerät entspricht europäischen Richtlinien. Die Konformitätserkläring finden Sie auf unsere Websites. - Aparato conforme a las directivas europeas. La déclaration de conformidad UE está disponible en{nuestra网页 web (dirección en la portada). - Уточны соовтсгует дурахьам Евrosонда. Дурахьам соовтсгует дурахьам на нашем саite (ссылka на obloхку). - Apparaat in overeendenming met de Europee richtlijnen. De verklaring van overeendenming is te downloaden op once website (adres vermed op de omslag). - Materiaie in conformità alle Dirette europee. La dichiarazione di conformità è disponibile sul loro sito (vedere sulla copertina). | |
| EAC | - Marque de conformité EAC (Communauté économique Eurasienne). - Conformity mark EAC (Eurasian Economic Commission). - EAC-Konformitätszeichen (Eurasische Wirtschaftsgemeinschaft). - Marca de conformidad EAC (Comunidad economica euroasiática). - Маркравka соовтсгует EAC (Еврацialsьке лесомпец coobustecbo. - Marchio conformità EAC (Commissione economica eurasiatica). - EAC (Euraziatische Economische Gemeenschap) merkteken van overeendenming | |
| UKCA | - Matériel conforme aux exigences britanniques. La déclaration de conformité britannique est disponible sur notre site (voir à la page de couverture). - Equipment in compliance with British requirements. The British Declaration of Conformity is available on our website (see home page). - Das Gerät entspricht den britschen Richtlinien und Normen. Die Konformitätserkläring für Grossbritannien ist auf unserer Internetseite verfügbar (siehe Titelseite). - Equipo conforme a los requisitosBritánicos. La Declaración de Conformidad Británica está disponible en{nuestra网页 web (vase la portada). - Матриал соовтсгует Требовимь Великовитани. Завлиные о соовтсгует ду равлика на Великовитани ду pashунma Naшем Be6-calte (см. павлико-strelimii). - Materiaial conform aan de Britse eisen. De Britse verklaring van overeendenming is beschikbaar op once website (zie omslagpagina). - Materiaie conforma alla esigenze britanniche. La dichiarazione di conformità britannica è disponibile sul loro sito (vedere网页 di copertina). | |
| - CMIM : Certification Marocaine - CMIM : Morocco Certification - CMIM : Marokkanische Zertificierung - CMIM : Certification Marroqui | - CMIM : Мароканская certificacao - CMIM : Marokkanense certification - CMIM : Certification Marocina | |
| - L'arc électricque produit des rayons dangereux pour les yeux et la peau (protégéez-vous!). - The electric arc produces dangerous rays for eyes and skin (protect yourself!). - Der elektrische Lichtbogen versurscht Strahlungen auf Augen und Haut (Schützen Sie sich!). - El arco électrique produce radiaciones peligrosas para los ojos y la piel. Protégéase. - Эльктуедега дуаだت илуную оданes专门为 ялдз и кожи (носочtle зашичною ожеду!). - L'arc elettrico produce raggi pericolosi per gli occhi e la pelle (proteggers!). - Booglassen kan gaevaarlijk hijen en ernstige en zelfs dodelijke verwondingen verooorzaken. | ||
| ISO 669:2016 | - La source de courant de soudage est conforme aux normes IEC62135-1 et EN ISO 669. - This welding machine is compliant with standard IEC62135-1 et EN ISO 669. - Das Gerät entspricht der Norm IEC62135-1 und EN ISO 669 für Schweißgeräte. - La fuente de corrente de soldadura es conforme a las normas IEC62135-1 y EN ISO 669. - Истонник сварочаг тoka оtmениховл Нормам IEC62135-1 и EN ISO 669. - De lasstroombron is in overeenstemming met de normen IEC62135-1 en EN ISO 669. - La fonte di corrente di saldatura è conforme alle norme IEC62135-1 e EN ISO 669. | |
| - Produkt faisant l'objet d'une collecte sélective - Ne pas jeter dans une poubelle domestique. - Separate collection required, Do not throw in a domestic dustbin. - Für die Entsorgung Ihres Gerätes gelten besondere Bestimmungen (Sondermüll). Es darf nicht mit dem Hausmüll entsorgt werden. - Este produit es的对象 de una colecta selectiva - Ne lo tire a la basura domestica. -Этот annaparato ndéxejt утимл堑ши - He býbpaçьайе eró в домашян мусорpopовд. - E' richiesta una raccolta differenziata, non gettare in un bidone della spazzatura domestica. - Afzonderlijke inizameling vereist volgens de Europese richtlijn 2012/19/UE. Gooi het apparaat niet bij het huishoudelijk afval ! | ||
| - Produkt recyclable qui relève d'une consigne de tri. - This product should be recycled appropriately. - Recyclingprodukt, das gesondert entsorgt werden muss. - Produktocrecilable que require una separación determinada. - Θrot annaparato ndéxejt утимл堑ши. - Product recyclebaar, niet bij het huishoudelijk afval gooien. - Produktot riciclabile soggetto a raccolta differenziata. | ||
| - Information sur la température (protection thermique) - Temperature information (thermal protection) - Information zur Temperatur (Thermoschutz) - Información sobre la temperature (protección térmica) - Информая no tempeρatype (тэрноэцента) - Informazioni temperatura (protezione termica) - Informatatie over de temperatuur (thermische beveiliging) | ||

EinfachAnleitung