PDM4220 - Fernseher YAMAHA - Kostenlose Bedienungsanleitung
Finden Sie kostenlos die Bedienungsanleitung des Geräts PDM4220 YAMAHA als PDF.
Benutzerfragen zu PDM4220 YAMAHA
0 Frage zu diesem Gerät. Beantworten Sie die, die Sie kennen, oder stellen Sie Ihre eigene.
Eine neue Frage zu diesem Gerät stellen
Laden Sie die Anleitung für Ihr Fernseher kostenlos im PDF-Format! Finden Sie Ihr Handbuch PDM4220 - YAMAHA und nehmen Sie Ihr elektronisches Gerät wieder in die Hand. Auf dieser Seite sind alle Dokumente veröffentlicht, die für die Verwendung Ihres Geräts notwendig sind. PDM4220 von der Marke YAMAHA.
BEDIENUNGSANLEITUNG PDM4220 YAMAHA
BEDIENUNGSCANLEITUNG
BRUKSANVISNING
MANUAL DEL USUARIO
USER'S MANUAL
Herzlichen Glückwunsch zum Kauf des Yamaha Hochauflösungs-Plasmamonitor.
Lesen Sie diese Anleitung vor der Inbetriebnahme des Monitors
sorgfällig durch, um sich mit der Bedienung vertraut zu machen.
Heben Sie die Anleitung zum späteren Nachschlagen gut auf.
Hinweise zur Aufstellung:
Dieses Produkt wird unter der Annahme vertrieben, dass es von qualifiziertem Fachpersonal aufgestellt wird. Lassen Sie die Aufstellung immer von Fachleuten oder dem Personal des Fachhandlers des Produkts ausfuhren. YAMAHA kann keine Verantwortung für Schäden übernehmen, die durch Fehler bei der Aufstellung oder Anbringung, Fehlbedienung, Modifikation oder Naturkatastrophein verursacht werden.
Hinweis für Handler:
Nach der Aufstellung übergeben Sie these Produkt dem Kunden und erklärern dem Kunden die Handhabung des Produkts.
Hinweis zu dieser Bedienungsanleitung
Die Informationen in dieser Anleitung können ohne vorherige Ankündigung geändert werden.
- Bei der Erstellung dieser Anleitung wurde äußert sorgfältig gearbeitet, aber es ist unwilling, auszuschreiben, dass sich trotzdem Fehler eingeschieden haben. Falls Sie Kommentare, Meinungen oder Fragen zu thisem Produkt haben, wenden Sie sichitte an ihren Fachhändler.
- Ein vollständiges Verständnis der Eigenschaften dieser Produkt, einschließlich technischer Hardware- und Softwaredaten und Begrenzugen beim Einsatz ist für den richtigen Gebrauch des Produkts unabdingbar. Wir können keine Verantwortung für Schäden übernehmen, die durch unsachgemäßem Umgang mit dem Produkt hervorgerufen werden.
- Reproduktion dieser Anleitung, sowohl vollständig als auch auszugsweise, ist ohne unsere ausdrückliche schriftliche Genehmigung nicht gestattet.
- Alle Marken- oder Produktnamen sind Warenzeichen oder eingetragene Warenzeichen der jeweiligen Inhaber.
BESONDEREMERKMALE
Groβes, hochauflösendes Plasma-Displayfeld
Das 42-Zoll-Farb-Plasma-Displayfeld mit einer Auflösung von 1024 (H) x 1024 (V) Pixel, möglichst einen groben Bildschirm (Seitenverhältnis: 16:9) mit hoher Auflösung und ein Displayfeld mit flachen Abmessungen. Frei von elektramagnetischen Interferenzen durch geomagnetische Quellen und Stromleitungen in der Umgebung liefert das Display qualitativ hochwertige Bilder ohne Farbverfalschungen und Bildverzerrungen.
Hochleistungs-Digitalprozessor
Eine große Anzahl von Eingangssignalen kann verarbeitet werden, einschließlich Composite, Component und HDMI. Der Hochleistungs-Digitalprozessor erzeugt das fein strukturierte Bild mit dynamischen Kontrast. Aufderdem stimmt er mit einer groBen Reihe von PC-Signalen überein, von 640 x 400 und 640 x 480 VGA bis 1600 x 1200 UXGA. (Analog-Eingang)
Leicht zu bedienende Fernbedienung und Onscreen-Anzeigesystem
Die mitgelieferte Fernbedienung erleichtert das Einstellen von Displayregiern. Außen dem zeit das Onscreen-Anzeigesystem den Status des Signalempfangs und die Display-Einstellungen auf leicht verstandliche Weise an.

Das " HD ready "Lgo ist eine Marke der EICTA.
Anschluss an ein Videogerät
- Drei Scart-Anschluss*1, ein Composite/S-Anschluss*2, ein Komponenten-Anschluss*3 und ein HDMI-Anschluss wurden hinzugefügt. Ein Composite-Video-Ausgangsanschluss ist auch als Monitor-Ausgang vorhanden.
AV1 Scart fur Composite/ S-Video AV2 und AV3 fur Composite/ RGB
2 Ein Composite/S-Anschluss =Seiteneingang
3 Wenn bei einem AV4-Eingang ein Composite-Anschluss und ein Komponenten-Anschluss gleichzeitig verwendet werden, wird der Komponenten-Anschluss aktiviert. - Eine große Anzahl anderer Geräte als PCs kann ebenfall angeschlossen werden.
Optionen
Fragen Sie ihren Fachhändler nach Einzelheiten.
GeratefuB (PDS-342)
- Wandmontageteile (PWK-242)
- Holzverkleidung (4 Farben)
- These Bedienungsanleitung wurde gedruckt, bevor die Produktentwicklung endgültig abgeschlossen war. Es ist möglich, dass Produktdaten aufgrund von z.B. Produktverbesserung nach der Drucklegung geändert werden; wir behalten und das Recht zu solchen Änderungen vor. In thisem Fall haben die Spezifikationen am Produkt selbst Vorrang vor den Angaben in dieser Anleitung.
WARENZEICHEN-BESTÄTIGUNG
VGA und XGA sind eingetragene Warenzeichen der International Business Machines Corporation.
APPLE und Macintosh sind eingetragene Warenzeichen von Apple Computer, Inc.
Alle Marken- oder Produktnamen sind Warenzeichen oder eingetragene Warenzeichen der jeweiligen Inhaber.
MITGELIEFERTES ZUBEHÖR
Fernbedienung (RPD-342)
- Batterien (2) (AA,R06,UM-3)
- Netzkabel
- Seiteneingang
INHALT
BESONDERE MERKMALE 2
MITGELIEFERTES ZUBEHÖR 2
VORSICHT: VOR DER BEDIENUNG DIESES GERÄTES DURCHLESEN
VORSICHTSMASSREGELN 7
BEZEICHNUNGEN DER KOMPONENTEN .... 8
Hauptgerat 8
Fernbedienung 9
Batterien einlagen 9
Umgang mit der Fernbedienung 9
AUFSTELLUNGSHINWEISE 12
Aufstellung 12
Maßnahmen gegen Herunterfallen 12
Anschluss eines audiovisuellen Gerätes 13
Anschluss an einen PC 15
Befestigen des Seiteneingangs 16
Anschlieben des Netzkabels 17
BEDIENUNGSPANWEISUNGEN 18
Ein- und Ausschalten 18
Umschalten des Eingangs 19
Umschalten der GroBe 19
Lautstärkeeinstellung 21
Ton-Stummschaltung 21
Eingangssignal-Bildschirmanzeige 22
Anzeigen von mehreren Bildern 23
Einfrieren von Bildern. 25
Verwendung des Menübildschirms (Onscreen-Anzeigesystem) 26
EINSTELLUNGEN-MENU (TV-Modus) 27
EINSTELLUNGEN-MENU (Video-Modus) 29
EINSTELLUNGEN-MENU (RGB-Modus: RGB1 (DVI-PC), RGB2 (RGB)) 30
FUNKTION-MENU 32
BILD-MENU (TV/Video-Modus) 33
BILD-MENU (RGB-Modus) 36
TON-MENU 37
ZEITSCHALTUHR-MENU 38
SPRACHEN-MENU 38
ANDERE MERKMALE 39
Automatische Speicherung 39
Ton-Umschaltung 40
Stromsparbetrieb 41
DVD-Player-Ausbahl 41
Signalprüfung (RGB) 42
FEHLERBEHEBUNG 43
Anzeichen, die auf Fehlfunktionen hinweisen 43
Maßnahmen bei fehlerhafter Anzeige 45
PRODUKTSPEZIFIKATIONEN 46
Signaleingang 47
Auflistung der empfohlenen Signale 48
VORSICHT: VOR DER BEDIENUNG DIESES GERÄTES DURCHLESEN.
Dier. e k t t t t t t t t t t t t t t t t t t t t t t t t t t t t t t t t t t t t t t t t t t t t t t t t t t t t t
Niemals den Monitor verwenden, wenn ein Problem aufgetreten ist.
Anormale Zustände wie Austreten von Rauch, merkwürdige Gerüche, kein Bild, kein Ton, zu starker Ton, schadhafte Gehäuse, Bauteile oder Kabel, Eindringen von Flüssigkeiten oder Fremdkörpersn usw. können zu Branden oder elektrischen Schlagen führen.
In thisem Fall mus das Gerat soort ausgeschaltet und der Netzstecker von der Steckdose abgezogen werden. Wenn sichergestelt ist, dass kein Rauch oder Geruch mehr austritt, den Fachhandler benachrichtigen. Niemals versuchen, selbst Reparaturen auszufahren, Denn das ist gefährlich.
Keine Flüssigkeiten oder Fremdkörper eindringen halten.
Durch Eindringen von Flüssigkeiten oder Fremdkörpersn können Brände oder elektrische Schläge hervorgerufen werden. Besondere Vorsicht ist in Haushalten mit Kindern geboten.
Falls Flüssigkeiten oder Fremdkörper in den Monitor eindringen, sofort mit dem Netzschalter ausschalten, den Netzstecker von der Steckdose abziehen und den Fachhändler benachrichtigen.
Den Monitor nicht in einem Badezimmer aufstellen.
Den Monitor nicht Regen oder Feuchtigkeit aussetzen.
Keine Blumenvasen, Töpfe, Tassen, Kosmetika, Flüssigkeiten wie Wasser usw. auf dem oder in der Naze des Monitors abstellen.
- Keine Metallgegenstände, brennbare Stoffe usw. auf dem oder in der Höhe des Monitors abstellen.
Niemals den Monitor zerlegen oder modifizieren.
Der Monitor enthalt Bauteile, die mit Hochspannung arbeiten. Durch Modifikation konnen Brände oder elektrische Schlage hervorgerufen werden.
- Niemals feste Abdeckungen entfern.
Den Monitor nicht Erschüttterungen oder stößen aussetzen.
Durch Stöbe oder Erschütterungen können Unfälle mit Verletzungen verursacht werden, und bei fortgesetzter Verwendung besteht die Gefahr von Branden oder elektrischen Schlägen. Falls die Glasplatte zerbrochen oder beschädigt ist, sollt mit dem Netzschalter ausschalten, den Netzstecker von der Steckdose abziehen und den Fachhändler benachrichtigen.
Den Monitor nicht auf einer instabilen Oberfläche aufstellen.
Wenn der Monitor herunterfällt und/oder beschadigt wird, konnen Verletzungen verursacht werden, und bei fortgesetzter Verwendung besteht die Gefahr von Branden oder elektrischen Schlagen.
- Den Monitor nicht auf einer instabilen, geneigten oder vibrierenden Oberfläche aufstellen wie etwa auf einem wackeligen oder geneigten Ständer.
Nicht die Luftung des Monitors behindern.
Wenn die Lufung beim Betrieb des Monitors oder gleich nach dem Ausschalten behindert wird, besteht die Gefahr von Schaden und Verkurzung der Lebensdauer des Monitors durch Überhitzung. Immer fur ausreichende Lufung sorgen.
- Lassen Sie einen Abstand von 100 mm (10 cm) zu den Seiten, hinter und über dem Monitor zu anderen Gegenständen wie Wänden.
- Stellen Sie keine Gegenstände vor die Luftungsöffnungen des Monitors.
- Verdecken Sie nicht die Luftungsöffnungen.
- Stellen Sie den Plasmabildschirm nicht seitwärts auf.
- Decken Sie den Monitor nicht mit Tischdecken usw. zu.
- Stellen Sie den Monitor nicht auf einem Teppich, auf Bettdecken oder besoin einem Vorhang auf.
Nur eine geeignete Steckdose verwenden.
Durch falsche Betriebsstromversorgung konnen Brände oder elektrische Schlage hervorgerufen werden. Verwenden Sie nur eine geeignete Steckdose entsprechend der Anzeige auf dem Monitor und dem Sicherheitsstandard.
- Das mitgelieferte Netzkabel sollte der vorhandenen Steckdose entsprechend und muss verwendet werden.
Vorsicht beim Anschlieben des Netzkabels.
Durch falschen Anschluss des Netzkabels konnen Brände oder elektrische Schlage hervorgerufen werden.
- Nicht das Netzkabel mit bloßen Händen berühren.
- Vor der Verwendung prufen, ob der Anschlusstiel des Netzkabels sauber ist (ohne Staub). Einen weichen und trockenen Lappen zum Reinigen des Netzsteckers verwenden.
Den Ntzsteckr imr fest in a Steckdose stecken. Lockere, unsichere Steckdoen oder Verbindungen mit schlechtem Kontakt vermeiden. - Nicht den angebrachten Netzstecker abschreiben, bei Anbringen eines ungeeigneten Netzsteckers kann die Leistung beeinträchtigt werden. Wenn Sie die Leitung verlangem wollen, besorgen Sie ein geeignetes Veränderungskabel oder halten sich vom Fachhändler beraten.
- Wenn die Sicherung im Sicherungsstecker durch eine neue ersetzt werden soll, verwenden Sie zum Ersetzen eine Sicherung des gleichen Werts, Typs und gleicher Benennung. Immer sicherstellen, dass die Sicherungsabdeckung wieder angebracht wird.
Immer für gute Sicherheitserduung sorgen.
Den Erdungskontakt des Netzeingangs immer über das mitgelieferte Netzkabel mit der Erdung an der Steckdose verbinden. Wenn der vorhandene Stecker nicht in die Steckdose passst,让他们 sie sich von einem Elektriker bezüglich Austausch der Steckdose beraten.
VORSICHT: VOR DER BEDIENUNG DIESES GERÄTES DURCHLESEN.
Vorsicht beim Umgang mit Netzkabel und externen Verbindungskabeln.
Fortgesetzte Verwendung eines schadhaften Netzkabels oder anderer Kabel kann zu Branden oder elektrischen Schlagen führen. Nicht starke Hitze, Druck oder Spannung auf das Netzkabel und andere Kabel einwirken setzen.
Wenn das Netzkabel oder andere Kabel beschadigt werden (freiigende oder gerissene Adern usw.), sofort den Fachhändler benachrichtigen.
- Nicht den Monitor oder schwere Gegenstände auf das Netzkabel oder andere Kabel stellen. Keine Decken, Tücher usw. darüber legen,
denn dadurch konnten versehentlich schwere Gegenstände auf das Netzkabel oder andere Kabel gestellt werden. - Nicht am Netzkabel oder anderen Kabelnziehen. Beim Anschlieben und Abtrennen des Netzkabels oder anderer Kabel immer am Stecker und nicht am Kabel anfassen.
- Das Netzkabel nicht geben Heizkörpern verlegen.
Den Netzstecker nicht soort nach dem Abziehen von der Steckdose berühren, um die Gefahr elektrischer Schlage zu vermeiden. - Nicht den Netzstecker bei Gewitter berühren.
- Das Netzkabel nicht eng aufwickeln oder scharf biegen.
- Das Netzkabel vor versehentlichem Darauftreten oder Einklemmen an Steckern, Verteilerbuchsen und am Geräteausgang schützen.
- Das Netzkabel nicht modifizieren.
Vorsicht beim Umgang mit der Batterie der Fernbedienung.
Be falerher Behandlung der Batterie besteht die Gefahr von Bränden oder Verletzungen. Die Batterie kan bei falcher Behandlung explodieren.
- Halten Sie die Batterie außer Reichweite von Kindern und Haustieren. Bei versehentlichem Verschlucken einer Batterie sofort einen Arzt aufsuchen.
- Batterien nicht in Feuer oder Wasser werfen.
- Umgebungen mit hohen Temperaturen vermeiden.
Die Batterie nicht mit Metallpinzetten halten.
Die Batterie an dunkler, kuhler und trockener Stelle aufbewahren.
Die Batterie nie kurzschlieben.
Die Batterie nicht aufladen, zerlegen oder loten.
Die Batterie nicht beschädigen. - Nur die in der Anleitung deses Monitors beschriebene Batterie verwenden.
- Beim Einlagen sicherstellen, dass die Plus- und Minusklemmen der Batterie richtig ausgerichtet sind.
- Falls die Batterie leck wird, die Flüssigkeit sofort abwischen und die Batterie ersetzen. Falls Batterieflüssigkeit auf Haut oder Kleidung gerät, mit Wasser abspullen.
- Bei der Entsorgung der Batterie immer alle ortlich geltenden Vorschriften zur richtigen Entsorgung beachten.
Beim Transport des Monitors vorsichtig sein.
Bei falscher Behandlung besteht die Gefahr von Verletzungen oder Sachschäden.
- Den Monitor nicht während der Verwendung transportieren. Vor dem Transport immer den Netzstecker und alle externen Verbindungen abtrennen.
- Es wird empfohlen, den Monitor immer nur mit zwei Personen zu tragen.
- Stöbe oder Erschütterungen des Monitors vermeiden; insbesondere mit der Glasfläche vorsichtig sein.
Keine Gegenstände auf den Monitor stellen.
Falls Gegenstände auf den Monitor gestellt werden, besteht die Gefahr, dass er die Balance verliert und umfält, wobei die Gefahr von Verletzungen oder Schäden besteht. Besondere Vorsicht ist in Haushalten mit Kindern geboten.
Feuchte oder staubige Orte vermeiden.
Bei Aufstellung des Monitors an einen Ort mit Rauch, hoher Luftfeuchtigkeit, ügem Russ oder atzenden Gasen besteht die Gefahr von Branden oder elektrischen Schlagen.
- Nicht in der Höhe einer Kochstelle, eines Luftbefeuchters oder an einem Ort mit ügem Russ oder hoher Luftfeuchtigkeit aufstellen.
Umgebungen mit hohen Temperaturen vermeiden.
Die Hitze kann die Funktion des Monitors und anderer Teile beeintrachtigen und kann zu Fehlfunktionen, Schmelzen oder Branden führen.
- Den Monitor, die Fernbedienung und andere Teile nicht im direkten Sonnenlicht oder in der Naze heiber Gegenstände wie Heizkorpm usw. aufstellen.
- Den Monitor nicht an Orten mit starken Temperaturschwankungen aufstellen,
Das Netzkabel muss für vollständige Trennung abgezogen werden.
- Aus Sicherheitsgründen immer das Netzkabel abziehen, wenn der Monitor länger Zeit nicht verwendet wird.
Vor dem Reinigen schalten Sie das Gerät aus undziehen den Netzstecker des Monitors ab. Bei MiBachtung konnen Brande oder elektrische Schlage hervorgerufen werden.
Aufstellungsumgebung
Nicht Lufungsöffnungen verdecken.
Den Monitor nicht auf einem Teppich, einer Bettdecke oder vor einem Vorhang aufstellen, weil damit die Lufungsöffnungen verdeckt werden konnten.
Den Monitor nicht an den folgenden Orten aufstellen.
- Heiße Orte wie in der Höhe von Heizkörpern, oder Orte im direkten Sonnenlicht.
- Orte mit starken Temperaturschwankungen.
- Orte mit Russ, Staub oder hoher Luftfeuchigkeit.
- Orte mit schlechter Luftung.
- Orte in der Nähe von Feuer.
- Feuchte Orte wie Badezimmer oder Duschen.
- Orte, wo Stolpergebnis besteht.
- Orte mit ständigen oder starken Vibrationen.
-Unebene oder instabile Orte.
VORSICHT: VOR DER BEDIENUNG DIESES GERÄTES DURCHLESEN.
Richtige Betrachtung des Monitors
Wenn Sie den Monitor in einem dunklen Raum verwenden, konnen die Augen ermudet werden.
Stellen Sieihn immer in einem ausreichend hellen Raum auf.
Vermeiden Sie direkte Sonnenstrahlen auf den Bildschirm, um Augenermudung zu vermeiden.
Die Augen werden bei längerer Betrachtung des Monitors ermudet.
Entspannen Sie ihre Augen, indem Sie gelegentlich in andere Richtung als auf den Monitor blicken.
Betrachten Sie den Monitoritte in Abwärtsrichtung.
Hinweis zum Bildspeichereffekt
Der Plasmamonitor arbeitet, indem er Phosphor zum Leuchten bringt, um Bilder zu erzeugen.Der Phosphor hat eine begrenzte Lebensdauer. Nach langerer Leuchtzeit nimmt die Helligkeit des Phosphors zu solch einem Grad ab, dass unbewegte Bilder auf Teilen des Bildschirms als abgeschwachte Nachbider einbrennen.
Die folgenden Tipps konnen zur Verhinderung solcher Nachbilder beitragen:
- Nicht Bilder mit starken Helligkeitsunterschieden oder kontrastreiche Bilder wie einfarbige Buchstaben und Grafikmuster, langere Zeit anzeigen.
- Keine Standbilder ange Zeit auf dem Bildschirm halten, sondern diese in geeigneten Zeitabständen verändern, oder sie durch Verwendung der Bildschirmschonerfunktion verschiben.
- Den Kontrast und die Helligkeit schwacher einstellen.
Reinigung des Plasma-Bildschirmpanels des Monitors
Vor der Reinigung des Monitors den Monitor ausschalten und den Netzstecker von der Steckdose abziehen.
Um Kratzer oder Schaden am Plasma-Bildschirm zu vermeiden, dürfen Sie die Oberfläche nicht mit scharfen oder harten Gegenständen anschlagen. Reinigen Sie den Bildschirm mit einem weichen, leicht mit Wasser angefeuchteten Lappen und wischen Sieihn mit einem weichen Tuch trocken. Wenn das nicht ausreicht, verwenden Sie einen mit milder Spulmittlösung getränkten Lappen. Verwenden Sie keine harschen oder mit Scheuermitteln versetzten Reinigungmittel.
Reinigung des Monitorsgehäuses
Verwenden Sie einen weichen Lappen zur Reinigung von Gehäuse und Bedienfeld des Monitors. Bei starker Verschmutzung tränkten Sie einen weichen Lappen mit milder, neutraler Spülmittelösung, wringen Sie den Lappen gut aus und wischen Sie anschließend mit einem trockenen weichen Lappen trocken.
Verwenden Sie keine sauren/alkalischen, alkoholhaltigen oder mit Scheuermitteln versetzen Reinigungsmittel, Seifenpulver, Burogerate-Reiniger, Autowachs, Glasreiniger uw, da derartige Mittel Verfarbungen, Kratzer oder Beschädigungen verursachen können.
Verhinderung von Störungen des Radioempfangs
Dier. Monitor wurd esprechend den internationale EMI-Standards ausgeegt. Dadurch sollen Storungen bei Radioempfang verhinder werden.
- Halten Sie den Monitor von Radioempfängern entfernt.
- Richten Sie Radioantennen anders aus, um Empfang von Störsignalen zu verhindern.
- Antennenkabel von Radios müssen in ausreichendem Abstand zum Monitor verlegt werden.
- Verwenden Sie Koaxkabel für Antennen.
Sie konnen prufen, ob dieser Monitor den Radioempfang stört, indem Sie alle anderen Geräte mit Ausnahme des Monitors ausschalten. Wenn Sie ein Problem beim Radioempfang feststellen, folgen Sie zunachst den oben aufgeführten Prüfschritten.
Vorsichtsmaßregeln für Kabelanschluss
- Stellen Sie sichere, dass alle Anschluss (einschließlich Netzanschluss, Veränderungskabel und Verbindungen mit anderen Geräten) richtig hergestellt sind und den Herstelleranweisungen entsprechen. Schalten Sie das Gerät aus undziehen den Netzstecker ab, bevor Sie
Anschlusse herstellen oderändern.
Vergewisern Sie sich, dass das Signalkabel fest angeschlossen ist. Vergewisern Sie sich auch, das die Schrauben am Anschlussstecker festgezogen sind. - Stecken Sie den Netzstecker des Monitors in eine andere Steckdose als die, die von anderen Geräten wie etwa Radios usw. verwendet wird.
- Verwenden Sie nur eine geerdete Steckdose und stellen Sie safer, dass die Erdung richtig vorgenommen ist.
Vorsichtsmaßregeln zum Transport
Seien Sie beim Transport des Monitors vorsichtig, Denn das Gerät ist schwer.
Verwenden Sie immer den Originalkarton und die Originalverpackungsteile beim Transport des Monitors.
Wen der Monitor in einem anderen Karton als dem Originalkarton transportiert wird, besteht die Gefahr von Schaden am Monitor.
Der ursprungliche Versandkarton und die Verpackungsmaterialien sollenn zur späteren Wiederverwendung aufbewahrt werden.
Das Fernbedienungsteil nicht beschädigen.
Durch starke Erschütterungen kann das Fernbedienungsteile beschädigt werden oder falsch Funktionieren.
- Achten Sie darauf, das Fernbedienungsteil nicht fallen zu halten.
- Stellen Sie keine schweren Ggs auf die Fernbedienung.
Starke Strahlung vermeiden.
Vermeiden Sie starke Lichtstrahlung (wie etwa direktes Sonnenlicht oder starke Raumbeleuchtung) auf das Senddefenster der Fernbedienung, da diese damit keine richtigen Steuersignale ausstrahlen kann.
Funkstörungen vermeiden.
Vemeiden Sie Funkstorungen, da diese zu Bildstorungen oder Rauschen führen können.
- Vermeiden Sie Aufstellung in der Höhe von Geräten, die elektromagnetische Strahlung angegeben, wie Handys, Funksender usw. in der Höhe des Monitors.
VORSICHT: VOR DER BEDIENUNG DIESES GERÄTES DURCHLESEN.
Die Lautstärke richtig einstellen
Es ist better, die Lautstärke niedrig zu halten und die Fenster zu schlieben, als die Nachbarn zu belastigen.
Vorsichtsmaßregeln für die Aufstellung
- Verwenden Sie keine provisorischen Ständer und befestigen Sie NIEMALS Standbeine mit Holzschrauben -- um Sicherheit zu gewährleisten, muss immer ein vom Hersteller anerkanter Ständer verwendet werden, oder Standbeine, die anweisungsgemäß angebracht sind.
- Nur in Verbindung mit dem Wagen, Stativ, Bugel oder Tisch wie vom Hersteller angegeben oder mit dem Gerät mitgeliefert verwenden. Bei Verwendung eines Wagens seinen Sie vorsichtig beim Transport der Gerät/Wagien-Kombination, um Unfälle durch Umkippen zu vermeiden.
- Dieses Produkt ist auf Erfüllung der empfohlenen Sicherheitsstandards für Umkippen und Stabilität ausgelegt. Wenden Sie keine Gewalt durch Ziehen nach vorne oder oben an; das Gerät könnte Umkippen und Unfälle mit Sachscha den und/oder Verletzungen verursachen.
- Folgen Sie immer den Herstelleranweisungen für Wand-, Regal- oder Deckenmontage.
- Verwenden Sie nur die vom Hersteller empfohlenen Befestigungs-/Zubehörteile.
- Lassen Sie sich vom Fachhändler beraten, wenn Zweifel über Aufstellung, Betrieb oder Sicherheit des Geräts bestehen.
Andere Vorsichtsmaßregeln
- Lassen Sie das Gerät nicht eingeschaltet, wenn es länger Zeit unbeaufsichtigt steht, wenn nicht ausdrücklich festgelegt ist, dass es für unbeaufsichtigten Betrieb geeignet ist oder einen Standby-Modus hat. Schalten Sie das Gerät mit dem Netzschalter am Gerät aus, und stellen Sie safer, dass andere Familienmitglieder ebenfals wiesen, wie es richtig ausgeschaltet wird. Treffen Sie geeignete Maßnahmen, wenn das Gerät von alterssschwachen oder behinderten Personen bedient wird.
- Beachten Sie bei der Entsorgung des Geräts alle örtlich geltenden Gesetze und Vorschriften zur Entsorgung von Elektronikmull.
- Machen Sie niemals Experimente, und gehen Sie keine Risiken mit elektrischen Geräten ein - Sicherheit besteht vor!
VORSICHTSMASSREGELN
- Lesen Sie das Benutzerhandbuch gut durch, insbesondere die Abschnittte "VORSICH: VOR DER BEDIENUNG DIESES GERÄTES DURCHLESEN." und "VORSICHTSMASSREGELN", Falsche Anwendung kann zu Schäden am Plasma-Monitor führen, die dessen Lebensdauer verkurzen oder zu Verletzungen führen können. Sollen Sie Schwierigkeiten bei Einrichtung oder Betrieb Ihres Monitors haben, beziehen Sie sich zunachst auf die Anleitung zur Fehlerbehebung am Ende dieser Anleitung. In dem unwahrscheinlichen Fall, dass ein Problem mit Imrem Plasma-Monitor auftritt, schalten Sie die Hauptnetzschalter aus, ziehen die Netzstecker ab und wenden sich sofort an ihren Handler.
- Entfernen Sie unter keinen Umständen die Rückabdeckung des Plasma-Monitors.
Machen Sie niemals Experimente, und gehen Sie keine Risiken mit elektrischen Geräten ein - Sicherheit besteht vor! - Der Endanwenderarf these Productnicht kopieren,Reverse-Engineering unterziehen oder dekompilieren,ausgenommen zu dem Grad wie ausdrucklich gesetzlich erlaubt.
- Nach dem der Plasma-Monitor eine gewisse Zeit lang verwendet wurde, bemerken Sie, dass der Bildschirm warm wird. Das ist normal. Manchmal können Sie auf dem Bildschirm vereinzelte helle oder dunkle Bildpunkte feststellen. Das ist normal.
Um Kratzer oder Schaden am Plasma-Bildschirm zu vermeiden, dnen Sie die Oberflache nicht mit scharfen oder harten Gegenstanden anshlagen.
BEZECHNUNGEN DER KOMPONENTEN

Bedienfeld
Die Einstelltasten liegen an der Unterseite.
Die Rückseite ist mit Anzeigen ausgestattet, um die Einstelltasten zu unterscheiden.


- ( ) gezit die Funktion an, während MENU im Bildschirm erscheint.

- Der Hauptnetzschalter befindet sich unter auf der Rückseite.
Hauptnetzschalter 18

Vorsicht beim Transport des Hauptgeräts
Da dieses Produkt schwer ist, sind zum sicheren Transport immer zwei Personen erforderlich.
- Wenn das Gerät transportiert werden muss, muss es mit den zwei Handgriffen an der Rückseite nach vorne gehoben werden und dann an der Basis an beiden Seiten zur Stabilität getragen werden.


Rückseite

Anschlüsse für externe Geräte
BEZEICHNUNGEN DER KOMPONENTEN (Fortsetzung)

Fernbedienung
Batterien einlagen
- Drücken Sie auf die mit markierte Stelle des Batteriefachdeckels, und schiben Sie den Deckel ab.
2.Setzen Sie die beiden mitgelieferten Mignonbatterien (R06, UM-3) in das Batteriefach ein.
Beim Einsetzen der Batterien,müssen Sie darauf aufachten,dass die richtige Polaritat ([ + ]. und[-])eingehalten wird.
- Schlieben Sie den Batteriefachdeckel.

Umgang mit der Fernbedienung
Verwenden Sie die Fernbedienung innerhalb von ca. 5 m vor dem Fernbedienungssensor des Geräts und innerhalb von 30 Grad nach beiden Seiten.

VORSICHT
- Verwenden Sie alte und neue Batterien nicht gemeinsam. Die Batterien konnten explodieren oder auslaufen, sodass die Gefahr von Bränden, Verletzungen oder Verschmutzungen besteht.
- Beachten Sie beim Einlagen von Batterien die auf dem Produkt angegebene Polung. Wenn Batterien in falscher Richtung eingelegt werden, konnten sie explodieren oder auslaufen, wobei die Gefahr von Branden, Verletzungen oder Verschmutzungen besteht.
ACHTUNG
Die Fernbedienung nicht fallen halten oder starken Stößen aussetzen.
- Kein Wasser auf die Fernbedienung spritzen und diese nicht an nassen Stellen ablegen, um Fehlfunktionen zu vermeiden.
- Wenn die Fernbedienung längerere Zeit nicht verwendet werden soll, stets die Batterien herausnahmen.
- Wenn die Fernbedienung nicht mehr richtig auf Bedienbefehle anspricht, die Batterien ersetzen.
- Wenn starkes Licht, wie etwa direktes Sonnenlicht, auf den Lichtsensor an der Fernbedienung fällt, konnen Fehlfunktionen verursacht werden. Das Gerät immer so ablegen, dass es vor derartigen starken Lichteinfallen geschützt ist.
BEZEICHNUNGEN DER KOMPONENTEN (Fortsetzung)
Fernbedienung (Fortsetzung)

*1 Funktionswahl (FUNCTION SELECT)
These Fernbedienung weist Funktionen fur die Steuerung DVD-Player und DVD-Recordern anderer Hersteller auf. Verwenden Sie den TV/ DVD-Schalter (swich) zur Wahl entweder des TV- oder des DVD-Modus.
Fürweitere Einzelheiten sieheSeite 41
*2 Eingangsauswahl
Fürweitere Einzelheiten sieheSeite 19
Fernbedienung (Fortsetzung)

[Tasten für VIDEOTEXT-Modus]
VIDEOTEXT-FUNKTION
| Tasten auf der Fernbedienung | Funktion |
| TV / TEXT | Drücken Sie diese Taste, um zwischen Videotext-Modus und TV-Modus umzuschalten. |
| TEXT / TV + TEXT | Im Videotext-Modus konnen Sie mit dieser Taste zwischen dem TV+TEXT-Bildschirm (Teilen) und Nur-Videotext umschalten. |
| INDEX | Wählt die Übersicht-Seite aus. |
| UNTERTITEL | Mit dieser Taste konnen Sie direkt auf Untertitel zugreifen, ohne den Videotext aufrufen zu müssen (falls das empfangene Signal die Funktion unterstützt). |
| ABBRECHEN | Dadurch kehrt der Bildschirm in den TV-Modus zurück, während nach Videotext-Seiten gesucht wird. Wenn die gewünschte Seite gefunden wurde, wird die Seitennummer im oberen linken Bereich des Bildschirms angezeigt. Wenn Sie die Abbrechen-Taste (CANCEL) nochmals drucken, wird der Videotext-Bildschirm angezeigt. |
| ROTGRÜNGELBBLAU | Mit diesen Tasten konnen Sie Verknüpfungsseiten am unteren Rand des Bildschirms anziegen. |
| AUFRUF | Mit dieser Tasten konnen Sie verdeckte Informationen (in den Videotext-Seiten) anziegen. |
| SEITE AUF/AB | Mit dieser Tasten konnen Sie die zu einer höheren/niedrigeren Seitennummer der Videotext-Seite wechseln. |
HINWEIS
- Bei bestimmten Seiten werden am unteren Bildschirmrand keine Verknüpfungen angezeigt. In dieser Fall konnen Sie die verknüpften Seiten mit der INDEX-Taste aufrufen.
- Siehe Videotext-Sprache auf Seite 28
AUFSTELLUNGSHINWEISE
Aufstellung
WARNING
Verwenden Sie eine der speziellen Montageeinheiten zur Aufstellung deses Produkts. Ein Montageteil mit unzureichender Starke oder mangelhaffen Design kann Umkippen oder Herunterfallen des Gerats verursachen, wobei die Gefahr von Bränden, elektrischen Schlagen oder Verletzungen besteht.itte beachten Sie, dass unsere Firma keine Verantwortung fur Verletzungen oder Sachschempernehan, die durch Verwendung anderer Montageeinheiten oder durch falsche Montage verursacht werden.
VORSICHT
- Um Hitestau im Gerät zu vermeiden sorgen Sie für einen Abstand von 10 cm (bei Tischaufstellung) oder mehr zur Seite und zu benachbarten Gegenständen und Wänden usw., damit die Lüftungsöffnungen nicht blockiert sind. (*)

Maßnahmen gegen Herunterfallen
VORSICHT
Bringen Sie dieses Gerat an einem stabilen Ort an. Treffen Sie MaBnahmen gegen Herunterfallen, um Unfalle mit Verletzungen zu vermeiden.
Befestigung an einer Wand oder Säule
Befestigen Sie das Gerät mit handelsüblichen Befestigungsteilen wie Kabel, Kette und Klammer an einer festen Wand oder Säule.

Befestigung bei Tischaufstellung
1) Befestigen Sie das Gerät mit Holzschauben (zwei) an den Klammernschaubenlöchem an der Rückseite des Ständers wie in der Abbildung gezeigt.
2) Befestigen Sie das Gerät mit handelsüblichen Holzschauben fest in der richtigen Position.

Lesen Sie die SICHERHEITSANWEISUNGEN (3 bis 7) sorgfältig durch, um maximale Sicherheit sicherzustellen, bevor Sie diese Schritte ausführten:
Wahlen Sie einen geeigneten Aufstellungsord und stellen Sie das Produkt auf einem ebenen Tisch auf, wo der Ständer sicher steht.
- Stellen Sie den Monitor so auf, dass leichter Zugang zu einer Steckdose gewährleistet ist.
- Vergewissern Sie sich, dass der Netzschalter des Geräts ausgeschelt ist.
AUFSTELLUNGSHINWEISE (Fortsetzung)
Anschluss eines audiovisuellen Gerätes
(1) Vergewissern Sie sich, dass der Monitor ausgeschaltet ist.
(2) Vergewissern Sie sich, dass der Netzschalter des audiovisuellen Gerätes ausgeschelt ist.
(3) Verwenden Sie ein handelsübliches Kabel und einen handelsüblichen Stecker, um den Signaleingangsanschluss auf dem hinteren Anschlussfeld these Gerätes und den Signalausgangsanschluss des audiovisuellen Gerätes anzuschreiben.

[Beispiel für den Anschluss von audiovisuellen Geräten]
AV1 SCART verwendet Composite/S-Video, und AV2 und AV3 SCART verwenden Composite/RGB.
- Wenn ein Komponenten-Eingang und ein Composite-Eingang von AV4 gleichzeitig an den Monitor angeschlossen werden, wird der Komponenten-Eingang aktiviert.
- Wenn das Videogerät über ein S-Video-Ausgang verfügt, ist es für eine optimale Bildqualität empfehlenswert, diesen mit einem S-Videokabel anzuschlieben.
(Wenn der Monitor Signale gleichzeitig über einen S-Video-Eingang und einen Video-Eingang von AV5 (Seiteneingang) empfängt, wird der S-Video-Eingang aktiviert.)
- Wenn Sie den MONITORAUSGANG mit einem externen Monitor mit 75-Ohm-Eingang verbinden, können Sie auf dem externen Monitor desselbe Bild wie auf der Haupteinheit anziegen. Es kann jeder nur das Composite-Videosignal vom AV1-AV5-Eingang übertragen werden, das gegenüber auf dem Bildschirm angezeigt wird.
- Set-Top-Box gilt nur bei einem AV1-Eingang. (Tuner-Ausgangssignal ist nur für AV1 verfügbar.)
- Befestigen Sie die Anschlusskabel mit der beiliegenden Klemme am Ständer.
HDMI
- HDMI (High-Definition Multimedia Interface) ist eine Digital-Schnittstelle, die auf DVI (Digital Visual Interface) basiert, die mit einer zusätzlichen Funktion für ein Audio-Video-Gerä ausgesetzt ist.
- Keine Verminderung durch die Übertragung, da sie digital ist.
- Bilder- und Audiosignale werden mit nur einem Kabel übertragen.
- Wenn beim Anschluss über die DVI-HDMI-Übertragungsbuchse analoger Ton verwendet wird, verwenden Sie für den AV4-Eingang einen analogen Audioanschluss.
SCART-spezifikation
AUFSTELLUNGSHINWEISE (Fortsetzung)
Anschluss eines audiovisuellen Gerätes (Fortsetzung)
VorsichtsmaBregeln beim AnschlieBen der Antenne
- Verwenden Sie für die Verbindung zur Antenne ein störabgeschirmtes Kabel. Verwenden Sie keine flachen Zuleitungen, da andernfalls Interferenzen auftreten können, sodass der Empfang instabil wird und auf dem Bildschirm Störstreifen erschienen.
- Verwenden Sie keine Raumanten, da diese von Interferenzen gestört werden konnten. Schließen Sie das Gerät an das Kabelnetz oder eine Außantenne an.
- Verlegen Sie das Netzkabel soweit vom Antennenkabel entfernt wie möglich.
If RF-Leitungen (Antennenkabel).
Anschluss an einen PC
(1) Vergewissern Sie sich, dass das Anzeigesignal des verwendeten PCs mit den Spezifikationen these Geräts kompatibel ist.
Spezifikationen these Gerats siehe "PRODUKTSPEZIFIKATIONEN". 46 ~ 50.
(2) Vergewissern Sie sich, dass der Netzschalter des PCs ausgeschaltet ist.
(3) Verbinden Sie den Signaleingang (RGB1 oder RGB2) auf der Rückseite desses Geräts mit dem Anzeigesignalausgang des PCs.
- Verwenden Sie ein Kabel, das in den Eingangsanschluss theses Geräts und den Ausgangsanschluss des PCs passt.
- Je nach angeschlossenem PC kann es in bestimmten Fällen erforderlich sein, einen optionalen Wandleradapter oder den mit dem PC mitgelieferten Adapter zu verwenden. Einzelheiten ersehen Sie aus der Bedienungsanleitung des PCs oder erfragen Siebeim Hersteller des PCs oder bei ihrem Fachhändler.

Anschluss eines PCs

- Einstellung
RGB1: DVI-PC
RGB2: RGB
Einzelheiten finden Sie auf den Seiten
4950
AUFSTELLUNGSHINWEISE (Fortsetzung)
Befestigen des Seiteneingangs
- Befestigen Sie die Halterung für den Seiteneinggang.

- Montieren Sie den Seiteneingang am Montagehalter.
Befestigen Sie den Seiteneinggang mithilfe der Schrauben an der Lautsprecherhalterung.
Siehe für die Handhabung des Kabels die Abbildung unter.

HINWEIS
Informationen zu der Befestigungsschraube fur den Seiteneinggang
Die Schraube fur die Befestigung ist an der Halterung mit Klebeband befestigt, siehe unter.

AUFSTELLUNGSHINWEISE (Fortsetzung)
Anschlieben des Netzkabels
Schlieben Sie das Netzkabel an, nach dem alle anderen Verbindungen hergestellt worden sind.

① Schlieben Sie das Netzkabel an theses Gerat an.
② SchlieBen Sie den Netzstecker an die Steckdose an.
(Der Steckertype kann sich je nach Land von dieser Abbildung unterscheiden.)
VORSICHT
-
Verwenden Sie ausschließlich das mitgelieferte Netzkabel.
-
Verwenden Sie keine andere Netzspannung als die angegebene (100-240 V Wechselstrom, 50/60 Hz), da dies zu Bränden oder
elektrischen Schlagen führen kann.




Ein- und Ausschalten
- Bringen Sie den Hauptnetzschalter an der Monitorhauptheit in die EIN-Position, und drücken Sie anschließend die Stand-By-Netzschalter-Taste (SUB POWER) auf dem Bedienfeld oder die STANDBY/ON auf der Fernbedienung, um den Monitor einzuschalten. auf der Fernbedienung, um den Monitor einzuschalten.
- Drücken Sie den Stand-By-Netzschalter (SUB POWER) auf dem Bedienfeld oder die STANDBY/ON auf der Fernbedienung, und bringen Sie den Hauptnetzschalter an der Monitorhaupteinheit in die AUS-Position, um den Monitor auszuschalten.
- Bei normalem Betrieb bleibt der Hauptnetzschalter am Monitor-Hauptteil auf EIN (ON), und der Monitor kann durch Drücken des Stand-By-Netzschalters (SUB POWER) oder der STANDBY/ON-Taste (ON/OFF) auf der Fernbedienung ein- und ausgeschelt werden.
Anzeigelampe
| Anzeige-lampe | Netzanzeige | Betriebszustand |
| Aus | Aus | Wenn der Hauptnetzschalter ausgeschalt ist. |
| Leuchtet rot | Aus(standby) | Wenn der Hauptnetzschalter eingeschalt ist, und die STANDBY/ON auf der Fernbedienung oder der Stand-By-Netzschalter (SUB POWER) auf der Unterseite des Frontrahmens ausgeschalt ist. |
| Leuchtet grün | Ein | Wenn der Hauptnetzschalter eingeschalt ist, und die STANDBY/ON auf der Fernbedienung oder der Stand-By-Netzschalter (SUB POWER) auf der Untersiele des Frontrahmens eingeschalt ist. |
| Leuchtet orange | Aus(Stromsparen) | Wenn der Hauptnetzschalter eingeschalt ist, und die STANDBY/ON auf der Fernbedienung oder der Stand-By-Netzschalter (SUB POWER) auf der Untersiele des Frontrahmens eingeschalt ist.Das Gerät ist im Stromsparbetrieb (POWER SAVE). |
Wenn die Anzeigelampe orange leuchtet oder die Meldung "Kein Sync-Signal", "Stromspar Modus" oder "Scan Frequenz ungultig" im Bildschirm erscheint, liegt ein ungewöhnlicher Zustand beim Empfang vor. Siehe "Stromsparbetrieb" oder "Anzeichen, die auf Fehlfunktionen hinweisen". 41 42 43
ACHTUNG
- Vermeiden Sie wiederholtes, schnelles Ein- und Ausschalten des Monitors. Dadurch konnen Fehlfunktionen hervorgerufen werden.
- Schalten Sie den Hauptnetzschaller aus, bevor Sie den Monitor langere Zeit außer Betriebnehmen.
- Wenn ein Stromausfall auftritt, während das Hauptgerät lauft, schaltet es sich bei erneuter Stromversorgung wieder ein. Schalten Sie das Gerät immer mit dem Hauptnetzschalter aus, bevor Sie es unbeaufsichtigt{lassen.
BEDIENUNGSCANWEISUNGEN (Fortsetzung)

Umschalten des Eingangs
Zum Umschalten des Eingangs verwenden Sie die Tasten AV1, AV2, AV3, AV4, RGB1 und RGB2 auf der Fernbedienung.
- Der Eingang kann mit den Kanal-Auf/Ab-Tasten oder den Programm-Auswahltasten auf TV umgeschaltet werden.
- Mit der Eingangsauswahl-Taste (INPUT SELECT) konnen Sie den Eingang in der folgenden Reihenfolge umschalten: AV1 AV2 AV3 AV4 AV5 AV6 RGB1 RGB2.


Umschalten der Grübe
Bei jeder Betätigung der Zoom-Taste (SIZE) auf der Fernbedienung oder am Monitor wechselt die Anzeigegröbe, und der Status wird am unteren Rand des Bildschirms angezeigt.
- Wahrend des TV/VIDEO-Signaleingangs (AV4, AV5, AV6, RGB1 (auf [DVI-STB] eingestellt) und RGB2 (auf [Komponenten]) eingestellt)

- Bei Empfang von Komponentensignalen der Typen 1080i/50, 1080i/60, 720p/50 und 720p/60 wird automatisch der Vollbildmodus aktiviert. Die Einstellung kann in thisem Fall nicht geändert werden.
Vollbild
Diagramm zur Auswahl der Anzeigegröbe
- Bei Signaleingang über AV1-AV3

- Im Modus [Auto] wird zur Erkennung des Videoquellen-Bildformats das Schaltsignal des mit dem AV1~AV3-Eingang verbundenen Geräts verwendet, das über den Pin Nr. 8 des SCART-Steckers gesendet wird. Wenn kein Schaltsignal erkannt wird, verwendet das System die Standard-Zoomeinstellung aus dem Funktionsmenu.
Im TV-Modus

- Im Auto-Modus werden WSS (Wide Screen-Signale) empfangen, die das Bildformat von Filmen und Programmen übertragen. WSS wird von zahlreichen Sendern Unterstützung. Das System kann diese Signale automatisch erkennen und zum entsprechenden Format umschalten. Bei Sendern ohne WSS-Unterstützung kann der Monitor das jeweilige Format nicht erkennen. In thisem Fall verwendet das System die Standard-Zoom-Einstellung aus dem FunktionsmENU.
| Gewünschte Aktion | Einstellung für die Anzeigegröhe | Eingangssignal | Bildschirm | Anmerkungen |
| Vollständige Wiedergabe eines 4:3-Bildes auf einem 16:9-Bildschirm. | 4:3 | (4..3 signal) | (○○○) | Rechts und links neben dem Bild sind schwarze Balken zu sehen. |
| Wiedergabe eines 4:3-Bildes auf einem 16:9-Bildschirm mit gleichmäßiger Anpassung der Höhe und Breite des Bildes und leicht verbreiterten Seiten. | Panorama | (○○○) | ||
| Vollständige Wiedergabe eines 16:9-VISTA-Bildes im 4:3-Format auf dem 16:9-Bildschirm. | Zoom | (Vista) | (○○○) | • Das 4:3-Bild wird als Letterbox-Bild bezeichnet. • In einigen Fällen verbleiben am oberen und unteren Rand schmiele schwarze Balken. |
| Vollständige Wiedergabe eines 4:3-Bildes auf einem 16:9-Bildschirm mit Standardhöhe und erweiterter Breite.* | Vollbild | (Erweitern) | (○○○) | * Ein Bild im Format 16:9 wird horizontal auf 4:3 geschrumpt, um auf einem 4:3-Bildschirm angezeigt zu werden. |
BEDIENUNGSCANWEISUNGEN (Fortsetzung)
Umschalten der Höhe (Fortsetzung)
| Gewünsche Aktion | Einstellung für die Anzeigegröhe | Eingangssignal | Bildschirm | Anmerkungen |
| Wiedergabe eines 14:9-Bildes im 16:9-Format mit vertikaler Erweiterung und horizontaler Verringerung. | C14 : 9L | (14:9 signal) | (14:9 signal) | Dieser Modus ist für Ausstrahlungen mit dem WSS-Code -C14:9L vorgesehen. |
| Vollständige Wiedergabe eines 14:9-Bildes auf einem 16:9-Bildschirm mit vertikaler Erweiterung. | 14 : 9Zoom | (14:9 signal) | (14:9 signal) | Dieser Modus ist für Ausstrahlungen mit dem WSS-Code 14:9Zoom vorgesehen. |
Zur Anpassung der vertikalen Bildposition fur die Modi [Panorama], [Zoom], [C14:9L] und [14:9Zoom] gehen Sie folgendermaßen vor:
1. Drucken Sie bei geoffneter Bildgroßenanzeige die Zoom-Taste (SIZE) und die Wahlen-Tasten (SELECT).
2. Die Positionsanzeige erscheint.
3. Sie können das Bildformat in den folgenden Bereichen anpassen:
[Panoramic] - 12 bis + 12
[Zoom] - 31 bis + 31
[C14:9L] und [14:9Zoom] - 16 bis + 16
- Wenn ein 1080j/60 Komponenten-Signal empfangen wird, kann die Vertikal-Position nur um einen Schritt nach oben verstellt werden. (Der Bereich: 0 bis +1)

Drucken Sie Drucken Sie


ACHTUNG
Verwenden eines Breitbartdmonitors
- Der Monitor verfügbar über eine Bildschirmmodus-Ausbahlfunktion. Wenn ein zur Wiedergabe des Eingangssignals nicht geeigneter Modus gewählt wird, beispelseweise ein TV-Programm,weit die Darstellung des Bildes möglicherweise vom Original ab.Bedenken Sie dies bei der Auswahl des Bildschirmmodus.
- Bei Verwendung these Monitors im vergroßerten Anzeigemodus mithilfe der Breitbildfunktion fur Vorfruhrungen in öffentlichen Gaststätten, Hotels oder anderen Einrichtungen sind mögliche urheberrechtliche Belange zu berücksichtigten.
- Wenn ein normales 4:3-Bild im Panorama-Modus über die gesamte Bildschirmbreite angezeigt wird, sind möglicherweise Teile der Bildrander nicht sightbar bzw. werden verzerrt dargestellt. Verwenden Sie zur Wiedergabe von Bildern im 4:3-Format den 4:3-Modus. Dadurch stellen Sie safer, dass 4:3-Inhalte verzerrungsfrei angezeigt werden.
- Wahlend des RGB-Eingangs (RGB1 (auf [DVI-PC]eingestellt) und RGB2 (auf [RGB]eingestellt))
![YAMAHA PDM4220 - - Wahlend des RGB-Eingangs (RGB1 (auf [DVI-PC]eingestellt) und RGB2 (auf [RGB]eingestellt)) - 1](/content/2026/02/382672/images/f66eb1df2a7fbcdc59ef0c9b66e6a48249e7d866ef55a9adc97a9713c629e4d7.jpg)
- Real-Modus gibt dem Bild die gleiche Form wie bei Anzeige auf einem Computermonitor.
Dieser Modus steht nur für VGA (640 x 480) und WVGA (864 x 480) zur Verfügung.
Diagramm zur Auswahld der AnzeigegrOe (RGB-Eingang)
| Auflösung | Vollbild-Anzeige | Rundanzeige | ||||
| Anzeige | Vollbild Norma! Real Zoom1 Zoom3 | |||||
| 640 X 480(VGA) | ||||||
| 800 X 600(SVGA) | ||||||
| 1024 X 768(XGA) | ||||||
| 1280 X 1024(SXGA) | * nur VGA undW-VGA | |||||
| 1600 X 1200(UXGA) | ||||||
Vorgänge wie Kompression (Stauchung) und Expansion werden für die obige Signalanzeige ausgeführrt. Deshalb besteht die Möglichkeit, dass Flimmern bei Zeomeinstellung (1-3) merkbar wird, je nach Anzeigeinhalt. In this fall aktivieren Sie den Vertikalien Filter 31 um das Flimmern zu verringn.
Lautstärkeeinstellung
Die Lautstärke kann durch Drucken der Tasten Lautstärke hoher und Lautstärke niedriger den Tasten und der Monitoreinheit) eingestellt werden.

Einstellungsstatus-Anzeige
Ton-Stummschaltung
Drücken Sie die Stumm-Taste (MUTE) an der Fernbedienung, um den Ton kurzzeitig stummzuschalten.
Einstellungenstatus-Anzeige

(Die Anzeigefarbe ändert sich zu Magenta: Lautstärke → Ausgebrendet)
- Wenn eine Taste gedrückt wird, erscheint die Lautstärke-Einstellungsstatus-Anzeige.
Die Lautstärke nimmt zu, wenn die Lautstärke-Hoher-Taste geprückt wird, während die Statusanzeige erscheint.
Die Lautstärke nimmt ab, wenn die Lautstärke-Niedriger-Taste gesetzt wird, während die Statusanzeige erscheint.
-
Wenn eine Taste gedrück wird, erscheint die Lautstärke-Einstellungenstatus-Anzeige (in Magenta).
-
Die Lautstärkeeinstellung kann gesenkt werden, indem die Lautstärke-Niedriger-Taste zugetruckt wird, während der Ton slummgeschält ist.
Die Stummschaltung kann aufgehoben werden, indem die Lautstarke-Hoher-Taste der Stumm-Taste (MUTE) gedrückt wird, während der Ton stummgeschaltet ist. - Der Ton vom Kopfhöreranschluss wird nicht ausgeblendet.
- Der Ton vom Lautsprecher wird automatisch ausgebrendet, während der Kopfhörer am Köpfhöreranschluss am Seiteneinggang (AV5) angeschlossen wird.
Wenn die Stumm-Taste (MUTE) auf der Fernbedienung erneut gedrück wird, wird der Ton wiederhergestellt, und die Lautstärkanzeige (grün) erscheint.
BEDIENUNGSCANWEISUNGEN (Fortsetzung)
Eingangssignal-Bildschirmanzeige
Der Status des Eingangssignals kann durch Drucken der Aufruf-Taste (RECALL) auf der Fernbedienung auf dem Bildschirm angezeigt werden.
Die Anzeige wird nach ca. 6 Sekunden automatisch ausgebrendet.




BEDIENUNGSCANWEISUNGEN (Fortsetzung)
Anzeigen von mehreren Bildern
Wenn Sie die Multibild-Taste (MULTI PICTURE) auf der Fernbedienung drücken, wird die Multibild-Anzeige aktiviert. Die drei Anzeigotypen können mit der Multi-Modus-Taste (MULTI MODE) auf der Fernbedienung aufgerufen werden. Der Multibild-Modus ändert sich in der folgenden Reihenfolge, sobald die Multi-Modus-Taste (MULTI MODE) gedrückt wird.


Aktivieren des Teilbild-Modus vom TV-Bildschirm aus
Wenn Sie die Multibild-Taste (MULTI PICTURE) einmal drücken, werden 2 Bilder angezeigt.
- Das Laustspechersymbol kann durch Drücken der und Auswahl-Taste (SELECT) nach links und rechts verschoben werden; der Ton wird von der Seite ausgegeben, auf der das Laustspechersymbol positioniert ist.
- Sie können für andere Bildschirme denselben Signaleingangsmodus festlegen.
- Der TV-Kanal kann durch Drücken der Kanal-Auf/Ab-Taste (CHANNEL UP/DOWN) auf der Fernbedienung umgeschaltet werden.
- Der Signaleingangsmodus für Bild A oder Bild B (das Bild, geben dem sich das Laufsprechersymbol befindet) kann mit der Eingangsauswahl-Tasten (INPUT SELECT) auf der Fernbedienung ausgewählten werden.
- Wenn Sie die Multibild-Taste (MULTI PICTURE) nochmals drucken, wird der Multibild-Modus deaktiviert.
- Beachen Sie die Hinweise in der Tabelle zum 2-Bilder-Modus (Teilen). [24]

Aktivieren des 4-Bilder-Modus vom TV-Bildschirm aus
Wenn Sie die Multibild-Taste (MULTI PICTURE) im 2-Bilder-Modusomal drucken, werden 4 Bilder angezeigt.
- Drucken Sie die Auswahlt-Tasten und (SELECT), um das Bild A oder Bild B, angezeigt durch ein rotes Dreieck, auszuwahlen. Drucken Sie für die Bilder rechts die und Auswahlt-Taste (SELECT), um ein Bild auszuwahlen. Die Eingangsanzeige des ausgewählten Bildsändert sich zu Grün.
- Der TV-Kanal kann durch Drücken der Kanal-Auf/Ab-Taste (CHANNEL UP/DOWN) auf der Fernbedienung umgeschaltet werden.
- Nur der Ton von Bild A kann im 4-Bilder-Modus ausgegeben werden.
- Der Komponenten-Signaleingangsmodus kann bei den Bildern B nicht ausgewählt werden. Beziehen Sie sich auf die Tabelle des 4-Bilder-Modus 24
- Wenn Sie die Multibild-Taste (MULTI PICTURE) im 4-Bilder-Modus drucken, wird der Multibild-Modus deaktiviert. Wenn Sie anschließend die Multibild-Taste (MULTI PICTURE) nochmals drucken, werden 4 Bilder angezeigt.

Aktivieren des 12-Bilder-Modus vom TV-Bildschirm aus
Wenn Sie die Multibild-Taste (MULTI PICTURE) im 4-Bilder-Modus einmal drücken, werden 12 Bilder angezeigt.
- Von Programm 1 ausgehend werden die voreingestellen Programme automatisch in den 12 Fenstern angezeigt.
- Diese Funktion ist nur im TV-Modus verfügbar.
- Nach einigen Sekunden werden die Bilder nacheinander aktualisiert.
- Wenn Sie die Multibild-Taste (MULTI PICTURE) im 12-Bilder-Modus nochmals drücken, wird der Multibild-Modus deaktiviert. Wenn Sie anschließend die Multibild-Taste (MULTI PICTURE) nochmals drücken, werden 12 Bilder angezeigt.
- Wenn Sie die Multibild-Taste (MULTI PICTURE) im 12-Bilder-Modus drücken, wird der 2-Bilder-Modus (Teilen) angezeigt.

BEDIENUNGSCANWEISUNGEN (Fortsetzung)
Anzeigen von mehreren Bildern (Fortsetzung)
Aktivieren des Teilbild-Modus vom Video-Eingangsbildschirm aus
Durch einmaliges Drucken der Multibild-Taste (MULTI PICTURE) werden 2 Bilder angezeigt.
Das Lautspechersymbol kann durch Drucken der und Auswahl-Tasten (SELECT) nach links und rechts verschoben werden. Der Ton des Videos wird von der Seite ausgegeben, auf der sich das Lautspechersymbol befindet.
- Sie können für andere Bildschirme denselben Video-Eingangsmodus festlegen.
- Wenn die Multibild-Taste (MULTI PICTURE) noch einmal gedrückt wird, wird die 2-Bilder-Anzeige deaktiviert.
- Beachten Sie die Hinweise in der Tabelle zum 2-Bilder-Modus (Teilen).
Aktivierung des Multibild-Modus (MULTI PICTURE) vom RGB-Eingangsbildschirm aus
Durch Drücken der Multibild-Taste (PinP) werden 2 Bilder gezeigt.
- Dieser Modus kann vom Eingang RGB1(DVI-PC) und RGB2(RGB) verfügbar sein.
- Das Lausprechersymbol kann durch Drücken der und Auswahl-Tasten (SELECT) nach oben und unter verschoben werden. Der Ton wird von der Seite ausgegeben, auf der sich das Lausprechersymbol befindet.
Die Nebenbildschirmposition kann mithilfe der und Auswahl-Tasten (SELECT) nach oben oder unter entsetzt werden. - Der Nebenbildschirm kann nicht mit den AV1~AV6, TV-Kanal-Tasten bei Anzeige des Lautsprechersymbols auf der linken Seite des AV* usw., wie im rechten Diagramm gezeigt, ausgewählt werden.
- Wenn die Multibild-Taste (MULTI PICTURE) noch einmal gedrück wird, wird die 2-Bilder-Anzeige deaktiviert.
-Frequency Modus"im Setup-Menu sollte auf Film gestellt sein, wenn der Unterbildschim auf Komponenten-Signal von 1080i/50 oder 1080i/60 eingestellt ist.
| AV1AV2 | |
| RGB2 AV1 |
| (Unterbild) schemm) |
AV1:Zeigt dasVIDEO-Eingangssignal des Unterbildschirms.
HINWEIS
- Wenn Sie in der Multibild-Anzeige die Eingabe des horizontalen bzw. vertikalen Synchronisationssignals (oder Videosignals) unterbrechen, wechselt das System nicht in den Stromsparmodus.
- Seien Sie daher vorsichtig, da es dadurch zum Einbrennen des Bildes kommt kann, wenn der Multibild-Modus über einen längeren Zeitraum aktiviert bleibt.
2 Bilder (Teilen)
| Haupt | Neben 1 |
| Neben 2 | |
| Neben 3 |
(O:Verfugbar)
HINWEIS
zu 720p/50Hz
- 720p/50Hz Unterstützung AV4, AV6 und RGB1 (DVI-STB) nur im Einbild-Modus.
RGB 2 (Komponente) ist für 720p / 50Hz verfügbar.
BEDIENUNGSCANWEISUNGEN (Fortsetzung)

Einfrieren von Bildern
Wenn Sie die Standbild-Taste (FREEZE) auf der Fernbedienung drücken, wechselt der Bildschirm in den Standbild-Modus.
- Es sind zwei Standbild-Modi verfügbar: Teilen und Strobe. Diese können über die Einstellung "StandbildModus" im Funktionsmenu ausgewählt werden.
- Im Teilen-Modus werden 2 Bilder aus derselben Quelle auf dem Bildschirm angezeigt, wobei ein Bild aktiv ist und das andere als Standbild angezeigt wird.
- Im Strobe-Modus ist bei 12 Bildern das letzte Bild aktiv, während die 11 anderen Fenster Standbilder zeigen.
- Wenn Sie die Standbild-Taste (FREEZE) nochmals drücken, gelangen Sie zurück in den Normalbild-Modus.
- Diese Funktion ist außer im TV-Modus auch für den Video-Modus verfügbar. Beachten Sie die Hinweise zu den Standbildfunktionen in der nachstehenden Tabelle.
(o:Verfugbar)
BEDIENUNGSCANWEISUNGEN (Fortsetzung)

Verwendung des Menübildschirms (Onscreen-Anzeigesystem)
Wenn die Menu-Taste (MENU) gedrück wird, erscheint der Einstellungen-Menubildschirm; von Dort sind PC-Signaljustierung und Einstellung mit der Auswahl-Taste (SELECT), der Einstellen-Taste (ADJUST) und der OK-Taste möglich.
- Bezüglich Einstellpunkten und Einstellungen siehe. [27 39]
Beispiel: Wahlen Sie die Bild-Anzeige.
- Drücken Sie die Menu-Taste (MENU) zum Aufrufen des Hauptmenu-Bildschirms.

[Bild] Ton Zeitschaltuhr Funktion Einstellungen Sprache Wahlen OK Setzen
- Drucken Sie die OK-Taste zum Aufrufen des Bild-Menübildschirms. (Verwenden Sie die Auswahl-Tasten (SELECT) und zum Wahlen anderer Optionen.)

Bild
Kontrast:+31 Helligkeit:-31 Farbe0 Farbst:+31 Bildverbesserung:Aus Farbmp.:Normal Einst.Farbmp. Zurucksetzen Zuruckselten Wahlen Zurück Ende
- Verwenden Sie die Auswahl Tasten (SELECT) und zum Wahlen des einzustellenden Punkts, und verwenden Sie dann die Einstellen-Tasten (ADJUST) und zur Einstellung (Beispiel: Kontrast).

Kontrast +31 Vol/Rück Einstellen Zurück
- Drücken Sie die Zurück-Taste (RETURN), um zum vorherigen Bildschirm zurückzugehen.
- Wenn eine Minute lang keine Eingabe geschieht, wird der Einstellungen-Menübildschirm automatisch geschlossen.
BEDIENUNGSCANWEISUNGEN (Fortsetzung)
EINSTELLUNGEN-MENU (TV-Modus)

EINSTELLUNGEN-MENU (TV-Modus) (FORTSETZUNG)
| Ausgewählte Zeichen | ▲ | ▲ | Hinweis zur Einstellung |
| Auto Kanalsuche | |||
| Land | →(Seite1)←→(Seite2)←→(Seite3)← | Wähn Sie mit den Auswahl-Tasten (SELECT)▲und Niedernamen, und drücken Sie die OK-Taste.·Wenn gewünschte Sender mit der Autotuning-Funktion (automatische Sendereinstellung) nicht eingestellt werden können, während Sie den gewünschten Sonder manuell aus, und speichern Sie ein an der gewünschten Position. | |
| Suche | - | - | Drucken Sie die OK-Taste, und das System beginnnt die automatische Sendereinstellung. |
| Manuelle Kanalsuche | |||
| Position | →1←→2←→3……199←→AV00← | Stellen Sie die Positionsummer (0~199 und AV00) oder die Kanalummer mit den (+) (-) Kanai-Auf/Ab-Tasten (CHANNEL UP/DOWN) ein. | |
| Suche(C-) | - | - | Wähn Sie zunachst mit der OK-Taste das Senderauswahl-Verfahren: Einlage einer zweistelligen Kanalummer (CH), Eingabe einer zweistelligen S-Band-Nummer oder Einlage einer dreistiglen Freqenz (MHz). |
| - | - | Geben Sie eine zweistliche Zahl mit den Ziffermastaen 0-9 ein. Wenn Sie einen zuflüssigen Wert eingeben, beginnnt die Sendersuche daraufuthin automatisch. | |
| (S-) | - | - | Geben Sie eine zweistliche Zahl mit den Ziffermastaen 0-9 ein. Wenn Sie einen zuflüssigen Wert eingeben, beginnnt die Sendersuche daraufuthin automatisch. |
| (-MHz) | - | - | Geben Sie eine dreistliche Zahl mit den Ziffermastaen 0-9 ein. Wenn Sie einen zuflüssigen Wert eingeben, beginnnt die Sendersuche daraufuthin automatisch. |
| Entstörung | →Aus←→Ein← | In der Regel ist diese Option auf AUS zu setzen. Wenn die Option aktiviert ist, fungiert der AV1-Ausgang (Scart) als TV-Signausgang, und auf dem Monitor wird automatisch das AV1 (Scart)-Eingangssignal wiedergegeben. | |
| Name | →□=→□□□□□□□□□□□□□□□□□□□□□□□□□□□□□□□□□□□□□□□□□□□□□□□□□□□□□□□□□□□□□□□□□□□□□□□□□□□□□□□□□□□□□□□□□□□□□□□□□□□□☐=ein Buchstabe) | Damit wird der Name des TV-Senders mit 5 Buchstaben eingeben. Nach dem Fixieren des Cursor auf der ersten Stelle, den Buchstaben mit den ▲und ↓Auswahl-Tasten (SELECT) auswänen und mit der ▲Einstellungen-Taste (ADJUST) zur nachsten Stelle übergeh. Drucken Sie nach Abschluss der Einlage nochmal die OK-Taste.·Währbare Buchstaben sind "0"-"9", "A"-"2", "+", "-", "(Leerstelle)", "(Komma) und ", "(Punkt). | |
| Tonsystem | →L←→L←→BG←→ | Wähn Sie eine der fünf Einstellungen für das Tonsystem. | |
| Farbsystem | →Auto←→PAL←→SECAM←→NTSC3.58←→NTSC4.43←→ | Wähn Sie eine der fünf Einstellungen für das Farbsystem. | |
| Überspringen | →Aus←→Ein← | Wenn diese Einstellung auf EIN gesetzt ist, wird das Programm bei Betätigung der Kanai-Auf/Ab-Taste (CHANNEL UP/DOWN) automatisch übersprungen. Diese Einstellung wird für Sonder, die kein Signal senden, automatisch aktiviert. | |
| Rauschminderung | →Aus←→Ein← | Wenn diese Einstellung auf EIN gesetzigt ist, treten in der Regel bei schwachem Empfang weniger Störsgäne auf. Dies gilt insbesondere für Gebiete mit schwachem Signalempfarg. | |
| Feinabstimmung | Die Frequence für den Haupttuner nach unter abstimmen | Die Frequence für den Haupttuner nach ober abstimmen | Drucken Sie nach Vomarnhe der Einstellung die Zurück-Taste (RETURN), um den Modus zu verlassen.·Anpassungsbereich: -56 bis +56. |
| Sortieren | |||
| (Zeile der Positionsliste) | - | - | Drucken Sie in der ersten Zeile, deren Reihenfolge geändert werden soll, auf die OK-Taste, denen werden die Zeichen in Grün angezeigt. Dann mit den ▲und ↓auswähen-Tasten (SELECT) in der Liste nach oben oder unter given. Und drucken Sie zum Abschluss die OK-Taste. Drucken Sie zur Beendigung die Zurück-Taste (RETURN). |
| Videotext Sprache | - | - | Wähn Sie die Videotext-Sprache je nach Region mithilfe von 4 Einstellungen aus: West/Europa, Ost/Europa, Kyrllisch und Griechisch/Türkisch. |
| Autom. Aus | →Aus←→Ein← | Wenn diese Option auf EIN gesetzigt ist, schaitet sich das Gerät nach 10 Minuten automatisch ab, wenn im TV-Modus kein Signal emplagen wird und keine Bedienung erfolgt. | |
EINSTELLUNGEN-MENU (Video-Modus)

| Ausgewählte Zeichen | System1← System2← | Die ursprüngliche Einstellung darit nicht verändert werden.(System1: Europa/Asien, System2: Nordamerika) | |
| Farbsystem | |||
| AV1~AV5 | System1→ Auto← PAL→ SECAM→ NTSC3.58← NTSC4.43→ System2→ Auto← NTSC-M→ PAL-N← PAL-M← | Dies solle mit dem Farbsystem des Signals vom Gerät übereinstimmen,das am AV1-AV5-Videoeingang angeschlossen ist.In der Regel kann die Einstellung auf "Auto" gesetzt werden.DasSystem des Eingangssignals wird in dieser Fall automatisch erkannt.Wenn das Eingangssignal im Auto-Modus stark gestört oder zu schwach empfängen wird und die Wiedergabe davon nichtordnungsgemäß erfolgt, setzen Sie die Einstellung auf den Wert für dasEingangssignal.Bei Empfang des Komponenten-Signals ist dies nicht verfügbar (deaktiviert). | |
| Videoeingang | |||
| AV1 | S Video← Composite← | Dies solle mit dem Signalmodus des Signals vom Gerät übereinstimmen,das am AV1 Scart-Eingang angeschlossen ist. | |
| AV4 | Auto← HDTV← SDTV/DVD← | Diese Einstellung solle dem Signalmodus des an den AV1-Video-Eingang angeschlossen Geräts entsprechen.In der Regel kann die Einstellung auf "Auto" gesetzt werden.Der Modusdes Eingangssignals wird in dieser Fall automatisch erkannt.Wenn das Eingangssignal im Auto-Modus stark gestört oder zu schwachempfängen wird und die Wiedergabe davon nichtordnungsgemäß erfolgt, setzen Sie die Einstellung auf den Wert für das Eingangssignal. | |
| Scart-Ausgang | TV← Monitor← | TV.AV1 (Scart)-Ausgang wird als TV-Signalausgang festgelegt.Monitor: AV1 (Scart)-Ausgang erlaubt Betrachten des Bildes auf demHauptgerät.Es kann jederung nur das Composite-Videosignal vom AV2-, AV3-, AV4-oder AV5-Eingang übertragen werden,das aktuell auf der Hauptinheitwiedergegeben wird.Wenn der Descramber eingeschaltet ist, wird er automatisch als TVfestgelegt. | |
| RGB1 | DVI-PC← DVI-STB← | Dies solle mit dem Signalmodus des Signals vom Gerät übereinstimmen,das am RGB1 DVI-Anschluss angeschlossen ist. | |
| RGB2 (1. Schritt) | RGB← Component← | Dies solle mit dem Signalmodus des Signals vom Gerät übereinstimmen,das am RGB2 D-Sub-Anschluss angeschlossen ist. | |
| RGB2 (2. Schritt) | Auto← HDTV← SDTV/DVD← | Dieser Schritt solle zur ausgeführten werden, wenn [Komponente] im 1.Schritt ausgewählten worden ist.Dies solle mit dem Signalmodus des Signals vom Gerät übereinstimmen,das am RGB2 D-Sub-Anschluss angeschlossen ist.Normalerweise auf Auto einstellen, Der Signalmodus desEingangssignals wird automatisch erkannt.Wenn das Eingangssignal bei der Auto-Einstellung viel Rauschenenthalt oder einen niedrigen Pegel hat und der Betrieb fehlherhaft ist,diese Einstellung vormehnen, damit es zu einer Übereinstimmung mit dem Eingangssignal kommt. | |
BEDIENUNGSCANWEISUNGEN (Fortsetzung)
EINSTELLUNGEN-MENU(RGB-Modus: RGB1 (DVI-PC), RGB2 (RGB))

| Ausgewählte Zeichen | ← | → | Hinweis zur Einstellung |
| Auto Einstellung* | - | EinstellenDie OK-Taste hier drücken, die automatische Regulierung startet. | Horizontale Position, vertikale Position, horizontaler Takt und Takt-Phase werden automatisch eingestellt. |
| Horizontale Position | Bewegt die horizontale Position nach links. | Bewegt die horizontale Position nach rechts. | Stellt die linke Displayposition ein.Die Bildschirmanzeige wechselt zu Magenta, wenn dies jenseits des verfügbarbaren Bereiches ist. (Diese Funktion gilt nur für RGB2.Sie ist für RGB1 (DVI-PC) nicht verfügbar (deaktiviert)). |
| ← | → | ||
| Vertikale Position | Bewegt die vertikale Position nach unten. | Bewegt die vertikale Position nach oben. | Stellt die vertikale Displayposition ein.(Diese Funktion ist nur für RGB2. Sie ist für RGB1 (DVI-PC) nicht verfügbar (deaktiviert)). |
| ↓ | ↑ | ||
| Takt | Verringer den Pixel-Takt(schrumpt die rechtte Seite). | Steiger den Pixel-Takt (expandiert die rechtte Seite). | Stellt die maximale Zeichenklarheit ein.(Diese Funktion ist nur für RGB2. Sie ist für RGB1 (DVI-PC) nicht verfügbar (deaktiviert)). |
| ← | → | ||
| Phase | Verlangsamt die Pixelphase(verschiebt kein nach links). | Beschleunigt die Pixelphase(verschiebt kein nach rechts). | Stellt die klare Zeichenlesbarkeit ein.(Diese Funktion ist nur für RGB2. Sie ist für RGB1 (DVI-PC) nicht verfügbar (deaktiviert)). |
| ← | → | ||
| Zurücksetzen | (Funktion aus) | (Warten auf Rücksetzen) | Die originalewerkseitige Einstellung für die Punkte dieser Menüseite können durch Drücken von OK wieder hergestellt werden. |
| Eingangspegel | →0.7V←→1.0V← | Normalerweise auf 0,7 V gestellt. Wenn sich Weiß im Bild ausbreitet, auf 1,0 V stellen. (Dies ist nur für RGB2 wirsam.) | |
| Frequenzanzeige | →Aus←→Ein← | Auf Aus stellen, wenn die Freqenzinformation des Eingangssignal-Bildschirmanzeige nicht erfolderlich ist. | |
| WVGA | →Aus←→Ein← | Stellt nur für W-VGA-Signal zur Verfügung.Bei Einstellung auf Ein kann der Displaybereich zwischen Vollbild und Echtbild gewählt werden. (Mit RGB1 INPUT bleibt der Bildschirm unverändert. Nur RGB2 (ANALOG) INPUT) | |
| WXGA-Modus | →Aus←→1280x768←→1366x768← | Nur beim W-XGA-Signal verfügbar.(Nur RGB2 (ANALOG) INPUT) | |
BEDIENUNGSCANWEISUNGEN (Fortsetzung)
EINSTELLUNGEN-MENU (RGB-Modus: RGB1 (DVI-PC), RGB2 (RGB)) (Fortsetzung)
| Ausgewählte Zeichen | ▲ | ▲ | Hinweis zur Einstellung |
| Vertikaler Filter | → Aus← Ein← | Auf Ein schalten, wenn Bedenken wegen Bildschirmflammern vorliegen. | |
| Frequenz Modus | → Film← PC← | Auf Film stellen, wenn Filmbildner auf einem PC betrachtet werden. | |
| RGB1 | → DVI-PC← DVI-STB← | These Einstellung solte dem Signalmodus des an den RGB1 DVI-Eingang angeschlossen Geräts entsprechen. | |
| RGB2 (1. Schritt) | → RGB← Component← | These Einstellung solte dem Signalmodus des an den RGB2 D-Sub-Video-Eingang angeschlossen Geräts entsprechen. | |
| RGB2 (2. Schritt) | → Auto← HDTV← SDTV/DVD← | Dieser Schritt solte nur ausgewählten werden, wenn im ersten Schritt "Component" ausgewählten wurde. Diese Einstellung solte dem Signalmodus des an den RGB2 D-Sub-Video-Eingang angeschlossen Geräts entsprechen. · In der Regel kann die Einstellung auf "Auto" gesetzt werden. Der Modus des Eingangssignals wird in thisem Fall automatisch erkannt. · Wenn das Eingangssignal im Auto-Modus stark gestört oder zu schwach empfangen wird und die Wiedergabe davon nicht ordnungsgemäß erfolgt, setzen Sie die Einstellung auf den Wert für das Eingangssignal. | |
- Je nach Typ des angezeigten Signals konnen Anzeigen nicht durch automatische Einstellung optimiert werden. Stellen Sie sie zur Optimierung manuell ein.
BEDIENUNGSCANWEISUNGEN (Fortsetzung)
FUNKTION-MENU

| Ausgewählte Zeichen | ↓ | → | Hinweis zur Einstellung |
| Bildschirmschoner | Aus←5Min.←10Min.←60Min.←40Min.←20Min.← | Bewegt das Bild in klenen Schritten in eingestallenten Intervallen im Bildschirm, um den Bildspeichereffekt zu verringn. Damit ist der Nachbildeffekt von unbeweglichen Bldgegenständen wie z.B. Bildschirmlogos gelemit. | |
| Screen Wipe | Ein | 60Min | Dient zum Verringern des Bildspeichereffekt, der bei stationären Bildern mit dem Weßfeldsignal eintreten kann. Ein (kontinuierlicher Betrieb) oder 60 Min. (zeitbegrenzter Betrieb) wahren und die OK-Taste drücken. Die Men'-Taste (MENU) oder Zurück-Taste (RETURN) auf der Fernbedienung drücken, um auf normale Darstellung zurückzuschalten. |
| Schwarzer Bildrand | Aus←Ein | Dient zum Verändern der grauen Bildlaufleisten zu schwarzen Bildlaufleisten, wenn der normale Bildschirmgroßenbereich aktiviert ist. Ist immer auf AUS eingestellt, wenn der Monitor eingeschaftet ist. Es ist empfehlenswert, diese Funktion auf AUS zu stellen, um den Bildspeichereffekt zu verringn. | |
| Stromsparmodus | Aus←Ein | Dient zur Verringung des Stromverbrauchs für den Videogang, wenn kein Videosignal anliegt. Bei Einstellung auf Ein wird der Monitor auf Standby geschättet, wenn ein AV-Eingang ohne Signal gewählt wird. | |
| Standbild | Teilen←Strobe | Dieser Wert aktiviert die Einstellung für den Standbild-Modus (2 Bilder) bzw. Strobe (12 Bilder). | |
| Standard Zoom | Panoramic←4:3←14:9zoom | Wählt die Bildschirmanzeiggeprüde des TV-Eingangs aus, der zuerst erscheidt, wenn die Hauptstromversorgung eingeschahtt wird. | |
| Panel Lebensdauer | Normal←Verlangert 1←Verlangert 2 | These Funktion dient zum Unterträcken des Bildschirmkontrasts ungeachtet der Kontrast-Einstellung im Bild-Men'. Mit dieser Regelung kann der Stromverbrauch verringg und/oder die Verschlechterung des Panels begrenzt werden. Die Reihenfolge der Leistungsaufnahme ist Verlangert 2 < Verlangert 1 < Normal. Wenn die Kontrasteinstellung geändert wird, wenn dieser Gegenstand auf Verlangert 1 oder 2 gestellt ist, wird er automatisch auf Normal zurückgesetzt. | |
| Helligkeits-Assistant | Aus←Ein | Dient zum Verringem des Bildspeichereffekt, der insbesondere bei Bildern wie TV-Sender-Logos eintreten kann. Die Helligkeit in den 4 Ecken des Bildfeldes ist geringer als in der Mitte. | |
| Zurücksetzen | (Funktion aus) (Warten auf Rücksetzen) | Die originale workseite Einstellung für die Punkte dieser Menüseite können durch Drucken von OK wieder hergestellt werden. | |
BEDIENUNGSCANWEISUNGEN (Fortsetzung)
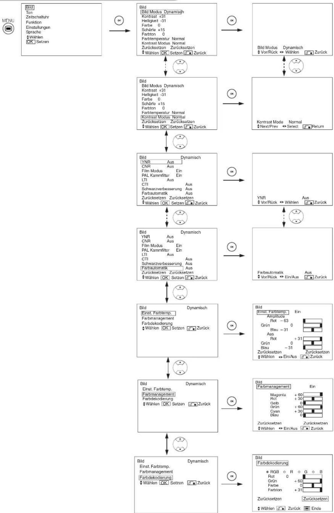
BILD-MENU(TV/Video-Modus)

BILD-MENU (TV/Video-Modus) (Fortsetzung)
| Ausgewählte Zeichen | Δ | Δ | Hinweis zur Einstellung | |
| Bild Modus | →Dynamisch→Natuürlich→Kino→ | Dynamisch: Diese Einstellung ist am besten für sehr helle Umgebauungsbeleuchung geeignet. Natürlich: Diese Einstellung ist nur für normale Beleuchungsbedingungen. Kino: Diese Einstellung ist die Beste zum Anschauen von Filmen. | ||
| Kontrast | Verringer den Abstand zwischen Helligkeit und Dunkelheit. | Vergütert den Abstand zwischen Helligkeit und Dunkelheit. | Stellt auf maximale Sichtebarkeit entschend Umgebungshelligkeit ein. Dies kann durch Gedrückheiten der Auswahlen-Taste (SELECT) bei [+31] weiter bis auf [+40] eingestellt werden. Die Farbe für [+32] bis [+40] wechseln von grün auf Magenta. Dieder spezielle Modus ist gut für dunde Szenen geeignet. Für normale Betrachtung empfehlen wir eine Kontrasteinstellung auf [+31]. 'Panel-Lebensdauer' im Funktion-MENU sowie auf Normal gestellt sein, wenn diese Kontrasteinstellung gewählt ist. | |
| Helligkeit | Schwarz ist für gesteigerte Gesamtdunkelheit gedäpf. | Schwarz ist für gesteigerte Gesamthelligkeit versetzt. | Stellen Sie dies entsprechend ihren Vorlieben ein. | |
| Farbe | Verringer Sie die Farbstärke. | Erhöhen Sie die Farbstärke. | Stellen Sie dies entsprechend ihren Vorlieben ein. | |
| Scharfe | Weich | Schart | Wechseln Sie für einen weicheren Effekt zur Minus-Seite (-) und für ein schäfteres Bild zu Plus (+). | |
| Farbton | Verständrt Rot und schwächt Grün ab. | Verständrt Grün und schwächt Rot ab. | Stellt nicht beim Empfang von PAL/SECAM-Signalen zur Verfügung. Dann wird das Zeichen deaktiviert. Stellen Sie auf eine gut aussenende Hautarbe ein. | |
| Farbtemperatur | Kalt → Normal → Warm → Schwarz/Weiss | Normalerweise solle Normal eingestellt sein. | ||
| Kontrast Modus | Normal → Auto → Dynamisch | Dynamisch: Betont den Unterschied zwischen Videoschatlierungen zur Verbesserung des Kontrastgeführts. Normal: Die Gradation eines Bildes wird so treu wie möglich reproduziert. Auto: Erkennt die Bildhelligkeit und stellt automatisch auf natürliche Helligkeit ein. | ||
| Zurücksetzen | (Funktion aus) | (Warten auf Rücksetzen) | Die originale workseitige Einstellung für die Punkte dieser Menüseite können durch Drücken von OK wieder hergestellt werden. | |
| YNR | Aus → Piedrig → Hoch | Fuhr: Bildsignal-Rauschverierung aus. Höhe stellen, um Rauschen zu verringgen. | ||
| CNR | Fuhr: Farbsignal-Rauschunterrückung aus. Höhe stellen, um Rauschen zu verringgen. Ist fest auf Aus gestellt, wenn der Modus DVI-STB gewählt ist. | |||
| Film Modus | →Aus → Ein→ | Ein: Erkennt automatisch das Filmmaterial und reproduziert treu das Original-Filmbild. Aus: Auf AUS stellen, wenn das Umschalten zwischen Bilder nicht natürlich wird. | ||
| Pal Kammlfilter | →Aus → Ein→ | These Option ist nur beim Empfang eines PAL Composite-Signais vertugbar. Mit der PAL Kammlfilter-Funktion können Sie die Farbabweichungen bei hochaufgegeben Details verringgen und die Farboqualität verbessern. | ||
| LTI | Aus → Piedrig → Mittel → Hoch | Stellt die Schäfte des Bildsignals ein. | ||
| CTI | Stellt die Schäfte des Farbsignals ein. | |||
| Schwarzverbesserung | Stellt die Schwarzegel-Kompensation ein. | |||
| Farbautomatik | →Aus → Ein→ | These Option ist nur beim Empfang eines NTSC Composite/S-Videosignals verfügbart. Dabei wird die Farbe des Bildes fortwähnend überwacht und angepasst. um konstante Farbstufen beizubehalten. Die Funktionträgt auch dazu bei, natürliche Hauttöne zu erhalten, während die Hintergrundfarben originalagetreu dargestellung werden. | ||
| Einst. Farbmp | →Aus → Ein→ | Auf Ein schalten, wenn Original-Farbetemperatur zur Einstellung je nach Anwendenwunsch erforderlich ist. | ||
| Amplitude | Rot | Hellere Szene nimmt in röttlicher Farbe ab. (red) | Hellere Szene nimmt in röttlicher Farbe zu. (red) | Stellen Sie die Farbetemperatur nach Geschmack ein. Diese Einstellungen werden getrennt in jeder der 4 Farbetemperatur-Modi gespeichert. |
| Grün | Hellere Szene nimmt in grünlicher Farbe ab. (green) | Hellere Szene nimmt in grünlicher Farbe zu. (green) | ||
| Blau | Hellere Szene nimmt in bläulicher Farbe ab. (blue) | Hellere Szene nimmt in bläulicher Farbe zu. (blue) | ||
| Aus | Rot | Dunkle Szene nimmt in röttlicher Farbe ab. (red) | Dunkle Szene nimmt in röttlicher Farbe zu. (red) | |
| Grün | Dunkle Szene nimmt in grünlicher Farbe ab. (green) | Dunkle Szene nimmt in grünlicher Farbe zu. (green) | ||
| Blau | Dunkle Szene nimmt in bläulicher Farbe ab. (blue) | Dunkle Szene nimmt in bläulicher Farbe zu. (blue) | ||
BEDIENUNGSCANWEISUNGEN (Fortsetzung)
BILD-MENU (TV/Video-Modus) (Fortsetzung)
| Ausgewählte Zeichen | Δ | Δ | Hinweis zur Einstellung | |
| Farbmanagement | Aus Ein←Eins | Auf Ein schalten, wenn die Original-Balance jeder Farbe zur Einstellung je nach Anwenderwunsch erforderlich ist. | ||
| Magenta ist geschwächt. | Magenta ist gestärkt. | Erlaubt es, die aufgelisteten Farben einzel einzustellen, um sie tiefer oder purer zu machen. Diese Einstellungen werden getrennt in jedem der 4 Farbtemperatur-M Modi gespeichert. | ||
| Rot ist geschwächt. | Rot ist gestärkt. | |||
| Gelb ist geschwächt. | Gelb ist gestärkt. | |||
| Grün ist geschwächt. | Grün ist gestärkt. | |||
| Cyan ist geschwächt. | Cyan ist gestärkt. | |||
| Blau ist geschwächt. | Blau ist gestärkt. | |||
| Farbdekodierung | RGB←R←G←B← | Den Einfarb-Bildschirm wahren, wenn erforderlich, um den R/G/ B-Pegel je nach Anwenderwunsch erforderlich einzustellen. Nach der Einstellung zurück auf RGB-Modus stellen, wo alle Farben gezeigt werden. Die OK-Taste bei jedem Ändern der Einstellung drücken. | ||
| Rot | Verdunkelt nur Rot. | Erhellt nur Rot. | ||
| Grün | Verdunkelt nur Grün. | Erhellt nur Grün. | ||
| Farbe | Verringern Sie die Farbstärke. | Erhöhen Sie die Farbstärke. | ||
| Farbton | Verständrt Rot und schwächt Grün ab. | Verständrt Grün und schwächt Rot ab. | ||
BEDIENUNGSCANWEISUNGEN (Fortsetzung)
BILD-MENU (RGB-Modus)

| Ausgewählte Zeichen | < | > | Hinweis zur Einstellung | |
| Konzentrast | Verringer den Abstand zwischen Helligkeit und Dunkelheit. | Vergrößert den Abstand zwischen Helligkeit und Dunkelheit. | Stellt auf maximale Sichtbarkeit entsprechend Umgebungshelligkeit ein. Dies kann durch Gedrückthalten der Auswahlen-Taste (SELECT) bei [+31] weiter bis auf [+40] eingestellt werden. Die Farbe für [+32] bis [+40] wechselt von grün auf Magenta. Diese spezielle Modus ist gut für dunkle Szenen geeignet. Bei helleren Szenen können Bildteile u.U. unscharf sein. Wir empfehlen Einstellung auf [+31]. "Panel-Lebensdauer" im Funktion-Menu sollen auf Normal gestellt sein, wenn diese Kontrasteinstellung gewählt ist. | |
| Helligkeit | Schwarz ist für gesteigerte Gesamtdunkelheit gedämpft. | Schwarz ist für gesteigerte Gesamthelligkeit versetzt. | An individuelle Wünsche anpassen. | |
| Farbe | Verringer Sie die Farbstärke. | Erhöhen Sie die Farbstärke. | An individuelle Wünsche anpassen. | |
| Farbton | Verständrt Rot und schwacht Grün ab. | Verständrt Grün und schwacht Rot ab. | Stellt nicht beim Empfang von PAL/SECAM-Signal zur Verfügung. Dann wird das Zeichen deaktiviert. Stellen Sie auf eine gut aussehende Hautfarbe ein. | |
| Bildverbesserung | Aus←Niedrig←Mittel←Hoch | Stellt die Schäfte kleiner Details auf den gewünschten Wert ein. | ||
| Farbtemperatur | Kalt←Normal←Warm←Schwarz/Weiss | Normalerweise sollen Normal eingestellt sein. | ||
| Einst. Farbtemp | Aus←Ein← | Auf Ein schallen, wenn Original-Farbtemperatur zur Einstellung je nach Anwenderwunsch erforderlich ist. | ||
| Amplitude | Rot | Hellere Szene nimmt in röttlicher Farbe ab.(red) | Hellere Szene nimmt in röttlicher Farbe zu.(red) | Stellen Sie die Farbtemperatur nach Geschmack ein. Diese Einstellungen werden getrennt in jedem der 4 Farbtemperatur-Modi gespeichert. |
| Grün | Hellere Szene nimmt in grünlicher Farbe ab.(green) | Hellere Szene nimmt in grünlicher Farbe zu.(green) | ||
| Blau | Hellere Szene nimmt in blällicher Farbe ab.(blue) | Hellere Szene nimmt in blällicher Farbe zu.(blue) | ||
| Aus | Rot | Dunkle Szene nimmt in röttlicher Farbe ab.(red) | Dunkle Szene nimmt in röttlicher Farbe zu.(red) | |
| Grün | Dunkle Szene nimmt in grünlicher Farbe ab.(green) | Dunkle Szene nimmt in grünlicher Farbe zu.(green) | ||
| Blau | Dunkle Szene nimmt in blällicher Farbe ab.(blue) | Dunkle Szene nimmt in blällicher Farbe zu.(blue) | ||
| Zurücksetzen | (Funktion aus) | (Warten auf Rücksetzen) | Die originale werkseitige Einstellung für die Punkte dieser Menüseite können durch Drücken von OK wieder hergestellt werden. | |
BEDIENUNGSCANWEISUNGEN (Fortsetzung)
TON-MENU

| Ausgewählte Zeichen | ▲ | ▲ | Hinweis zur Einstellung |
| Ton Modus | → Film → Music → Sprache → Favorit → | Film: Währt geeigneten Ton für Film. Musik: Währt geeigneten Ton für Musik. Sprache: Währt geeigneten Ton für Nachrichten, Talkshows sowie Favorit: Dieser Modus solle nach Anwenderwunsch eingestellt werden. | |
| Höhen | Unterrückt Höhen. | Verständlich | An individuelle Wünsche anpassen. |
| Bass | Unterrückt Tiefen. | Verständlich | An individuelle Wünsche anpassen. |
| Balance | Unterrückt Ton von rechts. | Unterrückt Ton von links. | An individuelle Wünsche anpassen. |
| Dynamischer Bass | → Aus←Niedrig←Mittel←Hoch→ | Dynamischer Bass nutzt die Fähigkeit des menschlichen Gehörs aus, den Unterschied zwischen zwei verschiedenen Tönen zu erkennen. Dadurch reproduziert Dynamischer Bass Tiefen, die manchmal nicht gehört werden. Nach Anwenderwunsch einstellen. | |
| Matrix Surround | → Aus←Ein← | Bieten den weiträumigen Effekt eines Stadions. | |
| Perfekte Lautstärke | → Aus←Ein← | Stellt automatisch die Lautstärke so ein, dass jeder Kanal und Eingang den gleichen durchschnittlichen Lautstärkegegel hat. | |
| Zurücksetzen | (Funktion aus) | (Warten auf Rücksetzen) | Die origine worksite Einstellung für die Punkte dieser Menüseite konnen durch Drücken von OK wieder hergestellt werden. |
| Kopfhörerlaufstärke | Verringer die Lautstärke. | Steigert die Lautstärke. | Damit wird die Lautstärke für die Kopfhörer eingestellt. Der Ton vom Laatsprecher wird bei Anschlieben des Kopfhöreranschlusses ausgebendet. |
| Kopfhörer-Ausbält | → A/B B→ | A/B: Während des 2-Bild-Modus wird der Ton vom Laatsprecher je nach Auswahl bei A (links Bild) oder B (rechte Bild) ausgegeben. Das Laatsprechersymbol befindet sich auf dem ausgewählten Bild. B: Der Ton von B (rechte Bild) wird vom Kopfhörer ausgegeben. | |
HINWEIS
Informationen zu den Kopfhöerern
- Wahrend des PC-Eingangs (RGB1/RGB2), wird der Ton nicht von den Kopfhören ausgegeben.
- Wenn während des 2-Bild-Modus der Eingang von B (rechts Bild) auf AV6 lautet, ist der Ton selbst bei der Auswahl von "B" im Audio-MENU, Kopfhörerauswahl" nicht auf B (rechts Bild) fest einzustellen, sondern wird vom ausgewählten Bild (A/B) ausgegeben.
BEDIENUNGSCANWEISUNGEN (Fortsetzung)
ZEITSCHALTUHR-MENU

| Ausgewählte Zeichen | ▲ | ▲ | Hinweis zur Einstellung |
| Abschaltfunktion | -Min. ⇌ 30Min. ⇌ 60Min. | These Funktion stellt automatisch auf Standby-Modus, wenn die angezeigte Zeit abgelaufen ist. | |
| 120Min. ⇌ 90Min. ⇌ | |||
| Auto-Einschalt. | ---(:---)Stunden | ---(:---)Minuten | These Funktion stellt automatisch von Standby auf Ein, wenn die angezeigte Zeit abgelaufen ist. Die einstellbare Zeit ist 00:00 - 11:59. Geben Sie die erforderliche Zeit mit den▲und Auswahlen-Tasten (SELECT) auf der Fernbedienung ein. |
SPRACHEN-MENU

Wahlen Sie mit den ▲ und ▼ Auswahlen-Tasten (SELECT) eine Sprache aus und drücken Sie anschließend auf die OK-Taste.
Automatische Speicherung
Ca. 1 Sek. nach Abschluss der Anpassung werden die Änderungen wie in der nachstehenden Tabelle dargestellt gespeichert.
| Menu | Anzeige | Speicherung |
| Bild | Bild Modus | 1 Einstellung wird gespeichert. |
| Konzentraum | Für jeder Eingangsfunktion und jeder Bild-Modus wird 1 Einstellung gespeichert. | |
| Helligkeit | ||
| Farbe | ||
| Schräfe | ||
| Farbstoffen | ||
| Farbstemperatur | ||
| Kontrast Modus | ||
| YNR | ||
| CNR | ||
| Film Modus | ||
| PAL Kammfilter | ||
| LTI | ||
| CTI | ||
| Schwarzverbesserung | ||
| Farbautomatik | ||
| Einst. Farbtemp. | Für jeder Farbstemperatur wird 1 Einstellung gespeichert. | |
| R Amplitude | 1 Einstellung wird gespeichert. | |
| G Amplitude | ||
| B Amplitude | ||
| R Aus | ||
| G Aus | ||
| B Aus | ||
| Farbmanagement | Für jeder Eingangsfunktion und jeder Bild-Modus wird eine Einstellung gespeichert. | |
| Magenta | 1 Einstellung wird gespeichert. | |
| Rot | ||
| Gelb | ||
| Grün | ||
| Cyan | ||
| Blau | ||
| Farbdecodierung | - | |
| Rot | Für jeder Farbstemperatur wird 1 Einstellung gespeichert. | |
| Grün | ||
| Farbe | Für jeder Eingangsfunktion und jeder Bild-Modus wird 1 Einstellung gespeichert. | |
| Farbston | ||
| Ton | Ton Modus | 1 Einstellung wird gespeichert. |
| Höhen | Für jeder Ton-Modus wird 1 Einstellung gespeichert. | |
| Bass | ||
| Balance | 1 Einstellung wird gespeichert. | |
| Dynamischer Bass | Für jeder Ton-Modus wird 1 Einstellung gespeichert. | |
| Matrix Surround | ||
| Perfekte Laufstärke | ||
| Kopfhörerlaufstärke | ||
| Kopfhörer Auswähl |
| Menu | Anzeige | Speicherung |
| Funktion | Bildschirmschoner | 1 Einstellung wird gespeichert. |
| Screen Wipe | (nicht gespeichert) | |
| Schwarzer Bildrand | 1 Einstellung wird gespeichert. | |
| Stromsparmodus | ||
| Standbild | ||
| Standard Zoom | ||
| Panel Lebensdauer | ||
| Helligkeits-Assistant | ||
| Einstellungen | System | 1 Einstellung wird gespeichert. |
| Farbsystem | - | |
| AV1 | Für jeder Eingangsfunktion wird 1 Einstellung gespeichert. | |
| AV2 | ||
| AV3 | ||
| AV4 | ||
| AV5 | ||
| Videoeingang | - | |
| AV1 | 1 Einstellung wird gespeichert. | |
| AV4 | ||
| Scart-Ausgang | 1 Einstellung wird gespeichert. | |
| RGB1 | ||
| RGB2 | ||
| Auto Einstellung | (nicht gespeichert) | |
| Horizontale Position | Für jeder Signal-Modus wird 1 Einstellung gespeichert. (Nur für RGB2) | |
| Vertikale Position | ||
| Takt | ||
| Phase | ||
| Eingangspegel | 1 Einstellung wird gespeichert. | |
| Frequenzanzeige | ||
| WVGA | ||
| WXGA Modus | ||
| Vertikaler Filter | ||
| Frequenz Modus | ||
| Sprache | 1 Einstellung wird gespeichert. |
Die zuvor gespeicherten Werte gehen verloren.
- Der Signalmodus kann durch die horizontale/vertikale Sync-Frequency und die Sync-Signal-Polarität identifiziert werden. Unterschiedliche Signale, bei denen diese Parameter übereinstimmen, werden als identische Signale verarbeitet.
ANDERE MERKMALE (Fortsetzung)
Ton-Umschaltung
A2/NICAM/Sound Multiplex (TV-Modus)
Die Kan. I/II-Taste (CH I/II) ist nur fur NICAM- und Sound Multiplex-Signale bestimmt.
Bei anderen Signalen ist die Taste ohne Funktion.
Zweisprachige/Zweiton-Sendungen
Beim Empfang von zweisprachigen Programmenändert sich die Farbe der Ton-Modus-Anzeige auf der rechten Seite in gelb.
Drucken Sie die Kan. I/II-Taste (CH I/II), um den wiederzugebenden Ton zu wahlen.
Bei jedem Drücken der Taste wird auf dem Bildschirm alternierend I, II oder (Mono erzwingen) angezeigt.
Beim Empfang von NICAM-Signalen wird die NICAM-Anzeige wie folgt angezeigt.


Wahlen Sie I, II oder (Mono erzwingen), um den Ton auf Kanal I, Kanal II oder MONO zu schalten.
STEREO-Empfang
Beim Empfang von Programmen in Stereoändert sich die Farbe der Ton-Modus-Anzeige in rot. Mit der Kan. I/II-Taste (CH I/II) konnen Sie zwischen Stereo und Mono wechseln.
Bei jedem Drücken der Taste werden auf dem Bildschirm abwechselnd und (Mono erzwingen) angezeigt. Wenn NICAM-Signale empfangen werden, erscheidt die NICAM-Anzeige wie folgt.

Empfang eines Sound Multiplex-Signals
Empfang eines NICAM-Signals

Wahlen Sie (Mono erzwingen), um den Ton auf Stereo oder MONO zu schalten.
Mono-Empfang
Beim Empfang von Mono-Programmen ändert sich die Farbe der Ton-Modus-Anzeige in grün.
Drucken Sie die Kan. I/II-Taste (CH I/II), um für den Ton-Modus zwischen Mono und Mono erzwigen zu wahlen (der Ton ändert sich dadurch nicht).
Bei jedem Drucken der Taste wird auf dem Bildschirm abwechselnd und (Mono erzwingen) angezeigt.
8
NICAM [II]
8
HINWEIS
- Wenn ein Tonsignal zu schwach für einen einwandfrei Empfang ist, drücken Sie mehrfach die Kan. I/II-Taste (CH I/II), bis auf dem Bildschirm angezeigt wird, um einen klaren Mono-Klang zu halten.
- Wenn ein Tonsignal verzert empfangen wird oder aufgrund der Signalbedingung zwischen Stereo- und Mono-Empfang wechselt, drücken Sie mehrfach die Kan. I/II-Taste (CH I/II), bis auf dem Bildschirm情况进行 wird, um einen klaren Mono-Klang zu erhalten.
ANDERE MERKMALE (Fortsetzung)
Stromsparbetrieb
Wenn der RGB1- oder RGB2-Eingang ausgewählt ist
- Wenn these Gerä an einen VESA-DPMS-Computer angeschlssen ist, kann der Stromsparbetrieb-Modus (Aus) eingestell werden, um automatisch aktiviert zu werden. wenn der Computer nicht verwendet wird, um die Leistungsaufnahme durch these Gerä zu verringnem.
| RGB-Sync-Signal | Horizontal | Ja | Nein | Ja | Nein |
| Vertical | Ja | Ja | Nein | Nein | |
| PC-Signal | Aktiv (Normalanzeige) | Leer (keine Anzeige) | |||
| Betriebsmodus | Ein | Aus | |||
| Anzeigelampe | Leuchtet grün | Leuchtet orange | |||
| Leistungsaufnahme | 380W | 3W oder weniger (RGB1)1W oder weniger (RGB2; 100V ≤ AC ≤ 120V)3W oder weniger (RGB2; 120V < AC < 240V) | |||
Rückkehr zum Betriebsmodus
Bedieren Sie den PC oder drucken Sie entweder die Eingangsauswahl-Taste (INPUT SELECT) der Haupteinheit oder die RGB1/RGB2-Tasten auf der Fernbedienung.
DVD-Player-Ausbwahl
- Sie können diese Fernbedienung verwenden, um einen DVD-Player und eines anderen Herstellers zu steuern, indem Sie gleichzeitig die folgenden Tasten auf der Fernbedienung drücken.
<“DVD” Wahl>
| Hersteller einstellen | Typ einstellen | |
| YAMAHA 1 | i+ 6 | i+ ①~② |
| YAMAHA 2 | i+ 4 | i+ ①~④ |
Andere Marken
| Hersteller der DVD-Players | Hersteller einstehen | Typ einstellen | Hersteller des DVD-Players | Hersteller einstellen | Typ einstellen |
| HITACHI | i+ 1 | i+ 1~3 | Sharp | i+ 2+ 1 | i+ 1~2 |
| FUNAI | i+ 2 | i+ 1 | RCA | i+ 0 | i+ 1 |
| Pioneer | i+ 3 | i+ 1~6 | Mitsubishi | i+ 3 | i+ 1 |
| Panasonic | i+ 4 | i+ 1~4 | ONKYO | i+ 1 | i+ 1~3 |
| TOSHIBA | i+ 5 | i+ 1~4 | ZENITH | i+ 5 | i+ 1 |
| Philips | i+ 6 | i+ 1~2 | THOMSON | i+ 7 | i+ 1 |
| JVC | i+ 7 | i+ 1 | SHINCO | i+ 1 | i+ 1 |
| SAMSUNG | i+ 8 | i+ 1 | SKYWORTH | i+ 1 | i+ 1 |
| Sony | i+ 9 | i+ 1~4 | BUBUKO | i+ 2 | i+ 1 |
ANDERE MERKMALE (Fortsetzung)
DVD-Player-Ausb Wahl (Fortsetzung)
Hinweis zur Einstellung
Zum Bedieren des YAMAHA DVD-Players stellen Sie den Schalter FUNCTION SELECT auf Stellung DVD.
1. Stellen Sie den Hersteller ein.
Betätigen und halten Sie die Taste gedrückt, und drücken Sie für mindestens eine Sekunden.
2. Stellen Sie den Typ ein.
Geben Sie die 6 Taste frei, während Sie die taste weiterhin gedrückt halten. Danach drücken Sie 1 f für mindestens eine Sekunde.
3. Bestätigen Sie die Einstellung.
Nachdem Sie den Hersteller und den Typ eingestellt haben, drücken Sie die STANDBY/ON-Taste auf der Fernbedienung. Falls der DVD-Player nicht eingeschaltet wird, wiederholen Sie die Schritte 1 und 2, indem Sie andere Typen (in thisem Fall ②) als in dem Diagramm auf Sweite geführt verwenden.
HINWEIS
- Nicht alle Modelle der aufgelisteten Hersteller können mit dieser Fernbedienung bedient werden.

Signalprüfung (RGB-Modus)
Änderungen im Signalstatus werden im Bildschirm bei Vorkommen angezeigt.
| Status | Anzeige | Maßnahme |
| Wenn der Anzeige Modus auf EIN gestellt ist, wird das Eingangssignal umgeschlossen, oder wenn die Aufruf-Taste (RECALL) gedrückt wird. | Eine Leitanzeige erscheint für den Eingangsanschluss und die horizontale und vertikale Sync-Frequency. | — |
| Wenn kein Synchronisationssignal mehr erkannt wird. | Eine Führungsanzeige zeigt das Kein Sync.-Signal und Stromspar Modus (für ca. 5 Sek.)Wenn der Zustand fortgesetzt wird besteht und das Sync-Signal nicht erkannt werden kann. schaltet die Anzeigelampe für die Stromquelle auf Orange um, und der Stromsparmodus wird aktiviert. | Prüfen Sie erneut die Stellung des PC-Netzschalters und den Anschlusszustand. |
| Wenn das Eingangssignal nicht den Monitor-Spezifikationen entspricht oder in instabilem Status ist. | Eine Leitanzeige zeigt Scan Frequence ungültig. | Die Eingangssignal-Spezifikationen erneut prüfen.48 ~ 50 |

RGB
!KeinSync.-Signal

Anzeichen, die auf Fehlfunktionen hinweisen
Befolgen Sie die Hinweise zur Behebung des jeweiligen Problems. Wenn sich ein Problem nicht beheben lasst, wenden Sie sich an ihren Handler.
WARNING
Das Gerät nicht selbst öffnen oder reparieren, da andernfalls Gefahren entstehen können.
| Symptom Prüfen Siehe Seite | |||
| Es wird kein Bild angezeigt, die Betriebsleuche ist aus. | Vergewisern Sie sich, dass das Netzkabel ordnungsgemäß angeschlossen ist.Betätigten Sie den Netzschalter. | 1718 | |
| Die Meldung "Kein Sync.-Signal" oder "Stromspar Modus" wird angezeigt.Es wird kein Bild angezeigt, die Betriebsleuche leuchtet orange. | 1 Kein Sync.-Signal | Es wurde kein Synchronisationssignal erkannt.Vergewisern Sie sich, dass das Signalkabel ordnungsgemäß angeschlossen ist.Vergewisern Sie sich, dass der Computer, die Bildgebungsgeräte usw. eingeschaßt sind.Vergewisern Sie sich, dass der Computer sich nicht im Stromsparmodus befindet.Uberprüften Sie, dass der gewährte Eingang dem Anschluss entspricht | 15 |
| Die Meldung "Scan Frequenz ungultig" wird angezeigt. | Scan Frequenzung | Das Eingangssignal wird nicht ordnungsgemäß empfangenenVergewisern Sie sich, dass das Eingangssignal vom Monitor unterstützt wird.Vergewisern Sie sich, dass das Signalkabel ordnungsgemäß angeschlossen ist. | 15484950 |
| Die Betriebsleuche ist an, es wird jedoch kein Bild angezeigt. | Überprüften Sie die Kontrast- und Helligkeitseinstellungen (erhöhen Sie ggf. den Kontrast und die Helligkeit).Vergewisern Sie sich, dass das Signalkabel ordnungsgemäß angeschlossen ist. | 153436 | |
| Das Bild zittert und ist schräg verzerrt.Auf dem Bildschirm angezeigter Text weist senkrechte Stieren auf, die Zeichen wirken unscharf. | Passen Sie den Pixel-Takt und die Pixelphase an. (Passen Sie zuerst den Pixel-Takt und anschließend die Pixelphase an.) (RGB-Eingabe) | 3045 | |
| Der auf dem Bildschirm angezeigte Text ist unscharf.Feine Zeichen flimmern bei der Anzeige. | A | Passen Sie die Pixelphase so an, dass das Bild deutlicher wird.(RGB-Eingabe) | 3045 |
| Die Fernbedienung Funktioniert nicht. | Stellen Sie richer, dass die beiden Batterien in der Fernbedienung zueinander in entgegenesetzter Richtung (polichtig) einlegecht sind.Stellen Sie richer, dass die Batterien in der Fernbedienung nicht entladen sind. | 9 | |
| Das Anzeigebild erscheint nicht in der normalen Position. | AAAA | Überprüften Sie, dass das angezeigte Eingangssignal mit der Monitor-Spezifikation übereinslimmt, drücken Sie hierzu die Taste.Schalten Sie den Bildschirmschoner aus. | 1532484950 |
| Im Display fehl't ein Bildteil um den Bildschirm herum.(Nur PC-Eingangsmodus) | AAAA | Schalten Sie den Bildschirmschoner aus. | 32 |
| Die Oberfläche des Anzeigedesplays ist stark erhützt. | Der Plasmabildschirm regt die Phosphormolekülde durch Entladung innerer Strahlung zum Leuchten an. Die Displayüberfläche kann sich dadurch stark erhitzen. Dabei handelt es sich nicht um eine Fehlfunktion. | - | |
Anzeichen, die auf Fehlfunktionen hinweisen (Fortsetzung)
| PrüfenSymptom | Siehe Seite | |
| · Einige Bildschirmbereiche untersenden sich von ihrer direkten Umgebung (*). *Nicht leuchende Punkte, Punkte mit von der Umgebung abweichender Helligkeit, Punkte mit von der Umgebung abweichender Farbe usw. | · Die Herstellung des Plasmadisplays erfolgt unter Einsatz von Hochprazisions-Technologien. Dennoch konnen minimale Unterschiede/Ausfälle in einzelnen Bildschirmbereiche auftreten. Dabei handelt es sich nicht um eine Fehlfung. | - |
| · Je nach Bildschirminhalt erscheinen vertikale Störungen. | · Der Plasmabildschirm regt die Phosphormolekule durch Entladung innerer Strahlung zum Leuchten an. Je nach Bildschirminhalt kann es in seltenen Fällen dazu kommt, dass aufgrund fehlender Lichtstärke vertikale Streifen entstehen. Dabei handelt es sich nicht um eine Fehlfung. | - |
| · Grobkörnige horizontale Streifen siehen sich über den gesamten Vollbild. | · Passen Sie die Pixelphase an, um die horizontalen Streifen zu entfernen. (RGB-Eingabe) | 30 |
| · Auf dem Bildschirm flackern auf- und abwärts ozillierende horizontale Linien. (Nur PC-EINGANGSMODUS) | · Wenn die direkte Frequenz des Computers unter 85 Hz liegt, versuchen Sie es mit einer höheren Frequenz (maximal 85 Hz). Das aktuelle Bild wird dadurch möglicherweise schwäch. · Aktivieren Sie den Vertikäflfilter. Beachten Sie jedoch, dass sich dadurch die vertikale Auflösung verringert. | 31 |
| · Die Oberseite des Monitors besteht sich auf. | · Bei längerer Benutzung kann sich die Oberseite des Monitors erhitzen. Dabei handelt es sich nicht um eine Fehlfung. | - |
| · Textzeichen werden unterscheidlich dick angezeigt. | · Die Stärke von Zeichen und Linien kann varieren, wenn Bilder mit einer vertikalen Auflösung von mehr als 512 Zeilen angezeigt werden. Dabei handelt es sich nicht um eine Fehlfung. | - |
| · Bei den speziellen Video-Wiedergabefunktionen (Vorspulen, Zurückspulen) bleibt der Bildschirm dunkel und es werden keine Bilder angezeigt. | · Diese Situation kann auftreten, wenn der Monitor an einen Komponenten-VTR-Ausgang wie beispisseweise 480i angeschlossen ist. Beachten Sie, dass es sich damit nicht um eine Fehlfunktion handelt; dies kann auftreten. Wenn die Situation auftritt, wechseln Sie zum Composite-Ausgang oder den S-Video-Ausgang. | - |
| · Während des Multibild-Modus werden keine Unterbilder angezeigt. | · Unterbilder konnen möglichwerweise nicht angezeigt werden, dies ist kombinationssabhängig. (Sehen Sie sich dasbezüglich die Tabelle mit "2-Bild-Modus" und "4-Bild-Modus" an.) | 24 |
| · Die Bildschirmanzeigemögen werden nicht umgeschaltet. | · Die Bildschirm-Anzeugeprüge ist fest auf „Voll" eingestellt, wenn Signale mit 1080i/60Hz, 1080i/50Hz, 720p/50Hz und 720p/60Hz empfangen werden. | - |
| · Bilder von AV6 (HDMI) werden nicht angezeigt. | · Überprüfen Sie das Kabel und das Ausgabeformat des angeschlossenen Gerätes. (Siehe "Anschluss eines audiovisuellen Gerätes" und "Liste empfohlener Signale".) | 1350 |
Maßnahmen bei fehlerhafter Anzeige
Je nach Typ der verwendeten Geräte werden die Bilder möglicherweise nicht ordnungsgemäß wiedergegeben. Führn Sie in thisem Fall die nachstehend aufgeführten Anpassungen durch. (nur für RGB2)
| Symptom 1 | Der auf dem Bildschirm angezeigte Text weist senkrechte Streifen auf, die Zeichen wirken unscharf (Abbildung 1). (RGB-Eingang) |
| Beispiel | Abb. 1 |
| Anpassungs-verfahren | 1) Drücken Sie die Menu-Taste (MENU). Das Hauptmenü wird angezeigt.2) Drücken Sie die Auswahr-Taste (SELECT) und wahren Sie die Option Einstellungen.3) Drücken Sie die OK-Taste. Das Einstellungen-Menü wird angezeigt.4) Drücken Sie die Auswahr-Taste (SELECT) und wahren Sie Auto Einstellung. |
| Wenn die automatische Anpassung nicht möglich ist5) Drücken Sie die Menu-Taste (MENU). Das "Hauptmerü" wird angezeigt.6) Drücken Sie die Auswahr-Taste (SELECT), und wahren Sie "Einstellungen".7) Drücken Sie die OK-Taste (OK). Das Menu "Einstellungen" wird angezeigt.8) Drücken Sie die Auswahr-Taste (SELECT), und wahren Sie "Takt!". (Bei der Anpassung des Taktes werden über den gesamten Bildschirm hinweg feine Muster wie Zeichen oder ein senkrechts Stierenmuster angezeigt.)9) Passen Sie mit den « und » Einstellen-Tasten (ADJUST) oder die Einstellung so an, dass alle Zeichen deutlich angezeigt werden.10) Wenn die Zeichen über den gesamten Bildschirm hinweg unscharf sind, führen Sie die nachstehenden Schritte für Symptom 2 aus. |
- Wahlend der Frequenzanpassung kann es zu vorübergehenden Bildstörungen kommt. Dabei handelt es sich nicht um eine Fehlfunktion.
| Symptom 2 | Der gesamte auf dem Bildschirm angezeigte Text ist unscharf (Abbildung 2). Schmiele Zeichen flackern bei der Anzeige (Abbildung 3). | |
| Beispiel | Abbildung 2 Vor der Anpassung ABCDEFGHIJ abcdefgABCDEFGabcd ABCDEFGHIJ abcdefgABCDEFGabcdNach der Anpassung ABC | Abbildung 3 Vor der Anpassung Nach der Anpassung |
| Anpassungs-verfahren | 1) Drücken Sie die Menu-Taste (MENU). Das Hauptmenü wird angezeigt.2) Drücken Sie die Auswahl-Taste (SELECT) und wahren Sie die Option Einstellungen.3) Drücken Sie die OK-Taste. Das Einstellungen-Menü wird angezeigt.4) Drücken Sie die Auswahl-Taste (SELECT) und wahren Sie Auto Einstellung. | |
| Wenn die automatische Anpassung nicht möglich ist5) Drücken Sie die Menu-Taste (MENU). Das "Hauptmenü" wird angezeigt.6) Drücken Sie die Auswahl-Taste (SELECT), und wahren Sie "Einstellungen".7) Drücken Sie die OK-Taste (OK). Das Menu "Einstellungen" wird angezeigt.8) Drücken Sie die Auswahl-Taste (SELECT), und wahren Sie "Phase". (Bei der Anpassung der Phase werden über den gesamtten Bildschirm hinweg feine Muster wie Zeichen oder ein senkrechts Streifenmuster angezeigt.) | ||
| 9) Drücken Sie die √ind >Einstellen-Tasten (ADJUST), um das Flackern des Textes zu beseitigen. | 9) Passen Sie mit den √ind Einstellen-Tasten (ADJUST) die Einstellungso an, dass der Text auf dem Bildschirm deutlich angezeigt wird. | |
PRODUKTSPEZifikATIONEN
| Bildschirm | Sichtbares Bild | Ca. 42 Zoll (922 (H) x 522 (V) mm. Diagonale 1059 mm) |
| Auflösung | 1024 (H) x 1024 (V) Bildpunkte | |
| Nettoabmessungen (exklusive Laufsprecher/Fuß) | 1030 (B) x 636 (H) x 104 (T) mm | |
| Nettogewicht (exklusive Laufsprecher/Fuß) | 36.0kg | |
| Umgebungs-bedingungen | Temperatur | Betrieb: 5°C bis 35°C, Lagerung: 0°C bis 40°C |
| Relative Luftfeuchigkeit | Betrieb: 20 % bis 80 %, Lagerung: 20 % bis 90 % (nicht-kondensierend) | |
| Stromversorgung | 100 -240 V, 50/60 Hz | |
| Leistungsaufnahme/im Standby-Betrieb | 380 W/<3 W | |
| Musikleistung | Laufsprecher 12W + 12W (6Ω) | |
| (RGB-Eingabe) | ||
| Eingänge | Eingang RGB1 DVI (DVI-D) Audio-Eingang RGB1 (3,5-mm-Stereo-Klinkenstecker) Analoger RGB-Eingang RGB2 (D-Sub 15-polig) Audio-Eingang RGB2 (3,5-mm-Stereo-Klinkenstecker) | |
| Eingangssignale | 0,7 V/1,0 Vp-p, RGB analog (empfohlenes Signal) 480i, 576i, 480p, 576p, 1080i/50, 1080i/60, 720p/50', 720p/60 | |
| Synchronisationssignale | H/V-Separat, TTL-Pegel[2KΩ] H/V-Composite, TTL-Pegel[2KΩ] Sync on green, 0.3 Vp-p [75Ω] | |
| Empfohlenes Signal | 44 Modi 49 50 | |
| (Video-Eingang) | ||
| Eingänge | AV1: Composite-Video/S-Video/L/R-Audio-Eingang (SCART) AV2: Composite-Video/RGB/L/R-Audio-Eingang (SCART) AV3: Composite-Video/RGB/L/R-Audio-Eingang (SCART) AV4: Composite-Video/Y/R/Pi Video/L/R-Audio-Eingang (Cinch) AV5: Composite-Video/S-Video/L/R-Audio-Eingang (Cinch) AV6: HDMI-Eingangsanschluss | |
| Eingangssignale | AV1: PAL, SECAM, NTSC3.58, NTSC4.43 AV2: PAL, SECAM, NTSC3.58, NTSC4.43, RGB AV3: PAL, SECAM, NTSC3.58, NTSC4.43, RGB AV4: PAL, SECAM, NTSC3.58, NTSC4.43 AV4: 480i, 576i, 480p, 576p, 720p/50, 720p/60, 1080i/50, 1080i/60, AV5: PAL, SECAM, NTSC3.58, NTSC4.43 AV6: HDMI-Signal 49 | |
| Ausgangssignale | MONITORAUSGANG: Composite-Video-Monitorausgang (Cinch) MONITORAUSGANG: L/R-Audio-Monitorausgang (Cinch) KOPFHÖRERAUSGANG: L/R Audio-Monitor- Ausgangsanschluss (Klinkenstecker) AV1: Composite-Video / L/R-Audio-Monitor /TV Ausgangsanschluss (SCART) | |
| Empfohlenes Signal | 24 Modi 48 49 | |
| (RF-Eingang) | ||
| Eingänge | ANT-Eingang: 75 Ω (unsymmetrisch) | |
| RF-Video-System | PAL B, G, H/I/D, K SECAM B, G/K1/L, L'/(D,K)'2 | |
- Der Monitor erreicht die optimale Bildqualität frühestens nach einer Betriebszeit von 30 Minuten.
1 720p/50Hz Unterstützung nicht RGB2.
2 Das SECAM D, K System wird je nach Modell möglicherweise nicht normal empfangen.
PRODUKTSPEZIFIKATIONEN (Fortsetzung)
Signaleingang
RGB-Eingänge (D-Sub 15-polig)
| Pin | Eingangssignal |
| 1 | R (Pn/Cn) |
| 2 | G oder Sync on green (Y) |
| 3 | B (Pb/Cs) |
| 4 | Nicht beegt |
| 5 | Nicht beegt |
| 6 | R.GND (PR/CR, GND) |
| 7 | G.GND (Y, GND) |
| 8 | B.GND (Pb/Cs, GND) |
| 9 | Nicht beegt |
| 10 | GND |
| 11 | Nicht beegt |
| 12 | [SDA] |
| 13 | H. Sync oder H/V Composite Sync |
| 14 | V. sync. [V.CLK] |
| 15 | [SCL] |
Pin-Spezifikationen für den Signaleingangs-Stecker
| Pin | Eingangssignal |
| 1 | Y |
| 2 | Y-ERDUNG |
| 3 | C |
| 4 | C-ERDUNG |
| Rahmen | ERDUNG |
Pin-Spezifikationen für den HDMI-Stecker
| Pin | Eingangssignal | Pin | Eingangssignal |
| 1 | TMDS Daten2+ | 11 | TMDS Takt Schirmung |
| 2 | TMDS Daten2 Schirmung | 12 | TMDS Takt- |
| 3 | TMDS Daten2- | 13 | CEC |
| 4 | TMDS Daten 1+ | 14 | Reserviert (nicht am Gerät angeschlossen) |
| 5 | TMDS Daten1 Schirmung | 15 | SCL |
| 6 | TMDS Daten1- | 16 | SDA |
| 7 | TMDS Daten0+ | 17 | DDC/CED Masse |
| 8 | TMDS Daten0 Schirmung | 18 | +5 V Spannung |
| 9 | TMDS Daten0- | 19 | Hot-Plug Erkennung |
| 10 | TMDS Takt+ |
Eingang DVI (DVI-D)
| Pin | Eingangssignal | Pin | Eingangssignal |
| 1 | T.M.D.S. Daten2- | 14 | 5V-Stromversorgung |
| 2 | T.M.D.S. Daten2+ | 15 | Masse (für +5 V) |
| 3 | T.M.D.S. Daten2/4 Schirmung | 16 | Hot Plug Detect |
| 4 | T.M.D.S. Daten4- | 17 | T.M.D.S. Daten0- |
| 5 | T.M.D.S. Daten4+ | 18 | T.M.D.S. Daten0+ |
| 6 | DDC-Takt | 19 | T.M.D.S. Daten0/5 Schirmung |
| 7 | DDC Daten | 20 | T.M.D.S. Daten5- |
| 8 | Nicht angeschlossen | 21 | T.M.D.S. Daten5+ |
| 9 | T.M.D.S. Daten1- | 22 | T.M.D.S. Takt Schirmung |
| 10 | T.M.D.S. Daten1+ | 23 | T.M.D.S. Takt+ |
| 11 | T.M.D.S. Daten1/3 Schirmung | 24 | T.M.D.S. Takt- |
| 12 | T.M.D.S. Daten3- | Rahmen | ERDUNG |
| 13 | T.M.D.S. Daten3+ |

- Wenn der Monitor über eine Grafikkarte o. ä. mehrere Signalarten gleichzeitig empfangt, verarbeitet er diese automatisch mit folgender Priorität:
| Synchronisationssignal-Typ | Priorität |
| H/V Separate-Sync. | 1 |
| H/V-Composite-Sync. | 2 |
| Sync. on green* | 3 |
*Auch bei den auf der folgenden Seite aufgeführten empfohlenen Signalen konnen Fälle auftreten, in denen eine ordnungsgemäß Wiedergabe nicht möglich ist. Verwenden Sie in diesen Fälle H/ V Separat-Sync. oder H/V-Composite-Sync.



Signaleingang (Fortsetzung)
Pin-Spezifikationen für den Scart-Stecker
| Pin | Signal | Pin | Signal |
| 1 | AUDIOAUSGANG(RECHTS) | 12 | Nicht belegt |
| 2 | AUDIOEINGANG(RECHTS) | 13 | RGB-R-ERDUNG |
| 3 | AUDIOAUSGANG(LINKS/MONO) | 14 | ERDUNG |
| 4 | AUDIOERDUNG | 15 | RGB-R/S.VHS CHROMINANCE IN |
| 5 | RGB-B-ERDUNG | 16 | WEISSABGLEICH-SIGNAL |
| 6 | AUDIOEINGANG(LINKS/MONO) | 17 | COMPOSITE VIDEO-ERDUNG |
| 7 | RGB-B-EINGANG | 18 | WEISSABGLEICH-SIGNAL-ERDUNG |
| 8 | AUDIO/RGB-Schalter/16:9 | 19 | COMPOSITE VIDEO-AUSGANG |
| 9 | RGB-G-ERDUNG | 20 | COMPOSITE VIDEO/S.VHS LUMINANCE IN |
| 10 | Nicht belegt | 21 | ERDUNG/SCHIRMUNG (GEHÄUSE) |
| 11 | RGB-G-EINGANG |

Auflistung der empfohlenen Signale
Geeignete Videosignale für den Eingangsanschluss
| Buchse | RCA/S-video/SCART | HDMI | DVI | D-sub | Anmerkungen | |||||
| Signal | CVBS | S-video | Component | SCART (RGB) | PC STB RGB | Component | ||||
| AV1 | ○ | ○ | Siehe Einstellungen-Menü. 30 | |||||||
| AV2 | ○ | ○ | Siehe Einstellungen-Menü. 30 | |||||||
| AV3 | ○ | ○ | Siehe Einstellungen-Menü. 30 | |||||||
| AV4 | ○ | ○ | Siehe Einstellungen-Menü. 30 | |||||||
| AV5 | ○ | ○ | Siehe Einstellungen-Menü. 30 | |||||||
| AV6 | ○ | |||||||||
| RGB1 | ○ | ○ | Siehe Einstellungen-Menü. 30 | |||||||
| RGB2 | ○ | ○ | Sieho Einstellung-Monü. 30 | |||||||
(0:Verfugbar)
Mit Composite-Eingang (Eingang AV1~AV5) und S-Video-Eingang (Eingang AV1, AV5)
Mit Composite-Eingang (component-Eingang AV4 and RGB2)
| Nr. | Signalmodus | Horizontale Freqenz (kHz) | Pixel-Takt (MHz) | Anmerkungen | ||
| Signalbe-zeichnung | Auflösung | Vertikale Freqenz (Hz) | ||||
| 1 | NTSC4.43 NTSC3.58 | 525 | 59.94 | 15.73 | - | |
| 2 | PAL SECAM | 625 | 50.00 | 15.63 | - | |
*1 720p/50Hz Unterstützung nur AV4.
| Nr. | Signalmodus | Horizontale Freqenz (kHz) | Pixel-Takt (MHz) | Anmerkungen | ||
| Signalbe-zeichnung | Auflösung | Vertikale Freqenz (Hz) | ||||
| 1 | 576i | 576 | 50.00 | 15.63 | - | |
| 2 | 480i | 480 | 59.94 | 15.73 | - | |
| 3 | 576p | 576 | 50.00 | 31.26 | - | |
| 4 | 480p | 480 | 59.94 | 31.47 | - | |
| 5 | 1080i/50 | 1080 | 50.00 | 28.13 | - | |
| 6 | 1080i/60 | 1080 | 60.00 | 33.75 | - | |
| 7 | \( 720p/50^{-1} \) | 720 | 50.00 | 37.50 | - | |
| 8 | 720p/60 | 720 | 60.00 | 45.00 | - | |
Auflistung der empfohlenen Signale (Fortsetzung)
Mit HDMI-Eingang (AV6-Eingang)
| Nr. | Signalmodus | Horizontale Freqenz (kHz) | Pixel-Takt(MHz) | Anmerkungen | ||
| Signalbe-zeichnung | Auflösung | Vertikale Freqenz (Hz) | ||||
| 1 | VGA | 640 x 480 | 59.94 | 31.47 | 25.18 | EIA-861B |
| 2 | 576i | 720(1440) x 576 | 50.00 | 15.63 | 27.00 | EIA-861B |
| 3 | 480i | 720(1440) x 480 | 59.94 | 15.73 | 27.00 | EIA-861B |
| 4 | 576p | 720 x 576 | 50.00 | 31.25 | 27.00 | EIA-861B |
| 5 | 480p | 720 x 480 | 59.94 | 31.47 | 27.00 | EIA-861B |
| 6 | 1080i/50 | 1920 x 1080 | 50.00 | 28.13 | 74.25 | EIA-861B |
| 7 | 1080i/60 | 1920 x 1080 | 60.00 | 33.75 | 74.25 | EIA-861B |
| 8 | 720p/50 | 1280 x 720 | 50.00 | 37.50 | 74.25 | EIA-861B |
| 9 | 720p/60 | 1280 x 720 | 60.00 | 45.00 | 74.25 | EIA-861B |
Mit Digital-Signaleingang
| Nr. | Signalmodus | Horizontal Takt (MHz) | Parameter im Menu "Einstellungen" | Anmerkungen | |||
| Signalbe-zeichnung | Auflösung | Vertikale Freqenz (Hz) | DVI-PC | DVI-STB | |||
| 1 | VGA | 640 X 400 | 70.08 | 31.47 | 25.18 | ○ | |
| 2 | 640 X 480 | 59.94 | 31.47 | 25.18 | ○ | ○ | |
| 3 | W-VGA | 864 X 480 | 59.94 | 31.47 | 34.24 | ○ | |
| 4 | VESA | 640 X 480 | 72.81 | 37.86 | 31.50 | ○ | |
| 5 | 640 X 480 | 75.00 | 37.50 | 31.50 | ○ | ||
| 6 | 640 X 480 | 85.01 | 43.27 | 36.00 | ○ | ||
| 7 | 800 X 600 | 56.25 | 35.16 | 36.00 | ○ | ||
| 8 | 800 X 600 | 60.32 | 37.88 | 40.00 | ○ | ||
| 9 | 800 X 600 | 72.19 | 48.08 | 50.00 | ○ | ||
| 10 | 800 X 600 | 75.00 | 46.88 | 49.50 | ○ | ||
| 11 | 800 X 600 | 85.06 | 53.67 | 56.25 | ○ | ||
| 12 | 1024 X 768 | 60.00 | 48.36 | 65.00 | ○ | ||
| 13 | 1024 X 768 | 70.07 | 56.48 | 75.00 | ○ | ||
| 14 | 1024 X 768 | 75.03 | 60.02 | 78.75 | ○ | ||
| 15 | 480p | 720 X 480 | 59.94 | 31.47 | 27.00 | ○ EIA-861B | |
| 16 | 576P | 720 X 576 | 50.00 | 31.25 | 27.00 | ○ EIA-861B | |
| 17 | 720P/50 | 1280 X 720 | 50.00 | 37.50 | 74.25 | ○ EIA-861B | |
| 18 | 720p/60 | 1280 X 720 | 60.00 | 45.00 | 74.25 | ○ EIA-861B | |
| 19 | 1080i/60 | 1920 X 1080 | 60.00 | 33.75 | 74.25 | ○ EIA-861B | |
| 20 | 1080l/50 | 1920 X 1080 | 50.00 | 28.13 | 74.25 | ○ EIA-861B | |
(○:akzeptabel)
Mit analogem Signaleingang (RGB2-Eingang)
| Nr. | Signalmodus | HorizontaleFrequenz (kHz) | Pixel-Takt(MHz) | Anmerkungen | ||
| Signalbe-zeichnung | Auflösung | Vertikale Freqenz(Hz) | ||||
| 1 | VGA | 640 X 400 | 70.08 | 31.47 | 25.18 | |
| 2 | 640 X 480 | 59.94 | 31.47 | 25.18 | ||
| 3 | W-VGA | 864 X 480 | 59.94 | 31.47 | 34.24 | WVGA : Ein |
| 4 | VESA | 640 X 480 | 72.81 | 37.86 | 31.50 | |
| 5 | 640 X 480 | 75.00 | 37.50 | 31.50 | ||
| 6 | 640 X 480 | 85.01 | 43.27 | 36.00 | ||
| 7 | 800 X 600 | 56.25 | 35.16 | 36.00 | ||
| 8 | 800 X 600 | 60.32 | 37.88 | 40.00 | ||
| 9 | 800 X 600 | 72.19 | 48.08 | 50.00 | ||
| 10 | 800 X 600 | 75.00 | 46.88 | 49.50 | ||
| 11 | 800 X 600 | 85.06 | 53.67 | 56.25 | ||
| 12 | 1024 X 768 | 60.00 | 48.36 | 65.00 | ||
| 13 | 1024 X 768 | 70.07 | 56.48 | 75.00 | ||
| 14 | 1024 X 768 | 75.03 | 60.02 | 78.75 | ||
| 15 | 1024 X 768 | 85.00 | 68.68 | 94.50 | ||
| 16 | 1152 x 864 | 75.00 | 67.50 | 108.00 | ||
| 17 | 1280 x 1024 | 60.02 | 63.98 | 108.00 | ||
| 18 | 1280 x 1024 | 75.03 | 79.98 | 135.00 | ||
| 19 | 1280 x 1024 | 85.02 | 91.15 | 157.50 | ||
| 20 | 1600 x 1200 | 60.00 | 75.00 | 162.00 | ||
| 21 | 1600 x 1200 | 75.00 | 93.75 | 202.50 | ||
| 22 | 1600 x 1200 | 85.00 | 106.25 | 229.50 | ||
| 23 | Macintosh | 640 x 480 | 66.67 | 35.00 | 30.24 | |
| 24 | 832 x 624 | 74.55 | 49.72 | 57.28 | ||
| 25 | 1024 x 768 | 74.93 | 60.24 | 80.00 | ||
| 26 | 1152 x 870 | 75.06 | 68.68 | 100.00 | ||
| 27 | W-XGA | 1280 x 768 | 59.833 | 47.986 | 81.00 | |
| 28 | 1280 x 768 | 69.997 | 56.137 | 94.760 | ||
| 29 | W-XGA | 1280 x 768 | 59.876 | 47.776 | 79.50 | WXGA-Modus : 1280x768 |
| 30 | 1366 x 768 | 60.015 | 47.712 | 85.50 | WXGA-Modus : 1366x768 | |
Die Funktionen zur Anpassung der horizontalen und vertikalen Position, Takt und Phase werden von einigen Videokarten bzw. Verbindungskabeln nicht unterstützt.
- Bei Signalen mit einer vertikalen Freqenz von mehr als 85 Hz werden bewegte Bilder möglicherweise nicht ordnungsgemäß angezeigt.
- Der Monitor unterscheidet die Signalmod anhand der horizontalen und vertikalen Freqenz sowie der Polaritat des horizontalen und des vertikalen Synchronisations signals. Beachten Sie, dass Unterschiedliche Signale, bei denen diese Parameter übereinstimmen, als identische Signale verarbeitet werden.
- Bei der Anzeige von Bildern mit einer vertikalen Auflösung von mehr als 512 Zeilen bei voller Anzeige (komprimierte Anzeige) kann es zu streifenartigen Überlagerungen kommt.
BRUKSANVISNING
MEDFÖLJANDE TILLBEHÖR
Fjarrkontrollen (RPD-342)
- Batterier (2) (AA,R06,UM-3)
Nätkabel
- Sidoingång
MEDFÖLJANDE TILLBEHÖR 2
OBSERVERA: LÄS DETTA INNAN ENHETEN
TAS I BRUK 3
FÖRSIKTIGHETSÄTGÄRDER 7
DELARNAS NAMN 8
Huvudenhet 8
Fjarrkontroll 9
Lagga i batterier 9
BILD-MENYN (TV/Video-lage) 33
BILD-MENYN (RGB-lage) 36
LJUD-MENYN 37
TIMER-MENYN 38
SPRAK-MENYN. 38
ÖVRIGA FUNKTIONER 39
Automatisk lagring 39
Växla ljudläge 40
Strombesparingslage 41
Rekommenderade signaler 48
OBSERVERA: LÄS DETTA INNAN ENHETEN TAS I BRUK.

[Tangenter for TEXT-TV Funktion]
TEXT-TV-FUNKTION
Aktivera Delad-laget pa tv-bilden
Aktivera MULTIBILD-laget fran RGB-ingangsbilden
Exempel: Valja Bild-menyn
BILD-MENYN (RGB-lage)

3. Bekräfta installingen
S-ingängens stiftspecifikation
| Stift | Insignal |
| 1 | Y |
| 2 | Y-GND |
| 3 | C |
| 4 | C-GND |
| Ram | GND |
HDMI-ingängens stiftspecifikation
| Stift | Insignal | Stift | Insignal |
| 1 | TMDS Data2+ | 11 | TMDS Klockskärn |
| 2 | TMDS Data2 skärn | 12 | TMDS Klocka+ |
| 3 | TMDS Data2- | 13 | CEC |
| 4 | TMDS Data 1+ | 14 | Reserverad (ej ansluten i enheten) |
| 5 | TMDS Data1 skärn | 15 | SCL |
| 6 | TMDS Data1- | 16 | SDA |
| 7 | TMDS Data0+ | 17 | DDC/CED-jord |
| 8 | TMDS Data0 skärn | 18 | +5V spänning |
| 9 | TMDS Data0- | 19 | Hot Plug Detect |
| 10 | TMDS Klocka+ |
DVI-kontakt (DVI-D)
| Stift | Insignal | Stift | Insignal |
| 1 | T.M.D.S. Data2- | 14 | +5V spänning |
| 2 | T.M.D.S. Data2+ | 15 | Jord (for +5 V) |
| 3 | T.M.D.S. Data2/4 skãrm | 16 | Hot Plug Detect |
| 4 | T.M.D.S. Data4- | 17 | T.M.D.S. Data0- |
| 5 | T.M.D.S. Data4+ | 18 | T.M.D.S. Data0+ |
| 6 | DDC Klocka | 19 | T.M.D.S. Data0/5 skãrm |
| 7 | DDC-data | 20 | T.M.D.S. Data5- |
| 8 | Ej anslute | 21 | T.M.D.S. Data5+ |
| 9 | T.M.D.S. Data1- | 22 | T.M.D.S. Klockskãrm |
| 10 | T.M.D.S. Data1+ | 23 | T.M.D.S. Klocka+ |
| 11 | T.M.D.S. Data1/3 skãrm | 24 | T.M.D.S. Klocka- |
| 12 | T.M.D.S. Data3- | Ram | GND |
| 13 | T.M.D.S. Data3+ |

Scartkontaktens stiftspecifikation
| Stift | Signal | Stift | Signal |
| 1 | AUDIO UT (HÖGER) | 12 | Används ej |
| 2 | AUDIO IN (HÖGER) | 13 | RGB-R GND |
| 3 | AUDIO UT (VÄNSTER/MONO) | 14 | GND |
| 4 | AUDIO GND | 15 | RGB-R / S.VHS KROMINANS IN |
| 5 | RGB-B GND | 16 | BLANKINGSSIGNAL |
| 6 | AUDIO IN(VÄNSTER/MONO) | 17 | KOMPOSITVIDEO GND |
| 7 | RGB-B IN | 18 | BLANKINGSSIGNAL GND |
| 8 | AUDIO/RGB SWITCH / 16:9 | 19 | KOMPOSITVIDEO / S.VHS LUMINANS IN |
| 9 | RGB-G GND | 20 | KOMPOSITVIDEO / S.VHS LUMINANS IN |
| 10 | Används ej | 21 | GND / SKÄRM (CHASSI) |
| 11 | RGB-G IN |

Rekommenderade signaler
Rekommenderade videosignaler for ingang
Bildspeichereffekte konnen bei allen Plasma Geräten auftreten. Wenn Sie jedoch die folgenden Anwendungshinweise beachten, bleibt Ihnen die hohe Bildqualität Ihr's Plasma Gerätes über vielse Jahre erhalten.
YAMAHA stit ine n Plasma Monitren e a Reihe von Funktionen bereit, die helfen, Bildspeichereffekte zu vermeiden. In der Bedienungsanleitung zu thisem Gerat ist nachzulesen wie these Funktionen verwendet werden.
- Stellen Sie sicher, dass der Bildschirmschoner aktiviert ist.
- Verwenden Sie immer einen Bildmodus, bei dem das Bild den Schirm vollständig ausfüllt.
- Vermeiden Sie es, den Modus Geteilter Bildschirm oder Bild im Bild über einen längeren Zeitraum zu verwenden.
- Das Bildschirm-Menu sollte nicht über einen längeren Zeitraum angezeigt sein.
- Standbilder wie etwa Menüs von Spielekonsolen, Teletext, PCs oder Logos sollen nicht über einen längeren Zeitraum dargestellt werden.
- Wir empfehlen, die Helligkeit und den kontrast so welt wie möglich herabzusetzen, Denn je geringer diese Werte, desto geringer auch die Gefahr von Bildspeichereffekten.
EinfachAnleitung