VITODENS 100 W - Chaudière à gaz VIESSMANN - Notice d'utilisation et mode d'emploi gratuit

Retrouvez gratuitement la notice de l'appareil VITODENS 100 W VIESSMANN au format PDF.

📄 76 pages Français FR 💬 Question IA 13 questions ⚙️ Specs
Notice VIESSMANN VITODENS 100 W - page 1
Intitulé Description
Type de produit Chaudière à gaz à condensation
Puissance nominale De 4 à 32 kW
Rendement énergétique Jusqu'à 98 %
Type de gaz Gaz naturel ou propane
Dimensions (HxLxP) 700 x 400 x 350 mm
Poids Environ 38 kg
Compatibilités Compatible avec des systèmes de chauffage central et des chauffe-eau
Fonctions principales Chauffage, production d'eau chaude sanitaire
Entretien et nettoyage Entretien annuel recommandé, nettoyage des filtres et vérification des composants
Pièces détachées et réparabilité Disponibilité des pièces détachées, réparabilité facilitée
Sécurité Système de sécurité intégré, protection contre la surchauffe et les fuites de gaz
Informations générales Garantie de 2 ans, installation par un professionnel recommandée

FOIRE AUX QUESTIONS - VITODENS 100 W VIESSMANN

Comment réinitialiser ma chaudière Vitodens 100 W ?
Pour réinitialiser votre chaudière, appuyez sur le bouton de réinitialisation situé sur le panneau de contrôle pendant environ 3 secondes. L'indicateur de fonctionnement devrait clignoter pour signaler que la réinitialisation a été effectuée.
Que faire si ma chaudière affiche un code d'erreur ?
Consultez le manuel d'utilisation pour identifier le code d'erreur. La plupart des codes indiquent un problème spécifique, et vous trouverez des instructions sur la manière de le résoudre.
Comment augmenter la température de l'eau chaude ?
Vous pouvez ajuster la température de l'eau chaude via le thermostat de votre chaudière. Tournez le bouton ou appuyez sur les flèches pour augmenter la température souhaitée.
Pourquoi ma chaudière fait-elle du bruit ?
Des bruits peuvent indiquer une accumulation de calcaire ou un problème avec la circulation de l'eau. Vérifiez la pression de l'eau et nettoyez les filtres si nécessaire. Si le bruit persiste, contactez un technicien.
Comment vérifier la pression de l'eau de ma chaudière ?
La pression de l'eau doit être affichée sur le manomètre de la chaudière. La pression idéale se situe généralement entre 1 et 1,5 bar. Si la pression est trop basse, vous devrez peut-être ajouter de l'eau au système.
Comment purger les radiateurs ?
Utilisez une clé de purge pour ouvrir la vanne de purge sur le radiateur. Laissez l'air s'échapper jusqu'à ce que de l'eau commence à s'écouler, puis refermez la vanne. Assurez-vous de vérifier la pression de votre chaudière après la purge.
Ma chaudière ne s'allume pas, que faire ?
Vérifiez d'abord si l'alimentation électrique est connectée et si le disjoncteur n'a pas sauté. Assurez-vous également que le thermostat est réglé correctement. Si le problème persiste, contactez un professionnel.
À quelle fréquence dois-je entretenir ma chaudière Vitodens 100 W ?
Il est recommandé de faire entretenir votre chaudière au moins une fois par an par un technicien qualifié pour garantir son bon fonctionnement et sa sécurité.
Puis-je installer moi-même ma chaudière Vitodens 100 W ?
Il est fortement recommandé de faire installer votre chaudière par un professionnel qualifié pour garantir la sécurité et le bon fonctionnement de l'appareil.

Questions des utilisateurs sur VITODENS 100 W VIESSMANN

Pourquoi dois-je souvent rajouter de l'eau à ma chaudière à gaz VIESSMANN VITODENS 100 W et pourquoi y a-t-il une fuite d'eau ?

Si vous devez fréquemment rajouter de l'eau à votre chaudière à gaz VIESSMANN VITODENS 100 W et que de l'eau s'écoule, cela indique généralement un problème de fuite ou de pression dans le circuit de chauffage. Voici les causes possibles et les solutions à envisager :

Causes possibles

  • Fuite dans le circuit de chauffage : Une fuite peut provenir d'un tuyau, d'un raccord, d'un radiateur ou de la chaudière elle-même. Cette fuite entraîne une perte d'eau et donc une baisse de pression.
  • Pression insuffisante : La pression normale de la chaudière doit être comprise entre 1 et 2 bars. Si la pression est trop basse, la chaudière peut demander un apport d'eau pour compenser.
  • Problème avec le vase d'expansion : Un vase d'expansion défectueux peut provoquer des variations de pression et des fuites d'eau.
  • Soupape de sécurité défectueuse : Si la soupape de sécurité fuit, elle peut évacuer de l'eau pour éviter une surpression.

Que faire ?

  1. Vérifiez la pression : Contrôlez le manomètre de la chaudière. La pression doit être stable entre 1 et 2 bars.
  2. Inspectez visuellement : Recherchez des signes d'humidité ou de fuite autour de la chaudière, des tuyaux et des radiateurs.
  3. Contrôlez le vase d'expansion : Un professionnel peut vérifier s'il est défectueux ou mal réglé.
  4. Ne laissez pas la fuite non réparée : Une fuite peut endommager votre installation et augmenter votre consommation d'eau.
  5. Faites appel à un technicien qualifié : Si vous ne trouvez pas la fuite ou si vous n'êtes pas à l'aise avec les vérifications, un professionnel pourra diagnostiquer et réparer votre chaudière en toute sécurité.

En résumé, la nécessité fréquente d'ajouter de l'eau et la présence d'écoulement indiquent une fuite ou un problème de pression qu'il est important de traiter rapidement pour assurer le bon fonctionnement et la sécurité de votre chaudière.

20/02/2026
Comment naviguer et accéder aux options de réglage sur l'écran à icônes de la chaudière Viessmann Vitodens 100 W ?

Sur la chaudière Viessmann Vitodens 100 W, l'écran affiche principalement des icônes pour représenter les différentes fonctions et réglages. Si vous ne voyez pas directement des options textuelles, voici comment naviguer efficacement :

Identifier les icônes sur l'écran

Chaque icône correspond à une fonction spécifique, par exemple :

  • Un robinet pour l'eau chaude sanitaire
  • Un radiateur pour le chauffage
  • Une flamme pour l'état de la chaudière
  • Un thermomètre pour la température

Ces icônes sont conçues pour faciliter la lecture rapide des informations.

Utiliser les boutons de navigation

À côté de l'écran, vous trouverez généralement des boutons permettant de faire défiler les icônes ou d'entrer dans les menus. Pour accéder aux réglages :

  1. Appuyez sur les boutons fléchés pour naviguer entre les icônes.
  2. Lorsque l'icône correspondant au réglage souhaité (température, mode chauffage, etc.) est sélectionnée, appuyez sur le bouton central ou de validation pour entrer dans ce menu.

Modifier les réglages

Une fois dans le menu de réglage :

  • Utilisez les boutons fléchés pour augmenter ou diminuer les valeurs (température, horaires, etc.).
  • Confirmez les modifications avec le bouton de validation.
  • Pour revenir à l'écran principal, utilisez le bouton retour ou attendez quelques secondes sans action.

Conseils supplémentaires

  • Si vous avez du mal à comprendre la signification des icônes, il peut être utile de noter leur apparence et de rechercher une légende spécifique à votre modèle.
  • La navigation peut varier légèrement selon la version logicielle de votre chaudière.

En suivant ces étapes, vous devriez pouvoir accéder et modifier les réglages même si l'écran affiche uniquement des icônes.

09/02/2026
Comment régler la température de l'eau chaude sanitaire et des radiateurs sur la chaudière Viessmann Vitodens 100 W ?

Pour régler la température de l'eau chaude sanitaire et des radiateurs sur votre chaudière Viessmann Vitodens 100 W, suivez ces étapes simples :

Réglage de la température de l'eau chaude sanitaire

  1. Assurez-vous que la chaudière est en marche et que l'écran est allumé.
  2. Sur le panneau de commande, utilisez le bouton rotatif ou les flèches pour accéder au menu principal.
  3. Recherchez l'option correspondant à la température de l'eau chaude sanitaire (souvent indiquée par un symbole de robinet ou "ECS").
  4. Sélectionnez cette option, puis ajustez la température à la valeur souhaitée en tournant le bouton ou en appuyant sur les flèches.
  5. Confirmez votre réglage en appuyant sur le bouton "OK" ou "Valider" si nécessaire.

Réglage de la température des radiateurs

  1. Depuis le menu principal, trouvez l'option liée à la température de chauffage des radiateurs (souvent symbolisée par un radiateur).
  2. Sélectionnez cette option et ajustez la température selon vos besoins.
  3. Validez le réglage en appuyant sur "OK" ou "Valider".

Ces réglages permettent d'adapter la température de votre chauffage et de l'eau chaude sanitaire pour un confort optimal et une meilleure efficacité énergétique. Si vous souhaitez modifier la température en fonction des saisons, vous pouvez répéter ces étapes à tout moment.

09/02/2026
Que signifie le code d'erreur E3 sur une chaudière VIESSMANN VITODENS 100 W et comment le résoudre ?

Le code d'erreur E3 sur une chaudière à gaz VIESSMANN VITODENS 100 W indique généralement un problème de surchauffe ou un défaut lié à la circulation de l'eau dans le système de chauffage.

Causes possibles du code E3 :

  • Pression d'eau insuffisante dans le circuit de chauffage.
  • Blocage ou fermeture des vannes de circulation.
  • Filtres ou échangeurs encrassés empêchant la circulation de l'eau.
  • Défaillance du capteur de température ou de sécurité.

Étapes pour résoudre le code d'erreur E3 :

  1. Vérifiez la pression d'eau : Assurez-vous que la pression est comprise entre 1 et 2 bars. Si elle est trop basse, il faut remplir le circuit d'eau.
  2. Contrôlez les vannes : Vérifiez que toutes les vannes de circulation sont ouvertes et qu'aucun élément ne bloque le passage de l'eau.
  3. Nettoyez les filtres : Si votre chaudière est équipée de filtres, nettoyez-les pour garantir une bonne circulation.
  4. Redémarrez la chaudière : Coupez l'alimentation électrique quelques instants puis rallumez-la pour réinitialiser l'appareil.

Si après ces vérifications le code E3 persiste, il est recommandé de faire appel à un professionnel qualifié pour diagnostiquer et réparer la chaudière en toute sécurité.

07/01/2026

Téléchargez la notice de votre Chaudière à gaz au format PDF gratuitement ! Retrouvez votre notice VITODENS 100 W - VIESSMANN et reprennez votre appareil électronique en main. Sur cette page sont publiés tous les documents nécessaires à l'utilisation de votre appareil VITODENS 100 W de la marque VIESSMANN.

MODE D'EMPLOI VITODENS 100 W VIESSMANN

Notice de montage et d’entretien Classez dans le classeur d’entretien destinée aux entrepreneurs chauffagistes Vitodens 100-W Type WB1A Chaudière murale gaz à condensation Gaz naturel Débit calorifique 29 à 8,5 à 100 MBH 29,3 kW VITODENS 100-W Vitodens 100-W, WB1A (avec adaptateur de tuyau d’évacuation coaxial préinstallé) IMPORTANT Lire et conserver cette notice pour vous y reporter ultérieurement. 5349 725 v1.2 08/2009 Exigences en termes de sécurité, d’installation et de garantie Exigences en termes de sécurité, d’installation et de garantie S’assurer que ces consignes ont été lues et comprises avant de commencer l’installation. Le non-respect des consignes mentionnées ci-dessous et des informations figurant dans ce manuel peut entraîner des dégâts sur le produit et les biens, de graves blessures corporelles, voire la mort. S’assurer que l’ensemble des exigences ci-dessous sont comprises et satisfaites (notamment les informations détaillées figurant dans les sous-parties du manuel). H Entrepreneur chauffagiste professionnel agréé L’installation, l’entretien et la maintenance de cet équipement doivent être effectués par un entrepreneur chauffagiste professionnel agréé. Voir le paragraphe intitulé « Exigences importantes en termes d’installation et de réglementation » dans la notice de montage. H Monoxyde de carbone De mauvaises opérations d’installation, d’entretien et/ou de maintenance peuvent entraîner l’apparition de produits effluents dans l’habitation. Ces produits effluents contiennent du monoxyde de carbone toxique. H Évacuation de l’équipement Ne jamais faire fonctionner la chaudière si aucun système d’évacuation n’est installé. Un système d’évacuation inapproprié peut entraîner une intoxication au monoxyde de carbone.

H Documentation produit Lire toute la documentation applicable avant de commencer l’installation. Ranger la documentation à proximité de la chaudière dans un endroit facilement accessible pour que le personnel chargé de l’entretien puisse s’y reporter ultérieurement. Pour obtenir la liste de la documentation applicable, voir le paragraphe intitulé « Exigences importantes en termes d’installation et de réglementation » dans la notice de montage.

Pour plus d’informations relatives à l’installation, à l’entretien et à la maintenance corrects de cet équipement afin d’éviter la formation de monoxyde de carbone, se reporter à la notice de montage du système d’évacuation Vitodens.

H Garantie Les informations relatives à la garantie figurant dans ce manuel et dans la documentation liée au produit doivent être lues et suivies. Le non-respect de cette consigne rendrait la garantie nulle et sans effet. AVERTISSEMENT Les installateurs doivent respecter les règlements locaux concernant l’installation de détecteurs de monoxyde de carbone. Suivre le calendrier de maintenance du fabricant de la chaudière. 5349 725 v1.2 H Conseils à l’attention du propriétaire Une fois les travaux d’installation terminés, l’entrepreneur chauffagiste doit expliquer le fonctionnement de l’ensemble de l’équipement à l’opérateur du système/au propriétaire final. Il doit l’informer des exigences et des consignes de sécurité, de la procédure d’arrêt et de la nécessité de faire effectuer une révision annuelle par un professionnel avant le début de la saison de chauffage.

Index Page Sécurité Généralités Exigences importantes en termes d’installation et de réglementation . . . . . . . . . . . . . . . . . . . . . . . . . . . . . . . . . . . . . . . . . . . . . . . . . . . . . . . . . . . . . . . . . . . . . . . . . . . . . . . . . . . . . . . . . . . . . . .

À propos de cette notice de montage

Informations sur le produit

Salle mécanique Installation Avant l’installation . . . . . . . . . . . . . . . . . . . . . . . . . . . . . . . . . . . . . . . . . . . . . . . . . . . . . . . . . . . . . . . . . . . . . . . . . . . . . . . . . . . . . . . . . . . . . . . 12 Dégagements minimaux . . . . . . . . . . . . . . . . . . . . . . . . . . . . . . . . . . . . . . . . . . . . . . . . . . . . . . . . . . . . . . . . . . . . . . . . . . . . . . . . . . . . 12 Branchements de la chaudière Préparation des branchements . . . . . . . . . . . . . . . . . . . . . . . . . . . . . . . . . . . . . . . . . . . . . . . . . . . . . . . . . . . . . . . . . . . . . . Présentation des branchements . . . . . . . . . . . . . . . . . . . . . . . . . . . . . . . . . . . . . . . . . . . . . . . . . . . . . . . . . . . . . . . . . . . . . Dimensions sans les branchements du bas . . . . . . . . . . . . . . . . . . . . . . . . . . . . . . . . . . . . . . . . . . . . . . Dimensions avec branchements . . . . . . . . . . . . . . . . . . . . . . . . . . . . . . . . . . . . . . . . . . . . . . . . . . . . . . . . . . . . . . . . . . . .

Branchements de sécurité et test de pression . . . . . . . . . . . . . . . . . . . . . . . . . . . . . . . . . . . . . . . . . Installation des dispositifs de sécurité sur la chaudière . . . . . . . . . . . . . . . . . . . . . Réalisation d’un test de pression sur la chaudière . . . . . . . . . . . . . . . . . . . . . . . . . . . . . . . . . Température d’eau et pression du système . . . . . . . . . . . . . . . . . . . . . . . . . . . . . . . . . . . . . . . . . . . . . .

Exemples d’installation . . . . . . . . . . . . . . . . . . . . . . . . . . . . . . . . . . . . . . . . . . . . . . . . . . . . . . . . . . . . . . . . . . . . . . . . . . . . . . . . . . . . . Chaudière en mode de chauffage/refroidissement . . . . . . . . . . . . . . . . . . . . . . . . . . . . . . . . . Chaudière avec contrôle de bas niveau . . . . . . . . . . . . . . . . . . . . . . . . . . . . . . . . . . . . . . . . . . . . . . . . . . . . . Collecteur de perte faible . . . . . . . . . . . . . . . . . . . . . . . . . . . . . . . . . . . . . . . . . . . . . . . . . . . . . . . . . . . . . . . . . . . . . . . . . . . . . . . .

Branchement d’évacuation

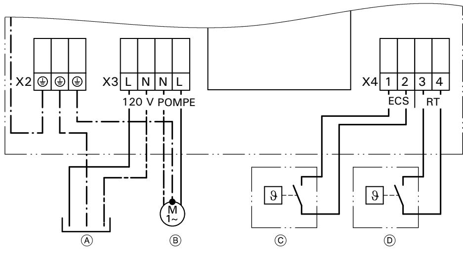
Branchements électriques . . . . . . . . . . . . . . . . . . . . . . . . . . . . . . . . . . . . . . . . . . . . . . . . . . . . . . . . . . . . . . . . . . . . . . . . . . . . . . . Retrait de l’unité de commande et ouverture du module de commande de pompe . . . . . . . . . . . . . . . . . . . . . . . . . . . . . . . . . . . . . . . . . . . . . . . . . . . . . . . . . . . Branchements électriques au module de commande de pompe . . . . . . Fermeture du module de commande de pompe et réinstallation de l’unité de commande . . . . . . . . . . . . . . . . . . . . . . . . . . . . . . . . . . . . . . . . . . . . . . . . . . . . . . . . . . . . . . . . . . . . . . . . . . . . . . . . . . . Réinstallation du panneau de protection frontal . . . . . . . . . . . . . . . . . . . . . . . . . . . . . . . . . . . .

Première mise en service, contrôle et maintenance Élimination des défauts Outils nécessaires . . . . . . . . . . . . . . . . . . . . . . . . . . . . . . . . . . . . . . . . . . . . . . . . . . . . . . . . . . . . . . . . . . . . . . . . . . . . . . . . . . . . . . . . . . . . . . . . Présentation des commandes et des indicateurs . . . . . . . . . . . . . . . . . . . . . . . . . . . . . . . . . . . Présentation des composants . . . . . . . . . . . . . . . . . . . . . . . . . . . . . . . . . . . . . . . . . . . . . . . . . . . . . . . . . . . . . . . . . . . . . . . . . Procédure (présentation) . . . . . . . . . . . . . . . . . . . . . . . . . . . . . . . . . . . . . . . . . . . . . . . . . . . . . . . . . . . . . . . . . . . . . . . . . . . . . . . . . .

  • Travaux d’élimination des défauts p. 60
  • Présentation des commandes et des indicateurs p. 60
  • Changement de la température ambiante p. 61
  • Diagnostic p. 62
  • Séquence de fonctionnement et défauts potentiels pendant chaque cycle de démarrage p. 62
  • Tableau de diagnostic : défauts avec affichage du défaut sur l’unité de commande p. 63

Caractéristiques techniques . . . . . . . . . . . . . . . . . . . . . . . . . . . . . . . . . . . . . . . . . . . . . . . . . . . . . . . . . . . . . . . . . . . . . . . . . . . Séquence de fonctionnement du programme du brûleur . . . . . . . . . . . . . . . . . . . . Schéma de câblage . . . . . . . . . . . . . . . . . . . . . . . . . . . . . . . . . . . . . . . . . . . . . . . . . . . . . . . . . . . . . . . . . . . . . . . . . . . . . . . . . . . . . . . . . . . . . Liste de pièces . . . . . . . . . . . . . . . . . . . . . . . . . . . . . . . . . . . . . . . . . . . . . . . . . . . . . . . . . . . . . . . . . . . . . . . . . . . . . . . . . . . . . . . . . . . . . . . . . . . . . . . Carnet d’entretien . . . . . . . . . . . . . . . . . . . . . . . . . . . . . . . . . . . . . . . . . . . . . . . . . . . . . . . . . . . . . . . . . . . . . . . . . . . . . . . . . . . . . . . . . . . . . . . . Consignes d’allumage et de fonctionnement . . . . . . . . . . . . . . . . . . . . . . . . . . . . . . . . . . . . . . . . . . .

5349 725 v1.2 Informations supplémentaires Correction . . . . . . . . . . . . . . . . . . . . . . . . . . . . . . . . . . . . . . . . . . . . . . . . . . . . . . . . . . . . . . . . . . . . . . . . . . . . . . . . . . . . . . . . . . . . . . . . . . . . . . . . . . . . . . . Retrait du panneau de protection frontal . . . . . . . . . . . . . . . . . . . . . . . . . . . . . . . . . . . . . . . . . . . . . . . . . . Contrôle de la sonde de température de la chaudière . . . . . . . . . . . . . . . . . . . . . . . . . Contrôle de la haute limite fixe . . . . . . . . . . . . . . . . . . . . . . . . . . . . . . . . . . . . . . . . . . . . . . . . . . . . . . . . . . . . . . . . . . . . . Contrôle des fusibles . . . . . . . . . . . . . . . . . . . . . . . . . . . . . . . . . . . . . . . . . . . . . . . . . . . . . . . . . . . . . . . . . . . . . . . . . . . . . . . . . . . . . . . . .

Sécurité Exigences importantes en termes d’installation et de réglementation Codes L’installation de cette unité doit être conforme aux codes locaux. En l’absence de codes locaux, se reporter aux Codes d’installation des appareils à gaz pour le Canada (Installation Codes for Gas Burning Appliances for Canada) CAN/CSA-B149.1 ou .2. Dans le cas d’une installation aux États-Unis, consulter le Code de gaz combustible national (National Fuel Gas Code) ANSI Z223.1. Toujours utiliser les versions les plus récentes de ces codes. Laisser toute la documentation sur le site de l’installation et indiquer son emplacement à l’opérateur du système/au propriétaire final. Contacter Viessmann pour obtenir d’autres exemplaires. Plusieurs étiquettes spécifiant les consignes de sécurité sont jointes à ce produit. Ne pas les retirer! Contacter Viessmann immédiatement en cas de besoin d’étiquettes de rechange. Au Canada, l’ensemble du câblage électrique doit être effectué conformément à la dernière version de CSA C22.1 Partie 1 et des codes locaux. Aux États-Unis, utiliser le code électrique national (National Electrical Code) ANSI/NFPA 70. L’entrepreneur chauffagiste doit également se conformer à la norme ANSI/ASME CSD-1 des commandes et dispositifs de sécurité pour les chaudières à allumage automatique (Standard for Controls and Safety Devices for Automatically Fired Boilers) et au code d’installation des systèmes de chauffage hydroniques (Installation Code for Hydronic Heating Systems) CSA B214-01, lorsque cela est requis par l’autorité compétente. Exigences spéciales pour les équipements à évacuation sur mur latéral dans le Massachusetts Le Massachusetts requiert le respect de la régulation 248 CMR 4.00 et 5.00 pour l’installation d’appareils à gaz à évacuation sur mur latéral comme suit : (a) Pour tout équipement au gaz à évacuation horizontale sur mur latéral installé dans toute habitation, bâtiment ou structure destiné en entier ou partie à des fins résidentielles, y inclus ceux étant la propriété de ou étant gérés par le Massachusetts et pour lesquels la termination de l’évacuation sur mur latéral est moins de (7) pieds au-dessus du niveau de sol fini de la zone d’évacuation, y inclus mais pas limité à des terrasses en bois et des porches, il faut respecter les exigences suivantes :

1. INSTALLATION DE DÉTECTEUR DE MONOXYDE DE CARBONE. Lors de l’installation de l’équipement à gaz à

évacuation horizontale sur mur latéral, le plombier ou installateur chargé de l’installation doit s’assurer qu’un détecteur de monoxyde de carbone sur circuit en fil métallique muni d’un alarme et de pile d’urgence est installé sur chaque étage additionnel de l’habitation, bâtiment ou structure desservi par l’équipement à gaz à évacuation horizontale sur mur latéral. Il est de la responsabilité du propriétaire d’engager un professionnel qualifié et agréé pour l’installation de détecteurs de monoxyde de carbone sur circuit en fil métallique. a. Au cas où l’équipement à gaz à évacuation horizontale sur mur latéral est installé dans un espace de passage ou des combles, le détecteur de monoxyde de carbone câblé peut être installé à l’étage suivant adjacent. b. Au cas où les exigences de ce paragraphe ne peuvent pas être respectées au moment où l’installation est complétée, le propriétaire aura une période de trente (30) jours pour entrer dans le respect des exigences surmentionnées; à condition toutefois que pendant ladite période de trente (30) jours un détecteur de monoxyde de carbone à piles muni d’un alarme sera installé. 5349 725 v1.2 Suite à la page suivante

Sécurité Exigences importantes en termes d’installation et de réglementation (suite)

2. DÉTECTEURS DE MONOXYDE DE CARBONE AGRÉÉS. Chaque détecteur de monoxyde de carbone comme requis

selon les règles surmentionnées doit être conforme à la norme NFPA 720, listé dans ANSI/UL 2034 et certifié par IAS.

3. SIGNALISATION. Une plaquette signalétique en plastique ou en métal doit être installée de façon permanente à

l’extérieur du bâtiment à une hauteur minimale de huit (8) pieds au-dessus du niveau de sol et alignée à la terminaison d’évacuation de l’équipement ou l’appareil de chauffage à gaz à évacuation horizontale. Sur la plaquette doit figurer le texte suivant, en caractères d’imprimerie de taille minimale d’une demi-pouce (1/2 po), « GAS VENT DIRECTLY BELOW. KEEP CLEAR OF ALL OBSTRUCTIONS » (Évacuation de gaz juste en dessous. N’obstruer d’aucune façon).

4. INSPECTION. L’inspecteur de gaz de l’état ou local de l’équipement à gaz à évacuation horizontale sur mur latéral

n’approuvera pas l’installation à moins que, lors de l’inspection, l’inspecteur observe que le détecteur de monoxyde de carbone et la signaIisation sont installés conformément aux règles de 248 CMR 5.08(2) 1 à 4. (b) EXEMPTIONS : L’équipement suivant est exempt de 248 CMR 5.08(2) 1 à 4 : 1. L’équipement listé au chapitre 10 intitulé « Équipement ne réquérant pas d’évacuation » dans l’édition la plus récente de la NFPA 54 comme adopté par la Commission; et

2. Équipement à gaz à évacuation horizontale sur mur latéral à mention Product Approved (produit agréé) installé dans

une chambre ou structure séparée de l’habitation, bâtiment ou structure utilisé en entier ou en partie pour des fins résidentielles. (c) EXIGENCES POUR LE FABRICANT - ÉQUIPEMENT À GAZ FOURNI D’UN SYSTÈME D’ÉVACUATION. Quand le fabricant d’équipement à gaz à évacuation horizontale sur mur latéral à mention Product Approved (produit agréé) fournit un plan ou des composants d’un système d’évacuation avec l’équipement, les instructions fournies par le fabricant pour l’installation de l’équipement et du système d’évacuation devront inclure :

1. Des instructions détaillées pour l’installation du plan du système d’évacuation ou les composants du système

2. Une liste de pièces complète pour la conception du système d’évacuation ou pour le système d’évacuation.

(d) EXIGENCES POUR LE FABRICANT - ÉQUIPEMENT À GAZ SANS SYSTÈME D’ÉVACUATION FOURNI. Quand le fabricant d’un équipement à gaz à évacuation horizontale sur mur latéral à mention « Product Approved » (produit agréé) ne fournit pas les composants pour l’évacuation des gaz effluents, mais identifie les « systèmes d’évacuation spéciaux », les exigences suivantes doivent être respectées par le fabricant : 1.Les instructions mentionnées du « système d’évacuation spécial » doivent être incluses dans les instructions d’installation de l’appareil ou de l’équipement; et

2. Les « systèmes d’évacuation spéciaux » doivent avoir reçus la mention « Product Approved » (produit agréé) de la

Commission, et les instructions pour ce système doivent inclure une liste de pièces et des instructions d’installation détaillées. 5349 725 v1.2 (e) Un exemplaire de toutes les instructions d’installation pour tout équipement à gaz à évacuation horizontale sur mur latéral à mention « Product Approved » (produit agréé), toutes les instructions d’évacuation, toutes les listes de pièces des instructions d’évacuation, et/ou toutes les instructions du plan d’évacuation doivent rester avec l’appareil ou l’équipement une fois l’installation complétée.

Sécurité Exigences importantes en termes d’installation et de réglementation Utilisation de l’équipement L’installation, le réglage, l’entretien et la maintenance de cette chaudière doivent être effectués par un entrepreneur chauffagiste professionnel agréé qualifié et compétent dans ces domaines pour les chaudières à eau chaude. Aucune pièce de la chaudière, des brûleurs ou du contrôle ne doit être manipulée par l’utilisateur. (suite) L’entrepreneur chauffagiste doit vérifier que les composants et commandes électriques fournis sont complets et qu’ils fonctionnent. Cela inclut les contrôles de bas niveau, les interrupteurs de débit (le cas échéant), les commandes d’activation, les pompes, les vannes motorisées, les évacuations d’air, les thermostats, etc. S’assurer que l’alimentation électrique de l’équipement, du système de chauffage et de toutes les commandes extérieures a été désactivée. Fermer la vanne d’alimentation de gaz principale. Toujours prendre des précautions pour éviter une activation accidentelle de l’alimentation électrique pendant les travaux d’entretien. Laisser toute la documentation sur le site de l’installation et indiquer son emplacement à l’opérateur du système/au propriétaire final. Contacter Viessmann pour obtenir d’autres exemplaires. Plusieurs étiquettes spécifiant les consignes de sécurité sont jointes à ce produit. Ne pas les retirer! Contacter Viessmann immédiatement en cas de besoin d’étiquettes de rechange. 5349 725 v1.2 Documentation technique Documentation relative à la chaudière Vitodens : - Feuille technique - Notice de montage et d’entretien - Consignes d’utilisation et Manuel de l’utilisateur - Notice de montage du système d’évacuation Vitodens - Consignes relatives aux autres produits utilisés et installés - Codes d’installation mentionnés dans ce manuel conformément aux exigences locales

Généralités À propos de cette notice de montage Prendre note de tous les symboles et notations conçus pour attirer l’attention sur les dangers potentiels ou sur les informations importantes concernant le produit, à savoir « AVERTISSEMENT », « ATTENTION » et « IMPORTANT ». Voir ci-dessous. AVERTISSEMENT Signale un danger immédiat qui, s’il n’est pas évité, est susceptible d’entraîner la mort, de graves blessures ou d’importants dégâts sur le produit/bien. ATTENTION Signale un danger immédiat qui, s’il n’est pas évité, est susceptible d’entraîner des blessures légères ou des dégâts peu conséquents sur le produit/bien. IMPORTANT Les avertissements attirent l’attention sur la présence de dangers potentiels ou d’informations importantes sur le produit. Les mentions « Attention » attirent l’attention sur la présence de dangers potentiels ou d’informations importantes sur le produit. Indications utiles sur l’installation, le fonctionnement ou la maintenance qui se rapportent au produit. Ce symbole indique que d’autres informations pertinentes se trouvent dans la troisième colonne. 5349 725 v1.2 Ce symbole indique que d’autres consignes doivent être référencées.

Généralités Applicabilité Vitodens 100-W, WB1A 8-24, 8-30 IMPORTANT N° modèle N° série WB1A 8-24 7246174 WB1A 8-30 7246175 Le numéro de série de la chaudière doit être mentionné lors de toute commande de pièces de rechange. Le numéro de série à 16 chiffres figurant sur le code barres de l’étiquette papier correspond au numéro de série ASME/NB à 12 chiffres. Il suffit de fournir l’un de ces deux numéros de série. Emplacement du n° de série estampé ASME/NB (12 chiffres sur plaquette métallique fixée sur l’échangeur thermique) Emplacement du n° de série (étiquette avec code barres à 16 chiffres du côté droite ou gauche de la chaudière) Informations sur le produit Chaudière murale au gaz naturel à eau chaude pour le chauffage de l’espace. Pour un fonctionnement avec des températures d’eau de chaudière constantes (valeur de consigne) dans des circuits de chauffage d’eau chaude à circulation forcée en boucle. Il est nécessaire d’avoir recours à un contrôleur externe pour la commande en fonction des conditions extérieures et la production d’eau chaude sanitaire. La chaudière Vitodens 100-W est préréglée en usine pour fonctionner au gaz naturel, sans possibilité de conversion au propane liquide. Le modèle de chaudière doit être choisi en fonction d’un calcul de perte de chaleur précis du bâtiment. S’assurer que le modèle de chaudière est compatible avec le rayonnement connecté. 5349 725 v1.2 Les chaudières Vitodens 100 ont été entièrement testées et étalonnées en usine. Aucun autre réglage n’est requis pour la mise en service sur site. Pour réaliser l’évacuation de cette chaudière, se reporter à la Notice de montage du système d’évacuation Vitodens.

Généralités Salle mécanique Au début de la phase de conception d’une nouvelle maison, nous conseillons de construire une salle mécanique séparée pour l’équipement actionné au gaz ou au mazout, y inclus pour les réservoirs d’eau chaude sanitaire. La chaudière doit se situer dans un espace intérieur chauffé, à proximité d’un siphon de sol et aussi près du mur que possible. Si possible, installer la chaudière à proximité d’un mur extérieur pour faciliter le raccordement du système d’évacuation à la chaudière. Placer la chaudière sur des murs capables de supporter le poids de l’appareil rempli d’eau (voir le paragraphe intitulé « Caractéristiques techniques » à la page 68 pour connaître les informations requises pour calculer le poids total de la chaudière). S’assurer que l’emplacement de la chaudière n’interfère pas avec la bonne circulation de l’air de combustion et de ventilation d’un autre équipement de chauffage à combustible (le cas échéant) au sein de la salle mécanique. La température ambiante maximale de la salle mécanique dans laquelle se trouve la chaudière ne doit pas dépasser 104 °F / 40 °C. IMPORTANT Fonctionnement de la chaudière dans des environnements marins (régions côtières où l’air est humide et salé) : 5349 725 v1.2 La durée de vie des surfaces métalliques exposées de la chaudière, telles que l’enveloppe et le carter du ventilateur, est directement influencée par la présence d’air marin humide et salé. Dans de telles régions, les taux plus élevés de chlorures provenant de la mer associés à l’humidité relative peuvent détériorer les surfaces métalliques exposées susmentionnées. Il est donc impératif de ne pas installer dans de tels environnements des chaudières à systèmes d’évacuation directe aspirant l’air de combustion à l’extérieur. Il est nécessaire d’installer des chaudières utilisant des systèmes d’évacuation avec une cheminée, c.-à-d. utilisant l’air de la pièce pour la combustion. L’air intérieur présentera en effet une humidité relative beaucoup plus faible, ce qui minimisera la corrosion potentielle.

Généralités Salle mécanique (suite) AVERTISSEMENT Si vous remarquez des flammes ou de la fumée sortant de l’appareil, appelez immédiatement les pompiers! Ne tentez pas d’éteindre le feu vous-même si vous ne disposez pas des qualifications requises. AVERTISSEMENT AVERTISSEMENT Des conditions ambiantes incorrectes peuvent endommager le système de chauffage et remettre en cause la sûreté de fonctionnement. H S’assurer que la température ambiante est supérieure à 32 °F / 0 °C et inférieure à 104 °F / 40 °C. H Éviter toute contamination de l’air par des hydrocarbures halogénés (par ex. ceux contenus dans les solvants de peinture ou les produits de nettoyage) et des poussières excessives (engendrées par ex. par des travaux de meulage ou de polissage). L’air nécessaire au processus de chauffage et à la ventilation de la chaufferie doit être exempt de polluants corrosifs. À cet effet, la chaudière doit être installée dans une zone qui n’est pas exposée à des produits chimiques. La liste de droite contient les principales sources actuellement connues. H Éviter les zones présentant un taux d’humidité toujours élevé (par ex. en raison de la présence fréquente de linge humide). H Ne jamais obturer des ouvertures de ventilation existantes. Sources de polluants de l’air de combustion et de ventilation Zones susceptibles de contenir des polluants : H Bâtiments en construction H Piscines H Zones de rénovation, pièces de bricolage H Garages avec ateliers H Zones de revernissage de meubles H Buanderies, zones et établissements de nettoyage à sec H Ateliers de peinture automobile H Ateliers de réparation d’équipements de réfrigération H Usines de production de métal H Usines de production de plastique H Usines de traitement photo H Salons de beauté Produits contenant des polluants : H Produits de blanchiment à base de chlore, détergents, solvants de nettoyage fréquents dans les buanderies H Décapants pour peinture et vernis H Acide chlorhydrique H Produits chimiques à base de chlore pour les piscines H Pulvérisateurs contenant des chlorofluorocarbures H Cires et nettoyants chlorés H Adhésifs et colles H Fuites de réfrigérant H Chlorure de calcium utilisé pour l’épandage sur les routes H Chlorure de sodium présent dans le sel adoucisseur d’eau H Produits pour permanentes H Adhésifs utilisés pour fixer des éléments de construction ou autres éléments équivalents H Assouplissants antistatiques utilisés dans les sèche-linge 5349 725 v1.2 Un feu peut provoquer des brûlures ou une explosion! H Arrêter la chaudière. H Fermer les vannes d’arrêt de gaz. H Utiliser un extincteur testé, classe ABC. Conditions d’installation

Installation Avant l’installation Avant de mettre la chaudière en place, s’assurer que tous les accessoires nécessaires sont installés. ATTENTION La chaudière doit être installée de manière à ce que les composants du système d’allumage au gaz soient protégés de l’eau (vaporisations, éclaboussures, etc.) pendant le fonctionnement et l’entretien de la chaudière. Dégagements minimaux Dégagements minimaux conseillés pour l’entretien Se référer aux illustration de gauche. Côté 12” / 305 mm Avant 28”/700 mm Haut* 12” / 305 mm Arrière 0” / mm 0” / mm Côté 12” / 300 mm* ¼” / 5 mm ¼” / 5 mm ¼” / 5 mm Dégagement en haut – 12”. Voir la notice de montage du système d’évacuation Vitodens. Remarque : La chaudière Vitodens 100-W a réussi les exigences de test pour le dégagement de zéro pouce de l’évacuation par rapport aux combustibles fournies dans la norme harmonisée ANSI Z21.13. CSA

4.9.2005 et par conséquent est listée pour le

dégagement zéro par rapport aux combustibles lorsque l’évacuation est réalisée avec un système d’évacuation spécial à simple paroi (matériau AL-29-4C) ou un matériel d’évacuation de gaz en CPVC listé UL/ULC. Le dégagement d’évacuation zéro pouce pour la chaudière Vitodens 100-W remplace l’indication listée du dégagement par rapport aux combustibles qui apparaît sur l’étiquette du système d’évacuation spécial. 28” / 700 mm Haut Avant Arrière Gauche Droite Tuyau d’évacuation*1 0 0 AL, PL

AL = Alcôve PL = Placard *1Consulter la Notice de montage du système d’évacuation Vitodens pour de plus amples détails. 5349 725 v1.2 4” / 100 mm Dégagements aux combustibles

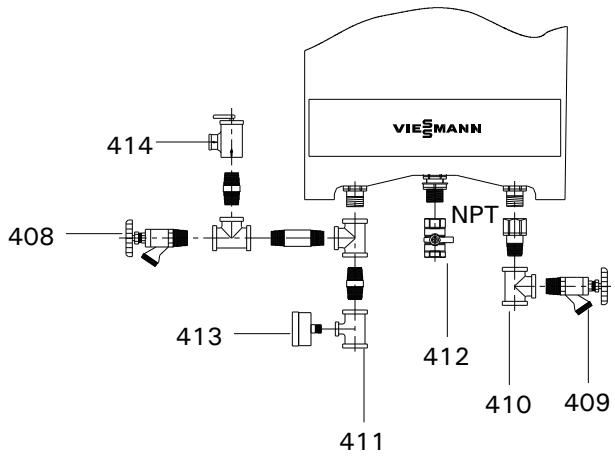
Branchements de la chaudière Préparation des branchements Utiliser un agent de scellement de tuyaux agréé ou un ruban d’étanchéité pour brancher les raccords d’installation suivants. Présentation des branchements Ce paragraphe n’est qu’une simple présentation! Se reporter aux paragraphes suivants pour de plus amples détails sur les différents branchements de tuyaux.

Branchements de tuyaux pour Vitodens 100-W, WB1A 8-24 et 8-30 (fournis en usine) Légende BWR PRV BWS

Retour d’eau de la chaudière, Alimentation en eau de la chaudière, ¾” Robinet de vidange Robinet de remplissage Branchement de gaz, ¾” NPTM (filetage mâle) Soupape de surpression National Pipe Thread Jauge de pression Branchement d’évacuation

Branchements de la chaudière Préparation des branchements (suite) Dimensions sans les branchements du bas

Lors de la préparation des branchements électriques, de gaz et d’eau sur place, voir le paragraphe intitulé « Montage mural » à la page 16 de ce manuel pour en savoir plus sur l’installation du support de montage mural. IMPORTANT La température ambiante maximale ne doit pas dépasser 104 ºF / 40 ºC. H Les branchements d’eau de chauffage et le branchement de gaz sont à effectuer sur place. Voir l’illustration à gauche et le paragraphe relatif aux branchements pour en savoir plus. H Voir le sous-paragraphe « Branchement d’alimentation » pour en savoir plus sur l’alimentation électrique de la chaudière Vitodens 100-W.

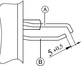
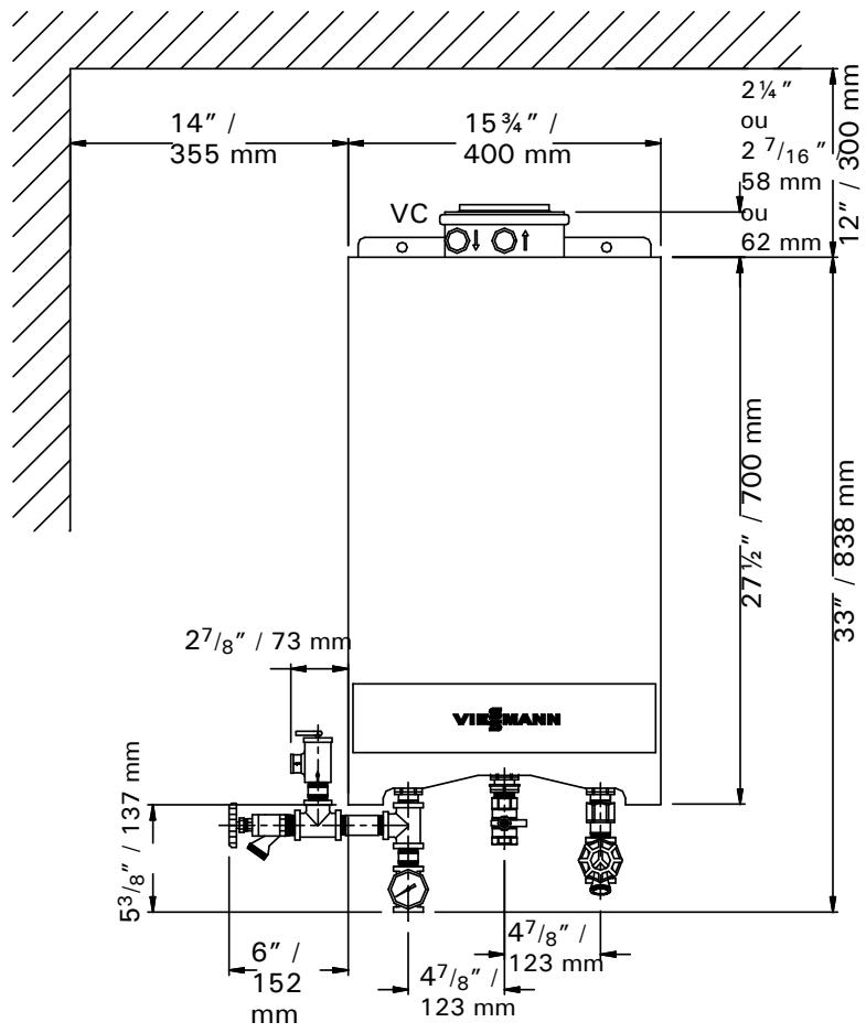
Vitodens 100-W, WB1A vue latérale 5349 725 v1.2 Légende Alimentation en eau de la chaudière, NPT ¾” (filetage mâle) Évacuation des condensats, tuyau plastique Ø 0,87” / 22 mm Branchement de gaz, NPT ¾” (filetage mâle) Retour d’eau de la chaudière, NPT ¾” (filetage mâle) a 7” / 180 mm b 15¾” / 400 mm c 2¼” ou 2 7/16 ”/ 58 mm ou 62 mm d 27 9/16” / 700 mm e 47/8” / 123 mm f 7¼” / 183 mm g 133/8” / 340 mm h 5” / 125 mm

Branchements de la chaudière Préparation des branchements (suite) Dimensions avec branchements 14” / 355 mm 12” / 300 mm Ce paragraphe n’est qu’une simple présentation! Se reporter aux paragraphes suivants pour de plus amples détails sur les différents branchements de tuyaux. 2¼” 2 7/16 ” / 58 mm 62 mm 15¾” / 400 mm

Retour d’eau de la chaudière, Alimentation en eau de la chaudière, ¾” Robinet de vidange Robinet de remplissage Branchement de gaz, ¾” NPTM (filetage mâle) Soupape de surpression Jauge de pression Branchement d’évacuation 47/8” / 6” /

Branchements de la chaudière Montage mural Installation du support de montage mural La chaudière Vitodens 100-W peut être montée sur H un mur de briques/en béton H des goujons en bois H des goujons métalliques Les paragraphes ci-dessous indiquent les consignes d’installation du support de montage sur chaque matériau. Consulter directement les consignes d’installation se rapportant aux exigences de l’installation concernée.

Quelle que soit la méthode de montage utilisée, s’assurer que le support est fermement fixé au mur de manière sécurisée. Une mauvaise fixation de la chaudière peut entraîner son relâchement, ce qui constitue un danger important en matière de sécurité.

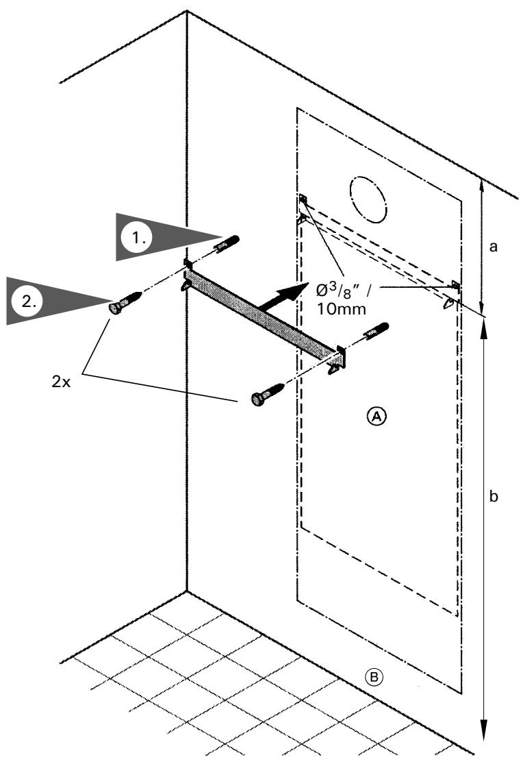
Installation du support de montage sur un mur de briques/en béton :

1. Percer des trous (Ø 3/8” / 10 mm) à

l’aide du modèle de montage fourni avec la chaudière.

2. Aligner le support de montage et le

fixer au mur avec les vis et les ancrages en plastique fournis. Légende Modèle de montage Niveau du plancher fini 5349 725 v1.2 Dimensions a 12” / 300 mm b min. 45” / 1143 mm

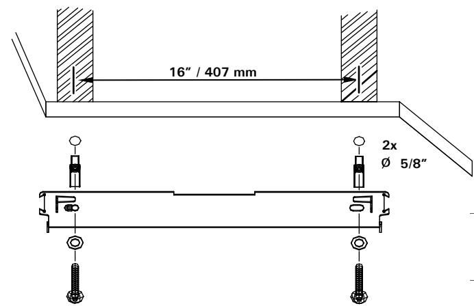
Branchements de la chaudière Montage mural (suite) Installation du support de montage (suite) Installation du support de montage sur des goujons en bois et métalliques Pour monter la chaudière Vitodens 100-W sur des goujons métalliques ou en bois, installer le support de montage sur le mur, comme indiqué à la page précédente. Se reporter aux schémas de gauche et ci-dessous pour obtenir de plus amples détails sur l’installation.

a = 16” / 407 mm Installation du support de montage 16” / 407 mm

3/16” Installation du support de montage sur des goujons en bois 16” / 407 mm Installer le support de montage sur les goujons en bois comme indiqué sur les illustrations. Percer des avant-trous de 3/16” pour insérer les boulons de montage. S’assurer que les trous se situent au centre de chaque goujon de bois. Installer le support de montage sur les goujons métalliques comme indiqué sur les illustrations. Percer des avant-trous de 5/8” pour insérer les boulons de montage. S’assurer que les trous se situent au centre de chaque goujon métallique. À l’aide de boulons, fixer le support de montage sur les goujons métalliques comme indiqué.

5349 725 v1.2 5/8” Installation du support de montage sur des goujons métalliques

Branchements de la chaudière Montage mural (suite) Montage de la chaudière Vitodens 100-W

1. Retirer la vis située sur le dessus de

2. Appuyer sur les ressorts en bas de la

chaudière pour retirer le panneau de fermeture frontal.

3. Retirer le panneau de fermeture

4. Monter la chaudière sur le support

de montage. Pour savoir comment installer le support de montage, voir le sous-paragraphe intitulé « Installation du support de montage » à la page 16 de ce manuel. Branchements Branchement de gaz effluent Air de combustion Gaz effluents La chaudière Vitodens 100-W est fournie avec un adaptateur de tuyau d’évacuation préinstallé (comme indiqué). Faire passer le système d’évacuation (à paroi simple, à deux tuyaux ou coaxial) à travers le mur latéral ou le toit, en prenant le chemin le plus court possible et en suivant un angle de montée (min. 3º). 5349 725 v1.2 Lire et suivre la Notice de montage du système d’évacuation Vitodens pour de plus amples détails.

Branchements de la chaudière Branchements (suite) Bonnes pratiques de tuyauterie 2 filetages imparfaits Utiliser une quantité modérée de lubrifiant Tuyau Longueur correcte du filetage Soutenir la tuyauterie en utilisant une méthode de suspension adéquate. La tuyauterie ne doit pas reposer sur la chaudière, ni être soutenue par celle-ci. Laisser 2 filets nus à l’extrémité Tuyaux et branchement de gaz

1. Effectuer le branchement de gaz en

respectant les codes CAN/CSA B149.1 ou le code de gaz combustible national (National Fuel Gas Code) ANSI Z223.1/NFPA 54, ainsi que les codes locaux, le cas échéant.

2. Fermer la vanne d’arrêt de gaz de la

3. Effectuer un test de fuite.

4. Purger l’air du tuyau d’alimentation

en gaz. Voir la page suivante pour de plus amples détails sur le branchement de gaz et la tuyauterie.

Légende 5349 725 v1.2 Branchement d’alimentation en eau Branchement d’évacuation des condensats Branchement de gaz Branchement de retour d’eau

CAN/CSA B149.1 actuel ou au code de gaz combustible national (National Fuel Gas Code) ANSI Z223.1/ NFPA 54, ainsi qu’aux codes locaux pour connaître les normes et dimensions des tuyaux de gaz. La taille du tuyau branché sur la chaudière doit être déterminée en fonction des éléments suivants : – longueur du tuyau – nombre de raccords – exigences de débit calorifique de tous les appareils au gaz de la maison. IMPORTANT Concevoir le schéma de tuyauterie de manière à ce que les tuyaux n’interfèrent pas avec les composants requérant de l’entretien. Légende Branchement de gaz Arrêt de gaz manuel accessible (fourni en usine) Point de purge

2. Avant de brancher la chaudière sur la

conduite de gaz, installer le raccord à joint rodé, le point de purge à capuchon et une vanne d’arrêt manuel de l’équipement. Les vannes doivent être répertoriées par une agence de test reconnue au niveau national. Effectuer le branchement de gaz de la chaudière comme indiqué à gauche. Branchement de gaz (NPT) . . . . . . . . . ∅ ¾” IMPORTANT Pression max. d’alimentation en gaz : 14” c.e. AVERTISSEMENT Les tuyaux d’alimentation en gaz doivent subir un test de fuite avant la mise en service de la chaudière.

3. Effectuer le test de pression du

tuyau de gaz comme décrit dans le sous-paragraphe suivant.

4. Identifier les vannes d’arrêt avec un

taquet et expliquer leur fonctionnement à l’opérateur du système/au propriétaire final. S’assurer que le tuyau de gaz est suffisamment grand pour tous les appareils de la maison. Aucune chute de pression de gaz considérable ne doit se produire dans la conduite de gaz lorsqu’une unité (ou un ensemble d’unités) s’allume ou fonctionne.

5349 725 v1.2 ATTENTION Branchements de la chaudière Branchements (suite) Test de pression des tuyaux de gaz Lors du test de pression du tuyau de gaz, s’assurer que les exigences suivantes sont satisfaites. AVERTISSEMENT Ne jamais rechercher des fuites de gaz avec une flamme nue. AVERTISSEMENT L’exposition du régulateur de pression de gaz de la chaudière et de la vanne de gaz à des températures extrêmes rend la garantie nulle et sans effet. IMPORTANT ½ psig = 14 ”c.e.

1. Isoler la chaudière du système de

tuyauterie d’alimentation en gaz à l’aide de la vanne d’arrêt manuel pendant des tests de pression égale ou inférieure à ½ psig / 14” c.e.

2. La chaudière et sa vanne d’arrêt ne

doivent pas être branchées sur le système de tuyauterie d’alimentation en gaz pendant le test de pression de ce système pour des pressions test dépassant ½ psig / 14” c.e.

3. Effectuer le test de fuite.

Utiliser une solution de vaporisation liquide agréée pour le test de bulle. S’assurer qu’aucun liquide n’est vaporisé sur des composants électriques, des fils ou des connecteurs. Ne pas laisser le fluide de détection de fuite entrer en contact avec le régulateur de la vanne de gaz ou l’ouverture d’évacuation du régulateur.

4. Corriger toutes les défaillances

éventuelles. 5349 725 v1.2

5. Purger l’air de la conduite de gaz.

Branchements de la chaudière Branchements (suite) Branchements d’eau de chauffage

1. Rincer soigneusement le système de

chauffage (notamment avant de brancher la chaudière sur un système existant).

2. Brancher la chaudière sur le système

de chauffage. Pression de service max. 3 bars / 45 psig Pression test . . . . . . . . . . . . . . . . . . . . . . . . . . . . 4 bars / . . . . . . . . . . . . . . . . . . . . . . . . . . . . . . . . . . . . . . . . . . . . . . . . . . . . . . . . 60 psig

IMPORTANT Les dommages résultant d’une pression supérieure aux valeurs indiquées ne sont pas pris en charge par la garantie Viessmann. PRV NPT

BWR H Utiliser deux clés pour serrer les raccords ou tuyaux sur les connecteurs de la chaudière. La première clé sert à empêcher les tuyaux de la chaudière de se tordre et la deuxième clé à serrer le raccord ou la tuyauterie. Le fait de ne pas soutenir le branchement de la chaudière pourrait endommager la chaudière et sa tuyauterie interne. H L’ensemble de la plomberie doit satisfaire ou surpasser tous les codes de plomberie nationaux et locaux. BWS Légende

SOUTENIR TOUTE LA TUYAUTERIE

soutenir la tuyauterie à l’aide de l’unité ou de ses composants. H Isoler les différents composants du système à l’aide de vannes d’isolement. 5349 725 v1.2 BWR Retour d’eau de la chaudière, ¾” BWS Alimentation en eau de la chaudière, ¾” BD Robinet de vidange Robinet de remplissage GC Branchement de gaz, ¾” NPTM PRV Soupape de surpression NPT National Pipe Thread Jauge de pression IMPORTANT

Branchements de la chaudière Branchements (suite) Branchement pour condensat Tube d’évacuation flexible Tube d’évacuation La chaudière Vitodens 100-W est fournie avec un purgeur de condensat intégré. Un purgeur extérieur n’est pas requis lors du branchement du tuyau de drainage sur le tube d’évacuation flexible. Le tube d’évacuation (fourni sur place) doit avoir un diamètre de 1”. Utiliser du CPVC, PVC ou un autre matériau approuvé par les codes mentionnés ci-dessous. Aux États-Unis, le tuyau de drainage et les raccords doivent être conformes aux normes ANSI et ASTM D1785 ou D2846. L’adhésif et le primaire CPVC ou PVC doivent être conformes à la norme ASTM D2564 ou F493. Au Canada, utiliser des raccords, adhésif et tuyau de drainage schedule 40 CPVC ou PVC répertoriés par les normes CSA ou ULC. Si l’orifice de sortie du condensat de la chaudière Vitodens 100-W est inférieur à celui du tuyau de drainage, une pompe de condensat doit être installée. Choisir une pompe agréée pour les chaudières à condensation. Pour éviter un déversement du condensat, choisir une pompe munie d’un commutateur de débordement. Le branchement de drainage doit déboucher dans un tuyau de drainage ouvert, ou comportant une évacuation, à un emplacement aussi proche que possible de la chaudière afin d’éviter le siphonnement du tuyau de drainage de la chaudière.

1. Installer le tuyau de drainage du

condensat avec une pente convenable.

2. Évacuer le condensat de la chaudière

vers le système de drainage, soit directement (si nécessaire) ou par le biais d’une unité de neutralisation (accessoire). Notice de montage de l’unité de neutralisation (si applicable) IMPORTANT L’évacuation du tuyau doit avoir lieu entre le siphon collecteur et l’unité de neutralisation (si applicable). IMPORTANT Ne pas brancher le tuyau de drainage d’un autre appareil, tel un tuyau de contre-courant d’adoucisseur d’eau, sur le tuyau de drainage de condensat Vitodens. Remplissage du siphon Verser au moins 10 fl.oz. / 0,3 litre d’eau dans l’adaptateur de la chaudière. AVERTISSEMENT 5349 725 v1.2 Des gaz effluents peuvent se dégager du tuyau de drainage du condensat lors de la première mise en service. Remplir le siphon d’eau avant la mise en service.

Branchements de la chaudière Branchements de sécurité et test de pression Installation des dispositifs de sécurité sur la chaudière

1. Retirer la soupape de surpression et

la vanne de purge qui ont été préassemblées sans serrer.

Légende A Soupape de surpression (30 psig), ¾” NPT B Mamelon en laiton, longueur 2” x ¾ C Raccord pour vanne de purge, ¾” D T, ¾” x ¾” x ¾” E Mamelon en laiton, longueur 3” x ¾ F Réducteur en T, ¾” x ¾” x ¾” G Mamelon en laiton, longueur 2” x ¾ H T, ¼” x ¾” x ¾” K Jauge de pression, ¾” I Branchement d’alimentation de la chaudière

2. Appliquer une quantité suffisante

d’agent de scellement aux deux extrémités de tous les raccords de

3. Installer la soupape de

surpression et la serrer.

4. Installer le tuyau d’évacuation d’eau

sur la soupape de surpression de manière à ce que... H l’extrémité du tuyau ne soit pas filetée. H le tuyau d’évacuation de surpression atteigne un siphon de sol et se termine approximativement à 6” / 150 mm au-dessus du siphon. S’assurer... H qu’aucune vanne d’arrêt n’est installée sur le tuyau d’évacuation. H que le diamètre du tuyau d’évacuation n’est pas réduit. H que l’évacuation n’est pas dirigée vers l’extérieur. Diamètres de branchement minimaux : Soupape de surpression . . . . . . . . . . . . . . . . . . . . ¾” Tuyau d’évacuation . . . . . . . . . . . . . . . . . . . . . . . . . . . . . . ¾” Tuyau vers le vase d’expansion préchargé . . . . . . . . . . . . . . . . . . . . . . . ¾” IMPORTANT Installer la soupape de surpression (agréée) fournie en usine. La purge de l’air du système doit être effectuée via les évacuations d’air de l’alimentation du système. Pour garantir que la chaudière soit purgée totalement, s’assurer que les conduites d’alimentation/de retour d’eau ne contiennent pas de tuyaux restrictifs dans lesquels l’air pourrait être emprisonné. AVERTISSEMENT Ne pas installer de vanne d’isolement entre la chaudière et la soupape de surpression. Le tuyau d’évacuation de la soupape de surpression doit être orienté de manière à empêcher que les opérateurs ne se brûlent. Placer le tuyau d’évacuation de la soupape de surpression à proximité du siphon de sol. Ne jamais placer le tuyau d’évacuation de manière à ce qu’il débouche vers l’extérieur. 5349 725 v1.2 Contrôle de bas niveau Un contrôle de bas niveau peut être requis par les codes locaux. Si la chaudière est installée au-dessus du niveau de rayonnement, un contrôle de bas niveau agréé (fourni sur place) doit être installé dans tous les cas. Ne pas installer de vanne d’isolement entre la chaudière et le contrôle de bas niveau (voir le paragraphe intitulé « Chaudière avec contrôle de bas niveau » à la page 36 de cette notice).

Branchements de la chaudière Branchements de sécurité et test de pression (suite) Réalisation d’un test de pression sur la chaudière La chaudière doit subir un test de fuite avant d’être mise en service. Avant de brancher la chaudière sur les tuyaux ou sur le secteur, elle doit subir un test de pression hydrostatique.

1. Placer un bouchon sur les

branchements d’alimentation et de retour (raccord mâle NPT ¾”).

2. Brancher un tuyau d’arrosage ½” sur

la vanne de purge située en bas de la chaudière et remplir doucement la chaudière jusqu’à ce que la jauge de pression indique au maximum 4 bars / 60 psig.

3. Maintenir la pression pendant

15 minutes. Pendant le test de pression, ne pas laisser la chaudière sans surveillance.

5. Après 15 minutes, libérer la pression

d’eau de la chaudière en ouvrant lentement sa vanne de purge, retirer les bouchons des branchements d’alimentation et de retour, enlever le bouchon de ¾” du mamelon de 2” et installer la soupape de surpression immédiatement à la place du bouchon de ¾”. Lorsque la chaudière a réussi le test de pression, continuer l’installation. AVERTISSEMENT L’exposition de la chaudière à des pressions et températures supérieures à celles mentionnées entraînera des dommages et rendra la garantie nulle et sans effet.

4. Vérifier l’absence de fuites sur tous

les branchements de raccords de tuyaux et sur les dispositifs de sécurité avec une torche. Une pression de manomètre inférieure à 4 bars / 60 psig indique généralement une perte d’eau due à des fuites. Toute fuite doit être réparée. Température d’eau chaude et pression du système

Température d’eau chaude Pression La température d’eau chaude est affichée continuellement pendant le fonctionnement.

1. Tourner le bouton « tr » vers la

gauche jusqu’à « 9 ». L’écran affichera la pression du système actuelle (p.ex. 20 psig).

2. Retourner le bouton jusqu’à la

position originale. Remarque Quand la pression du système tombe en dessous de 8 psig, ce sera indiqué par un écran clignotant. Si cela se produit, contacter votre entrepreneur chauffagiste. psi

Branchements de la chaudière Exemples d’installation Généralités Les schémas figurant sur les pages qui suivent doivent servir de références uniquement. En outre, ils ne présentent pas tous les types de systèmes, tous les dispositifs de sécurité ou tous les concepts possibles. Des structures de système spécifiques peuvent être envisagées. Pour cela, s’adresser au bureau de ventes local Viessmann. Dégagements Un dégagement circonférentiel de 2” / 51 mm doit être conservé entre les tuyaux d’eau chaude non isolés et la structure combustible. Dans les cas où les tuyaux sont isolés avec un matériau ayant une épaisseur et des valeurs appropriées et suffisantes, le dégagement ci-dessus peut être diminué à 0” (consulter les codes de gaz locaux). ATTENTION 5349 725 v1.2 Pour les applications de chauffage par le sol, un aquastat d’appoint, d’immersion ou attaché sur le tuyau, doit être installé dans la boucle sous-sol de faible température (en aval de la vanne mélangeuse) pour mettre la pompe et/ou la chaudière hors tension afin d’éviter une surchauffe. Des températures d’eau élevées sont susceptibles d’endommager les dalles en béton.

Branchements de la chaudière Exemples d’installation (suite) Chute de pression (circuit primaire) de la chaudière Vitodens 100-W Pression du collecteur d’alimentation

15,4 GPM 3500 l/h Chute de pression pour les modèles WB1A 8-24, 8-30 Débits de système type Modèle WB1A 8-24 8-30 ∆ t pour GN Sortie (GN) Btu/h Augmentation 20 Augmentation 25 Augmentation 30 Augmentation 35 Augmentation 40

7,2 9,0 5,8 7,2 4,8 6,0 4,1 5,1 3,6 4,5 Il est nécessaire d’utiliser un collecteur de perte faible lorsque le débit du système dépasse le débit maximal ou chute en-dessous du débit minimal de la chaudière Vitodens 100-W. Il est toutefois possible d’avoir recours à une autre méthode et d’utiliser, par exemple, une tuyauterie primaire et secondaire avec des T rapprochés. Un collecteur de perte faible offre toutefois des avantages supplémentaires que ne permettent pas deux T placés l’un près de l’autre. Viessmann conseille vivement et préfère l’utilisation d’un collecteur de perte faible plutôt que deux T rapprochés. Utiliser la méthode de perte par friction pour dimensionner les tuyaux. Observer les limites de débit maximales et minimales de la chaudière. Si le débit du système dépasse le débit maximal de la chaudière (tel qu’indiqué à la page 68) ou si le débit du système n’est pas connu, Viessmann conseille vivement d’installer un collecteur de perte faible. Se reporter à la page 36 pour obtenir des informations sur le collecteur de perte faible ou consulter la notice de montage du système d’évacuation Vitodens. Important! Les exemples suivants représentent des schémas de tuyaux possibles pour la chaudière Vitodens 100-W munie de la technologie système Viessmann. 5349 725 v1.2 Noter que les exemples ci-dessous ne sont que des dessins conceptuels simplifiés! Les tuyaux et les accessoires requis doivent être vérifiés sur place. Un contrôle de bas niveau (LWCO) doit être installé s’il est requis par les codes locaux. L’entrepreneur chauffagiste est responsable d’une installation et d’un fonctionnement corrects sur place.

Branchements de la chaudière Exemples d’installation (suite) Schéma 1 Vitodens 100-W, WB1A 8-24, 8-30 avec... – un circuit de chauffage Légende T-- T AV Évacuation d’air PRV Soupape de surpression

Vitodens 100-W Thermostat d’ambiance Circuit de chauffage Pompe du circuit de chauffage (fournie sur place) Vase d’expansion PRV

IMPORTANT S’assurer qu’une dérivation activée par pression est installée. Se référer au tableau pour le réglage du commutateur DIP à la page 38. Schéma 1 – Alternative T-T

PRV N° modèle Débit max. (GPM / l/h) Vitodens 100, WB1A 8-24 6,2 / 1400 WB1A 8-30 6,2 / 1400 5349 725 v1.2 Remarque Il est conseillé d’utiliser un collecteur de perte faible si le débit d’eau est inférieur à 1,7 GPM / 400 l/h ou supérieur à 6,2 GPM / 1400 l/h. Le collecteur de perte faible est disponible comme accessoire.

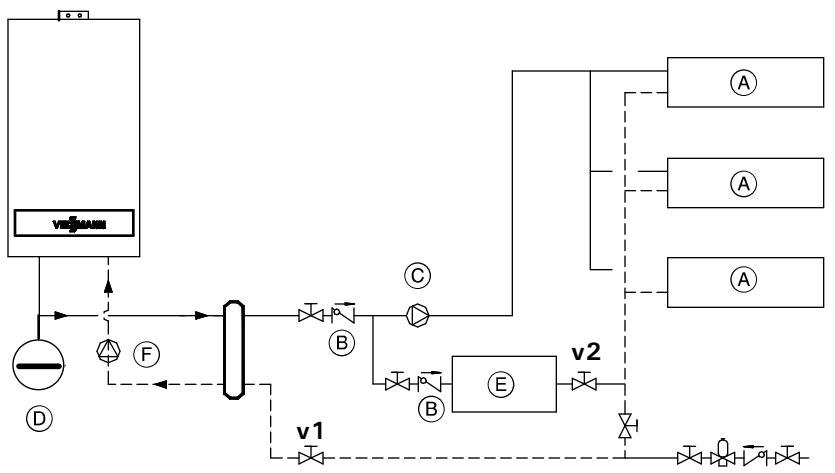
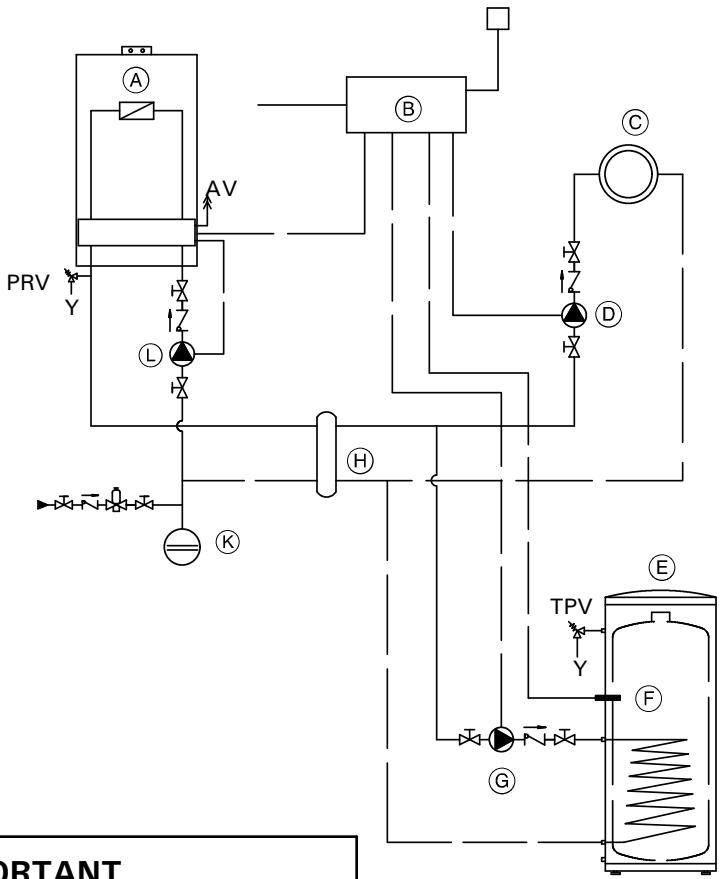
Branchements de la chaudière Exemples d’installation (suite) Schéma 2 Vitodens 100-W, WB1A 8-24, 8-30 avec... – réservoir d’eau chaude sanitaire – collecteur de perte faible – un circuit de chauffage AV Évacuation d’air PRVSoupape de surpression TPVSoupape de surpression et de température

Chaudière gaz à condensation Vitodens 100-W Contrôleur chaudière/ECS externe (fourni sur place) Circuit de chauffage Pompe du circuit de chauffage (fournie sur place) Réservoir d’eau chaude sanitaire Aquastat ou sonde de température du réservoir ECS Pompe de circulation ECS (fournie sur place) Collecteur de perte faible Vase d’expansion Pompe primaire (circuit de chaudière, fournie sur place) avec collecteur de perte faible uniquement PRV

IMPORTANT La pompe primaire doit alimenter la chaudière (comme illustré). Remarque Il est conseillé d’utiliser un collecteur de perte faible si le débit d’eau est inférieur à 1,7 GPM / 400 l/h ou supérieur à 6,2 GPM / 1400 l/h. Le collecteur de perte faible est disponible comme accessoire. Voir la page 36 de ce manuel pour de plus amples détails sur le collecteur de perte faible. N° modèle Débit max. (GPM / l/h) Vitodens 100-W, WB1A 8-24 6,2 / 1400 WB1A 8-30 6,2 / 1400 5349 725 v1.2 IMPORTANT La tuyauterie d’alimentation et de retour d’eau chaude sanitaire située entre les branchements ECS de la chaudière et les branchements du réservoir ECS Viessmann doit avoir un diamètre nominal minimal de 1” (quelle que soit la taille de l’orifice de sortie du branchement ECS ¾” de la chaudière et du réservoir ECS). Cela permet d’exploiter pleinement la tête de pompe pour surmonter la résistance du serpentin de l’échangeur thermique ECS et fournir un débit d’eau suffisant jusqu’à l’échangeur thermique de la chaudière. Si le réservoir ECS n’est pas de fabrication Viessmann, réaliser en outre des calculs précis de la chute de pression du serpentin du réservoir ECS en fonction de la tête de pompe de la chaudière afin d’assurer un débit d’eau suffisant jusqu’à l’échangeur thermique de la chaudière. Le non-respect des consignes ci-dessus peut entraîner des cycles courts de la chaudière et une alimentation inappropriée en eau chaude sanitaire.

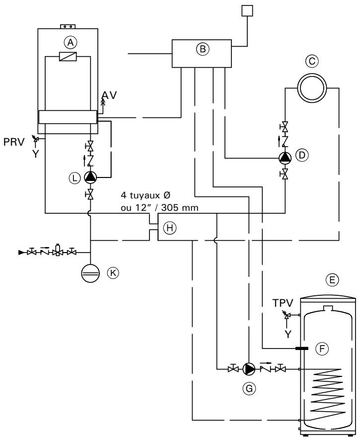
Branchements de la chaudière Exemples d’installation (suite) Schéma 3 Vitodens 100-W, WB1A 8-24, 8-30 avec... – réservoir d’eau chaude sanitaire – un circuit de chauffage AV Évacuation d’air PRVSoupape de surpression TPVSoupape de surpression et de température Chaudière gaz à condensation Vitodens 100-W Contrôleur chaudière/ECS externe (fourni sur place) Circuit de chauffage Pompe du circuit de chauffage (fournie sur place) Réservoir d’eau chaude sanitaire Aquastat ou sonde de température du réservoir ECS Pompe de circulation ECS (fournie sur place) T rapprochés, 4 tuyaux Ø ou 12” / 305 mm* Vase d’expansion Pompe primaire (circuit de chaudière, fournie sur place) avec collecteur de perte faible uniquement

*Un collecteur de perte faible offre toutefois des avantages supplémentaires que ne permettent pas deux T placés l’un près de l’autre. Viessmann conseille vivement et préfère l’utilisation d’un collecteur de perte faible plutôt que deux T rapprochés. IMPORTANT Voir page 36 pour des informations détaillées. La pompe primaire doit alimenter la chaudière (comme illustré). Remarque Il est conseillé d’utiliser un collecteur de perte faible si le débit d’eau est inférieur à 1,7 GPM / 400 l/h ou supérieur à 6,2 GPM / 1400 l/h. Le collecteur de perte faible est disponible comme accessoire. Voir la page 36 de ce manuel pour de plus amples détails sur le collecteur de perte faible. N° modèle Débit max. (GPM / l/h) Vitodens 100-W, WB1A 8-24 6,2 / 1400 WB1A 8-30 6,2 / 1400 La tuyauterie d’alimentation et de retour d’eau chaude sanitaire située entre les branchements ECS de la chaudière et les branchements du réservoir ECS Viessmann doit avoir un diamètre nominal minimal de 1” (quelle que soit la taille de l’orifice de sortie du branchement ECS ¾” de la chaudière et du réservoir ECS). Cela permet d’exploiter pleinement la tête de pompe pour surmonter la résistance du serpentin de l’échangeur thermique ECS et fournir un débit d’eau suffisant jusqu’à l’échangeur thermique de la chaudière. Si le réservoir ECS n’est pas de fabrication Viessmann, réaliser en outre des calculs précis de la chute de pression du serpentin du réservoir ECS en fonction de la tête de pompe de la chaudière afin d’assurer un débit d’eau suffisant jusqu’à l’échangeur thermique de la chaudière. Le non-respect des consignes ci-dessus peut entraîner des cycles courts de la chaudière et une alimentation inappropriée en eau chaude sanitaire.

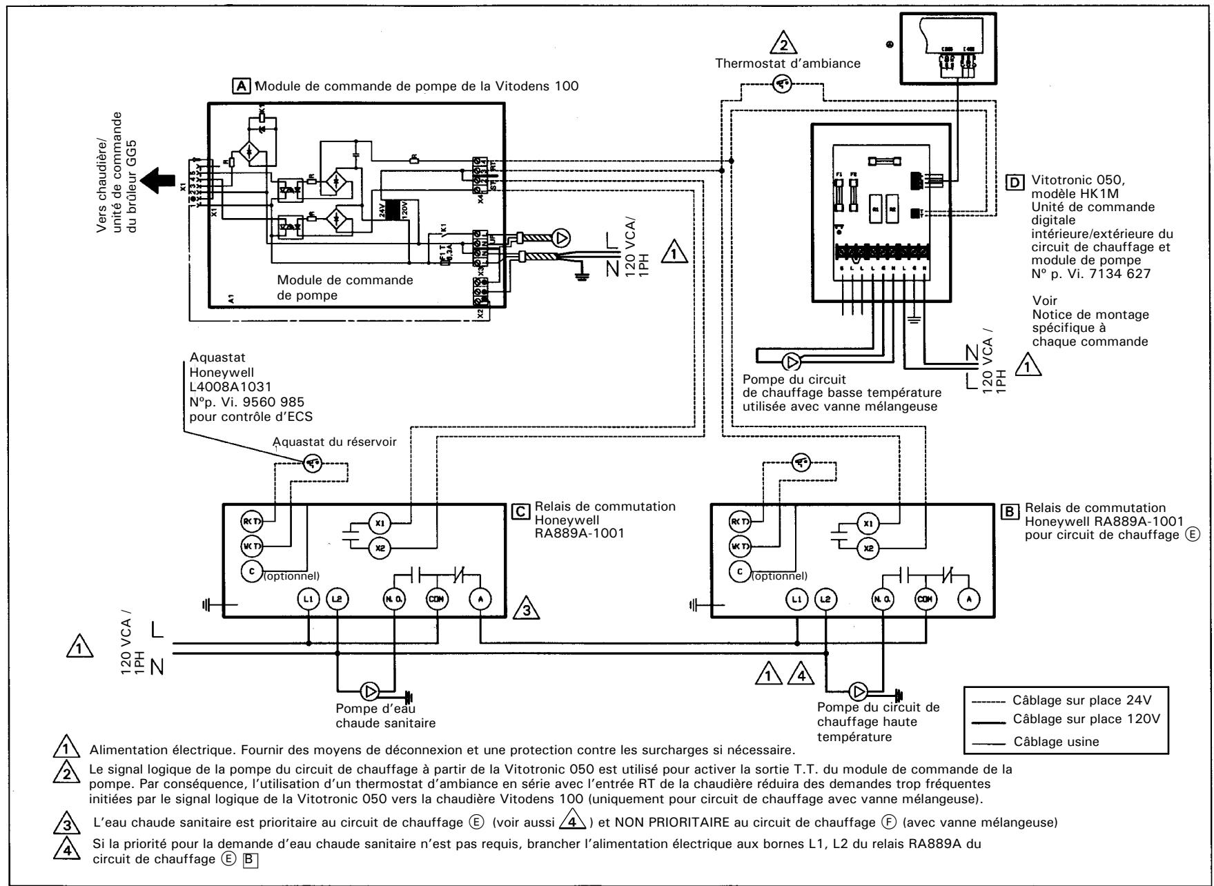
5349 725 v1.2 IMPORTANT 5349 725 v1.2 120 VCA/ 1PH Pompe du circuit de chauffage basse température utilisée avec vanne mélangeuse Voir Notice de montage spécifique à chaque commande 120 VCA / 1PH Vers chaudière/ unité de commande du brûleur GG5 Aquastat Honeywell L4008A1031 Nºp. Vi. 9560 985 pour contrôle d’ECS Exemples d’installation (suite) Module de commande de pompe Vitotronic 050, modèle HK1M Unité de commande digitale intérieure/extérieure du circuit de chauffage et module de pompe Nº p. Vi. 7134 627 Schéma de câblage pour schéma 4 Thermostat d’ambiance Module de commande de pompe de la Vitodens 100 Aquastat du réservoir Relais de commutation Honeywell RA889A-1001 (optionnel) Relais de commutation Honeywell RA889A-1001 pour circuit de chauffage E Pompe d’eau chaude sanitaire Pompe du circuit de chauffage haute température Câblage sur place 24V Câblage sur place 120V Alimentation électrique. Fournir des moyens de déconnexion et une protection contre les surcharges si nécessaire. Le signal logique de la pompe du circuit de chauffage à partir de la Vitotronic 050 est utilisé pour activer la sortie T.T. du module de commande de la pompe. Par conséquence, l’utilisation d’un thermostat d’ambiance en série avec l’entrée RT de la chaudière réduira des demandes trop fréquentes initiées par le signal logique de la Vitotronic 050 vers la chaudière Vitodens 100 (uniquement pour circuit de chauffage avec vanne mélangeuse). Câblage usine L’eau chaude sanitaire est prioritaire au circuit de chauffage E (voir aussi 4 ) et NON PRIORITAIRE au circuit de chauffage F (avec vanne mélangeuse)

Si la priorité pour la demande d’eau chaude sanitaire n’est pas requis, brancher l’alimentation électrique aux bornes L1, L2 du relais RA889A du circuit de chauffage E B

Branchements de la chaudière 120 VCA / 1PH (optionnel) Branchements de la chaudière Exemples d’installation (suite) Schéma 4 Vitodens 100-W, WB1A 8-24, 8-30 avec... – réservoir d’eau chaude sanitaire – collecteur de perte faible – circuit de chauffage haute température – circuit de chauffage basse température – contrôleur Viessmann Vitotronic 050, HK1M Thermostat d’ambiance P Voir note 2

Contrôleur de vanne mélangeuse HK1M Alimentation 120 V

Circulateur Grundfoss UPS-15-58FC à 3 vitesses ou équivalent recommandé

17,5 GPM ou 35 GPM max. (Voir collecteur de perte faible)

Thermostat de limitation optionnel

Voir note 1 Voir note 3

Collecteur de perte faible NpVi : 7134 791 (pour 17,5 GPM max.) NpVi : 7134 792 (pour 35 GPM max.)

Voir la page suivante pour les notes et les explications sur ce schéma A Module de commande de pompe A1 Pompe primaire (contrôle MCP de chaudière) (fournie sur place) B Relais de commutation Honeywell pour circuit de chauffage E Pompe de circ. de chauffage (fournie sur place) C Relais de commutation Honeywell pour contrôle d’ECS H C1 Pompe de circulation d’ECS (fournie sur place) D Unité de commande digitale int./ ext. du circ. de chauffage Vitotronic 050 mod. HK1M et commande de pompe Nº p. Vi. 7134 627

Pompe du circuit de chauffage (fournie sur place) Circuit de chauffage de radiation Circuit de chauffage par le sol Collecteur de perte faible -Débit max. 17,5 USGPM Nº p. Vi. 7134 791 -Débit max. 35 USGPM Nº p. Vi. 7134 792 Réservoir d’ECS indirect Sonde de température extérieure Thermostat de limitation (optionnel) Voir la note 1 K Aquastat du réservoir ECS Nº p. Honeywell L4008A1031 Nº p. Vi. 9560985 M Commande/moteur de la vanne mélangeuse N Sonde de température d’alimentation de la vanne mélangeuse O Vanne mélangeuse Viessmann P Thermostat d’ambiance (optionnel) Voir la note 2 Q Chaudière Vitodens 100 R Vase d’expansion 5349 725 v1.2 Légende Branchements de la chaudière Exemples d’installation (suite) Installation des circuits de chauffage: - circuit de chauffage de radiation (circuit de haute température) - circuit de chauffage par le sol avec vanne mélangeuse à 3 voies (circuit de basse température) - production d’eau chaude sanitaire avec les conditions de débit suivantes : Le débit des circuits de chauffage est plus grand que le débit d’eau maximal possible de la chaudière Vitodens 100. Ainsi, l’utilisation d’un collecteur de perte faible est recommandé. Un collecteur de perte faible est disponible comme accessoire. Note 1 Contrôle de sécurité de haute limite optionnel du circuit de chauffage E. (Pendant la production d’eau chaude sanitaire où la borne ST est activé, la température d’alimentation de la chaudière sera fixée automatiquement à 78°C / 172°F. Le système de chauffage doit être protégé de températures excessives dans l’absence de vannes mélangeuses automatiques ou si la priorité d’eau chaude sanitaire n’est pas requise. Après que la demande de chaleur pour l’eau chaude sanitaire est satisfaite, il y a un temps de post purge de la pompe de 80 secondes. Le circuit de chauffage par radiateurs est alimenté par une pompe de circulation (fournie sur place). Le circuit de chauffage par le sol est alimenté par une pompe de circulation installée sur place et contrôlée par le kit d’extension. La pompe d’eau chaude sanitaire est fournie sur place. Remarque L’usage d’un collecteur de perte faible est recommandé si le débit d’eau est moins de 1,7 GPM / 400 l/h ou plus de 6,2 GPM / 1400 l/h. Le collecteur de perte faible est disponible comme accessoire. Voir la page 36 de cette notice pour les détails sur le collecteur de perte faible. Nº de modèle Note 2 Le signal logique de la Vitotronic quand la pompe du circuit de chauffage est en marche met sous tension les bornes T.T. du module de commande de la pompe. Par conséquence, l’utilisation d’un thermostat d’ambiance en série avec l’entrée RT de la chaudière réduira des demandes trop fréquentes initiées par le signal logique de la Vitotronic 050 vers la chaudière Vitodens 100 (uniquement pour circuit de chauffage avec vanne mélangeuse). Note 3 Pendant la demande de chaleur pour eau chaude sanitaire il n’y a par de priorité sur le circuit de chauffage avec vanne mélangeuse. Débit max. (GPM / l/h) Vitodens 100-W, WB1A 8-24 6,2 / 1400 WB1A 8-30 6,2 / 1400 IMPORTANT 5349 725 v1.2 La tuyauterie d’alimentation et de retour d’eau chaude sanitaire située entre les branchements ECS de la chaudière et les branchements du réservoir ECS Viessmann doit avoir un diamètre nominal minimal de 1” (quelle que soit la taille de l’orifice de sortie du branchement ECS ¾” de la chaudière et du réservoir ECS). Cela permet d’exploiter pleinement la tête de pompe pour surmonter la résistance du serpentin de l’échangeur thermique ECS et fournir un débit d’eau suffisant jusqu’à l’échangeur thermique de la chaudière. Si le réservoir ECS n’est pas de fabrication Viessmann, réaliser en outre des calculs précis de la chute de pression du serpentin du réservoir ECS en fonction de la tête de pompe de la chaudière afin d’assurer un débit d’eau suffisant jusqu’à l’échangeur thermique de la chaudière. Le non-respect des consignes ci-dessus peut entraîner des cycles courts de la chaudière et une alimentation inappropriée en eau chaude sanitaire.

Branchements de la chaudière Exemples d’installation (suite) Chaudière en mode de chauffage/refroidissement Lorsque la chaudière est utilisée avec un système de réfrigération, elle doit être installée de manière à ce que le support refroidissant soit branché parallèlement à celle-ci avec les vannes appropriées afin d’empêcher l’entrée du support refroidissant dans la chaudière. Voir l’illustration de gauche.

Lire attentivement la notice de montage du fabricant du refroidisseur pour connaître les exigences supplémentaires. IMPORTANT Viessmann conseille vivement que les vannes représentées ci-dessus soient marquées « v1 » et « v2 ». Début de la saison de refroidissement : Fermer la vanne v1 et ouvrir la vanne v2. Début de la saison de chauffage : Fermer la vanne v2 et ouvrir la vanne v1. 5349 725 v1.2 Unité de chauffage/refroidissement Clapet de retenue du débit à ressort Pompe de circulation Vase d’expansion Refroidisseur d’eau Pompe du circuit de la chaudière (fournie sur place) Le système de tuyaux d’une chaudière à eau chaude, branchée sur des résistances chauffantes situées dans les unités de traitement d’air où elles peuvent être exposées à une circulation d’air réfrigéré, doit être équipé de vannes de régulation de débit ou d’autres moyens automatiques afin d’empêcher la circulation naturelle de l’eau de la chaudière pendant le cycle de refroidissement.

Branchements de la chaudière Exemples d’installation (suite) Chaudière avec contrôle de bas niveau (monté à distance, fourni sur place) Évacuation supérieure LWCO Évacuation supérieure LWCO Un contrôle de bas niveau peut être requis par les codes locaux. Si la chaudière est installée au-dessus du niveau de rayonnement, un contrôle de bas niveau agréé (fourni sur place) doit être installé dans tous les cas au niveau du point le plus élevé du système de tuyaux. Ne pas installer de vanne d’isolement entre la chaudière et le contrôle de bas niveau. Suivre la notice de montage du fabricant du contrôle de bas niveau. Vitodens 100-W Vitodens 100-W Pour obtenir des informations sur le câblage du contrôle de bas niveau spécifique à votre application, se reporter au schéma de câblage approprié qui est illustré sur le panneau de fermeture de la chaudière. Remarque : La chaudière Vitodens 100-W est munie d’un interrupteur de débit intégré qui peut être autorisé par les codes locaux à la place du contrôle de bas niveau. Chaudière au-dessus du niveau de rayonnement 5349 725 v1.2 Chaudière au-dessous du niveau de rayonnement

Branchements de la chaudière Exemples d’installation (suite) Collecteur de perte faible (fourni sur place)

Collecteur de perte faible –Type 80/50 N° de pièce 7134 791 (débit max. 17,6 GPM / 4 m3/h) –Type 120/80 N° de pièce 7134 792 (débit max. 35,2 GPM / 8 m3/h) Le collecteur de perte faible est disponible dans les tailles indiquées ci-dessous. Sélectionner la taille en fonction du débit maximal de l’application.

N° modèle Débit max. du système

Type 120/80 35,2 GPM / 8 m3/h *1 L’aspect du produit ne correspond pas exactement à l’illustration.

Légende AB Purge d’air BR Retour de la chaudière BS Alimentation de la chaudière BY Dérivation, avec écoulement laminaire D Débris et/ou air DV Vanne de purge SR Retour du système SS Alimentation du système TS Sonde de température Viessmann (non utilisée) SW Doigt de gant

Un collecteur de perte faible offre des avantages supplémentaires que ne permettent pas deux T placés l’un près de l’autre. Viessmann conseille vivement et préfère l’utilisation d’un collecteur de perte faible plutôt que deux T rapprochés. Utilisé avec la chaudière Vitodens 100-W, le collecteur de perte faible agit comme une « rupture » hydraulique découplant la chaudière des circuits du système (aucune sonde requise). Il est conseillé d’utiliser le collecteur de perte faible dans des applications pour lesquelles le débit total du système dépasse le débit maximal ou chute en dessous du débit minimal de la chaudière. Pour connaître les débits maximum de la chaudière, se reporter au tableau de la page 27 de ce manuel. Viessmann conseille vivement d’utiliser un collecteur de perte faible lorsque les débits et la collecte sont inconnus. En outre, le collecteur de perte faible permet d’éliminer l’air et les débris du système de chauffage. Se reporter aux schémas de droite pour visualiser le principe de fonctionnement. Conception du collecteur de perte faible (type 80/50 ou 120/80)

Vsecondaire Vdérivation T1 Température d’alimentation de la chaudière T2 Température de retour de la chaudière T3 Température d’alimentation du système T4 Température de retour du système Vprimaire Débit du circuit de chaudière Vsecondaire Débit du circuit de chauffage Débit de la dérivation Vdérivation Qprimaire Chaleur fournie par la chaudière Qsecondaire Chaleur consommée par le système Vprimaire < Vsecondaire T1 > T3 T2 = T4 Qprimaire = Qsecondaire

T1 176 °F / 80 °C Vsecondaire = Vprimaire+Vdérivation IMPORTANT En cas d’installation d’un collecteur de perte faible, il est nécessaire de calculer la température d’alimentation mixte du système (T3) de la manière suivante : T3 =

T1 × V primaire+T4 Vdérivation Vsecondaire 5349 725 v1.2 Principe de fonctionnement Branchements de la chaudière Branchement d’évacuation Pour obtenir des informations détaillées sur l’installation et pour connaître les normes d’évacuation spécifiques, se reporter à la Notice de montage du système d’évacuation Vitodens fournie avec la chaudière. Notice de montage du système d’évacuation Vitodens ATTENTION Dans certaines conditions climatiques, des matériaux du bâtiment peuvent être endommagés par des produits effluents rejetés à proximité d’une surface non protégée. Il peut alors être nécessaire d’étancher ou de protéger les surfaces exposées avec un matériau résistant à la corrosion (par exemple en les recouvrant d’aluminium) pour éviter toute détérioration ou tache. Le matériau de protection doit être fixé au bâtiment et étanché (le cas échéant) avant de fixer l’extrémité d’évacuation. Il est vivement conseillé d’installer l’extrémité d’évacuation du côté du bâtiment le moins soumis aux vents. Branchements électriques Retrait de l’unité de commande et ouverture du module de commande de pompe

1. Basculer l’unité de commande vers le

bas et la tirer vers soi. L’unité de commande est maintenue en place par un loquet à ressort A.

2. Faire glisser l’unité vers la gauche

3. Desserrer les 4 vis de blocage à

ressort B et retirer le couvercle du module de commande de pompe. IMPORTANT L’unité de commande et le module de commande de pompe sont tous deux pourvus d’étiquettes et d’autocollants portant des informations importantes. Lire et suivre les consignes en question. 5349 725 v1.2

Remarque sur le branchement des accessoires Pour de plus amples détails sur les autres étapes d’installation requises, se reporter à la notice de montage fournie avec l’accessoire agréé.

Branchements de commande Branchements électriques (suite) Branchements électriques au module de commande de pompe

X3 L N N L Remarque : Les chaudières partent de l’usine avec un schéma de câblage fixé à l’intérieur du cache avant (feuille de 11”x17” glissée dans une pochette). Le schéma de câblage fourni avec la chaudière remplace les informations relatives au câblage indiquées dans ce manuel. X4 1 2 3 4 ECS 120 V POMPE

Fournir l’interrupteur général d’alimentation/l’interrupteur de service exigé par les codes locaux. Voir également le schéma de câblage de la page 71. Légende Alimentation électrique principale (120 V, 60 Hz, 1 PH). Pompe du circuit de chauffage (ou pompe de chaudière avec collecteur de perte faible). Voir le réglage S1 du commutateur DIP ci-dessous. (La pompe marche pour 10 secondes toutes les 24 heures) Contrôleur de température du réservoir ECS / demande de chaleur extérieure Thermostat d’ambiance (réglage d’anticipateur 0,2 A) Remarque Si la chaudière est opérée en utilisant un signal modulant 10 VCC... IMPORTANT Retirer les courts fils d’essai posés à l’usine des bornes L, N et de la masse avant de raccorder l’alimentation électrique principale à la chaudière. Voir la Notice de montage OpenTherm (OT) séparée. IMPORTANT S’assurer qu’une dérivation actionnée par pression est installée dans le système du schéma 1 à la page 28. Réglages du commutateur DIP – S1 Réglages du commutateur DIP – S1

Réglages d’usine par défaut pour le commutateur DIP - S1 1 Commutateur DIP S1

Réglage Explication OFF La pompe B est activée lors de la demande de chaleur. Une fois la demande de chaleur (Borne RT) satisfaite, la pompe B purge pendant 12 min. Après que la demande de chaleur externe/ECS (Borne ST) est satisfaite, la pompe B purge pendant 1,5 min. (Voir la note « Important » ci-dessus.) ON La pompe B fonctionne en permanence.

OFF Ne pas régler. 5349 725 v1.2

N° commutateur DIP Branchements de commande Branchements électriques (suite) Fermeture du module de commande de pompe et réinstallation de l’unité de commande

1. Réinstaller le couvercle du module de

2. Accrocher l’unité de commande.

3. Basculer l’unité de commande vers

le haut jusqu’à ce qu’elle s’enclenche. ATTENTION Les câbles électriques peuvent être endommagés s’ils entrent en contact avec des composants chauds. Lors de la pose et de la fixation des câbles de branchement sur un site, s’assurer que les températures maximales autorisées des câbles ne sont pas dépassées. Réinstallation du panneau de protection frontal

1. Accrocher le panneau de protection

2. Appuyer sur la partie inférieure du

panneau de protection frontal jusqu’à ce qu’il s’enclenche.

3. Resserrer la vis située sur le dessus

de la chaudière. IMPORTANT 5349 725 v1.2 Lire et suivre, si elles sont applicables, les consignes de sécurité figurant sur les étiquettes et autocollants placés sur la chaudière. Ne retirer aucune de ces consignes. Contacter Viessmann en cas de besoin d’étiquettes de rechange.

Mise en service, contrôle et maintenance Outils nécessaires Éléments spéciaux H Fluide de détection des fuites agréé pour le gaz naturel H Agent de scellement de tuyaux H Tuyau d’arrosage pour le test de pression Équipement de test et d’analyse H Multimètre pour mesurer 0 – 12 A CA H Analyseur de gaz effluent pour mesurer le % de CO2 ou d’O2 (par ex. échantillonneurs de fluides Bacharach ou analyseur électronique de gaz effluents adapté) H Manomètre pour mesurer une pression de gaz 0 à 11” c.e. (avec précision) et jusqu’à 28” c.e. (un manomètre non électrique Magnehelic® peut également être utilisé) H Thermomètre pour gaz d’échappement 0 à 500 °F / 0 à 260 °C H Calculateur Bacharach ou tables adaptées pour calculer l’efficacité standard (sans condensation) H Équipement de mesure du monoxyde de carbone de 0 à 400 ppm Utiliser uniquement un équipement calibré. 5349 725 v1.2 Fourniture pour le nettoyage H Brosse manuelle en plastique H Chiffons

Mise en service, contrôle et maintenance Présentation des commandes et des indicateurs Ouverture de l’unité de commande Les commandes et indicateurs se trouvent derrière le couvercle à charnière frontal. Éléments de commande et d’affichage

L’unité de commande est préréglée en usine pour une utilisation standard. Le système de chauffage est maintenant prêt à fonctionner. Les préréglages d’usine peuvent être adaptés individuellement pour répondre aux besoins spécifiques. Légende tr Sélecteur de température de l’eau de la chaudière Bouton d’affichage et de réarmement de défaut Écran LCD Vanne d’arrêt de gaz Jauge de pression 5349 725 v1.2 psi

Mise en service, contrôle et maintenance Présentation des commandes et des indicateurs (suite) Légende

psi 5349 725 v1.2 SERV Valeur ou code de défaut Mode de chauffage Brûleur en marche Taux d’allumage actuel du brûleur Température de l’eau de chaudière en °F (en combinaison avec la valeur affichée) Défaut Pression du système (en combinaison avec la valeur affichée) Test d’émissions activé (réservé à l’entrepreneur chauffagiste professionnel agréé)

Mise en service, contrôle et maintenance Présentation des composants

Légende A Haute limite fixe, 210 °F / 99 °C B Module transformateur d’allumage ZIG 2/12 C Interrupteur de débit, VK315M D Siphon P E Commutateur de pression d’air F Tuyau de condensats, 400 mm G Sonde de pression d’eau

Adaptateur de tuyau d’évacuation Bouchon du port test Bride de montage du brûleur Sonde de température de la chaudière Ventilateur radial RG130, 120/1/60 Venturi d’admission air + gaz

Vanne de gaz VK4115V, 120/1/60 Évacuation d’air avec base d’arrêt, 3/8” Module de commande de la pompe Console de commande

Première mise en service, contrôle et maintenance Procédure (présentation) Travaux à effectuer pour la mise en service Travaux à effectuer pour le contrôle Travaux à effectuer pour la maintenance

1. Remplissage et évacuation du système de chauffage

2. Contrôle du branchement d’alimentation électrique . . . . . . . . . . . . . . . . . . . . . . . . . . . . . . . . . . . . . . . . . . . . . . . . . . . . . . . . . . . . . . . . . . . . . . . . . . . . . . . . . . . . . . . . . . . . . . . . . . . . . . . 46

3. Sélection du type de gaz approprié . . . . . . . . . . . . . . . . . . . . . . . . . . . . . . . . . . . . . . . . . . . . . . . . . . . . . . . . . . . . . . . . . . . . . . . . . . . . . . . . . . . . . . . . . . . . . . . . . . . . . . . . . . . . . . . . . . . . . . . . . . . . . . . . . . . . . . . 47

4. Mesure de la pression statique et de la pression d’alimentation . . . . . . . . . . . . . . . . . . . . . . . . . . . . . . . . . . . . . . . . . . . . . . . . . . . . . . . . . . . . . . . . . . . . . . . . . . . . . . 47

5. Mode de fonctionnement de la chaudière Vitodens 100-W...

7. Programmation du compteur de gaz naturel . . . . . . . . . . . . . . . . . . . . . . . . . . . . . . . . . . . . . . . . . . . . . . . . . . . . . . . . . . . . . . . . . . . . . . . . . . . . . . . . . . . . . . . . . . . . . . . . . . . . . . . . . . . . . . . . . . . . . . 51

8. Réglage du débit calorifique maximal

9. Vérification de l’absence de fuites sur tous les branchements des circuits primaire et secondaire . . . . . . . . . . 52

11. Vérification de l’absence de fuites sur le système d’évacuation

(mesure dans l’espace d’air circulaire) pour évacuation coaxiale, combustion optimisée uniquement . 53

13. Contrôle de l’état du joint et de l’ensemble cylindrique du brûleur . . . . . . . . . . . . . . . . . . . . . . . . . . . . . . . . . . . . . . . . . . . . . . . . . . . . . . . . . . . . . . . . . . . . . . . 55

14. Contrôle et réglage des électrodes d’allumage et d’ionisation

15. Contrôle de l’évacuation des condensats et nettoyage du siphon (siphon P)

16. Contrôle de l’unité de neutralisation (le cas échéant)

17. Nettoyage de la chambre de combustion et des surfaces de l’échangeur thermique

18. Contrôle du vase d’expansion à membrane et de la pression du système . . . . . . . . . . . . . . . . . . . . . . . . . . . . . . . . . . . . . . . . . . . . . . . . . . . . . . . . 58

19. Contrôle du fonctionnement des soupapes de sécurité . . . . . . . . . . . . . . . . . . . . . . . . . . . . . . . . . . . . . . . . . . . . . . . . . . . . . . . . . . . . . . . . . . . . . . . . . . . . . . . . . . . . . . . . . . . . . 58

20. Vérification de l’absence de fuites sur les tuyaux et raccords de gaz

21. Réinstallation du brûleur

Première mise en service, contrôle et maintenance Travaux à effectuer Mise en service Entretien ATTENTION Une eau inappropriée augmentera les dépôts et la corrosion et risque d’endommager l’équipement. H Rincer soigneusement tout le système de chauffage avant de le remplir d’eau. H Utiliser uniquement de l’eau potable. H Adoucir l’eau si sa dureté temporaire est supérieure à 150 ppm. H Des inhibiteurs ou antigels pour systèmes de chauffage peuvent être ajoutés manuellement. 5349 725 v1.2 Pendant le remplissage et la purge d’air, la pompe de la chaudière peut être activée. Pour activer la pompe, régler le sélecteur, en moins de 2 secondes, sur la position de veille depuis une plage de commande (rotation à gauche), puis faire revenir immédiatement dans la plage de commande (rotation à droite). La pompe marchera pour 30 minutes et annulera la demande automatiquement. Un segment digital rotatif apparaîtra sur l’écran (voir ci-dessous).

1. Remplissage et évacuation du système de chauffage

1. Ouvrir les vannes d’isolement du

système (si elles sont installées). Remarque : Avant de remplir le système de chauffage, vérifier que tous les clapets de retenue du débit requis sont installés.

2. Contrôler la pression de

remplissage du vase d’expansion à membrane. Si la pression d’azote du vase d’expansion préchargé est inférieure à la pression statique du système, augmenter la pression de la membrane pour dépasser légèrement la pression du système. La pression statique requise au vase est basée sur la hauteur statique du système. La valeur de pression de remplissage du système doit être égale à celle du vase d’expansion à env. 60 ºF / 15,6 ºC.

3. Pour retirer les débris et/ou la boue,

s’assurer que la tuyauterie du système est rincée à fond. A défaut, des dépôts pourraient s’accumuler dans la chaudière et provoquer une surchauffe et des dommages qui ne sont pas couverts par la garantie. La pression de remplissage du système doit être approximativement de 3 psig plus élevée que la prise de pression au repos lorsque l’installation est à froid.

Remplir le système de chauffage en utilisant le robinet de remplissage de la chaudière , puis purger complètement l’air du système au niveau du robinet de vidange

Le traitement de l’eau doit être pris en considération dans des zones dont on sait que l’eau d’alimentation de la chaudière a une forte teneur en minéraux et une dureté élevée. Dans les zones où il y a risque de gel, un antigel peut être ajouté à l’eau du système pour protéger celui-ci. Respecter les spécifications fournies par le fabricant de l’antigel. Ne pas utiliser d’antigel pour automobiles à base de silicate. Noter qu’un mélange antigel/eau peut nécessiter la présence d’un dispositif antirefoulement dans l’alimentation en eau automatique et qu’il peut avoir une influence sur les composants tels que les vases d’expansion à membrane, le rayonnement, etc. Un produit constitué de 40 % d’antigel peut fournir une protection contre le gel jusqu’à une température de -10 °F / -23 °C. Ne pas utiliser d’antigel autre que celui conçu spécialement pour les systèmes de chauffage à eau chaude. Le système peut également contenir des composants pouvant être endommagés par l’antigel. Vérifier l’ensemble du système fréquemment lors de l’ajout d’un antigel. Pour purger l’air de l’échangeur thermique H Brancher un tuyau sur le robinet de remplissage de la chaudière branchant l’autre extrémité sur l’alimentation en eau (ou sur le moyen de chauffage). H Ouvrir la vanne d’alimentation en eau, puis ouvrir lentement le robinet de remplissage de la chaudière pour remplir la chaudière d’eau. Les vannes d’isolement (non illustrées) permettant d’isoler les composants du système doivent être fermées durant le remplissage/la purge. H Rincer l’échangeur thermique de la chaudière via l’alimentation et le retour de la chaudière (pendant au moins 10 min.) jusqu’à ce que tout l’air présent dans la chaudière ait été éliminé. H Lorsque de l’eau commence à s’écouler du robinet de vidange fermer le robinet de vidange et ouvrir les vannes d’isolement du système. Suite page suivante.

Première mise en service, contrôle et maintenance Travaux à effectuer Mise en service Entretien (suite)

1. Remplissage et évacuation du système de chauffage (suite)

5. Vérifier la pression du système.

6. S’assurer de l’existence d’une

alimentation en combustible adaptée/adéquate. Ouvrir la vanne d’arrêt de gaz. Pression de service max. de la chaudière Pression de service min. de la chaudière Soupape de surpression Mise en service Entretien

2. Contrôle du branchement d’alimentation électrique

Un module de commande est fourni avec la chaudière Vitodens 100-W. Celui-ci requiert une alimentation électrique de 120 VCA. La tension du connecteur X3 doit être de 120 V (voir schéma de câblage). Conducteur neutre L’alimentation électrique doit posséder un conducteur neutre. IMPORTANT Au Canada, l’ensemble du câblage électrique doit être effectué conformément à la dernière version de CSA C22.1 Partie 1 et des codes locaux. Aux États-Unis, utiliser le code électrique national (National Electrical Code) ANSI/NFPA 70. L’entrepreneur chauffagiste doit également se conformer à la norme ANSI/ASME CSD-1 des commandes et dispositifs de sécurité pour les chaudières à allumage automatique (Standard for Controls and Safety Devices for Automatically Fired Boilers). 5349 725 v1.2 Remarque : Le conducteur extérieur « L » ainsi que le conducteur neutre « N » ne doivent pas être inversés. Voir le schéma de câblage du paragraphe intitulé « Informations supplémentaires » de ce manuel.

Première mise en service, contrôle et maintenance Travaux à effectuer (suite) Mise en service et maintenance Entretien

3. Sélection du type de gaz approprié

1. S’assurer que le type de combustible

figurant sur la plaque signalétique de la chaudière est le type correspondant à l’installation en cours de réalisation. La chaudière Vitodens 100-W a été conçue pour être utilisée avec des gaz dont les caractéristiques respectent les limites des plages suivantes. Ne pas utiliser d’autres types de gaz.

2. Reporter le type de combustible sur

le carnet d’entretien à la page 74. Gaz naturel Valeur de chauffage (brute) Gravité spécifique Btu/pi3 de 970 à 1100 de 0,57 à 0,70 Dioxyde de carbone élémentaire (CO2)

de 11,7 à 12,2 Mise en service et maintenance Entretien

4. Mesure de la pression statique et de la pression d’alimentation

1. Pour mesurer la pression statique ou

d’alimentation, retirer le panneau de protection du brûleur de la manière indiquée dans les consignes de retrait et de réinstallation figurant à la page 18 de cette notice.

2. Fermer la vanne d’arrêt de gaz.

IMPORTANT Une mesure du monoxyde de carbone (voir page 50) doit être prise avant et après la réalisation de travaux sur les appareils au gaz afin de supprimer les risques pour la santé et de garantir un état satisfaisant du système.

3. Desserrer la vis du mamelon

d’essai A sur le bloc combiné gaz, ne pas la retirer complètement. Connecter le manomètre.

4. Ouvrir la vanne d’arrêt de gaz.

Légende 5349 725 v1.2 Port de mesure de la pression du gaz d’admission Port de pression de sortie (raccordé à l’interrupteur de pression différentielle) Ne pas retirer cette vis ou tenter de procéder à un réglage quelconque du bloc de gaz

5. Mesurer la pression statique. Les

valeurs doivent être : H 14” c.e. max. pour GN

6. Noter la valeur mesurée sur le carnet

d’entretien figurant à la page 74 de ce manuel.

7. Démarrer la chaudière à l’aide du

commutateur marche/arrêt (fourni sur place). IMPORTANT Le brûleur s’allume automatiquement et il commence à fonctionner une fois le délai de sécurité écoulé. Pendant la première mise en service, l’unité peut indiquer une anomalie due à la présence d’air dans le tuyau d’alimentation en gaz. Après environ 5 secondes, appuyer sur le bouton de réarmement du brûleur (voir page 60). La procédure d’allumage est répétée. La chaudière utilise un système d’allumage direct par étincelle avec trois essais d’allumage.

Première mise en service, contrôle et maintenance Travaux à effectuer (suite) Mise en service et maintenance Entretien

4. Mesure de la pression statique et de la pression d’alimentation (suite)

Pression d’alimentation

8. Toutes les mesures doivent être

effectuées à un régime élevé. Mesurer la pression d’alimentation; cette valeur doit être Utiliser des instruments de mesure adaptés et étalonnés avec une résolution minimale de 0,04” c.e. pour mesurer la pression d’alimentation. Pression d’alimentation avec du gaz naturel Mesure Hmoins de 4” c.e. Ne pas essayer de régler. Appeler la compagnie de gaz locale pour augmenter la pression. Hde 4 à 14” c.e. Mettre la chaudière en service. au-dessus de 14” c.e. Ne pas essayer de régler. Appeler la compagnie de gaz locale pour diminuer la pression. La vanne de la chaudière ne doit pas être exposée à une pression supérieure à 14” c.e.

9. Noter le type de gaz sur le carnet

d’entretien figurant à la page 74 de ce manuel.

10. Mettre le commutateur

marche/arrêt du système de chauffage sur arrêt (la chaudière est arrêtée), fermer la vanne d’arrêt de gaz, retirer le manomètre et resserrer la vis du mamelon d’essai A.

11. Ouvrir la vanne d’arrêt de gaz et

vérifier que le mamelon d’essai et que tous les branchements de gaz sont étanches au gaz. AVERTISSEMENT Ne jamais purger une conduite de gaz dans une chambre de combustion. Ne jamais utiliser d’allumettes, de bougies, de flamme ou d’autres sources d’allumage pour rechercher d’éventuelles fuites. Utiliser une solution à base d’eau et de savon pour détecter les fuites. Le non-respect de cet avertissement est susceptible d’entraîner un incendie, une explosion, des blessures corporelles, voire la mort. 5349 725 v1.2 Mesure de la pression d’alimentation en gaz à l’aide du mamelon d’essai A AVERTISSEMENT S’assurer qu’il n’y a aucune flamme nue dans la pièce.

Première mise en service, contrôle et maintenance Travaux à effectuer (suite) Mise en service et maintenance Entretien

5. Mode de fonctionnement de la chaudière Vitodens 100-W...

La chaudière Vitodens 100-W utilise un système de combustion à prémélange conçu pour fournir un mélange air-gaz mesuré à la chaudière permettant de réaliser une combustion complète. Le gaz est injecté en amont du ventilateur. Le brûleur et l’échangeur thermique font partie intégrante d’une conception à tirage forcé. Les systèmes à tirage forcé offrent plusieurs avantages : températures plus faibles des composants, branchement direct air-combustible (prémélange) pour un meilleur mélange et durée de vie plus longue de la chaudière grâce à des conditions ambiantes douces à modérées. Le ventilateur, le brûleur cylindrique et le bloc combiné gaz sont étalonnés et préréglés en usine. Un lien pneumatique entre les flux d’air de combustion et de gaz assure des performances optimales de la chaudière à tous les taux d’allumage. La vitesse du ventilateur augmente ou diminue automatiquement en fonction de la demande de chaleur, régulant ainsi la quantité d’air de combustion tirée. Le lien pneumatique entre l’air et le gaz permet d’introduire la quantité requise de gaz pour une combustion correcte afin de satisfaire la demande de chaleur actuelle en se basant sur une relation linéaire entre le ∆ P d’air et le ∆ P de gaz. AVERTISSEMENT Légende 5349 725 v1.2 Port de mesure de la pression du gaz d’admission Port de pression de sortie (raccordé à l’interrupteur de pression différentielle) Ne pas retirer cette vis ou tenter de procéder à un réglage quelconque avec la vis intérieure

Première mise en service, contrôle et maintenance Travaux à effectuer (suite) Mise en service et maintenance Entretien La chaudière Vitodens 100-W est préréglée en usine pour fonctionner au gaz naturel. Il est conseillé d’effectuer un contrôle de CO2 au niveau de l’adaptateur du tuyau d’évacuation de la chaudière dans le cadre de la procédure de première mise en service et d’entretien.

La valeur de CO2 est dans la plage H de 6,6 à 10,0% pour le gaz naturel. La valeur de CO2 mesurée doit être comparée à la valeur de CO2 ci-dessus. IMPORTANT Le brûleur cylindrique de la chaudière Vitodens 100-W est préréglé. Une correction du réglage n’est pas nécessaire. Clignotant

psi SERV Plage de commande – régime élevé Clignotant

psi SERV Si la valeur de CO2 mesurée s’écarte de plus de 1% de la plage indiquée, suivre l’étape ci-dessous : H Vérifier l’absence de fuites sur le système d’évacuation (voir la notice de montage du système d’évacuation Vitodens).

1. Pour amener rapidement (en moins

de deux secondes) la chaudière à une position de régime élevé à partir de la position 12:00, tourner le sélecteur « tr » à fond dans le sens des aiguilles d’une montre, puis le faire revenir dans la plage de commande de régime élevé (entre 12:00 et 4:00). Voir l’illustration supérieure de gauche. Le fait de tourner le sélecteur « tr » dans le sens inverse des aiguilles d’une montre pour l’amener entre 12:00 et 8:00 portera la chaudière en position de bas régime. Voir l’illustration inférieure de gauche.

2. Vérifier la teneur en CO2. Si la valeur

réelle dévie de plus de 1 % de la plage supérieure, vérifier les joints dans le système de cheminée équilibrée.

3. Noter les valeurs réelles dans le

4. Pour amener rapidement (en moins

de deux secondes) la chaudière à une position de bas régime à partir de la position 12:00, tourner le sélecteur « tr » à fond dans le sens des aiguilles d’une montre, puis le faire revenir dans la plage de commande de bas régime (entre 12:00 et 8:00). Voir l’illustration inférieure de gauche. Le fait de tourner le sélecteur « tr » dans le sens des aiguilles d’une montre pour l’amener entre 12:00 et 4:00 portera la chaudière en position de régime élevé. Voir l’illustration supérieure de gauche.

5. Vérifier la teneur en CO2. Si la valeur

réelle dévie de plus de 1 % de la plage supérieure, vérifier les joints dans le système de cheminée équilibrée. Plage de commande – bas régime Remarque : Si l’étape 7 mentionnée ci-dessus n’est pas effectuée, le processus s’arrêtera automatiquement au bout de 30 minutes.

7. Une fois le contrôle terminé, tourner

le sélecteur « tr » à fond dans le sens des aiguilles d’une montre en moins de 2 secondes et le faire revenir dans la plage de commande. 5349 725 v1.2

6. Noter les valeurs réelles dans le

carnet d’entretien. Première mise en service, contrôle et maintenance Travaux à effectuer (suite) Mise en service et maintenance Entretien

7. Programmation du compteur de gaz naturel

Programmation du compteur de gaz naturel pour vérifier le débit calorifique

1. S’assurer que tous les autres

appareils à gaz alimentés par le compteur sont éteints pendant la programmation du débit calorifique de gaz de la chaudière Vitodens 100-W. 2.Mesurer en secondes le temps requis par la chaudière pour utiliser 10 pieds cube de gaz. Diviser 3600 x 10 par le nombre de secondes pour obtenir la quantité de gaz en pieds cube utilisée en une heure. Multiplier ce nombre par la valeur de chauffage du gaz pour obtenir le débit calorifique en Btu par heure. Par exemple : Une chaudière Vitodens 100-W, WB1A 8-30 (100 000 Btu/h) nécessite 360 secondes pour utiliser 10 pieds cube de gaz naturel. Après avoir contacté le distributeur de gaz local, vous apprenez par ex. que la valeur de chauffage est de 1000 Btu par pieds cube. Par conséquent, (3600 x 10)/360 x 1000 ≅ débit 100 000 Btu/h. Le débit calorifique de la chaudière est donc correct. Formules de débit calorifique du brûleur (jusqu’à 4500 pi.) : DÉBIT = (3600 ÷t) x 1000 où t = TEMPS (sec.) pour 1 pi3 IMPORTANT Une sous-alimentation de la chaudière de 5 % est encore acceptable. Ne pas suralimenter la chaudière. ATTENTION Toujours contacter le distributeur de gaz pour connaître la valeur de chauffage correcte avant de programmer le compteur. DÉBIT = (3600 x 0,01 x 1000 x 35,31) ÷T où T = TEMPS (sec.) pour 0,01 m3 de gaz naturel Mise en service Entretien

8. Réglage du débit calorifique maximal

Remarque : Il est possible de limiter le débit calorifique maximal afin qu’elle corresponde exactement aux exigences de charge de chauffage. Le débit peut être limité via la plage de modulation.

1. Couper l’alimentation électrique

principale et veiller à ce toute réactivation accidentelle soit impossible.

2. Décrocher l’avant de l’unité de

commande et la basculer vers le bas.

3. Démarrer la chaudière et sélectionner

le débit calorifique maximal de la chaudière sur le potentiomètre . Vérifier le réglage du débit de gaz correspondant. 5349 725 v1.2

4. Basculer l’avant de l’unité de

commande vers le haut et l’enclencher en position. Remarque : La limitation du débit calorifique mentionné plus haut ne s’applique pas en cas de branchement à des bornes d’entrée ST (réservoir ECS / demande de chaleur extérieure).

Première mise en service, contrôle et maintenance Travaux à effectuer Mise en service et maintenance Entretien (suite)

9. Vérification de l’absence de fuites sur tous les branchements des circuits

primaire et secondaire Vérifier les branchements du système de chauffage et les branchements d’eau chaude sanitaire (le cas échéant). S’assurer que tous les branchements sont hermétiques. Corriger toutes les fuites détectées sur les raccords, les pompes, les vannes, etc. Mise en service et maintenance Entretien

10. Analyse de combustion

IMPORTANT Une mesure de monoxyde de carbone (voir page 50) doit être prise avant et après les travaux réalisés sur les appareils au gaz afin de supprimer les risques pour la santé et de garantir un état satisfaisant du système. 5349 725 v1.2 Enregistrer les valeurs de combustion mesurées dans la séquence figurant sur le carnet d’entretien à la page 74 de ce manuel.

Première mise en service, contrôle et maintenance Travaux à effectuer Mise en service et maintenance Entretien (suite)

11. Vérification de l’absence de fuites sur le système d’évacuation (mesure

dans l’espace d’air circulaire) pour évacuation coaxiale, combustion optimisée uniquement Viessmann conseille vivement à l’entrepreneur chauffagiste d’effectuer un test de fuite simplifié lors de la mise en service de la chaudière. Pour ce faire, il suffit de mesurer la concentration en CO2 de l’air de combustion situé dans l’espace coaxial du tuyau de prise d’air. Le tuyau d’évacuation est considéré suffisamment étanche si la mesure de la concentration en CO2 dans l’air de combustion est inférieure à 0,2 % ou si la mesure de la concentration en O2 est supérieure à 20,6 %. Point de mesure de l’air de combustion Maintenance Entretien Si des valeurs de CO2 supérieures ou des valeurs de O2 inférieures sont mesurées, contrôler soigneusement le système d’évacuation. Remarque L’adaptateur du tuyau d’évacuation comporte deux ports de mesure, le premier sert à mesurer la prise d’air de combustion et le second à mesurer le gaz effluent. Remarque Ce test ne s’applique pas aux systèmes d’évacuation à paroi simple (combustion non optimisée).

12. Retrait du brûleur

Pour assurer un fonctionnement efficace en permanence de la chaudière, il est conseillé de la contrôler et de l’entretenir régulièrement selon le besoin. La fréquence des opérations d’entretien dépend des conditions d’installation particulières ainsi que de l’utilisation. En général, une fois par an devrait être suffisant. Tous les travaux d’entretien doivent être effectués par un entrepreneur chauffagiste professionnel agréé. La chaudière comporte un dispositif de détection des effluents intégré devant la sortie des effluents. Les gaz effluents peuvent ainsi être analysés si nécessaire. Il est possible de retirer le bouchon et d’installer un tube de prise d’échantillon. Le bouchon doit être remplacé après utilisation. L’échantillon de gaz effluent permettra à l’entrepreneur chauffagiste de décider s’il est nécessaire de procéder à une action importante. Avant de commencer une opération d’entretien, isoler l’alimentation électrique principale et s’assurer qu’aucune réactivation accidentelle n’est possible, puis couper l’alimentation de gaz principale.

1. Retirer la vis située sur le dessus de

2. Appuyer sur les ressorts situés sur la

partie inférieure de la chaudière.

3. Retirer le panneau frontal.

4. Couper l’alimentation électrique

5. Fermer la vanne d’arrêt de gaz et la

bloquer pour empêcher toute réouverture. 5349 725 v1.2 Suite page suivante.

Première mise en service, contrôle et maintenance Travaux à effectuer Maintenance Entretien (suite)

12. Retrait du brûleur (suite)

6. Débrancher les câbles électriques de

la vanne de gaz et du module transformateur d’allumage

7. Retirer le boyau de raccordement

du commutateur de pression d’air.

8. Desserrer le raccord

sur le tuyau de raccordement du gaz.

9. Desserrer quatre vis Torx (T-30)

retirer le brûleur et débrancher tous les câbles électriques du moteur du ventilateur

ATTENTION 5349 725 v1.2 Pour éviter d’endommager le brûleur, ne pas le poser sur sa rampe cylindrique. Le non-respect de cet avertissement risque d’endommager la rampe de brûleur et entraîner ainsi un dysfonctionnement.

Première mise en service, contrôle et maintenance Travaux à effectuer Maintenance Entretien (suite)

13. Contrôle de l’état du joint et de l’ensemble cylindrique du brûleur

Contrôler l’état du joint du brûleur et de l’ensemble cylindrique et les remplacer si nécessaire. Remplacer l’ensemble cylindrique du brûleur s’il est endommagé.

1. Retirer le bloc d’électrodes

2. Desserrer les trois vis Torx et retirer

l’anneau d’isolation thermique

3. Desserrer les quatre vis Torx et

retirer l’ensemble cylindrique du brûleur et le joint

4. Mettre en place et fixer le nouvel

ensemble cylindrique du brûleur et le nouveau joint Serrer à un couple de 2,5 lb.pi. / 3,5 Nm à l’aide d’une clé dynamométrique étalonnée.

5. Réinstaller l’anneau d’isolation

6. Réinstaller le bloc d’électrodes

Serrer à un couple de 1,8 lb.pi. / 2,5 Nm à l’aide d’une clé dynamométrique étalonnée. Maintenance Entretien

14. Contrôle et réglage des électrodes d’allumage et d’ionisation

1. Vérifier que les électrodes

d’allumage et d’ionisation pas usées ni encrassées. 5349 725 v1.2 Vue latérale ne sont

2. Nettoyer les électrodes avec une

petite brosse ou à la toile émeri.

3. Contrôler les écartements. Si les

écartements ne sont pas corrects ou si les électrodes sont endommagées, remplacer le bloc d’électrodes et le joint, puis aligner. Serrer les vis de fixation des électrodes à un couple de 1,8 lb.pi. / 2,5 Nm à l’aide d’une clé dynamométrique étalonnée. Légende Électrodes d’allumage et d’ionisation Tige de mise à la terre Vue d’en haut

Première mise en service, contrôle et maintenance Travaux à effectuer Maintenance Entretien (suite)

15. Contrôle de l’évacuation des condensats et nettoyage du siphon (siphon P)

1. Contrôler le siphon pour assurer une

bonne évacuation des condensats.

2. Placer un récipient approprié sous le

3. Retirer le bouchon hermétique

laisser le contenu du siphon s’écouler dans le récipient.

4. Remplacer le bouchon hermétique

5. Remplir le siphon

en versant 10 fl.oz. / 0,3 l d’eau dans la chambre de combustion. IMPORTANT Si le condensat ne s’évacue pas librement, il s’accumulera dans le bas de la chaudière, ce qui provoquera l’arrêt du brûleur (message de dérangement F4). La plaque réfractaire de la chambre de combustion sera également mouillée en bas. Ne pas redémarrer la chaudière immédiatement lorsque la plaque réfractaire de la chambre de combustion est humide, sous peine d’endommager la plaque réfractaire. Faire sécher la plaque réfractaire ou la remplacer. Notice de montage de l’unité de neutralisation (si applicable) Maintenance Entretien

16. Contrôle de l’unité de neutralisation (le cas échéant)

1. Vérifier la valeur de pH du condensat

à l’aide d’une bandelette de mesure de pH. Si la valeur de pH est inférieure à 6,5, remplacer les granulés. Accessoire IMPORTANT La bandelette de mesure de pH est fournie sur place.

2. En cas d’encrassement :

Rincer l’unité de neutralisation à l’eau claire.

3. Rajouter des granulés jusqu’à la

marque. IMPORTANT Les granulés sont consommés à mesure qu’ils neutralisent le condensat. Le repère rouge indique le niveau de remplissage minimal. 5349 725 v1.2 Notice de montage de l’unité de neutralisation

Première mise en service, contrôle et maintenance Travaux à effectuer Maintenance Entretien (suite)

17. Nettoyer la chambre de combustion et les surfaces de l’échangeur

1. Retirer le panneau de protection du

brûleur (s’il est toujours installé) conformément aux consignes de retrait et de réinstallation figurant à la page 53 de ce manuel, puis réinstaller le panneau lorsque les travaux d’entretien sont terminés.

2. Si nécessaire, nettoyer la chambre

de combustion et les surfaces de l’échangeur thermique à l’aide d’une brosse ou rincer à l’eau. Utiliser des agents de nettoyage sans solvants pour retirer les résidus : H Retirer les dépôts de suie avec des produits alcalins contenant des agents tenseurs. H Retirer les dépôts et la décoloration surfacique (brune jaunâtre) à l’aide de « Antox 75 E Plus » à base d’acide phosphorique ou de « CitriSurft 3050 » à base d’acide citrique de Stellar Solutions Inc. H Rincer soigneusement à l’eau.

3. Brancher les câbles électriques sur

les pièces correspondantes. Remarque : Veiller à ne pas érafler les pièces en contact avec le gaz effluent. Utiliser des brosses en plastique et non des brosses métalliques! Les agents de nettoyage ne doivent pas contenir de solvants à base d’hydrocarbures ni de potassium. AVERTISSEMENT Respecter les consignes de sécurité du fabricant de l’agent de nettoyage et porter un équipement de protection adapté. IMPORTANT 5349 725 v1.2 Effectuer un test de fuite.

Première mise en service, contrôle et maintenance Travaux à effectuer Mise en service et maintenance Entretien (suite)

18. Contrôle du vase d’expansion à membrane et de la pression du système

Effectuer un contrôle lorsque le système est à froid.

1. Purger la chaudière ou le système et

réduire la pression jusqu’à ce que le manomètre indique la valeur « 0 ». Mise en service et maintenance Entretien

2. Si la pression d’azote du vase

d’expansion préchargé est inférieure à la pression statique du système, augmenter la pression de la membrane pour dépasser légèrement la pression du système. La pression statique requise au vase est basée sur la hauteur statique du système. La valeur de pression de remplissage du système doit être égale à celle du vase d’expansion à approximativement 60 ºF / 15,6 ºC. Exemple Une hauteur statique de 33 pi / 10 m (distance entre la chaudière et la surface de chauffe la plus haute) correspond à une pression statique de 1 bar / 15 psig.

3. Compléter avec de l’eau jusqu’à ce

que la pression de remplissage soit supérieure à la pression d’alimentation du vase d’expansion à membrane. Lorsque le système est à froid, la pression de remplissage doit être environ de 3 psig plus élevée que la pression statique. Pression de service max. : . . . 45 psig Pression de service min. : . . . . . 14 psig

4. Lors de la première mise en service

du système, marquer cette valeur comme pression de remplissage minimale sur le manomètre. Une valeur de manomètre inférieure indique généralement une perte d’eau due à une fuite. Toute fuite doit être réparée.

19. Contrôle du fonctionnement des soupapes de sécurité

S’assurer du bon fonctionnement des contrôles de bas niveau (le cas échéant), de la soupape de surpression et de la ou des pompes. Contrôler la jauge de pression, l’évacuation d’air et la soupape de surpression. S’assurer que la soupape de surpression ne fuit pas et qu’elle fonctionne conformément aux informations fournies par le fabricant. Suivre les règlements locaux concernant les dispositifs antirefoulement. Si des pompes lubrifiées à l’huile sont utilisées, s’assurer que la lubrification est correcte. Si des vannes de zones motorisées sont utilisées, se référer à la notice de maintenance fournie avec les vannes de zones. Se référer à la notice de maintenance fournie avec les contrôles de bas niveau, les pompes, etc. 5349 725 v1.2 Rincer les contrôles de bas niveau à flotteurs (s’ils sont utilisés).

Première mise en service, contrôle et maintenance Travaux à effectuer Mise en service et maintenance Entretien (suite)

20. Vérification de l’absence de fuites sur les tuyaux et raccords de gaz

AVERTISSEMENT Les tuyaux d’alimentation en gaz doivent subir un test de fuite avant la mise en service de la chaudière. Mise en service et maintenance Entretien ATTENTION S’assurer que tous les joints de la conduite de gaz sont hermétiques et que les vannes de gaz ne fuient pas sous une pression de service normale (utiliser un liquide de détection des fuites agréé).

21. Réinstallation du brûleur

1. Remplacer les câbles électriques du

moteur du ventilateur , mettre le brûleur en place et serrer quatre vis en diagonale (à dynamométriques env. 3 pi.lb / 4 Nm à l’aide d’une clé dynamométrique étalonnée).

2. Insérer un nouveau joint et serrer le

raccord sur le tuyau de raccordement du gaz.

3. Insérer le tuyau de raccordement du

commutateur de pression d’air sur le connecteur « OUT » de la vanne de gaz (P2 sur le commutateur).

4. Remplacer les câbles électriques de

la vanne de gaz et du module transformateur d’allumage

5. Ouvrir la vanne d’arrêt de gaz et

mettre l’alimentation électrique en marche.

Élimination des défauts Travaux d’élimination des défauts Diagnostic

1. Établir le message de dérangement ou diagnostiquer le comportement du système.

2. Rechercher la cause du défaut dans le tableau de diagnostic.

Diagnostic H pour les défauts avec affichage du défaut sur l’unité de commande (voir la page 63).

3. Trouver la mesure à adopter dans le tableau.

Présentation des commandes et des indicateurs Ouverture de l’unité de commande Les commandes et indicateurs se trouvent derrière le couvercle à charnière frontal. Éléments de commande et d’affichage 9 tr L’unité de commande est préréglée en usine pour une utilisation standard. Le système de chauffage est prêt à fonctionner. Les préréglages d’usine peuvent être adaptés individuellement pour répondre aux besoins spécifiques. 140°/60 °C 68°/20 °C 176°/80 °C

Légende tr Sélecteur de température de l’eau de la chaudière Bouton d’affichage et de réarmement de défaut Écran LCD

Élimination des défauts Présentation des commandes et des indicateurs (suite) Légende Valeur ou code de défaut Mode de chauffage Brûleur en marche Taux d’allumage actuel du brûleur Température de l’eau de chaudière en °F (en combinaison avec la valeur affichée) Défaut Pression du système (en combinaison avec la valeur affichée) Test d’émissions activé (réservé à l’entrepreneur chauffagiste professionnel agréé)

psi SERV Changement de la température ambiante Si un contrôleur de la température ambiante (thermostat) séparé est installé, la température souhaitée sera réglée à l’aide de cet appareil. Procéder aux réglages conformément aux consignes d’utilisation appropriées. Remarque : Si des vannes de radiateur thermostatiques sont installées dans la pièce où se trouve la commande, elles doivent être complètement ouvertes. 5349 725 v1.2 Si le réglage de la température ambiante via le contrôleur séparé ne suffit pas pour obtenir la température souhaitée (par ex. au cours d’un hiver particulièrement froid), il est possible de régler la température de l’eau de la chaudière en conséquence à l’aide du sélecteur de température de l’eau de la chaudière tr.

Augmenter la température de consigne d’eau de chaudière et s’assurer qu’une demande de chaleur a lieu. non Contrôler l’interrupteur de débit d’eau. Le remplacer si nécessaire. oui L’interrupteur de débit d’eau active la fiche 33. oui Message affiché Le ventilateur démarre. non Défaut F5/F9 après env. 51 sec. oui Le commutateur de pression d’air différentielle permet la mise en service. (Fermer les contacts entre les bornes X8.7 et X8.8) non Défaut F5/F9 après env. 51 sec. Contrôler le câblage et les connecteurs enfichables du ventilateur ainsi que le ventilateur lui-même. Vérifier que l’alimentation électrique du ventilateur est correcte. Contrôler le système de gaz effluent et le commutateur de pression d’air différentielle. oui Allumage. non Défaut

Contrôler le transformateur d’allumage et ses connecteurs enfichables. oui Le bloc combiné gaz s’ouvre. non Défaut

Contrôler le bloc combiné gaz, il doit y avoir 120 VCA entre le marron et le bleu lors de la mise en service, fiche 35. Vérifier la pression d’alimentation en gaz. Défaut

Vérifier les réglages des électrodes, purger la conduite d’alimentation en gaz. Vérifier l’absence de fuites sur la conduite des condensats et le système de gaz effluent. oui Le courant d’ionisation s’établit (le symbole A apparaît). non oui Le brûleur fonctionne. 5349 725 v1.2 Le brûleur s’arrête lorsque la temp. de la chaudière est inférieure à la consigne sélectionnée; il redémarre immédiatement. Vérifier l’absence de fuites sur le système de gaz effluent (recirculation de gaz effluent), contrôler la pression de gaz en fonctionnement. Élimination des défauts non Diagnostic Appel de chaleur par la commande (la température actuelle de l’eau de la chaudière est inférieure de 5 °C / 9 °F à la température de consigne) Séquence de fonctionnement et défauts potentiels pendant chaque cycle de démarrage

Mesure corrective Élimination des défauts Diagnostic (suite)

Les défauts sont signalés par un code de défaut clignotant associé au symbole « U », et le bouton de est allumé. réarmement Pour les explications des codes de défaut, voir le tableau suivant.

Tableau de diagnostic : défauts avec affichage du défaut sur l’unité de commande Message de déran- Comportement du gement sur l’écran système d’affichage Cause Mesures correctives

Débit d’eau insuffisant. Vérifier que la pompe du circuit de chauffage est de la bonne taille et fonctionne correctement. Contrôler le sens de circulation. Contrôler le câble de raccordement de l’interrupteur de débit. Blocage du brûleur 5349 725 v1.2 Sens de circulation incorrect. Interrupteur de débit défectueux.

Blocage du brûleur Alimentation électrique insuffisante Contacter la compagnie d’électricité locale. Blocage du brûleur Sonde de température de la chaudière court-circuitée Contrôler la sonde de température de la chaudière (voir page 65).

Blocage du brûleur Fil rompu de la sonde de température de la chaudière Contrôler la sonde de température de la chaudière (voir page 65).

Mode de commande Défaut de communication – unité de Contrôler les branchements et remplacer programmation interne l’unité de commande si nécessaire.

Mode de commande Défaut interne Remplacer l’unité de commande. Blocage du brûleur Défaut relatif à la tension d’alimentation (module de commande de pompe) Vérifier les branchements. Remplacer l’unité de commande.

Blocage du brûleur Défaut interne Contrôler les électrodes d’allumage et d’ionisation et leurs fils. Appuyer sur « Reset ».

Blocage du brûleur Pression d’eau trop faible Ajouter de l’eau. Blocage du brûleur Défaut interne Remplacer l’unité de commande. Brûleur en mode de dérangement Haute limite fixe enclenchée Vérifier le niveau d’eau dans le système de chauffage. Vérifier le fonctionnement de la pompe de circulation. Purger l’air du système de chauffage. Contrôler la haute limite fixe et ses fils. Appuyer sur « Reset ».

Brûleur en mode de dérangement Le signal de flamme est déjà présent Contrôler l’électrode d’ionisation et ses fils. au démarrage du brûleur Appuyer sur « Reset ».

Brûleur en mode de dérangement Aucun signal de flamme présent Contrôler l’électrode d’ionisation et ses fils, vérifier la pression de gaz. Contrôler le bloc combiné gaz, l’unité de commande et l’évacuation des condensats (voir page 56). Appuyer sur « Reset ».

Blocage du brûleur Commutateur de pression d’air défectueux Contrôler le commutateur de pression d’air et le câble d’interconnexion. Contrôler le volet de mélange air/gaz du brûleur. Se référer à la notice de remplacement du volet du brûleur.

Élimination des défauts Diagnostic (suite) Tableau de diagnostic : défauts avec affichage du défaut sur l’unité de commande (suite) Message de déran- Comportement du gement sur l’écran système d’affichage Cause Mesures correctives

Blocage du brûleur Sonde de pression d’eau défectueuse Contrôler la sonde de pression d’eau et le câble d’interconnexion.

Brûleur en mode de dérangement Le bloc combiné gaz se ferme trop tard Contrôler le bloc combiné gaz. Contrôler les endroits où passent le gaz et l’air. Appuyer sur « Reset ».

Brûleur en mode de dérangement Vitesse du ventilateur trop faible au démarrage du brûleur Contrôler le ventilateur, ses câbles et son alimentation ainsi que la commande du ventilateur. Appuyer sur « Reset ».

Brûleur en mode de dérangement Ventilateur non immobile (le ventila- Contrôler le ventilateur, ses câbles ainsi que la teur doit être immobile en mode commande du ventilateur. veille) Appuyer sur « Reset ».

Blocage du brûleur Défaillance de l’unité de commande du brûleur Contrôler les électrodes d’allumage et leurs fils. Contrôler si un champ parasite (CEM) important existe à proximité de l’équipement. Appuyer sur « Reset ». Si le défaut persiste, remplacer l’unité de commande.

Blocage du brûleur Carte de circuit imprimé principale défectueuse Si l’équipement ne redémarre pas après la réinitialisation, remplacer l’unité de commande.

Brûleur en mode de dérangement Le commutateur DIP S2 est mis sur « ON » Remettre le commutateur DIP S2 sur « OFF ».

Brûleur en mode de dérangement Le commutateur DIP S4 est mis sur « ON » Remettre le commutateur DIP S4 sur « OFF ».

Verrouillage non per- Erreur de communication du module Éteindre la chaudière, puis la rallumer. manent (brûleur en OpenTherm mode de dérangeContrôler le câble de communication sur les ment) bornes X3.3, X3.4 de la commande de la chaudière. Contrôler la connection sur les bornes 12, 13 du panneau de connexions du module OT. Contrôler la sortie 24VCA du MCP des bornes X4.3, X4.4 de la chaudière (Bornes RT). 5349 725 v1.2 Contrôler la présence d’un signal d’entrée 0-10VCC (un min. de 3,0 volts est requis pour démarrer la chaudière).

Élimination des défauts Correction Retrait du panneau de protection frontal

1. Retirer la vis située sur le dessus de

2. Appuyer sur les ressorts situés sur la

partie inférieure de la chaudière.

3. Retirer le panneau de protection

4. Soulever le panneau de protection

frontal du cadre de montage mural. Contrôle de la sonde de température de la chaudière

1. Débrancher les câbles de la sonde de

température de la chaudière A.

2. Mesurer la résistance de la sonde de

température de la chaudière, puis comparer avec la courbe résistance/température de l’eau de la chaudière illustrée à gauche.

3. Si la valeur mesurée diffère

considérablement, remplacer la sonde. Résistance en kW

0,8 0,6 AVERTISSEMENT 0,4 0,2

La sonde de température de la chaudière est immergée dans l’eau de chauffage (risque de brûlure). Vidanger la chaudière avant de remplacer la sonde. Temp. de l’eau de la chaudière en ºF / ºC

Élimination des défauts Correction (suite) Contrôle de la haute limite fixe Si l’unité de commande du brûleur ne peut pas se réinitialiser suite à un arrêt pour défaillance (F2), bien que la température de l’eau de la chaudière soit inférieure à environ 203 °F / 95 °C, contrôler la haute limite fixe.

1. Tirer les fils de la haute limite

2. Vérifier la continuité de la haute

limite fixe à l’aide d’un multimètre.

3. Retirer la haute limite fixe

4. Enduire la haute limite fixe de

rechange d’une pâte conductrice et l’installer. 5349 725 v1.2

5. Pour la réinitialisation, appuyer sur

« Reset » figurant sur l’unité de commande.

Élimination des défauts Correction (suite) Contrôle des fusibles Fusible du module de commande de pompe

1. Couper l’alimentation électrique

2. Basculer l’unité de commande

vers le bas et la retirer.

3. Retirer le couvercle

du module de commande de pompe.

4. Contrôler le fusible F1 T6,3A

(temporisé). Des fusibles de rechange sont disponibles auprès de Viessmann par jeux de 10 (n° pièce 7815 580). Fusible F1 T6,3A ¾”/20mm ¼”/5mm Fusible de l’unité de commande

1. Couper l’alimentation électrique

2. Basculer l’unité de commande vers le

4. Contrôler le fusible F1 T4,0A

(temporisé). Des fusibles de rechange sont disponibles auprès de Viessmann par jeux de 10 (n° pièce 7404 364). 5349 725 v1.2 F1 T4,0A

Informations supplémentaires Caractéristiques techniques Tension nominale : Fréquence nominale : Intensité nominale : 120 VCA 60 Hz 6,0 A~ Température ambiante max. H lors du fonctionnement : 32 à 104 ºF 0 à +40 ºC H lors du stockage et du transport : –4 à +149 ºF –20 à +65 ºC Réglage de la haute limite électronique ajustable 176 ºF 80 ºC Modèle de chaudière Gaz naturel Débit calorifique CSA Puissance net CSA/ *1 puissance de chauffage DOE Rendement net I = B = R *2 Surface de l’échangeur thermique Pression min. d’alimentation en gaz Gaz naturel Pression max. d’alimentation en gaz *3 Gaz naturel A.F.U.E. Poids Volume d’eau de la chaudière Débit max. de la chaudière *4 Pression de service max. à 210 ºF / 99 ºC Température de l’eau de la chaudière – Plage de la haute limite réglable (AHL) chauffage d’espace (régime stable) Production d’ECS (valeur de consigne) – Haute limite fixe (FHL) N° modèle MBH MBH MBH pi2

Réglage de l’arrêt de sécurité de haute limite fixe : 210 ºF (réglage fixe) 99 ºC Fusible principal : max. 15 A Consommation électrique H Brûleur : max. 105 W H Unité de commande : max. 10 VA Chaudière de chauffage standard WB1A 8-24 WB1A 8-30 29-80 8,5-23,4 26-72 7,6-21 9,26 0,86 29-100 8,5-29,3 26-90 7,6-26,4 9,26 0,86 ” c.e.

ºF / ºF / ºF / ºC Branchements de la chaudière Alimentation en eau chaude et retour de la chaudière NPTM (mâle) ” Soupape de surpression NPTF (femelle) ” Vanne de purge (filetage mâle) 68 à 176 / 20 à 80 172 / 210 / 99

Puissance net basée sur une température d’alimentation/de retour de 140 ºF / 60 ºC, 120 ºF / 49 ºC. Rendement net I = B = R basé sur la tuyauterie et sur une tolérance de prise de 1,15. *3 Si la pression d’alimentation en gaz dépasse la limite maximale, un régulateur de pression de gaz distinct doit être installé en amont du système de chauffage. *4 Voir « Débits types du système » à la page 27 de ce manuel.

Annexe Caractéristiques techniques (suite) Modèle de chaudière N° modèle Dimensions Profondeur totale Largeur totale Hauteur totale Branchement d’alimentation de gaz Gaz effluent *5 Température (à une température de retour de la chaudière de 86 ºF / 30 ºC) – à une charge pleine nominale – à une charge partielle nominale Température (à une température de retour de la chaudière de 140 ºF / 60 ºC) Chaudière de chauffage standard WB1A 8-24 WB1A 8-30 pouces pouces pouces

1,0 1,8-2,1 7-8 2,1-2,4 8-9

23/8 / 60 23/8 / 60 4 / 100 4 / 100 NPTF (femelle)” Valeur du gaz effluent Débit massique (du gaz effluent) – à une charge pleine nominale – à une charge partielle nominale Tirage disponible Débit moyen des condensats*6 avec du gaz naturel – TS/TR = 122/86 ºF / 50/30 ºC Branchement pour condensats *7 USG/jour l/jour tuyau buse ∅ po Branchement de gaz effluent de la chaudière *8 ∅ po / mm Branchement d’alimentation en air ∅ extérieur de combustion *8 po / mm

Température de gaz effluent mesurée avec une température d’air de combustion de 68 °F / 20 °C. Basé sur des cycles types de la chaudière, y compris conditions à charge partielle. Nécessite un tube de 1” / 25 mm. Voir la Notice de montage de la Vitodens 100-W pour en savoir plus. *8 Consulter la Notice de montage du système d’évacuation Vitodens pour de plus amples détails (n° pièce 5285 268). " Pour en savoir plus sur les autres accessoires Technologie système Viessmann, consulter la documentation de référence du produit. 5349 725 v1.2

Informations supplémentaires Séquence de fonctionnement du programme du brûleur Séquence de fonctionnement du programme de protection de la flamme Appel de chaleur Temps de pré-allumage (réglé en usine) Signal de flamme si la flamme est présente après fermeture de la vanne de gaz Allumage Bloc combiné gaz Vitesse réelle du ventilateur Signal requis par le ventilateur Pré-purge Charge d’allumage Post-purge Période de stabilisation Phase

max. max. 51 51 sec. sec. Explication Veille Test de l’état d’immobilisation Test de vitesse prépurge Pré-purge Pré-allumage Allumage Brûleur en marche : contrôleur actif Test de fermeture bloc combiné gaz Test de vitesse post-purge Post-purge Phase 0 : Veille Arrêt complet jusqu’au prochain appel de chaleur. Lors de cette phase, le bloc combiné gaz et le ventilateur sont hors tension. Phase 1 : Test de l’état d’immobilisation (ventilateur) Un appel de chaleur lance une communication interne des sondes du ventilateur pour confirmer que le ventilateur se trouve bien en position d’immobilisation. La vitesse du ventilateur mesurée doit être de < 300 tr/min sur une période de 51 secondes.

réglé en usine 0,3 réglé en usine à sec. 4,9 sec. max.

Phase 2 : Test de vitesse pré-purge Le commutateur d’essai d’air est tout d’abord testé au moyen de la vitesse programmée du ventilateur d’allumage. Une fois le test du commutateur d’essai d’air effectué, la vitesse de pré-purge (ou la vitesse de pré-purge forcée) est contrôlée sur une période de 51 secondes avec une tolérance de ±300 tr/min. Phase 3 : Pré-purge Le cycle de pré-purge démarre dans le temps préprogrammé. Si le commutateur d’essai d’air s’ouvre durant cette période, le brûleur revient en phase 1. Ainsi, si à la fin de la période de pré-purge, la vitesse du ventilateur attendue n’est pas atteinte, le brûleur revient en phase 1. Phase 4 : Pré-allumage L’étincelle d’allumage est produite et contrôlée. Phase 5 : Allumage La vanne de gaz s’ouvre au cours du délai de sécurité (4,8 sec.). Si la flamme est détectée, cette phase se termine immédiatement en moins de 4,8 sec. Si la flamme n’est toujours pas allumée après 3 essais, le brûleur se bloque et nécessite une réinitialisation manuelle. max. 30 sec. max. 51 sec. réglé en usine

Phase 6 : Fonctionnement du brûleur À l’issue de la période de stabilisation de la flamme (10 sec.), un déblocage pour la modulation survient; le contrôleur de température du brûleur prend le relais de la commande de protection de la flamme. Phase 7 : Test de fermeture du bloc combiné gaz Si, en cours de fonctionnement normal, un arrêt contrôlé (ou non contrôlé) du brûleur survient, la commande de protection de la flamme effectue alors un test complet, aussi bien mécanique qu’électrique, de la fermeture de la vanne de gaz. Si le test de fermeture mécanique et électrique est concluant, la commande de protection de la flamme en déduit que la flamme est absente. Cependant, si la flamme a existé pendant plus de 30 secondes, la commande de protection de la flamme passe en blocage permanent. Phase 8 : Test de vitesse post-purge Les deux vannes de gaz sont fermées durant cette phase. Phase 9 : Post-purge La post-purge survient durant la période programmée. Si la haute limite fixe se déclenche au cours du fonctionnement normal, le ventilateur fonctionne pendant 10 min. pour refroidir l’échangeur thermique. 5349 725 v1.2 Plage de modulation Temps (sec.) Temps de post-purge Délai de sécurité

Informations supplémentaires Vitodens 100WB1A 8-24 et WB1A 8-30 (GAZ NATUREL UNIQUEMENT) Interrupteur de débit Sonde de température de la chaudière Commutateur de haute limite fixe Thermostat d’ambiance (entrée) ECS POMPE Pompe Module de commande de pompe Demande extérieure ou ECS (entrée) (contact sec) Sortie de pompe 120 VCA/60 Hz 4 A MAX Alimentation électrique principale 120 VCA/60 Hz/1 PH (fournir des moyens de déconnexion et une protection contre les surcharges si nécessaire) Câblage sur site 24 V Câblage sur site 120 V Ventilateur du brûleur

AVERTISSEMENT! COUPER L’ALIMENTATION AVANT

D’ENTRETENIR LA CHAUDIÈRE. ATTENTION! ÉTIQUETER TOUS LES FILS AVANT DE LES DÉBRANCHER LORS DE L’ENTRETIEN DES COMMANDES. DES ERREURS DE CÂBLAGE PEUVENT ENTRAÎNER UN FONCTIONNEMENT INADAPTE ET DANGEREUX. VÉRIFIER LE BON FONCTIONNEMENT UNE FOIS LES RÉPARATIONS TERMINÉES. SI L’UN DES CÂBLES D’ORIGINE FOURNIS AVEC L’APPAREIL DOIT ÊTRE CHANGÉ, LE REMPLACER PAR UN CÂBLE ÉQUIVALENT. Commande de modulation du ventilateur du brûleur Bloc combiné gaz Electrode d’ionisation/transformateur d’allumage gaz Unité de commande chaudière/brûleur GG5 Carte de circuit imprimé principale Interface utilisateur de commande et d’affichage Interface d’entrée 0-10 V (en option) Sonde de température de la chaudière Électrode d’ionisation Interrupteur de débit Bloc combiné gaz Alimentation 120 VCA/60 Hz Commutateur de haute limite fixe Transformateur d’allumage Ventilateur du brûleur Commande de modulation du ventilateur du brûleur Commutateur de pression d’air Sonde de pression d’eau Module de commande de pompe Carte de circuit imprimé principale Relais de pompe Interface vers unité de commande chaudière/brûleur GG5 Conducteur de terre X3.1-2 Alimentation principale 120 VCA/60 Hz X3.3-4 Sortie de pompe X4.1-2 Demande extérieure d’ECS X4.3-4 Thermostat d’ambiance (branchement T-T) 5349 725 v1.2 Schéma de câblage Commutateur de pression d’air Unité de commande chaudière/brûleur GG5 120 VCA/60 Hz Sonde de pression d’eau Vers boîtier de commande chaudière Interface d’entrée 0-10 V (en option) Branchement externe (câblage sur site) Interface utilisateur de commande et d’affichage Informations supplémentaires Liste de pièces N° modèle N° série WB1A 24 WB1A 30

Commander des pièces de rechange : Veuillez indiquer le numéro de modèle de la chaudière et le numéro de série figurant sur la plaque signalétique lorsque vous commandez des pièces de rechange. Commandez des composants de rechange auprès de votre distributeur Viessmann. Pièces 003 Commutateur de pression d’air 013 Tuyau de raccordement du gaz 021 Jeu de joints pour tuyau de raccordement de gaz, 17x24x2 mm 050 Joint du brûleur 051 Plaque réfractaire de la chambre de combustion 052 Rampe de brûleur 053 Joint de rampe de brûleur 054 Bloc d’électrodes d’allumage et d’ionisation 058 Clapet 059 Ventilateur radial RG130, 120/1/60 060 Venturi d’admission air+gaz, type 002 061 Vanne de gaz VK4115V, 120/1/60 062 Bride de montage du brûleur 063 Module transformateur d’allumage ZIG 2/12 080 Console de commande 081 Boîtier de commande, arrière 200 Panneau frontal 201 Jeu de crochets à ressort pour panneau frontal 202 Couvercle rabattable 407 Tuyau du commutateur de pression d’air Autres pièces (non représentées) 300 Spray de peinture de retouche « vito-blanc » 301 Stick de peinture de retouche « vito-blanc » 400 Raccords d’installation 401 Notice de montage / d’entretien 402 Consignes d’utilisation 403 Guide rapide de mise en service 404 Feuille de garantie Condensation 405 Liste de pièces

5349 725 v1.2 Plaque signalétique CSA (avec numéro de série) Informations supplémentaires Liste de pièces (suite) Pièces 001 Haute limite fixe, 210 ºF / 99 ºC 002 Sonde de température de la chaudière 004 Bouchon du port test (jeu de 2) 005 Adaptateur de tuyau d’évacuation 006 Jeu de joints pour gaz effluents (commander colle, pièce 095 ci-dessous) 007 Échangeur thermique, ASME 008 Réfractaire de la chambre de combustion 009 Jeu de supports pour échangeur thermique 010 Tuyau flexible de condensats, 400 mm 011 Siphon P 012 Tuyau pour condensats 014 Tuyau d’alimentation de chauffage 015 Tuyau de retour de chauffage 016 Évacuation d’air avec base d’arrêt, 3/8” 017 Sonde de pression d’eau 018 Jeu de joints toriques pour échangeur thermique, 21x3 mm 023 Jeu d’œillets étanches 024 Œillet étanche 025 Jeu de fixations pour sondes 026 Jeu de crochets de verrouillage pour retour 027 Jeu de fixations pour tuyau de retour 028 Jeu de fixations pour tuyau d’alimentation 031 Joint pour gaz effluent, 60 mm 032 Joint pour gaz effluent, 100 mm 033 Interrupteur de débit, VK315M 084 Module de commande/ pompe, 120/1/60 302 Support de montage mural 5349 725 v1.2 408 Robinet de vidange 409 Robinet de remplissage 410 Retour d’eau de la chaudière 411 Alimentation en eau de la chaudière 412 Vanne d’arrêt de gaz 413 Jauge de pression 414 Soupape de surpression Autres pièces (non représentées) 019 Jeu de joints toriques pour alimentation/retour, 18x3 mm 020 Jeu de joints pour sonde de pression d’eau, 10x2 mm 022 Jeu de joints pour siphon P, 19x2 mm 029 Jeu de fixations, 10 mm 080 Câble de raccordement, module de commande/pompe 083 Fusible, T4,0A / 250V (jeu de 10) 090 Harnais de câblage, X8 091 Harnais de câblage, X9 092 Câble de raccordement, ventilateur 093 Câble de raccordement, vanne de gaz 094 Câble de raccordement, module transformateur d’allumage 095 Colle Plaque signalétique ASME/NB (fixée à l’échangeur thermique par 2 rivets)

” c.e. Date de l’entretien : Date de l’entretien : Date de l’entretien : Date de l’entretien : Date de l’entretien : par : par : par : par : par : par : Valeur de consigne max. 14” c.e. Pression d’alimentation j Gaz naturel ” c.e. 4-14” c.e. Teneur en dioxyde de carbone CO2 H au débit calorifique nominal inférieur (bas régime) % vol. H au débit calorifique nominal supérieur (régime élevé) % vol. Teneur en oxygène O2 H au débit calorifique nominal inférieur (bas régime) % vol. H au débit calorifique nominal supérieur (régime élevé) % vol. Teneur en monoxyde de carbone CO H au débit calorifique nominal inférieur ppm Ne jamais dépasser 50 ppm sans air H au débit calorifique nominal supérieur ppm Ne jamais dépasser 200 ppm sans air 5349 725 v1.2 Informations supplémentaires Pression statique Date de l’entretien : Carnet d’entretien

Mesures Consignes d’allumage et d’utilisation POUR VOTRE SECURITÉ, À LIRE AVANT LA MISE EN SERVICE A V E R T I S S E M E N T : si vous ne suivez pas ces consignes strictement, un incendie ou une explosion risque de se produire, entraînant ainsi des dégâts sur les biens, des blessures corporelles, voire la mort. A. Cet appareil ne possède pas de veilleuse. Il est muni d’un dispositif d’allumage qui allume le brûleur automatiquement. Ne pas essayer d’allumer le brûleur à la main. B. AVANT LA MISE EN SERVICE, sentir tout autour de la zone de l’appareil pour vérifier l’absence de gaz. S’assurer d’effectuer cette action à proximité du sol car le gaz étant plus lourd que l’air, il stagne au-dessus du sol. QUE FAIRE S’IL Y A UNE ODEUR DE GAZ S N’allumer aucun appareil. S Ne toucher aucun commutateur électrique; ne pas utiliser le téléphone dans votre immeuble. S Appeler immédiatement la compagnie de gaz en utilisant le téléphone d’un voisin. Suivre les consignes données par la compagnie de gaz. S Si elle n’est pas joignable, appeler les pompiers. C. Utiliser la main uniquement pour enclencher ou tourner le bouton de commande du gaz. Ne jamais utiliser d’outils. Si bouton ne peut pas être activé, ne pas essayer de le réparer, appeler un technicien qualifié. Le fait de forcer sur le bouton ou d’essayer de le réparer peut provoquer un incendie ou une explosion. D. Ne pas utiliser cet appareil si l’une des pièces a été mouillée. Appeler immédiatement un technicien qualifié pour contrôler l’appareil et remplacer les pièces du système de commande et les commandes de gaz qui ont été mouillées.

CONSIGNES D’UTILISATION

1. STOP! Lire les informations de sécurité ci-dessus

figurant sur cette étiquette.

2. Placer le thermostat ou toute autre commande de

fonctionnement sur le réglage le plus faible.

3. Couper l’alimentation électrique de l’appareil.

4. Ce dispositif est muni d’un dispositif d’allumage qui

allume le brûleur automatiquement. Ne pas essayer d’allumer le brûleur à la main.

5. Fermer la vanne d’arrêt de gaz principale.

6. Attendre cinq (5) minutes pour éliminer le gaz. Sentir

pour vérifier l’absence de gaz sans oublier de contrôler le sol. En cas d’odeur de gaz, ARRÊTER! Suivre la consigne B des informations de sécurité ci-dessus figurant sur cette étiquette. En l’absence d’odeur de gaz, passer à l’étape suivante.

7. Ouvrir la vanne d’arrêt de gaz principale.

8. Activer l’alimentation électrique de l’appareil.

Arrêt manuel du gaz Fermé

9. Placer le thermostat ou toute autre commande de

fonctionnement sur le réglage de votre choix.

10. Si l’appareil ne fonctionne pas, suivre les consignes

« Pour couper l’alimentation en gaz de l’appareil » et appeler le technicien chargé de l’entretien ou la compagnie de gaz. Ouvert POUR COUPER L’ALIMENTATION EN GAZ DE LA CHAUDIÈRE

1. Placer le thermostat ou toute autre commande de

fonctionnement sur le réglage le plus faible. 5349 725 v1.2

2. Couper l’alimentation électrique si l’entretien doit

3. Fermer la vanne d’arrêt de gaz principale.

Imprimé sur du papier (recyclé et recyclable) respectant l’environnement.

Assistant notice
Powered by ChatGPT
En attente de votre message
Informations produit

Marque : VIESSMANN

Modèle : VITODENS 100 W

Catégorie : Chaudière à gaz