DAB CAR 1 - Récepteur radio DAB DUAL - Notice d'utilisation et mode d'emploi gratuit
Retrouvez gratuitement la notice de l'appareil DAB CAR 1 DUAL au format PDF.
| Type de produit | Récepteur DAB pour voiture |
|---|---|
| Caractéristiques techniques principales | Réception DAB/DAB+/FM, écran LCD, tuner numérique |
| Alimentation électrique | Alimentation 12V via prise allume-cigare |
| Dimensions approximatives | 15 cm x 10 cm x 5 cm |
| Poids | 500 g |
| Compatibilités | Compatible avec la plupart des systèmes audio de voiture |
| Type de batterie | Non applicable (fonctionne sur alimentation externe) |
| Tension | 12V |
| Puissance | 5W |
| Fonctions principales | Écoute de stations DAB, recherche automatique de stations, réglage de la fréquence |
| Entretien et nettoyage | Essuyer avec un chiffon doux, éviter les produits abrasifs |
| Pièces détachées et réparabilité | Réparabilité limitée, pièces disponibles sur demande |
| Informations générales utiles | Vérifier la couverture DAB dans votre région avant l'achat |
FOIRE AUX QUESTIONS - DAB CAR 1 DUAL
Questions des utilisateurs sur DAB CAR 1 DUAL
0 question sur cet appareil. Repondez a celles que vous connaissez ou posez la votre.
Poser une nouvelle question sur cet appareil
Téléchargez la notice de votre Récepteur radio DAB au format PDF gratuitement ! Retrouvez votre notice DAB CAR 1 - DUAL et reprennez votre appareil électronique en main. Sur cette page sont publiés tous les documents nécessaires à l'utilisation de votre appareil DAB CAR 1 de la marque DUAL.
MODE D'EMPLOI DAB CAR 1 DUAL
Manuel d'utilisation
Avant-propos
Ce manuel d'utilisation vous aide en vue d'une utilisation
conformé aux prescriptions et
surre
de votre autoradio, appelé par la suite installation ou apparéil.
Groupe ciblé par ce manuel d'utilisation
Le manuel d'utilisation s'adresse à toute personne, qui
- monte,
utilise,
nettoie
ou elimine l'appareil.

Attention!
Retirez la sécurité de transport avant demettre l'appareil en service, voir p. 15.
Caracteristiques de presentation de ce manuel d'utilisation
Divers éléments du manuel d'utilisation sont munis de caractéristiques de presentation définies. Ainsi, vous pourrez rapidement vous rendre compte s'il s'agit
de texte normal,
d'énumérations ou
d'étapes de manipulation.

Avertissement!
L'appareil fonctionne avec une lumière laser invisible.
Prudence, rayonnement laser à l'intérieur de l'appareil.
Pour éviter des dommages dus au rayonnement laser, le boîtier doit uniquement être ouvert par un personnel qualifié.
Rayonnement laser visible et invisible en cas d'appareil ouvert, défectueux ou en contourant le dispositif de verrouillage.
Ne vous exposez pas directement au rayonnement laser!
-> Etiquette d'information sur le dessous de l'appareil.
Table des matières
Vue d'ensemble de l'appareil 5
Connexions 7
Remarques importantes 8
Consignes de sécurité 8
Description de l'appareil 13
Volume de livraison 13
Caracteristiques particulieres de l'appareil 13
Comment préparer le montage de l'appareil 14
Montage de l'antenne DAB 14
Montage de l'appareil 15
Montage frontal 15
Montage cote arriere 17
Démontage et montage du bloc de commande 17
Commentutiliserles fonctionsgeneralesde l'appareil. 19
Mise en marche et arret de l'appareil 19
Comment régler la source 19
Réglage du volume sonore 19
Comment régler la sonorité 19
Comment activer la fonction "loudness" 19
Réglage des effets sonores 19
Mise en sourdine téléphone automatique 20
Comment effectuer des réglages par menu 20
Fonction de mémorisation 22
Comment afficher des informations sur l'afficheur...... 22
Branchement d'une source audio externe 22
Qu'est-ce que le format DAB ? 23
CommentutiliserlemodeDAB 24
Exécution d'une recherche automatique en mode DAB 24
Comment ménoriser des stations DAB sur les touches PRESET 24
Comment afficher des informations sur l'afficheur...... 25
CommentutiliserlemodeFM. 26
Réglaged'une station 26
Mémorisation des stations 27
Comment mémoriser des stations automatiquement ... 27
Réception FM avec informations RDS 28
Recherche d'après le type de programme 29
Réglage AF (fréquence alternative) 30
Radioguidage TA 30
Comment faire fonctionner le lecteur de CD 32
Remarques generales concernant les CD / CD MP3 32
Quels disques pouvez-vous utiliser 33
Comment inserer les disques 33
Comment retiree les CD 34
Comment dire un disque 34
Comment selectionner des titres 34
Commentutiliser la fonction de repetition. 35
Commentutiliser le généraute aléatoire 36
Comment dire le début de chaque titre (INTRO) 36
Comment selectionner des titres MP3 37
Comment dire des CD en mode mixte 37
Commentutiliser la fonction USB. 38
Insertion du support de données 38
Fonctions 38
Comment utiliser la fonction SD/MMC 39
Insertion du support de données 39
Fonctions 39
Comment nettoyer l'appareil 40
Remarques concernant les CD 40
Comment remedier aux erreurs 41
Caracteristiques techniques 43
Consignes d'élimination 44

Vue d'ensemble de l'appareil

| 1 | ○ | POWER ON/OFF |
| 2 | EQ | Fonction de sonorité de l'égaliser |
| 3 | PUSH SEL | Rotation : bouton de réglage du volume Pression : ouverture du réglage de la sonorité, sélection de menu par rotation / pression, confirmation d'entrée |
| 4 | MODE | Sélecteur de modes RADIO, DAB+, CD, USB, SD/MMC, AUX |
| 5 | Afficheur | |
| 6 | DISP | Affichage des informations sur l'afficheur |
| 7 | ◇ | OPEN, ouverture du bloc de commande |
| 8 | ◇◇ | CD/USB/SD : Sélection de titres, recherche rapide Radio : Réglage de la fréquence, recherche automatique de stations |
| 9 | AMS | Recherche de stations automatique avec mémorisation, PRESET |
| 10 | ◇◇◇ | CD/USB/SD : Sélection de titres, recherche rapide Radio : Réglage de la fréquence, recherche automatique de stations |
| 11 | BAND | Pression : sélection de bande FM / PO Pression prolongée : fonction "loudness" ON/OFF |
| 12 | 1 / ◆II | CD/USB/SD : PLAY / PAUSE |
| 13 | 2 / SCN | Fonction SCAN de lecture du début des titres |
| 14 | 3 / RPT | REPEAT, fonction de répétition |
| 15 | 1 ... 6 | Stations programmées, stations radio PRESET |
| 16 | 4 / SHF | SHUFFLE, lecture aléatoire |
| 17 | 5 / FOL- | Album précédent MP3, USB, SD |
| 18 | 6 / FOL+ | Album suivant MP3, USB, SD |
| 19 | TA | TRAFFIC ALARM : Disponibilité d'informations routières ON/OFF |
| 20 | AF/REG | Pression : recherche de fréquence alternative ON/OFF Pression prolongée : mode régional ON/OFF |
| 21 | PTY | Affichage / recherche type de programme RDS |
| 22 | AUX IN | Raccordement source externe fiche jack 3,5 mm |
| 23 | Port USB | |
| 24 | Logement de carte mémoire SD/MMC | |
| 25 | Compartment CD | |
| 26 | ▲ | EJECT : éjection du CD |
| 27 | LED : dissuasion antivol | |
| 28 | RESET | Réinitialisation de l'appareil : après montage, touches sans fonction, symbole d'erreur sur l'afficheur |
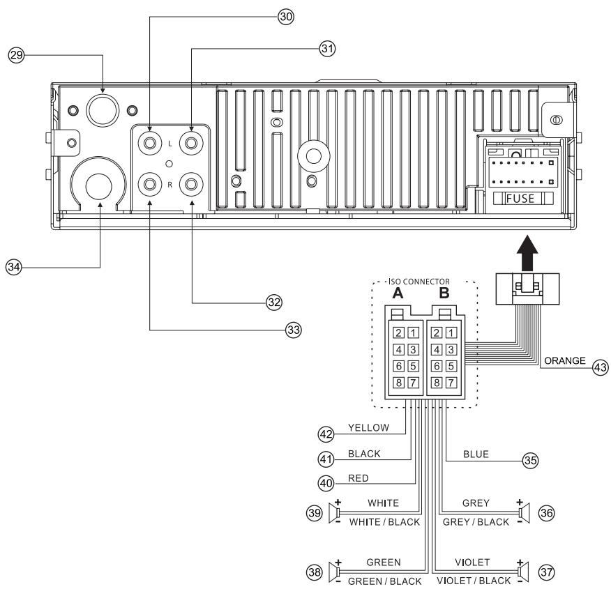
Connexions

| COULEUR | ||
| 29 | Raccord antennae DAB | |
| 30 | Blanc | Haut-parleur RCA, avant gauche |
| 31 | Blanc | Haut-parleur RCA, arrière gauche |
| 32 | Rouge | Haut-parleur RCA, arrière droit |
| 33 | Rouge | Haut-parleur RCA, avant droit |
| 34 | Raccord antennae FM | |
| Affectation des broches du connecteur ISO | ||
| 35 | Bleu | Antenne |
| 36 | Gris | AVANT 4 ohms |
| 37 | Violet | ARRIERE 4 ohms |
| 38 | Vert | ARRIERE 4 ohms |
| 39 | Blanc | AVANT 4 ohms |
| 40 | Rouge | ACC (Accessory) |
| 41 | Noir | GND B- (terre) |
| 42 | Jaune | Batterie B+ |
| 43 | Orange | Mise en sourdine téléphone |
Remarques importantes
Veuillez tire consciencieusement toutes les consignes de sécurité et conservez-les au cas où vous vous poseriez des questions ultérieurement. Observe toujours tous les avertissements et toutes les consignes figurant dans ce manuel d'utilisation. L'appareil est uniquement prévu pour le but décrit dans leprésent manuel. Le fabricant ne peut être tenu pour responsable de dommages résultat d'une utilisation inappropriée ou imprudente

Consignes de sécurité
- La sécurité routière constitue la priorité absolue. Manipuez seulement l'autoradio si la situation du traffic le permet.
- Familiarisez-vous avec l'appareil avant de prendre la route.
- Les signaux d'ajretissement acoustiques de la police, des pompiers et des services de secours doivent être perçus à temps à l'intérieur du vehicule. Par conséquent, veuilles ecouter votre programme avec un volume sonore adapté pendant la conduite.
- Ce produit est concu pour un fonctionnement avec une batterie 12 V, avec borne de batterie négative à la masse. N'exploitez enaucun cas ce produit avec un
autresystemedebattery, comme par exemple une batterie 24V
- N'insérez enaucuncasdesobjetsétrangers dansle compartment CDde cet apparéil.
Veuillez observer les consignes de sécurité suivantes pour le montage et le raccordement de l'appareil. Respectez à cette occasion les consignes de sécurité du constructeur automobile.

Avant le montage, débranche le cable de la borne de batterie (-) .
Le montage avec borne de batterie négative (-) raccordée peut conduire à des chocs électriques et à des blessures en raison de court-circuits. Certains vehicules de tourisme équipés d'un système de sécurité électrique exigent des processus précis pour débrancher les bornes de batterie.
LE NON-RESPECT DE CE PROCESSUS PEUT CONDUIRE A UNE ACTIVATION INATTENDUE DU SYSTEME DE SECURITE ELECTRIQUE, AVEC RISQUE D'ENDOMMAGEMENT DU VEHICULE ET DE BLESSURES CORPORELLES, VOIRE MORTELLES.
- N'utilise pas de composants de sécurité du vehicule (réservoir à carburant, freins, suspension de roue, volant, pédales, airbag, etc.) pour le câblage ou la fixation du produit ou de ses accessoires.
- L'installation de ce produit est interdite sur la plaque de recouvrement de l'airbag ou à un endroit risquant de génér le fonctionnement de l'airbag. Vérifiez le cheminement des cables, le réservoir à carburant, le câblage électrique et d'autres points avant de monter ce produit.
- Si vous doivent ouvririr une ouverture d'accès sur le chassin du vehicule pour fixer ou cabler le produit, vérifie tout d'abord où sont disposés les faisceaux de cables, le réservoir à carburant et le câblage électrique. Ouvrez ensuite l'ouverture si possible par le côté extérieur.
-
Faites effectuer le montage de l'autoradio par un personnel qualifié si vous ne disposez pas des connaissances nécessaires. Si vous ne respectez pas les processus corrects lors du montage et du raccordement de l'autoradio, il peut en résultat un accident ou un incendie.
-
Faites attention de ne pas endommager les câbles. Evitez de coincer les câbles au niveau des composants ou des vis du vehicule. Ne rayez pas, ne tirez pas et ne pliez pas les câbles. Ne les posez pas à proximé de sources de chaleur et ne déposez pas d'objets lourds sur les câbles. Si les câbles sont posés par-dessus des arêtes vives, ils doivent être protégés au moyen de matériels appropriés.
- Utilisez les pièces fournies ou prescrites ainsi que les outils appropriés pour l'installation de l'autoradio. L'utilisation d'autres pièces que celles fournies ou prescrites peut conduire à un endommagement interne de l'appareil. Une installation incorrecte peut occasionner des accidents, des dysfonctionnements ou un incendie.
- Un montage incorrect peut provoquer un accident, des dysfonctionnement ou un incendie. Ne bloquez enaucun cas les fentes d'aération ou le refroidisseur de l'appareil.
- N'installez enaucun casce produit a des endroits qui sont exposés à de fortes vibrations ou instabilités.
-
Evitez des surfaces inclinées ou fortement bombées pour le montage de l'appareil. Si l'installation n'est pas stable, l'appareil risque de tomber pendant la conduite et occasionner des accidents ou des blessures.
-
Pour des raisons de sécurité, portez des gants de protection. Assurez-vous de l'exécution complète du câblage avant de monter l'appareil. Pour éviter d'endommager l'appareil, raccordez seulement le connecteur d'alimentation électrique après la fin des travaux de câblage.
- Ne raccordez enaucun cas plus qu'un seul haut-parleur à un bloc de bornes pour haut-parleur (excepté haut-parleur d'aigués)
- Lors du perçage de trough, assurez-vous de ne pas endommager de composants du vehicule.
- La section du cable positif et du cable négatif ne doit pas être inférieure à 1,5mm^2
- Ne pas raccorder de connecteurs du vehicule à l'autoradio! Vous pouvez vous procurer le cable adaptateur nécessaire pour votre modèle de vehicule dans le commerce spécialisé.
-
En fonction du modele, votre vehicule peut diverger de cette description. Nous déclinons toute responsabilité eu égard à des dommages suite à un montage ou un raccordement incorrects, ainsi que pour des dommages consécutifs. Si les instructions indiquées dans leprésent manuel ne devaient pas été adaptées pour votre montage, veuillez vous adresser à votre revendeur spécialisé, votre constructeur automobile ou à notre service d'assistance téléphonique.
-
En cas de montage d'un amplificateur, les masses de l'appareil doivent tout d'abord être impérativement raccordées avant de brancher les connecteurs de la ligne d'entrée ou de sortie. Des masses d'appareil externe ne doivent pas être raccordées à la masse de l'autoradio (boîtier).
- N'installez enaucun cas ce produit a un endroit qui risque d'entraver le champ de vision du conducteur.
- Evitez tout ramification du cable d'alimentation électrique pour l'alimentation électrique d'autres équipements.
- Àprous le montage et le câblage, vous devriez contrôle le fonctionnement normal des autres équipements électriques.
- Si vous montez cet apparéil dans un vehicule de tourisme équipé d'airbags, veuillez tener compte de tous les avertissements et règles de précaution du constructeur automobile avant d'effectuer le montage.
Assurez-vous que les câbles ne génent pas la conduite ou l'embarquement à bord du vehicule / le débarquement. - Isolez tous les fils découverts, afin d'eviter des court-circuits.
Divers

Danger du à un volume sonore trop élevé!
- Si le volume sonore était régé sur le maximum avant l'extinction, le volume sonore peut être très élevé lors de la mise en marche.
- Pensez à réduire le volume sonore avant d'activer la fonction "LOUD". Avec la fonction "LOUD" le volume sonore peut être extrémement élevé et risquè d'endommager les haut-parleurs.
- Pensez à réduire le volume sonore avant d'activer le mode "AUX". En fonction du volume sonore régle sur la source raccordée, le volume sonore peut être extrémentement élevé et risque d'endommager les haut-parleurs.
- Dans tous les cas, il y a risque de troubles auditifs graves!
- N'ouvrez enaucun cas l'appareil -seul un spécialiste doit l'ouvrir.Danger de chic electrique en cas d'ouverture du boitier.
- N'essayez jamais de réparer vous-même un apparéil défectueux. Adressez-vous toujours à nos points de service après-venture.
Veillez également à ne pas toucher avec des objets métalliques ou avec les doigs les contacts situés au
dos de l'appareil et sur la face avant. Ceci peut occasionally des court-circuits.
- Faites effectuer les travaux de maintenance uniquement par des spécialistes qualifiés, faute de quoi, vous vous mettriez vous-même ou d'autres personnes en danger.
- Ne laissez jamais des enfants utiliser cet apparéil sans surveillance.
- N'écoutez pas des CD ou la radio avec un volume trop élevé, car cela pourrait entraîner des troubles auditifs durables.
- Le lecteur de CD utilise un rayon laser invisible qui pourrait vous blesser les yeux en cas de manipulation non-conformte. Ne regardez jamais directement dans le compartment CD lorsqu'il est ouvert.
- Cet apparéil est un apparéil à laser de classe 1 (CLASS 1 LASER). L'autocollant correspondant (CLASS 1 LASER PRODUCT) se trouve au dos de l' apparéil.

- Si le vehicule était stationné pendant une période prolongée dans un environnement chaud ou froid, attendez l'établissement d'une température normale à l'intérieur du vehicule avant d'utiliser l'appareil.
Risque de destruction du lecteur de CD!
Les CD single (CDS) avec un diamètre de 8 cm et les CD de forme non circulaire (CD shape) ne doivent pas'être utilisés. Le fabricant ne peut être tenu pour responsable d'endommagements du lecteur de CD résultat de CD inappropriés.
Protection antivol
Retirez le bloc de commande pour éviter des vols. Utilisez l'étui fourni pour le ranger.
Prise AUX
Un cable adapté est nécessaire pour pouvoir exploiter un apparéil portable sur la prise AUX. Utilisez un cable avec une fiche jack de 3,5 mm. Assurez-vous que le cable ne vous gène pas pour piloter le vehicule ou pour entrer / sortir dans le / du vehicule.
Description de l'appareil
Volume de livraison
Veuillez vérifier que tous les accessoires mentionnés cidesous sont presents :
- autoradio DAB avec bloc de commande amovible,
kit de montage, - étui pour bloc de commande, antenné de vitre DAB, antenné extérieure DAB, adaptateur d'antenne,
le present manuel d'utilisation.
Caracteristiques particulieres de l'appareil
L'appareil est composé d'une radio FM/PO et DAB+, et dispose d'un lecteur de CD MP3, d'une connexion USB/SD/MMC ainsi que d'une connexion "LINE IN" pour une source de lecture externe.
Avec cet apparéil vous pouvez :
- lore des CD, CD-R/RW et CD MP3. Les CD gravés doivent être finalisés. Consultez à ce sujet les instructions du manuel de votregraveur de CD.
-
Le lecteur de CD peut répéter automatiquement des titres individuels.
-
Le lecteur de CD est pourvu d'une fonction anti-chocs ESP.
- Avec l'appareil, vous pouvez dire des fischiers MP3 à partir de clés USB ainsi que de supports de données SD/MMC.
L'appareil affiche les tags ID3.
La radio recoit les fréquences FM 87,5-108 MHz, PO 522-1620 kHz (analogue) et DAB 174-240 MHz (numérique). - L'appareil est équipé du système RDS (Radio-Datasystem - système de radiocommunication de données). Le système RDS est un procédé de transmission d'informations complémentaires via l'émetteur FM. Les stations émettrices avec système RDS émettent p. ex. leur nom de programme ou le type de programme. Ces informations sont affichées sur l'afficheur.
- L'appareil dispose de 18 emplacements mémoire de station pour les fréquences DAB ainsi que FM et de 6 emplacements mémoire de station pour les fréquences PO.
- L'appareil est pourvu d'une amplification des basses ainsi que d'un égaliseur avec effets sonores préreglés.
Comment préparer le montage de l'appareil
Montage de l'antenne DAB
Une antenne DAB spéciale est nécessaire pour le fonctionnement en mode DAB. A cet égard, 2 antennes et 1 adaptateur sont contenus dans le volume de livraison. Le paragraphe ci-dessous explique celle est l'antenne appropriée. Testez l'antenne avant de commencer le montage, afin de s'assurer que la réception DAB est suffisante.
Antenne extérieure avec support magnétique
Utilisez cette antennpeur la reception DAB dans des régions avec un signal只为 t faitle. L'antenne exterieure est appropriée a cette fin, etant donne que le signal peut etre reçu a partir de chaque direction.
Antenne de lui
Utilisez cette antennene dans des régions avec un signal DAB plus fort. Assurez-vous que l'antenne soit entière collée sur le pare-brise et qu'elle ne se trouve enaucun cas dans le champ de vision du conducteur.
Adaptateur d'antenne
Utilisez cet adaptateur si une antennne passive est montée sur votre vehicule. Etant donné que dans ce cas les fréquences utilisées par le système DAB ne sont pas bloquées, le signal peut être alimenté à l'aide de l'adaptateur aussi bien vers le récepteur FM que vers le récepteur DAB.
Lors de la pose du cable d'antenne, faites attention à toute ramification ou contact avec un faisceau de cables pour l'alimentation électrique. Un contact ou une ramification avec des cables sous tension peut conduire à une perte du signal DAB!
Antenne extérieure DAB
Acheminez le cable d'antenne jusqu'à l'insert p. ex. à travers une ouverture sous le tableau de bord côté passager. Le cable peut p. ex. être posé sous le tableau de bord et différents caches. Nettoyez l'endroit auquel l'antenne doit être fixée par l'intérimédiaire du support magnétique. Informez-vous auprès du constructeur de votre vehicule pour obtenir de l'aide pour la pose.
Antenne de titre DAB
Acheminez le cable d'antenne jusqu'à l'insert p. ex. à travers une ouverture sous le tableau de bord côte passager. Le cable peut p. ex. être posé sous le tableau de bord et différents caches. Nettoyez le pare-brise avant de coller l'antenne. Assurez-vous que l'antonne
soit entiement collée sur le pare-brise et qu'elle ne se trouve enaucun cas dans le champ de vision du conducteur. Informez-vous aprous du constructeur de votre vehicule pour obtenir de I'aide pour la pose.
Adaptateur d'antenne
Branchez vous connecteur d'antenne dans l'entrée de l'adaptateur et raccordez les connecteurs respectifs de l'adaptateur à l'appareil.
Montage de l'appareil
Remarque :
Retirez tout d'abord les deux vis.

Montage frontal
Observe les consignes de sécurité, voir p. 8.
Avant le montage, débranchez le cable de la borne de batterie (-) .
Debranchez le connecteur ISO et l'antenne.
Pressez la touche (7) et retirez le bloc de commande A, voir p. 17.

Retirez le cadre du boîtier B, en soulevant légèrement la partie supérieure, puis en-retirant le cadre par l'avant.
Insérez les deux étriers C avec le crochet vers le haut dans les ouvertures de verrouillage, jusqu'au déblocage du dispositif de verrouillage.

Retirez ensuite avec les étriers C l'appareil du cadre D vers l'avant ou tirez le cadre vers l'arrière.
Montez le cadre C dans la baie DIN du vehicule B.

ÀpRES avoir effectué le montage, pliez les languettes A à l'aide d'un tournevis D, afin d'obtenir un contact parfait entre le cadre C et la baie de montage B et de garantir par conséquent un montage fiable.
Rebranchez le connecteur ISO ainsi que l'antenne.
ATTENTION: Ne pas plier les câbles!
Insérez l'appareil dans le cadre, jusqu'à l'enclenchement du dispositif de verrouillage.
Sécurité de l'appareil
Etablissez à l'aide des accessoires fournis
boulon de montage A,
équerre métallique perforée B,
- rondelle-ressort C,
écrou M5 D,
- rondelle E, ainsi que vis à tôle F,
une liaison sère et durable de l'appareil avec un point de fixation métallique (mise à la terre).

Fixez le cadre du boitier et montez le bloc de commande sur l'appareil.
Rétabillissez la liaison électrique au niveau de la batterie (-) .
Montage côte arrière
Observe les consignes de sécurité, voir p. 8.
Sur certains types de vehicules tels que Toyota ou Nissan, un cadre de fixation E est fourni pour le montage. Les accessoires de montage fournis avec l'appareil ne sont pas nécessaires.
Avant le montage, débranche le cable de la borne de batterie (-).
Debranchez le connecteur ISO et l'antenne.

A:Vue latereale avec trous de fixation
(T - Toyota, N - Nissan)
B, D: Vis de fixation
C:Tableau debord
E: Cadre de fixation
Démontage et montage du bloc de commande
Le bloc de commande peut être retire à des fins de protection contre les vols.
Remarque :
Eteignez auparavant l'appareil!
Pressez la touche (7) OPEN.

Tenez le bloc de commande par le côte croit et pressez-le avec précaution vers la gauche (1). Retirez-le ensuite du support (2) vers l'avant.

L'étui A permet de ranger le bloc de commande B.

B
Montage

Insérez tout d'abord le bloc de commande dans le logement à gauche (1).
Pressez ensuite le bloc de commande légèrement dans le logement à gauche (2) et alignez l'orifice de montage à droite au-dessus de la broche ; relâchez ensuite le bloc de commande de manière à ce que la broche (3) puisse s'engager dans l'orifice de
montage à droite.
Rabattez le bloc de commande vers le haut, jusqu'à ce qu'il s'emboite.
Remarque:
Après la fin de l'installation, du montage et du câblage, il convient de presser la touche RESET (28).
Eteignez le cas échéant l'appareil à l'aide de la touche (1).
Retirez le bloc de commande.
Utilisez un stylo à bille ou un objet similaire pour appuyer sur la touche RESET (28).
La touche RESET (28) doit également être actionnée si
les touches de commande ne fonctionnent plus, ou
- si le symbole d'erreur apparait sur l'afficheur.
Comment utiliser les fonctions générales de l'appareil
Mise en marche et arrêt de l'appareil
La touche (1) permet demettre l'appareil en marche et de l'eteindre ; l'afficheur (5) s'allume ou s'eteint.
Vous pouvez également presser chaque autre touche, excepté les touches EJECT (26) et OPEN (7).
Comment régler la source
La touche MODE (4) vous permet de commuter entre mode RADIO, DAB, CD, USB, SD/MMC et AUX.
Pour ce faire, pressez de façon répétée la touche MODE (4).
Réglage du volume sonore
Tournez le bouton de réglage SEL (3) pour régler le volume sonore souhaïte.
Plus fort : rotation vers la droite, moins fort : rotation vers la gauche.
Comment régler la sonorité
Pressez le bouton de réglage SEL (3) de façon répétée pour commuter entre les différents réglages. Les réglages s'effectuent conjointement pour toutes les sources audio :
- Bass, Treble, Balance, Fader, Volume
ÀpRES avoir séLECTIONné le réglage, tournez le bouton de réglage SEL (3) pour modifier les valeurs :
VOL: 00 à 100
BAS/TRB: -10 à +10
BAL: 10L,9L,8L,...8R,9R,10R
FAD: 10F,9F,8F,...8R,9R,10R
Remarque :
Le mode de réglage est quitté si aucune touche n'est actionné pendant env. cinq secondes.
Comment activer la fonction "loudness"
Pressez la touche BAND (11) et maintenez la touche enfoncée pour activer ou désactiver l'amplification des basses.
Réglage des effets sonores
Pressez la touche EQ (2) de façon répétée. Vous pourrez ainsi adapter le son restitué au genre musical écoute.
- Les régles suivants sont possibles : FLAT, CLASSIC, POP M, ROCK M, DSP OFF.
Le réglage actif apparait sur l'afficheur.
Mise en sourdine téléphone automatique
Un appel téléphonique entrant est signalé par le biais de TEL CALL. Le son est désactivé, les touches de l'appareil sont hors fonction.
Remarque:
A cet égard, le cable orange 43 doit être raccordé.
Le son est à nouveau activé après la fin de la communication téléphonique.
Comment effectuer des réglages par menu
Pressez le bouton de réglage SEL (3) et maintenez-le pressé pendant env. 2 secondes. Le menu s'ouvre.
Une pression repétée sur le bouton de réglage SEL (3) permet de commuter entre les réglages suivants :
TA SEEK / TA ALARM
PI SOUND / PI MUTE
RETUNE L/RETUNE S
- MASK DPI / MASK ALL
DAB +FMY/DAB+ -FMN
- BEEPS 2^nd / BEEP ALL / BEEP OFF
Une rotation du bouton de réglage SEL (3) permet de modifier les réglages.
TA - Informations routières
En cas de flash d'informations routières (TA), le réseau d'émetteurs commute automatiquement vers un émetteur de radioguidage. Àpres l'information traffic, le programme écouteAAParavant està nouveau activé.
TA SEEK : Si le tuner ne recoit pas de signal TA d'informations routières pour une nouvelle station régée, une autre station émettant un signal TA est automatiquement régée.
Si le tuner perd le signal de l'émetteur, celui-ci essaye de localiser la nouvelle fréquence d'émission de l'émetteur au cours d'une recherche automatique. Le tuner règle ensuite une station de même PI (indicatif d'émission) avec des informations routières.
TA ALARM: Si la recherche automatique s'arrête, un signal d'advertissement acoustique retentit.
Si le tuner ne recoit pas de signal TA d'informations routières pour une nouvelle station régée, un bip sonore retentit. De même si la station actuelle ne peut plus être reçue.
Si la nouvelle station reglee ne dispose pas de signal RDS, le message PI SEEK disparaft sur l'afficheur.
PI - Indicatif d'émission
Dans de rares cas, des stations peuvent émettre différents PI sur la même fréquence.
PI SOUND : Le tuner commute brièvement vers la nouvelle station trouée avec un PI différent, puis revient à la station régéeAAParavant.
PI MUTE: Le tunes n'émet que la station réglée.
RETUNE - Durée de recherche de stations
Ce réglage définit la durée de recherche de stations avec des informations routières ou de même PI.
L:90 seconds
S : 30 seconds
MASK - Fréquences alternatives
Cette fonction empêche le réglage de fréquences alternatives avec différents PI pendant la recherche automatique.
MASK DPI : Les fréquences alternatives avec différents PI sont masquées
MASK ALL : Les fréquences alternatives avec différents PI et un signal RDS faible sont masquées.
Si le signal reçu est trop faible, l'appareil peut commuter automatiquement de la réception DAB vers la réception FM.
Y: Commutation automatique active; si le signal DAB est suffisamment fort, l'appareil commute à nouveau vers la réception DAB.
N: Commutation inactive; si la réception est trop faible, le son est mis en sourdine; lorsque le signal DAB est suffisamment fort, le son est à nouveau activé.
BEEP - Signaux sonores
ON : Tonalités des touches activées
OFF: Tonalités des touches désactivées
2^nd : Tonalité en cas d'activation de la deuxième fonction des touches
Fonction de mémorisation
Si vous éteignez l'appareil en mode CD, USB ou SD/MMC et que vous le remettez en marche plus tard, la lecture est poursuivie à partir de la dernière position écoutee. Si vous commutez vers un autre mode pendant la lecture avant de revenir plus tard dans ce mode, la lecture est également poursuivie à partir de la dernière position écoutee.
Comment afficher des informations sur l'afficheur
Pressez la touche DISP (6) de façon repétée pour afficher différentes informations pendant env. 5 secondes :
CT-Heure
Fréquence
- PTY - Type de programme
PS - Program Station, nom de la station
- Informations DAB
- Numéro de titre, durée de lecture ...
Branchement d'une source audio externe
Vous pouvez reproductive le son d'un apparéil externe (p. ex. lecteur MP3) via les haut-parleurs de l' apparéil.
Branchez un cable audio stéreo avec une fiche jack de 3, 5 mm entre la sortie audio de votre apparéil externe et la prise AUX-IN (22).
→ Sélectionnez le mode de fonctionnement AUX au moyen du sélecteur MODE (4).
Démarrez la lecture sur l'appareil externe.
Qu'est-ce que le format DAB ?
DAB est un nouveau format numérique, par l'intermédiaire duquel vous pouvez écouter un son cristallin en qualité CD. Mème en voiture ou dans le train, vous disposez ainsi d'une bonne réception, exemple de bruit. DAB Broadcast utilise un flux de données à haute vitesse dans le canal radio.
A la différence des stations de radio analogiques traditionnelles, dans le cas de DAB, plusieurs stations sont diffusées sur une et même fréquence. On appelle cette ensemble ou multiplex. Un ensemble se compose de la station de radio et de plusieurs composants de service ou services de données, lesquels sont émis individuellement par les stations de radio. Informations, entre autres, sous www.digitalradio.de ou www.digitalradio.ch.
Compression des données
La radio numérique met à profit les effets de l'ouïe humaine. L'oreille humaine ne perçoit pas les sons, qui sont inférieurs à un volume sonore minimal déterminé. Ainsi, les données qui sont inférieures au dit seuil d'audition de repos, peuvent également être éliminées par filtrage. Ceci est possible du fait que dans chaque flux de données numérique relatif à une unité d'information, le volume sonore correspondant, relatif à autres unités, est également méorisé. En outre, dans un signal sonore, les parties moins fortes sont recouvertes par les parties plus fortes, selon un certain seuil limite. Toutes les informations sonores au sein d'une plageusicale, qui sont inférieures au dit seuil effectif d'audibilité dans le bruit, peuvent être éliminées par filtrage dans le signal à transmettre. Ceci conduit à la réduction du flux de données à transmettre, sans
différence de sonorité perceptible pour l'auditeur (procédé MUSICAM).
Trains de série audio ("Audio Stream")
Les trains de séquence audio sont, dans le cas de la radio numérique, des flux de données continus, qui contiennent des trains MPEG 1 Audio Layer 2 et décrivent ainsi des informations acoustiques. Ce procédé permet de transmettre les programmes radio habituels et de les écouter côte réception. Dans la radio numérique, l'on utilise le format MUSICAM, qui prévoit deux PAD compatibles MPEG pour les données supplémentaires. Ce format est également désigné services de données PAD. La radio numérique ne vous apporte pas seulement une radio dans une excellente qualité sonore, mais également des informations supplémentaires. Ces informations peuvent se rapporter au programme courant (p. ex. titre, interprête) ou peuvent être d'autre nature (p. ex. informations, météo, traffic, consels).
Réception radio DAB
Sélection et recherche de service
L'appareil démarre automatiquement la recherche de stations lorsqu'il est enclenché. Si aucune station n'est reçue, le message "No Signal" apparait sur l'afficheur. Ceci signifie qu'aucune réception n'est possible, ou seulement une réception très faible. Dans ce cas, vous devriez changer d'emplacement.
Comment utiliser le mode DAB
Pressez la touche MODE (4) le cas échéant de façon répétée pour commuter en mode DAB. Le symbole (DAB)appeaît sur l'afficheur.
Exécution d'une recherche automatique en mode DAB
Lors de la recherche automatique "Autoscan" AMS, tous les canaux DAB sont balayés et par conséquent toutes les stations sont trouvées.
Pressez brièvement la touche AMS (9). La recherche automatique est démarrée ; "DAB SCAN" apparait sur l'afficheur.
Les stations trouvées sont mémorisées automatiquement.
Remarque :
Le message "NO FOUND" apparait sur le visuel si aucune station ne peut etre trouvee.
Sélection des stations DAB
Les touches I , (8, 10) vous permettent de commuter entre les stations.
→ PTY (21) permet d'ouvrir la liste des stations. Vous pouvez défilier au sein de la liste en tournant le bouton de réglage SEL (3) et sélectionner la station d'écoute souhaitée en pressant sur SEL (3).
Comment
Vous pouze mémoriser jusqu'à 18 stations DAB. A cet égard, trois niveaux de mémorisation sont disponibles.
Comment sélectionner le niveau de mémorisation
Pressez la touche BAND (11) de façon répétée pour commuter entre les trois niveaux de mémorisation DAB 1, DAB 2 et DAB 3.
Mémorisation d'une station sur une touche PRESET
Réglez la station souhaitée au moyen des touches I▲, ▷■I (8, 10).
Pressez pendant env. 2 secondes la touche PRESET 1 ...6.
La station est mémorisée sur l'emplacement de programme régèle.
Sélection des stations PRESET méorisée
Vous pouvez selectionner une station mémorisée du niveau de mémorisation régle en pressant la touche PRESET 1 ... 6 (15) correspondante.
La station selectionnée et l'emplacement mémoire apparaisSENT sur I'afficheur.
Suppression d'un emplacement de programme méorisé
→ Mémorisez une nouvelle station sur la touche PRESET respective.
Suppression de toutes les stations DAB
Pressez la touche EQ (2) et maintenez-la enforcée. Toutes les stations DAB sont supprimées.
Comment afficher des informations sur l'afficheur
Pressez la touche DISP (6) de façon répétée pour afficher différentes informations pendant env. 5 secondes:
Infos DAB
Nom de la station
DLS : texte défilant avec des informations supplémentaires, qui sont évientuelles mises à disposition par les stations
Type de programme
Nom de l'ensemble / Multiplex
Puissance du signal
Niveau de mémorisation DAB actuel
Comment utiliser le mode FM
Remarque :
L'appareil recoit les fréquences FM 87,5-108 MHz et PO 522-1620 KHz.
Pour activer la radio, pressez le sélecteur MODE (4) de façon répétée. La fréquence ou le nom de la station apparait sur l'afficheur.
Comment sélectionner le niveau de mémorisation, régler la bande de fréquences
Pressez la touche BAND (11) de façon repétée pour commuter entre les niveaux de mémorisation FM 1, FM 2, FM 3 et MW (PO).
Réglage d'une station
Recherche automatique de stations
Une pression brève sur les touches I▲, >I (8, 10) (env. 1 seconde) permet de démarrer la recherche automatique. SEARCH apparaît sur l'afficheur. La recherche automatique peut uniquement tracer des stations dont le signal de réception est fort. Les émetteurs faibles ne peuvent être régés que manuellement.
Une nouvelle pression sur les touches I , I (8, 10) (env. 1 seconde) permet de poursuivre la recherche
automatique. Pendant la recherche automatique, le mode radio est coupé.
Sélection manuelle des stations
Pressez les touches I , (8, 10) et maintenez la touche enforcée. MANUAL apparaît sur l'afficheur ; de ce fait, la sélection manuelle des stations est activée.
Pressez les touches I▲, >I (8, 10) pour modifier pas à pas la fréquence de réception vers le haut ou vers le bas. Dans la bande FM, par pas de 0,05 MHz; dans la bande PO, par pas de 9 kHz (= réglage fin). De ce fait, vous pourrez également régler des émetteurs faibles dont vous connaissiez la fréquence.
Pour effectuer une recherche rapide en mode manuel, vous pouvez pressez les touches I<\triangleleft>, (8, 10) et les doivent enconcerées.
Remarque :
Si aucune touche n'est pressée pendant env. 5
seconds en mode manuel, l'appareil returne
automatiquement en mode de recherche automatique.
AUTO apparait sur I'afficheur.
Mémorisation des stations
La mémoire de programmes peutRemarque :
Comment sélectionner le niveau de mémorisation
Pressez la touche BAND (11) de façon répétée pour commuter entre les trois niveaux de mémorisation DAB 1, DAB 2 et DAB 3.Mémorisation d'une station sur une touche PRESET
Réglez la station souhaitée au moyen des touches I▲, ▷■I (8, 10). Pressez pendant env. 2 secondes la touche PRESET 1 ...6. La station est mémorisée sur l'emplacement de programme régèle.Sélection des stations PRESET méorisée
Vous pouvez selectionner une station mémorisée du niveau de mémorisation régle en pressant la touche PRESET 1 ... 6 (15) correspondante. La station selectionnée et l'emplacement mémoire apparaisSENT sur I'afficheur.Suppression d'un emplacement de programme méorisé
→ Mémorisez une nouvelle station sur la touche PRESET respective.Suppression de toutes les stations DAB
Pressez la touche EQ (2) et maintenez-la enforcée. Toutes les stations DAB sont supprimées.Comment afficher des informations sur l'afficheur
Pressez la touche DISP (6) de façon répétée pour afficher différentes informations pendant env. 5 secondes: Infos DAB Nom de la station DLS : texte défilant avec des informations supplémentaires, qui sont évientuelles mises à disposition par les stations Type de programme Nom de l'ensemble / Multiplex Puissance du signal Niveau de mémorisation DAB actuelComment utiliser le mode FM
Remarque :
L'appareil recoit les fréquences FM 87,5-108 MHz et PO 522-1620 KHz. Pour activer la radio, pressez le sélecteur MODE (4) de façon répétée. La fréquence ou le nom de la station apparait sur l'afficheur. Comment sélectionner le niveau de mémorisation, régler la bande de fréquences Pressez la touche BAND (11) de façon repétée pour commuter entre les niveaux de mémorisation FM 1, FM 2, FM 3 et MW (PO).Réglage d'une station
Recherche automatique de stations
Une pression brève sur les touches I▲, >I (8, 10) (env. 1 seconde) permet de démarrer la recherche automatique. SEARCH apparaît sur l'afficheur. La recherche automatique peut uniquement tracer des stations dont le signal de réception est fort. Les émetteurs faibles ne peuvent être régés que manuellement. Une nouvelle pression sur les touches I , I (8, 10) (env. 1 seconde) permet de poursuivre la recherche automatique. Pendant la recherche automatique, le mode radio est coupé.Sélection manuelle des stations
Pressez les touches I , (8, 10) et maintenez la touche enforcée. MANUAL apparaît sur l'afficheur ; de ce fait, la sélection manuelle des stations est activée. Pressez les touches I▲, >I (8, 10) pour modifier pas à pas la fréquence de réception vers le haut ou vers le bas. Dans la bande FM, par pas de 0,05 MHz; dans la bande PO, par pas de 9 kHz (= réglage fin). De ce fait, vous pourrez également régler des émetteurs faibles dont vous connaissiez la fréquence. Pour effectuer une recherche rapide en mode manuel, vous pouvez pressez les touches I<\triangleleft>, (8, 10) et les doivent enconcerées.Remarque :
Si aucune touche n'est pressée pendant env. 5 seconds en mode manuel, l'appareil returne automatiquement en mode de recherche automatique. AUTO apparait sur I'afficheur.Mémorisation des stations
La mémoire de programmes peutIl est possible de mémoriser respectivement 6 stations par niveau de mémorisation FM 1, FM 2, FM 3 ainsi que MW (PO).
En mode RADIO, réglez au moyen de la touche BAND (11) le niveau de mémorisation FM souhaité ou la réception PO.
Réglez la station souhaitée au moyen des touches I▲, ▷▶I (8, 10).
Pressez pendant env. 2 secondes la touche PRESET 1 ...6 (15).
La station est mémorisée sur l'emplacement de programme régle.
→ Mémorisation d'autres stations : Répéter le processus.
Affichage des stations PRESET mémorisées
Vous pouvez selectionner une station mémorisée du niveau de mémorisation régle en pressant la touche PRESET 1 ... 6 (15) correspondante.
L'afficheur présente la chaine régée et l'emplacement du programme méorisé.
Remarque :
Si la station dispose d'un signal RDS, la fréquence d'émission avec le signal de réception le plus fort est réglée automatiquement.
Effacement d'un emplacement de programme méorisé
→ Mémorisez une nouvelle station sur la touche PRESET respective.
Comment mémoriser des stations automatiquement
Lors de la recherche automatique "Autoscan" AMS, les 6 stations avec le signal le plus fort sont recherchées sur l'ensemble de la bande de fréquences. Les stations trouvées sont mémorisées automatiquement sur les touches PRESET correspondant au niveau de mémorisation régle.
Pressez la touche AMS (9) et maintenez-la enfoncée.
La recherche automatique est démarrée; SEARCH apparait sur l'afficheur.
Les stations trouées sont mémorisées automatiquement dans l'ordre sur les touches PRESET 1 ...6 (15).
Àprous la fin de la recherche, les différentes stations PRESET sont brievement restituees dans l'ordre.
Pressez à nouveau la touche (9) pour annuler le processus.
Brève restitution des stations PRESET
Pressez brievement la touche AMS (9).
Les différentes stations PRESET sont brièvement affichées dans l'ordre.
Pressez à nouveau la touche AMS (9) pour annuler le processus.
Remarque :
Si l'intensité du signal est trop faible, la station n'est pas restitué.
Réception FM avec informations RDS
Le système RDS est un procédé de transmission d'informations complémentaires via l'émetteur FM. Les stations émettrices avec système RDS émettent p. ex. leur nom de station ou le type de programme. Ces informations sont affichées sur l'afficheur.
L'appareil peut reconnaître les informations RDS :
PI (indicatif d'émission pour l'identification de la station),
PS (nom de la station),
- PTY (type de programme),
- TA (Traffic Announcement, flash d'informations routières),
- AF (fréquences alternatives).
Types de programmes :
| Type | Contenu | PRESET |
| NEWS | Stations d'informations | 1 |
| AFFAIRS | Stations économiques | 1 |
| INFO | Informations, conseils d'utilisation | 1 |
| SPORT | Stations de sports | 2 |
| EDUCATE | Conseils en EDUCation | 2 |
| DRAMA | Pièces de théâtre | 2 |
| CULTURE | Stations de culture | 3 |
| SCIENCE | Stations de sciences naturelles | 3 |
| VARIED | Stations de divertissement | 3 |
| POP M | Musique pop | 1 |
| ROCK M | Musique rock | 1 |
| EASY | Musique easy | 2 |
| LIGHT M | Musique légère | 2 |
| CLASSICS | Symphonies et opéras | 3 |
| OTHER M | Jazz, musique folklorique, country | 3 |
| WEATHER | Informations météo | 4 |
| FINANCE | Stations économiques | 4 |
| CHILDREN | Stations pour enfants | 4 |
| SOCIAL A | Société | 5 |
| RELIGION | Religion | 5 |
| PHONE IN | 5 | |
| TRAVEL | Voyages | 6 |
| LEISURE | 6 | |
| JAZZ | Musique jazz | 4 |
| COUNTRY | Musique country | 4 |
| NATIONAL | 5 | |
| OLDIES | Oldies | 5 |
| FOLK | Musique folklorique | 6 |
| DOCUMENT | 6 |
Recherche d'après le type de programme
Remarque :
Le tuner peut effectuer une recherche d'après le type de programme. La recherche est uniquement possible pour les stations mémorisées. Le cas échéant la recherche ne fonctionnera pas correctement, en cas de faible intense du signal de la station régée.
Pressez la touche PTY (21); POP M ou NEWS apparait sur l'afficheur.
Pressez le cas échéant à nouveau la touche PTY (21) pour commuter entre recherche de musique POP M ou émissions d'informations NEWS.
Une pression sur les touches PRESET 1 ... 6 (15) permet de démarrer la recherche d'après type de programme.
Remarque :
- Affection des touches PRESET, voir tableau.
La recherche automatique s'arrête lorsqu'une station correspondant au type de programme recherche a ete trouvée. PTY NONE apparait brièvement sur l'afficheur si aucune station correspondante n'est trouvée. L'appareil returne à la derniere station écoutee.
Réglage AF (fréquence alternative)
Si le signal émetteur est faible, l'appareil recherche automatiquement dans la bande de fréquences un signal plus fort de la station.
Pressez la touche AF/REG (20) pour activer cette fonction ; le symbole "AF" apparait sur l'afficheur.
Lorsque le signal de la station est faible, le symbole AF commence à clignoter. Le tuner recherche automatiquement un signal alternatif plus fort de la station dans la plage de fréquences.
Le message TRAFFIC apparait sur le visuel si un flash d'informations routières est reçu. Le volume sonore est adapté au niveau préréglé si vous avez abaissé le volume sonore.
Réglage REG (contenus de programmes régionaleux)
Certaines stations changent leurs contenus de programmes en fonction de la région d'émission et de l'heure de diffusion.
Pressez la touche AF/REG (20) et maintenez-la enforcée pour activer cette fonction ; le symbole "REG" apparait sur l'afficheur.
Si un programme régional est émis, celui-ci est reçu lorsque cette fonction est activée. Si la fonction REG est désactivée, vous écoutez le programme normal.
Radioguidage TA
L'activation de la fonction "Radioguidage TA" permet d'interrompree la lecture / écoute en cours (p. ex. station sans radioguidage, lecture CD / USB / SD / MMC, source externe) dés que le tuner detecte un flash d'informations routières.
Pressez la touche TA (19) pour activer cette fonction ; le symbole "TA" apparait sur l'afficheur.
→ Si vous souhaitez couper le flash d'informations routières en cours et revenir à votre lecture / écoute sans désactiver complètement la fonction TA, pressez brièvement la touche TA (19).
Pressez à nouveau la touche TA (19) pour désactiver cette fonction ; le symbole "TA" disparaît sur l'afficheur.
EON TA LOCAL / DX
En cas d'un flash d'informations routières (TA), l'appareil commute automatiquement au sein d'un réseau d'émetteurs d'une station non émettrice de radioguidage vers une station émettrice de radioguidage correspondante du réseau d'émetteurs.
Après l'information traffic, le programme écoute aparavant est à nouveau activé.
Pour activer cette fonction, presse la touche TA et maintenez la touche enforcée ; le symbole "EON" apparait sur l'afficheur.
Comment faire fonctionner le lecteur de CD
Remarques générales concernant les CD / CD MP3
L'appareil est approprié pour des CD musicaux
contenant des données audio (CD-DA ou MP3 pour CD-
R et CD-RW). Les formats MP3 doivent être créés selon
la(normeISO9660niveau1ouniveau2.LesCD
multisessions ne sont pas lisibles avec l'appareil.
Les termes "Album" et "Titre" sont utilisés en mode MP3.
"Album" correspond au repertoire sur le PC et "Titre" au fichier sur le PC ou à un titre CD-DA.
L'appareil trie les albums ou les titres d'après les noms,
dans l'ordre alphabetique. Si vous souhaitez un ordre différent, renommez le titre ou l'album et placez un numéro devant le nom.
Lors de la gravure de données audio sur des CD-R et CD-RW, il peut se produit des problèmes risquant
d'affector la restitution correcte. Ces problèmes sont dus à des défauts de paramétrage du logiciel et du matériel
ou bien aux CD vierges utilisés. Si ce type de problème
se produit, contactez le service après-vente de votregraveur de CD et du logiciel de gravure, ou bien
recherche des informations à ce sujet, par exemple sur Internet.
Remarque :
Si vous confectionnez des CD audio, respectez les dispositions légales et ne violez pas de droits d'auteur.
Maintenez le bloc de commande toujours fermé, pour éviter l'accumulation de poussières sur l'optique laser.
L'appareil peut dire des CD avec des fichiers MP3 et des CD audio normaux (CD-DA). D'autres extensions de fichiers telles que p. ex. .doc, .txt, .pdf, etc., ne sont pas supportées. Les fichiers musicaux ou les listes de lecture avec les extensions .AAC, .DLF, .M3U et
*.PLS ne peuvent pas etre lus. L'appareil lit etalement les CD en mode mixte (audio / données).
Remarque : Compte tenu de la multitude de logiciels d'encodage différents, il n'est pas possible de garantir que tous les fichiers MP3 puissant etre lus sans dérangements.
En cas de titres / fichiers défectueux, la lecture est poursuivie avec le titre / fichier suivant.
Si vous gravez des CD, faites-le de préférence à basse vitesse et créez le CD en mode monosession puis finalisez-le.
L'appareil dispose d'une fonction ESP à des fins de lecture sans dérangements. La fonction ESP ne corige pas des erreurs résultat de defaults, de disques rayés ou encrassés.
Quels disques pouvez-vous utiliser
Le lecteur de CD est compatible avec les medias CD, CD-R/RW et CD MP3. Vous pouze dire tous ces CD avec l'appareil sans adaptateur.
Ne lisez pas d'autres supports tels que des DVD, etc.

Taille de disque 12 cm
durée de lecture 74 minutes max.
Remarque :
Dans le cas de CD MP3, la qualité d'écoute dépend de la configuration du début binaire et du logiciel de gravure utilisé.
Comment insérer les disques
Pour insérer des CD, pressez la touche (7) OPEN; le bloc de commande est déverrouillé.
Le bloc de commande se rabat vers l'avant. Le mouvement du bloc de commande ne doit pas etre géné à cette occasion.
Remarque :
Insérez avec précaution le CD avec le côte imprimé vers le haut dans l'introducteur automatique jusqu'à ce qu'une légère résistance soit perceptible.
Le CD est inséré automatiquement et charge; CDP PLAY apparait sur l'afficheur pendant le processus de chargement. Fermez le bloc de commande.
Remarque:
Pressez le cas échéant le sélecteur MODE (4) de façon répétée, jusqu'à l' apparition de CDP PLAY sur l'afficheur.
Avant de manipuler l'appareil, attendez que le contenu complet du CD ait eté lu, afin de garantir que toutes les informations nécessaires du CD ont eté lues. Avec les CD MP3, ce processus peut durer un certain temps.
CommentzheimerlesCD
Pour prélever des CD, pressez la touche (7) OPEN; le bloc de commande est déverrouillé.
Rabattez le bloc de commande vers l'avant.
Pressez la touche EJECT (26) et prélevez avec précaution le CD en le tenant par les bords.
Fermez le bloc de commande.
Comment lore un disque
Si le CD est mal inséré ou si le CD est défectueux, l'indication "ERROR" apparait sur l'afficheur.
La lecture démarre automatiquement; sinon, pressez la touche II (12).
L'appareil démarre la lecture du premier morceau. Le nombre du titre actuel ainsi que la durée de lecture actuelle apparaisent sur l'afficheur.
Dans le cas de CD MP3, MP3 et le numéro du titre apparaissant en alternance avec le nom du fichier.
→ Si vous souhaitez faire une pause de lecture, pressez à nouveau la touche (12). L'appareil interrupt la lecture. S-PAUSE apparait sur l'afficheur.
Pour poursuivre la lecture, pressez à nouveau la touche (12).
Comment sélectionner des titres
→ Si vous souhaitez sauter au titre suivant, pressez une seule fois la touche (10).
→ Si vous souhaitez sauter au début du titre, pressez une seule fois la touche I▲▲ (8).
→ Si vous souhaitez sauter au titre précédent, pressez deux fois la touche 1 (8) à intervalle court.
L'afficheur indique le numero du titre choisi.
Appuyez plusieurs fois jusqu'à ce que le numéro du titre recherché s'affiche.
Saut de titre +10 (CD audio)
→ Si vous souhaitez sauter de 10 titres vers l'avant ou vers l'arrière, pressez une seule fois la touche FOL+ 6 (18) ou la touche FOL- (17).
Recherche rapide en avant ou en arrêté
Vous pouvez effectuer une recherche rapide vers l'avant ou vers l'arrière dans le morceau en cours pour chercher un passage spécifique. A cette occasion, la musique n'est pas diffusée par les haut-parleurs.
Pour l'avance rapide, pressez la touche
I (10) et maintenez la touche enfoncée jusqu'à ce que vous ayez trouve l'endetroit souhaite.
Pour le retour rapide, pressez la touche (8) et maintenez la touche enforcée jusqu'à ce que vous ayez trouve l'endroit souhaité.
Relâchéz la touche. La lecture redémarre à cet endroit.
Selection d'un album MP3
Pour sélectionner des albums MP3, presse la touche FOL+ 6 (18) ou la touche FOL- (17).
L'album suivant ou precedent est seLECTIONné.
Comment utiliser la fonction de répétition
Répétition de la plage
→ Sélectionnez le titre sur l'appareil.
Le numero du titre choisi s'affiche.
Pressez la touche II (12).
Pressez la touche RPT (14). S-RPT apparait sur l'afficheur.
La lecture du titre sélection est repétée.
Répéter un album (uniquement CD MP3)
Pressez la touche RPT (14) et maintenez-la enfoncée. D-RPT apparait sur l'afficheur.
La lecture de l'album est repétée.
Terminer la fonction de répétition
Pressez la touche RPT (14); l'affichage de répétition n'est plus affché.
Comment utiliser le générateur aléatoire
Le générateur aléatoire permet de dire les morceaux d'un CD dans un ordre aléatoire.
Pressez en mode PLAY la touche SHF (16).
Les titres sont restitués dans un ordre aléatoire. S- SHF apparait sur l'afficheur.
Restitution des titres d'un album dans un ordre quelconque
Pressez en mode PLAY la touche SHF (16) et maintenez-la enfoncée.
Les titres de l'album sont restitués dans un ordre aléatoire. D-SHF apparait sur l'afficheur.
Fin
Pour arrêter la lecture aléatoire des titres, pressez à nouveau la touche SHF (16).
Comment dire le début de chaque titre (INTRO)
Pressez la touche SCN (13).
Si vous presse la touche SCN (13) pendant la lecture, la fonction commencera avec le titre en cours de lecture.
La fonction INTRO lit chaque titre pendant 10 secondes. S-SCN apparait sur l'afficheur.
Pour arrêter la fonction, pressez à nouveau la touche SCN (13).
Lecture du début de chaque titre d'un album
Pressez la touche SCN (13) et maintenez-la enfoncée.
La fonction INTRO lit chaque titre de l'album pendant 10 secondes. D-SCN apparait sur l'afficheur.
Fin
Pour arrêter la fonction, pressez à nouveau la touche SCN (13).
Comment sélectionner des titres MP3
Pressez la touche AMS (9). MP3 T★ apparait sur l'afficheur ; le symbole d'étoile clignote.
Tournez le bouton de réglage (3) pour sélectionner un numéro de titre et validez en pressant le bouton de réglage (3) ou la touche BAND (11).
Le titre souhaïte est lu.
Vous pouvez également entraire directement le numero du titre :
Pressez tout d'abord la touche AMS (9) et entrez le numéro du titre à l'aide des touches suivantes:
| Touche | Décimale | Touche | Décimale |
| 1 | 1 | 6 | 6 |
| 2 | 2 | MODE | 7 |
| 3 | 3 | I | 8 |
| 4 | 4 | ▶ | 9 |
| 5 | 5 | DISP | 0 |
Terminate votre entrée en pressant le bouton de réglage (3) ou la touche BAND (11).
Comment dire des CD en mode mixte
L'appareil restitue des CD contenant aussi bien des titres MP3 que des titres audio numériques (CDDA, format WAV).
Après l'insertion d'un CD en mode mixte, l'appareil restitue tout d'abord les titres audio numériques (CDDA).
Vous pouvez commuter entre la lecture des titres audio numériques (CDDA) et la lecture des titres MP3 :
Pressez en mode PLAY la touche FOL- (17) ou la touche FOL+ (18) et maintenez la touche enfonnée.
Comment utiliser la fonction USB
Remarque :
La taille de la mémoire du support de données USB est limitée à 4 Go. Compte tenu de la multitude de modèles différents des supports de données USB, il n'est pas possible de garantir que chaque modèle soit supporté. Les appareils USB version 1.0 et 2.0 sont supportés.
Lors du raccordement de supports de données USB, il peut arriver que l'appareil ou le support de données se "bloque" suite à la présence d'électricité statique. Dans ce cas, effectuez un reset, voir p. 18.
Lors du processus de chargement du support USB, ne pas toucher ou-retirer le support USB!
Si vous utilisez un lecteur MP3 avec un accumulateur intégré, il convient de le retirer auparavant! Dans le cas contraire, il risque d'être détruit!
Insertion du support de données
Commuter le cas échéant en mode USB au moyen du sélecteur MODE (4).
Connectez le support de données USB au port (23). Les données du support de données sont chargées.
Avant de manipuler l'appareil, attendez que le contenu complet a eté lu, afin de garantir que toutes les informations nécessaires du support de données ont eté lues. Si aucun support de données n'est connecté ou ne peut eté lu, l'affichage "NO FILE" apparait sur l'afficheur (4). Retirer le cas échéant le support USB et le reconnectcer.
La lecture du premier titre démarre automatiquement.
Fonctions
La suite de la commande ainsi que les fonctions de lecture sont décrites au chapitre "Comment dire un disque", voir p. 34.
Prélevement du support de données
Commutez au moyen du sélecteur MODE (4) vers une autre source et retirez le support de données USB en le débranchant.
Comment utiliser la fonction SD/MMC
Insertion du support de données
Attention!
Si la carte mémoire est introduite à l'envers dans le lecteur de carte, elle n'est pas détectée. La carte et les données qui s'y trouvent peuvent être endommagées.
Remarque :
Laaille mémoire des cartes est limitée sur les supports de données à max. 4 Go. Les supports SDHC ne sont pas supportés.
Pour utiliser des supports SD/MMC, presse la touche (7) OPEN; le bloc de commande est déverrouillé.
Rabattez le bloc de commande vers l'avant. Son mouvement ne doit pas etre genez.
Insérez la carte dans le logement de carte SD (24) avec l'inscription vers la droite, jusqu'à ce qu'elle s'engage.
Fermez le bloc de commande.
Pressez le cas échéant de façon répétée le/selecteur MODE (4) pour commuter en mode SD/MMC.
Le support de données est lu.
La lecture du premier titre démarre automatiquement.
Fonctions
La suite de la commande ainsi que les fonctions de lecture sont décrites au chapitre "Comment dire un disque", voir p. 34.
Prélevement du support de données
Commutez au moyen du sélecteur MODE (4) vers une autre source et pressé le support de données avec précaution dans l'appareil jusqu'à ce qu'un "clic" soit audible.
→ Prélevez ensuite la carte en la retardant.
Comment nettoyer l'appareil
Attention!
N'utilisez pas d'éponce à gratter, de poudre à récurer ni de solvant tel que l'alcool ou l'essence.
Nettoyez le boitier à l'aide d'un chiffon doux légèrement humide.
Evitez le contact direct des contacts du bloc de commande avec la peau.
Remarques concernant les CD
Toujours garder le CD dont son emballage et ne le saisir que par les bords. La surface qui présente les couleurs d'un arc-en-ciel ne doit pas ettre touchee et doit always bepropre. Ne collez pas de papier ni de bande adhesive sur le cote etiquette du disque. Le CD doit etre tenu à l'abri du rayonnement solaire direct et des sources de chaleur telles que les chauffages.
Le CD ne doit également pas se couver dans une voiture stationnée en plein soleil car la température à l'intérieur du vehicule peut être extrémement élevé. Nettoyez les empreintes digitales et la poussière sur le côté enregistré à l'aide d'un chiffon de nettoyage propre et sec.
Pour le nettoyage des CD, n'utilisez pas de produits de nettoyage pour disques tels que des sprays pour disques, ni de liquides de nettoyage, de sprays antistatiques ou de solvants tels que l'essence, ni de diluants ou d'autres produits chimiques disponibles dans le commerce. Les tâches tenaces peuvent eventuellement être enlevées à l'aide d'une peau de chamois humide.
Essuyez les disques en allant du centre vers les bords.


N'essuyez pas en faisant des mouvements circulaires, car vous provoqueriez des rayures qui généraient ensuite des erreurs à la lecture.
Comment remédier aux erreurs
Si l'appareil ne fonctionne pas comme prévu, contrôle-le au moyen des tableaux suivants.
Si vous ne pouvez pas éliminer le défaut, même après les contrôles décrits, veuillez contacter le fabricant.
Problèmes avec l'appareil
Symptôme
L'appareil ne peut pas etre mis en marche.
Cause possible / remède
L'appareil n'est pas alimenté en courant.
Mettre le contact d'allumage.
Contrôler le fusible et le rempla.
le cas échéant.
Aucun son n'est audible.
Augmentez le volume.
Le cas échéant, la source
appropriée n'est pas sélectionnée.
L'afficheur n'est pas activé, les touches sont sans fonction, message d'erreur sur l'afficheur.
Effectuer un reset de l'appareil, voir p. 18.
| Symptôme | Cause possible / remède |
| Un bruit parasite est audible. | Un téléphone portable émet à proximité de l'appareil ou un autre apparéil émet des ondes radio parasites.Eloignez le téléphone portable ou l' apparéil parasite de l'environnement de l' apparéil. |
| D'autres dérangements de fonctionnement, des bruits forts ou un dérangement de l'afficheur apparaisent. | Bloc de commande pas inséré correctement ou pas verrouillé.Voir p. 17. |
| Des composants électroniques de l' apparéil sont en dérangement.Coupez le contact d'allumage et remettez-le. Effectuer le cas échéant un reset, voir p. 18. |
Problèmes avec la radio
| Symptôme | Cause possible /.Remède |
| L'appareil ne recoit aucune station. | L'appareil ne se trouve pas en mode radio.Commutez au moyen du sélecteur MODE en mode FM ou PO. |
| Le son est faible ou de mauvaise qualité. | D'autres appareils, p. ex. un portable, perturbent la réception.L'antenne n'est pas raccordée correctement. |
Problèmes avec le lecteur CD
| Symptôme | Cause possible / remède |
| Le CD n'est pas lu ou saute lors de la lecture. | L'appareil ne se trouve pas en mode CD. Le CD inséré n'est pas conforme. |
| Le CD est mal placé. Insérez le CD, l'étiquette étant tournée vers le haut. | |
| Le CD est sale ou défectueux. Nettoyez le CD, utilisez un autre CD. | |
| De l'humidité s'est formée dans le compartment CD. Prélevez le CD et laissez le compartment CD sécher pendant env. 1 heures avec le bloc de commande ouvert. | |
| La durée de lecture du CD est supérieure à 74 minutes. | |
| Le CD ne peut pas être inséré. Un CD se trouve déjà dans le lecteur. Le retarder au moyen de la touche EJECT. |
| Symptôme | Cause possible / remède |
| Il y a des coupures de son. | Le volume sonore est régle trop haut.Réduisez le volume sonore. |
| Le CD est endommagé ou sali.Nettoyez le CD ou changez-le.Température trop élevé. Aérer le vehicule et attendre jusqu'à ce que l'habitacle soit refroidi. |
Problèmes avec les supports de données USB/SD
| Symptôme | Cause possible / remède |
| Pas de lecture du support de données USB possible. | L'appareil ne se trouve pas en mode USB/SD. Commuter au moyen du sélecteur MODE vers la source correspondante. |
| Support non inséré ou vierge. Insérer correctement le support de données ou y enregistrrer des données musicales. |
\section*{Caracteristiques techniques}
| Dimensions de l'appareil (largeur x profondeur x hauteur, sans bloc de commande) | 178 x 170 x 55 mm |
| Poids de l'appareil | env. 1,6 kg |
| Tension : | courant continu 12 V, max. 15 A |
| Mise à la terre : | masse négative |
| Puisance de sortie : | 4 x 40 W max. |
| Conditions ambantes : | +0 °C à +40 °C 5 % à 90 % d'humidité relative (sans condensation) |

CE
| Radio : | |
| Fréquence de réception analogique : | FM 87,5–108 MHzPO 522–1620 KHz |
| Fréquence de réception numérique : | BANDE III (Europe) :DAB 174–240 MHz |
| Antenne : | FM 75 OHMSantenne de vitre DAB, antenna extérieure DAB, adaptateur d'antenne |
| CD | plage de transmission 40 Hz – 18 kHz |
| Laser : | longueur d'onde 655 nm, classe 1 |
| Débit binaire de lecture max. MP3 | 256 kbps |
| Prise de raccordement AUX : | fiche jack 3,5 mm |
Sous reserve de modifications techniques et d'erreurs. Les dimensions sont des valeurs approximatives.
Ce produit est conforme aux normes suivantes :
2004/104/CE:2004
CISPR 2005:2002
ISO 7637-2:2004
et à la directive sur le marquage CE.
Comment contacter le fabricant
DGC GmbH
Consignes d'élimination
Elimination de l'emballage
Votre nouvel apparéil a été protégé par un emballage lors de son acheminement. Tous les matériaux utilisés sont compatibles avec l'environnement et recyclables. Veuillez apporter votre contribution et éliminez l'emballage de façon respectue de l'environnement. Concernant les moyens actuels d'élimination des déchets, informez-vous auprès de votre revendeur ou concernant votre installation de gestion de déchets communale.

Danger d'étouffement!
Ne laisses pas l'emballage et ses éléments à des enfants.
Danger d'étouffement par les films ou d'autres matérieliaux d'emballage.
Mise au rebut de l'appareil
Les apparèils usagés ne sont pas des déchets sans valeur. Une élimination respectue de l'environnement permit de recycler des matières brutes précieuses. Renseignez auprès de l'administration de votre ville ou de votre commune concernant les possibités d'une élimination réglementaire et respectue de l'environnement de l'appareil. Les piles doivent être retirees de l'appareil avant l'élimination de celui-ci.

Cet apparéil est marqué selon la directive 2002/96/CE concernant les apparéils électriques et électroniques usages (WEEE).
Ce produit, arrivé en fin de vie, ne doit pas être éliminé par le biasis des ordures menagères ordinaires ; il doit être remis à un point de collecte prévoyant le recyclage d'appareils électriques et électroniques. Le symbole figurant sur le produit, dans le manuel d'utilisation ou sur l'emballage, attire votre attention à cetégard. Les matériaux sont recyclables conformément à leur marquage. Avec la réutilisation, le recyclage des matériaux ou d'autres formes de recyclage d'appareils usages, vous apportez une contribution importante à la protection de notre environnement.
Notice Facile