DAB CAR 1 - DAB-Radioempfänger DUAL - Kostenlose Bedienungsanleitung
Finden Sie kostenlos die Bedienungsanleitung des Geräts DAB CAR 1 DUAL als PDF.
Benutzerfragen zu DAB CAR 1 DUAL
0 Frage zu diesem Gerät. Beantworten Sie die, die Sie kennen, oder stellen Sie Ihre eigene.
Eine neue Frage zu diesem Gerät stellen
Laden Sie die Anleitung für Ihr DAB-Radioempfänger kostenlos im PDF-Format! Finden Sie Ihr Handbuch DAB CAR 1 - DUAL und nehmen Sie Ihr elektronisches Gerät wieder in die Hand. Auf dieser Seite sind alle Dokumente veröffentlicht, die für die Verwendung Ihres Geräts notwendig sind. DAB CAR 1 von der Marke DUAL.
BEDIENUNGSANLEITUNG DAB CAR 1 DUAL
These Bedienungsanleitung hilft Ihnen beim
bestimmungsgemäßen und
- sicheren
Gebrauch Ihres Autoradios, im folgenden Anlage oder Gerät genannot.
Die Zielgruppe dieser Bedienungsanleitung
Die Bedienungsanleitung richtet sich an jeder Person, die das Gerät
einbaut,
bedient,
reinigt
oder entsorgt.

Vorsicht!
Entfermen Sie die Transportsicherung, bevor Sie das Gerät in Betrieb besteht, siehe S. 15.
Die Gestaltungsmerkmale dieser Bedienungsanleitung
Verschiedene Elemente der Bedienungsanleitung sind mit festgelegten Gestaltungsmerkmalen versehen. So können sie nicht feststellen, ob es sich um
normalen Text,
Aufzahlungen oder
Handlungsschritte
handelt.

Warning!
Das Gerät arbeitet mit unsichtbarem Laserlicht.
Vorsicht, Laserstrahlung im Inneren des Gerätes. Zur Vermeidung von Strahlungsschäden darf das Gehäuse nur von qualifiziertem Fachpersonal geöffnet werden.
Sichtbare und unsichtbare Laserstrahlung bei offenem Gerät, Defekt bzw. bei Umgehen der Verriegelung.
Setzen Sie sich nicht dem Strahl direkt aus!
-> Informationsetikett auf der Geräteunterseite.
Inhaltsverzeichnis
Geräteübersicht 5
Wichtige Hinweise 8
Sicherheitshinweise 8
Die Beschreibung des Gerätes 13
Der Lieferumfang 13
Die besonderen Eigenschaften des Gerätes 13
Wie Sie das Gerät zum EinbauVBoreiten 14
Einbau der DAB Antenne 14
Einbau des Gerätes 15
Frontmontage 15
Rückseitige Montage 17
Bedienteil ab- und anbauen 17
Wie Sie allgemeine Geräte-Funktionen bedieren....19
Wie Sie das Gerät ein-/ausschalten 19
Wie Sie die Quelle einstellen 19
Wie Sie die Lautstärke einstellen 19
Wie Sie den Klang einstellen 19
Wie Sie Loudness einschalten 19
Wie Sie die Soundeffekte einstellen 19
Automatische Telefon-Stummschaltung 20
Wie Sie Menu-Einstellungen vornehmen 20
Speicherfunktion 22
Wie Sie Display-Informationen einblenden 22
Wie Sie eine externe Tonquelle anschreiben 22
Wasist DAB 23
Wie Sie den DAB-Modus bedieren 24
Wie Sie einen Suchlauf bei DAB durchführten 24
Wie Sie DAB-Sender auf die PRESET-Tasten
speichern 24
Wie Sie Display-Informationen einblenden 25
Wie Sie den UKW-Modus bedieren 26
Wie Sie einen Sender einstellen 26
Wie Sie Sender speichern 27
Wie Sie Sender automatisch speichern 27
UKW-Empfang mit RDS-Informationen 28
SuchenachProgrammtyp 29
Einstellung AF (Alternative Frequenz) 30
Verkehrsfunk TA 30
Wie Sie den CD-Player bedieren 32
Allgemeine Hinweise zu CDs/MP3-CDs 32
Welche Discs Sie verwenden konnen 33
Wie Sie Discs einlagen 33
Wie Sie Discs entnahmen 34
Wie Sie eine Disc wiedergeben 34
Wie Sie Titel einstellen 34
Wie Sie die Wiederholungsfunktion nutzen 35
Wie Sie den Zufallsgenerator nutzen 36
Wie Sie Titel anspielen (INTRO) 36
Wie Sie MP3-Titel wahlen 37
Wie Sie Mixed-Mode-CDs spielen 37
Wie Sie die USB-Funktion bedieren. 38
Speichermedium einsetzen 38
Funktionen 38
Wie Sie die SD/MMC-Funktion bedieren. 39
Speichermedium einsetzen 39
Funktionen 39
Wie Sie das Gerät reinigen 40
Hinweise zur CD 40
Wie Sie Fehler beseitigen 41
Technische Daten 43
Entsorgungshinweise 44

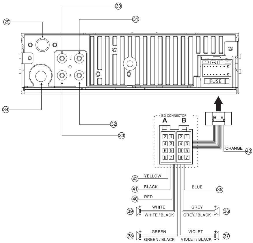
Geräteübersicht

| 1 | ⓪ | Power On/Off |
| 2 | EQ | Equalizer-Klangfunktion |
| 3 | PUSH SEL | Drehen: Lautstärkeregler Drücken: Klangeinstellung öffnen, mit Drehen/Drücken Menu wählten, Eingabe bestätigten |
| 4 | MODE | Betriebsartwahlschalter RADIO, DAB+, CD, USB, SD/MMC, AUX |
| 5 | Display | |
| 6 | DISP | Display-Informationen einblenden |
| 7 | ◇ | OPEN, Bedienteil ausklappen |
| 8 | ◇◇ | CD/USB/SD: Titelwahl, Suchlauf Radio: Freqenz einstellen, Sendersuchlauf |
| 9 | AMS | Automatische Sendersuche mit Senderspeicherung, PRESET |
| 10 | ◇◇◇ | CD/USB/SD: Titelwahl, Suchlauf Radio: Freqenz einstellen, Sendersuchlauf |
| 11 | BAND | Drücken: Bandwahl UKW / MW gedrückt halten: Loudness On/Off |
| 12 | 1 / ◆II | CD/USB/SD: PLAY / PAUSE |
| 13 | 2 / SCN | SCAN-Anspielfungtion |
| 14 | 3 / RPT | REPEAT, Wiederholfunktion |
| 15 | 1 ... 6 | Programmierte Sender, PRESET-Radiostationen |
| 16 | 4 / SHF | SHUFFLE, Zufallswiedergabe |
| 17 | 5 / FOL- | Voriges Album MP3, USB, SD |
| 18 | 6 / FOL+ | Nächstes Album MP3, USB, SD |
| 19 | TA | TRAFFIC ALARM: Verkehrsfunkbereitschaft ein/aus |
| 20 | AF/REG | Drücken: Alternativ-Frequenz suchen ein/aus Gedrückt halten: Regional-Modus ein/aus |
| 21 | PTY | RDS-Programtyp darstellen/suchen |
| 22 | AUX IN | Anschluss externe Quelle 3,5 mm Klinkenstecker |
| 23 | USB-Anschluss | |
| 24 | SD/MMC-Speicherkartenschacht | |
| 25 | CD-Fach | |
| 26 | ▲ | EJECT: CD auswerfen |
| 27 | LED: Diebstahl-Abschreckung | |
| 28 | RESET | Gerät zurücksetzen: nach Einbau, Tasten ohne Funktion, Fehlersymbol im Display |
Anschlüsse

| Farbe | ||
| 29 | Anschluss DAB-Antonne | |
| 30 | Weiß | Lautsprecher RCA, Front links |
| 31 | Weiß | Lautsprecher RCA, Rear links |
| 32 | Rot | Lautsprecher RCA, Rear rechts |
| 33 | Rot | Lautsprecher RCA, Front rechts |
| 34 | Anschluss UKW-Antenne | |
| Stockerbelegung ISO-Stecker | ||
| 35 | Blau | Zur Antenne |
| 36 | Grau | FRONT 4 Ohm |
| 37 | Violett | REAR 4 Ohm |
| 38 | Grün | REAR 4 Ohm |
| 39 | Weiß | FRONT 4 Ohm |
| 40 | Rot | ACC (Accessory) |
| 41 | Schwarz | GND B- (Ground) |
| 42 | Gelb | Batterie B+ |
| 43 | Orange | Telefon-Stummschaltung |
Wichtige Hinweise
Lesen Sieitte alle Sicherheitshinweise sorgfaltig durch und bewahren Sie diese fur spate Fragen auf. Befolgen Sie immer alle Warnungen und Hinweise in dieser Bedienungsanleitung. Das Gerat ist nur fur den in dieser Anleitung beschrieben Zweck vorgesehen. Der Hersteller kann nicht fur Schaden haftbar gemacht werden, die durch unsachgemessen oder leichtsinnigen Gebrauch entstehen

Sicherheitshinweise
Die Verkehrssicherheit ist oberstes Gebot. Bedieren Sie das Autoradio nur, wenn es die Verkehrslage zulässst.
- Machen Sie sich vor Fahrtantritt mit dem Gerät vertraut.
- Akustische Warnsignale der Polizei, Feuerwehr und von Rettungsdiensten müssen im Fahrzeug rechtzeitig wahrgenommen werden können. Horen Sie deshalb während der Fahrt Ihr Programm in angemessener Lautstärke.
- Dieses Produkt ist für den Betrieb mit einer 12 V Batterie mit negativer Batterieklemme an Masse ausgelegt. Beteiben Sie diese Produkte niemals mit einem anderen Batteriesystem, wie zum Beispiel einer 24 V Batterie.
- Schieben Sie niemals Fremdgegenstände in den CD-Einzug diesen Gerätes ein.
Für die Dauer der Montage und des Anschlusses beachten Sieitte folgende Sicherheitshinweise. Dabei die Sicherheitshinweise des Kfz- Herstellers beachten.

Trennen Sie vor dem Einbau das Kabel von der (-) Batterieklemme ab.
Der Einbau bei angeschlossener negativer (-) Batterieklemme kann zu elektrischen Schlägen und Verletzungen aufgrund von Kurzschlüssen führen. Manche mit elektrischem Sicherheitssystem ausgerüstete Kraftfahrzeuge erfordern bestimmte Vorgänge für das Abtrennen der Batterieklemmen.
NICHTEINHALTUNG DIESES VORGANGES KANN ZU UNERWARTETER AKTIVIERUNG DES
ELEKTRISCHEN SICHERHEITSSYSTEMS FÜRHREN, WODURCH ES ZU BESCHÄDIGUNG DES FAHRZEUGES UND ZU PERSONLICHEN VERLETZUNGEN SOGAR MIT TODESFOLGE KOMMEN KANN.
- Verwenden Sie keine die Sicherheit des Fahrzeuges betreffenden Komponenten (Kraftstofftank, Bremsen, Radaufhängung, Lenkrad, Pedale, Airbag usw.) für die Verdraughtung oder die Befestigung des Produktes oder seines Zubehörns.
- Die Installation theses Produktes auf der Airbag-Abdeckung oder an einer Stelle, an der der Airbag-Betrieb befindert wird, ist verboten. Überprüfen Sie die Leitungsführung, den Kraftstofftank, die elektrische Verdraughtung und andere Punkte, bevor Sie these Produkte einbauen.
- Falls Sie eine Zugangsöffnung in dem Chassis des Fahrzeuges öffnen müssen, um das Produkt anzubringen oder zu verdrahen, überprüfen Sie zuerst, wo die Kabelbäume, der Kraftstofftank und die elektrische Verdraughtung angeordnet sind. Öffnen Sie danach die Öffnung möglichst von der Außenseite.
- Überlassen Sie den Einbau des Autoradios qualifiziertem Fachpersonal falls Sie nicht über die nötigen Kenntnisse verfügen. Falls Sie beim Einbau und Anschluss des Autoradios nicht die richtigen
Vorgänge beachten, kann es zu einem Unfall oder Feuer kommt.
- Achten Sie darauf, dass die Leitungen nicht beschädigt werden. Vermeiden Sie ein Einklemmen der Leitungen an Fahrzeugteilen oder den Schrauben des Fahrzeuges. Zerkratzen,ziehen und biegen Siemals die Leitungen. Verlegen Sie diese nicht in der Nähe von Hitzequellen und stellen Sie keine schweren Gegenstände darauf ab. Falls Leitungen über scharfe Kanten geführt werden müssen die Leitungen durch geeignete Materialien geschützt werden.
- Verwenden Sie die mitgelieferten oder vorgeschreibenten Teile und die geeigneten Werkzeuge für die Installation des Autoradios. Die Verwendung anderer als der mitgelieferten oder vorgeschreibenben Teile kann zu interner Beschädigung des Gerätes führen. Fehlerhafte Installation kann Unfälle, Fehlbetrieb oder Feuer verursachen.
-
Fehlerhafter Einbau kann zu einem Unfall, zu Fehlbetrieb oder zu einem Feuer führen. Blockieren Siemials die Belüftungsschlitze oder den Kühlkörper des Gerätes.
Installieren Sie diesen Produkt niemals an Stellen, an welchen es starken Vibrationen oder Instabilitäten ausgesetzt wird. -
Vermeiden Sie geneigte oder stark gekurvte Flächen für den Einbau. Falls die Installation nicht stabil ist, kann das Gerät während der Fahrt herunter fallen und zu Unfällen oder Verletzungen führen.
- Tragen Sie Handschuhe aus Sicherheitsgründen. Achten Sie darauf, dass die Verdraughtung vollständig ausgeführrt wurde, bevor Sie das Gerät einbauen. Um Beschädigung des Gerätes zu vermeiden, schließen Sie den Stromversorgungsstecker erst an, nachdem die Verdraughtung beendet wurde.
Schlieben Sie niemals mehr als einen Laufsprecher an einen Satz Laufsprecherklemmen an. (außer Hochtoner) - Beim Bohren von Löchern darauf auf achten, dass keine Fahrzeugteile beschädigt werden.
- Der Querschnitt des Plus- und Minuskabels davon 1,5 ~mm^2 nicht untersuchen.
- Fahrzeugseitige Stecker nicht an das Radio anschließen! Die für ihren Fahrzeugtyp erforderlichen Adapterkabel erhalten Sie im Fachhandel.
- Je nach Bauart kann Ihr Fahrzeug von dieser Beschreibung abweichen. Für Schäden durch Einbau oder Anschlussfehler und für Folgeschäden übernehmen wir keine Haftung. Sollten die hier aufgeführten Hinweise für ihren Einbau nicht passen,
so wenden Sie sichitte an ihren Fachhändler, ihren Fahrzeughersteller oder unsere Hotline.
- Bei Einbau eines Verstärkers mussen unbedingt erst die Gerätemassen angeschlossen werden, bevor die Stecker für die Line-In- oder Line-Out-Buchse angeschlossen werden. Fremdgerätemassen)dürfen nicht an der Autoradiomasse (Gehäuse) angeschlossen werden.
- Installieren Sie diese Produktionsnern als einer Stelle, an der das Blickfeld beeinträchtigt wird.
- Vermeiden Sie jegliche Verzweigung des Stromversorgungskabels für die Stromversorgung anderer Ausrüstung.
- Nach dem Einbau und der Verdraughtung, sollen den Sie die andere elektrische Ausrüstung auf Normalbetrieb überprüfen.
- Falls Sie these Gerät in ein mit Airbag ausgerüstetes Kraftfahrzeug einbauen, beachten Sie alle Warnungen und Vorsichtsmaßregeln des Fahrzeugherstellers, bevor Sie den Einbau ausführren.
- Achten Sie darauf, dass die Leitungskabel das Fahren bzw. Ein und Aussteigen in/aus dem Fahrzeug nicht behindern.
- Isolieren Sie alle freiliegenden Drahte, um Kurzschlüsse zu vermeiden.
Sonstiges

Gefahr durch zu hohe Lautstärke!
- Wenn die Lautstärke vor dem Ausschalten auf Maximum eingestellt war kann die Lautstärke beim Einsatzen sehr hoch sein.
- Achten Sie vor dem Aktivieren der „LOUD“- Funktion darauf die Lautstärke zu senken. Durch die „LOUD“- Funktion kann sich die Lautstärke extrem erhöhen und die Laufsprecher beschädigen.
- Achten Sie vor dem Aktivieren des „AUX“-Modus darauf die Lautstärke zu senken. Je nach eingestellter Lautstärke an der angeschlossenen Quelle kann die Lautstärke extrem hoch sein und die Laufsprecher beschädigen.
- In allen Fällen können schwere Schädigungen des Gehörs verursacht werden!
- Öffnen Sie das Gerät auf keinen Fall - dies darf nur der Fachmann. Andernfalls besteht die Gefahr eines elektrischen Schlages.
- Versuchen Sie niemals ein defektes Gerät selbst zu reparieren. Wenden Sie sich immer an eine unserer Kundendienststellen.
Die Anschlusskontakte auf der Geräterück- und Vorderseite nicht mit metallischen Gegenständen oder
den Fingern berühren. Die Folge können Kurzschlüsse sein.
- Überlassen Sie Wartungsarbeiten stets qualifiziertem Fachpersonal. Andernfalls gefährden Sie sich und andere.
- Lassen Sie Kinder niemals unbeaufsichtigt these Gerät benutzen.
- Hörren Sie Discs oder Radio nicht mit großer Lautstärke. Dies kann zu bleibenden Gehörschäden führen.
- Der CD-Player verwendet einen unsichtbaren Laserstrahl. Diese kann ihre Augen bei falscher Handhabung verletzen. Schauen Sie niemals in das geöffnete CD-Fach.
- Dieses Gerät wurde als Laser-Gerät der Klasse 1 (CLASS 1 LASER) eingestuft. Der entsprechende Aufkleber (CLASS 1 LASER PRODUCT) befindet sich auf der Rückseite des Gerätes.

- War das Kfz längerere Zeit in heißer oder kalter Umgebung geparkt, warten Sie mit der Bedienung, bis normale Temperaturen im Fahrzeuginneren herrschen.
Zerstörungsgefahr des CD Laufwerks!
Single-CDs mit einem Durchmesser von 8 cm und unrund konturierte CDs (Shape-CDs))dürfen nicht verwendet werden. Für Beschädigungen des CDLaufwerks durch ungreeignete CDs wird keine Haftung übernommen.
Diebstahlschutz
Entfernen Sie das Bedienteil um Diebstahl zu vermeiden. Benutzen Sie zum Aufbewahren das mitgelieferte Etui.
AUX-Anschluss
Um ein portables Gerät an dem AUX-Anschluss zu betreibenben benötigen Sie ein passendes Kabel. Verwenden Sie ein Kabel mit 3,5 mm Klinkenstecker. Achten Sie daraufuf, dass das Kabel Sie nicht beim Steuern des Fahrzeugs oder beim Ein und Aussteigen in/aus dem Fahrzeug befindert.
Die Beschreibung des Gerätes
Der Lieferumfang
Bitte stellen Sie sicher, dass alle nachfolgend aufgeführten Zubehörteile vorhanden sind:
DAB-Autoradio mit abnehmbarem Bedienteil,
Montagesatz,
- Etui für Bedienteil, DAB-Fensterantenne, DAB-Außenantenne, Antennenadapter,
- these Bedienungsanleitung.
Die besonderen Eigenschaften des Gerätes
Das Gerät besteht aus einem Radio für UKW/MW und DAB+ und verfügt über einen MP3-CD-Spieler, USB/SD/MMC-Anschluss sowie einem LINE IN-Anschluss für eine externe Wiedergabe-Quelle.
Mit diesen Gerät können Sie:
-
CDs, CD-R/RWs und MP3-CDs abspielen. Selfbstgebrannte CDs müssen „finalisiert“ sein. Beachten Sie dazu die Hinweise im Handbuch Ihres CD-Recorders.
-
Der CD-Player kann einzeln Titel automatisch wiederholen.
- Der CD-Player besitzt eine Anti-Shock-Funktion ESP.
- Sie können mit dem Gerät MP3-Files von USB-Sticks sowie SD/MMC-Medien wiedergeben.
Das Gerät stellt ID3-Tags dar.
Das Radio empfängt auf den Frenzen UKW 87,5-108 MHz, MW 522-1620 kHz (analog) und DAB 174-240 MHz (digital).
Das Gerät verfügbar über das RDS-System (Radio-Data-System). RDS ist ein Verfahren zur Übertragung von zusätzlichen Informationen über UKW-Sender. Sendeanstalten mit RDS senden z.B. ihren Programmnamen oder den Programmtyp. Diese wird im Display angezeigt.
Das Gerät verfügbar über 18 Senderspeicherplätze für DAB sowie UKW bzw. 6 Senderspeicherplätze für MW. - Das Gerät besitzt eine Bassverstärkung sowie einen Equalizer mit voreingestalten Klangeffekten.
Wie Sie das Gerät zum Einbau vorbereiten
Einbau der DAB Antenne
Sie benötigen für den DAB-Betrieb eine spezielle DAB-Antonne. Im Lieferumfang sind dafür 2 Antennen und 1 Adapter enthalten. Im Folgenden ist erklärwt welche Antenne geeignet ist. Testen Sie die Antenne bevor Sie mit dem Einbau beginnen um sicherzustellen, dass der DAB-Empfang ausreichend ist.
Außenantenne mit Magnethalterung
Benutzen Sie diese Antenne um DAB in Regionen mit einer schwächerer Versorgung zu empfangen. Die Außenantenne eignet sich hierfür da das Signal aus jeder Richtung empfangen werden kann.
Fensterantenne
Benutzen Sie diese Antenne in Regionen mit stärkerem DAB-Signal. Achten Sie darauf, dass die Antenne vollständig an der Windschutzscheibe angeklebt ist und sich keinesfalls im Fahrersichtsfeld befindet.
Antennenadapter
Benutzen Sie diesen Adapter wenn in Ihrm Auto eine passive Antenne eingebaut ist. Da in diesen Fall die von DAB genutzten Frenzen nicht blockiert werden kann
das Signal mithilfe des Adapters sowohl in den UKW(FM)-Empfänger als auch in den DAB-Empfänger eingespeist werden.
Achten Sie bei der Verlegung des Antennenkabels auf Verzweigung bzw. Kontakt mit einem Kabelbaum für die Stromversorgung. Kontakt bzw. Verzweigung mit Spannungsführenden Leitungen kann zum Verlust des DAB-Signals führen!
DAB-Außenantenne
Führer Sie das Antennenkabel z.B. durch eine Öffnung unter dem Armaturenbrett der Beifahrerreite zum Einsatz. Das Kabel kann z.B. unter dem Armaturenbrett und verschiedene Abdeckungen verlegt werden. Säubern Sie die Stelle an der die Antenne durch die Magnethalterung angebracht wird. Informieren Sie sich bei dem Hersteller Ihres KFZ um Hilfe bei der Verlegung zu erhalten.
DAB-Fensterantenne
Führer Sie das Antennenkabel z.B. durch eine Öffnung unter dem Armaturen Brett der Beifahrerreite zum Einsatz. Das Kabel kann z.B. unter dem Armaturen Brett und verschiedene Abdeckungen verlegt werden. Säubern Sie die Windschutzscheibe bevor Sie die Antenne aufkleben. Achten Sie darauf, dass die Antenne vollständig an der Windschutzscheibe angeklebt ist und sich keinesfalls im Fahrsichtfeld befindet.
Informieren Sie sich bei dem Hersteller Ihres KFZ um Hilfe bei der Verlegung zu erhalten.
Antennenadapter
Stecken Sie Ihr Antennenstecker in den Eingang des Adapters und verbinden Sie die jeweiligen Stecker des Adapters mit dem Gerät.
Einbau des Gerätes
Hinweis:
Entnehmen Sie zuerst die beiden Schrauben.

Frontmontage
Beachten Sie die Sicherheitschinweise, siehe. S. 8.
Trennen Sie vor dem Einbau das Kabel von der (-) Batterieklemme ab.
Stecken Sie den ISO-Stecker und die Antenne ab.
Drücken Sie die Taste (7) und entfern den Sie das Bedienteil A, siehe S. 17.

Entfernen Sie die den Gehäuserahmen B, indem Sie die Oberseite leicht anheben und dann den Rahmen nach vorne abziehen.
Führren Sie die beiden Bügel C mit dem Haken nach oben in die Verriegelungsöffnungen ein, bis die Verriegelung entsperrt ist.

Ziehen Sie dann mit den Bügeln C das Gerät aus dem Rahmen D nach vorne Heraus bzw. den Rahmen nach hinten.
Montieren Sie den Rahmen C im DIN-Schacht des Kfz B.

Nach erfolgtem Einbau biegen Sie die Laschen A mit einem Schraubendreher D, um bestmöglichen Kontakt des Rahmens C zum Einbauschacht B herzustellen und eine sichere Montage zu gewährleisten.
→ Schließen Sie den ISO-Stecker sowie die Antenne wieder an.
ACHTUNG: Kabel nicht knicken!
→ Schieben Sie das Gerät in den Rahmen, bis die Verriegelung gespeirt ist.
Sicherung des Gerätes
Stellen Sie mit dem mitgelieferten Zubehör
Montagebolzen A,
- Lochmetallbürger B,
- Federring C,
Mutter M5 D,
- Scheibe E sowie Blechschaubae F
eine dauerhaft sichere Verbindung des Gerätes mit einem metallischen Befestigungspunkt (Erdung) her.

Befestigen Sie den Gehäuserahmen und montieren Sie das Bedienteil am Gerät.
Stellen Sie die elektrische Verbindung an der Batterie (-) wieder her.
Rückseitige Montage
Beachten Sie die Sicherheitschinweise, siehe. S. 8.
Bei manchen Kfz-Typewie Toyota oder Nissan wird ein Befestigungsrahmen E fur den Einbau mitgeliefert. Das mit dem Gerat mitgelieferte Montagezubehor wird nicht benotigt.
Trennen Sie vor dem Einbau das Kabel von der (-) Batterieklemme ab.
Stecken Sie den ISO-Stecker und die Antenne ab.

A:Seitliche Ansicht mit Befestigungsbohrungen
(T - Toyota, N - Nissan)
B, D: Befestigungsschrauben
C: Armaturen Brett
E: Befestigungsrahlen
Bedienteil ab- und anbauen
Das Bedienteil kann zum Schutz vor Diebstahl entfernt werden.
Hinweis:
Schalten Sie vorher das Gerät aus!
Drucken Sie die Taste (7) OPEN.

Nehmen Sie das Bedienteil an der rechten Seite und drücken Sie es vorsichtig nach links (1). Ziehen Sie es dann nach vorne aus der Halterung (2).

Das Etui A dient zur Aufbewährung des Bedienteils B.

B
Anbau

Führer Sie das Bedienteil zuerst in die Aufnahme links ein (1).
Drücken Sie das Bedienteil dann leicht in die Aufnahme links (2) und führen Sie die Montagebohrung rechts über den Stift, halten Sie dann das Bedienteil wieder los, so dass die Montagebohrung rechts am Stift (3) einrasten kann.
Klappen Sie das Bedienteil nach oben, bis es einrastet.
Hinweis:
Nach Abschluss der Installation, Einbau und Verkabelung, ist die RESET-Taste (28) zu drucken.
→ Schalten Sie ggf. das Gerät mit der Taste (1) aus.
Nehmen Sie das Bedienteil ab.
Verwenden Sie einen Kugelschreiber oder ähnliches, um die RESET-Taste (28) zu drucken.
Die RESET-Taste (28) ist ebenfalls zu betätigten, falls
Die Bedientasten nicht mehr Funktionieren oder
Das Fehlersymbol auf dem Display erscheint.
Wie Sie allgemeine Geräte-Funktionen bedieren
Wie Sie das Gerä ein-/ausschalten
Mit der Taste (1) schalten Sie das Gerät ein, das Display (5) leuchtet bzw. aus, das Display erlischt.
Sie können auch jeder andere Taste außer EJECT (26) bzw. OPEN (7) drücken.
Wie Sie die Quelle einstellen
Mit der Taste MODE (4) konnen Sie zu RADIO, DAB, CD, USB, SD/MMC, AUX schalten.
Dazu die Taste MODE (4) wiederholt drucken.
Wie Sie die Lautstärke einstellen
Drehen Sie den Regler SEL (3), um die gewünschte Lautstärke einzustellen. lauter: nach rechts drehen leiser: nach links drehen.
Wie Sie den Klang einstellen
Drücken Sie den Regler SEL (3) wiederholt, um durch die verschiedene Einstellungen zu schalten. Die Einstellungen werden für alle Audioquellen gemeinsam vorgenommen:
- Bass, Treble, Balance, Fader, Volume
Drehen Sie bei der gewählten Einstellung den Regler SEL (3), um die Werte zu verändern:
VOL: 00 bis 100
- BAS/TRB: -10 bis +10
BAL: 10 L, 9 L, 8 L, ... 8 R, 9 R, 10 R
FAD: 10 F, 9 F, 8 F, ... 8 R, 9 R, 10 R
Hinweis:
Wenn Sie ca. fünf Sekunden keine Taste betätigten, wird der Einstellmodus verlassen.
Wie Sie Loudness einschalten
Drücken Sie die Taste BAND (11) und halten Sie die Taste gedrückt, um die Bassverständigung ein- bzw. ausschalten.
Wie Sie die Soundeffekte einstellen
Drücken Sie die Taste EQ (2) wiederholt. Damit konnen Sie den wiedergegebenen Sound der gehörten Musikrichtung anpassen.
- Folgende Einstellungen sind möglich: FLAT, CLASSIC, POP M, ROCK M, DSP OFF. Die aktive Einstellung wird im Display angezeigt.
Automatische Telefon-Stummschaltung
Ein ankommender Telefon-Anruf wird mit TEL CALL signalisiert. Der Ton wird stumm geschaltet, die Tasten am Gerät sind außer Funktion.
Hinweis:
Dazu muss das orange Kabel 43 angeschlossen sein.
Nach Beendigung des Telefongesprächs wird der Ton wieder aktiviert.
Wie Sie Menu-Einstellungen vornehmen
Drücken Sie den Regler SEL (3) und halten Sie diesen ca. 2 Sekunden lang gedrückt. Das Menu öffnet sich.
Wiederholtes Drücken des Reglers SEL (3) schaltet durch folgende Einstellungen:
TA SEEK / TA ALARM
PI SOUND / PI MUTE
RETUNE L/RETUNE S
- MASK DPI / MASK ALL
DAB +FMY/DAB+FMN
- BEEPS 2^nd / BEEP ALL / BEEP OFF
Drehen des Reglers SEL (3)ändert die Einstellungen.
TA - Verkehrsinformationen
Im Falle einer Verkehrsdurchsage (TA) wird innerhalb einer Senderkette automatisch auf einen Verkehrsfunksender umgeschaltet. Nach der Verkehrsmeldung wird wieder auf das zuvor gehörte Programm zurückgeschaltet.
TA SEEK: Empfängt der Tuner bei einem neu eingestelltener Sender kein TA-Signal für Verkehrsinformationen, wird automatisch ein anderer Sender eingestellt, der ein TA-Signal aussendet.
Verliert der Tuner das Signal des Senders, versucht dieser in einem Such-Durchlauf die neue Sendefrequency des Senders zu lokalisieren. Danach stellt der Tuner einen Sender gleicher PI mit Verkehrsinformationen ein.
TA ALARM: Schaltet den Suchlauf ab,statt dessen ertont ein akustisches Warnsignal.
Empfängt der Tuner bei einem neu eingestellten Sender kein TA-Signal für Verkehrsinformationen, ertönt ein Beep. Ebenso wenn der aktuelle Sender nicht mehr empfangen werden kann.
Verfügt der neu eingestellte Sender über kein RDS-Signal, verschwindet die Meldung PI SEEK im Display.
PI - Programm Identification
In seltenen Fälle können Sender Unterschiedlicher PI auf der gleichen Freqenz senden.
PI SOUND: Der Tuner schaltet kurz auf den neu gefundenen Sender unterschiedlicher PI, um dann wieder zum zuvor eingestillten Sender zurück zu schalten.
PI MUTE: Der Tuner sendet nur den eingestelltten Sender.
RETUNE - Sendersuchdauer
These Einstellung legt die Suchdauer nach Sendern mit Verkehrsinformationen bzw. gleicher PI fest.
L: 90 Sekunden
S:30 Sekunden
MASK - Alternativfrequenzen
These Funktion verhindert, dass während des Suchlaufs alternative Frenzen unterschiedlicher PI eingestellt werden.
MASK DPI: AFs Unterschiedlicher PI werden verborgen
MASK ALL: AFs Unterschiedlicher PI und schwachem RDS-Signal werden verborgen.
DAB+-FM - Umschaltung DAB - UKW
Wird das empfangene Signal zu schwach, kann das Gerät automatisch von DAB-Empfang zu UKW-Empfang umschalten.
Y: automatische Umschaltung aktiv; bei ausreichend starkem DAB-Signal wird wieder auf DAB-Empfang zurückgeschaltet.
N: Umschaltung nicht aktiv; bei zu schwachem Empfang wird der Ton stumm geschaltet, bei ausreichend starkem DAB-Signal wird der Ton wieder eingeschaltet.
BEEP - Tonsignale
ON: Tastentöne eingeschaltet
OFF: Tastentöne ausgeschaltet
2^nd : Ton bei Aktivierung der Tasten-Zweitfunktion
Speicherfunktion
Schalten Sie das Gerät in der Betriebsart CD, USB oder SD/MMC aus und später wieder ein, wird die Wiedergabe an der zuletzt gespielten Position fortgesetzt. Schalten Sie während der Wiedergabe zu einer anderen Betriebsart um und später wieder zurück, wird die Wiedergabe ebenfalls an der zuletzt gespielten Stelle fortgesetzt.
Wie Sie Display-Informationen einblenden
Drucken Sie die Taste DISP (6) wiederholt, um verschiedene Informationen für ca. 5 Sekunden darzustellen:
CT-Uhrzeit
- Frequenz
- PTY - Programmtyp
PS - Program Station, Name des Senders
Informationen zu DAB
Titelnummer, Spielzeit ...
Wie Sie eine externe Tonquelle anschließen
Sie konnen den Ton eines externen Gerätes (z. B. MP3-Player) über die Laufsprecher des Gerätes wiedergeben.
→ Schließen Sie ein Stereo-Audiokabel mit 3, 5 mm Klinkenstecker des Audioausgangs Ihres externen Gerätes an den AUX-IN-Anschluss (22) an.
Wahlen Sie mit MODE (4) die Betriebsart AUX.
Starten Sie die Wiedergabe am externen Gerät.
Was ist DAB
DAB ist ein neues digitales Format, durch welches Sie kristallklaren Sound in CD-Qualität horen können. Selfst im Auto oder im Zug haben Sie somit einen guten, geräuschfreien Empfang. DAB Broadcast benutzt einen Hochgeschwindigkeits-Datenstream im Radiokanal.
Anders als bei herkämmlichen Analogradiosendern werden bei DAB mehrere Sender auf ein und derselben Frequenz ausgestraht. Dies nennt man Ensemble oder Multiplex. Ein Ensemble setzt sich aus der Radiostation sowie mehreren Servicekomponenten oder Datendiensten zusammen, welche individuell von den Radiostationen gesendet werden.Infos z.B unter www.digitalradio.de oder www.digitalradio.ch.
Datumkomprimierung
Digital Radio macht sich damit Effekte des menschlichen Gehörs zunutze. Das menschliche Ohr nimmt Töne, die unter einer bestimmten Mindestlaufstärke liegen, nicht wahr. Daten, die sich unter der sog. Ruhehörschwelle befinden, können also Herausgefiltriert werden. Dies wird erfolglich, da in einem digitalen Datenstrom zu jeder Informationseinheit auch die zugehörige relative Lautstärke zu anderen Einheiten gespeichert ist. In einem Tonsignal werden zugem bei einem bestimmten Grenzwert die leiseren Anteile von den lauteren überlagert. Alle Tonformationen in einem Musikstück, die unter die sog.
Mithörschwelle fallen, können aus dem zu übertragenden Signal herausgefert werden. Dies führt zur Reduzierung des zu übertragenden Datenstroms, ohne einen wahrnehmbaren Klangunterschied für den Hörer (MUSICAM-Verfahren).
Audio Stream
Audiostreams sind bei Digital Radio kontinuierliche Datenströme, die MPEG 1 Audio Layer 2 Frames enthalten und damit akustische Informationen darstellen. Damit lastsen sich gewöhnte Radioprogramme übertragen und auf der Empfängerseite anhören. In Digital Radio wird das MUSICAM Format verwendet, das zwei MPEG konforme PADs für Zusammendaten vorsieht. Dies wird auch als PAD Datendienste bezeichnet. Digital Radio bringt Ohnen nicht nur Radio in excellenter Soundqualität sondern zusätzliche Informationen. Diese können sich auf das laufende Programm beziehen (z.B. Titel, Interpret) oder unabhängig davon sein (z.B. Nachrichten, Wetter, Verkehr, Tipps).
DAB Radioempfang
Service Wahl undSuche
Das Gerät startet automatisch den Sendersuchlauf, wenn es eingeschaltet wird. Sollte kein Sender empfangen werden, entscheidt "No Signal" auf dem Display. Das bedeutet, dass entweder kein Empfang oder nur sehr schwacher Empfang möglich ist. In dem Fall müssen Sie den Standort wechseln.
Wie Sie den DAB-Modus bedieren
Drücken Sie die Taste MODE (4) ggf. wiederholt, um zu DAB zu schalten. Das Symbol (DAB) erscheint im Display.
Wie Sie einen Suchlauf bei DAB durchführren
Bei dem AMS-,Autoscan"-Suchlauf werden alle DAB-Kanä gescannot und damit Sender gefunden.
Drucken Sie kurz die Taste AMS (9). Die Suche startet, DAB SCAN erscheint im Display.
Die gefunden Sender werden automatisch gespeichert.
HINWEIS:
Konnen keine Sender gefunden werden, erscheint NO FOUND im Display.
Anwahlen der DAB-Sender
Mit den Tasten I , (8, 10) können Sie durch die Sender schalten.
Mit PTY (21) öffnen Sie die Senderliste. Durch Drehen des Reglers SEL (3) schalten Sie durch die Liste und mit Drücken von SEL (3) wahlen Sie den gewünschten Sender zur Wiedergabe aus.
Wie Sie DAB-Sender auf die PRESET-Tasten speichern
Sie können bis zu 18 Stationen im DAB-Bereich speichern. Dazu stehen drei Speicherebenen zur Verfügung.
Wie Sie die Speicherebene wahlen
Drücken Sie die Taste BAND (11) wiederholt, um durch die drei Speicherebenen DAB 1, DAB 2 und DAB 3 zu schalten.
Sender auf PRESET speichern
Den gewünschten Sender mit den Tasten I▲▲, ▷▶I (8, 10) einstellen.
PRESET-Taste 1 ...6 ca. 2 Sekunden lang drucken.
Der Sender ist auf den eingestellten Programmplatz gespeichert.
Anwahlen der gespeicherten PRESET-Sender
Sie können durch Drücken der jeweiligen PRESET-Taste 1 ... 6 (15) den gespeicherten Sender der eingestillten Speicherebene wahren.
Das Display stellt den jeweils eingestellten Sender und den Speicherplatz dar.
Löschen einer Programplatz-Speicherung
Neuen Sender auf die jeweilige PRESET-Taste speichern.
Löschen aller DAB-Sender
Taste EQ (2) drücken und gedrückt halten. Alle DAB-Sender werden gelöscht.
Wie Sie Display-Informationeneinblenden
Drucken Sie die Taste DISP (6) wiederholt, um verschiedene Informationen für ca. 5 Sekunden darzustellen:
DAB-Infos
Sendername
DLS: durchlaufender Text mit zusätzlichen
Informationen, die die Sender u. U. bereitsstellen
Programtyp
Aktuelle DAB Speicherebene
Wie Sie den UKW-Modus bedieren
Hinweis:
Das Gerät empfängt auf den Frenzen FM (UKW) 87,5-108 MHz und AM (MW) 522-1620 KHz.
Um den Radio einschalten, drücken Sie MODE (4) wiederholt. Die Frequenz bzw. der Sendername erscheint im Display.
Wie Sie die Speicherebene wahlen, Frequenzband einstehen
Drücken Sie die Taste BAND (11) wiederholt, um durch die Speicherebenen FM 1, FM 2, FM 3 und MW zu schalten.
Wie Sie einen Sender einstellen
Automatischer Sendersuchlauf
Kurzes Drücken der Tasten I<\triangleleft>, I (8, 10) (ca. 1 Sekunde), startet den Suchlauf. SEARCH erscheint im Display. Der automatische Suchlauf findet nur Sender mit einem starken Signal. Schwache Sender konnen nur manuell eingestellt werden.
Erneutes Drücken der Tasten I▲, ▷■ (8, 10) (ca. 1 Sekunde), setzen den Suchlauf fort. Während des Suchlauf's ist der Tuner stumm geschaltet.
Manuelle Senderwahl
Drücken Sie die Tasten I▲, ▷■ (8, 10) und halten Sie die Taste gedrückt. MANUAL erscheint im Display, damit ist die manuelle Senderwahl aktiviert.
Drücken Sie die Tasten I<\triangleleft>, I (8, 10), dies verändert die Empfangsfrequency schrittweise nach oben bzw. nach unten. Im UKW-Bereich in 0,05 MHz-Schritten, im MW-Bereich in 9-kHz-Schritten (= Feineinstellung). Damit können Sie auch schwache Sender einstellen, deren Frequenz Ohnen besteht ist.
Zur schellen Suche im manuellen Modus konnen Sie die Tasten I , (8, 10) drucken und gedrück halten.
Hinweis:
Wenn im manuellen Modus ca. 5 Sekunden lang keine Taste gedrückt wird, keht das Gerät in den automatischen Suchmodus darüber. AUTO erscheint im Display.
Wie Sie Sender speichern
Der Programm-Speicher kann 18 Stationen im FM-Bereich (UKW) und 6 Stationen im AM-Bereich (MW) speichern.
Hinweis:
Es können je 6 Stationen pro Speicherebene FM 1, FM 2, FM 3 sowie MW gespeichert werden.
In der Betriebsart RADIO mit BAND (11) auf die gewünschte FM-Speicherebene oder MW-Empfang stellen.
Den gewünschten Sender mit den Tasten I▲, ▷▶I (8, 10) einstellen.
PRESET-Taste 1 ...6 (15) ca. 2 Sekunden lang drucken.
Der Sender ist auf den eingestellten Programplatz gespeichert.
Speichern weiterer Sender: Vorgang wiederholen.
Anzeigen der gespeicherten PRESET-Sender
Sie können durch Drücken der jeweiligen PRESET-Taste 1 ... 6 (15) den gespeicherten Sender der eingestillten Speicherebene wahren.
Das Display stellt den jeweils eingestellten Kanal und den Speicherplatz dar.
Hinweis:
Verfügt der Sender über ein RDS-Signal wird automatisch die Sendefrequenz mit dem stärksten Empfangssignal eingestellt.
Löschen einer Programmplatz-Speicherung
Neuen Sender auf die jeweilige PRESET-Taste speichern.
Wie Sie Sender automatisch speichern
Bei dem AMS- „Autoscan“-Suchlauf wird das gesamte Frequenzband nach den 6 stärksten Sendern gescantn. Die gefundenen Sender werden automatisch auf die PRESET-Tasten der eingestellten Speicherebene gespeichert.
Drücken Sie die Taste AMS (9) und halten Sie diese gedruckt.
DieSuchestartet,SEARCHerscheintimDisplay.
Die gefunden Sender werden automatisch in der Reihenfolge auf die PRESET-Tasten 1 ...6 (15) gespeichert.
Nach Abschluss werden die einzelnen PRESET-Sender der Reihe nach kurz wiedergegeben.
Drucken Sie AMS (9) erneut, um den Vorgang abzubrechen.
PRESET-Sender anspielen
Drucken Sie die Taste AMS (9) kurz.
Die einzelnen PRESET-Sender werden der Reihe nach kurz angezeigt.
Drucken Sie die Taste AMS (9) erneut, um den Vorgang abzubrechen.
Hinweis:
Ist die Signalstarke zu gering, wird der Sender nicht wiedergegeben.
UKW-Empfang mit RDS-Informationen
RDS ist ein Verfahren zur Übertragung von zusätzlichen Informationen über UKW-Sender. Sendeanstalten mit RDS senden z.B. ihren Sendernamen oder den Programmtyp. Dieser wird im Display angezeigt.
Das Gerät kann die RDS-Informationen
PI (Programm Identifikationscode zur Erkennung des Senders),
PS (Sendername),
- PTY(Programmtyp),
- TA (Traffic Announcement, Verkehrsdurchsagen),
- AF (Alternative Frenzen) erkennen.
Programmtypen:
| Typ | Inhalt | PRESET |
| NEWS | Nachrichtensender | 1 |
| AFFAIRS | Wirtschaftssender | 1 |
| INFO | Information, Verbrauchertipps | 1 |
| SPORT | Sportsender | 2 |
| EDUCATE | Erziehungstipps | 2 |
| DRAMA | Theaterstücke | 2 |
| CULTURE | Kultur sender | 3 |
| SCIENCE | Naturwissenschaftssender | 3 |
| VARIED | Unterhaltungssender | 3 |
| POP M | Popmusik | 1 |
| ROCK M | Rockmusik | 1 |
| EASY | Easy Musik | 2 |
| LIGHT M | Ileichte Musik | 2 |
| CLASSICS | Symphonien und Opern | 3 |
| OTHER M | Jazz, Volksmusik, Country | 3 |
| WEATHER | Wetterinformationen | 4 |
| FINANCE | Wirtschaftssender | 4 |
| CHILDREN | Kindersender | 4 |
| SOCIAL A | Gesellschaft | 5 |
| RELIGION | Religion | 5 |
| PHONE IN | 5 | |
| TRAVEL | Reise | 6 |
| LEISURE | 6 | |
| JAZZ | Jazzmusik | 4 |
| COUNTRY | Countrymusik | 4 |
| NATIONAL | 5 | |
| OLDIES | Oldies | 5 |
| FOLK | Folk Musik | 6 |
DOCUMENT
6
SuchenachProgrammtyp
Hinweis:
Der Tuner kann einen Sender nach Angabe des Programmtyps suchen. Die Suche ist nur bei gespeicherten Sendern möglich. Bei geringer Signalstarke des eingestellen Senders Funktioniert die Suche u.U. nicht korrekt.
Taste PTY (21) drücken, POP M oder NEWS erscheint im Display.
Ggf. Taste PTY (21) erneut drücken, um zwischen deruche nach Musik POP M oderInfosendungen NEWS umzuschalten.
Drucken der PRESET-Tasten 1 ... 6 (15) startet die Such nach Programmtyp.
Hinweis:
- Belegung der PRESET-Tasten, siehe Tabelle.
Der Suchlauf stoppt, wenn ein Sender mit dem gesuchten Programmtyp gefunden ist. Wird kein entsprechender Sender gefunden erscheidt kurz PTY NONE im Display. Das Gerät keht zum letzten Sender zurück.
Einstellung AF (Alternative Freqenz)
Bei schwachem Sendersignal wird automatisch das Frequenzband nach einem stärkeren Signal des Senders durchsucht.
Drücken Sie die Taste AF/REG (20), um diese Funktion zu aktivieren, das Symbol AF entscheid im Display.
Bei schwachem Signal des Sender beginnnt das AF-Symbol zublinken. Der Tunerucht automatisch nach einem stärkeren, alternativen Signal des Senders im Frequenzbereich.
Wird eine Verkehrs durchsage empfangen, erscheidt die Meldung TRAFFIC im Display. Die Lautstärke wird auf die voreingestellte Höhe angepasst, falls Sie diese zu niedrig gedreht haben.
Einstellung REG (Regionale Programminhalte)
Manche Sender wechseln ihre Programminhalte je nach Ausstrahlungsregion und Tageszeit.
Drücken Sie die Taste AF/REG (20) und halten Sie diese gedrückt, um diese Funktion zu aktivieren, das Symbol REG erscheint im Display.
Wird ein regionales Programm gesendet, so wird diese bei aktivierter Funktion empfangen. Ist REG deaktiviert, horen Sie das normale Programm.
Verkehrsfunk TA
Die Aktivierung der Funktion Verkehrs Funk TA sorgt davon, dass die laufende Wiedergabe (z.B. Sender ohne Verkehrs Funk, CD-/USB/SD/MMC-Wiedergabe, externe Quelle) unterbrochen wird, sobald der Tuner eine Verkehrs durchsage feststellt.
Drucken Sie die Taste TA (19), um diese Funktion zu aktivieren, das Symbol TA erscheint im Display.
Mochtien Sie die laufende Verkehrsdurchsage ausschalten und zu ihrer Wiedergabe zurückschalten, ohne die TA-Funktion ganz abzuschalten, drücken Sie kurz die Taste TA (19).
Drücken Sie die Taste TA (19) erneut, um diese Funktion zu deaktivieren, das Symbol TA verschwindet im Display.
EON TA LOCAL / DX
Im Falle einer Verkehrsdurchsage (TA), wird innerhalb einer Senderkette automatisch von einem Nicht-Verkehrsfunksender auf den entsprechenden Verkehrsfunksender der Senderkette umgeschaltet.
Nach der Verkehrsmeldung wird wieder auf das zuvor gehörte Programm zurückgeschaltet.
Um diese Funktion einzuschalten, drücken Sie die Taste TA und halten Sie die Taste gedrückt, das Symbol EON erscheint im Display.
Wie Sie den CD-Player bedieren Allgemeine Hinweise zu CDs/MP3-CDs
Das Gerät ist für Musik-CDs geeignet, die mit Audio-Daten (CD-DA oder MP3 für CD-R und CD-RW) bespielt sind. MP3-Formate müssen mit ISO 9660 Level 1 oder Level 2 erstellt werden. Multisession-CDs können nicht gelesen werden.
Im MP3-Betrieb sind die Begriffe „Folder“ = Album und „Title“ ausschlaggebend. „Folder“ entspricht dem Ordner am PC, „Title“ der Datei am PC oder einem CD-DA-Titel.
Das Gerät sortiert die Alben bzw. die Titel eines Albums nach Namen in alphabetischer Reihenfolge. Wenn Sie eine andere Reihenfolge bevorzugen sollenn,ändern Sie den Namen des Titels bzw. Albums und stellen Sie eine Nummer vor den Namen.
Beim Brennen von CD-R und CD-RW mit Audio-Daten können verschiedene Probleme auftreten, die eine störungsfrei Wiedergabe bisweilen beeinträchtigen. Ursache hierfür sind fehlerhafte Software- und Hardware-Einstellungen oder der verwendete Rohling. Falls solche Fehler auftreten, sollen den Sie den Kundendienst Ihres CD-Brenner/Brennersoftware-Herstellers kontaktieren oder entsprechende Informationen - z.B. im Internet - suchen.
Hinweis:
Wenn Sie Audio-CDs anfertigen, beachten Sie die gesetzlichen Grundlagen und verstoßen Sie nicht gegen die Urheberrechte Dritter.
Halten Sie das Bedienteil immer geschlossen, damit sich kein Staub auf der Laseroptik ansammelt.
Das Gerät kann CDs mit MP3 Dateien und normale Audio CDs (CD-DA) abspielen. Andere Dateiendungen wie z.B. .doc, .txt, .pdf usw. werden nicht Unterstützung. Nicht abgespielt werden können u.a. Musikdateien oder Playlists mit den Endungen .AAC, .DLF, .M3U und *.PLS. Das Gerät spiel auch Mixed-Mode-CDs.
Hinweis: Aufgrund der Vielfalt an entsprechlicher Encodersoftware kann nicht garantiert werden, dass jeder MP3 Daten störungsfrei abgeschlossen werden kann.
Bei fehlerhaften Titeln/Files wird die Wiedergabe beim nachsten Titel/File fortgesetzt.
Es ist von Vorteil beim Brennen der CD mit niedriger Geschwindigkeit zu brennen und die CD als Single-Session und finalisiert anzulegen.
Das Gerät besitzt eine ESP-Funktion zur störungsfreien Wiedergabe. Die ESP-Funktion korrigiert nicht Fehler, die durch defekte, zerkratzte oder schmutzige Discs hervorgerufen werden.
Welche Discs Sie verwenden können
Der CD-Player ist mit CD-, CD-R/RW- und MP3-CD-Medien kompatibel. Sie können alle hier erwähnten Discs mit diesen Gerät ohne Adapter abspielen. Spieler Sie keine anderen Medien wie DVDs etc. ab.

Disc-Gröbe 12 cm
Spielzeit 74 min max.
Hinweis:
Die Wiedergabequalität bei MP3-CDs ist von der Einstellung der Bitrate und der verwendeten Brenn-Software abhängig.
Wie Sie Discs einlagen
Um CDs einzulegen, drücken Sie die Taste (7) OPEN, das Bedienteil entriegelt.
Das Bedienteil klapt nach vorne. Dabeiarf das Bedienteil nicht behindert werden.
Hinweis:
CD mit der bedruckten Seite nach oben vorsichtig in den automatischen Einzug einfahren, bis ein leichter Widerstand spürbar ist.
Die CD wird automatisch eingezogen und eingelesen, im Display erscheint CDP PLAY während des Einlesens. Schreiben Sie das Bedienteil.
Hinweis:
Drucken Sie ggf. MODE (4) wiederholt, bis CDP PLAY im Display erscheint.
Warten Sie mit der Bedienung, bis der CD Inhalt komplett eingelesen wurde, um sicherzustellen, dass alle benötigten Informationen von der CD gelesen wurden. Besonderss bei MP3-CDs kann dieser Vorgang eine Zeit in Anspruchnehmen.
Wie Sie Discs entnehmen
Um CDs zu entnahmen, drücken Sie die Taste (7) OPEN, das Bedienteil entriegelt.
Klappen Sie das Bedienteil nach vorne.
Drucken Sie EJECT (26) und entnehmen Sie die CD vorsichtig an den Rändern.
→ Schließen Sie das Bedienteil.
Wie Sie eine Disc wiedergeben
Wird die CD falsch eingelegt oder ist die CD fehlerhaft erscheint „ERROR “ im Display.
Die Wiedergabe startet automatisch, in anderen Fällen drucken Sie die Taste II (12).
Das Gerät startet mit der Wiedergabe des ersten Titels. Die Titelnummer des aktuellen Titels und die aktuelle Spielzeit erscheinen im Display.
Bei MP3-CDs erscheint MP3 und die Titelnummer abwechselnd mit dem Dateinamen.
Wenn Sie eine Abspielpause wünschen, drücken Sie die Taste II (12) erneut. Das Gerät unterbricht die Wiedergabe. Im Display erscheint S-PAUSE.
Um die Wiedergabe fortzusetzen, drücken Sie erneut die Taste II (12).
Wie Sie Titel einstellen
Wenn Sie zum nachsten Titel springen wollen, drucken Sie einmal die Taste I (10).
Wenn Sie zum Beginn des Titels springen wollen, drücken Sie einmal die Taste 1 (8).
Wenn Sie zum vorgen Titel springen wollen, drücken Sie zweiimal die Taste 1 (8) kurz hintereinander.
Das Display zeit die jeweils eingestellte Titel-Nummer.
Drücken Sie so oft, bis die gewünschte Titel-Nummer angezeigt wird.
Titelsprung +10 (Audio-CD)
Wenn Sie 10 Titel vor oder darüber springen wollen, drücken Sie einmal die Taste FOL+ 6 (18) bzw. die Taste FOL- (17).
Schneller Suchlauf vorwärts oder rückwärts
Sie können im laufenden Titel einen schellen Suchlauf vorwärts oder rückwärts durchführren, um eine bestimmte Stelle zuuchen. Dabei erfolgt keine Musik-Wiedergabe über die Laatsprecher.
Drücken Sie zum schellen Vorlauf die Taste I (10) und halten Sie die Taste gedrückt, bis Sie die gewünschte Stelle gefunden haben.
Drücken Sie zum schellen Rücklauf die Taste 1 (8) und halten Sie die Taste gedrückt, bis Sie die gewünschte Stelle gefunden haben.
Lassen Sie die Taste los. Die Wiedergabe wird an dieser Stelle fortgesetzt.
MP3-Album einstellen
Zum Einstellen von MP3-Alben drucken Sie die Taste FOL+ 6 (18) bzw. die Taste FOL- (17).
Das{nachste bzw. vorige Album wird gewählt.
Wie Sie die Wiederholungsfunktion nutzen
Titel wiederholen
Wahlen Sie den Titel am Gerät aus.
Am Display wird die gewählte Titel-Nummer angezeigt.
Drucken Sie die Taste II (12).
Drucken Sie die Taste RPT (14). S-RPT entscheid im Display.
Der gewählte Titel wird wiederholt wiedergegeben.
Album wiederholen (nur MP3-CDs)
Drucken Sie die Taste RPT (14) und halten Sie sie gedrückt. D-RPT erscheint im Display.
Das Album wird wiederholt wiedergegeben.
Wiederholungsfunktion beenden
Drucken Sie die Taste RPT (14), die Wiederholen-Anzeige wird nicht mehr angezeigt.
Wie Sie den Zufallsgenerator nutzen
Mit dem Zufallsgenerator können Sie die Titel einer CD in einer beliebig gemischten Reihenfolge abspielen.
Drucken Sie im PLAY-Modus die Taste SHF (16).
Die Titel werden in zufälliger Reihenfolge wiederergegeben. S-SHF erscheint im Display.
Titel eines Albums in beliebiger Reihenfolge wiedergeben
Drucken Sie im PLAY-Modus die Taste SHF (16) und halten Sie sie gedrückt.
Die Titel des Albums werden in zufälliger Reihenfolge wiedergegeben. D-SHF entscheid im Display.
Beenden
Um die zufällige Wiedergabe der Titel zu stoppen, drücken Sie die Taste SHF (16) erneut.
Wie Sie Titel anspielen (INTRO)
Drucken Sie die Taste SCN (13).
Wenn Sie SCN (13) während der Wiedergabe drücken beginnt die Funktion mit dem gerade laufenden Titel.
Die INTRO-Funktion spielt jeder Titel für 10 Sekunden an. S-SCN erscheint im Display.
Um die Funktion zu stoppen, die Taste SCN (13) erneut drücken.
Titel eines Albums anspielen
Drücken Sie die Taste SCN (13) und halten Sie sie gedrückt.
Die INTRO-Funktion spielt jeder Titel des Albums für 10 Sekunden an. D-SCN erscheint im Display.
Beenden
Um die Funktion zu beenden, drücken Sie die Taste SCN (13) erneut.
Wie Sie MP3-Titel wahlen
Drucken Sie die Taste AMS (9). Im Display erscheint MP3 T★, das Sternsymbol blinkt.
Drehen Sie den Regler (3), um eine Titelnummer einzustellen und bestätigten Sie durch Drücken von Regler (3) oder der Taste BAND (11).
Der gewünschte Titel wird gespielt.
Sie konnen die Titelnummer auch direkt eingeben:
Drücken Sie zuerst die Taste AMS (9) und geben Sie mit folgenden Tasten die Titelnummer ein:
| Taste | Dezimal | Taste | Dezimal |
| 1 | 1 | 6 | 6 |
| 2 | 2 | MODE | 7 |
| 3 | 3 | I | 8 |
| 4 | 4 | ▶ | 9 |
| 5 | 5 | DISP | 0 |
Beenden Sie die Eingabe durch Drücken von Regler (3) oder der Taste BAND (11).
Wie Sie Mixed-Mode-CDs spielen
Das Gerät spielt CDs, die sowohl MP3-Titeln als auch Digital-Audio-Titeln (CDDA, Format WAV) enthalten.
Nach dem Einlagen einer Mixed-Mode-CD spiel das Gerät zunachst die Digital-Audio-Titel (CDDA).
Sie können zwischen der Wiedergabe der Digital-AudioTitel (CDDA) und der MP3-Titel umschalten:
Drücken Sie im PLAY-Modus die Taste FOL-(17) bzw. die Taste FOL+ (18) und halten Sie die Tastes gedrückt.
Wie Sie die USB-Funktion bedieren
Hinweis:
Die Speichergroße des USB-Mediums ist auf 4 GB limitiert. Aufgrund der Vielzahl verschiedener Modelle an USB-Speichermedien kann nicht garantiert werden, dass jeder Modell unterstützt wird.
Es werden Geräte der USB Version 1.0 und 2.0 unterstützt.
Beim Anschließlich von USB-Medien kann es vorkommen, dass das Gerät oder das Medium durch staatische Aufladung „einfriedt". Führren Sie dann einen Reset durch, siehe S. 18.
Während des Einlesevorganges vom USB-Medium das USB-Medium nicht berühren oder entfernen!
Falls Sie einen MP3-Player mit eingebauter Batterie verwenden, so ist diese vorher zu entfern! Anderenfalls kann diese zerstört werden!
Speichermedium einsetzen
Ggf. mit MODE (4) zu USB schalten.
USB-Medium mit dem USB-Anschluss (23) verbinden. Die Daten des Speichermediums werden eingeisen.
Warten Sie mit der Bedienung, bis der Inhalt komplett eingelesen wurde, um sicherzustellen, dass alle benötigten Informationen vom Speichermedium gelesen wurden. Wenn kein Speichermedium angeschlossen ist oder nicht gelesen werden kann, erscheint die Anzeige „NO FILE" im Display (4). USB-Medium ggf. entfern den und erneut verbinden.
Die Wiedergabe des ersten Titels startet automatisch.
Funktionen
Die weitere Bedienung sowie die Wiedergabefunktionen sind wie unter „Wie Sie eine Disc wiedergeben“, siehe S. 34, beschreiben.
Speichermedium entnehmen
→ Schalten Sie mit MODE (4) zu einer anderen Quelle und entfernen Sie dann das USB-Speichermedium durch Abziehen.
Wie Sie die SD/MMC-Funktion bedieren
Speichermedium einsetzen
Vorsicht!
Wenn die Speicherkarte falsch herum in den Kartenschacht eingesteckt wird, kann die Karte nicht erkannt werden. Die Karte oder die darauf befindlichen Daten können beschädigt werden.
Hinweis:
Die Speichergroße der Memory-Cards ist auf Medien mit max. 4 GB limitiert. SDHC-Medien werden nicht unterstützt.
Um SD/MMC-Medien einzusetzen, drucken Sie die Taste (7) OPEN, das Bedienteil entriegelt.
Klappen Sie das Bedienteil nach vorne. Dabei darf es nicht befindert werden.
→ Schieben Sie die Karte mit der Beschriftung nach rechts in den Kartenschacht (24) bis diese einrastet.
→ Schließen Sie das Bedienteil.
Drucken Sie MODE (4) ggf. wiederholt, um zu SD/MMC zu schalten.
Das Medium wird gelesen.
Die Wiedergabe des ersten Titels startet automatisch.
Funktionen
Die weitere Bedienung sowie die Wiedergabefunktionen sind wie unter „Wie Sie eine Disc wiedergeben“, siehe S. 34, beschrieben.
Speichermedium entnehmen
→ Schalten Sie mit MODE (4) zu einer anderen Quelle und drücken Sie das Medium vorsichtig in das Gerät, bis Sie ein Klickgeräusch horen.
Entnehmen Sie die Karte dann, indem Sie sie herausziehen.
Wie Sie das Gerät reinigen
ACHTUNG!
Sie dürfen keine Scheuerschwämme, Scheuerpulver und Lösungsmittel wie Alkohol oder Benzin verwenden.
Reinigen Sie das Gehäuse mit einem weichen, mit Wasser angefeuchteten Tuch.
Vermeiden Sie die direkte Berührung der Kontakte des Bedienteils mit der Haut.
Hinweise zur CD
Die CD stets in der Hülle aufbewahren und nur an den Kanten anfassen. Die in Regenbogenfarben schimmernde Oberfläche darft nicht berührt werden und sollte stets sauber sein. Kein Papier oder Klebeband auf die Etikettenseite der Disk kleben. Die CD sollen von praller Sonneneinstrahlung und Wärmequellen wie Heizungen ferngehalten werden.
EbenfallsarfacheneCDnichtineinemedirektinder Sonne geparktenWagenliegen,da die Innentemperatur im Wagenextremhochansteigenkann.Fingerabdrücker undStaubaufderbespieltenSeitemiteinsauberen, trockenen Reinigungstuchreinigen.
Es durren zum Reinigen von CDs keine Plattenpflegemittel wie Plattenspray, Reinigungsflüssigkeiten, Antistatikspray oder Lösungsmittel wie Benzin, Verdünning oder sonstige im Handel erhältliche Chemikalien verwendet werden. Hartnäckige Flecken können eventuell mit einem feuchten Fensterleder beseitigt werden.
Wischen Sie vom Mittelpunkt zum Rand der Disc.

Kreisende Bewegungen beim Reinigen verursachen Kratzer. Diese können zu Fehlern bei der Wiedergabe führen.
Wie Sie Fehler beseitigen
Wenn das Gerät nicht wie vorgesehen Funktioniert, überprüfen Sie es anhand der folgenden Tabellen.
Wenn Sie die Störung auch nach den beschriebenen Überprüfungen nicht beheben konnen, behmen Sieitte Kontakt mit dem Hersteller auf.
Probleme mit dem Gerät
| Symptom | Mögliche Ursache/Abhilfe |
| Gerätlässt sich nicht einschalten. | Das Gerät wird nicht mit Strom versorgt.Zündung einschalten. Sicherung kontrollieren und ggf. ersetzen. |
| Esist kein Ton zu horen. | Erhöhen Sie die Lautstärke.Ggf. ist die falsche Quelle gewählt worden. |
| DasDisplay schaltet sich nicht ein, Tasten ohne Funktion, Fehlermeldung im Display. | Gerät resetten, siehe S. 18. |
| Symptom | Mögliche Ursache/Abhilfe |
| Es ist ein Störlauschen zu horen. | In der Höhe des Gerätes sendet ein Mobiltelefon oder ein anderes Gerät störende Radiowellen aus. Entfernen Sie das Mobil-telefon oder das Gerät aus der Umgebung des Gerätes. |
| Es treten andere Bedienungsstörungen, laute Gerausche oder eine gestörtte Display-Anzeige auf. | Bedienteil nicht richtig eingesetzt oder verriegelt. Siehe S. 17. |
| Elektronische Bauteile des Gerätes sind gestört. Schalten Sie die Zündung aus und erneut an. Ggf. Reset durchführung, siehe S. 18. |
Probleme mit dem Radio
| Symptom | Mögliche Ursache/Abhilfe |
| Es wird kein Radiosender empfangen. | Das Gerät befindet sich nicht im Radio-Modus.Schalten Sie mit MODE zu UKW oder MW. |
| Der Ton ist schwach oder von schlechter Qualität. | Andere Geräte, z.B. Handy stören den Empfang.Die Antenne ist nicht richtig angeschlossen. |
Probleme mit dem CD-Player
| Symptom | Mögliche Ursache/Abhilfe |
| Die CD wird nicht wiedergegeben oder springt bei der Wiedergabe weiter. | Das Gerät befindet sich nicht im CD-Modus.Falsche CD einlege!. |
| Die CD ist falsch einlege!.Legen Sie die CD mit der beschriften Seite nach oben ein. | |
| Die CD ist verschmutzt oder defekt.Reinigen Sie die CD, verwenden Sie eine andere CD. | |
| Im CD-Fach hat sich Feuchtigkeit niedergeschlagen.Encŋhalten Sie die CD und halten Sie das CD-Fach ca. 1 Stunde zum trocknen mit geöffnetem Bedienteil. | |
| Die Spielzeit der CD beträgt mehr als 74 Minuten. | |
| CD kann nicht einlege!.Es ist bereits eine CD im Player. Mit EJECT entfern. |
| Symptom | Mögliche Ursache/Abhilfe |
| Der Ton setzt aus. | Die Lautstärke ist zu hoch eingestellt. Regeln Sie die Lautstärke herunter. |
| Die CD ist beschädigt oder verschmutzt. Reinigen Sie die CD oder ersetzen Sie sie. Temperatur zu hoch. Fahrzeug lüften und warten, bis der Innenraum abgekühlt ist. | |
Probleme mit USB/SD-Medien
| Symptom | Mögliche Ursache/Abhilfe |
| Keine USB - Wiedergabe möglich. | Das Gerät befindet sich nicht im USB/SD-Modus. Mit MODE zur jeweiligen Quelle schalten. |
| Medium nicht eingesetzt oder leer. Medium korrekt einsetzen bzw. mit Musikdaten bespielen. | |
Technische Daten
| Abmessungen Gerät (Breite x Tiefe x Höhe ohne Bedienteil) | 178 x 170 x 55 mm |
| Gewicht Gerät | ca. 1,6 kg |
| Spannung: | DC 12 V Gleichstrom, max. 15 A |
| Erdung: | Masse negativ |
| Ausgangsleistung: | 4 x 40 W max. |
| Umgebungsbedingungen: | +0° C bis +40° C 5 % bis 90 % relative Luftfeuchte (nicht kondensierend) |
| Radio: | |
| Empfangsfrequency analog: | UKW 87,5-108 MHz MW 522-1620 kHz |
| Empfangsfrequency digital: | BAND III (Europa): DAB 174-240 MHz |
| Antonne: | UKW 75 OHM DAB-Fensterantenne, DAB-Außenantenne, Antennenadapter |
| CD | 40 Hz – 18 kHz Übertragungsbereich |
| Laser: | 655 nm Wellenlänge, Klasse1 |
| Max. Wiedergabebitrate MP3 | 256 kbps |
| AUX Anschlussbuchse: | 3,5 mm Klinke |

Technische Änderungen und Irrtümer vorbehalten. Die Abmessungen sind ungefährte Werte.
Dieses Produkt entspricht folgenden Normen:
2004/104/EC:2004
CISPR 2005:2002
ISO 7637-2:2004
und der CE-Kennzeichenrichtlinie.
Wie Sie den Hersteller erreichen
DGC GmbH
Graf-Zeppelin-Str. 7
D-86899 Landsberg
www.dual.de
Entsorgungshinweise
Entsorgung der Verpackung
Ihr neues Gerät wurde auf dem Weg zu Ohnen durch die Verpackung geschützt. Alle eingesetzten Materialien sind umweltverträglich und wieder verwertbar.itte halten Sie mit und entsorgen Sie die Verpackung umweltgerecht. Über aktuelle Entsorgungswege informieren Sie sich bei Ihrem Handler oder über ihreCOMMUNALE Entsorgungseinrichtung.

Erstickungsgefahr!
Verpackung und deren Teile nicht Kindern überlassen.
Erstickungsgefahr durch Folien und andere Verpackungsmaterialien.
Entsorgung des Gerätes
Altgeräte sind kein wertloser Abfall. Durch umweltgerechte Entsorgung konnen wertvolle Rohstoffe wieder gewonnen werden. Erkundigen Sie sich in ihrer Stadt- oder Gemeindeverwaltung nach Mänglichkeiten einer umwelt- und sachgerechten Entsorgung des Gerätes. Vor der Entsorgung des Gerätes sollen die Batterien entfern't werden.

Dieses Gerät ist entsprechend der Richtlinie 2002/96/EG über Elektro- und Elektronik-Altgeräte (WEEE) gekennzeichnet.
Dieses Produkt darf am Ende seiner Lebensdauer nicht über den normalen Haushaltsabfall entsorgt werden, sondern muss an einem Sammelpunkt für das Recycling von elektrischen und elektronischen Geräten abgegeben werden. Das Symbol auf dem Produkt, der Gebrauchsanleitung oder der Verpackung weist daraufhin. Die Werkstoffe sind gemäß ihrer Kennzeichnung wiederverwertbar. Mit der Wiederverwendung, der stofflichen Verwertung oder anderen Formen der Verwertung von Altgeräten leisten Sie einen wichtigen Beitrag zum Schutze unserer Umwelt.
DAB CAR 1
Autoradio DAB+ avec
CD MP3, USB, SD

Graf-Zeppelin-Str. 7
D-86899 Landsberg
www.dual.de
Graf-Zeppelin-Str. 7
D-86899 Landsberg
www.dual.de
EinfachAnleitung