TRSE 6000 - Kluis Burg Wächter - Gratis gebruiksaanwijzing en handleiding
Vind de handleiding van het apparaat gratis TRSE 6000 Burg Wächter in PDF-formaat.
Veelgestelde vragen - TRSE 6000 Burg Wächter
Gebruikersvragen over TRSE 6000 Burg Wächter
0 vraag over dit apparaat. Beantwoord die u kent of stel uw eigen vraag.
Stel een nieuwe vraag over dit apparaat
Download de handleiding voor uw Kluis in PDF-formaat gratis! Vind uw handleiding TRSE 6000 - Burg Wächter en neem uw elektronisch apparaat weer in handen. Op deze pagina staan alle documenten die nodig zijn voor het gebruik van uw apparaat. TRSE 6000 van het merk Burg Wächter.
GEBRUIKSAANWIJZING TRSE 6000 Burg Wächter
Hartelijk bedankt, dat u voor de kluis met het BURG-WÄCHTER elektronisch TRSE 6000 systeme hebft gekozen. Deze elektronica is gecertificerd volgens de VdS-klasse. U heeft hiermee een product verworven dat aan buitengewoon hove verilgheidseisen voldoet en volgens de nieuwste technische möglichkheden ontwikkeld en geproducederd werk. Gieve de gehele gebruiksaanwijzing te lezen voordat u aan de programmering begint. Bewaar deze gebruiksaanwijzing op een veilige plaats om het steeds te konnen raadplegen.
De elektronica TRSE 6000 worden geleverd in een variant met de vingerscaneenheid TRSE 6000 FP en in een variant zonder de vingerscaneenheid TRSE 6000.
Deze gebruiksaanwijzing is geldig voor beiden varianten, de menustructuur is+%eer zodanig uitgevoerd, dat de relevante variant automatisch worden herkend en alleen de waaroor bestemde menudelen actief zijn. Alle voor de elektronica met de vingerscaneenheid relevante paragrafen worden aangeduid met*.
In principe kurz u de waardenbus op drie verschillende manieren openen:
- met code
met de E-Key (Identmedium TSE 5103 E-Key SB en TSE 6103 E-Key behoren nicht tot het standard leveringspakket)
- met uw vingerafdruk*
De administrateurcode worden met de fabrieksinstalling 123456 geleverd. Deze要去 worden gewijzigd. Er kuren 9 verdere gebruikers met een code worden gekreeerd, die via het toetsbord worden ingevoerd. Deze code bestaat even als de administrateurcode altijd uit ces cijfers. Bovendien kuren 300 E-Keys voor het contactloze openen worden opgeslagen.
Indien u in bezit bent van een waardenbus met een vingerscaneenheid, hunnen additioneel tot 10 gebruikers met vingerscan worden opgeslagen. De gebruikers met een vingerscan worden in de lijst van de gebruikers van het slot met USER xxx_FPS aangeduid.
Bij TRSE 6000 FP-elektronica is er sprake van de eerste waardenbuselektronica waar voor het openenen alleen met vingerscan worden gecertificeerd.
Om met de vingerprint te+kunnen openen, moeten tenminste twee openingsgeheimen worden ingevoerd. Additioneel moet behalve de vingescan nog een ander openingsgeheim worden ingevoerd. Dit kan een andere vingescan,zijn,maar ook een pincode of een andere E-Key.Alle vingescans worden in het systeem met een waarde van 1 / 2 opgeslagen. Om een bevoedgheid tot het openen te bereiken,moet een waarde van minstens 1 worden bereikt. Een pincode voor het openen moet dan met een waarde van minimaal 1 / 2 worden ingevoerd,met een andere vingescan wordt bijvoorbeeld ook een waarde van 1 bereikt.
Let op: Waarden konnen alleen met de software TSE Light, TSE System en System + worden gevarieerd. Tijdens het programmeren op het kluischem wordt aan de pincode en de E-Key automatisch de waarde 1 toegewezen, de vingerscan krijgt de waarde 12 .
Blokkeertijden: Om het slot voor manipulatie van de elektronische besturing te beschermen blokkeert de toegang van de kluis gedurende 5 minutes, als drie opeenvolgende foutieve codes zich ingeoerd. In verband met eventuele toekomstige foutieve codes gedurende 10 minutes. Tijdens dezeperiode, loopt op het scherm de resterende vrij aan achteren. Het openen van de kluis is ook met een geldige gebruiker of administratieve code Niet möglichk.
Om de bescherming gegen inbraak te verhogen,要去en de volgende punten in acht worden genomen:
Voor sluitsystemen met materiaèle codedragers, bv. een E-Key:
-
De codedrager moet steeds veilig worden bewaard, zodat hij alleen voor bevoegde personen toeqankelijk is.
-
Bij verlies van de coderdager要去 het slot onverwijld worden verwisseld of door wijziging van de codering maar een neue sluiting worden omgeschakeld, respectievelijk要去 codering van de verloren gegane coderdager geblokkeerd / gewist worden
Voor sluitsystemen met een code-invoer:
Zie erop toe dat de codes en codedragers nicht in onbevoegde handen geraken. Bewaar codes en codedragers waar op een veilige plaats, waar deze uitsluitend voor geautorieerde Personen toegankelijk zijn. Als er een code of een codedrager verloren raakt, moet het slot maar een neue code / codedrager worden omgezet of worden verrangen.
- De fabriekscode dient te worden gewijzigd, zodra het slot in gebruik worden genomen.
- Eenvoudige codes, die gemakkelijk konnen worden geraden (bijv. 1, 2, 3, 4, 5, 6)monary noten worden gebrukt.
- Persoonlijke gegevens (bijv. Verjaardagen) of andere gegevens die op basis van aanwezigte informatie over de code-eigenaar geraden können worden, mogen nicht als code worden gezruikt.
- Na het wisselen van de code moet het slot meerdere keren bij geopende geziligheid worden getest.
- Let op: Alle wijzigingen van de administrateurcode en van de gebruikerscode要去en met de geopende deur van de waardenbus worden uitgevoerd!
- Nadat het sluitsystem aan eenijke code werd omgeschakeld,要去 het met de geopende deur meermaals met deijke code in werkung worden gesteld.
4.1 Beschrijving van de basisfuncties
Met behulp van de volgende beschrijving kan het slot worden geprogrammeerd. De aanwijzingen voor het programmeren+kennen op de display worden gevolgd. Om het slot (de toegang tot het menu) te
programmeren, druk op toets „Functie“, wanneer het symbol „M“ op de display verschijnt. Met de toetsen „1“ scroll up (symbool op de display) en „2“ scroll down (symbool op de display)kest u het menu verschuiven. Wonneer op de display het symbol „<“ verschijnt,kest u met de toets „Functie“ in het eerstvolgende hogere menu terugspringen,met de toets „Enter/On“ kiest u een menupunt.
Het symbol van de batterij的那一actuale staat van de batterijen zien:
Batterij vol
[]][[]]Batterijleeg(verbisseldebatterijen)
De geillustreerde gebruiksaanwijzing volgt afzonderlijk 42.
4.2 Beschrijving van het programmeer- en bedieningsverloop
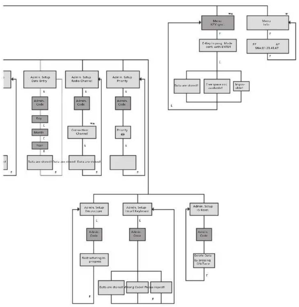
De menustructeur worden afgebeeld op de volgende paginga's. Daarin worden ook het navigeren getoond. Aanvullend worden de menupunten individuel omschreten:
Menu Codewijziging
Wijziging van de administrateur- en gebruikerscode
Menu Taal/Language
Instelling van de taal
Menu E-Key synchroniseren
In dit programme worden het kanaal van de E-Key aangepast aan het kanaal van de invoerenheid. Deze functie wordenoodzakelijk, zodra het radiokanaal van een invoerenheid worden gewijzigd, ofschool nog andere radioKeys (met oude kanaalinstelling) aangemeld zich.
Menu Info
- Indicatie van het versie- en serienummer
SNA: Serienummer van het slot
(met de invoering van de administrateurcode)
Menu Administrateur
Hieronder zijn alle menu's verzameld de slechts met administratuebevoedgheid bediend;kennen worden.Deze zich aufzonderlijk:
- Gebr.aanmake:
Hier können gebruikers worden aangemaaakt. Een gebruiker heeft of alleen een code of alleen een E-Key, of beiden. Voor een vingerscan worden steeds een eigenc gebruiker aangemaaakt. Afhankelijk van hun anomie zich en mensen, bij wie de vingerafdrukken voor het systemen Niet voldoende ontwikkeld zich. Deze vingers kannen om veiligheidsredenen
niet worden opgeslagen.
E-Key toewijzen:
Hieraan kan anschteraf een E-Key voor een geselecteerde gebruiker worden toegewezen.
Wissen:
Hier können gebruikers en E-Keys worden gewist. Wordt een gebruiker gewist, dan worden zowel de code als de E-Key van deze gebruikers gewist. Wordt een E-Key gewist, dan blijft de gebruiker bestaan. Om een vingerscan te wissen,要去 de betreffende gebruiker worden gewist. Gebruik „FS-Reset" (z.o.), om alle vingerscans te wissen*.
Kloktijd:
Invoeren van de tijd en kalibreren van de klok. De klok worden:tussen tweettijdstempen automatisch gekalibreerd. Uitzonderingen zijn een tussentijdseuitwisseling van de batterijen en de tussentijdse verandering van de zomer- en wintertijd.
Datum:
Invoeren van de datum
Radiokanaal:
Hier kan het radiokanaal worden ingesteld (keuze UIT 12 kanalen). Dit kan nodig+zijn, indien het radiokanaal reeds door een andere toepassing, bijvoorbeeld W-LAN, bezet is. Bij collisie met de WLAN-systemen worden een bereik van drie kanalen aanbevolen.
Wordt na meervoudige hantering van de E-Key de te openen deur nicht gedeblokkeerd, dan kan via deze functie de prioriteit van de deur worden verhoogd. Omgekeerd kan ook de prioriteit van de andere deuren in de directe omgeving worden verlaagd.
Reorganiseren:
Er worden aanbevolen deze functie op te roepen, wonneer meerdere gebruikers gewist werden.
Aanmelden:
Bij het verwisselen van de sloteenheid of van het toetsbord worden beiden eenheden opnieuw op elkaar afgestemd.
FS-Reset*:
Alle opgeslagen vingerscans worden gewist, de bijbehorende gebruikers blijven darüber bestaan. Kies dit menu ook bij herhaalde fouftfuncties in het kader van het gebruik van de vingerscan en volg de aanwijzingen op de display.
4.3 Menustructuur


Display Input

Administrator User
E=Enter

4.4 Gedetailleerde beschrijving van somming basisfuncties
1. Het openen van de waardenbus met de fabriekcode
Druk op toets On/Enter
- Op de display verschijnt de melding Code/Vingerp (Indien u een elektronica zonder vingerscan bezit, verschijnt op de display de melding Code)
- Hier worden uuitgenodigde Admin. code in te voeren (fabrieksinstelling 123456)
Op de display verschijnt de melding A. u. b. draaiknop bedieren
Let op: De melding A. u. b. draaiknop bedieren impliceert dat de draaiknop van de sloteenheid bediend worden nadat het openingsgeheim werden ingevoerd.
2. Wijziging van de administrateurcode
Druk op toets On/Enter
In de display verschijnt de melding Code/Vingerp
Druk op toets Functie
- Op de display verschijnt het menu Codewijziging
Druk op toets On/Enter
- Op de display verschijnt de melding Administrateur
Druk op toets On/Enter
Op de display verschijnt de melding Oude code
- Hier worden uuitgenodigde Admin. code in te voeren (fabrieksinstelling 123456)
Druk op toets On/Enter
Op de display verschijnt de melding Nieuwer code
- Het invoeren van een neue code
Druk op toets On/Enter
Op de display verschijnt de melding Herhaling
- Het invoeren van een nieuwe code
Druk op toets On/Enter
- Op de display verschijnt de melding Codewijziging uitgevoerd
3. Aanmaking van een gebruiker met code
Druk op toets On/Enter
In de display verschijnt de melding Code/Vingerp
Druk op toets Functie
Op de display verschijnt het menu Codewijziging
- Door op toets 2 te drukken geraakt u in het menu Administratru
Druk op toets On/Enter
ErverschijntAdminInstel.Gebr.Aanmakenopdedisplay
Druk op toets On/Enter
ErverschijntCodeaanmaken
Druk op toets On/Enter
- Hier worden uuitgenodigde Admin. code in te voeren (fabrieksinstelling 123456)
Op de display verschijnt Gebruiker 00x
- Hier a. u. b. de Gebruikerscode invoeren en bevestigen met ENTER
- Druk op toets On/Enter
- Op de display verschijnt FS-combinatie met ENTER bevestigen
- Druk op toets On/Enter resp. toets Functie
- Nadat de bevestiging is uitgevoerd, verschijnt er Met On-toets opslaan.
4. Aanmaking van een gebruiker met een E-Key
Druk op toets On/Enter
In de display verschijnt de melding Code/Vingerp
- Druk op toets Functie
- Op de display verschijnt het menu Codewijziging
- Door op toets 2 te drukken geraakt u in het menu Administrateur
Druk op toets On/Enter
ErverschijntAdminInstel.Gebr.Aanmakenop de display
Druk op toets On/Enter
ErverschijntE-Keyaanmaken
- Druk op toets On/Enter
- Hier worden uuitgenodigde Admin. code in te voeren (fabrieksinstelling 123456)
Op de display verschijnt FS-combinatie met ENTER bevestigeri
Druk op toets On/Enter resp. toets Functie
- Op de display verschijnt User 00x E-Key aanleren met ENTER
Druk op toets On/Enter
Breng de E-Keyaar deprogrammeermodus
Erverschijnt demeldingE-KeyinProgmodus,verder met Enter
- Druk op toets On/Enter
- Nadat de bevestiging is uitgevoerd, verschijnt er Met On-toets opslaan
1Als er op de display de melding FS-combinatie met ENTER bevestigen verschijnt, moet er worden besloten, of een gebruiker met het openingsrecht 1 (uitsluitend openingsrecht) of met een half recht worden aangemaaakt.
Uitsluitend openingsrecht: Druk op toets Functie Half openingsrecht Druk op toets ENTER
Bij het aanmaken van een half openingsrecht worden de pincode alleen in combinatie met een ander openingsgeheim, bijv. vingerprint openingsbevoegd.
5. Aanleren van een gebruiker met fingerprint*
Druk op toets On/Enter
In de display verschijnt de melding Code/Vingerp
Druk op toets Functie
- Op de display verschijnt het menu Codewijziging
- Door op toets 2 te drukken geraakt u in het menu Administrateur
Druk op toets On/Enter
ErverschijntAdminInstel.Gebr.Aanmakenop de display
Druk op toets On/Enter
- Door herhaaldelijk op toets 2 te drukken geraakt u in het menu Vingerscan aanmaken
Druk op toets On/Enter
- Hier worden uuitgenodigde Admin. code in te voeren (fabrieksinstelling 123456)
- Op de display verschijnt Vingerscan aanmaken
- Op de display verschijnt Vinger aanleren
Trek de vinger enkele keren over de sensor, waar bij de instructie volgend
- Na de aanmeling volgt de melding Gebruiker xxx succesv. aangem.
Let op: Bij het aanleren van een vingerprint is het belangrijk, dat de vinger gelijkmatig en in rechte lijn over de sensor worden getrokken. Volg de aanwijzingen op de display. De vinger worden opgeslagen, alleen wanner hij in optimale kwaliteit opgeslagen kan worden.
6. Openen met de vingerprint*:
Druk op toets On/Enter
- Op de display verschijnt de melding Code/Vingerp
Trek nu de opgeslagen yinger over de sensor
- Voor een kort moment verschijnt de melding Waarde zich bereikt
Op de display verschijnt de melding Code/Vingerp
- Voer nu een ander openingsgeheim in (andere vingers, code of E-Key)
Op de display versushjnt de melding A. u. b. draaknop bedijen
7. Wissen van een vinger*
Druk op toets On/Enter
- Op de display verschijnt de melding Code/Vingerp
Druk on toets Functie
- Op de display verschiert het menu Codewizijing
- Door op toets 2 te drukken geraakt u in het menu Administratru
- Druk op toets On/Enter
- Er yerschiint Admin Instel, Gebr. Aanmaken op de display
- Door op toets 2 te drukken gaat u� het menu Admin, instelling wissen
Druk op toets On/Enter
- Op de display verschijnt Gebruiker wissen
Druk op toets On/Enter
- Hier worden uuitgenodigd de Admin. code in te voeren (fabrieksinstelling 123456)
- Hier moet u de betreffende gebruiker kiezen door op de toetsen 1 of 2 te kiezen
- Druk op toets On/Enter
Op de display verschijnt de melding Data wissen met de On-toets!
- Druk op toets On/Enter
Op de display verschijnt de melding Record gewist
Met de On / Enter-toets können verdere gebruikers worden gewist. Door de toets Functie te activeren=kunt u in het menu Opnieuw Code-invoer uwaar hogere niveaus stijgen tot het niveau Code-invoer.
4.5 Foutmeldingen*
Verder worden de fouitmeldingen op de display bij het aanleren van een vinger respectievelijk bij het openen getoond:
| Foutmelding Oorzaak | wegwerken |
| Te snel!Herhaal a. u. b. | Trek de vinger langzamer over de sensor |
| Te scheef!Herhaal a. u. b. | Trek de vingerrecht over de sensor |
| Te kort!Herhaal a. u. b. | Trek de vinger zodenig over de sensor, dat er meer oppervlak gelezen kan worden |
| Middenpositie enherhalen! | Plaats uw vinger centraal op de sensor |
Buiten gebruik stellen
Geachte klant,
Help mee om de hoeveelheid ongebruikt afval te verminderen. Als u van plan bent deze installmentie buiten gebruik te stellen, denk er dan aan dat allerlei onderdelen van dit apparaat waardevolle materialen bevatten die hergebruikt können worden.

Houd er rekening mee dat elektrische en elektronische apparatuur en batterijen nicht mogen worden afgevoerd als huishoudelijk afval, maar要去en worden geschaffen. Informeer bij de betreffende afdeling in uw gemeente, waar u een inzamelpunt voor elektrisch en elektronisch afval kunt vinden.

Bij deze bevestigt het bedrijf BURG-WACHTER KG dat deze product overeenkomt met Richtlijn 2014/53/EU, (RED) 2014/30/EU, (EMC) en 2011/65/EU (RoHS).
Een kopie van de complete EU-conformiteitsverklaring is aan op het volgende internetadres www.burg.biz.
beschikbaar op het volgende internetadres www.burg.biz.
5 Batteriewechsel/Replacement of batteries/Changer la batterie/Batterijwissel




Codeeingabe / Code entry / Entreecode / Code invoer

Batterien / Batteries / Batterijen: 2x 1,5V Mignon (LR6)

BURG
WACHTER
BURG-WACHTER KG
Altenhofer Weg 15
58300 Wetter
Germany
info@burg.biz
www.burg.biz
SimpelGids