DDX6017 - カーステレオ KENWOOD - 無料のユーザーマニュアル
デバイスのマニュアルを無料で見つける DDX6017 KENWOOD PDF形式.
デバイスの取扱説明書をダウンロード カーステレオ 無料でPDF形式で!マニュアルを見つける DDX6017 - KENWOOD 電子デバイスをもとに戻しましょう。このページにはデバイスの使用に必要なすべての書類が掲載されています。 DDX6017 ブランド KENWOOD.
使用説明書 DDX6017 KENWOOD
Procedure d'installation
- Afin d'empêcher un court circuit, retirez la clé du contact et déconnectez la batterie ( )
- Effectuez correctement les connexions d'entrée et sortie de chaque apparéil.
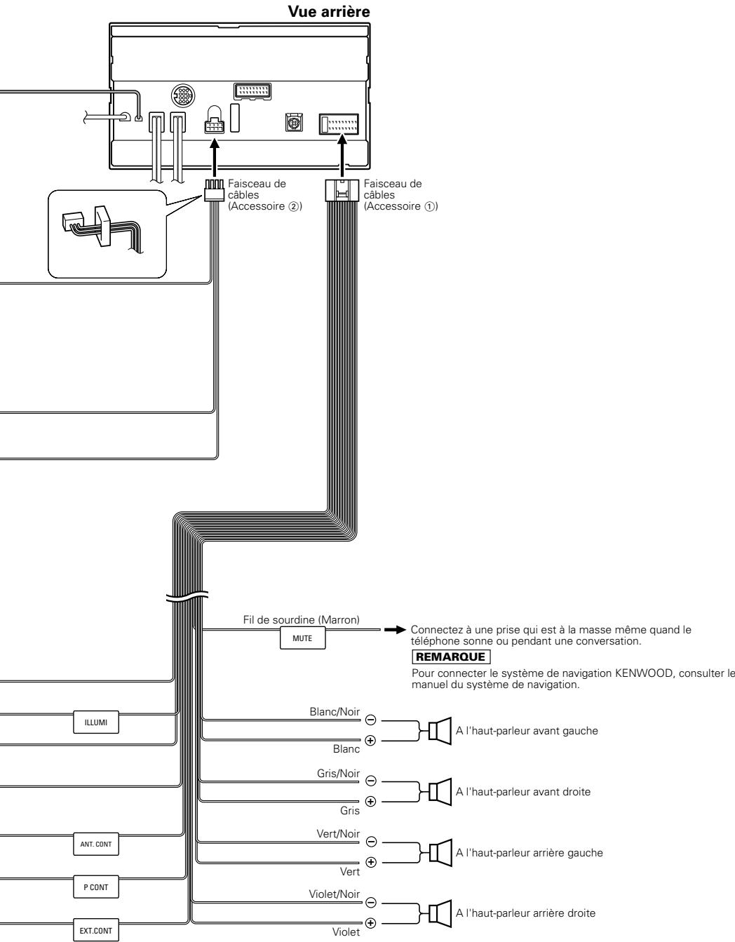
- Connectez les cables de haut-parleur du faisceau de cables.
- Connectez les fils du cablage de distribution électrique dans l'ordre suivant : masse, batterie, contact.
- Connectez le connecteur du cablage de distribution électrique à l'appraié.
- Installee l'appareil dans votre voiture.
- Reconnectez la batterie .
- Appuyez sur la touche de réinitialisation.
AVERTISSEMENT
Si vous connectez le cable d'allumage (rouge) et le cable de batterie (jaune) au châssis de la voiture (masse), vous risquez de causeur un court-circuit qui peut provoquer un incendie. Connectez toujours ces cables à la source d'alimentation de la boite à fuseible.
ATTENTION
- Si le contact de votre voiture ne dispose pas d'une position ACC, connectez les fils de contact à une source d'alimentation pouvant être activée et désactivée avec la clé de contact. Si vous connectez le fil de contact à une source d'alimentation avec une alimentation de tension constante, comme avec des fils de batterie, la batterie peut mourir.
- Si la console a un couvercle, assurez-vous d'instructor l'unité de manière à ce que la dalle ne touche pas le couvercle lors de l'ouverture et de la fermeture.
- Si le fuseible saute, assurez-vous d'abord que les fils ne se touchent pas et n'entraient pas de court-circuit, puis remplacez le fuseible grillé par un fuseible neuf de même capacité.
- Isolez les cables non-connectés avec un ruban adhésié en vinyle ou autre matériel similaire. Afin d'empêcher tout court-circuit, ne retirepas les capuchonsopsisents aux extrémítés des fils ou des bornes non connectés.
- Connectez les fils d'enceinte correctement aux bornes correspondantes. L'apparil peut être endommagé ou ne pas fonctionner si vous partagez les fils ou si vous les mettez à la masse sur une partie métallique de la voiture.
- Lorsque deux enceintes seulement sont connectées au système, connectez les connecteurs soit aux deux bornes de sortie avant, soit aux deux bornes de sortie arrrière (ne mélangez l'avant et l'arrête). Par exemple, si vous connectez le connecteur de l'enceinte gauche à une borne de sortie avant, ne connectez pas le connecteur à une borne de sortie arrérique.
-Aprres avoir installe l'appareil,verifiez si les feuels de freinage,les indicateurs,les clignotants,etcde la voiture fonctionnement correctement. - Monter l'unité de façon à ce que l'angle de montage soit de 30^ ou moins.
▲AVERTISSEMENT
Si vous connectez le cable d'allumage (rouge) et le cable de batterie (jaune) au chassis de la
voiture (masse), vous risquez de causeur un court-circuit qui peut provoquer un incendie.
Connectez toujours ces cables à la source d'alimentation de la boîte à fusible.


Connectez à la distribution électrique de commutateur de détction de frein à main du vehiclque à l'aide du connecteur de relais fourni.
ATTENTION
Par mesure de sécurité, connecter le cable du détecteur de stationnement.
PRK SW Cable de frein a main (Vert)

Cable de masse (Noir) (Au chassin de la voiture)

Cable de batterie (5A) (Jaune)


Cable de batterie (Jaune)
Cable de commande du gradateur (Orange/Blanc)
Au commutateur d'éclairage de la voiture

Cable d'allumage (Rouge)

Cable of masse (No) Au chassa de la voiture
Selon l'antenne que vous utilisez, connectez a la prise de commande du moteur d'antenne ou à la prise d'alimentation du préamplificateur de l'antenne de type film.
Cable de commande du antennone moteur (Bleu)
Lors de l'utilisation de l'amplificateur de puissance optionnel, connectez à sa prise de commande d'alimentation.
Cable de commande de l'alimentation (Bleu/Blanc)
Vers le terminal "EXT.AMP.CONT." de l'amplificateur ayant la fonction de contrôle de I'amp. extérieure.
Cable de commande de l' amplificateur externe (Rose/Noir)

Connexion du système


Installation pour unité moniteur/lecteur


Assurez-vous que l'appareil est solidement installé à sa place. Si l'apparéil est instable, il pourrait ne pas bien fonctionner (par ex., le son pourrait sauter).
Installation dans des vehicules de fabrication japonaise
■ Installation sur automobiles Toyota, Nissan ou Mitsubishi à l'aide de supports

Retrait de l'unité moniteur/lecteur
Retrait du cadre en caoutchouc dur (écusson)
- Engagez les loquets sur l'outil de démontage ④ et enlevez les deux crochets inférieurs. Baissez le cadre et tirez-le vers l'avant comme montré sur l'illustration.
- Quand la partie inférieure est retiree, retirez les deux crochets supieurs.

Le cadre peut être retiré à partir de la partie supérieur de la même façon.


Retrait de l'appareil
- Référez vous à la section
puis retirez le cadre en caoutchouc dur. - Retirez la vis (M4× 6) sur le panneau arrriere.
- Insérez les deux outils de démontage ④ profondement dans les fentes de chaque côte, comme montré.

- Baissez les outils de démontage vers le bas et tirez l'appareil à moitié en faisant pression vers l'intérieur.

Faites attention de ne pas vous blesser avec le loquet de l'outil de démontage.
- Sortez l'appareil entierement avec les mains, en faisant attention de ne pas le faire tomber.


Accesorios

①
1

4
2

②
1

5
(M5 x 6 mm)
6

③
1

6
(M5×7mm)
6
かんたんマニュアル