BOE40 - Bouilloire électrique H.ROENIG - Notice d'utilisation et mode d'emploi gratuit
Retrouvez gratuitement la notice de l'appareil BOE40 H.ROENIG au format PDF.
| Type d'appareil | Bouilloire électrique |
| Capacité | 1,5 à 2 litres |
| Matériau du corps | Acier inoxydable |
| Contrôle de la température | Réglable |
| Puissance | 1500 à 2200 W |
| Affichage de niveau d'eau | Oui |
| Base pivotante | 360 degrés |
| Arrêt automatique | Oui |
| Protection contre la mise en marche à vide | Oui |
| Filtre anti-calcaire | Oui |
| Type de poignée | Ergonomique, isolante |
| Couleur | Acier brossé et noir |
| Longueur du cordon | Non précisé |
| Poids | Non précisé |
| Garantie | Non précisé |
FOIRE AUX QUESTIONS - BOE40 H.ROENIG
Téléchargez la notice de votre Bouilloire électrique au format PDF gratuitement ! Retrouvez votre notice BOE40 - H.ROENIG et reprennez votre appareil électronique en main. Sur cette page sont publiés tous les documents nécessaires à l'utilisation de votre appareil BOE40 de la marque H.ROENIG.
MODE D'EMPLOI BOE40 H.ROENIG
Veuillez dire attentivement ce manuel avant la première utilisation de cet apparéil. Assurez-vous de bien connaître les fonctions de l'appareil et comment l'utiliser. Entretenez l' apparéil selon les indications fournies dans ce manuel afin de garantir tout son potentiel et son fonctionnement. Gardez ce manuel à proximé de l' apparéil et consultez-le avant usage. Les instructions de sécurité fournies n'éliminent pas le danger lié à l'utilisation de l' apparéil, exercez une précaution particulière pendant l'utilisation pour prévenir tout accident. Nous ne saurons être tenus par responsables pour tout dommage résultat du non-respect de ces instructions de sécurité. Ne jamais utiliser l' apparéil s'il est endommagé.
CONSEILS DE SECURITE
- Ne pas laissez les enfants ou adultes souffrant d'un handicap physique ou moral à moins d'être superviseés par unadulte responsable de leur sécurité. Cet appeareil n'est pas un jouet, ne laissez pas les enfants le traiter comme tel.
- Avant de brancher l'appareil pour la première fois, vérifie qu'il compatible avec le voltage de votre installation électrique (voltage marqué sous la bouilloire). Si ce n'était pas compatible, ne branchez pas l'appareil car ceci pourrait provoquer des dommages à la fois sur l'appareil et votre installation électrique.
- Toujours débrancher la boudilloire avant de la replir, de la nettoyer ou de la laisser sans utilisation pendant une période de temps prolongée.
- Lorsque vous replissez la bouilloire veiliez à ne pas éclabousser la base. Par ailleurs il est recommendé de ne brancher la base qu'une fois la bouilloire pleine. Si la base était mouillée, débranchez-la immédiatement et séchez-la avec un chiffon doux et sec.
- Ne jamais replir la bouilloire au-delà du niveau maximum indiqué sur celle-ci, car ceci pourrait cause des débordements pouvant être dangereux.
- Placer cet apparéil sur une surface lisse et plane.
- Pour éviter tout danger, il est conseilé de ne pas laisser le cordon d'alimentationPENDRE du plan de travailpendant et aprèsutilisation.
- Pour éviter les brûlures, assurez-vous de bien fermer le couvercle avant l'utilisation.
- Ne pas ouvrir le couvercle ou déplacer la bouilloire pendant l'utilisation.
- Pour éviter les risques d'électrocution, cet apparéil ne doit enaucun cas être immerge dans l'eau ou tout autre liquide.
- Si la température ambiente devait être inférieure à zéro il est recommendé de débrancher l'appareil.
- Si le cable d'alimentation était endommagé, il est recommendé de le confier à un professionnel qualifié pour la réparation. N'essayez jamais de le répare ou le replacer vous-même.
- Ne jamais laisser la bouilloire chauffer à vide, débranchez-la après'utilisation.
- Pour nettoyer la bouilloire, retirez-la de la base et videz l'eau avant de l'utiliser a nouveau.
- La bouilloire doit être utilisée uniquement avec la base fournie.
- Cet apparéil ne peut être utilisé que pour chauffer de l'eau. Ne pas essayer de faire chauffer autre chose que de l'eau.
- Ne pas ouvrir le couvercle pendant l'utilisation.
- Soyez prudent lorsque vous versez I'eau bouillante afin de ne pas vous brûler.
- Le cable d'alimentation est doté d'une prise avec un raccord à la terre.
- Ne jamais tirer sur le cable pour débrancher l'appareil, faites-le en tirant ferment sur la prise.
- Ne pas toucher l'appareil avec des mains humides ou mouillées.
- Débrancher l'appareil avant de-retirer la boudilloire de.
- Ne pas laissez les enfants ou adultes souffrant d'un handicap physique ou moral à moins d'être superviseés par unadulte responsable de leur sécurité.
- Les enfants doivent toujours être supervisés pendant l'utilisation de l'ordinateil.
- Ne jamais dépasser la limite maximum d'eau afin de ne pas provoquer des éclaboussures pouvant provoquer des brulures.
- La bouilloire doit être utilisée uniquement avec la base fournie et dans le cadre d'un usage domestique tel que dans les cuisines privées et des bureaux, dans les chambres d'hôtel ou tout autre résidence ou installation hôtelière.
ENVIRONNEMENT

ATTENTION:
Vous ne devez pas vous débarrasser de cet apparéil avec vos déchets menagers. Un système de collecte sélective pour ce type de produit est mis en place par les communes, vous devez vous renseigner auprès de votre mairie afin d'en connaître les emplacements. En effet, les produits électriques et électroniques peuvent contérer des substances dangereuses qui ont des effets néfastes sur l'environnement ou la santé humaine et doivent être recyclés. Le symbole ci-contre indique que les équipements électriques et électroniques font l'objet d'une collecte sélective, il représentée une poubelle sur roues barrée d'une croix.
SPECIFICITES
Voltage/ Fréquence: 220-240V / 50Hz
Puissance: 1850-2200W
Capacité: 1.8L
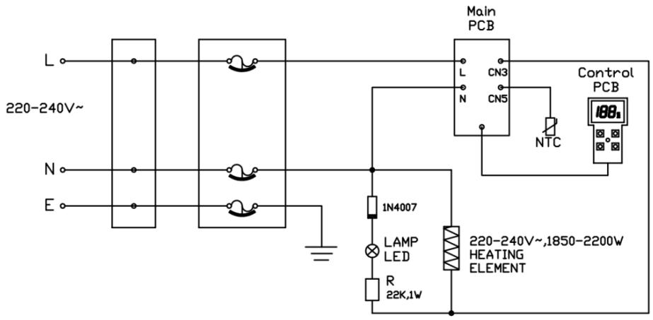
DIAGRAMME DU CIRCUIT ELECTRIQUE

COMPOSANTS DE LA BOUILLOIRE


FONCTIONNALITES
- Le thermostat de haute qualité garantit une ébullition complète de l'eau selon les standards alimentaires.
- Le triple système de sécurité garantit un résultat fiable, un control précis de la température, une utilisation sécurisée et une durée de vie plus longue de l'appareil.
- Bouilloire amovible, tournant à 360 degrés permettant une utilisation facile.
- Système de chauffe entièrement dissimulé, permettant une efficacité de chauffe maximale, une durée de vie prolongée, et un nettoyage facile.
- La bouilloire est en inox; résistant aux rayures ce matériel est facile à nettoyer tout en étant conservant son esthétique noble pendant longtemps.
- L'eau sera portée à ébullition en 5 à 8 minutes selon la quantité.
- Le niveau de I'eau peut etre vu depuis I'extérieur.
- Le témoin lumineux vous indique lorsque l'eau bout et la bouilloire s'eteint une fois l'eau est à ébullition.
- Son appariece elegante et son cote pratique font de cette bouilloire le cadeau idéal pour un ami et peut etre exposée sans probleme dans des pioces decorées telles que le salon ou la salle a manger.
UTILISATION
1. Fonction d'ébullition
Ouvrez le couvercle et remplissez la boudilloire d'eau (attention à ne pas dépasser le niveau maximum de l'eau, soit 1.8L et à respecter le niveau minimum soit 0.8 L, et reférer le couvercle.
Branchez la prise et déposez la bouilloire sur la base. L'écran LCD ne devrait rien afficher ce qui veut dire que la bouilloire est en voille. Vous pouvez tout de même utiliser les boutons 'I/O', '+?' et '-'.
Méthode 1: Pressez les boutons '+' ou '-', l'écran LCD affiche 40^ . Pressez '+' ou '- à nouveau,CHOISSEZ LA TEMPERATURE D'ébullition de I'eau, puis pressez 'I/O', l'écran LCD clignotant indique que I'eau est à ébullition. Si vous ne pressez pas le bouton 'I/O', l'écran LCD ne clignote plus au bout de 10 secondes, Si I'écran LCD est étéint, la bouilloire est de nouveau en voille.
Méthode 2: Pressez les boutons "+" ou "-" et Sélectionnéz la température (si vous pressez seulement le bouton I/O', la température se programme automatiquement à 100^ .
L'écran LCD affiche'100' et clignote jusqu'à ébullition. Si vous fixez le thermostat à 100^ , l'eau atteindre 100^ exactement.
Pendant l'ébullition, vous pouvez presser les boutons +' ou -, pour réajuster les températures. Si vous sélectionnez une température supérieure à celle de l'eau, la bouilloire continua àCHAuffer, si vous sélectionnez une température inférieure la bouilloire s'arrête. Lorsque la température selectionnée est atteinte, la résistance arrêté de chauffer. Un décompte de 2 minutes commence, au bout duquel I'écran LCD s'éteint et la bouilloire se met en voille.
Une fois l'eau à ébullition, un décompte de 2 minutes commence, au bout duquel l'écran LCD s'était et la bouilloire se met en vue. Si pendant ces 2 minutes vous pressez le bouton 'I/O', la bouilloire se met immédiatement en vue. Si vous pressez les boutons "+" ou "-" et ne pressez pas le bouton "I/O" ensuite, au bout de 10 secondes l'écran LCD n'affichera plus rien et le processus de chauffe commence. Si vous pressez les boutons "+" ou "-" et pressez le bouton "I/O" ensuite, le paramétrage s'annule.
2. Fonctions de maintainen au chaud
Ouvrez le couvercle et replisssez la bouilloire d'eau (attention à ne pas dépasser le niveau maximum de l'eau, soit 1.8L et à respecter le niveau minimum soit 0.8 L, et reférer le couvercle.
Branchez la prise et déposez la bouilloire sur la base. L'écran LCD ne devrait rien afficher ce qui veut dire que la bouilloire est en veille. Vous pouvez tout de même utiliser les boutons 'I/O', '+?' et '-'.
La plus haute température que vous pouvez maintainir est de 90^ , si la température est plus élevé que 90^ et vous pressez le bouton '||||',ça ne fonctionnera pas. Lorsque vous pressez le bouton '||||' et que ensuite vous doivent regardier la température à 90^ en pressant le bouton "+"ça ne marchera pas.
Méthode 1: Pressez les boutons '+' ou '-', l'écran LCD affiche 40^ , pressez les boutons '+' ou '-' et désisissez la température que vous poulezmaintenir, pressez ensuite le bouton '||', puis le bouton 'I/O'. L'écran LCD et le symbole clignotent, la bouilloire est alors en mode de maintien de température et commence à chauffer I'eau jusqu'à la température désirée. Une fois I'eau chauffée, si vous ne pressez pas le bouton 'I/O' et que le point à droite de I'écran LCD ne clignote pas, la bouilloire se mettra en voille au bout de 10 secondes.
Méthode 2: Pressez le bouton ' ', et pressez le bouton ' + ' ou ' - ' pour sélectionner la température que vous souhaitez doivent. Pressez ensuite le bouton 'I/O' pour activer la fonction de maintien au chaud. L'écran LCD et le symbole en bas à droite de l'écran clignotent. La fonction maintain en chaud est active et l'eau commence à chauffer jusqu'à la température désirée.
Pendant que I'eau bout, pressez les boutons '+' ou '-', c pour ajuster la température. Si la température可以选择 est inférieure à la température de I'eau, le mainien au chaud s'annule. Si la température可以选择 est supérieure à celle de I'eau, celle-ci continuaera de chauffer. Si vous sélectionnez la température de I'eau, la résistance ne chauffera plus. Au bout de 4 heures I'écran LCD s'eteindra et la bouilloire se remettra en voille.
Quand la température souhaïée est atteinte, la résistance arrête de chauffer et la fonction de maintain en au chaud s'active.
Si la température est inférieure à la température demandée, la résistance chauffe et l'écran LCD ainsi que le symbole ' 串串串 clignotent. Un fois la température programmée atteinte ou dépassee, la résistance arrête de chauffer. Le mode maintainant au chaud se réinitialise.
Si en mode maintain au chaud vous pressez le bouton ' ', la bouilloire returne en mode normal et continue àchauffer l'eau.
En mode de maintien au chaud, au bout de 4 heures, I'écran LCD s'eteint et la bouilloire se met en vue. Si vous pressez le bouton 'I/O', I'écran LCD s'eteint et la bouilloire passé directement en mode veille.
COMMENT NETTOYER LA BOUILLOIRE
- Débranche l'appareil et laissez la bouilloire refroidir totallyment avant de la nettoyer.
- Ne jamais immerger la bouilloire ou tout autre composant dan de I'eau ou tout autre liquide, même débranchée!
- Ne jamais exposer l'appareil à l'eau ou à haute humidité.
- Vous pouvez nettoyer la bouilloire avec un chiffon très légèrement humide, mais n'utilise jamais de produit abrasif car ceci pourrait endommager l'extérieur de la bouilloire. De même seul un chiffon doux convient au nettoyage, des éponges abrasives ou brosses, etc sont déconseillées.
COMMENT ELIMINER LE CALCAIRE
Pour assurer un fonctionnement optimal de la bouilloire et une bonne durée de vie, il est conseillé de ne pas laisser le calcaire s'accumuler car ceci pourrait l'endommager prématurément.
Pour éviter cela, un détartrage régulier est recommendé, vous pouvez à cet effet procéder de différentes manières :
- Utilisez un produit prévu à cet effet et suivez les instructions fournies avec le produit.
- Versez 0.5 litres de vinaigre blanc et laissez reposer pendant une heures. Jetez le vinaigre et rincez à l'eau claire 4 ou 5 fois.
- Versez 0.5 litres d'eau dans la bouilloire et portez à ébullition. Ajoutez 25 grammes d'acid citrique et laissez 15 minutes avant de rincer 4 ou 5 fois à l'eau claire.
| Panne | Sources de la panne et solutions |
| La bouilloire s'éteint après ébullition | 1. Détartrez la bouilloire, il se peut qu'elle soit trop entartrée. 2. Il se peut qu'il n'y ait pas assez d'eau dans la bouilloire ou qu'elle soit vide. Pour relancer la bouilloire il faut ajouter assez d'eau et attendre 2 minutes avant que le système de sécurité permette à la bouilloire de fonctionner à nouveau. |
| La bouilloire ne fonctionne pas | 1. Vérifier que la prise est bien branchée. 2. Si le cable d'alimentation est endommagé vous devez confier l'appareil à un professionnel pour les réparations. 3. Si vous avez fait fonctionner la bouilloire à vide ou avec un niveau d'eau insuffisant, vous devez la replir et attendre 2 minutes avant de pouvoir l'utiliser à nouveau. |
| L'eau a une odeur particulière | 1. Cela peut se produit lors de la première utilisation mais disparaît ensuite. 2. Si le problème persististe, faites bouillir de l'eau et ajoutez deux cuillères de bicarbonate de soude, laissez reposer et rincez. |
| L'eau est trouble ou vous voyagez du calcaire | Si l'eau est dure dans notre région, ceci est normal et peut se produit régulièrement. Bien que ce phénomène soit inoffensif, il est recommendé de détartrer encore plus régulièrement l'appareil. |
Notice Facile