FK 898E C.20 XHA - Horno HOTPOINT - Manual de uso y guía de instrucciones gratis
Encuentra gratis el manual del aparato FK 898E C.20 XHA HOTPOINT en formato PDF.
Preguntas frecuentes - FK 898E C.20 XHA HOTPOINT
Preguntas de los usuarios sobre FK 898E C.20 XHA HOTPOINT
0 pregunta sobre este aparato. Responde a las que conoces o haz la tuya.
Hacer una nueva pregunta sobre este aparato
Descarga las instrucciones para tu Horno en formato PDF gratis! Encuentra tus instrucciones FK 898E C.20 XHA - HOTPOINT y toma tu dispositivo electrónico nuevamente en la mano. En esta página están publicados todos los documentos necesarios para el uso de su dispositivo. FK 898E C.20 XHA de la marca HOTPOINT.
MANUAL DE USUARIO FK 898E C.20 XHA HOTPOINT
Manual de instrucciones
HORNO
Sumario
Manual de instrucciones, 1
Advertencias,3
Asistencia,6
Descripción del aparato,8
Descripción del aparato, 10
Instalacion,39
Puesta en funciona y uso,41
Programas,42
Precauciones y consejos,45
Mantenimiento y cuidados,46
Anomalias y soluciones,47
PT
Portuges
ATENCLON: Este aparato y sus partes accesibles se vuelven muy calientes durante el uso. Por lo tanto, es importante evaporar tocar los elementos calentadores. Mantenga alejados a los niños menos de 8 años si no son continually vigilados. El presente aparato pueda ser utilizado por niños mayores de 8 años y por personas con capacities físicas, sensoriales o mentales disminuidas o sin experiencia ni conocimientos, si se encontrarán bajo una adecuada vigilancia o si han sido instruidos sobre el uso del aparato de modo seguro y comprenden losPEGROS relacionados con el本身就是. Los niños no debenigar con el aparato. Las operaciones de limpieza y de mantenimiento no deben ser realizadas por niños sin vigilancia.
No utilise produits abrasivos ni espátulas de metal cortantes para limpiar la puerta de cristal delorno ya que podrián rayar la superficie y quebrar el cristal.
No utilise nunca limpiadores a vapor o de alta presión para la limpieza del aparato.
ATENCION: Antes de sustituir la lampara controle que el aparato este apagado para evaporar la posibiliad de choques electricos.
! Cuando introduzca la parrilla, controle que el tope está dirigido hacía arriba y en la parte posterior de la cavidad.
PT
Advertências
El aparato estáidotadoundisigma dediagnosticoquepermite detectar problemasdefuncionamento.Losmissonscomunicadosen la pantalla mediantemasedujescomo:"F-”seguido porznumeros.
En los casos esnecessary la intervención del service de asistencia技术水平.
Antes de llamar al Servicio de Assistance Tecnica:
- Verifique que la anomía no pueda ser resuelta por Ud. bajo:
- Vuelva aponer en marcha el programa para controlar si el inconveniente ha sido resuelto;
- Si no es asi, llame al Servicio de Asistencia Técnica Autorizado.
! Nunca Solicite la asistencia de技术和 no autorizados.
Comunique:
- El tipo de anomía;
- el mensaje que se observa en el display TEMPERATURA
- El modelos del aparato (Mod.)
- El número de series (S/N)
Esta informacion se incluena en la placac decharacteristicacolocada en el aparato.
LaARRY
Para Others paises de haber hispana consulte a su vendedor.
Ampliación de garantía
Llame al 902.363.539 y le infomaremos sobre el fantástico plan de ampliación de garantía hasta 5 años.
Consiga una cobertura total adicondial de
- Piezas y componentes
- Mano deILA de los Tecnicos
- Desplazamente a su domicilio de los先进技术
Y NO PAGUE AVERIAS NUNCA MAS
Servicio de assistencia的技术ica (SAT)
Llame al 902.133.133 y nuestros技术和 intervénzan con rapidez y eficacia, devolviendo el electrodomestico a sus condiiones optimas de funcionaimiento.
En el SAT encontrará recambios, accesos y productos espécíficos para la limpieza y mantenimiento de su electrodométrico aPRECOS competitivos.
ESTAMOS A SU SERVICIO
PT
Assistência
Atença:
Descripción del aparato
Vista enconjunto
1 POSICION 1
2 POSICION 2
3 POSICION 3
4 POSICION 4
5 POSICION 5
6 GUIAS de deslizamente de las bandejas
7 Bandeja GRASERA
8 Bandeja PARRILLA
9 Panel de control
PT
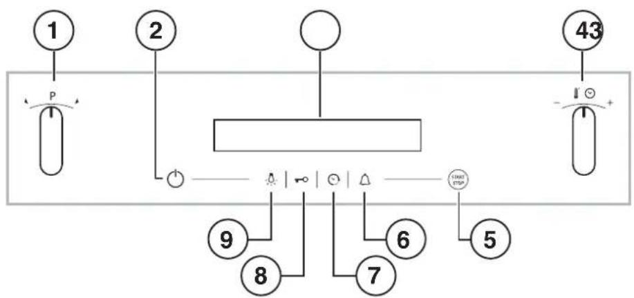
Descripción del aparato
Panel de control
1 Mando de PROGRAMAS
2 ENCENDIDO DEL PANEL
3 PANTALLA
4 Mando de TERMOSTATO/FIJACION DE TIEMPOS
5 PUESTA EN MARCHA / PARADA
6 Icono CONTADOR DE MINUTOS
7 Icono FIJACION DE TIEMPOS
8 Icono BLOQUEO DE MANDOS
9 Icono LUZ
Display
10 Cifras de TEMPERATURA y TIEMPOS
11 Icono de DURACION
12 I cono de FIN DE COCCION
13 Icono RELOJ
14 Icono CONTADOR DE MINUTOS
15 Indicador de PANEL DE MANDOS BLOQUEADO
16 Indicador de Precalentamento / Calor residual
17 Icono PROGRAMAS


PT
! Es importante conservar este manual para poder consulitarlo en todo momento. En caso de vente, de cesión o de mudanza, verifique que permanzca+junto al aparato para informar al nuevo propietario sobre su funciona y sobre las advertencias correspondientes.
!Lea atentamente las instrueriones: contienen importante informacion sobre la instalacion, el uso y la seguridad.
Colocacion
! Los embalajes no son juguetes para niños y se deben eliminar restrumatando las normas para la recoleccion de residuos (ver Precauciones y consejos).
! La instalación se debe realizar siguiendo estas instrucciones y por personal profesionalesmente calificado. Una instalación incorrecta puede producir daños a personas, animales o cosas.
Positionnement
Para garantizar un buena configuracion del aparato esnecessary que el muebleonga lascharacteristicas adecuadas:
- Los paneles adyacentes al hora deben ser de materiales resistentes al calor
- En el caso de muebles de madera chapeada, las colas deben ser resistentes a una temperatura de 100^
- para empotrar el hora, ya sea cuando se instala bajo encimera (ver la figura) o en columna, el mueble debe tener las siguientes dimensiones:

! Una vez empotrado el aparato no se deben permitir contactos con las partes electricas. El consumo declarado en la placar de calorificas ha sido medido en una instalacion de este tipo.
Aireación
Para garantizar una buena aireacion esnecessary eliminar la pared posterior del hueco para el homo. Es preferible instalar el hora apoyoado sobre dos listeles de madera o sobre una superficie continua queonga una abertura de 45× 560mm . como微量元素 (ver las figuras).


Centrado y lijacion
Para fijar el aparato al muebe:
- abra la puerta del homo;
- extraiga los 2 tapones de goma que cubren los orificios de fijación ubicados en el marco;
- fije el hora al mueble utilizing dos 2 tornillos para madera;
-whelmingly: the feeling of joy, pleasure, and satisfaction.

! Todas las partes que garantizan la proteccion se debenajar de modo tal que no pueda ser quittadas sin la ayuda de una herramienta.
Conexión electrónica
Los hnros que poseen cable de alimentacion tripolar, son fabricados para funcionar con corriente altema a la tension y fecuencia indicadas en la placac de caracteristicas que se enquiryra en el aparato (ver mas adelante).
Montaje del cable de alimentacion electrica

- Abrir el panel de bornes haciendo palanca con un destornillador sobre las lenguetas laterales de la tapa: tirar yAbrir (ver la figura).
- Instalar el cable de alimentacion electrica: Aflojar el tornillo de la mordaza de terminal de cable y los tres tornillos de los contactos L-N y bajo fijar los cables bajo de las cabezas de los tornillos respetando los colores Azul (N), Marron (L) y Amarillo-Verde (ver la figura).
- Fijar el cable en el correspondiente sujetacable.
- Cerrar la tapa del panel de bornes.
ES
Conexión del cable de alimentación electrónica a la red
Instale en el cable un enchufe normalizo para la energia indicada en la placado decharacteristicas (ver alcostado).
En el caso de conexión directa a la red, es necesario interponer entre el aparato y la red, un interruptor omnipolar con una distancia minima entre los contactos de 3 mm., dimensionado para esta energia y que responds a las normas vigentes (el cable a tierra no debe ser interruptido por el interruptor).
El cable de alimentación electrica se debe colocar de modo tal que no alcance en ningún punto una temperatura que supere en 50^ la temperatura ambiente (por exemple, la parte posterior del homo).
! El instalador es responsable de la correcta connexión electrónica y del accomplishment de las normas de seguridad.
Antes de efectuar la connexion verifique que:
- la toma tengá conexión a tierra y que sea conforme con la ley;
- la toma sea capaz de soportar la energia maxima de potencia de la energia indicada en la placce de caracteristicas;
- la tensión de alimentación electrónica está comprendida bajo el valor de los价值观es, como:
- la toma sea compatible con el enchufe del aparato. Si no es asi, sustituya la toma o el enchufe; no utilise prolongaciones ni conexiones multiples.
! Una vez instalado el aparato, el cable来电 y la toma de corriente deben ser fácilmente accesibles.
! El cable no debe sufrir pliegues ni compresiones.
! El cable debe ser revisado periodicamente y sustituido solo por技术和 autorizados (ver Asistencia).
! LaEmpresa declina toda responsabilidad cuando estas normas no sean respetadas.
| PLACA DE CHARACTERISTICAS | |
| Dimensiones* | ancho 43,5 cm. altura 32,4 cm. profundidad 41,5 cm. |
| Volumen* | litros 59 |
| Dimensiones** | ancho 45,5 cm. altura 32,4 cm. profundidad 41,5 cm. |
| Volumen** | litros 62 |
| Conexiones eléctricas | voltaje 220-240V~ 50/60Hz o 50Hz (ver la placá de charteristicas) potencia máxima absorbida 2800W |
| ENERGY LABEL | Norma 2002/40/CE en la etiqueta de los hornos electricos. |
| Sin guías extraibles | Norma EN 50304 Clase Consumo de energia para funcirimiento por conveción Forzada - funciona de calentimiento: ECO. |
| CE | Este aparato es conforme con las siguidentes Normas Comunitarias: 2006/95/CEE del 12.12.06 (Baja Tensión) y posteriores modificaciones - 2004/108/CEE del 15/12/04 (Compatible Electromagnética) y posteriores modificaciones - 93/68/CEE del 22/07/93 y posteriores modificaciones. - 2012/19/CEE y posteriores modificaciones. - 1275/2008 modelos "prepardo" y "desactivado" |
- Sólo para modelos con guías embutidas.
** Sol para modelos con guias a ras.
Puesta en funciona y uso

ATENCIOn! El hora está dotado de un sistema de bloqueo de las parrillas que permite qutarlas sin que sobresalgan del hora (1). Para qutar completenessa las parrillas, como se indica en el dibujo, es suficiente levantarlas cogiendolas de la parte delantera y tirar (2).
! La primera vez que encienda el hora, hágalo funciona vacio, durante una hora aproximamente, con el temostato al máximo y con la puerta cerrada. Luego apáguelo, abra la puerta y airee el ambiente en el que se oculta. El olor que se advierte se debe a la evaporación de las sustancias realizadas para proteger el homo.
! Para fácilar las programaciones, mantenga el mando en su posicion: los nombres se desplazarán en la pantalla más rápidamente.
!Cada selección se memoriza automatisticallyesuponésde10segundos.
! No se pueda activar las teclas touch si no se calzan los guantes.
Algunos modelos estan dotados de un sistemas de bisagras que permite que la puerta se cierra lentamente sin que sea necessarioaabponar su recorro con la mano. Para un uso correcto, antes de cerrar:
- abra Completely la puerta.
- evite forzar el cierremanualmente.
! Para optimizar las prestaciones de cocción, en el momento de la activación de la función selecciónada se efectúa un ajuste de los parámitos del producto que pueda retardar el encendido del ventilador y las resistencias.
Bloqueo de mandos
! Es possible bloquear los mandos cuando el homo está apagado, cuando ya ha comenzado o finalizo una cocción y durante la programación.
Para bloquear los mandos que regular el homo, presione el icono = O durante 2 seguidos, como minimum. Se emitirá una sealsonora y en la pantalla se visualizará el symbolo llave "n—O". El icono = ocendido indican que el bloqueo está activado.
Para desbloquearlo, presione-Newamente el icono yunde 2 segundos como微量元素.
Programar el reloj
! El reloj se pueda programar solo si el hora está apagado. Si el hora está en modo de esper (stand by), la prima vez que se presiona el icono se visualiza la hora corrente. Presionelo-Newamente para programar la hora. Despues de la connexion a la red electrica o après de una interrupcione de corriente, el icono y las cifras en la pantalla centellean durante 10 segundos.
Para programar el reloj:
- Presione el icono
- Gire el mando de FIJACIOn DE TIEMPOS hacer para programar la hora.
- Una vez alcanzada la hora exacta, presione nuevomente el icono
- Repita las operaciones descriptas pero ahora para modifier los Minutes.
En el caso de interruptacion de la corrente eletrica, el reloj se debe volver a programar. El icono centelleante en la pantalla indica que el reloj no está correctamente programado.
Programar elCNTaminutos
! Puede programar elCNTaminutos con el homo apagado o encendido.No!.
controla ni el encendido ni el apagado del homo.
Cuando se ha cumplido el tiempo, el contador de horas emite una señal sonora que se detiene afterwards de 30segundos o pulsando cualquier botón activo.
Para programar elCNTaminutos:
- Presione el icono
- Programe el tiempo deseado girando el mando FIJACION DE TIEMPOS.Hacia el .
- Una vez lograda la programacion deseada, presione nuevomente el icono
El icono encendido indica que el contador de horas estáFuncionando. En la PANTALLA se visualiza la cuenta al revés.
Para anular el contador de horas presione el icono y con el mando lleve el tiempo hasta 00:00. Presione nuevomente el icono
Si el icono está apagado indica que el contador de horas no está configurando.
Poner en funciona el hora
- Encienda el panel de control presionando el icono evaporarato emite un triple sonido ascendente y se iluminan secuencialmente todos los botones.
- Seleccione el programa de coccion deseedo girando el mando PROGRAMAS. En la pantalla se visualiza:
- la temperatura asociada al programa, en el caso de un programa manual;
-
en el caso de un programa automatico, "Auto"altenado con la duración.
-
Presione el icono para inicia la cocción.
-
El hombre entraía en la fase de precalentimiento y losindicadores de precalentimiento se iluminaran a medida que la temperatura sube.
-
Una señal sonora y el encendido de todos losindicadores de precalentimiento indicaran que el precalentamento ha finalizzato. A partir de ese momento, es possible introducer los alimentos en el homo.
-
Durante la cocción es possible:
-
modifier la temperatura girando el mando TERMOSTATO (sólo para programas manuales);
-
programar la duración de una cocción (ver Programas);
-
interrupir la cocción presionando el icono. [START] [P]este caso, el aparato recuerda la temperatura eventualmente modificada anteriormente (solo para programas manuales).
-
apagar el homo manteniendo presionado el icono durante 3 segundos.
-
El aparato posee un sistema que, cuando se interrupte la corriente electrica y la temperatura del hora no descendido demasiado, reanuda el programa desde el punto en el qual fue interruptido.En cambio, las programaciones que estan esperando comenzar, no se restablecen cuando returna la corriente y deben volver a ser programadas (por exemple: se ha programado el comienzo de una coccion para las 20:30 hs.A las 19:30 hs se interrupme la corriente.Cuando se restablece el paso de corriente,seDebevolver a realizar la programacion).
! El hora entra en la fase de precalentimiento 2 días après de la selección del ciclo desedo.
ES
! En el programa BARBACOA no está previsto el precalentimiento.
! No apoye nunca objetos en el fondo delorno porque se pueda darar el esmalte.
! Coloque sempre los recipientes de coccción sobre la parrilla suministrada con el aparato.
! El homo entra en la fase de precalentimiento 2 seguidos antes de la selección del ciclo deseado.
Ventilación de enfiambre
Para lograr una disminución de la temperatura externa, un ventilador de enfiambre genera un chorro de aire que sale entre el panel de control y la puerta del mundo y también de la parte inferior de la puerta. En el comienzo del programa FAST COOKING el ventilador funciona a baja velocidad.
! Al final de la cocation, el ventilador permanece en funcionaamente hasta que el hora esté suficientemente frío.
Luz del horno
La luz se enciende abriendo la puerta del mundo o en el momento en el que comienza un programa de coccción.
En los modelos que poseen LED INSIDE cuando se inicia la cocción se encienden los led de la puerta para lograr una mejor iluminación de todos
los niveles de cocción. El icono permite encender y apagar la luz enomialquier momento.
Indicadores de calor residual
El aparato estáidotado de unindicadorde calorresidual.Conelhorno apagado, en la pantalla se indica que la temperatura en el interior de la cavidad es elevada atravesc del encendido de la barra de "calorresidual"Los elementos que forman la barra se iranapagando amedida que la temperatura en el interior del hora disminuye.
Restablecimiento de las programaciones de fabrica
Existe la posibiliad de que el hora vuelva a funciona con los values definidos en fabrica reinicializarando todas las programaciones realizadas por el usuario (reloj y duraciones personalizadas). Para la reinicializacion apague el hora, mantenga girado el mando PROGRAMAS en sentido horario
y presione simultaneamente el botón y durante 6segundos. Una vez producido el restablecimiento, se emitirá una señal sonora. La prima vez que se presione el botón volverve al primer encendido.
Espera (Stand by)
Este producto satisface los requisitos impuestos por la nuova Directiva Europea sobre la limitacion del consumo de energia en modo de espero o stand by. Si no se efectuan operaciones durante 30 instantos y no se ha realizado un bloqueo de mandos o de la puerta, el aparato automatamente se ubica en modo de espero o stand by. El modo standby se indica con el "Icono Reloj" con intensidad luminosa elevada. Apenas se interactua neutramente con el aparato, el sistema returna al modo operativo.
Programas
! Para garantizar que los alimentos sean suaves y crocantes, el homo lanza como vapor de agua la humedad que naturalmente proviene de los alimentos. De este modo se pueda tener excelentes resultados de cocción en todos los platos.
! Cada vez que se enciende el homo se propone el primer programa de coccción manual.
Programas de cocción manuales
! Todos los programas tienen una temperatura de coccción preferjada. Laquia se pueda modifier manualmente elegiendo un valor entre 30^ y 250^ (300°C para el programa BARBACOA). Las modificaciones de la temperatura se memorizarán y se propondrán la proxima vez que se usa el programa. Si la temperatura elegida es superior a la temperatura interna del hombre, en la pantalla se visualizará la palabra "Hot". De todosromaticos, es possible comenzar la cocción.

Programa MULTINIVEL
Debido a que el calor es constante en todo el homo, el aire cucina y dora la comida de modo uniforme. Es possible utiliser hasta un máximo de dos niveles simultanamente.
Programa BARBACOA
Se enciende el elemento calentador superior y el asador automatico (si está presente). La temperatura elevada y directa del grill es aconsejada para los alimentos que necessitan una temperatura superficial alta. Realice las cocaciones con la puerta delorno cerrada (ver "Consejos practicos para cocinar").

Programa GRATINADO
Se enciende el elemento calentador superior y, durante una parte del ciclo, también se ponen en función el elemento calentador circular, el ventilador y el asador automatico (cuando existe). Une a la irradiaciónTERMICA unidirecciónal la circulación forzada de aire en el interior del homo.
Esto impide que se quemen superficialmente los alimentos augmentando el poder de penetracion del calor. Realice las cocaciones con la puerta del hora cerrada (ver "Consejos practicos para cocinar").

Programa COCCION RAPIDA
Este programa es particulamente indicado para cocaciones velocres de alimentos congelados o precocidos. Los mejoreres resultados se obtienen utilizing un solo nivel.

Programas BAJA TEMPERATURA
Este tipo de cocciption permite leudar, descongelar, preparar yogurt, calentar mas o menos rapidamente y cocinar lentamente a bajo temperatura. Las temperatas que se pueda selectionar son: 40, 65 y 90^ .

Programa PASTELERIA
Se enciende el elemento calentador posterior y se pone en funciona el ventilador garantizing un calor suave y uniforme en el interior delorno. Este programa esADECADO para la coccion de alimentos delicados (por ej. tortas que necesitan leudado).

Programa PIZZA
Se encienden los elementos calentadores inferior y circular y se pone en configuracion el ventilador.Esta combinacion permite un=rápido calentimiento del homo. Cuando utilise mas de una bandeja a la vez, en la mitad de la cocation es requisiteo intercambiar sus posiciones.
Programa ECO
Se enciende el elemento calentador posterior y se pone en funciona el ventilador garantizing un calor suave y uniforme en el interior delorno. Este modo de ahorro de energia está recomendado paraPEGUEiros platos, ideal para calentar comida y terminar platos a medio cocinar.
Programas de cocción automaticos
! La temperatura y la duración de la cocción está preestablecidas por el sistema C.O.P.® (Coción Optima Programada) que garantiza automatistically un Ergebnido perfecto. La cocción se interrupse automatistically y el mundo avisa cuando la comida está lista. La cocción se pueda realizar enchormando en frío o en caliente. Se pueda personalizar la duración de la cocción antes de que comience, en base a los gustos personales, modificándola en ± 5/20 短时间内 según el programa elegido. De todosmos, una vez comenzada la cocción, también es possible modifier su duración. Si lamericanación se realiza antes del comienzo del programa, se memoriza y se vuelve a proponer laproxima vez que se utilizes el programa. Si la temperatura interna del mundo es superior a la propuesta por el programa elegido, en la pantalla se visualiza la palabra "Hot" y no es possible comenzar la cocción; espere hasta que el hora se enfrie.
! Una vez finalizada la fase de coccción, el homo emite una Signalsonora.
! No abra la puerta del hora para evaporar que se alteren los tiempos y las temperatas deexecution de las cocaciones.

Programa PASTELES
Esta funciona es ideal para cocinar pasteles, ya sea los que contienen levadura natural como los que contienen levadura química o no contienen levadura. Colocar en el hora cuando está frío. también es possible colocar en el hora cuando está caliente.

Programa PAN
Utilice esta funciona para cocinar pan. Para Obtener los最好的 resultados, le acontejos seguir atentamente las siguientesindicaciones:
- seguir los pasos de la receta;
- respete el peso máximo por grasera;
- no olvide colocar 50 g (0,5 dl) de agua fria en la grasera en la posicion 5;
- la levitatación de la masa se realiza a temperatura ambiente durante 1 hora o 1 hora y media según la temperatura de la habitación y hasta que alcance el doble de la mesa inicial.
Receta para el PAN:
1 Grasera de 1000g como máximo, Nivel bajo
2 Graseras de 1000g como máximo, Niveles bajo y medio
Receta para 1000g de masa: 600g de Harina, 360g de Agua, 11g de Sal, 25g de levadura fresca (o 2 sobrecitos de levadura en polvo) Proceso:
- Mezcle la harina y la sal en un recipiente grande.
- Diluya la levadura en el agua ligeramente tibia (aproximamente 35 grados).
Realice un hueco en el medio de la harina.
Vierta en el mezcla de agua y levadura - Trabajo la casa hasta Obtenerla homogénea y poco pegajosa, estirrándola con la palma de la mano y volviendo a plegarla sobre si misma durante 10 Minutes.
- Forme una bola, Coloque la masa en una ensaladora y cubralla con una película transparente para evaporar que la superficie de la misma seooter. Coloque la ensaladora en el hora con la funciona manual BAJA TEMPERATURA en 40^ ydeoque leude durante 1 hora aproximamente (el volumen de la mesa debe crecer hasta el doble).
- Divida la bola para Obtener various panes.
- Colóquels en la grasa sobre papel para homo.
- Eche harina sobre los panes.
Realice cortes en los pane. - Coloque en el homo cuando está frio.

- Poner en marcha el programa de coccción
- Al final de la cocation, deja reposar los panes sobre una parrilla hasta que estén Completely frios.
ES
Programar la cocción
! La programación es possible solo afterwards de haber seleccionado un programa de cocción.
Programar la duración de la cocción
- Presione el icono hasta que centelleen el icono y las cifras en la pantalla;
- Gire el mando FIJACION DE TIEMPOS hacer el para programar el tiempo desedo; si se mantiene el mando en su posicion, los nombres se desplazan más rápidamente.
-
Una vez alcanzada la duración deseada, presione nuevomente el icono. En la pantalla se visualizan alternativamente la duración y la temperatura selecciónada.
-
Presione el icono para inicia la cocation.
- Una vez finalizada la cocción, en la pantalla aparece la palabra "END" y se emite una señal sonora.
- Ejemplo: son las 9:00 horas y se programa una duración de 1 hora y 15 horas. El programa se detiene automatistically a las 10:15 horas.
Programar el final de una cocción
! La programación del final de una cocción es possible sólo afterwards de haber fiado la duración de la cocción.
! Para usar mejor la programación retardada, es necesario que el reloj está correctamente programado.
- Siga el procedimiento de 1 a 3 descripto para la duración;
- Presione 2 vezes el icono , centellearán el icono y las nozas en la pantalla;
- Gire el mando de FIJACION DE TIEMPOS hacer para programar la hora de finalizacion de la coccion.
- Una vez alcanzada la hora de finalizacion deseada, presioneNuevolemente el icono En la pantalla se visualizan alternativamente la duracion, la hora de finalizacion de la coccion y la temperatura seleccionada.
- Presione el icono para activar la programacion.
Los iconos encondidos indican que se ha realizado una programacion. En el DISPLAY se visualizan alternativamente la duracion, la hora de finalizacion de la cocion y la temperatura seleccionada.
- Una vez finalizada la cocción, en la pantalla aparece la palabra "END" y se emite una Alertsal sonora.
- Ejemplo: son las 9:00 horas, se programa una duración de 1 hora y 15 instantos y las 12:30 como hora de finalización. El programa comenzará automatistically a las 11:15 horas.
Para anular una programacion, presione el icono

Consejos��icos para cocinar
! En las cocaciones ventiladas no utilise las posiciones 1 y 5: son las que reciben directamente el aire caliente lo cualoulda quemar las comida delicadas.
! En las cocaciones BARBACOA y GRATIN, si se usa el asador automatico, colque la grasera en la posicion 1 para recoger los residuos de cocccion (jugos y/o grasas).
ES
MULTINIVEL
- Utilice las posiciones 2 y 4 colocando en la 2 los alimentos querequiren mayor calor.
- Coloque la grasera abajo y la parrilla arriba.
BARBACOA
- Introduzca la parrilla en la posicion 3 o 4 y colque los alimentos en el centro de la parrilla.
- Se aconteja fazer la temperatura en el valor máximo. No sealarme si la resistencia superior no permanece constantemente encendida: su funciona es controlado por un termostato.
HORNO PIZZA
- Utilice una bandeja para pizza de aluminio liviano apoyandola sobre la parrilla suministrada con el homo. Utilizando la graseraurrenta el tiempo de cocccion y dificilmente se obtiene una pizza crocante.
- En el caso de pizzas muy condimentadas, es aconsejable colocar la mozzarella (queso típico de Italia) en la mitad de la cocción.
Tabla de cocccion
| Programas Alimentos Peso | (Kg) | Posiciones Temperada Precalentamiento | aconsejada (°C) | Duración de la cocción (minutos) | ||
| guiás estándar | guiás deslizantes | |||||
| Multinivel* | Pizza en 2 niveles | 2 y 4 | 1 y 3 | si | 210-220 | |
| Tortas glaseadas en 2 niveles/tortas en 2 niveles | 2 y 4 | 1 y 3 | si | 180 | ||
| Bízcocho en 2 niveles (sobre una grasa) | 2 y 4 | 1 y 3 | si | 160-170 | ||
| Pollo asado + patatas | 1+1 | 1 y 2/3 | 1 y 3 | si | 200-210 | |
| Cordero | 1 | 2 | 1 | si | 190-200 | |
| Caballa | 1 | 1 o 2 | 1 | si | 180 | |
| Lasañías | 1 | 2 | 1 | si | 180-190 | |
| Potisús en 3 niveles | 1 y 3 y 5 | 1 y 2 y 4 | si | 190 | ||
| Bízcochos en 3 niveles | 1 y 3 y 5 | 1 y 2 y 4 | si | 180 | ||
| Bízcochilos salados de hojaalde y queso en 2 niveles | 2 y 4 | 1 y 3 | si | 210 | ||
| Tortas saladas | 1 y 3 | 1 y 3 | si | 190-200 | ||
| Barbacoa* | Caballa | 1 | 4 | 3 | no | 300 |
| Lenguados y sepias | 0,7 | 4 | 3 | no | 300 | |
| BroqueLAS de calamares y cangrejos | 0,7 | 4 | 3 | no | 300 | |
| Fileto de merluza | 0,7 | 4 | 3 | no | 300 | |
| Verduras a la parrilla | 0,5 | 3 o 4 | 2 o 3 | no | 300 | |
| Bistec de ternera | 0,8 | 4 | 3 | no | 300 | |
| Saichichas | 0,7 | 4 | 3 | no | 300 | |
| Hamburguesas | n24 o 5 | 4 | 3 | no | 300 | |
| Bocadillo caliente con jamón y queso (o pan tostado) | n24 o 6 | 4 | 3 | no | 300 | |
| Pollo asado con asador automático (cuando existe) | 1 | - | - | no | 300 | |
| Cordero asado con asador autométrico (cuando existo) | 1 | - | - | no | 300 | |
| Gratin* | Polio a la parrilla | 1,5 | 2 | 2 | no | 210 |
| Sepias | 1 | 2 | 2 | no | 200 | |
| Polio asado con asador autométrico (cuando existo) | 1,5 | - | - | no | 210 | |
| Pato asado con asador autométrico (cuando existo) | 1,5 | - | - | no | 210 | |
| Asado de lernera o de vaca | 1 | 2 | 2 | no | 210 | |
| Asado de cerdo | 1 | 2 | 2 | no | 210 | |
| Cordero | 1 | 2 | 2 | no | 210 | |
| Cocclón rápida* | Alimentos congelados | |||||
| Pizza | 0,3 | 2 | 1 | - | 250 | |
| Mixto de calabacin y cangrojos | 0,4 | 2 | 1 | - | 200 | |
| Torta rústica co cispinaca | 0,5 | 2 | 1 | - | 220 | |
| Panzeralli (ravioles grandes Italianos) | 0,3 | 2 | 1 | - | 200 | |
| Lasañías | 0,5 | 2 | 1 | - | 200 | |
| Panecillos dorados | 0,4 | 2 | 1 | - | 180 | |
| Bocaditos de pollo | 0,4 | 2 | 1 | - | 220 | |
| Precocidos | ||||||
| Alas de pollo doradas | 0,4 | 2 | 1 | - | 200 | |
| Alimentos Frescos | ||||||
| Bízcochos (do pastaflora) | 0,3 | 2 | 1 | - | 200 | |
| Plum-cake | 0,6 | 2 | 1 | - | 180 | |
| Bízcochitos salados de hojaalde y queso | 0,2 | 2 | 1 | - | 210 | |
| Baja temperatura* | Leudado/descongelación | - | 2 | 1 | no | 40 |
| Morengues blancos | - | 2 | 1 | no | 65 | |
| Carne/Pescado | - | 2 | 1 | no | 90 | |
| Pastelería* | Tartas | 0,5 | 2 o 3 | 1 o 2 | si | 180 |
| Torta de fruta | 1 | 2 o 3 | 1 o 2 | si | 180 | |
| Plum cake | 0,7 | 2 o 3 | 1 o 2 | si | 170-180 | |
| Tortas pequeñas en 2 niveles | 0,7 | 2 y 4 | 1 y 3 | si | 180-190 | |
| Bízcocho | 0,6 | 2 o 3 | 1 o 2 | si | 160-170 | |
| Petisus en 3 niveles | 0,7 | 1 y 3 y 5 | 1 y 2 y 4 | si | 180-190 | |
| Bízcochos en 3 niveles | 0,7 | 1 y 3 y 5 | 1 y 2 y 4 | si | 180 | |
| Crepos rellenos | 0,8 | 2 | 1 | si | 200 | |
| Morengue on 3 niveles | 0,5 | 1 y 3 y 5 | 1 y 2 y 4 | si | 90 | |
| Bízcochitos salados de hojaalde y queso | 0,5 | 2 | 1 | si | 210 | |
| Pizza* | Pizza | 0,5 | 2 | 1 | si | 210-220 |
| Hogazas | 0,5 | 2 | 1 | si | 190-200 | |
| Automáticos** | ||||||
| Dulces | Dulces | 1 | 2 o 3 | 2 | no | |
| Pan*** | Pan (ver la recela) | 1 | 1 o 2 | 1 | no | |
- Los tiempos de cocción son indicativos y se pueda modifier en base a sus gustos personales. La duración del precalentamento del hora está profiada y no se pueda modifier manualmente.
La duracion de una coccion automatica se programa. Los values pueen ser modificados por el usuario a partir de la duracion prefjada.
*** Según la receta,añadir 50 gr (0,5 dl) de agua en la grasera colocada en la posición 5.
I Progma ECO: Este programa, con un notable ahorro energetico, es adecuado para platos como filetes de pescado, pequeña pastelería o verduras. Se adapta también para calentar alimentos y completar cocaciones.
Precauciones y consejos
I El aparato ha sido proyecto y fabricado en conformidad con las normas internociales de seguidad.
Estas advertencias se suministran por razones de seguridad y deben ser leidas atentamente.
Seguridad general
- El aparato ha sido fabricado para un uso de tipo no profesional en el interior de una vivienda.
- El aparato no se debe instalar al aire libre, tampoco si el espacio está protegado porque es muy peligiosodeerlo expuesto a la lluvia y a las tormentas.
- Para mover el aparato utilise siempre las manijas correspondientes, ubicadas en los costados del homo.
- No toque el aparato descalzo o con las manos y pies mojados o humedes.
- El aparato debe serutilado para cocinar alimentos,sole por personas adultas y siguiendo las instrucciones containidas en este manual.Cualquier othero uso (como por exemple:calefacion de ambientes) se debe considerar impropio y,por lo tanto,peligroso. El fabricante no puede serconsiderado responsable por eventuales daños derivados de usos impropios, erroneos e irrazonales.
- Mientras se utilizes el aparato, los elementos calentadores y algunos partes de la puerta delorno se calientan mucho. Tenga cuidado de no tocarlos y mantenga a los niños alejados de ellos.
- Evite que el cable de alimentacion electrica deOthers electrodomesticos entre en contacto con partes calientes del homo.
- No obstruya las aberturas de ventilación y de eliminación del calor.
- Tome la manija de aperture de la puerta en el centro: en los costados podra estar caliente.
- Utilice sempre guantes paraorno para introducir o extraer recipientes.
- No cubra el fondo del hora con hojas de aluminio.
- No coloque materiales inflamables en el homo: si el aparato se pone en funciona inadvertamente, podía incendiarse.
- No desconecte el aparato de la toma de corriente tirando del cable sinto sujetando el enchufe.
- No realice la limpieza o el mantenimiento sin haber desconectado primero el aparato de la red electrica.
- En caso de avería, no acceda nunca a los mecanismos internos para intentar una reparación. Llame al Servicio de Asistencia Técnica (ver Assistance).
- No apoye objetos sobre la puerta del hora abierta.
- Evite que los niños juguen con el aparato.
- No está previsto que el aparato sea utilisé por personas (incluidos los niños) con你能aderas fisicas, sensoriales o mentales diminuidas, por personas inexpertas o que no tengan familiaridad con el producto, salvo que esten vigiladas por una persona responsable de su seguridad, o que hayan recibo instrueriones preliminares sobre el uso del aparato.
- El aparato no se debeponer enfunctionamento através de un temporizador externo o de unsystema de mando a distancia.
Eliminación
- Eliminación del material de embalaje: respete las normas locales, de esta forma lo embalajés podran ser reutilizados.
- En base a la Norma europea 2012/19/CEE de Residuos de aparatos Eléctricos y Electrónicos (RAEE), los electrodomesticos viejos no peuvent ser arrojados en los contenedores municipales habituales; tienen que ser recogidos selectivement para optimizar la recuperación y reciclado de los componentes y materiales que los constituyen, y reducir el impacto en la salute humana y el medioambiente. El símbolo del cubo de basura tachado se marca sobre todos los products para recordar al consumidor la obligación deSeparatedlos para la recogida selectiva.
El consumidor debe contactar con la autoridad local o con el vendedor para informarse en relacion a la correcta eleminacion de su electrodomestico viejo.
Ahorrar ykestapor el medioambiente
- Utilizando el hora en los horarios que van desde las ultimas horas de la tarde hasta las primeras horas de lamana, se cola en la reduccion de la energia de absorccion de las aplicaciones electricas. Las options de programacion, en especial, la "coccion retrasada" (ver Programas) y la "limpieza automatica retrasada" (ver Mantenimiento y cuidados), le permittiran organizarse en este sentido.
- Se recomienda efectuar siempre las cocciones en BARBACOA y GRATIN con la puerta cerrada: se obtendran asiolestres resultados y también un sensible ahora de energia (10%approximadamente).
- Mantenga las juntas en buena estado y limpias para que se adhieran bien a la puerta y no provoquen dispersion del calor.
! Este producto satisface los requisitos impuestos por la nuova Directiva Europea sobre la limitacion del consumo de energia en modo de esper a stand by.
ES
Mantenimiento y@cuidados
Cortar la corriente electrica
Antes de realizar cualquier operation, desconecte el aparato de la red de alimentacion electrica.
Limpiar el aparato
- Las pequeñas diferencias de color en la parte delantera del homo son debidas a losDistinctos materiales como vidrio,plastic o metal.
- Las posibles sombras que se pueda advertir en el vidrio de la puerta, similares a estrias, son debidas al refljo de la luz de la lampara del homo.
- A temperatas muy elevadas el esmalte se marca a fuego. Durante este proceso podrián producirse variociones cromáticas. Esto es normal y no influye de;ninguna forma en el funcionaimiento del hora. Los cordes de las chapas delgadas no peuvent ser esmaltados Completelye y, por lo tanto, pueda parecer tocos. Esto no perjudica la proteccion anticorrosiva.
Las partes externas esmaltadas o de acero inoxidable y las juntas de goma se pueda limpar con una esponja empapada en agua tibia y jabon neutro. Si las manchas son dificiles de eliminar use productosspecificos. Se aconsejaREENJUAGAR abundamente y secar despues de la limpieza. Noutilicepolvos abrasivos ni sustancias corrosivas. - El interior del homo se debe limpiar preferentemente cada vez que se utilizes, cuando todas esta tibio. Utilice agua caliente y detergente, enjuague y seque con un paño suave. Evite el uso de productos abrasivos.
- Los accesos se��dleravarcualquiervajilla,incluso enlavavajillas, conexceptionde lasguiasdeslizables.
- Se aconseja no rociar con detergentes directamente sobre la zona demandos, sino utiliser una esponja.
! No utilise nunca limpiadores a vapor o de alta presión para la limpieza del aparato.
Limpiar la puerta
! En los modelos que poseen LED INSIDE no se pueda desmontar la puerta.
Limpie el vidrio de la puerta con esponjas y productos no abrasivos y sequelo con un paño suave; no utilise materiales asperos abrasivos o raederas metálicas afliladas que能把an rayar la superficie y quebrar el vidrio. Para realizar una limpieza más profunda es posible extraer la puerta del hora:
- Paraarlo,abracompletamentela puerta(ver la figura);
- Utilizando un destomillador, levante y gire las palancas F ubicadas en las dos bisagras (ver la figura);



- Sujete la puerta de los costados y ciérrela lenta pero no Completely. Luego tire la puerta hacía sí, extrayendola de su lugar (ver la figura). Vuelva a colocar la puerta siguiendo el mismo procedimiento pero en sentido contrario.
Controlar las juntas
Controle periodicamente el estado de la junta que rodea la puerta del homo. Si se encontrarara dañada llame al Centro de Asistencia Técnica más cercano (ver Asistencia). Es aconsejable no usar el homo hasta que no haya sido reparada.
Sustituir la bombilla

Para sustituir la bombilla de iluminacion del homo:
- Quite la tapa de vidrio del portalampara.
- Extraiga la bombilla y sustituyala con una similar: Lampara halogenatension 230V, potencia 25 W, casquillo G9.
- Vuelva a colocar la tapa (ver la figura).
! No toque la lampara directamente con las manos.
! No utilise la lampara del hora para iluminar ambientes.
Montaje del Kit Guias Deslizables

Para montar las guías deslizables:
- Quite los dos bastadores extrayendolos de los distanciadores A (ver la figura).

- Elija el nivel en el que va a introducir la guía deslizable. Prestando atencion al sentido de extracion de dicha guia,coloque sobre el bastidor la ensambladura B primo y bajo la C.

- Fije los dos bastadores, con las guías montadas, en los orificios correspondentes ubicados en las paredes del hora (ver la figura). Los orificios para el bastidor izquierdo está ubicados arriba, cuando que los orificios para el Derecho están abajo.
- Porultimate, encastre los bastidores en los distanciadores A.
! No colque las guías deslizables en la posión 5.
Paneles cataliticos laterales y posterior
Son paneles recubiertos por un esmalte especial capaz de absorber la grasa que se desende en las cocciones.
Este esmalte es lo suficientemente resistente como para permitir el deslizamente de losDistinctos accesorios (parrillas, bandejas, etc.) sin deteriorarse. No debe ser motivo de preocupacion la aparacion depegas trazas blancas en las superficies.
No obstarte, se debe evitar:
- rayar el esmalte con objetos cortantes (por exemple: un cucillo);
- Utilizar detergentes o sustancias abrasivas.
ES
Anomalías y SOLUTIONES
| Problema | Causa possible | Soluciones |
| El "Botón Reloj" y las cifras en la噎a centellean. | El aparato ha sido recién connectado a la red electrica o se ha producido una errrupción corriente. | Programar el reloj. |
| La programación de una coccción no se ha executado. | Se ha producido una errrupción de corriente. | Volver a realizar las programaciones. |
| Sólo el "Botón Reloj" está encendido en alta luminosidad. | El aparato está en modo de espera. | Toque un botón其中之一quiera para salir del modo de espera. |
| Se ha elegido un programa automático. La噎a visualiza "Hot" y la coccción no se inicia. | La temperature interna en el hora es superior a la propuesta por el programa elegido. | Espere hasta que el hora se enfría. |
| Se ha elegido la coccción ventilada y el alimento presente quemaduras. | Las posiciones 1 y 5: son las que reciben directamente el aire caliente queURTDA�能ear quemaduras en los alimentos delicados. | Se aconseja girar las graseras en la mitad de la coccción. |
ManualFácil