HAIER BCD-538WGHSSE5B1 - 冰箱

BCD-538WGHSSE5B1 - 冰箱 HAIER - 免费用户手册

免费查找设备手册 BCD-538WGHSSE5B1 HAIER PDF格式.

📄 42 页 中文 ZH 💬 AI提问
Notice HAIER BCD-538WGHSSE5B1 - page 5
查看手册 : Français FR 中文 ZH

下载您的设备说明 冰箱 免费PDF格式!查找您的手册 BCD-538WGHSSE5B1 - HAIER 并重新掌握您的电子设备。本页发布了使用您的设备所需的所有文档。 BCD-538WGHSSE5B1 品牌 HAIER.

用户手册 BCD-538WGHSSE5B1 HAIER

具体以实物为准1 此冰箱型号为家用电冰箱。 请仔细阅读本说明书来帮助您安全,舒适地使用产品。 为了能安全地使用产品,请在使用产品之前务必仔细阅读安全注意事项等内容。 本器具用于家用和类似用途 , 如 : —— 商店、办公室或其他工作场合的厨房区域 ; —— 农场以及宾馆、 汽车旅店和居住型环境的顾客 ; —— 家庭旅馆型环境 ; —— 餐饮业和类似的非零售业应用 ;

学习用户对冰箱的使用习惯, 自适应冰箱周围环境,智能控 制冰箱变频风机和变频压缩机, 使食物快速达到最佳储存条件。

冷藏室每层搁物架均有送风口, 间隔内均匀送风,精确制冷,

90°悬停开门 冰箱特有的 90°悬停开门方便 用户拉出抽屉,可以最大限度

BCD-539WGHSSE5SL) 通过微风路送风,营造食材精致微 环境,在水分和气压的调节下,达 到食材专属湿度要求,实现干湿分

本产品采用智能控制化霜系统除 霜,使冰箱制冷系统始终处于最佳

采用 Slim 离心风机降噪、F-D plus 变频技术等多种降噪技 术,使冰箱噪音更低。2

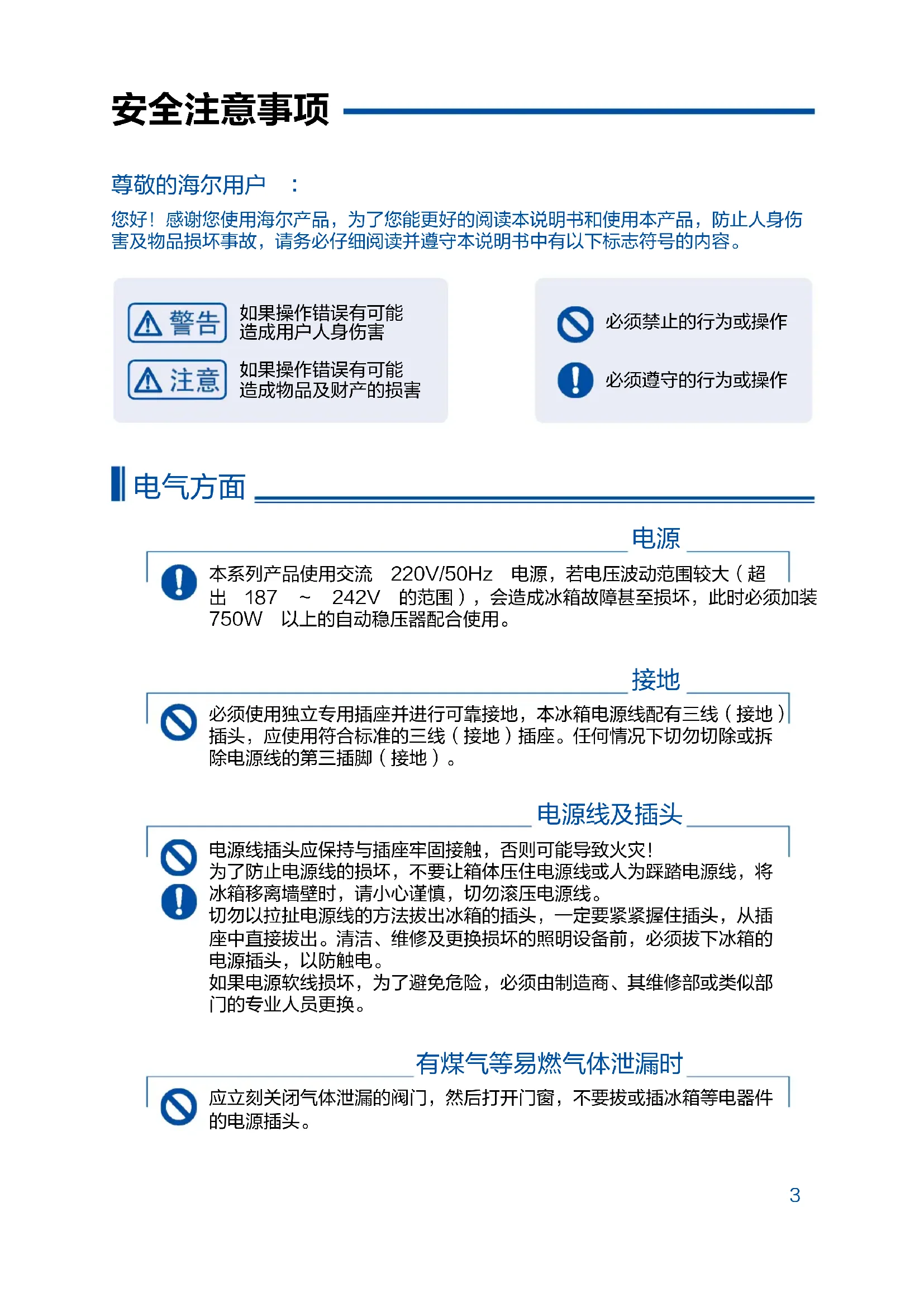
您好!感谢您使用海尔产品,为了您能更好的阅读本说明书和使用本产品,防止人身伤 害及物品损坏事故,请务必仔细阅读并遵守本说明书中有以下标志符号的内容。

本系列产品使用交流 220V/50Hz 电源,若电压波动范围较大(超 出 187 ~ 242V 的范围),会造成冰箱故障甚至损坏,此时必须加装 750W 以上的自动稳压器配合使用。 必须使用独立专用插座并进行可靠接地,本冰箱电源线配有三线(接地) 插头,应使用符合标准的三线(接地)插座。任何情况下切勿切除或拆 除电源线的第三插脚(接地)。 电源线插头应保持与插座牢固接触,否则可能导致火灾! 为了防止电源线的损坏,不要让箱体压住电源线或人为踩踏电源线,将 冰箱移离墙壁时,请小心谨慎,切勿滚压电源线。 切勿以拉扯电源线的方法拔出冰箱的插头,一定要紧紧握住插头,从插 座中直接拔出。清洁、维修及更换损坏的照明设备前,必须拔下冰箱的

如果电源软线损坏,为了避免危险,必须由制造商、其维修部或类似部

应立刻关闭气体泄漏的阀门,然后打开门窗,不要拔或插冰箱等电器件

本产品为家用电冰箱,按国家标准的规定,家用电冰箱只适用于储藏食 品,不能用于其他用途,如储藏血液、药品和生物制品等。 不得在冰箱内贮存爆炸物(如助燃喷雾剂),以及强腐蚀性的酸、碱等

冰箱开始运行之后,切勿用手触摸冷冻室的冰冷表面,尤其是手湿的时 候。否则,皮肤可能会粘在这些冰冷的表面上。 在开关冰箱门时,应手握门把手进行拉开和关闭。由于门与门之间及冰 箱箱体与门之间的间隙很小,请勿将手伸到这些区域内,以防挤伤手指。 在开关冰箱门时,勿让小孩靠近,以免碰伤小孩。 请勿将瓶装啤酒、饮料等放入冷冻室,以防冻裂。 不要用水喷淋、冲洗冰箱,也不要将冰箱放置在潮湿或易溅上水的地方, 以防止生锈及影响电气绝缘性能。 停电或清洁时,应拔下电源插头,至少保持间隔 7 分钟,才能再次接通 电源,以防因连续启动而损坏压缩机。 放置冰箱应该远离热源并避免太阳光直射,以免影响冰箱的工作性能。 应放置于通风良好的地方,冰箱周围包括后背应留有 10cm 以上的空间。 不要放置在潮湿或易溅上水的地方,溅的水及污物应及时用软布擦干净, 以防止生锈及影响电气绝缘性能。 不要在冰箱上部放置不稳定的物品(重物、有水的容器),以免掉下伤

在冰箱附近,切勿存放或使用汽油及其它易燃物品,以免引起火灾。 严禁私自拆卸、改造冰箱,制冷系统包含高压状态的制冷剂,禁止损坏 制冷回路。维修冰箱必须由专业人员进行。 针对儿童的特别注意 :应照看好儿童,确保他们不玩耍本器具。 避免儿童吊在门体上玩耍,以防门体倾斜或冰箱倾倒造成人身伤害。 冰箱废弃不用时,请将门体卸掉,拆下门封条及搁物架,将门体与搁物 架放到合适的位置,以免儿童进入冰箱玩耍发生意外。

除了制造商推荐使用的类型外,不得在器具的食品储藏室使用电

为保证安全,建议不要在冰箱台面上放置电源插座、稳压电源、 微波炉等电器。也不要在冰箱内部使用电器(推荐型号除外),以 免发生电磁干扰或其他意外。 安全注意事项5

包括泡沫底座及固定附件用的胶带也必须拆除。

请按照装箱单内容对照检查箱内物品,如有出入,请咨询销售商店进行

为避免冰箱在使用过程中向前倾倒,请将可调底脚调到与 地面充分接触,以固定冰箱位置。 切勿将冰箱的包装泡沫垫块用来垫高冰箱。 冰箱不宜在温度过高或过低的环境温度中使用,如果在额 定气候类型(环境温度范围)以外运行,则不可能维持满

  • 在冰箱的左、右、上、后侧均有足够的空间以便空气流通。如果冰箱没 有足够的空间,内部冷却系统可能无法正常工作
  • 请确保冰箱在需要维修和维护时可以自由的搬动
  • 请勿将冰箱安装在温度高于 43 ℃ 或低于 10 ℃ 的地方
  • 一个平坦坚固的地面,如需垫高,亦需选择平稳、坚硬、不可燃的垫块 如果稍有不稳或者冰箱两门不齐,可调整冰箱前部的黑色可调底脚(左右
  • 按逆时针方向旋转,可以降低冰箱高度。 器具周围或在嵌入式结构里无阻碍物,保持通风通畅。

如果底脚调整后仍有轻微不平,使用礼品袋中内六角扳手,按逆时针旋转 调节轴(仅右侧门体下方有),门体调高,反向旋转调节轴,门体调低(调 节范围 3mm)。6

冰箱安放调平、清洁完成后,先不要接通电源。让冰箱静置 30 分钟以上, 再接通电源,以确保冰箱正常运转。

若冰箱外壳带有覆膜,请将覆膜完全撕掉,以免影响冰箱正常散热,造

宽 908x 深 647x 高 1775(mm) 限 BCD-51*/52*/53*/54* 系列 宽 908x 深 697x 高 1775(mm) 限 BCD-59*/6** 系列7

注 :以上尺寸为设计尺寸,由于测量方法不同可能存在差异。

刚接通电源时,冰箱自动进入制冷功能,温度显示冷藏和冷冻的设定 温度。此时,冷藏设定温度 5℃ ;冷冻设定温度为 -19℃,按键处于

经过一段时间通电运转后,冰箱内已充分冷却,此时可放入食品,正 式使用冰箱。若用户有较多的新鲜食品(如鲜肉)需放入冷冻室,请 在放入食品前 24 小时开启“速冻”功能。

您可根据需要选择以下两种方式之一对冰箱进行设定 : 1、智能方式 : 在智能方式下,冰箱内部可自动调节至适合保存食品的温度。如无特 殊要求,我们建议您采用智能方式。 (具体设定方法,请参阅第 13 页的“智能功能”和“智能存储功能”。) 2、调节方式 : 如果为了保存特定的食品,想手动调节冰箱温度,可通过温度调节键

(具体设定方法,请参阅第 11 ~ 12 页的“调节冷藏室温度”,“调节

第一次上电以后的每一次上电,都将按照上次断电时的设置运行。 (具体内容请参照第 16 页“断电记忆功能”。) 首次使用步骤9

冰箱初次接通电源后,显示屏点亮 , 冷藏自动设置为 5℃, 冷冻自动设置 -19℃。

显示屏熄灭状态下,打开冰箱任一门或触摸显示屏任一键,显示屏点亮,此时, 显示屏处于锁定状态,按下【童锁功能按键】并持续 3 秒钟,蜂鸣器响一声,【童 锁功能图标】熄灭,显示屏解锁。

冷藏门,冷冻门关闭且 30 秒内没有按键操作时,显示屏自动熄灭并锁定。

显示屏解锁状态下,按下【童锁功能按键】并持续 3 秒钟,蜂鸣器响一声,【童 锁功能图标】点亮,显示屏锁定。

1. 显示屏解锁状态下,按一下【冷藏温度调节按键】,蜂鸣器响一声,【冷藏温度

档位显示区域】闪烁,进入冷藏室温度设置状态。

温度设定好以后,若 5 秒内不进行按键操作,则系统将自动确定并

1. 显示屏解锁状态下,按一下【冷冻温度调节按键】,蜂鸣器响一声,【冷冻温度

档位显示区域】闪烁,进入冷冻室温度设置状态。

温度设定好以后,若 5 秒内不进行按键操作,则系统将自动确定并

温度设定好以后,若 5 秒内不进行按键操作,则系统将自动确定并

温度设定好以后,若 5 秒内不进行按键操作,则系统将自动确定并

1. 显示屏解锁状态下,按一下【智能功能调节按键】,蜂鸣器响一声,【智能功能

图标】点亮,冰箱智能功能开启。 2.【智能功能图标】点亮状态下,按下【智能功能调节按键】,蜂鸣器响一声,【智 能功能图标】熄灭,冰箱智能功能关闭。

智能状态下,不能进行冷藏或冷冻室温度调节,若按下【冷藏温度 调节按键】或【冷冻温度调节按键】进行温度调节,则【智能功能 图标】闪烁,以提示不能进行此操作。 若设置速冷、速冻功能,则【智能功能图标】熄灭,智能功能自动退出。

限 BCD-532WGHSS8EL9U1)

1. 显示屏解锁状态下,按一下【智能存储功能调节按键】,蜂鸣器响一声,【智能

存储功能图标】点亮,冰箱智能存储功能开启。 2.【智能存储功能图标】点亮状态下,按下【智能存储功能调节按键】,蜂鸣器响 一声,【智能存储功能图标】熄灭,冰箱智能存储功能关闭。

智能存储状态下,不能进行冷藏或冷冻室温度调节,若按下【冷藏 温度调节按键】或【冷冻温度调节按键】进行温度调节,则【智能 存储功能图标】闪烁,并伴有提示音,以提示不能进行此操作。 若设置速冷、速冻、日常运行或外出节能功能,则智能存储功能图 标熄灭,智能存储功能自动退出。

速冷功能状态下,因控制方式不同,不能同时开启“智能功能”,若 设置“智能功能”,则速冷功能自动退出,相应指示图标同步熄灭,

1. 显示屏解锁状态下 , 按一下 【速冷功能调节按键】 , 蜂鸣器响一声 ,【速冷功能图

标】点亮 , 冰箱速冷功能开启。 2.【速冷功能图标】点亮状态下,按下【速冷功能调节按键】,蜂鸣器响一声,【速 冷功能图标】熄灭,冰箱速冷功能关闭。

限 BCD-532WGHSS8EL9U1)

速冷功能状态下,因控制方式不同,不能同时开启“智能存储”与“外 出节能”功能,若设置此种功能,则速冷功能自动退出,相应指示 图标同步熄灭,并返回原设定档位。

1. 显示屏解锁状态下,长按 3 秒【速冷功能调节按键】,蜂鸣器响一声,【速冷显

示区域】指示灯全亮,冰箱速冷功能开启。 2.【速冷功能调节按键】点亮状态下,长按 3 秒【速冷功能调节按键】,蜂鸣器响 一声,【速冷显示区域】熄灭,冰箱速冷功能关闭。

3. 进入速冷功能开启状态,速冷功能运行至设定条件后,冰箱会自动切换到速冷

功能关闭状态。如果您想手动退出,可以长按 3 秒【速冷功能调节按键】,切 换至速冷功能关闭状态。

1. 显示屏解锁状态下 , 按一下 【速冻功能调节按键】 , 蜂鸣器响一声 ,【速冻功能图

标】点亮 , 冰箱速冻功能开启。 2.【速冻功能图标】点亮状态下,按下【速冻功能调节按键】,蜂鸣器响一声,【速 冻功能图标】熄灭,冰箱速冻功能关闭。

速冻功能为了保持冷冻室内食品的营养价值而设计的,它将食品在 最短时间内冻透,如果一次性冷冻大量食品,建议用户提前 24h 设定速冻功能,让冷冻室降至较低温度,再放入食品。此时冷冻室 的冷冻速度提高,能迅速冷冻食品,有效锁住食品营养,方便储藏。 速冻状态下,因控制方式不同,若设置“智能功能”,则【速冻功 能图标】熄灭,速冻功能自动退出。

1. 显示解锁状态下,长按 3 秒 [ 速冻功能调节按键 ],蜂鸣器响一声,速冻功能开

2. 速冻功能开启,【速冻显示区域】全部点亮时,长按 3 秒 [ 速冻功能调节按键 ],

蜂鸣器响一声,速冻功能关闭,指示图标熄灭,并返回原设置档位。

3. 进入速冻功能开启状态,速冻运行至设定条件后,会自动退出速冻功能,返回

速冻功能为了保持冷冻室内食品的营养价值而设计的,它将食品在 最短时间内冻透,如果一次性冷冻大量食品,建议用户提前 24h 设 定速冻功能,让冷冻室降至较低温度,再放入食品。此时冷冻室的 冷冻速度提高,能迅速冷冻食品,有效锁住食品营养,方便储藏。 速冻状态下,因控制方式不同,若设置“智能存储”功能,则【速 冻显示区域】熄灭,速冻功能自动退出。

限 BCD-532WGHSS8EL9U1)

冰箱断电时,断电的瞬间工作状态被记忆,再次通电后,冰箱仍按照断电前设 定的档位和功能状态继续工作。

当任一门开门时间过长或者门没有关好时,冰箱会隔一段时间发出滴滴报警声,

显示板无操作 30 秒后,显示屏会自动熄灭,进入锁定状态,可以省电,按【童 锁定功能按键】或开任意门时,显示屏会进入到显示屏点亮状态。

锁定功能不记忆,冰箱重新上电后,显示板进入自检,【童锁 功能图标】熄灭,冰箱处于解锁状态。

外出节能状态下,不能进行冷藏室温度调节,若按下【冷藏温度 调节按键】进行温度调节,则【外出节能功能图标】闪烁,并伴 有提示音,以提示不能进行此操作。 进入外出节能前,请清空冷藏室,避免冷藏室食物变质。外出节 能状态下,因控制方式不同,不能同时开启智能存储、速冷及日 常运行功能,若设置“智能存储”或“速冷”功能,则【外出节 能功能图标】熄灭,外出节能自动退出。

外出节能是为了方便您长时间不使用冷藏室而设计,在外出节能开状态下,冷冻 室正常控制,而冷藏室自动设定为 9℃,使您的冷藏室不会因温度过高而产生异味,

1. 显示屏解锁状态下,按一下【外出节能功能调节按键】,蜂鸣器响一声,【外出

节能功能图标】点亮,冰箱外出节能功能开启。 2.【外出节能功能图标】点亮状态下,按一下【外出节能功能调节按键】,蜂鸣器 响一声,【外出节能功能图标】熄灭,冰箱外出节能关闭。

由于冰箱内的冷气循环使得箱内各区域的温度存在差异,因此建议不同食品应放在不同

可乐、啤酒等较高瓶装饮品请勿放置于瓶座,以防开门晃动掉落。

冷藏室内主要放置短期贮藏或随时要吃的食品。 虽然通过调节温度设置,可使冷藏室的绝大部分区域的空间平均温度在 0℃~ 10℃之间, 但无法使食品长期保鲜,所以冷藏室只能作为短时间的贮藏室使用。 当冬天环境温度在 0℃~ 10℃时,冷藏室温度较低,下部温度在 0℃左右。 这时,蔬菜水果应放置于冷藏室上部,以免冻坏。 为了保证制冷效果,放置食物时,请保证食物与传感器的距离大于 10mm,并且确保食物不会堵住出风口。 此抽屉具有自动调湿功能,会自动平衡抽屉里的水分,当环境中新鲜蔬菜因呼吸作用生 成较多水分时,水汽可以透出 ;当蔬菜水分减少时,可防止水分蒸发,使抽屉内能够保 持在 90% 左右的适宜湿度,适宜于存储新鲜蔬菜。 此抽屉具有自动干燥功能,冰箱通过控制风门和压缩机工作保证抽屉内相对湿度低于 45%,适合保存需要低温干燥环境保存的食品,如茶叶、干海参、松子等干货。

热食品放入冰箱前,先冷却至 室温。直接放入热的食品不仅 会导致冰箱内温度上升,还会 对其它食品的新鲜度产生影

为了保证冰箱内部良好的卫生 环境,建议食品经清洁并擦干 水珠后,再放入冰箱内贮藏。

根据食品种类分开存放,每天 吃的东西放在搁物架前方,这 样可避免不必要的长时间开 门,及因忘记而发生食品过期

在冷藏室内如图所示的位置,有温 度感知器件。请务必保证该器件不 要被食品完全堵住,否则有可能造 成冰箱测量不到正确的温度而不间 歇地工作,导致冰箱冷藏室温度过 低,同时还浪费了不必要的电能。

如果冷气被堵住出不来的话,冰 箱内的温度降不下来,压缩机就 会不停的工作,造成电力的浪费。

冻食品的低温来帮助冷藏 食品,达到节能的效果。 ◤ 茭瓜、甜瓜、木瓜、香蕉、菠萝等在 冷藏状态下会促进其新陈代谢,不宜 冷藏。但如果是未熟的水果,可在冷 藏室保存一定时间,促其成熟。 ◤ 有些食品如洋葱、大蒜、生姜、菱角、 根茎类等,常温下可以长时间保存, 不需要放入冰箱内冷藏。 ◤ 新鲜的蔬菜买回来时最好先将泥土等 洗净再放入冰箱,以防止细菌在冰箱 内滋生或传染到别的食品。 通过减少开关冰箱门的次数、 开门时避免敞开角度过大等措 施,可以减少冷气的外流损失,

存放的食品应相互隔开,留有 冷气流通的通道,从而达到更

冰箱内食品不要放得过满 冰箱内存放的食品特别是油类 食品与内胆长时间接触,会造 成内胆腐蚀,应尽量避免食品 与内胆直接接触,当内胆沾上 油污时,应及时清擦干净。 避免食品与内胆接触22

存放带冰的食品(如冰淇淋等)时,应储放在冷冻室内部,不要放在门瓶 座上。因为开关门时易引起门瓶座处的温度变化,可能会造成带冰食品化

在人工化霜,维护或者清洁时,所冻结食品的温升可能会缩短储存期。 请看护好小孩和宠物,不要让他们抽掉抽屉进入到冷冻室内玩耍,以免造 成伤害。请不要随便取下冷冻抽屉的隔板。

冷冻室的温度很低,可以长时间地保持食品的新鲜状态,因此要长时间保存的食品最好 放在这个空间里贮藏,但应遵守食品包装上注明的贮藏时间。23

一次放入冷冻室的新鲜食品量不宜 过多,最好不要超过该冰箱的冷冻 能力值(可参考“技术数据”内容)。

原则上,只按当次所需数量从冷冻 室内取出食品解冻,已解冻的食品 不能再重新冷冻,除非将其加工成 成品菜肴,才可再次冷冻,否则会

包装外表面必须干燥,以免冻结在 一起。包装材料 应无味、不透 气、 不透水、无毒、无污染,以免食品

冷冻食品前最好先包装起来 热的食品放入冷冻室前,必须先冷

存放食品应根据不同食品的贮存期 在包装袋上注明冷冻的日期、期限

根据食品的贮存期标注日期 请勿把瓶装啤酒、饮料等放入冷冻

瓶装饮料不能放入冷冻室 这样更容易冻透,可更好地保证其 解冻和烹饪时的质量,每份食品不 宜超过 2.5kg。 将食品分成适当的小份24 ◤ 尽可能将冰箱安装在凉爽、通风性好的房间内,远离热源,避免阳光照射。 ◤ 尽量减少开门的时间和次数。 例如 :有规则的储存食物,在取用时可以减少开门的时间。 ◤ 将食物盖上或包装起来储存。 ◤ 热的食物或饮品冷却后再放入冰箱内。 ◤ 需要解冻的食品先放到冷藏室,可以用冷冻食品的低温冷却冷藏室的食品。 ◤ 不要过分的填充冰箱以免阻碍空气的流通性 ; ◤ 冰箱温度的设定,设定温度越低,冰箱能耗越大 ;在满足食品储藏条件的前 提下,尽量设置高的箱内温度。 节能使用的注意事项25

残留在冰箱内的食品会产生不良的气味,因此需要定期对冰箱进行清洁。

2. 使用软毛巾或海绵蘸温水(可加中性洗剂)来清洁冰箱。

4. 清除冰箱背后及左右两侧板上的尘埃。

5. 清洁完毕(要继续使用时请接通电源)。

提示 :门封胶条容易弄脏,请注意经常保持清洁。干净的门封胶条可以保证冰箱有好的 密封效果,避免消耗不必要的电力。 为了防止漏电事故 , 清洁时不要用水喷淋冲洗冰箱。 请使用干抹布清洁“开关”和 “LED 灯”等电器件。 为了防止损坏冰箱 , 请清洁时不要使用以下物质 :

冰箱很沉重,当移动冰箱进行清洁和维修时,请保护地面。移动时要保持 冰箱直立,不要摇摆移动冰箱,以免损伤地面。 清洁时,请勿用热水来清洁冰冷的玻璃搁物架。防止因温度的急剧变化而 导致玻璃破裂,造成人身伤害和财产损失。 请勿直接用湿手触及冷冻室部件表面,防止皮肤粘到冷冻室部件上。也不 要直接将手伸到冰箱底部去清理地面,以免伤手。如需清理,请移开冰箱。

使用过程中如触摸冰箱感觉有麻电、发生异常声响、刺鼻气味、冒烟等异 常现象,请立即切断电源停止使用,并及时与本公司售后服务部门联系。 器具不打算由存在肢体、感官或精神能力缺陷或缺少使用经验和知识的人 (包括儿童)使用,除非有负责他们安全的人对他们进行与器具使用有关 的监督或指导。26

本冰箱冷冻室以自动方式除霜,不需人工操作。

1. 用手握住门瓶座,另一只手按方向①往上拍瓶座底部,

用软毛巾或海绵蘸温水(可加中性洗涤剂)来擦拭门瓶座, 清洗后按反方向操作即可装上。

1. 将搁物架后端按方向 ① 往上提起。

3. 按方向 ③ 将搁物架转至竖直位置后取出即可。

用软毛巾或海绵蘸温水(可加中性洗涤剂)来擦拭搁物架, 清洗后按反方向操作即可装上。 注 :在拆卸搁物架时,要保证门体打开到最大角度。以防 止搁物架取出时撞伤门衬,或取不出搁物架。 除了制造商推荐的方式外,不得使用机械设备或其他方式加速除霜过程。

将冰箱门体打开到最大,将抽屉倾斜向上拉出即可。 用软毛巾或海绵蘸温水(可加中性洗涤剂)来擦拭抽屉, 清洗后按反方向操作即可装上。

门体的拆装,如需要请联系海尔售后人员。 冷藏室、冷冻室照明灯及其更换 冷藏室顶部照明灯参数为 :DC12V,1.5W 冷冻室顶部照明灯参数为 :DC12V,1.5W 照明灯为 LED 灯,该灯能耗低,寿命长。 如出现故障,请勿自行拆卸。 请及时联系售后人员予以更换。 湿区盖板及干区盖板的拆卸与清洗 将冷藏室门体打开到最大,先将抽屉①取出,再将盖板

用软毛巾或海绵蘸温水(可加中性洗涤剂)来擦拭盖板 及保湿膜,清洗后按反方向操作即可装上。27

若您长时间在外度假,请切断电源后,将食品取出,待霜溶化后,清洁内部,擦干后把 冰箱门打开,以免微量食品残渣产生不良气味。

3. 有必要时,请参阅第 25 页“冰箱的清洁”所述的方法来清洁冰箱。

停电后即使是夏季,1-2 个小时之内,将不会影响冰箱内部的温度。 停电后,不要再放入新食品,尽量不开冰箱门。 如果事先知道要停电,应多制一些冰块,用不漏水的容器盛好,放在冷冻室内上部。 由于断电或其它故障引起冷冻室内温度回升,会缩短食品的贮存期限及降

如果冰箱需要停止使用较长时间,应拔下电源插头,切断电源,并照前面所述的方法清

冰箱停止使用时应敞开箱门,以防冰箱内微量食品残渣产生不良气味。 拔下电源后,至少保持间隔七分钟,才能再次插电。一般情况下不要停用 冰箱,以免影响冰箱使用寿命。 器具报废后,应妥善处理或交由专业人员处理,不应随便丢弃,以避免对 环境造成危害或引发其它危险。

3. 用胶带固定冷藏室搁物架、变温抽屉及冷冻室抽屉等活动部件。

4. 关紧冰箱门,用胶带固定,以免移动时被打开。

任何时候都不可以将冰箱放倒。 搬运冰箱时,最大倾斜角度不能超过 45 度(与垂直方向之间的夹角),以 免造成制冷系统故障,影响正常使用。

冰箱废弃不用时,请使冰箱远离火源,以防意外。28

Q1 :冰箱是否在工作? 现象 冰箱内的灯不亮。 原因 a. 电源未接通。 b. LED 灯已损坏。

a. 检查插头、插座、保险丝等 是否有损坏,无问题后接通

b. 请参阅第 26 页“照明灯及 其更换”的内容更换 LED

原因 a. 电源未接通。 b. 电源电压过低。

a. 检查插头、插座、保险丝等 是否有损坏,无问题后接通

Q2 :冰箱压缩机工作的时间? 现象 开机时间较长或开停机频繁。 原因 a. 初次使用时,冰箱内温度较

只要把冰箱门关严,压缩机经 过一段时间的运转,等冰箱内 的温度达到平衡后,问题就会 解决了。不过这段时间的长短, 取决于温度设定的高低、周围 环境温度的高低、开门频次及 箱内存放食品的多少等。 Q3 :冰箱内部的正常温度? 现象 箱内温度不够低。 原因 a. 温度值设定的过高。 b. 冰箱门未关严或频繁开启冰

d. 通风不良,有东西挡住了冰 箱左右两侧板或后背钢板,

a. 将冰箱的温度设定值降 低。具体调节方法请参阅第 11~12 页“温度的调节”。 b. 将冰箱门关严,等冰箱正常 运行一段时间后问题即可解

d. 将冰箱换个通风良好的位置 放置,或者清洁那些脏的位 置,具体清洁方法请参阅第 25 页“冰箱的清洁”部分。 Q4 :冰箱外部的水珠? 现象 冰箱外部出现水珠。 原因 此时空气的湿度较大。

Q5 :冰箱内部的水珠? 现象 食品结霜或出现冰晶。 原因 a. 温度值设定的过高。 b. 冰箱门未关严或食品将门顶

将冰箱门关严,不要把食品过 分靠近通风口。另外,冷冻包 装物内的霜是正常现象,无需 担心。29

原因 a. 有气味的食品未被密封。 b. 有变坏的食品。 c. 冰箱内部需要清洁。

a. 将有气味的食品严密包住。 b. 清理扔掉变坏的食品。 c. 清洁冰箱内部,具体清洁方 法请参见“冰箱的清洁”。 Q7 :冰箱外壳的温度? 现象 冰箱外壳有时候会发热,特别 是刚买回来初次插电时。 原因 这不是故障,而是为了防止凝

这是正常现象,无需担心。 Q8 :冰箱正常工作时的声音? 现象 冰箱启动时发出较大的声音。 原因 由于刚接通电源,冰箱的运行

现象 冰箱在开停机时发出“嗒嗒”声。 原因 这是压缩机在正常工作时会发

这是正常现象,无需担心。 现象 冰箱在工作时发出“啪啪”声。 原因 由于温度的变化,蒸发器和管 路由于热胀冷缩而发出的声音。

这是正常现象,无需担心。 现象 冰箱在工作时有轻微吹风声。 原因 冰箱在工作时有风扇在工作。

这是正常现象,无需担心。 现象 冰箱在工作时有流水声。 原因 液体制冷剂在蒸发器内流动时, 会发出类似“流水”的声音。 这种声音一般发生在蒸发器和 压缩机两部分 ;当冰箱停止工 作时,液态工质回流,也会连 续或间断地发出像流水一样“哗

这是正常现象,无需担心。 现象 冰箱在工作时有“咝咝”声或“嗤

原因 在除霜循环时,滴落到加热丝 上的水会发出“咝咝”声或“嗤 嗤”声,在除霜结束后,有可 能出现一种较轻微的“爆裂”声, 同时蒸发器会产生沸腾声或“汩

b. 将接触到冰箱的外界物体移 开或将冰箱离开接触物一定

原因 这是因为隐藏在箱体内的系统 管路与箱体壳体紧密贴合,保 证散热,制冷效果好,工作效

这是正常现象,无需担心。30 海尔家用电冰箱保修说明

感谢您使用海尔牌电冰箱,我公司将按照《中华人民共和国消费者权益保护法》 和国家技术监督局、财政局关于《部分商品修理更换退货责任规定》的有关 规定,凭此保修说明及发票,为您提供下列服务 :

主要零部件(包括压缩机、蒸发器、冷凝器、电磁阀、主控板、箱体、 门体、温控器、过滤器、毛细管、风扇电机、化霜加热丝、制冰机总成、 定时器)免费包修三年。 下列情况 , 不属于免费服务范围 , 但可实行收费修复、终身服务 : [A]. 不能出示保修说明及发票 ; [B]. 发票涂改 ; [C]. 意外因素或使用不当造成损坏 ; [D]. 未经我公司许可 , 自行修理造成的损坏 ; [E]. 超过三包有效期,经修复仍可继续使用。 三包有效期自开发票之日起计算,扣除因修理占用和无零部件待修的

三包有效期内消费者凭发票及三包凭证办理修复、换货、退货。 产品自售出之日起 7 日内,发生性能故障,消费者可以选择退货、换

产品自售出之日起 15 日内,发生性能故障,消费者可以选择换货或

“性能故障”,是指产品不符合安全、卫生要求、存在危及人身、财产 安全的不合理危险 ;或者不具备产品应当具备的使用性能 ;或者不符

“1 + 5”成套增值服务 对于超过保修期的产品,服务人员上门提供有偿服务,有偿费用(超包收费)包括修理 人工费和零部件费。用户所有的费用以维修人员出示的海尔统一收费标准收费,并由服 务人员开具发票,否则可拒绝交费。机器上的条形码请注意保存,维修人员每次上门服 务时要扫描条形码作为维修凭据,以保证建立准确的维修档案。

感谢您选择和使用我们的产品。我们承诺 :您的产品需要安装或维修等服务时,我们将

“1+5”的成套服务 : 1 :一次就好服务。 5 :五项增值服务 : (1)安全测电服务 :为您提供安全测电并提醒讲解到位服务 ; (2)讲解指导服务 :向您讲解产品使用、保养常识,指导用户正确使用服务 ; (3)一站通检服务 :服务好本产品,对家中其他本企业产品进行通检服务 ; (4)全程无忧服务 :为您提供设计、送货、安装、清洗、延保、以旧换新等服务 ; (5)现场清理服务 :服务完成后将服务现场清理干净。 为体现真诚、贴心,我们友情提醒 : 产品的安装服务,因用户的安装环境、个性需求不同,安装过程中如需辅加材料或 有特殊服务项目需要支付材料等费用,您可以通过“海尔智家”APP-“智家服务”-“收 费标准”进行查看,并给予监督。如未按标准收费或服务规范执行不到位,可拨打服务 监督电话 400 699 9999,或通过“海尔智家”APP-“智家服务”、“在线客服”进行监督、

如果您的产品有服务需求,欢迎体验海尔智家自助服务专区(预约服务、一键安装、

手机搜索安装“海尔智家”APP,您可通过“智家服务”版块选择安装、维修等服务。 如您需要选购更多产品,可在“海尔智家”APP-“商城”进行选购。(更便捷、更快速、

请扫描机身二维码,了解《绿色产品标识》详情 保修说明32

30(kg/12h) 30(kg/12h) 30(kg/12h) 30(kg/12h)

7(kg/12h) 7(kg/12h) 7(kg/12h) 7(kg/12h)

30(kg/12h) 30(kg/12h) 30(kg/12h) 30(kg/12h)

7(kg/12h) 7(kg/12h) 7(kg/12h) 7(kg/12h)

30(kg/12h) 30(kg/12h) 30(kg/12h)

7(kg/12h) 7(kg/12h) 7(kg/12h)

1. 根据国际标准,气候类型为 SN.N.ST 型时,冰箱使用环境温度为 10 ~ 38℃ ;气

候类型为 SN.N.ST.T 型时,冰箱使用环境温度为 10 ~ 43℃。

2. 冰箱容积是根据国家标准 GB/T 8059,将所有抽屉、搁架、瓶座等附件全部取出的

3. 所标注的年耗电量为按照国家标准 GB/T 8059 要求的方法,分别在 32℃和 16℃环

境温度下,模拟用户使用进行测试(其中包括模拟装入标准规定数量的热食品),所 测得的 32℃环温下的耗电量按照 173 天、16℃环温下的耗电量按照 192 天计算, 所得的一年的电能消耗量。 备注 :在以上进行的测试中,冷藏室控制在 4℃,冷冻室控制在 -18℃。

4. 所标注的综合耗电量是根据标准 GB 12021.2 的要求,电冰箱在模拟用户使用状态

下运行 24h 的实际耗电总量。其中包含了在使用过程中模拟装入热食品所引起的耗 电量增加值。综合耗电量的数值等于年耗电量在平均到每天的电能消耗量。 备注 :当放入食品较多,环境温度较高,开门频繁时,实际耗电量高于所标注值是

5. 所标注的“噪声(声功率级)”是在国家标准 GB/T 8059 规定的消声室内,环境温

度为 23℃,将冰箱空载、关门后至少运行 16h。在冷藏室和冷冻室达到规定的温度 且运行稳定后进行测试。按照标准规定,模拟冰箱靠墙放置,在距离冰箱前、左、右、 上四个表面 1 米处的矩形六面体中设定六个噪声测试点,测量至少三个开停周期。 在使用过程中,由于受冰箱装载食品、环境噪音、开关门、压缩机开停等影响,实 际噪声与标注值有差异是正常的。 冰箱不宜在温度过高或者过低的环境温度中使用,如果在额定气候类型 (环境温度范围)以外运行,则可能不能维持满意的间室温度。36 本产品因不断研究改进,保留冰箱各部件的变更权利,恕不另行通知,敬请谅解。 该系列冰箱执行标准 : GB/T 8059 《家用和类似用途制冷器具》 GB4706.1《家用和类似用途电器的安全第 1 部分 : 通用要求》 GB4706.13《家用和类似用途电器的安全制冷器具、冰淇淋机和制冰机的特殊要求》 GB4343.1《家用电器、电动工具和类似器具的电磁兼容要求第 1 部分 : 发射》 GB17625.1《电磁兼容限值谐波电流发射限值 ( 设备每相输入电流≤ 16A)》 GB12021.2《家用电冰箱耗电量限定值及能效等级》 GB19606《家用和类似用途电器噪声限值》

产品型号37 食品接触材料清单及环保清单38 Wi-Fi 使用注意事项 海尔智能冰箱控制操作步骤 一、APP 的下载登录 1、下载及安装 :扫描下方二维码或应用市场搜索“海尔智家”,下载并安装智家 APP ;

2、注册登录 :在 APP 首页,根据向导完成账号注册并登录。

1、 配网设置 :智能产品通电,进入配置模式 冰箱初次上电 ,“Wi-Fi”图标开始闪烁 , 自动进入配置模式;或冰箱门体显示屏点亮时, 按下“互联”按键并持续 3 秒钟,蜂鸣器响一声,“Wi-Fi”图标闪烁,冰箱进入配置模式。 2、设备绑定:打开海尔智家 APP,点击添加设备,按照指引进行绑定操作。若绑定失败,

三、常见配网失败原因排查及安全使用注意事项 : 1、智能产品必须接入无线网,才可以使用手机客户端软件 ; 2、无线网络 ( 符合 802.11b/g 协议 ) 仅支持 2.4GHz 频段,Wi-Fi 名称请设置成英文 字母或数字(不支持 @、*、- 等特殊字符); 3、智能产品需要放置在能接收无线路由器信号的位置。如果产品与无线路由器连接不 良好,手机客户端软件会出现离线的提示信息 ; 4、使用手机客户端可以调节智能产品运行状态,调整前请仔细阅读提示信息,避免误 操作导致产品内部食物损坏 ; 5、不建议把智能产品连接到公共 Wi-Fi 网络中 , 如果连接到公共网络后,其它在此网 络中的用户能够搜索到您家中的智能产品,不利于保护您的隐私 ;

6、本设备包含型号核准代码为 CMIIT ID :2017DP5606、2018DP7102、

2020DP4993 的无线电发射模块 ;

1、若本产品无 Wi-Fi 配置,则不可进行配网操作 ; 2、产品会因功能迭代,导致 APP 界面与说明书不一致,厂家保留说明书内容变更权利, 请用户以实际 APP 界面为准。

(限 BCD-532WGHSS8EL9U1)39

手册助手
由 ChatGPT 驱动
等待您的消息
产品信息

品牌 : HAIER

型号 : BCD-538WGHSSE5B1

类别 : 冰箱