AquaAroma - 净水器 BRITA - 免费用户手册
免费查找设备手册 AquaAroma BRITA PDF格式.
用户关于以下问题的提问 AquaAroma BRITA
0 问题 关于此设备。回答您知道的问题或提出自己的问题。
提出关于此设备的新问题
下载您的设备说明 净水器 免费PDF格式!查找您的手册 AquaAroma - BRITA 并重新掌握您的电子设备。本页发布了使用您的设备所需的所有文档。 AquaAroma 品牌 BRITA.
用户手册 AquaAroma BRITA
1 产品功能介绍
2 滤芯调试及更换
3 产品使用和安全信息
日本語
1 能用在大一的工
2 吏賊思藥托卡連贝士人
3

A

B

C

D

E
Date field
Day Month Year
F
Aroma stage

G
ENGLISH
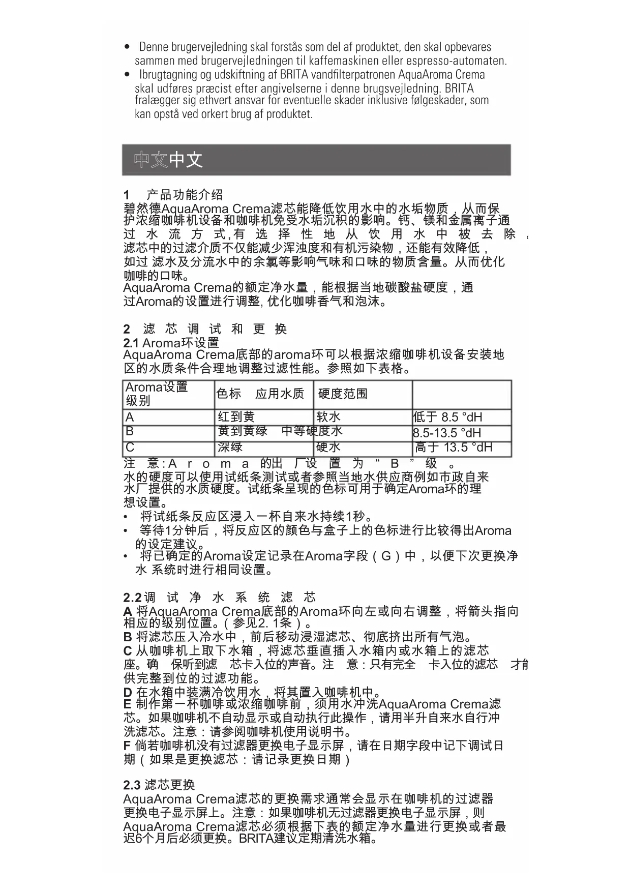
碧然德AquaAroma Crema滤芯能降低饮用水中的水垢物质,从而保护浓缩咖啡机设备和咖啡机免受水垢沉积的影响。钙、镁和金属离子通过水流方式,有选择性地从饮用水中被去除,滤芯中的过滤介质不仅能减少浑浊度和有机污染物,还能有效降低,如过滤水及分流水中的余氯等影响气味和口味的物质含量。从而优化咖啡的口味。
AquaAroma Crema的额定净水量,能根据当地碳酸盐硬度,通过Aroma的设置进行调整,优化咖啡香气和泡沫。
2 滤芯调试和更换
2.1 Aroma环设置
AquaAroma Crema底部的aroma环可以根据浓缩咖啡机设备安装地区的水质条件合理地调整过滤性能。参照如下表格。
| Aroma设置级别 | 色标 应用水质 | 硬度范围 | |
| A | 红到黄 | 软水 | 低于8.5°dH |
| B | 黄到黄绿 中等硬度水 | 8.5-13.5°dH | |
| C | 深绿 | 硬水 | 高于13.5°dH |
注意:A r o m a 的出厂設置為 “ B ”級 。
水的硬度可以使用试纸条测试或者参照当地水供应商例如市政自来水厂提供的水质硬度。试纸条呈现的色标可用于确定Aroma环的理想设置。
- 将试纸条反应区浸入一杯自来水持续1秒。
- 等待1分钟后,将反应区的颜色与盒子上的色标进行比较得出Aroma的设定建议。
- 将已确定的Aroma设定记录在Aroma字段(G)中,以便下次更换净水系统时进行相同设置。
2.2调试净水系统滤芯
A将AquaAroma Crema底部的Aroma环向左或向右调整,将箭头指向相应的级别位置。(参见2.1条)。
B 将滤芯压入冷水中,前后移动浸湿滤芯、彻底挤出所有气泡。
C从咖啡机上取下水箱,将滤芯垂直插入水箱内或水箱上的滤芯座。确保听到滤芯卡入位的声音。注意:只有完全卡入位的滤芯才能供完整到位的过滤功能。
D 在水箱中装满冷饮用水,将其置入咖啡机中。
E制作第一杯咖啡或浓缩咖啡前,须用水冲洗AquaAroma Crema滤芯。如果咖啡机不自动显示或自动执行此操作,请用半升自来水自行冲洗滤芯。注意:请参阅咖啡机使用说明书。
F倘若咖啡机没有过滤器更换电子显示屏,请在日期字段中记下调试日期(如果是更换滤芯:请记录更换日期)
2.3滤芯更换
AquaAroma Crema滤芯的更换需求通常会显示在咖啡机的过滤器更换电子显示屏上。注意:如果咖啡机无过滤器更换电子显示屏,则AquaAroma Crema滤芯必须根据下表的额定净水量进行更换或者最迟6个月后必须更换。BRITA建议定期清洗水箱。
额定净水量表
| Aroma环设置 | 额定净水量(升) | 35ml杯数 | 150ml杯数 |
| A 220 6.300 | 1.470 | ||
| B150 4.300 | 1.000 | ||
| C 80 2.300 | 540 |
更换AquaAroma Crema滤芯时,重复第2.2章中的步骤。
3 产品使用和安全信息
- 将替换滤芯保存在原始密封包装中,放置于阴凉干燥处。
- AquaAroma Crema滤芯必须使用经水厂处理后的自来水(注:水质不断受到监控,依法为安全可饮用水),或经测试为安全可饮用水。
- 需要谨记的是,由于在过滤过程中,会有游离的二氧化碳产生在过滤水中,所以在选择经过碧然德滤芯后的触水部件材料时,只能使用和游离二氧化碳兼容的材料。
- 若当局指示需要将自来水煮沸后方可饮用,则经过碧然德滤芯过滤的水也应煮沸。停机后可更换或清洗。
- 定期清洁水箱。
一般建议某些特殊人群应当饮用经煮沸的自来水(例如免疫系统较弱的人群、婴儿)。该建议同样适用于过滤水。 - 肾病患者或透析患者敬请注意:在过滤过程中,钾含量可能会有略微增加。如果您患有肾病且/或必须坚持特殊的钾类饮食计划的话,我们建议您在使用前先咨询医生。
- 由于水属于食品, 水箱中的水必须在1天内用完。水箱中的水最多存放1天必须更换。
- 若咖啡机长时间不使用,我们建议将滤芯留在水箱中,倒干净未过滤的水。再次使用咖啡机之前,从水箱中取出滤芯进行清洁,然后重复第2.2章中的步骤。
- 本使用说明书须视作为产品的一部分,与咖啡机或者浓缩咖啡机及其使用说明书一起存放。
- 碧然德AquaAroma Crema滤芯必须按照本使用说明书进行调试和更换。碧然德不会对因不正确使用产品而造成的任何损害,包括后续损害,而承担责任。
产品名称:碧然德AquaAroma Crema型活性炭离子交换树脂复合滤芯
产品型号:AquaAroma Crema
主要成分:聚丙烯壳体,颗粒活性炭,丙烯酸氢型离子交换树脂,丙烯酸钾型离子交换树脂
工作压力:0~0.01MPa 适用水温:5℃~30℃
产品执行标准号:Q31/0115000293C034-2019
《AquaAroma Crema型活性炭离子交换树脂复合滤芯》
适用水质:市政自来水
产品卫生许可批准文号:沪卫水进字(2019)第0080号
生产日期/生产批号:详见包装
滤芯在出厂密封包装内的有效期为4年(从生产日期算起)
原产国:德国
Name of Product: BRITA AquaAroma Crema Filter Cartridge
Product model: AquaAroma Crema
Product Size: 108mm × 42.9mm × 60.9mm
2 交换可能的菲尔尔一力一卜用的使用法与交换方法
2.1「口マリングの設定
C一巴一曼子加夕不为外、夕不中的中上之有、力一卜利设置部 1尼儿尔一力 一卜利士 垂直下七卜山。夫一力一卜利士 确实 1乙士者功、确認以<的。注記:<力一卜利士加七卜士的时の丶淨水器いは量を淨水」的上がてき。
BRITA AquaAroma Crema 言語の舌は言語を用む。請問:請問:請問:請問:請問:請問:請問:請問:請問:請問:請問:請問:請問:請問:請問:請問:請問:請問:請問:請問:請問:請問:請問:請問:請問:請問:請問:請問:請問:請問:請問:請問:請問:請問:
AquaAroma Crema이라마에 odds anorom 韓在的 云 而 电 电 电 电 电 电 电 电 电 电 电 电 电 电 电 电 电 电 电 电 电 电 电 电 电 电 电 电 电 电 电 电 电 电 电 电 电 电 电 电 电 电 电 电 电 电 电 电 电 电 电话
- 今云景是当开,城上,Tt,山,山,山,山,山,山,山,山,山,山,山,山,山,山,山,山,山,山,山,山,山,山,山,山,山,山,山,山,山,山,山,山,山,山,山,山,山,山,山,山
- 1是手持的主的,的,的,的,的,的,的,的,的,的,的,的,的,的,的,的,的,的,的,的,的,的,的,的,的,的,的,的,的,的,的,的,的,的,的,的,的,的,的,的,的,的,的,的,的,的,的,的,的,的,的
- 此函中将“封印”用在“封印”字下,以示对“封印”字的尊重。
2.2 长沙 卡莫拉尼 信云
E 胡莎如斯亚斯亚斯如将阿德尼阿AquaAroma Crema 章水卡德利吉到默罗 今新内安合。卡迪加格为在动之自,扎士
F 莫尼 10000000000000000000000000000000000000000000000000000000000000000000000000000000000000000
2.3 译文 卡旦尼扎 吉特
Potohn AquaAroma Crema 凯托 业的 之 而 一 二 二 二 二 二 二 二 二 二 二 二 二 二 二 二 二 二 二 二 二 二 二 二 二 二 二 二 二 二 二 二 二 二 二 二 二 二 二 二 二 二 二 二 二 二 二 二 二 二 二 2017年1月1日,日本东京国际经济贸易中心(KIBITAKITA)在《中国日报》上发表文章指出,日本将通过“以市场为导向”的政策,促进企业加快向国际市场发展。
國龍五