PREMIER 816 - Système d'alarme TEXECOM - Notice d'utilisation et mode d'emploi gratuit
Retrouvez gratuitement la notice de l'appareil PREMIER 816 TEXECOM au format PDF.
| Intitulé | Détails |
|---|---|
| Type de produit | Alarme intruder et système de sécurité |
| Caractéristiques techniques principales | Contrôleur d'alarme avec 8 zones, extensible jusqu'à 32 zones |
| Alimentation électrique | 230V AC avec batterie de secours rechargeable |
| Dimensions approximatives | 240 mm x 200 mm x 50 mm |
| Poids | 1,5 kg |
| Compatibilités | Compatible avec les détecteurs TEXECOM et accessoires de sécurité |
| Type de batterie | Batterie au plomb rechargeable |
| Tension | 12V DC |
| Puissance | Consommation maximale de 200 mA |
| Fonctions principales | Détection de mouvement, protection périmétrique, notifications par SMS |
| Entretien et nettoyage | Vérification régulière des batteries et nettoyage des contacts |
| Pièces détachées et réparabilité | Disponibilité de pièces de rechange via le réseau de distribution TEXECOM |
| Sécurité | Chiffrement des données et protection contre les tentatives de sabotage |
| Informations générales | Garantie de 2 ans, assistance technique disponible |
FOIRE AUX QUESTIONS - PREMIER 816 TEXECOM
Questions des utilisateurs sur PREMIER 816 TEXECOM
0 question sur cet appareil. Repondez a celles que vous connaissez ou posez la votre.
Poser une nouvelle question sur cet appareil
Téléchargez la notice de votre Système d'alarme au format PDF gratuitement ! Retrouvez votre notice PREMIER 816 - TEXECOM et reprennez votre appareil électronique en main. Sur cette page sont publiés tous les documents nécessaires à l'utilisation de votre appareil PREMIER 816 de la marque TEXECOM.
MODE D'EMPLOI PREMIER 816 TEXECOM
Centrales d'Alarme avec Transmetteur Intégré
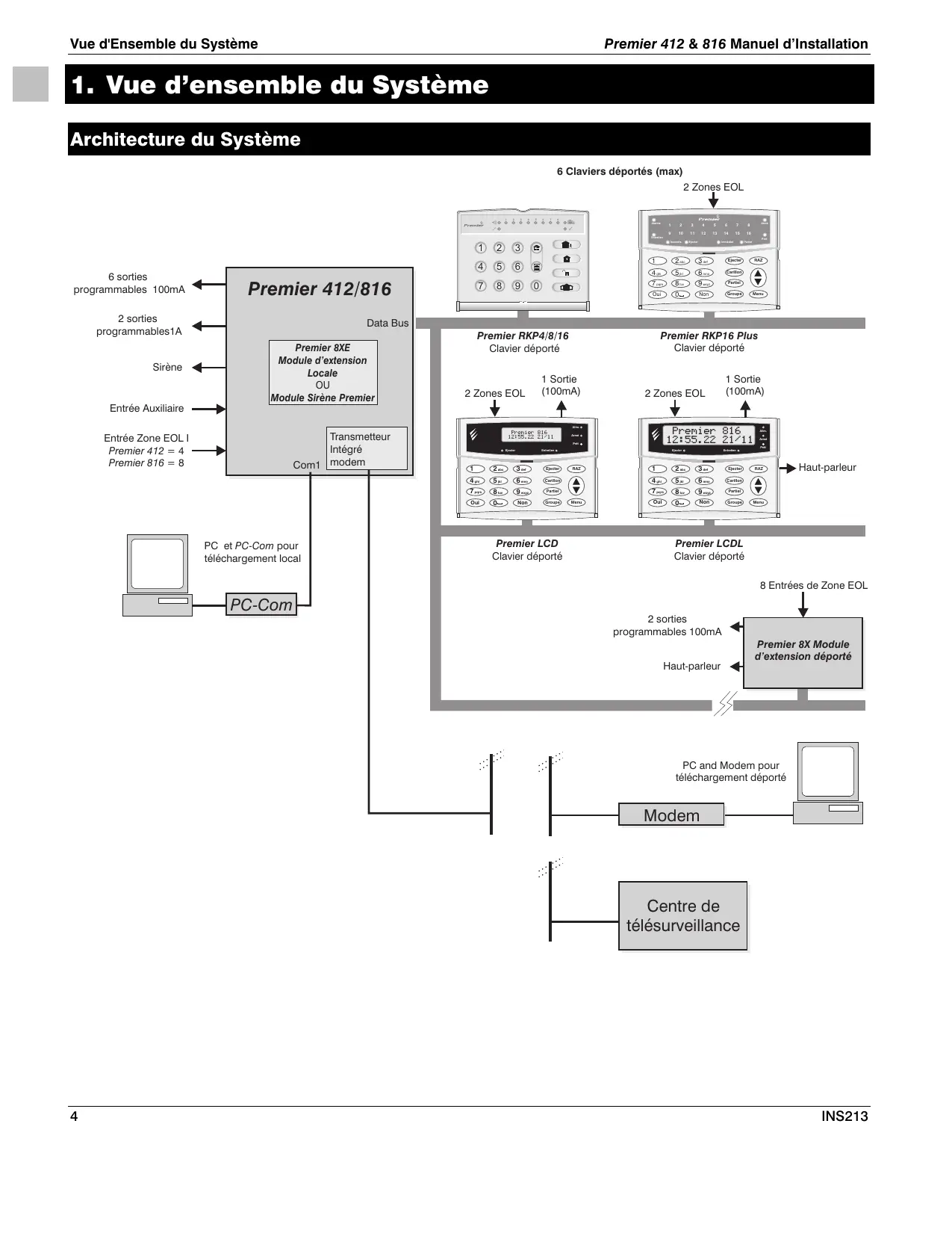
Vue d'ensemble du système 4
Architecture du Système 4 Centrale d'Alarme 5 Claviers Déportés 5 Modules d'Extension de Zones 6 Module PC-Com 6
2. Installation 7
Procédure d'Installation. 7
Centrale d'Alarme 7
Montage 7 : Cable de la Centrale d'Alarme 7
Circuit Imprimé (PCB) de la Centrale d'Alarme. 8
Connecter des modules au BUS de données. 9
Cable du BUS. 9 Distances des Cables 9 Eviter les Chutes de Tension 10 Installer une Alimentation Secondaire 10
Installation des Claviers Déportés 11
Schéma de montage des claviers 11 Connexions du Clavier Déporté 11 Adressage du Clavier Déporté 11 Zones du Clavier 11 Sortie du clavier 11 Sortie Haut-Parleur du clavier (LCDL seulement) 12 Rétro-éclairage ajustable 12 Autoprotection du clavier 12
Module d'Extension de Zone 12
Schéma du Module d'Extension Déporté 12 Module d'Extension de Zones Déporté 12 Câblage du Module d'Extension 12 Sorties du Module d'Extension de Zone 12 Connexion Haut-Parleur du Module d'Extension 12
Module d'Extension de Zone Embrochable 13
Schéma du Module d'Extension 13 Zones du Module d'Extension Embrochable 13 Installation du Module d'Extension Embrochable 13
Câblage des Zones 14
Normalement Fermé 14 Normalement Ouvert. 14 1 Résistance - NF & NO (Intrusion) 15 1 Résistance - NO (Incendie) 15 1 Résistance - NF 16 1 Résistance - NF Autoprotection 16 1 Résistance - NO Autoprotection. 16 2 Résistances 16 Doublage de Zone 16 Double Pôle 17
2-DéTECTEURS de FUMÉE 2 FILS. 17
Connexions Sirène/Haut-parleurs. 17
Fonctionnement Haut-Parleurs 17 Fonctionnement Sirene 18 Supervision Sirène 18
Connexion de la Ligne Téléphonique 18
Sorties centrales 1 à 8 18
Cablage des Sorties 18 Supervision des Sorties 18
3. Mise en entretien & dépannage 19
Mise en entretien 19
Dépannage 19
Pan pan d'alimentation. 19 Claviers Déportés 19 Module d'Extension 20 Zones 20 Défauts techniques 20 Transmetteur 20 Fonctionnement 21
4. Programmation de la centrale d'alarme 22
Paramètres Usine 22 Voir les Données Numériques (Clavier LED) 22 Programmation du texte (LCD seulement). 22
Menu de Programmation 23
Programmation des Zones 24
Toutes les Options de zone ① ① 25 Type de zones ①① 25 Cablage de Zone ①② 26 Attributes 1 de Zone ①③ 26 Attributes 2 de Zone ①④ 27 Attributes 3 de Zone ①⑤ 27 Partitions & Groupes d'Ejections de zones ①⑥ 28 Libellé de Zone (LCD Seulement) ①⑦ 28
Programmation des Partitions 29
Temporisation de Sortie des Partitions ② 0 30 Temporisation d'Entrée 1 des Partitions ②①....30 Temporisation d'Entrée 2 du Partition ② ② 30 Retard de Transmission des Partition ②③ 30 Retard Sirène des Partitions ② ④ 30 Durée Sirené des Partitions ②5 30 Options des Partitions ② 6 30 Armement/Desarmement Auto des Partitions 27 31
Programmation Système 32
Temporisations du Système ③ 0 34 Compteur/Niveau Sonore du Système ③ ①....34 Horaires de Contrôle ③ ② 34 Options 1 du Système ③ ③ 35 Options 2 du Système ③ ④ 35 Options 3 du Système ③ ⑤ 35 Supervisions 36 Entrée Auxiliaire ③ 7 36 Options Diverses 1 ③ 8 37 Options Diverses 2 ③ ⑨ 37
Programmation des claviers 38
Options 1 des Claviers ④ 0 39 Options 2 des Claviers ④ 1 39 Options 3 des Claviers 4 2 39 Options 4 des Claviers ④ ③ 40
Programmation des Modules d'Extension 41
Partitions du Module d'Extension 41 Tonalités du Module d'Extension 51 41 Niveau du Volume du Module d'Extension 52....41
Programmation des Sorties 42
Sorties de la Centrale ⑥ 0 44 Canaux du Protocole Fast ⑥① 44 Sorties du Module d'Extension 62 44 Sorties des Claviers 65 44 Modes et Types de Sortie 44 Attributes des Sorties 47
Programmation du transmetteur. 48
Options de Transmission ⑦ 0.50 Destinataire 1 ⑦①.51 Numéros de Téléphone ⑦①-⑩.51 Numéro de Compte ⑦①-①.51 Protocole ⑦①-②.51 Nombre de Tentatives d'Appel ⑦①-③.52 Partitions Sélectionnées ⑦①-④.52 Événements Transmis ⑦①-⑤.52 Options du Protocole Pulsé ⑦①-⑥.52 Canaux Transmis en Protocole Fast ⑦①-⑦.....53 Options des Protocoles ⑦①-⑧ 53 Destinataire 2 ⑦②.54 Restaurations en Protocole Fast ⑦③.54 Ouvertures/Fermetures en Protocole Fast ⑦④...54 Numéro d'Annulation de l'Atteinte d'Appel ⑦5.54 Contrôle de la Programmation de la Transmission. 55
Programmation du Téléchargement 56
Téléchargement ⑦ 6 57 Options de Téléchargement ⑦⑥-0 57 Numéro de Tel du PC de Téléchargement ⑦ ⑥ -1 57 Code de Sécurité de Téléchargement ⑦ 6 -2 57
Nombre de Tentatives d'Appel ⑦6-3 57 Nombre de Sonneries ⑦6-4 57
Programmation des codes de report. 58
Codes d'Alarmes et Fins d'Alarmes 59 Codes d'Ejections et Fins d'Ejections 59 Autres Codes 59 Codes Contact ID et SIA 59
Programmation des utilisateurs 60
Codes Utilisateurs 80 61 Options 1 de l'Utilisateur 81 61 Options 2 de l'Utilisateur 8 2 61 Options 3 de l'Utilisateur 8 ③.62 Libellé Utilisateur (LCD Seulement) 8 4 62
Tests et outils système 63
Test de Zone ⑨ ⑩ 64 Test Systeme ⑨① 64 Test de Transmission Manuel 92 64 Autoriser l'Accès à la Programmation 93 64 Appel TetechargeMENT ⑨ 4 64 Programmation de l'Heure ⑨ 5 64 Programmation de la Date ⑨ 6 64 Programmation Bannière (LCD seulement) 9764 Impression de l'Historique ⑨ 8 64
5. Utilisation du système d'alarme 65
Introduction 65 Codes d'Accès 65
Armer et désarmer le système d'alarme 65
Vérifier si le Système est prêt pour Armement. 65 Armement Total 65 Armement Partiel 65 Annuler la Procédure d'Armement 66 Désarmer durant l'Entrée 66 Désarmer hors du temps d'Entrée 66 Désarmer après une Alarme. 66 Armement Partiel Automatique. 66 Passer de Partiel Temporisé à Partiel Immédiat 66
Armer et désarmer des partitions 67
Armement Total des Partitions 67 Armement Partiel des Partitions 67 Désarmer les Partitions 67 Changer de Partition 68
Éjection Manuelle de Zones 68 Annuler l'Éjection de Zones 68 Éjection de Groupe de Zones 68 Éjection rapide et armement 69
Réarmement du système 69
Mémoire d'Alarme 69
Défauts 70
Acquitter un nouveau défaut 70 Visualisation des défauts 70
Réarmement par code 71
Activer et désactiver le carillon 71 Changer le Code Utilisateur. 71 Visualisation de l'Historique (LCD seulement). 71 Interrompre la Transmission. 71
6. Caractéristiques 72
Centrale d'Alarme 72 Claviers Déportés 72 Module d'Extension Déporté 73 Module d'Extension Embrochable 73 Normes Européennes 74 EN 50131-1/6 74 Garantie 74 Notes de Sécurité 74

Centrale d'alarme
Les centrales d'alarme Premier 412 et 816 avec Transmetteur Digital Multi-protocoles sont deux centrales d'alarme de sécurité hautement sophistiquées. Ces centrales d'alarme possèdent les caractéristiques suivantes:
4 zones totalement programmables (Premier 412) 8 zones totalement programmables (Premier 816) 2 Partitions (Premier 412) 4 Partitions (Premier 816) - Le système peut être extensible en utilisant soit le module d'extension de zones déporté Premier 8X, soit le module d'extension de zones embrochable Premier 8XE 16 codes d'accès programmables (Premier 412) 32 codes d'accès totalement programmables (Premier 816) Sortie sirène supervisée 2 sorties programmables supervisées fort courant (1A) - 6 sorties programmables faible courant (100mA) - Bornier pour téléchargement/imprimante 750 Évènements en mémoire
Claviers déportés
Les centrales Premier 412 et 816 acceptent jusqu'à 6 claviers déportés maximum. Tous les claviers déportés nécessitent une connexion par BUS 4 conducteurs et ont un buzzer incorporé. Les modèles suivants sont disponibles :
Premier RKP4
Le clavier déporté Premier RKP4 a 4 témoins indiquant l'état des zones et est conçu pour être utilisé avec les centrales d'alarme Premier 412.
- Deux niveaux de rétro-éclairage, dimensions normales, s'éclairent 8 secondes après appui sur une touche
- Leds d'indication d'état : "Alarme", "Entretien", "Arme" et "Prêt"
Premier RKP8
Le clavier déporté Premier RKP4 a 8 témoins indiquant l'état des zones et est conçu pour être utilisé avec les centrales d'alarme Premier 412 et 816.
- Deux niveaux de rétro-éclairage, dimensions normales, s'éclairent 8 secondes après appui sur une touche
- Leds d'indication d'état : "Alarme", "Entretien", "Arme" et "Prêt"
Premier RKP16
Le clavier déporté Premier RKP16 a 16 témoins indiquant l'état des zones et est conçu pour être utilisé avec les centrales d'alarme Premier 412 et 816 avec extension de zones.
- Deux niveaux de rétroéclairage, dimensions normales, s'éclairent 8 secondes après appui sur une touche
- LEDs d'indication d'état : "Alarme", "Entretien", "Arme" et "Prêt"
Premier RKP16 plus
Le clavier déporté Premier RKP16 a 16 témoins indiquant l'état des zones et est conçu pour être utilisé avec les centrales d'alarme Premier 412 et 816 avec extension de zones.
2 zones programmables avec résistances de fin de ligne - Connexion 4 fils pour le BUS - Buzzer intégré - Rétro-éclairage entièrement régulable, normal, faible ou éteint, changement de l'éclairage lors de l'utilisation d'une touche et pendant le temps d'entrée. - LEDs d'indication d'état : "Alarme", "Entretien", "Arme", "Prêt", "Incendie", "Ejecter", "Immédiat" et "Partiel"
Premier LCDL
Le clavier déporté Premier LCDL a un large afficheur à cristaux liquides rétro-éclairé de 32 caractères. Il peut être utilisé avec les centrales d'alarme 412 & 816.
2 zones programmables avec résistances de fin de ligne 1 sortie programmable à courant faible (100mA) - Rétro-éclairage entièrement régulable, normal, faible ou éteint, changement de l'éclairage lors de l'utilisation d'une touche et pendant le temps d'entrée. - LEDs d'indication d'état : "Alim." (Alimentation), "Arme", "Prêt", "Entretien" et "Ejecter" Sortie haut-parleur
Premier LCD
Le clavier déporté Premier LCD a un afficheur à cristaux liquides standard rétro-éclairé de 32 caractères. Il peut être utilisé avec les centrales d'alarme 412 & 816.
2 zones programmables avec résistances de fin de ligne 1 sortie programmable à courant faible (100mA) - rétro-éclairage entièrement régulable, normal, faible ou éteint, changement de l'éclairage lors de l'utilisation d'une touche et pendant le temps d'entrée. - Leds d'indication d'états : "Alim." (Alimentation), "Arme", "Prêt", "Entretien" et "Ejecter"
Modules d'extension de zones
Chaque système peut être extensible en utilisant l'un des modules d'extension de zones suivants :
Premier 8X module d'extension de zone départé
Ce module est fourni dans son propre boîtier et se connecte au BUS de la centrale d'alarme afin de fournir une extension déportée du système. Ce module permet les avantages suivants :
8 zones programmables avec résistances de fin de ligne. 2 sorties programmables faible courant (100mA). - Sortie haut-parleur avec contrôle électronique de volume.
Premier 8XE module d'extension de zone emboîchable
Ce module est fourni sous forme de carte électronique (PCB) et s'embroche simplement sur la carte mère de la centrale. Ce module fournit 8 zones programmables avec résistances de fin de ligne.
Module pc-com
Ce module se connecte aux centrales d'alarme Premier 412 ou Premier 816 afin de fournir une interface RS232 qui peut être utilisée pour permettre :
- La connexion à une imprimante série afin d'imprimer l'historique des événements.
- Le téléchargement du système via le logiciel Wintex et un PC.
Procédure d'installation
Avant d'entreprendre l'installation du système d'alarme, lisez totalement ce chapitre. Après avoir acquis une compréhension globale des procédures d'installation, suivez soigneusement chaque étape.
Faites un schéma rapide des lieux afin d'obtenir une idée de l'emplacement des appareils de détection, claviers et autres modules.
2: Installer la centrale
La centrale d'alarme doit être installée dans un endroit sec, à proximité d'une source d'alimentation 220V et d'une ligne téléphonique.

Vous devez finir tout le câblage avant de connecter la batterie ou de la raccorder à l'alimentation 220V.
3: Installer les claviers
Installez et connectez les claviers à la centrale d'alarme.
4: Câbler les zones
Installez les appareils de détection et connectez les à la centrale d'alarme.
5: Autres cablages
Complétez tous les autres câblages y compris les sirènes et la connexion de la ligne téléphonique.
6: Alimenter
Une fois les étapes 1 à 5 terminées, raccordez l'alimentation à la centrale d'alarme. Connectez le fil rouge de la batterie à la borne positive et le fil noir à la borne négative. Puis, alimentez.
7: Complétez le livre de programmation
Un livre intitulé "Programmation et Valeurs par défaut" est livré avec votre centrale. Ce livre vous permet de répertorier toutes les données de programmation et une liste des valeurs par défaut du programme. Il est recommandé de le compléter avant de commencer la programmation.
8: Programmer le système
Programmez la centrale d'alarme en utilisant les tableaux de programmation et en suivant les procédures de la Section 3.
9: Tester le système
Testez intégralement le système afin de vous assurer que toutes les caractéristiques et fonctions sont opérationnelles.
Montage
Installez la centrale d'alarme sur un mur plat et vertical en utilisant au moins 3 vis appropriées. Le boîtier arrêté a été conçu avec un trou central spécial afin que le montage soit possible sans avoir à le circuit imprimé (PCB).
Le trou en bas à droite est conçu pour permettre un positionnement facile de la centrale. Si le Circuit Imprimé doit être enlevé, tirez avec précaution les deux clips de maintien, soulevez le circuit imprimé et faites-le glisser vers le bas. Pour remettre le circuit, procédez inversement.

Il est essentiel de s'assurer qu'aucun trou de fixation ou d'entrée de cables n'est accessible après l'installation.
Le câble d'alimentation secteur doit être attaché à l'un des points d'attache prévu (ex : avec un serre-cable).
Attention: l' electricite peut TUER
AVANT de connecter la Centrale d'Alarme, TOUJOURS déconnecter l'alimentation au tableau électrique.

Connectez SEULEMENT l'alimentation aux bornes d'alimentation principale, JAMAIS aux bornes d'alimentation du circuit imprimé.
L'installation du système DOIT être effectuée en accord avec les standards nationaux de sécurité, par exemple EN60950 : 1992.
TOUJOURS se référer aux Règles Nationales de câblage lors de l'installation.
Un dispositif de déconnexion approprié (ex : fusible, coupe-circuit) et facile d'accès DOIT être installé.
Le dispositif (fusible) NE DOIT PAS être raccordé avec un câble-couple.
Lorsque l'identification du neutre N'EST PAS possible, un dispositif de déconnexion à deux pôles doit être utilisé.
L'alimentation principale du bâtiment doit incorporer une protection de secours appropriée au court-circuit (ex : un fusible ou coupe-circuit) de Haute Capacité d'Interruption (HBC, au moins 1500A).
Utilisez des câbles d'alimentation de section adaptée au courant consommé (ex : au moins 0.75mm²).

① Connexion à la terre
Reliez à la terre.

L'absence de fil de Terre peut provoquer le mauvais fonctionnement du système et annule la garantie Texecom et l'agrément du produit.
2 Entrée CA
Connectez à un transformateur 16.5V.

Ne PAS connectez l'alimentation Principale 220V aux bornes d'entrée CA.
3 Connexion batterie
Une batterie 12V rechargeable doit être connectée aux deux bornes afin de fournir un fonctionnement continu du système en cas de coupure de courant. La sortie batterie est protégée par un fusible F1 (1.6 Amp).
4 Connexion du BUS de données
Les bornes du BUS de données fournissent les connexions aux claviers déportés et module d'extension de zone déportée Premier 8X. Les bornes + et - fournissent l'alimentation, alors que les bornes T et R transmettent et reçoivent les données.
5 Sortie sirène
Ces bornes sont utilisées pour commander des haut-parleurs ou sirènes. La sortie peut être programmée pour activer une sirène ou des haut-parleurs (voir page 34). La sortie sirène est supervisée, si aucun dispositif n'est installé, installez soit une résistance de 1K entre ces deux bornes soit désactivez la supervision de la sirène, voir page 36.
⑥ Alimentation auxiliaire 12V
Ces bornes fournissent l'alimentation auxiliaire pour les dispositifs qui nécessitent une alimentation 12V. La sortie auxiliaire est protégée par un fusible F2 (1 Amp).
7 Entrées de zones 1 à 8
Ces bornes permettent la connexion des zones. La centrale Premier 816 dispose de 8 zones, alors que la centrale Premier 412 dispose de 4. Il existe plusieurs façons de câblier une zone (voir page 13). Chaque zone est totalement programmable, voir page 24 pour plus d'informations sur la programmation des zones.
Brancher les détecteurs de fumée 2 fils
Effectuez le réglage ci-dessous si vous connectez des détecteurs de fumée 2 fils à la sortie 1 de la centrale.

Sortie 1 pour DéTECTeurs de Fumée 2 fils

Sortie 1 normale
9 Entre 1
Cette entrée programmable peut être utilisée pour contrôler des appareils auxiliaires, autoprotection etc..., voir page 36 pour les détails de programmation.
8 Sorties centrale 1 à 8
Il s'agit de sorties programmables. Les sorties 1 et 2 sont des sorties supervisées de puissance (1 A). Si les sorties 1 ou 2 ne sont pas utilisées, installez soit une résistance 1K entre la sortie non utilisée et le +12V ou désactivez la supervision de sortie, voir page 36. Les sorties 3 à 8 sont des sorties faible courant (100mA).
8 Port série
Le port série est utilisé pour la connexion à une imprimante ou à un ordinateur (PC) pour un téléchargement local.
8 Retour aux paramètres usine du programme
Un shunt entre le picot central et l'un des picots externes lors de la mise sous tension de la centrale réinitialisera le programme selon les paramètres usine. Ces picots peuvent également être utilisés pour réinitialiser le code technicien à sa valeur par défaut, voir page 64.

Ne pas laisser de shunt sur ces picots, car la centrale pourrait être accidentellement déprogrammée.
Désactivation de l'autoprotection de la centrale
Positionner le shunt comme ci-dessous :

Autoprotection du boîtier désactivé

Autoprotection du boîtier activé
8 Module d'extension de zone embrochable
Le module d'extension Premier 8XE embrochable peut être connecté au circuit imprimé principal et fournir 8 zones programmables supplémentaires (voir page 13).
Toutes les données du système sont enregistrées dans une mémoire non volatile.
8 Autoprotection du coffret
Boîtier d'autoprotection pour le coffret de la centrale.
8 Alimentation
Fixe lorsque le secteur 220V ou la batterie sont présents. Clignote lorsque le transmetteur compose un numéro ou envoie des données.
Fusibles de protection
Les fusibles suivants sont fournis :
F1 (1.6 Amp) Fusible Batterie F2 (1 Amp) Fusible Alimentation Auxiliaire 12V F3 (1 Amp) Fusible Sortie Sirene/Haut-Parleurs F4 (1 Amp) Fusible BUS de Données
8 Connexion ligne téléphonique
Connexion de la ligne téléphonique (voir page 18).
8 Connecteur de ligne téléphonique RJ11
Un connecteur RJ11 est fourni afin que la centrale puisse être connectée à la ligne téléphonique par un cordon standard RJ11.
Connecteur des modules au BUS de données
Avant de connecter les claviers déportés ou les modules d'extension, coupez TOUTES les sources d'alimentation de la centrale (secteur et batteries). Ne poursuivez pas si l'alimentation est toujours présente sur la centrale d'alarme.

Connecter les modules en présence d'alimentation sur la centrale d'alarme peut abîmer le module ou la centrale d'alarme et rendre la garantie invalide.
Les claviers déportés et les modules d'extension sont tous connectés aux même BUS, situé en bas à gauche de la centrale d'alarme et peuvent être connectés en série, en parallèle ou n'importe laquelle de ces combinaisons.
Câbler le BUS
Le BUS est constitué de quatre bornes intégrant l'alimentation et les données. Pour le bon fonctionnement du système, les quatre bornes BUS des modules doivent être connectées aux bornes correspondantes de la centrale ou du module précédent (voir page 10, le détail du câblage). Le tableau ci-dessous montre chaque borne et sa description :
| Borne | Description |
| + | Alimentation +12V |
| - | Alimentation 0V |
| T | Transmission de données |
| R | Réception de données |
Distances des câbles
La distance maximum recommandée vers un module lorsque vous utilisez du câble d'alarme standard 6x0.22 est :
250m pour chaque branche lorsqu vous cablez en parallèle (étoile). - Lorsque vous cablez en série, la distance maximum dépendra du nombre de modules connectés. Plus vous connectez des modules, et plus la distance jusqu'au dernier module est courte (ceci est du à la chute d'alimentation dans le cable).
Quel que soit le câblage réalisé, assurez-vous que la tension d'alimentation entre les bornes + et - de chaque module n'est pas inférieure à 10.0V lorsque le système fonctionne sur batterie.
Le tableau ci-dessous indique la longueur maximum d'un câble d'alarme standard 6x0.22 avec un clavier ou un module d'extension connecté et différentes charges :
| Configuration | Distance Max. |
| 1. clavier + 2 IR (15mA) | 250m |
| 2. module d'extension + 2 IR(15mA) | 250m |
| 3. module d'extension + 8 IR(15mA) | 100m |
| 4. idem N°3 + Haut-parleur 16Ω | 30m |
Éviter les chutes de tension
Plusieurs moyens permettant d'éviter les chutes de tension :
Utilisez un câble de plus grande section. - Doublez les fils d'alimentation - cela nécessitera un câble 6 ou 8 conducteurs au lieu d'un 4 conducteurs. - Installez une alimentation secondaire pour alimenter localement le module, prenez soin de relier les 0V.
Installer une alimentation secondaire
Lorsqu'une alimentation secondaire est installée, le négatif 0V de l'alimentation secondaire doit être relié au négatif 0V de la centrale d'alarme. Les positifs +12V de la centrale d'alarme et du module doivent être isolés (voir schéma ci-dessous).


Schéma de montage des claviers
Schéma Premier RKP4/8/16
Shéma Premier RKP16 Plus
Schéma Premier LCD/LCDL
① Mini Dip d'Adressage ② Autoprotection ③ Buzzer ④ BUS ⑤ Zones Programmables 1 et 2 ⑥ Sortie Haut-Parleur (Premier LCDL seulement) ⑦ Sortie programmable
Connexions du clavier déporté
Le clavier déporté est connecté au BUS par le bornier situé en bas à gauche de la platine (Voir pages 8 & 10).
Adressage du clavier déporté
Chaque clavier déporté doit être configuré avec une adresse unique en utilisant les mini DIP ①. Le tableau ci-dessous montre comment effectuer cet adressage:
| Adresse | DIP 1 | DIP 2 | DIP 3 | DIP 4 | |
| 1 | On/Off | Off | Off | Off | 1 2 3 4 |
| 2 | Off | On | Off | Off | 1 2 3 4 |
| 3 | Off | Off | On | Non | 1 2 3 4 |
| 4 | Off | Off | Off | On | 1 2 3 4 |
| 5 | On | Off | Off | On | 1 2 3 4 |
| 6 | Off | On | Off | On | 1 2 3 4 |
Zones du clavier
Les claviers déportés Premier RKP16 Plus et Premier LCD/LCDL ont deux zones programmables (voir le détail de câblage page 14). Chaque zone est totalement programmable (voir la programmation page 24). Le tableau ci-dessous montre l'adressage des zones en utilisant un clavier Premier RKP16 Plus ou un Premier LCD/LCDL :
| Adresse | Zone 1 | Zone 2 |
| 1 | Zone 9 | Zone 10 |
| 2 | Zone 11 | Zone 12 |
| 3 | Zone 13 | Zone 14 |
| 4 | Zone 15 | Zone 16 |
| 5 | Non Disponible | Non Disponible |
| 6 | Non Disponible | Non Disponible |

Les zones du clavier déporté n'apparaissent pas sur le système tant qu'elles ne sont pas activées. Voir page 40, pour activer les zones du clavier.
Sortie du clavier
Les claviers déportés Premier LDC/LCDL ont une sortie calculable qui peut être utilisée pour activer des dispositifs auxiliaires tels que LED, haut-parleurs, relais etc. Le câblage est identique à celui des sorties de la centrale expliqué page 18 (voir page 44 pour plus de détails sur la programmation).
Sortie haut-parleur du clavier (LCDL seulement)
Le clavier Premier LCDL a une sortie qui peut être utilisée pour commander un haut-parleur 8 ou deux 16 (voir page 17 les détails de câblage).

Le volume du haut-parleur est également entièrement ajustable (voir page34).
Rétro-éclairage ajustable
Pour régler l'éclairage du clavier, appuyer sur la touche OUI, puis toujours en gardant la touche OUI appuyée, utiliser Q pour augmenter ou diminuer l'éclairage jusqu'à atteindre le niveau souhaité, relâcher ensuite les deux touches.

Le rétro-éclairage peut être réglé seulement lorsque le clavier n'est pas dans un menu.
Autoprotection du clavier
L'autoprotection de chaque clavier peut être désactivée si nécessaire en utilisant l'option du clavier concerné dans le menu des options 4 du clavier (voir page 40).
Module d'extension de zone
Le module d'extension de zone Premier 8X fournit 8 zones additionnelles de détention, deux sorties programmables et une sortie haut-parleur.
Schéma du Module d'Extension Déporté
① Connexion BUS ② Entrées des Zones 9 à 16 ③ LED d'alimentation ④ Sorties Programmables 1 et 2 ⑤ Sortie Haut-Parleurs (6) Autoprotection ⑦ Désactivation de l'Autoprotection
Module d'extension de zones déporté
Le module d'extension de zones déporté Premier 8X a huit zones programmables (voir câblage page 14). Chaque zone est également entièrement programmable (voir page 24 pour la programmation).
Le tableau ci-dessous montre l'adressage des zones lorsque le module est installé :
| Centrale | Zones sur Centrale | Zones Etendues |
| Premier 412 | 1 à 4 | 9 à 16 |
| Premier 816 | 1 à 8 | 9 à 16 |

Le système DOIT être équipée du clavier Premier RKP16, Premier RKP16 Plus ou Premier LCD/LCDL pour fonctionner correctement.
Le système n'accepte qu'un seul type de module d'extension, vous pouvez par exemple utiliser soit un module d'extension déporté Premier 8X soit un module d'extension Premier 8XE Embrochable, mais pas les deux simultanément.
Câblage du module d'extension
Le système n'accepte qu'un seul module d'extension de zone. Le module est connecté au même BUS que les claviers déportés et câblé comme les claviers déportés (Voir page 10). La distance maximale du module d'extension dépend de la consommation de courant prise sur le module d'extension. Le tableau ci-dessous montre les distances maximales avec un câble d'alarme standard 6x0.22 avec différentes consommations prises sur le module d'extension:
| Configuration | Longueur Max. |
| 1. Module d'extension + 8 IR (15mA) | 100m |
| 2. Comme No. 1 + Haut-Pauleurs 16Ω | 50m |
| 3. Comme No. 2 + 1 Sortie (100mA) | 40m |
| 4. Comme No. 2 + 2 Sorties (100mA) | 30m |
Sorties du module d'extension de zone
Le module d'extension de zone a deux sorties programmables, qui peuvent être utilisées pour activer des dispositifs auxiliaires tels que des relais, LEDs, détecteurs de fumée etc. Le tableau ci-dessous montre les caractéristiques électriques de chaque sortie:
| No | Supervisé | Courant Max | Type |
| 1 | Non | 100mA | Commutée 0V |
| 2 | Non | 100mA | Commutée 0V |
Câblage comme les sorties de la centrale indiqué page 18.
Connexion haut-parleur du module d'extension
Le module d'extension de zone possède une sortie haut-parleur qui peut être utilisée pour activer des haut-parleurs 8 ou 16 Ohm comme décrit en page 17.
Module d'extension de zone embrochable
Le module d'extension de zone embrochable Premier 8XE se branche sur la centrale pour fournir 8 zones de détection additionnelles programmables.
Schéma du Module d'Extension
1. Entrées des zones 9 à 16
Ces bornes permettent la connexion des zones.
Alimentation Auxiliaire 12V
Ces bornes fournissent une alimentation auxiliaire pour des appareils nécessitant une alimentation 12V. La sortie auxiliaire est protégée par le fusible F2 (1 A) de la centrale.
Connecteur Embrochable
Le module d'extension de zone Premier 8XE s'embroche sur la centrale par ce connecteur et est maintenu par 4 entretoises plastiques dans chaque angle.
Zones du module d'extension embrochable
Le module d'extension de zones embrochable Premier 8XE a 8 entrées de zones programmables (voir page 14 pour les détails de câblage). Chaque zone est également entièrement programmable (voir page 24 pour les détails de programmation).
Le tableau ci-dessous montre l'adressage des zones lorsque le module est installé :
| Centrale | Zones sur Centrale | Zones Etendues |
| Premier 412 | 1 à 4 | 9 à 16 |
| Premier 816 | 1 à 8 | 9 à 16 |

Le système DOIT être équipée du clavier Premier RKP16, Premier RKP16 Plus ou Premier LCD/LCDL pour fonctionner correctement.
Le système n'accepte qu'un seul type de module d'extension, vous pouvez par exemple utiliser soit un module d'extension déporté Premier 8X soit un module d'extension Premier 8XE embrochable, mais pas les deux simultanément.
Installation du module d'extension embrochable
Pour installer le module d'extension de zone embrochable, procédez ainsi :
- Assurez-vous que la centrale soit totalement désalimentée (secteur et batterie) avant d'installer le module d'extension.
- Fixez les quatre embouts (fournis) dans les quatre trous appropriés sur la carte PCB de la centrale d'alarme.
- Aligner le connecteur du module d'extension avec le connecteur 8 broches (JP2) de la centrale d'alarme. Pousser le module d'extension en place, en vous assurant que les quatre entreprises pénétrent bien dans les quatre trous du module d'extension.

Câblage des zones
Chaque zone du système est entièrement programmable pour permettre une meilleure optimisation (voir page 24 le détail de la programmation des zones). La programmation des options de zone déterminera aussi le type de câblage de la zone. Les options de câblage suivantes sont disponibles :
| Type | Etat de la Zone | Réponse |
| ⑩NormalementFermé | Court-Circuitée | Au repos |
| 3.3K à 4.7K | - | |
| 5.7K à 20K | - | |
| Ouvert | En Alarme | |
| ①NormalementOuvert | Court-Circuitée | En Alarme |
| 3.3K à 4.7K | - | |
| 5.7K à 20K | - | |
| Ouvert | Au repos | |
| ②1 RésistanceNF & NO(Intrusion) | Court-Circuitée | En Alarme |
| 3.3K à 4.7K | Au repos | |
| 5.7K à 20K | - | |
| Ouvert | En Alarme | |
| ③1 RésistanceNO(Incidie) | Court-Circuitée | En Alarme |
| 3.3K à 4.7K | Au repos | |
| 5.7K à 20K | - | |
| Ouvert | En Défaut | |
| ④1 RésistanceNF | Court-Circuitée | En Défaut |
| 3.3K à 4.7K | Au repos | |
| 5.7K à 20K | - | |
| Ouvert | En Alarme | |
| ⑤1 RésistanceO/FAutoprotection | Court-Circuitée | Au repos |
| 3.3K à 4.7K | En Alarme | |
| 5.7K à 20K | - | |
| Ouvert | En autoprotection | |
| ⑥1 RésistanceS/FAutoprotection | Court-Circuitée | En autoprotection |
| 3.3K à 4.7K | Au repos | |
| 5.7K à 20K | - | |
| Ouvert | En Alarme | |
| ⑦2Résistances | Court-Circuitée | En autoprotection |
| 3.3K à 4.7K | Au repos | |
| 5.7K à 20K | En Alarme | |
| Ouvert | En autoprotection | |
| ⑧Doublage deZone | Court-Circuitée | Zones A & B en défaut |
| 1.0K à 2.2K | Zones A & B au repos | |
| 4.8K à 6.0K | Zone A en alarme | |
| 2.3K à 4.7K | Zone B alarme | |
| Circuit Ouvert | Zones A & B Violées |
Normalement fermé
Utiliser ce type de câblage lorsque vous connectez des détecteurs normalement fermés sur la zone. Assurez-vous que la zone est programmée pour le fonctionnement en Normalement Fermé (voir page 26). Voir câblage ci-dessous:

Normalement ouvert
Utilisez ce type de câblage lorsque vous connectez des détecteurs normalement ouverts sur la zone. Assurez-vous que la zone est programmée pour le fonctionnement en Normalement Ouvert (voir page 26). Voir câblage ci-dessous:

1 Résistance - NF & NO (intrusion)
Utilisez ce type de câblage lorsque vous connectez en même temps des détecteurs normalement fermés et des détecteurs normalement ouverts sur la zone. Assurez vous que la zone est programmée pour le fonctionnement 1 Résistance - NF & NO (voir page 26). Voir câblage CIDESSOUS:




1 Résistance - NO (incendie)
Utilisez ce type de câblage lorsque vous connectez un détecteur incendie 4 conducteurs à la centrale. Assurez-vous que la zone est programmée pour le fonctionnement 1 Résistance - NO (Incendie) (voir page 26). Voir câblage ci-dessous :
Relais de contrôle alimentation e. g. ESL #204A ou équivalent
1 Résistance - NF
Utilisez ce type de câblage lorsque vous connectez uniquement des détecteurs normalement fermés. Assurez-vous que la zone est programmée pour le fonctionnement 1 Résistance - NF (voir page 26). Voir câblage ci-dessous :

1 Résistance - NF autoprotection
Utilisez ce type de câblage lorsque vous connectez uniquement des détecteurs normalement fermés et lorsqu'une réponse d'autoprotection est requise lors de l'ouverture d'un circuit. Assurez-vous que la zone est programmée pour le fonctionnement 1 Résistance - NF Autoprotection (voir page 26). Voir câblage ci-dessous:

1 Résistance - NO autoprotection
Utilisez ce type de câblage lorsque vous connectez uniquement des détecteurs normalement fermés et lorsqu'une réponse d'autoprotection est requise lors d'un court-circuit. Assurez-vous que la zone est programmée pour le fonctionnement 1 Résistance - NO Autoprotection (voir page 26). Câblez les zones comme sur le schéma précédent.
2 Résistances
Utilisez ce type de câblage lorsque vous connectez des détecteurs avec alarme et AP sur une zone. Assurez-vous que la zone est programmée pour le fonctionnement 2 Résistances (voir page 26). Voir câblage ci-dessous:

Doublage de zone
Ce type de câblage vous permet de connecter deux détecteurs sur la même zone. Cependant, le système traitera chaque détecteur comme s'ils étaient connectés à des zones séparées, chaque zone étant totalement calculable.

L'utilisation de ce type de câblage nécessite un clavier approprié, Premier RKP16 avec la centrale Premier 816 et Premier RKP8 sur la centrale Premier 412.
Le câblage Doublage de Zone doit être réalisé ainsi :

Le tableau suivant montre comment chaque zone physique est représentée lorsque vous utilisez la configuration "Doublage de Zone":
| Premier 412 | ||
| Zone de la Centrale | Zone A | Zone B |
| 1 | 1 | 5 |
| 2 | 2 | 6 |
| 3 | 3 | 7 |
| 4 | 4 | 8 |
| Premier 816 | ||
| Zone de la Centrale | Zone A | Zone B |
| 1 | 1 | 9 |
| 2 | 2 | 10 |
| 3 | 3 | 11 |
| 4 | 4 | 12 |
| 5 | 5 | 13 |
| 6 | 6 | 14 |
| 7 | 7 | 15 |
| 8 | 8 | 16 |

Les zones 9 à 16 sur les modules d'extension Premier 8X/8XE NE DOIVENT PAS être configurées en "Doublage de Zone".
Les modules d'extension Premier 8X/8XE ne peuvent pas être utilisés avec la centrale d'alarme Premier 816 si n'importe quelle zone de 1 à 8 est configurée en "Doublage de Zone".
Double pôle
Ce type de câblage peut être utilisé avec les claviers Premier LCD/LCDL. Il permet le contrôle de l'alarme et de l'autoprotection de détecteurs normalement fermés. Assurez-vous que la zone est programmée pour le fonctionnement 2 Résistances (voir page 26). La zone doit être câblée ainsi :


2-DéTECTEURS de fumée 2 fils
Des détecteurs de fumée 2 fils compatibles tels que ESL429AT ou 2100TS peuvent être connectés ainsi :


La sortie 1 de la centrale doit être programmée en incendie 2 fils (voir page 34 pour plus de détails).
Le cavalier JP1 (Activation de détecteurs de fumée 2 fils) DOIT être retiré.
Le nombre maximum de détecteurs est de 20.
Connexions sirène/haut-parleurs
La sortie sirène de la centrale peut être programmée pour un fonctionnement sirène ou haut-parleurs.
Fonctionnement haut-parleurs
La programmation haut-parleurs permet de connecter des haut-parleurs de 8 ou 16 Ohms sur la sortie sirène :

La sortie sirène doit être programmée à haut-parleurs (voir page 35 pour plus de détails).
Fonctionnement sirène
La programmation Sirene permet de connecter une sirène 12V 750mA Max., comme ci-dessous:


La sortie sirène doit être programmée à sirène (voir page 35 pour plus de détails).
Supervision sirène
La sortie sirène est supervisée, si aucun dispositif d'alarme n'est connecté, désactivez la supervision sirène (voir page 36 pour plus de détails) ou connectez une résistance de 1K aux bornes de la sortie sirène comme ci-dessous:

Sieldom dispositif d'alarme n'est installé, connecter une résistance 1 K comme indiqué.
Connexion de la ligne téléphonique
La centrale d'alarme dispose d'un transmetteur digital intégré et modem, qui est utilisé pour communiquer avec le centre de télésurveillance et pour le téléchargement. Si l'une de ces fonctions est utilisée, une ligne téléphonique doit être connectée à la centrale d'alarme comme ci-dessous:
Connecter à la terre
Entrée fournisseur téléphone
Sortie vers locaux téléphone


Le non-raccordement à la Terre peut causer le mauvais fonctionnement du système et annule la garantie Texecom et l'agrément du produit.
Sorties centrales 1 à 8
La centrale d'alarme a 8 sorties programmables, qui peuvent être utilisées pour activer des dispositifs auxiliaires tels que relais, LEDs, détecteurs de fumée etc. Le tableau ci-dessous montre les caractéristiques de chaque sortie :
| No | Supervisé | Courant Max | Type |
| 1 | Oui | 1 Amp | Commutée au 0V |
| 2 | Oui | 1 Amp | Commutée au 0V |
| 3 | Non | 100mA | Commutée au 0V |
| 4 | Non | 100mA | Commutée au 0V |
| 5 | Non | 100mA | Commutée au 0V |
| 6 | Non | 100mA | Commutée au 0V |
| 7 | Non | 100mA | Commutée au 0V |
| 8 | Non | 100mA | Commutée au 0V |
Câblage des sorties
Le schéma ci-dessous montre des exemples de câblage :



Supervision des sorties
Les sorties centrales 1 et 2 sont supervisées. Si l'une des sorties n'est pas utilisée, désactiver la supervision de la sortie correspondante (voir page 36 pour plus de détails) ou connecter une résistance de 1K entre la sortie et le +12V comme ci-dessous:

Si les sorties 1 ou 2 sont inutilisées, connecter une résistance 1K comme indiqué.
Mise en entretien
Après avoir effectué TOUTES les connexions de la centrale d'alarme et que l'alimentation est prête à être branchée, veuillez lire le chapitre suivant avant de continuer.
Lorsque vous branchez l'alimentation pour la première fois, les valeurs usine par défaut sont chargées automatiquement. Les valeurs usine vous assurent que le calculiciel de la centrale est réinitialisé et que toutes les informations de programmation sont chargées en mémoire. Pour la liste complète des valeurs usine, reportez-vous au livre intitulé "Programmation et Valeurs par défaut".
- Connectez le fil noir de la batterie sur la borne négative (-) de la batterie et le fil rouge sur la borne positive (+) de la batterie. La LED verte sur le circuit imprimé principal clignotera pendant que les valeurs usine seront chargées. Si le système déclenche une alarme, entrez le code maître utiliser ⑤ 6 7 8 par défaut. La tonalité d'alarme s'arrête alors.
- Entrez le code Ingénieur 1 2 3 4 par défaut et appuyez sur Menu suivi de 9 afin d'accéder au Menu de Programmation. Tous les témoins de zones s'éclairent. Programmez la date et l'heure, voir page 64.
- Programmez le système comme décrit dans le chapitre suivant (Programmation de la Centrale d'Alarme).
- Effectuez le test des zones comme décrit page 64. Rappelez-vous que certains détecteurs (ex: IR et détecteurs double technologie) peuvent prendre quelques minutes pour se stabiliser et devenir totalement opérationnels.
- Testez la sirène interne, la sirène externe et le flash comme décrit en page 64.
- Refermez le coffret à l'aide des deux vis fournies à cet effet - ne pas serrer trop fort.
- Remettez les capuchons. Appuyez sur la touche (Menu) pour quitter le Menu de Programmation. Tous les témoins de zones s’éteignent.
- Le témoin Entretien clignotant indique qu'une action est requise. Branchez l'alimentation secteur à la Centrale d'Alarme. Le témoin Entretien arrêté de clignoter et reste éclairé fixe.
Pas d'alimentation sur la centrale (secteur seulement)
- Vérifiez le fusible d'alimentation secteur et remplacez-le si nécessaire.
- Vérifiez les connexions du bornier, du transformateur et des bornes AC sur le circuit imprimé.
- Vérifiez que le bornier est connecté correctement - phase sur phase (marron), neutre sur neutre (bleu).
Pas d'alimentation sur la centrale (batterie seulement)
- Vérifiez le fusible batterie F1 et remplacez-le si nécessaire.
- Vérifiez que les fils connectés aux bornes BATT de la carte ne sont pas desserrés.
- Vérifiez que les fils batterie sont correctement connectés : Rouge au + Batterie, Noir au - Batterie.
Le clavier ne fonctionne pas du tout
- Vérifiez que le clavier déporté est câble correctement à la centrale d'alarme.
- Vérifiez le fusible du BUS F4 et remplacez-le si nécessaire.
Le clavier n'accepte pas les codes d'accès
Si le système a plus d'un seul clavier déporté, vérifie que chaque clavier a bien une adresse différente, voir page 11. L'adresse d'un clavier peut être vérifiée en appuyant simultanément sur les touches Groupe et Armer, l'adresse est affichée par les témoins de zones correspondant. - Vérifiez que le clavier déporté est câblé correctement à la centrale d'alarme. - Si le clavier déporté est à une distance de 100m ou plus, vérifie la tension d'alimentation aux bornes + et - du clavier et assurez-vous qu'elle ne soit pas inférieure à 10.0V. - Vérifiez que vous utilisez le correct code d'accès. Le code technique est ①②③④ par défaut et le code utilisé maitre est ⑤⑥⑦⑧ par défaut. - Vérifiez que le code utilisé que vous utilisez n'est pas contrôlé par l'horaire 1, si le code utilisé est contrôlé par l'horaire 1 alors le code d'accès est seulement accepté lorsque l'horaire 1 est hors entretien, voir page 62 pour plus de détails.
Le clavier ne génère pas les tonalités d'alarme etc.
- Chaque clavier peut être configuré afin que les tonalités d'alarme, d'entrée, de sortie, de carillon etc. puissent être activées ou désactivées. Vérifie la programmation du clavier, voir page 39 pour plus de détails.
Les touches d'urgence du clavier ne fonctionnent pas
- Chaque clavier peut être configuré afin que les touches d'urgence INCENDIE, AGRESSION et MEDICAL puissent être activées ou désactivées. Vérifiez la programmation du clavier, voir page 39 pour plus de détails.
Le module d'extension ne fonctionne pas du tout
- Vérifiez que le module d'extension est connecté correctement à la centrale d'alarme. Vérifiez le fusible F4 du BUS et remplacez-le si nécessaire.
Le système ne reconnaît pas les zones 9 à 16
- Si le module d'extension est à une distance de 100m et plus, vérifiez la tension entre les bornes + et - du clavier et assurez-vous qu'elle ne mesure pas moins de 10.0V.
La sortie haut-parleur ne fonctionne pas
- Le module d'extension peut être configuré afin que les tonalités d'alarme, entrée, sortie, carillon, etc. puissent être activées ou désactivées. Vérifie la programmation du module d'extension, voir page 41 pour plus de détails.
- Le volume du haut-parleur sur le module d'extension est ajustable électroniquement. Vérifie que le volume est réglé au niveau désiré, voir page 41 pour plus de détails.
Une ou plusieurs zones affichent une alarme
- Chaque zone du système peut être configurée pour différents types de câblage. Vérifie que les zones sont programmées pour le câblage réalisé, voir page 26 pour plus de détails.
- Vérifiez que la zone est câblée correctement, voir page 14 pour plus de détails.
Défaut techniques
Si le témoin Entretien est allumé ou clignote, le système a détecté un ou plusieurs défauts. Pour plus de détails sur comment les afficher et les reconnaître, voir page 70.
À la mise sous tension le témoin entretien est allumé
- Lorsque le système est mis en marche pour la première fois, la date et l'heure du système sont incorrectes. Ceci cause une condition de défaut. Pour effacer ce défaut, programmez la date et l'heure du système, voir page 64.
- Le système est paramétré d'usine pour contrôler la présence de la batterie toutes les 30 Secondes. Si le système n'a pas de batterie connectée alors un défaut batterie se produit. Pour effacer ce défaut, connectez une batterie ou désactiverz la vérification de la présence de batterie, voir page 35.
- Les sorties 1 et 2 de la centrale sont supervisées. Si vous n'avez pas connecté de dispositif à l'une ou l'autre de ces sorties alors le système génère un défaut sorties. Pour effacer ce problème, câ
- La sortie sirène est supervisée. Si vous n'avez pas connecté de dispositif à cette sortie, le système génère un défaut sirène. Pour effacer ce problème cablez une résistance de 1K sur la sortie sirène, voir page 18 ou désactivez la supervision de la sortie sirène, voir page 36.
Le transmetteur ne compose pas
- Par défaut le transmetteur est désactivé, vérifie que le transmetteur est activé, voir page 50.
- Vérifiez que la ligne téléphonique est correctement câblée à la centrale d'alarme.
- Vérifiez que le nombre de téléphone est programmé correctement, voir page 51.
- Vérifiez que le nombre de compte est programmé correctement, voir page 51.
- Vérifiez que le protocole est programmé correctement, voir page 51.
- Vérifiez que le nombre de tentatives d'appoint n'est pas programmé à zéro, voir page 52.
- Vérifiez que les codes de report ont été programmés correctement, voir page 52.
Le transmetteur compose mais ne communique pas
- Vérifiez que le nombre de téléphone est programmé correctement, voir page 51.
- Vérifiez que le nombre de compte est programmé correctement, voir page 51
- Vérifiez que le protocole est programmé correctement, voir page 51.
- Si vous avez utilisé le protocole pulsed ou Format express, vérifiez que le protocole est configuré correctement, voir page 52.
Le système ne s'arme pas
Vérifiez qu'il n'y a pas de défaut en attente, voir page 70. - Vérifiez qu'il n'y a pas d'alarme qui nécessite un réarmement, voir page 69. - Vérifiez que le code utilisateur a été programmé afin de permettre l'armement, voir page 61. - Vérifiez que le code utilisé a été attribué au(x) onne(s) partition(s), voir page 61. - Si le code utilisateur est programmé pour “Accès Partitions Clavier Seules” (voir page 62) alors assurez-vous que le clavier qui est utilisé est bien adressé sur la bonne partition, voir page 39.
Le système ne permet pas le désarmement
- Vérifiez que le code utilisé a été programmé pour permettre le désarmement, voir page 61.
- Vérifiez que le code utilisé a été attribué au(x)onne(s) partition(s), voir page 61.
- Si le code utilisateur est programmé pour “Accès Partitions Clavier Seules” (voir page 62) alors assurez-vous que le clavier qui est utilisé est bien adressé sur la bonne partition, voir page 39.
4. Programmation de la centrale d'alarme
Tous les techniciens doivent lire cette section attentivement afin de se familiariser avec la programmation de la centrale.
Les menus de programmation sont accessibles seulement lorsque la centrale est totalement désarmée. Entrez le Code Technicien 1234 par défaut et appuyez sur la touche Menu suivie de la touche 9 pour accéder aux menus de programmation.

Tous les témoins de zone s'allument et la LED Pré clignote
Un menu de programmation est sélectionné en entrant le numéro à deux chiffres du menu. À la fin de chaque menu, le système retourne au menu de programmation principal, permettant l'accès aux autres menus de programmation.
Pour sortir du menu de programmation appuyez sur la touche (Menu), le système retourne à son état normal :


Si l'option «Normes EN50131-1» est activée (voir page 36) le code technicien sera seulement accepté si l'utilisateur en a autorisé l'accès. Pour plus d'informations sur la conformité avec les normes EN50131-1 veuillez vous référer à la page 74.
Paramètres usine
Tous les programmes par défaut sont listés dans le livre intitulé 'Programmation et Valeurs Usine'.
Voir les données numériques (clavier LED)
Lors de la programmation de données numériques, la valeur de la donnée peut être visualisée. La donnée est affichée sur le clavier en utilisant un format binaire:
La valeur numérique est calculée en additionnant les témoins des zones éclairées. Ex: témoins Zones 1 et 5 éclairés = 17.
Programmation du texte (LCD seulement)
Le texte se programme comme sur un téléphone portable. Les caractères sont sélectionnés en appuyant sur la touche correspondante le nombre de fois nécessaire (pour sélectionner un caractère sur la même touche, appuyez sur pour faire avancer le curseur).
Le tableau ci-dessous vous montre les touches à utiliser et les caractères qui s'y rapportent.
| Touche | Caractères | ||||||||
| 1 | . | , | ? | ! | 1 | @ | “ | - | & |
| 2abc | a | b | c | 2 | A | B | C | ||
| 3def | d | e | f | 3 | D | E | F | ||
| 4ghj | g | h | i | 4 | G | H | I | ||
| 5hlj | j | k | l | 5 | J | K | L | ||
| 6mmj | m | n | o | 6 | M | N | O | ||
| 7pqs | p | q | r | s | 7 | P | Q | R | S |
| 8uv | t | u | v | 8 | T | U | V | ||
| 9wz | w | x | y | z | 9 | W | X | Y | Z |
| 0_ | _ | 0 | , | # | * | Caracteres habituels | |||
| \(\bigtriangleup\) | Bouger le curseur de gauche à droite | ||||||||
| \(\text{Reset}\) | Retour (Effacer) | ||||||||
| \(\text{Yes}\) | Accepter le Texte | ||||||||
Menu de Programmation
| Menu | Fonction | Page |
| Programmation des Zones | ||
| 10 | Toutes Options de Zone | 25 |
| 11 | Type de Zone | 25 |
| 12 | Câblage de Zone | 26 |
| 13 | Attributes 1 de Zone | 26 |
| 14 | Attributes 2 de Zone | 27 |
| 15 | Attributes 3 de Zone | 27 |
| 16 | Partitions & Groupes d'Ejection de Zones | 28 |
| 17 | Libellé de Zone | 28 |
| Programmation des Partitions | ||
| 20 | Temporisations de Sortie | 30 |
| 21 | Temporisations d'Entrée 1 | 30 |
| 22 | Temporisations d'Entrée 2 | 30 |
| 23 | Retards de Transmission | 30 |
| 24 | Retards Sirène | 30 |
| 25 | Durée Sirène | 30 |
| 26 | Options | 30 |
| 27 | Armement/Désarmement Automatique | 31 |
| Programmation Système | ||
| 30 | Temporisations du Système | 34 |
| 31 | Compteurs | 34 |
| 32 | Horaires de Contrôle | 34 |
| 33 | Options 1 du Système | 35 |
| 34 | Options 2 du Système | 35 |
| 35 | Options 3 du Système | 35 |
| 36 | Supervisions | 36 |
| 37 | Entrée Auxiliaire | 36 |
| 38 | Options Diverses 1 | 37 |
| 39 | Options Diverses 2 | 37 |
| Programmation des Claviers | ||
| 40 | Options 1 des Claviers | 39 |
| 41 | Options 2 des Claviers | 39 |
| 42 | Options 3 des Claviers | 39 |
| 43 | Options 4 des Claviers | 40 |
| Programmation des Module d'Extension | ||
| 50 | Partitions | 41 |
| 51 | Tonalités | 41 |
| 52 | Volume | 41 |
| Menu | Fonction | Page |
| Programmation des Sorties | ||
| 60 | Sorties Centrale | 44 |
| 61 | Canaux du Protocole Fast | 44 |
| 62 | Sorties Module d'Extension | 44 |
| 65 | Sorties Clavier | 44 |
| Programmation du Transmetteur | ||
| 70 | Options de Transmission | 50 |
| 71 | Destinataire 1 | 51 |
| 72 | Destinataire 2 | 54 |
| 73 | Restauration en protocole Fast | 54 |
| 74 | Ouverture/Fermeture en Protocole Fast | 54 |
| 75 | Numéro d'Annulation de l'Atteente d'Appel | 54 |
| Téléchargement | ||
| 76 | Options de Téléchargement | 57 |
| Programmation Codes de Report des Zones | ||
| 77 | Codes d'Alarmes et Fins d'Alarmes | 59 |
| 78 | Codes d'Ejections et fins d'Ejections | 59 |
| 79 | Autres Codes | 59 |
| Programmation Codes Utilisateurs | ||
| 80 | Codes Utilisateur | 61 |
| 81 | Options 1 de l'Utilisateur | 61 |
| 82 | Options 2 de l'Utilisateur | 61 |
| 83 | Options 3 de l'Utilisateur | 62 |
| 84 | Libellé Utilisateur | 62 |
| Tests du Système & Outils | ||
| 90 | Test de Zone | 64 |
| 91 | Test Système | 64 |
| 92 | Test de Transmission Manuel | 64 |
| 93 | Autoriser l'Accès à la programmation | 64 |
| 94 | Appel Téléchargement | 64 |
| 95 | Programmer l'Heure | 64 |
| 96 | Programmer la Date | 64 |
| 97 | Programmer la Banière | 64 |
| 98 | Imprimer l'Historique | 64 |
Programmation des Zones

Toutes options de zone
Ce menu vous permet de programmer en une série le fonctionnement complet d'une zone : Le type de zone, le câblage de la zone, ses attributs 1, 2 et 3, sa partition et les groupes d'éjection.
Type de zones
Le système d'alarme réagit suivant la programmation du type de zone qui est activée. Les différents types de zones sont les suivants :
Zone qui n'est pas surveillée par le système, les zones non utilisées doivent être programmées en zones inutilisées.
Ce type de zone est habituellement utilisé pour une détection entrée/sortie. La zone peut être activée pendant le délai de sortie sans causeur d'alarme. Une fois que le système/partition est armé, l'activation de la zone lance la temporisation d'entrée 1 pour la partition sélectionnée. L'utilisateur doit désarmer le système avant que la temporisation d'entrée ne s'écoule sinon le système déclenchera une alarme.
Fonctionne comme le type Temporisée 1, mais en utilisant la temporisation d'entrée 2 pour la partition sélectionnée.
①③ Partielle - chemin d'accès
Ce type de zone est habituellement utilisé pour les détecteurs volumétriques intérieurs, tels qu'infrarouges. La zone n'est active qu'en mode total et ne provoquera pas d'alarme si elle est activée pendant le début d'entrée. Cependant, si la zone est activée avant le début du début d'entrée, elle déclenchera une alarme immédiatement.
14 Partielle - immédiaté
Ce type de zone est habituellement utilisé pour une détection intérieure lorsqu'une réaction immédiate est nécessaire. La zone n'est active qu'en mode total et provoque une alarme immédiate si elle est activée lorsque le système/partition est armé.
15 Immédiate
Ce type de zone est habituellement utilisé pour une protection du périmètre, fenêtres, portes vitrées etc. La zone provoque une alarme immédiate si elle est activée lorsque le système/partition est armé en mode total ou partiel.
Ce type de zone est habituellement utilisé pour le contrôle des détecteurs de fumée. La zone provoque une alarme avec une tonalité distinctive "Incendie" si elle est activée lorsque le système/partition est armé ou désarmé. De plus, la sortie sirène sera pulsée au lieu de retentir continuellement comme pour une alarme normale.
Si l'option "Double Knock" est activée sur une zone incendie, la zone deviendra une zone incendie avec vérification. Au premier déclenchement, la centrale lancera la temporisation "Double Knock" puis coupera l'alimentation du détecteur (réarmement) pour une courte période, puis la rétablira. Si le détecteur se déclenche de nouveau avant la fin de la temporisation, la centrale passera en alarme incendie vérifiée.
Ce type de zone est habituellement utilisé pour contrôler des alarmes agression ou hold-up. La zone provoque une alarme silencieuse si elle est activée, quel que soit l'objet du système.
Ce type de zone est habituellement utilisé pour contrôler des alarmes agression ou hold-up. La zone provoque une alarme immédiate et audible si elle est activée quelque soit l'objet du système.
Ce type de zone est habituellement utilisé pour contrôler les alarmes Médicales. La zone provoque une alarme silencieuse si elle est activée quelque soit l'état du système.
Ce type de zone provoque une alarme immédiate audible si elle est activée quelque soit l'état du système.
Ce type de zone provoque une alarme interne (claviers et haut-parleurs) si elle est activée quelque soit l'état du système.
Ce type de zone provoque une alarme silencieuse si elle est activée quel que soit l'état du système. La centrale transmet une alarme Gaz 24H au centre de télésurveillance si la transmission est validée.
Ce type de zone provoque une alarme silencieuse si elle est activée quel que soit l'état du système. La centrale transmet une alarme inondation 24H au centre de télésurveillance si la transmission est validée.
Ce type de zone provoque une alarme silencieuse si elle est activée quelque soit l'état du système. La centrale transmet une alarme température élevée 24H au centre de télésurveillance si la transmission est validée.
Ce type de zone provoque une alarme silencieuse si elle est activée quelque soit l'état du système. La centrale transmet
une alarme température faible 24H au centre de télésurveillance si la transmission est validée.
①⑥ Marche/arrêt impulsion
Ce type de zone est utilisé pour armer/désarmer et réarmer une ou plusieurs partitions. Lorsque la zone est ouverte puis refermée, le système arme la(es) partition(s) attribuées à la zone. Lorsque la zone est ultérieurement ouverte puis refermée, le système désarme la(es) partition(s) attribuées à la zone. APRÈS une alarme, l'activation de cette zone réarme la(es) partitions attribuées.
Ce type de zone est utilisé pour armer/désarmer et réarmer une ou plusieurs partitions. Lorsque la zone est activée, le système arme la(es) partition(s) attribuées à la zone. Lorsque la zone est refermée, le système désarme la(es) partition(s) attribuées à la zone. APRÈS une alarme, l'activation de cette zone réarme la(es) partitions attribuées.
①⑧ RAZ tempo de sortie
Ce type de zone est utilisé pour armer le système/partition. Lorsque le système est armé, le temps de sortie sera infini. Lorsqu'un utilisateur active et rétablit cette zone, la centrale attend 5 secondes, puis arme le système/partition.

Pour utiliser une zone "RAZ Tempo de Sortie", la temporisation de sortie pour la partition sélectionnée DOIT être programmée à 255 secondes.
Câblage de zone
Le type de câblage des zones détermine comment le détecteur est câblé sur une zone. Il détermine aussi quels états peuvent être contrôlés. Voir page 14 pour plus de détails.
Les différents types de câblage disponibles sont :
7 2 Résistances
Des attributs peuvent être attribués à une zone pour en modifier le fonctionnement. Les attributs sont les suivants :
Oui: Le buzzer du clavier et la commande de haut-parleur sonnent immédiatement lorsque la zone est déclenchée.
Non: Le buzzer du clavier et la commande de haut-parleur sonne après le retard sirène. (La zone doit aussi être programmée avec l'attribut sirène retardée).
Sirène activée
Oui: La sortie sirène déclenché lorsque la zone provoque une alarme.
La sortie sirène ne déclenche pas.
Sirene retardée
Oui: La sortie sirène est retardée lorsque la zone provoque une alarme.
Non: La sortie sirène est immédiate.
Sirene pulsée
Oui: La sortie sirène est pulsée lorsque la zone provoque une alarme (incendie).
La sortie sirène est constante.
5 Flash immédiat
Oui: La sortie flash déclenché immédiatement lorsque la zone provoque une alarme.
La sortie flash déclenché après le retard sirène. (La zone doit aussi avoir l'attribut sirène retardée).
6 Carillon
Oui: Le buzzer du clavier et le haut-parleur génèrent une tonalité carillon lorsque la zone est activée dans le mode désarmé.
La zone est normale.
7 Transmission retardée
Oui: Le transmetteur intégré retardera la transmission de l'alarme au centre de télésurveillance lorsque la zone provoque une alarme.
La transmission est immédiate.
Transmission validée
Oui: Le transmetteur intégré transmet l'alarme au centre de télésurveillance lorsque la zone provoque une alarme.
L'alarme n'est pas transmise.
①④
Des attributs peuvent être attribués à une zone pour en modifier le fonctionnement. Les attributs sont les suivants :
① Ejectable
Oui: L'utilisateur peut ejecter la zone.
Non: L'utilisateur ne peut pas ejecter la zone.
Ejectée en partial
Oui: La zone est automatiquement ejectée lorsque le système est armé en mode partiel.
La zone n'est pas ejectée lorsque le système est armé en mode partiel.
3 Armement force
Oui: L'utilisateur peut armer le système/partition avec la zone ouverte.
Non: La zone doit être fermée pour que le système/partition puisse être armé.
4 Réponse rapide
Oui: Le temps de réponse de la zone est déterminé par le temps de réponse programme (voir page 34).
Le temps de réponse de la zone est fixé à 250ms.
5 Avec fonction cross zone
Oui: Lorsque deux zones ou plus sont programmées avec cet attribut, le système démarre la temporisation cross zone lorsque la première zone est activée. Si une autre cross zone est activée avant la fin de la temporisation, le système transmet une alarme cross zone.
La zone réagit normalement.
6 En maintenance
Oui: La zone est en test de fonctionnement silencieux. Pendant la période de maintenance, la zone ne provoque pas d'alarme si elle est activée, mais le système enregistre les événements dans l'historique et l'affiche par la Led Entretien. Cette information peut être effacée par un réarmement avec code technicien.
La zone réagit normalement.
Avec comptage
Oui: La zone sera réarmée à la fin du cycle sirène seulement si la limite de comptage n'est pas atteinte.
La zone sera toujours réarmée à la fin du cycle sirène et les déclenchements ultérieurs de la zone activeront toujours la sirène et transmettront l'alarme au centre de télésurveillance.
Avec fonction double knock
Oui : Lorsqu'une zone dispose de l'attribut Double Knock, cela provoquera une alarme seulement si :
a) La zone reste activée durant toute la temporisation "Cross Zone". b) La zone est activée deux fois durant la temporisation "Cross Zone". c) Si deux zones quelconques de la même partition ayant l'attribut "Double Knock" sont activées durant la temporisation "Cross Zone".
Non: La zone réagit normalement.
Des attributs peuvent être attribués à une zone pour en modifier le fonctionnement. Les attributs sont les suivants :
① Temporisée 1 en mode partiel
Oui: La zone sera de type temporisée 1 lorsque le système est armé en mode partiel.
Le type de zone ne change pas.
2 Chemin d'accès en mode partiel
Oui: La zone sera de type chemin d'accès lorsque le système est armé en mode partiel.
Le type de zone ne change pas.
Mes par clé immédiate
Oui: La zone de MES par clé arme la partition sélectionnée immédiatement (pas de début de sortie).
La zone de MES par clé lancera la temporisation de sortie pour la partition sélectionnée.
Mes/mhs partiel par clé
Oui: La zone de MES par clé arme et désarme partiellement la partition sélectionnée.
La zone de MES par clé arme et désarme totalement la partition sélectionnée.
MHS par clé inhibée en mode total
Oui: La zone de MES par clé est désactivée lorsque le système est armé totalement, par exemple elle ne peut pas être utilisée pour désarmer la partition sélectionnée.
La zone de MES par clé peut être utilisée pour armer et désarmer la partition sélectionnée.
6 Sans contrôle de sortie
Oui: La centrale n'émettra pas de tonalité de défaut et n'éteindra pas la Led "Prêt", si la zone est activée pendant la temporisation de sortie.
La zone se comporte normalement.
Avec RAZ de la temporisation de sortie
Oui: Lorsque la zone est activée durant la sortie, le temps de sortie restant est annulé. Cet attribut est habituellement utilisé sur les zones de type Temporisée1/Temporisée2.
La zone se comporte normalement.
8 Avec contrôle d'activité
Oui: En armant le système, la zone sera affichée comme active. Si elle n'a jamais été activée pendant la "Temporisation d'Activité", voir page 34. Ceci obligera l'utilisateur à vérifier le fonctionnement de la zone. En l'activant, l'indication du clavier sera effacée et l'utilisateur pourra poursuivre l'armement du système. Cette fonction peut être utilisée pour contrôler que des détecteurs ne soient pas masqués.
Non : La zone se comporte normalement.
Partitions & groupes d'ejections de zones
Les Partitions permettent la division du Système en secteurs de protection afin que ces secteurs puissent être armés et désarmés indépendamment les uns des autres. D'usine, toutes les zones sont attribuées à la Partition 1, mais si nécessaire, la zone peut être attribuée aux Partitions 1 à 4. Si une zone est attribuée à plus d'une Partition, elle sera seulement armée lorsque toutes les Partitions auxquelles elle est attribuée sont armées.
Le Système a quatre Groupes d'Ejection de Zones, ceux-ci peuvent être configurés de manière à ce que l'Utilisateur puisse sélectionner un groupe pour ejecter des zones.
Les fonctions de chaque attribut sont décrites comme suit :
Oui: La zone est attribuée à la Partition 1.
Non: La zone n'est pas attribuée à la Partition 1.
Oui: La zone est attribuée à la Partition 2.
La zone n'est pas attribuée à la Partition 2.
③ Partition 3 (premier 816 uniquement)
Oui: La zone est attribuée à la Partition 3.
Non: La zone n'est pas attribuée à la Partition 3.
Partition 4 (premier 816 uniquement)
Oui: La zone est attribuée à la Partition 4.
Non: La zone n'est pas attribuée à la Partition 4.
Groupe d'ejection 1
Oui: La zone est attribuée au groupe d'éjection 1.
La zone n'est pas attribuée au groupe d'éjection 1.
Groupe d'ejection 2
Oui: La zone est attribuée au groupe d'éjection 2.
La zone n'est pas attribuée au groupe d'éjection 2.
Groupe d'ejection 3
Oui: La zone est attribuée au groupe d'éjection 3.
La zone n'est pas attribuée au groupe d'éjection 3.
Groupe d'ejection 4
Oui: La zone est attribuée au groupe d'éjection 4.
La zone n'est pas attribuée au groupe d'éjection 4.

Les zones doivent être attribuées à au moins une Partition. Si une zone est attribuée à aucune Partition, elle ne réagira pas à un déclenchement d'alarme.
Libellé de zone (LCD seulement)
Si le système comporte un clavier déporté Premier LCD ou LCDL, vous pouvez attribuer jusqu'à 16 caractères de texte à chaque zone. Le texte est programmé comme sur un téléphone portable. Les caractères sont sélectionnés en appuyant sur la touche correspondante le nombre de fois approprié (pour sélectionner un caractère sur la même touche, appuyez sur pour faire avancer le curseur). Pour plus de détails sur la façon dont entrer le texte, voir page 22.
Programmation des Partitions

Temporisation de sortie des partitions ② ①
Cette Temporisation contrôle le déclenchement entre le début de l'armement d'une Partition par l'utilisateur et son armement réel. Si une zone 'RAZ Tempo de Sortie" est utilisée pour armer la partition, cette Temporisation doit être réglée à 255s.
Temporisation d'entrée 1 des partitions②①
Si l'utilisateur entre dans les lieux via une zone "Temporisée 1", le Système utilise ce délambda pour lui permettre d'accéder au Clavier et de désarmer la Partition.
Temporisation d'entrée 2 du partition②②
Si l'utilisateur entre dans les lieux via une zone "Temporisée 2^, le Système utilise ce délambda pour lui permettre d'accéder au Clavier et de désarmer la Partition.
Retard de transmission des partitions
Cette valeur contrôle le délai entre l'apparition d'une alarme sur la Partition sélectionnée et la transmission de l'événement au centre de télésurveillance.
Retard siren des partitions
Cette valeur contrôle le déclenchement entre l'apparition d'une alarme sur la Partition et l'activation de la sortie Sirène.
Durée Sirene des partitions
Cette valeur contrôle la durée d'activation de la sirène après le déclenchement d'une alarme sur la Partition.
Options des partitions
Les options des Partitions sont les suivantes :
① Armement partiel automatique
Oui: APRÈS avoir armé la Partition en mode Total, le système passera automatiquement en mode partiel si
aucune zone n'est activée durant la temporisation de sortie.
La Partition est armée en mode total même si aucune zone d'entrée/sortie n'est activée.
Oui: La Partition ne génère pas de tonalité de sortie lorsqu'elle est armée en partiel.
La Partition génère la tonalité de sortie.
Oui: La Partition peut être armée à distance via le logiciel de téléchargement.
La Partition ne peut être armée à distance.
4 Désarmement par déchargement
Oui: La Partition peut être désarmée à distance via le calcul de l'échéancier.
La Partition ne peut être désarmée à distance.
Oui: Lorsque vous armez la Partition, seul le Clavier utilisé produira la tonalité de sortie.
Lorsque vous armez la Partition, tous les claviers produiront la tonalité de sortie.
6 Sans temporisation d'entrée en partiel
Oui: Lorsque la Partition est armée en mode partiel la zone temporisée devient immédiate.
Lorsque la Partition est armée en mode partiel la zone temporisée reste retardée.
7 Temporisation de sortie en mode partiel
Oui: La Partition lance une temporisation de sortie lorsqu'elle est armée en mode partiel.
La Partition s'arme instantanément lorsqu'elle est armée en mode partiel.
Oui: L'armement d'une Partition n'est possible que si elle est "Prête" (Totalité des zones fermées).
L'armement d'une Partition est possible même si une ou plusieurs zones sont ouvertes. Dans ce cas, le clavier indiquera les zones activées et générera une tonalité de défaut. Les zones activées devront être refermées avant la fin de la temporisation de sortie, sinon la Partition ne sera pas armée.
Armement/désarmement auto des partitions
Le Système dispose de quatre Horaires de Contrôle indépendants qui peuvent être configurés pour une commutation Marche/Arrêt à différents moments du Jour et de la semaine (voir page 34). Un ou plusieurs de ces Horaires de Contrôle peuvent être utilisés pour Armer ou Désarmer automatiquement une Partition sélectionnée. Chaque Partition possède les options suivantes:
La fonction de chaque option Armer/Désarmer Auto est la suivante:
1 Armement auto de la partition suivant l'horaire 1
Oui: La Partition s'arme automatiquement lorsque l'Horaire de Contrôle 1 est activé.
La Partition ne s'arme pas automatiquement.
Oui: La Partition s'arme automatiquement lorsque l'Horaire de Contrôle 2 est activé.
La Partition ne s'arme pas automatiquement.
3 Armement auto de la partition suivant l'horaire 3
Oui: La Partition s'arme automatiquement lorsque l'Horaire de Contrôle 3 est activé.
La Partition ne s'arme pas automatiquement.
4 Armement auto de la partition suivant l'horaire 4
Oui: La Partition s'arme automatiquement lorsque l'Horaire de Contrôle 4 est activé.
La Partition ne s'arme pas automatiquement.
Désarmement auto de la partition suivant l'horaire 1
Oui: La Partition se désarme automatiquement lorsque l'Horaire de Contrôle 1 est désactivé.
La Partition ne se désarme pas automatiquement.
6 Désarmement auto de la partition suivant l'horaire 2
Oui: La Partition se désarme automatiquement lorsque l'Horaire de Contrôle 2 est désactivé.
La Partition ne se désarme pas automatiquement.
Désarmement auto de la partition suivant l'horaire 3
Oui: La Partition se désarme automatiquement lorsqu'il Horaire de Contrôle 3 est désactivé.
La Partition ne se désarme pas automatiquement.
8 Désarmement auto de la partition suivant l'horaire 4
Oui: La Partition se désarme automatiquement lorsque l'Horaire de Contrôle 4 est désactivé.
La Partition ne se désarme pas automatiquement.
Programmation Système


Options 1 du système
1 Fréquence de l'alimentation 60Hz Supervision de la connexion batterie 3 Test de charge de la batterie 4 Programmation verrouillée Economie d'énergie activée 6 Default PTT annule le retard sirène Déteceur de fumée 2 fils sur sortie 1 haut parleur sur sortie sirène
Options 2 du système
1 Défaut si autoprotection lorsqu\'esarmé 2 Défaut si autoprotection lorsqu'armé en partiel ③ Délai de fin d'événement 4 Fin d'événement avec retard de fin d'événement 5 Clé inhibée si défaut d'autoprotection Armement total sans retard de transmission ⑦ Retard de fin d'alarme 8 Fin d'alarme avec délambda de fin d'événement
Options 3 du système
1 Pas de sirène si erreur de sortie en mode total Test de zone silencieux (3) Témoin alarmé indique incendie seul 4 Tonalités d'entrée/sortie sur haut-parleur 5 Sélection de partition 6 Conformité EN 50131-1 ⑦ Rétablissement automatique des zones éjectées 8 Sortie sirène inversée
Supervisions
Sortie 1 centrale supervise Sortie 2 centrale supervisee Sortie sirène supervisee Autoprotection centrale supervisee Fusible auxiliaire supervise Batterie supervisee Alimentation secteur supervisee Ligne téléphonque supervisee
Entrée auxiliaire
Inutilisée ① Autoprotection ② Réarmement déporté ③ Contrôle de la ligne téléphonique ④ Aggression audible
Options diverses 1
Bips sirène en armement/désarmement total Bips sirène en armement/désarmement partiel 3 Destruct 220V sans acquittement 4 Ouvertures/fermetures désactivées en partiel ⑤ Temporisations Cross Zone en minutes Ejection interdite si partition armée 7 Zones tempos avec alarme en sortie 8 Test de charge batterie suivant horaire 4
Options diverses 2
Sans acquitterment des défauts Acquittement par tous les utilisateurs 3 Désactiver impression en temps réel 4 Activer le module sirène et les options UK
Temporisations du système
14 Temporisations contrôle différents paramètres du système et les délais de certaines fonctions. Les temporisations sont les suivantes :
0 Délai défaut d'alimentation 220V
Cette Temporisation retarde l'indication sonore à la suite d'une coupure d'alimentation 220V (CA).
① Délai de défaut de ligne téléphonique
Cette Temporisation retarde l'indication sonore à la suite d'un Défaut de ligne téléphonique.
Si une ou plusieurs zones ont l'attribut "Cross Zone" validé, alors le système génère une "Alarme Vérifiée Zone Cross" si les zones sont activées durant ce délai.
①③ Délai "zone en maintenance
Cette valeur définit en nombre de Jours la période pendant laquelle une zone est mise en Test. Si une zone avec l'attribut "En Maintenance" (voir page 27) déclenché pendant cette période, elle ne provoque pas d'alarme, cependant, l'événement est enregistré et la zone affichée lorsque l'utilisateur désarme le système. Toutes les zones en maintenance sont retirées du test à la fin de cette période, si aucun déclenchement ne s'est produit sur ces zones.
14 Délai de fin d'événement
Cette valeur détermine le délai entre une fin d'événement survenant sur le système et sa transmission au centre de télésurveillance.
Durée sortie impulsion
Si une Sortie est programmée avec l'attribut "Impulsion", elle sera activée pour la durée de ce début, de 001 à 255 x 100mS.
6 Temps de réponse des zones
Si une zone est programmée avec l'attribut "Réponse Rapide", le temps de réponse de la zone sera contrôlé par la durée de ce délai, de 001 à 255 x 8ms.
17 Délai d'annulation de la transmission
Cette Temporisation fixe la durée pendant laquelle une transmission d'alarme peut être annulée après l'activation de l'alarme. Lorsqu'une alarme se produit, l'événement "Alarme Annulée" est enregistrée seulement si le système est désarmé pendant cette période. Si le système est désarmé après cette période, "Alarme Annulée" n'est PAS enregistré.
Cette valeur contrôle l'intervalle du test cyclique de transmission au centre de télésurveillance. 000 = Désactivé; 024 = journalier; 168 = hebdomadaire etc.
Cette valeur définit la Durée d'activation des Sorties de type "confort". Ces Sorties sont activées à chaque utilisation du Clavier et lorsque le Système est en temporisation d'entrée.
Cette valeur fixe la période après laquelle la Led "Entretien" s'éclairera pour demander une visite d'entretien du système. Si la Temporisation est réglée à 000, l'option est désactivée.
1 Délai de vérification des détecteurs de fumée 2 fils
Si ce délambda est programmé à zéro, les détecteurs de fumée 2 fils ne sont pas vérifiés, dès qu'un détecteur est activé, la centrale passe en alarme incendie. Lorsque ce délambda est supérieur à zéro, les détecteurs de fumée 2 fils sont vérifiés : au premier déclenchement, la centrale lance ce délambda puis désactive l'alimentation des détecteurs de fumée 2 fils pour une courte période, puis les réalimente. Si le détecteur redéclenche avant la fin du délambda, la centrale génère alors une alarme incendie vérifiée.
Ce délai commence lorsqu'une alarme intrusion se produit. Si une seconde zone (différente) est activée pendant ce délai, les sorties de type "Alarme Confirmée" seront activées. Si une seconde zone (différente) est activée après ce délai, les sorties de type "Alarme Confirmée" ne seront pas activées.
①③ Délai d'activité
Si une zone avec l'attribut "Contrôle d'Activité" validé n'a jamais été activée durant ce délai, alors elle sera affichée comme active au clavier lors de l'armement du système. Une fois le délai terminé, celui-ci recommence et toutes les zones avec l'attribut "Contrôle d'Activité" apparaissent comme actives sur le clavier.
Compteur/niveaux sonore du système ③①
La fonction de chaque Compteur/Niveau est décrite ci-dessous :
0 Compteur
Ce compteur contrôle le nombre de fois qu'une zone peut déclencher. Une fois qu'une zone a atteint cette limite, elle ne provoquera plus de nouvelle alarme. Pour utiliser ce compteur, la zone doit être programmée avec l'attribut "Comptage", voir page 27.
Volume des tonalités
Cette valeur contrôle le volume des différentes tonalités (Entrée/Sortie, Défaut, etc.) des haut-parleurs connectés à la sortie sirène. 0 = volume minimum ; 7 = volume maximum.
Volume du carillon
Cette valeur contrôle le volume du carillon des haut-parleurs connectés à la sortie sirène. 0 = volume minimum ; 7 = volume maximum.
Horaires de contrôle
③ ②
Le Système dispose de 4 Horaires de contrôle indépendants qui peuvent être configurés pour une commutation Marche/Arrêt à différents moments de la journée et des jours de la période. Une fois configurés, ces horaires peuvent être utilisés pour armer/désarmer automatiquement les Partitions ou verrouiller l'accès au système pour un utilisateur. Les horaires de contrôle peuvent aussi être utilisés pour contrôler les sorties etc.
Options 1 du système
③③
La fonction de chaque option est décrite ci-dessous :
1 Fréquence de l'alimentation 60HZ
Oui: L'horloge du système est synchronisée par une alimentation secteur de fréquence 60Hz.
L'horloge du système est synchronisée par une alimentation secteur de fréquence 50Hz.
Oui: Le Système vérifie que la batterie est connectée (toutes les 30 secondes).
Le Système ne vérifie pas la batterie.
Test de charge de la batterie
Oui: Le Système est alimenté par la batterie pendant 1 minute à minuit pour en tester la charge.
Le Système n'effectue pas le test de charge de la batterie.
4 Programmation verrouillée
Oui: La mémoire non volatile est verrouillée et les picots de Reset Usine de la centrale sont désactivés, ceci permet d'interdire la déprogrammation du système.
Les picots de Reset Usine de la centrale sont actifs, permettant ainsi le retour aux paramètres Usine du système.
Économie d'énergie activée
Oui: Le rétro-éclairage des claviers est supprimé lors d'une coupure d'alimentation 220V.
Le rétro-éclairage des claviers demeure présent lors d'une coupure d'alimentation 220V.
6 Destruct PTT annule le retard sirène
Oui: Le Système annulera le retard sirène en cas de défaut sur la ligne téléphonique.
Le Système impose le retard sirène.
Détecteur de fumée 2 fils sur sortie 1
Oui: La Sortie 1 de la centrale est utilisée pour alimenter des détecteurs de fumée 2 fils (JP1 sur le circuit imprimé principal doit aussi être enlevé, voir page 8).
La sortie 1 de la centrale est une sortie programmable normale.
Haut-parleur sur sortie sirène
Oui: La sortie sirène de la centrale est configurée pour commander des Haut-parleurs.
La sortie sirène de la centrale est configurée pour commander des Sirènes.
Options 2 du système
③④
La fonction de chaque option est décrite ci-dessous : Renvoie uniquement la version corrigée du passage, en respectant les règles. N'ajoute aucun mot qui ne soit pas déjà présent ou clairement tronqué.
1 Défaut si autoprotection lorsque désarmé
Oui: Une autoprotection provoque une alarme lorsque le système est désarmé.
Une autoprotection provoque une alarme lorsque le système est désarmé.
② Défaut si autoprotection lorsqu'armé en partiel
Oui: Une autoprotection provoque une alarme lorsque le système est armé en partiel.
Une autoprotection provoque une alarme lorsque le système est armé en partiel.
③ Retard de fin d'événement
Oui: La transmission de fin d'événement (autre que sur une zone) sera retardée du Délai de Fin d'Événement ou jusqu'à que le Système soit désarmé (voir 4 ci-dessous).
La fin d'événement (autre que sur une zone) est transmise dès qu'elle se produit.
4 Fin d'événement avec délai de fin d'événement
Oui: Si l'option 2.3 ci-dessus est validée, alors cette option, si elle est validée, permet de retarder la transmission suivant le Délai de Fin d'Événement seulement.
Dans ce cas, la transmission sera retardée jusqu'à ce que le Système soit désarmé seulement.
5 Clé inhibée si défaut d'autoprotection
Oui: Un défaut d'autoprotection sur une zone de MES à clé empêche le fonctionnement de la clé.
Non: Un défaut d'autoprotection sur une zone de MES à clé n'empêche pas le fonctionnement de la clé.
Oui: Le Retard de Transmission d'Alarme est ignoré lorsque le système /Partition est armé en mode total.
Le Retard de Transmission d'Alarme est maintenu.
7 Retard de fin d'alarme
Oui: La transmission de fin d'alarme de zone sera retardée jusqu'à ce que le Délai de Fin d'Evénement expire ou jusqu'à ce que le système soit désarmé (voir 8 cédssous).
La transmission de fin d'alarme de zone sera effectuée immédiatement.
8 Fin d'alarme avec délai de fin d'événement
Oui: Si l'option 2.7 ci-dessus est validée, alors cette option, si elle est validée, permet de retarder la transmission de fin d'alarme suivant le Délai de Fin d'Événement seulement.
Dans ce cas, la transmission des fins d'alarme sera retardée jusqu'à ce que le Système soit désarmé seulement.
Options 3 du système
La fonction de chaque option est décrite ci-dessous : Renvoie uniquement la version corrigée du passage, en respectant les règles. N'ajoute aucun mot qui ne soit pas déjà présent ou clairement tronqué.
1 Pas de sirène si erreur de sortie en mode total
Oui: La sirène n'est pas activée si une erreur de sortie se produit lorsque le Système est armé totalement.
La sirène est activée si une erreur de sortie se produit lorsque le Système est armé totalement.
Test de zone silencieuse
Oui: En mode Test de Zone, le buzzer est silencieux lorsque
En mode Test de Zone, le buzzer est continu lorsqu'
Oui: Le témoin alarme n'indiquera que les alarmes incendie. Une zone d'alarme incendie affiche la zone correspondante ainsi que le témoin alarme. Les détecteurs de fumée 2 fils n'activent que le témoin alarme. Toutes les autres zones n'activent que le témoin de zone correspondant.
Le témoin alarme indique à la fois les alarmes et les alarmes incendie.
Tonalités d'entrée/sortie sur haut-parleur
Oui: Le haut-parleur de la centrale produit des tonalités d'entrée/Sortie.
Le haut-parleur de la centrale ne produit que des tonalités d'alarme et de défaut.
5 Sélection de partition
Oui: L'utilisateur peut temporairement sélectionner une autre Partition en appuyant sur la touche (Area), puis sur le numéro de la Partition correspondante. Tant que le clavier déporté est sélectionné sur une autre Partition, les témoins n'affichent que les informations relatives à la Partition sélectionnée. Le clavier déporté reviendra à sa position initiale 15 secondes après que la dernière touche ait été pressée ou 1 minute après la dernière entrée de code utilisateur.
Non: Tous les claviers déportés sont bloqués sur leur Partition programmée et l'utilisateur ne peut pas sélectionner une autre Partition.
6 Conformité en 50131-1
Oui: Le code technicien ne sera accepté que si l'utilisateur en a autorisé l'accès (voir page 64). Si le système n'est pas désarmé avant la fin de la temporisation d'entrée, le système génère une alarme interne de 30 secondes avant d'activer la sirène et le transmetteur.
Le code technicien est accepté à tout instant et le dépassement de la temporisation d'entrée agit normalement.
Oui: Toutes les zones éjectées manuellement sont automatiquement rétablies lorsque la Partition est désarmée.
Toutes les zones ejectées manuellement le reste lorsque la Partition est désarmée.
8 Sortie sirène inversée
Oui: Lorsque la sortie sirène de la centrale est configurée pour un fonctionnement Sirène (voir Options 1.8 du système page 35), la sortie est inversée. Tension présente au repos, Tension absence en alarme.
La sortie sirène est standard.
Supervisions
3 6
Ces options vous permettent de déterminer quelles supervisions sont activées ou désactivées. La fonction de chaque option est ci-dessous :
① Sortie 1 centrale supervisée
Oui: La sortie 1 de la centrale est supervisée. Si le dispositif est déconnecté, le système génère un "Défaut Sortie 1".
Non: La sortie 1 de la centrale n'est pas supervisée.
② Sortie 2 centrale supervisée
Oui: La sortie 2 de la centrale est supervisée. Si le dispositif est déconnecté, le système génère un "Défaut Sortie 2".
Non: La sortie 2 de la centrale n'est pas supervisée.
③ Sortie sirène supervisée
Oui: La sortie Sirène de la centrale est supervisée. Si le dispositif est déconnecté, le système génère un "Défaut Sirène".
La sortie sirène de la centrale n'est pas supervisée.
4 Autoprotection centrale supervisée
Oui: Le système supervise l'autoprotection du coffret de la centrale.
L'autoprotection du coffret de la centrale n'est pas supervisée.
5 Fusible auxiliaire supervise
Oui: Le fusible auxiliaire 12V est supervisé. Si le fusible est coupé, le système génère un "Défaut Fusible Aux".
Le fusible auxiliaire 12V n'est pas supervisé.
6 Batterie supervisée
Oui: La batterie est supervisée. Si la batterie est déconnectée ou défectueuse, le système génère un "Défaut Batterie".
Non: La batterie n'est pas supervisée.
7 Alimentation secteur supervisée
Oui: L'alimentation secteur est supervisée. Si l'alimentation 220V est coupée, le système génère un "Défaut 220V".
L'alimentation secteur n'est pas supervisée.
8 Ligne téléphonique supervisée
Oui: La ligne téléphonique connectée à la centrale est supervisée. Si la ligne téléphonique est déconnectée le système génère un "Défaut PTT".
La ligne téléphonique n'est pas supervisée.
Entrée auxiliaire
③ ⑦
L'entrée auxiliaire de la centrale peut être programmée pour une des options suivantes :
L'entrée auxiliaire n'est pas utilisée.
Lorsqu'un 0V est appliqué à l'entrée auxiliaire, l'entrée est sécurisée. Lorsque le OV est retiré, une alarme d'autoprotection est générée.
② Réarmement déporté
Le système réarme toutes les alarmes/défauts lorsqu'un 0V est appliqué à l'entrée.
Le système génère un défaut PTT lorsqu'un 0V est appliqué à l'entrée.
Aggression audible
Lorsqu'un 0V est appliqué à l'entrée auxiliaire, l'entrée est sécurisée. Si le 0V est retiré, une alarme agression audible se déclenche.
Options diverses 1
La fonction de chaque option est décrite ci-dessous :
Oui: Lorsque le système est armé en mode total, la sortie sirène de la centrale est activée deux fois. Au désarmement, la sortie est activée une fois. La sortie sirène de la centrale doit être configurée pour un fonctionnement sirène (voir Options du Système 1.8 page 35).
La sortie sirène de la centrale se comporte normalement en armement total.
Bips sirène en armement/déarmement partiel
Oui: Lorsque le système est armé en mode partiel, la sortie sirène de la centrale est activée deux fois. Au désarmement, la sortie est activée une fois. La sortie sirène de la centrale doit être configurée pour un fonctionnement sirène (voir Options du Système 1.8 page 35).
La sortie de la sirène de la centrale se comporte normalement en armement partiel.
③ Défaut 220V sans acquisition
Oui: Si l'alimentation secteur est défectueuse, le témoin Entretien clignote rapidement pour indiquer un défaut 220V. Le système peut être armé sans nécessiter l'acquittement du défaut.
Si l'alimentation secteur est défectueuse, le témoin Entretien clignote normalement pour indiquer un défaut 220V. Le défaut doit être acquitté pour que le système puisse être armé.
4 Ouvertures/fermetures désactivées en partial
Oui: Les Événements d'Ouvertures et Fermetures ne sont pas transmis au centre de télésurveillance lorsque le système/Partition est armé en mode partiel.
Les Événements d'ouvertures et Fermetures sont transmis lorsque le système/Partition est armé en mode partiel.
5 Temporisations cross zone en minutes
Oui: La temporisation "Cross Zone" (02) du système est calculée en minutes.
Non: La temporisation "Cross Zone" (02) du système est calculée en secondes.
Ejection interdite si partition armée
Oui: L'utilisateur ne peut pas éjecter de zones sur une Partition armée. Seules les zones non armées peuvent être sélectionnées pour éjection.
L'utilisateur peut éjecter les zones d'une Partition armée.
Oui: Si une zone autre que "Temporisée" ère une alarme totale.
Non: Si une zone autre que "Temporisée" ère un défaut.
Test de charge batterie suivant horaire 4
Oui: L'Horaire 4 est utilisé pour effectuer le test de charge de la batterie. Lorsque l'horaire commute en Marche, le système sera alimenté par la batterie pendant 1 minute.
L'Horaire 4 fonctionne normalement.
Options diverses 2
3 9
La fonction de chaque option est décrite ci-dessous:
Sans acquittement des défauts
Oui: Lorsqu'un défaut se produit, le système peut être armé sans avoir besoin de l'acquitter.
Tous les défauts nécessitent un acquittement avant que le système puisse être armé.
2 Acquittement par tous les utilisateurs
Oui: Tous les utilisateurs peuvent réarmer les alarmes et défauts.
Les alarmes et défauts ne peuvent être réarmés que par les utilisateurs avec l'attribut "Acquittement Alarme/Défaut" (voir Utilisateur Options 3 page 62).
3 Désactiver impression en temps réel
Oui: Le port imprimante série (Com1) n'envoie pas les événements en temps réel.
Non: Le port imprimante série (Com1) envoie les événements en temps réel.
4 Activer le module sirenê et les options UK
Oui : Lorsque le système est équipé d'un Module Premier Sirène, cette option doit être activée (ce module n'est utilisé qu'en Angleterre). Les options suivantes sont également disponibles pour les applications UK :
- Toutes les zones et autoprotections sont désactivées en mode de programmation technicien
- Après avoir entré le mot de passe technique, la sortie Flash sur le Module Premier Sirène s'active 3 fois, cela appelle le mode technicien accepté si une sirène Texecom Odyssey est connectée.
Non: Le Module Premier Sirène et les options UK sont désactivés.
Programmation des claviers
Options des claviers
4 ①
Les Options 1 des Claviers sont les suivantes :
1 Adresse sur Partition 1
Oui: Le Clavier est attribué à la Partition 1.
Non: Le Clavier n'est pas attribué à la Partition 1.
2 Adressé sur Partition 2
Oui: Le Clavier est attribué à la Partition 2.
Non: Le Clavier n'est pas attribué à la Partition 2.
③ Adresse sur Partition 3 (Premier 816 Seulement)
Oui: Le Clavier est attribué à la Partition 3.
Non: Le Clavier n'est pas attribué à la Partition 3.
Attribué sur Partition 4 (Premier 816 Seulement)
Oui: Le Clavier est attribué à la Partition 4.
Le Clavier n'est pas attribué à la Partition 4.
Affichage permanent du Clavier
Oui: L'affichage du clavier est permanent.
Non: L'affichage du clavier s'éteint après l'expiration du temps de comport.
Touche pour Réactivation de l'Affichage
Oui: Si l'Option 1.5 du Clavier (ci-dessus) n'est pas validée, le Clavier sélectionné réactive l'affichage dès l'appui sur une touche quelconque.
L'affichage du Clavier Sélectionné se réactive seulement si un Code d'Accès valide est entré
Affichage des Partitions
Oui: Le Clavier sélectionné utilise ses témoins de zones pour indiquer le détail de l'état de zone.
Le Clavier sélectionné utilise ses témoins de zones pour indiquer l'état Armée/Désarmée des Partitions.
Verrouillage Clavier
Oui: Après 3 tentatives incorrectes du code (12 touches appuyées), le Clavier sélectionné est verrouillé pour 5 minutes et provoque l'événement "Code Erroné".
Le Clavier accepte n'importe quel nombre de tentatives incorrectes d'entrée de code.
Options 2 des claviers
④①
Les Options 2 des Claviers sont les suivantes :
Autoprotection si Code Erroné
Oui: En cas de Code Errone sur le Clavier sélectionné, le Système provoque une alarme Autoprotection.
En cas de Code Errone sur le Clavier sélectionné, le Système verrouille le Clavier pour 5 minutes.

L'Option Clavier 1.8 doit également être activée.
② Alarme Incendie Activée
Oui: Le Clavier sélectionné provoque une alarme Incendie en appuyant simultanément sur les touches ① et ③.
Le Clavier sélectionné ne provoque pas d'alarme Incendie.
③ Alarme Médicale Activée
Oui: Le Clavier provoque une alarme en appuyant simultanément sur les touches ⑦ et ⑨.
Le Clavier sélectionné ne provoque pas d'alarme médicale.
④ Alarme Aggression Activée
Oui: Le Clavier sélectionné provoque une Alarme Aggression en appuyant simultanément sur les touches ④ et ⑥.
Le Clavier sélectionné ne provoque pas d'alarme Aggression.
Alarme Aggression Silencieuse
Oui: L'alarme Aggression par les 4 et 6 est silencieuse.
L'alarme Aggression par les ④ et ⑥ est audible.

L'Option Clavier 2.4 doit également être activée.
Armement Rapide par Touche ARMER
Oui: Le clavier sélectionné peut être utilisé pour armer rapidement le système (Le Code d'Accès n'est pas nécessaire).
Un Code d'Accès doit être pour armer le Système.
Désarmement Rapide par Touche DESARMER
Oui: Le Clavier sélectionné peut être utilisé pour désarmer rapidement le Système (le Code d'Accès n'est pas nécessaire).
Un Code d'Accès doit être pour désarmer le Système.
Ejection Rapide par Touche EJECTER
Oui: Le Clavier sélectionné peut être utilisé pour éjecter rapidement des zones (le Code d'Accès n'est pas nécessaire).
Un Code d'Accès doit être entré pour éjecter des zones.
Options 3 des claviers
4 2
Les Options 3 des Claviers sont les suivantes :
Tonalité d'Alarme Incendie Activée
Oui: Le buzzer du clavier peut émettre la Tonalité d'Alarme Incendie.
La Tonalité d'Alarme Incendie est désactivée.
Tonalité d'Alarme Intrusion Activée
Oui: Le buzzer du clavier peut émettre la Tonalité d'Alarme Intrusion.
La Tonalité d'Alarme Intrusion est désactivée.
Tonalité de Défaut Activée
Oui: Le buzzer du clavier peut émettre la Tonalité de Défaut.
Non: La Tonalité Problème est désactivée.
Tonalité d'Acceptation Activée
Oui: Le buzzer du clavier peut émettre la Tonalité d'Acceptation.
La Tonalité d'Acceptation est désactivée.
Tonalité d'Erreur Activée
Oui: Le buzzer du clavier peut émettre la Tonalité d'Erreur.
La Tonalité d'Erreur est désactivée.
6 Tonalité carillon activée
Oui: Le buzzer du clavier peut émettre la Tonalité Carillon. Non: La Tonalité Carillon est désactivée.
Tonalité d'entrée activée
Oui: Le buzzer du clavier peut émettre la Tonalité d'Entrée. Non: La Tonalité d'Entrée est désactivée.
8 Tonalité de sortie activée
Oui: Le buzzer du clavier peut émettre la Tonalité de Sortie. Non: La Tonalité de Sortie est désactivée.
Options 4 des claviers
4 3
Les Options 2 des Claviers sont les suivantes :
1 Zones clavier
Oui: Les zones intégrées au clavier sélectionné sont activées et attribuées de la façon suivante :
| Clavier | Attribution des Zones |
| 1 | Zone 9 & 10 |
| 2 | Zone 11 & 12 |
| 3 | Zone 13 & 14 |
| 4 | Zone 15 & 16 |
| 5 | N/C |
| 6 | N/C |
Les zones intégrées au clavier sélectionnée sont désactivées.

Cette option n'a d'importance que si le clavier est de type Premier RKP16 Plus, Premier LCD ou Premier LCDL.
Si le système est équipé soit d'un Module d'Extension Embrochable ou déporté, les zones correspondantes sur le Module d'Extension seront désactivées si les zones du clavier déporté sont activées.
2 Autoprotection du clavier désactivée
Oui: L'autoprotection du clavier déporté n'est pas contrôlée.
L'autoprotection du clavier déporté est contrôlée.
③ Déplacement de 4 zones
Oui: Les témoins de zone du clavier indiquent l'objet des zones depuis la zone 5, par exemple le témoin zone 1 du clavier représente l'objet de la zone 5 et le témoin zone 2 du clavier représente l'objet de la zone 6, etc.
Les témoins de zone du clavier fonctionnent normalement.
Déplacement de 8 zones
Oui: Les témoins de zone du clavier indiquent l'objet des zones depuis la zone 9, par exemple le témoin zone 1 du clavier représente l'objet de la zone 9 et le témoin zone 2 du clavier représente l'objet de la zone 10, etc.
Les témoins de zone du clavier fonctionnent normalement.

Les options 3, 4 et 5 permettent au clavier Premier RKP4 d’être utilisé en système multi-partitions avec plus de 4 zones et au clavier Premier RKP8 d’être utilisé en système multi-partitions avec plus de 8 zones. L'exemple ci-dessous montre comment un système à 16 zones divisé en deux partitions peut utiliser deux claviers déportés Premier RKP 8.

Clavier déporté 1 (Partition 1)
Option 4 des claviers :
3 Déplacement de 4 zones (déactivé)
Déplacement de 8 zones (désactivé)

Clavier dédié 2 (Partition 2)
Options des claviers :
3 Déplacement de 4 zones (déactivé)
Déplacement de 8 zones (activé)
Programmation des modules d'extension

La sortie haut-parleur du module d'extension génère des tonalités uniquement pour les Partitions auxquelles le module est adressé. Par exemple, si le module d'extension est adressé à la Partition 3, le haut-parleur ne sera activé que lorsque la Partition 3 est en alarme, entrée, sortie etc..
Tonalités du module d'extension ⑤①
Les tonalités du module d'extension sont les suivantes :
Tonalités d'alarme incendie
Oui: La Sortie Sirené du Module d'Extension peut produire la Tonalité Alarme Incendie.
La Tonalité Alarme Incendie est désactivée.
Tonalités d'alarme intrusion
Oui: La Sortie Sirené du Module d'Extension peut produire la Tonalité Alarme Intrusion.
La Tonalité Alarme Intrusion est désactivée.
3 Tonalité de défaut
Oui: La sortie Sirene du Module d'Extension peut produire la Tonalité Problème.
Non: La Tonalité Problème est désactivée.
Oui: La Sortie Sirene du Module d'Extension peut produire la Tonalité d'Acceptation.
La Tonalité d'Acceptation est désactivée.
Tonalité d'erreur
Oui: La Sortie Sirenée du Module d'Extension peut produire la Tonalité d'Erreur.
La Tonalité d'Erreur est désactivée.
6 Tonalité carillon
Oui: La Sortie Sirené du Module d'Extension peut produire la Tonalité Carillon.
La Tonalité Carillon est désactivée.
Tonalité d'entrée
Oui: La Sortie Sirenée du Module d'Extension peut conduire la Tonalité d'Entrée.
La Tonalité d'Entrée est désactivée.
8 Tonalités de sortie
Oui: La Sortie Sirenée du Module d'Extension peut produire la Tonalité de Sortie.
La Tonalité de Sortie est désactivée.
Niveau du volume du module d'extension
Cette option contrôle le niveau de volume des tonalités émises par les haut-parleurs connectés à la sortie Haut-parleurs du Module d'Extension Déporté (entrée/sortie, défaut, etc.) 0=volume minimum; 7=volume maximum.
Programmation des Sorties

Sorties de la centrale
6 0
Ce menu vous permet de programmer les huit sorties de la centrale.
Canaux du protocole fast
6 1
Le protocole de transmission FastFormat (voir page 51) utilise 8 canaux qui peuvent être transmis au centre de télésurveillance. Ce menu vous permet de programmer les 8 canaux utilisés par le protocole FastFormat selon la configuration souhaitée.
Sorties du module d'extension
6 2
Le Module d'Extension Départé Premier 8X a deux sorties programmables. Ce menu vous permet de programmer les sorties du module d'extension.
Sorties des clavier
6 5
Les claviers déportés Premier LCD et LCDL ont chacun une sortie calculable. Ce menu vous permet de programmer les sorties des claviers.
0 Inutilisé
Ce mode ne contient aucun type de sortie. En programmant une sortie dans ce mode, la sortie ne sera jamais activée.
① Selon système
Ce groupe contient des sorties dépendantes du système :
0 Confort
La sortie est activée lorsqu'un clavier est utilisé ainsi que pendant la temporisation d'entrée. La sortie reste activée pendant la durée de Confort (voir page 34).
La sortie est activée lorsque le Transmetteur est acquit après une transmission avec le centre de télésurveillance.
La sortie est activée lorsque l'historique des événements est rempli 80%. La Sortie est désactivée lorsque l'historique est téléchargé par l'ordinateur de téléchargement à distance.
13 Programmation
La sortie est activée lorsque le système est en Mode de Programmation.
La sortie est activée lorsqu'un Télechargement est en cours.
La sortie est activée lorsque le Système commence un armement automatique.
0 Zone en maintenance
La sortie est activée lorsqu'une zone est en Maintenance.
0 Échec de zone en maintenance
La sortie est activée si une des zones déclenchée pendant le délambda "Zone en Maintenance".
①⑧ Défaut 220V
La sortie est activée si l'alimentation secteur 220V est déconnectée.
0 9 Défaut de ligne téléphonique
La sortie est active si le transmetteur détecte un défaut de ligne téléphonique.
La sortie est activée si détecteur de fumée 2 fils connecté à la Sortie 1 de la Centrale provoque une alarme.
①① AP centrale/auxiliaire
La sortie est activée si l'autoprotection de la centrale ou l'Entrée Auxiliaire (Autoprotection) provoque une alarme.
12 Perte date/heure
La sortie est activée si l'horloge de la centrale d'alarme est réinitialisée (Mise sous tension). La sortie est désactivée lorsque l'horloge est programmée.
La sortie est activée si une zone est en défaut ou en autoprotection.
La sortie est activée si un clavier est déconnecté ou si son autoprotection est ouverte.
La sortie est activée lorsqu'un défaut technique apparait sur le système (suit la LED Entretien du clavier déporté).
16 Défaut sortie 1
La sortie est activée si la sortie 1 de la centrale est en défaut.
La sortie est activée si ar sortie ngé 2 de la centrale est en défaut.
①⑧ Défaut sirene
La sortie est activée si la sortie Sirène de la centrale est en défaut.
19 Défaut incendie 2 fils
La sortie est activée si un détecteur de fumée 2 fils connecté à la sortie 1 de la centrale provoque un défaut.
21 Défaut fusible auxiliaire
La sortie est activée si le fusible auxiliaire est coupé.
21 Défaut batterie
La sortie est activée si le système détecte un défaut sur la batterie.
22 Entretien requis
La sortie est activée si une visite d'entretien est nécessaire ou si une zone en maintenance a déclenché.
La sortie est activée si le transmetteur n'a pu envoyer ses informations au centre de télésurveillance.
La sortie est activée lorsque l'horaire 1 est actif.
La sortie est activée lorsqu'horaire 2 est actif.
La sortie est activée lorsque l'horaire 3 est actif.
La sortie est activée lorsque l'horaire 4 est actif.
L'ordinateur de télécommande à distance peut activer ce type de sortie.
L'ordinateur de télécommande à distance peut activer ce type de sortie.
Test de zone
La sortie est activée lorsque l'utilisateur sélectionne le menu de Test de Zone (menu 90).
2 Selon partitions
Ce groupe contient des sorties dépendantes des partitions :
00 Alarme agression
La sortie est activée si une alarme agression se produit sur la partition sélectionnée. Si une autre alarme agression apparait, la sortie est remise à zéro 3 secondes et se réactive ensuite.
La sortie est activée si une alarme contrainte se produit sur la partition sélectionnée. Si une autre alarme contrainte apparait, la sortie est remise à zéro 3 secondes et se réactive ensuite.
02 Alarme intrusion
La sortie est activée si une alarme intrusion se produit sur la Partition sélectionnée. Si une autre alarme intrusion apparait, la sortie est remise à zéro 3 secondes et se réactive ensuite.
03 Alarme médicale
La sortie est activée si une alarme Médicale se produit sur la Partition sélectionnée. Si une autre alarme Médicale apparait, la sortie est remise à zéro 3 secondes et se réactive ensuite.
La sortie est activée si une alarme inondation 24H se produit sur la partition sélectionnée. Si une autre alarme inondation 24H apparait, la sortie est remise à zéro 3 secondes et se réactive ensuite.
5 Alarme gaz-24heures
La sortie est activée si une alarme gaz 24H se produit sur la partition sélectionnée. Si une autre alarme gaz 24H apparait la sortie est remise à zéro 3 secondes et se réactive ensuite.
La sortie est activée si une alarme température faible 24H se produit sur la partition sélectionnée. Si une autre alarme température faible 24H apparait, la sortie est remise à zéro 3 secondes et se réactive ensuite.
La sortie est activée si une alarme temp. elevée 24H se produit sur la partition sélectionnée. Si une autre alarme temp. elevée 24H apparait, la sortie est remise à zéro 3 secondes et se réactive ensuite.
La sortie est activée si une autoprotection se produit sur la partition sélectionnée. Si une autre autoprotection apparait, la sortie est remise à zéro 3 secondes et se réactive ensuite.
La sortie est activée si un défaut se produit sur la Partition sélectionnée. Si un autre défaut apparait, la sortie est remise à zéro 3 secondes et se réactive ensuite.
La sortie est activée si une alarme incendie se produit sur la partition sélectionnée. Si une autre alarme incendie est générée, la sortie est remise à zéro 3 secondes et se réactive ensuite.
1① Destruct incendie
La sortie est activée si un défaut sur une zone incendie se produit sur la partition sélectionnée.
La sortie est activée lorsqu'une alarme se produit sur la partition sélectionnée.
La sortie est activée lorsqu'une alarme se produit sur la partition sélectionnée.
La sortie est activée lorsque la Partition sélectionnée est en temporisation d'entrée.
La sortie est activée lorsque la Partition sélectionnée est en temporisation de sortie.
La sortie est activée lorsque la Partition sélectionnée est armée en mode partiel ou total.
La sortie est activée lorsque la Partition sélectionnée est armée en mode partiel.
La sortie est activée lorsque la Partition sélectionnée est prête pour être armée.
La sortie est activée lorsque la Partition sélectionnée comporte une ou plusieurs zones ejectées.
21 Reset en sortie
La sortie est activée 2 secondes puis désactivée lorsque la Partition sélectionnée est en mode de sortie.
La sortie est activée pendant 2 secondes, puis désactivée lorsque l'utilisateur réarme la Partition sélectionnée.
La sortie est activée 2 secondes lorsquela Partition sélectionnée est armée.
La sortie est activée 2 fois (2 secondes) lorsque la Partition sélectionnée est armée.
La sortie est activée pendant 2 secondes lorsqu'une zone avec l'attribut Carillon est activée sur la Partition sélectionnée.
25 Commande utilitaire
La sortie est activée 2 secondes si un code d'accès avec l'attribut "Commande Utilitaire" est utilisé.
La sortie est activée si une zone avec l'attribut "Cross Zone" est activée et le reste pendant le délai "Cross Zone".
27 Désarmement impulsion
La sortie est activée 2 secondes lorsque la Partition sélectionnée est désarmée.
28 Réglage requis
La sortie est activée si un réarmement est nécessaire sur la partition sélectionnée.
La sortie est activée si un défaut nécessite un acquittement.
La sortie est activée lorsque deux zones différentes sont activées lors d'une période armée.
La sortie est activée lorsque le système est désarmé après une alarme (si le système est désarmé avant la fin du "Délai d'Annulation de la Transmission", voir page 34).
La sortie est activée si Parition est armé en mode total.
La sortie est activée lorsque la Partition est armée en mode total et pendant la temporisation de sortie seulement.
La sortie est utilisée pour réarmer des détecteurs à mémoire.
3 Selon zone
Ce groupe contient des sorties dépendantes des zones :
01 Suivi zone 01
La sortie est activée lorsquelazone01est ouverte et désactivée lorsquela zone est fermée.
La sortie est activée lorsque la zone 02 est ouverte et désactivée lorsque la zone est fermée.
La sortie est activée lorsque la zone 03 est ouverte et désactivée lorsque la zone est fermée.
La sortie est activée lorsque la zone 04 est ouverte et désactivée lorsque la zone est fermée.
La sortie est activée lorsque la zone 05 est ouverte et désactivée lorsque la zone est fermée.
La sortie est activée lorsque la zone 06 est ouverte et désactivée lorsque la zone est fermée.
La sortie est activée lorsque la zone 07 est ouverte et désactivée lorsque la zone est fermée.
La sortie est activée lorsque la zone 08 est ouverte et désactivée lorsque la zone est fermée.
La sortie est activée lorsque la zone 09 est ouverte et désactivée lorsque la zone est fermée.
La sortie est activée lorsque la zone 10 est ouverte et désactivée lorsque la zone est fermée.
La sortie est activée lorsquelazone11est ouverte et désactivée lorsquela zone est fermée.
La sortie est activée lorsque la zone 12 est ouverte et désactivée lorsque la zone est fermée.
La sortie est activée lorsquelazone13est ouverte et désactivée lorsquela zone est fermée.
La sortie est activée lorsque la zone 14 est ouverte et désactivée lorsque la zone est fermée.
La sortie est activée lorsque la zone 15 est ouverte et désactivée lorsque la zone est fermée.
La sortie est activée lorsquelazone16est ouverte et désactivée lorsquela zone est fermée.
Chaque sortie peut avoir les attributs suivants :
Oui: La sortie est activée par la Partition 1.
Non: La sortie n'est pas activée par la Partition 1.
② Partition 2
Oui: La sortie est activée par la Partition 2.
Non: La sortie n'est pas activée par la Partition 2.
Oui: La sortie est activée par la Partition 3.
Non: La sortie n'est pas activée par la Partition 3.
4 Partition 4 (premier 816 seulement)
Oui: La sortie est activée par la Partition 4.
Non: La sortie n'est pas activée par la Partition 4.

Les Attributs 1 à 4 ne sont applicables qu'aux sorties selon les Partitions.
Test système
Oui: La sortie sélectionnée sera activée par le test système.
La sortie sélectionnée ne sera pas activée par le test système.
6 Inversée
Oui: La sortie sélectionnée est inversée.
La sortie sélectionnée est normale.
7 Mémoire
Oui: La sortie sélectionnée est mémorisée jusqu'à ce que le système soit réarmé.
La sortie sélectionnée n'est pas mémorisée.
8 Pulsée
Oui: La sortie selectionnée délivre une impulsion d'une durée égale à la Durée Sortie Impulsion (voir page34).
La sortie sélectionnée est normale.




Restauration en protocole fast
① Transmettre la restauration du canal 1 ② Transmettre la restauration du canal 2 ③ Transmettre la restauration du canal 3 ④ Transmettre la restauration du canal 4 ⑤ Transmettre la restauration du canal 5 ⑥ Transmettre la restauration du canal 6 ⑦ Transmettre la restauration du canal 7 ⑧ Transmettre la restauration du canal 8
Ouvertures/fermetures en protocole fast
1. Transmettre ouverture/fermeture sur canal 1 2. Transmettre ouverture/fermeture sur canal 2 3. Transmettre ouverture/fermeture sur canal 3 4. Transmettre ouverture/fermeture sur canal 4 5. Transmettre ouverture/fermeture sur canal 5 6. Transmettre ouverture/fermeture sur canal 6 7. Transmettre ouverture/fermeture sur canal 7 8. Transmettre ouverture/fermeture sur canal 8
Options de transmission
Le transmetteur/modem digital intégré possède les options suivantes :
1 Transmission activée
Oui: Le transmetteur digital intégré envoie les événements du système au centre de télésurveillance.
Le transmetteur n'envoie pas les événements du système.
② Numérotation DTMF
Oui: Le transmetteur digital intégré compose en utilisant la numérotation DTMF.
Le transmetteur compose en utilisant la numérotation décimale.
③ Numérotation décimale après le 3ÈME essai
Oui: Le transmetteur passe à la numérotation décimale après le 3ème essai.
Le transmetteur compose toujours en utilisant la numérotation DTMF.

Ceci n'est applicable que si l'option 2 est activée.
4 Numérotation européenne
Oui: Le transmetteur compose en utilisant la numérotation décimale européenne.
Non: Le transmetteur compose en utilisant la numérotation décimale américaine.

Ceci n'est applicable que si l'option 2 est désactivée.
Test cyclique activé
Oui: Le transmetteur envoie un test de transmission périodique au centre de surveillance.
Le transmetteur n'envoie pas de test de transmission.
6 Annulation de l'attente d'appel
Oui: Le transmetteur effectue la série d'annulation de l'attente d'appel avant d'appeler le centre de télésurveillance.
Le transmetteur ne compose pas la série d'annulation de l'attente d'appel.
Oui: Le transmetteur appelle toujours le centre de télésurveillance 1, puis le centre de télésurveillance 2.
Le transmetteur appelle le centre de télésurveillance 1. Si la transmission échoue après avoir utilisé tous ses essais, alors le transmetteur appelle le centre de télésurveillance 2.
8 Numérotation forcée
Oui: Le transmetteur ne détecte pas de tonalité avant de composer le numéro de téléphone.
Non: Le transmetteur attend une tonalité avant de composer le numéro de téléphone.
Destinataire 1
Le menu Destinataire 1 comporte les menus suivants :
0 Numéros de téléphone principal et secondaire ① Numéro de compte ② Protocole ③ Nombre de tentatives d'appel ④ Partitions sélectionnées ⑤ Événements transmis 6 Options pulse format ⑦ Canaux transmis en protocole fast ⑧ Options des protocoles
⑦①-⑩
Le centre de télésurveillance 1 a un numéro de téléphone principal et un secondaire. Le numéro principal est le numéro composé en premier et si programme, le numéro secondaire est le numéro de secours du numéro principal. Si les deux numéros sont programmes, la centrale les compose en alternance. Chaque numéro de téléphone peut composer jusqu'à 24 chiffres. Lorsque vous entrez le numéro de téléphone, les touches suivantes peuvent être utilisées:
Appuyez sur Disarm pour insérer une pause de 3 secondes.
Appuyez sur pour insérer une pause de 10 secondes.
Appuyez sur « Stay » pour insérer un "#".
Appuyez sur (bypass) pour insérer un "#"
Numéro de compte
⑦①.①
Le centre de télésurveillance 1 dispose de quatre numéros de compte : le compte N° 1 pour la Partition 1 ainsi que pour le système global, les comptes N°2 à N°4 pour les Partitions 2 à 4. Pour transmettre des événements sur des comptes différents, l'option “ Transmission sur Compte Unique ” doit être désactivée (voir Options du Protocole page 53). Le numéro de compte peut accepter 6 chiffres.
Protocole
⑦①-②
Il s'agit du type de protocole utilisé pour transmettre des informations au centre de télésurveillance 1. Les protocoles suivants sont disponibles :
Transmission désactivée
① Protocole pulsé
La centrale communique avec le centre de télésurveillance 1 en utilisant le protocole Pulsé. Voir page 58 pour les détails sur la programmation des codes de report.
② Protocole express
La centrale communique avec le centre de télésurveillance en utilisant le protocole Express. Voir page 58 pour les détails sur la programmation des codes de report.
La centrale communique avec le centre de télésurveillance 1 en utilisant le protocole Fast. Si cette option est sélectionnée, les canaux du transmetteur doivent être programmés, voir Programmation des Sorties page 44.
4 Contact ID
La centrale communique avec le centre de téléSURveillance 1 en utilisant le protocole Contact ID. Les codes de report Contact ID par défaut sont expliqués dans le livre "Programmation et valeurs par défaut".
SIA niveau II
La centrale communique avec le centre de télésurveillance 1 en utilisant le protocole SIA Niveau II. Les codes de report SIA par défaut sont expliqués dans le livre "Programmation et valeurs par défaut".
La centrale communique avec un Pager. Lorsque vous utilisez l'option Pager, la centrale transmet les données au Pager en utilisant le format suivant :
AAAAA Numéro de compte de 4 à 6 chiffres
EE Code Événement
Ce code est le même que celui utilisé pour
le Protocole Pulsé (voir page 58)
Si par exemple le numéro de compte pour le site est programmé à 1234 et la zone 8 déclenché une alarme intrusion, le Pager affiche alors 1234 38.

Si vous utilisez l'option Pager, le numéro de téléphone nécessite une pause après celui-ci pour fonctionner correctement, voir Numéros de Téléphone ci-dessus.
Le protocole Pager se termine en principe par * ou #. Cette valeur est calculable, voir Options du Protocole page 53.
Le nombre de tentatives d'appel doit être programmé à 1 pour l'utilisation du protocole Pager, voir Nombre de Tentatives d'Appel page 52.
La centrale ne peut pas confirmer si le Pager a bien été appelé, elle ne peut donc pas signaler de défaut de transmission.
La centrale envoie seulement les événements sélectionnés dans le menu Événements Transmis, voir en page 52.
Ce protocole peut être utilisé pour transmettre sur un téléphone standard ou un portable. Lorsqu'une alarme est activée, la centrale appelle le numéro de téléphoneprogramme et émet des "bips" qui sont répétés 10 fois après quoi elle raccroche.
Le nombre de bips correspond au code de report du protocole Pulsé pour l'événement sélectionné. Si par exemple le code de report Pulsé de la zone 4 est programmé à "4", la centrale émettra 4 bips. Voir page 58 pour les détails sur la programmation des codes de report.
Nombre de tentatives d'appel
⑦①-③
Il s'agit du nombre de fois que la centrale essayera d'appeler le centre de télésurveillance 1.

Le nombre maximum de tentatives d'appel est limité à 9. Le système vous permet seulement d'entrer une valeur comprise entre 0 et 9. 0 désactive le Transmetteur pour le destinataire 1.
Partitions sélectionnées
⑦①-④
Les options des partitions sont décrites comme suit :
① Transmettre pour partition 1
Oui: Le système transmet les événements de la Partition 1 au centre de télésurveillance 1.
Le système ne transmet pas les événements de la Partition 1.
② Transmettre pour partition 2
Oui: Le système transmet les événements de la Partition 2 au centre de télésurveillance 1.
Le système ne transmet pas les événements de la Partition 2.
Transmettre pour partition 3 (premier 816 seule)
Oui: Le système transmet les événements de la Partition 3 au centre de télésurveillance 1.
Le système ne transmet pas les événements de la Partition 3.
4 Transmettre pour partition 4 (premier 816 seule)
Oui: Le système transmet les événements de la Partition 4 au centre de télésurveillance 1.
Le système ne transmet pas les événements de la Partition 4.
Événements transmis
⑦①-⑤
Le choix des événements transmis est le suivant :
1 Transmettre les alarmes prioritaires et annulations
Oui: Le système transmet les alarmes prioritaires et annulations au centre de télésurveillance 1.
Le système ne transmet pas les alarmes prioritaires et annulations.
Transmettre les alarmes et annulations
Oui: Le système transmet les alarmes et annulations au centre de télésurveillance 1.
Le système ne transmet pas les alarmes et annulations.
③ Transmettre les ouvertures et fermetures
Oui: Le système transmet les ouvertures et fermétures au centre de télésurveillance 1.
Le système ne transmet pas les ouvertures et fermétures.
4 Transmettre les ejections et fins d'ejections
Oui: Le système transmet les éjections et fins d'éjections de zone au centre de télésurveillance 1.
Le système ne transmet pas les éjections et fins d'éjections de zone.
5 Transmettre les défauts techniques
Oui: Le système transmet les défauts techniques au centre de télésurveillance 1.
Le système ne transmet pas les défauts techniques.
6 Transmettre les autoprotections
Oui: Le système transmet les autoprotections au centre de télésurveillance 1.
Le système ne transmet pas les autoprotections.
Transmettre le test cyclique
Oui: Le système transmet le test cyclique au centre de télésurveillance 1.
Le système ne transmet pas le test cyclique.
8 Transmettre les fins d'événements
Oui: Le système transmet les fins d'événements au centre de télésurveillance 1.
Le système ne transmet pas les fins d'événements.
Options du protocole pulsé
⑦①-⑥
Lorsque le protocole du 1^er destinataire est programmé à "Pulsé", les options suivantes permettent d'en modifier le fonctionnement :
① Porteuse 1900HZ
Oui: Le protocole Pulsé utilise une porteuse fixée à 1900Hz.
Non: Le protocole Pulsé utilise une porteuse fixée à 1800Hz.
Oui: Le protocole Pulsé utilise une vitesse de 40 bauds.
Non: Le protocole Pulsé utilise une vitesse de 20 bauds.
③ Parité activée
Oui: Le protocole Pulsé utilise la parité.
Non: Le protocole Pulsé n'utilise pas de parité.
Évènements à 2 chiffres
Oui: Le protocole Pulsé utilise 2 chiffres (3 + 2 ou 4 + 2)
Non: Le protocole Pulsé utilise 1 chiffre (3 + 1 ou 4 + 1)
Oui: Le protocole Pulsé utilise un Handshake de 2300Hz.
Non: Le protocole Pulsé utilise un Handshake de 1400Hz.
6 Kiss-off de 2300HZ
Oui: Le protocole Pulsé utilise un Kiss-off de 2300Hz.
Non: Le protocole Pulsé utilise un Kiss-off de 1400Hz.
7 Format lent
Oui: Le protocole Pulsé utilise une vitesse de 10 Bauds.
Le protocole Pulsé utilise la vitesse fixée par l'option 2 (20 ou 40 Bauds).
Le tableau ci-dessous indique quelle configuration utiliser pour les protocoles-usuels:
| Protocole | Options | ||||||
| 1 | 2 | 3 | 4 | 5 | 6 | 7 | |
| Ademco Slow 3x1/4x1 | - | - | - | - | - | - | ✓ |
| Ademco Slow 3x2/4x2 | - | - | - | ✓ | - | - | ✓ |
| Ademco Fast 3x1/4x1 | - | - | - | - | - | - | - |
| Ademco Fast 3x2/4x2 | - | - | - | ✓ | - | - | - |
| Silent Knight Fast 3x1/4x1 | ✓ | - | - | - | - | - | - |
| Silent Knight Fast 3x2/4x2 | ✓ | - | - | ✓ | - | - | - |
| FBI (No Parity) 3x1/4x1 | ✓ | - | - | - | - | - | - |
| FBI (Parity) 3x1/4x1 | ✓ | - | ✓ | - | - | - | - |
| Franklin 3x1/4x1 | - | - | - | - | ✓ | ✓ | - |
| Franklin 3x2/4x2 | - | - | - | ✓ | ✓ | ✓ | - |
| Radionics 3x1/4x1 | - | ✓ | - | - | ✓ | ✓ | - |
| Radionics (Parity) 3x1/4x1 | - | ✓ | ✓ | - | ✓ | ✓ | - |
| Radionics 3x2/4x2 | - | ✓ | - | ✓ | ✓ | ✓ | - |
| Radionics (Parity) 3x2/4x2 | - | ✓ | ✓ | ✓ | ✓ | ✓ | - |
| Sescoa | ✓ | - | - | - | - | - | - |
| Sescoa Super Fast | - | - | ✓ | - | - | - | - |
✓ = Option validée
Canaux transmis en protocole fast
⑦①-⑦
Cette option définit quels sont les canaux transmis au centre de télésurveillance 1 en protocole Fast (voir page 51).
Transmettre le Canal 1 en Protocole Fast
Oui: Le Canal 1 est transmis.
Non: Le Canal 1 n'est pas transmis.
Transmettre le Canal 2 en Protocole Fast
Oui: Le Canal 2 est transmis.
Non: Le Canal 2 n'est pas transmis.
Transmettre le Canal 3 en Protocole Fast
Oui: Le Canal 3 est transmis.
Non: Le Canal 3 n'est pas transmis.
Transmettre le Canal 4 en Protocole Fast
Oui: Le Canal 4 est transmis.
Non: Le Canal 4 n'est pas transmis.
Transmettre le Canal 5 en Protocole Fast
Oui: Le Canal 5 est transmis.
Non: Le Canal 5 n'est pas transmis.
Transmettre le Canal 6 en Protocole Fast
Oui: Le Canal 6 est transmis.
Non: Le Canal 6 n'est pas transmis.
Transmettre le Canal 7 en Protocole Fast
Oui: Le Canal 7 est transmis.
Non: Le Canal 7 n'est pas transmis.
Transmettre le Canal 8 en Protocole Fast
Oui: Le Canal 8 est transmis.
Non: Le Canal 8 n'est pas transmis.

Le canal doit également être programmé avec un événement, voir la Programmation des Sorties page 42.
Options des protocoles
⑦①-⑧
Cette option du menu vous permet de modifier le fonctionnement de certains protocoles. Les options des protocoles sont les suivantes :
Bloc de Données SIA désactivé
Oui: En protocole SIA niveau II, le bloc de donnée secteur/Partition (ri) n'est pas transmis.
En protocole SIA niveau II, le bloc de donnée secteur/Partition (ri) est transmis.
Transmission sur Compte Unique
Oui: La centrale transmet de la façon suivante :
- Si l'événement se produit sur une seule Partition .
- Si l'événement se produit sur plusieurs Partitions la plus petite. Par exemple, si l'événement se produit sur les Partitions 2, 3 et 4, la centrale utilisera le compte N°2.
- Si le numéro de compte n'est pas programmé pour les Partitions 2, 3 et 4, la centrale utilisera le compte N°1.
Non: La centrale transmet de la façon suivante :
- Si l'événement se produit sur une seule Partition, la centrale envoie l'événement en utilisant le numéro de compte de la Partition.
- Si l'événement se produit sur plusieurs Partitions, la centrale envoie un événement pour chaque Partition en utilisant les numéros de compte de chaque Partition. Par exemple, si l'événement se produit sur les Partitions 1 et 3, la centrale transmettra l'événement de la Partition 1 en utilisant le nombre de compte de la Partition 1, puis elle transmettra l'événement de la Partition 2 en utilisant le nombre de compte de la Partition 2.
- Si le nombre de compte n'est pas programmé pour les Partitions 2, 3 et 4, la centrale utilisera le nombre de compte de la Partition 1.
* pour Caractère de Fin de Message
Oui: En protocole Pager, la centrale utilise * pour terminer l'appel Pager.
Non: En protocole Pager, la centrale utilise # pour terminer l'appel Pager.
4 Double Caractère de Fin de Message Oui: En protocole Pager, la centrale envoie deux fois le caractère de fin de message ( ou #) pour terminer l'appel Pager. Non: En protocole Pager, la centrale envoie une fois le caractère de fin de message ( ou #) pour terminer l'essayer Pager. ⑤ Signaux DTMF de 500mS Oui: En protocole Pager, la centrale utilise des signaux DTMF de 500mS. Non: En protocole Pager, la centrale utilise des signaux DTMF de 80mS. 6 Fins d'Alarme non Transmises Oui: Les fins d'alarme ne sont pas transmises au centre de télésurveillance (même si l'option Transmettre les Fins d'événements est validée, voir page 52). Non: Les fins d'alarme sont transmises au centre de télésurveillance 1 (si l'option Transmettre les Fins d'événements est validée, voir page 52).
Destinataire 2
Cette option permet de configurer la transmission pour le centre de télésurveillance 2. Les options disponibles sont les mêmes que pour le destinataire 1 (voir ci-dessus).
Restaurations en protocole fast
Si le protocole Fast est utilisé pour l'un des deux destinataires, la transmission de la restauration des canaux peut être sélectionnée selon les options suivantes :
① Transmettre la restauration du canal 1 Oui: La restauration du canal 1 est transmise. Non: La restauration du canal 1 n'est pas transmise. ② Transmettre la restauration du canal 2 Oui: La restauration du canal 2 est transmise. Non: La restauration du canal 2 n'est pas transmise. ③ Transmettre la restauration du canal 3 Oui: La restauration du canal 3 est transmise. Non: La restauration du canal 3 n'est pas transmise. ④ Transmettre la restauration du canal 4 Oui: La restauration du canal 4 est transmise. Non: La restauration du canal 4 n'est pas transmise. ⑤ Transmettre la restauration du canal 5 Oui: La restauration du canal 5 est transmise. Non: La restauration du canal 5 n'est pas transmise. ⑥ Transmettre la restauration du canal 6 Oui: La restauration du canal 6 est transmise. Non: La restauration du canal 6 n'est pas transmise. Transmettre la restauration du canal 7 Oui: La restauration du canal 7 est transmise. Non: La restauration du canal 7 n'est pas transmise. ⑧ Transmettre la restauration du canal 8 Oui: La restauration du canal 8 est transmise. Non: La restauration du canal 8 n'est pas transmise.

Le canal doit également être programmé avec un événement, voir la Programmation des Sorties page 42.
La transmission du canal doit aussi être validée pour le destinataire, voir page 53 "Canaux Transmis en Protocole Fast".
Ouvertures/fermetures en protocole fast
⑦④
Si le protocole Fast est utilisé pour l'un des 2 destinataires, les canaux d'Ouvertures/Fermetures peuvent être sélectionnés selon les options suivantes :
① Transmettre Ouverture/Fermeture sur canal 1
Oui: Ouverture/Fermeture transmise sur canal 1.
Ouverture/Fermeture non transmise sur canal 1.
(2) Transmettre Ouverture/Fermeture sur canal 2
Oui: Ouverture/Fermeture transmise sur canal 2.
Ouverture/Fermeture non transmise sur canal 2.
③ Transmettre Ouverture/Fermeture sur canal 3
Oui: Ouverture/Fermeture transmise sur canal 3.
Ouverture/Fermeture non transmise sur canal 3.
(4) Transmettre Ouverture/Fermeture sur canal 4
Oui: Ouverture/Fermeture transmise sur canal 4.
Ouverture/Fermeture non transmise sur canal 4.
(5) Transmettre Ouverture/Fermeture sur canal 5
Oui: Ouverture/Fermeture transmise sur canal 5.
Ouverture/Fermeture non transmise sur canal 5.
(6) Transmettre Ouverture/Fermeture sur canal 6
Oui: Ouverture/Fermeture transmise sur canal 6.
Ouverture/Fermeture non transmise sur canal 6.
7 Transmettre Ouverture/Fermeture sur canal 7
Oui: Ouverture/Fermeture transmise sur canal 7.
Ouverture/Fermeture non transmise sur canal 7.
(8) Transmettre Ouverture/Fermeture sur canal 8
Oui: Ouverture/Fermeture transmise sur canal 8.
Ouverture/Fermeture non transmise sur canal 8.

Le canal doit aussi être programmé pour transmettre un événement, voir Programmation des Sorties page 42.
La transmission du canal doit aussi être validée pour le destinataire, voir page 53 “Canaux transmis en protocole fast”.
Numéro d'annulation de l'attente d'appel
Il s'agit du numéro que la centrale compose pour désactiver l'attente d'appoint. Le numéro peut composer 24 chiffres maximum. L'option "Annulation de l'Attente d'Appel" doit aussi être validée, voir Options de Transmission page 50.
Le tableau suivant donne la liste des options devant être programmées selon le protocole utilisé :
Contrôle de la Programmation de la transmission
| Protocole | 0 - N° Telephone | 1 - N° de Compte | 2 - Protocole | 3 - Nombre de Tentatives Appel | 4 - Partitions SéLECTIONNÉS | 5 - Événements Transmis | 6 - Options Protocole Pulsé | 7 - Canaux Transmis en Protocole Fast | 8 - Options du Protocole | 9 - Restaurations en Protocole Fast | 10 - Uovert/Ferm. en Protocole Fast | Notes |
| Protocole Pulsé | ✓ | ✓ | ✓1 | ✓ | ✓ | ✓ | ✓2 | ✓3 | 1. Sélectionner le protocole 1.2. Utiliser le tableau page 53.3. Définir l'options 6. | |||
| Protocole Express | ✓ | ✓ | ✓1 | ✓ | ✓ | ✓ | ✓2 | ✓3 | 1. Sélectionner le protocole 2.2. Valider l'options 4 si 2 chiffres sont requis3. Définir l'options 6. | |||
| Protocole Fast (UK) | ✓ | ✓ | ✓1 | ✓ | ✓2 | ✓3 | ✓4 | 1. Sélectionner le protocole 3.2. Sélectionner les canaux devant être transmis.Programmer également les canaux selon l'évenement souhaïté, voir page 44.3. Sélectionner les canaux devant transmettre la restauration.4. Sélectionner les canaux devant transmettre les Ouvertures/Fermétures | ||||
| Contact ID | ✓ | ✓ | ✓1 | ✓ | ✓ | ✓ | ✓2 | 1. Sélectionner le protocole 4.2. Définir les options 2 et 6. | ||||
| SIA Niveau II | ✓ | ✓ | ✓1 | ✓ | ✓ | ✓ | ✓2 | 1. Sélectionner le protocole 5.2. Définir les options 1, 2 et 6. | ||||
| Pager | ✓ | ✓ | ✓1 | ✓ | ✓ | ✓ | ✓2 | 1. Sélectionner le protocole 6.2. Définir les options 3, 4, 5 et 6 | ||||
| Téléphone Mobile | ✓ | ✓ | ✓1 | ✓ | ✓ | ✓ | ✓2 | 1. Sélectionner le protocole 7.2. définir l'options 6. |

Téléchargement
Le Menu Téléchargement contient les options suivantes :
• Options de Téléchargement 1 Numéro de Téléphone du PC de Téléchargement ② Code de Sécurité de Téléchargement ③ Nombre de Tentatives d'Appel pour Téléchargement 4 Nombre de Sonneries
Options de téléchargement
⑦⑥-①
Les options de téléchargement sont les suivantes :
① Téléchargement contrôle
Oui: Le téléchargement n'est possible que si l'utilisateur en donne l'autorisation.
Non: Le téléchargement est possible sans autorisation.
Oui: Le système rappelle le PC de téléchargement.
Le système ne rappelle pas le PC de téléchargement.
3 Double appel
Oui: La centrale décroche de la façon suivante :
- La centrale doit détecter une ou plusieurs sonneries, puis la sonnerie doit cesser.
- Lorsque la sonnerie s'arrête, la centrale entame une temporisation de 60 secondes. Si la centrale redéTECTe des sonneries avant la fin de la temporisation, elle décrochera après le "Nombre de Sonneries" spécifique, voir ci dessous.
La centrale décroche après le “Nombre de Sonneries” spécifique, voir ci-dessous.
4 Téléchargement interdit si armé
Oui: Le téléchargement est interdit whilst que le système est armé (voir option 5 ci-dessous).
La centrale peut être téléchargée à tout moment.
5 Téléchargement interdit si armé en partiel
Si l'option 4 est sélectionnée, les restrictions suivantes sont applicables :
Oui: La centrale permet l'accès au téléchargement si le système est armé partiellement (une ou plusieurs Partitions désarmées).
La centrale ne permet l'accès au téléchargement que si toutes les Partitions sont désarmées.
Numéro de tel du PC de téléchargement
⑦⑥-①
Il s'agit du numéro de téléphone utilisé pour rappeler le PC de téléchargement lorsque le système est configuré pour utiliser l'option de Contre-appel, voir "Options de Télééchange" ci-dessus.
Code de sécurité de téléchargement
⑦⑥-②
Lorsque le PC de téléchargement appelle le système, la centrale compare le code de sécurité envoyé par l'ordinateur avec le code de sécurité enregistré dans son programme. Si les codes de sécurité correspondent, le téléchargement est accordé, sinon il est refusé.
Le code de sécurité programme dans cette option DOIT aussi être programmé sur le logiciel de téléchargement du PC de téléchargement. Le code de sécurité peut compter 8 caractères maximum.
Nombre de tentatives d'appel
⑦⑥-③
Si l'option "Contre-appel" est validée, (voir "Options de Téléchargement"), cette valeur définit le nombre de fois que la centrale tente de rappeler l'ordinateur de téléchargement.

Le nombre maximum de tentatives d'appel est limité à 9. Le système vous permet seulement d'entrer une valeur comprise entre 0 et 9. La valeur 0 désactive le modem et l'empêche de composer.
Nombre de sonneries
⑦⑥-④
Ce compteur définit le nombre de sonneries nécessaires pour que le modem intégré réponde à un appel entrant.

Si le nombre de Sonneries est réglé à 0, la centrale ne répond pas aux appels entrants.
Programmation des Codes de Renvoi
Alarme/retour numéro événements
No Type
d'Evènement
00 Zone 01 Alarme 01 Zone 01 Retour 02 Zone 02 Alarme 03 Zone 02 Retour 04 Zone 03 Alarme 05 Zone 03 Retour 06 Zone 04 Alarme 07 Zone 04 Retour 08 Zone 05 Alarme 09 Zone 05 Retour 10 Zone 06 Alarme 11 Zone 06 Retour 12 Zone 07 Alarme 13 Zone 07 Retour 14 Zone 08 Alarme 15 Zone 08 Retour
No Type d'Évènement 16 Zone 09 Alarme 17 Zone 09 Retour 18 Zone 10 Alarme 19 Zone 10 Retour 20 Zone 11 Alarme 21 Zone 11 Retour 22 Zone 12 Alarme 23 Zone 12 Retour 24 Zone 13 Alarme 25 Zone 13 Retour 26 Zone 14 Alarme 27 Zone 14 Retour 28 Zone 15 Alarme 29 Zone 15 Retour 30 Zone 16 Alarme 31 Zone 16 Retour
Ejection/retour numéro d'événements
No Event Type 00 Zone 01 Ejection 01 Zone 01 Retour 02 Zone 02 Ejection 03 Zone 02 Retour 04 Zone 03 Ejection 05 Zone 03 Retour 06 Zone 04 Ejection 07 Zone 04 Retour 08 Zone 05 Ejection 09 Zone 05 Retour 10 Zone 06 Ejection 11 Zone 06 Retour 12 Zone 07 Ejection 13 Zone 07 Retour 14 Zone 08 Ejection 15 Zone 08 Retour
No Event Type 16 Zone 09 Ejection 17 Zone 09 Retour 18 Zone 10 Ejection 19 Zone 10 Retour 20 Zone 11 Ejection 21 Zone 11 Retour 22 Zone 12 Ejection 23 Zone 12 Retour 24 Zone 13 Ejection 25 Zone 13 Retour 26 Zone 14 Ejection 27 Zone 14 Retour 28 Zone 15 Ejection 29 Zone 15 Retour 30 Zone 16 Ejection 31 Zone 16 Retour
Codes d'alarmes et fins d'alarmes ⑦⑦
Ce menu vous permet de modifier les codes de report des alarmes/Fins d'alarmes de chaque zone. Ces codes sont utilisés avec les protocoles Pulsé, Express, Pager et téléphone mobile. Les codes de report par défaut sont listés dans le manuel "Programmation et valeurs par défaut".

Pour qu'une zone ne transmette pas l'événement, programmez les deux chiffres à 00.
Codes d'ejections et fins d'ejections 7 8
Ce menu vous permet de modifier les codes de report des Ejections/Fins d'Ejection de zone. Ces codes sont utilisés avec les protocoles Pulsé, Express, Pager et téléphone mobile. Les codes de report par défaut sont listés dans le manuel "Programmation et valeurs par défaut".

Pour qu'une zone ne transmette pas l'événement, programmez les deux chiffres à 00.
Autres codes

Ce menu vous permet de modifier les autres codes de report. Ces codes sont utilisés avec les protocoles Pulsé, Express, Pager et téléphone mobile. Les codes de report par défaut sont listés dans le feuillet "Programmation et valeurs par défaut".

Pour qu'une zone ne transmette pas l'événement, programmez les deux chiffres à 00.
Le tableau ci-dessous indique les codes de début et fin des événements suivants :
| Type d'événement | CodeDébut | CodeFin |
| Défaut 220V | 00 | 01 |
| Défaut Batterie | 02 | 03 |
| Défaut PTT | 04 | 05 |
| Défaut de Transmission | 06 | 07 |
| Armement/Désarmement | 08 | 09 |
| Armement récent | 10 | 11 |
| Armement/Désarmement Auto | 12 | 13 |
| Armement Reporté | 14 | 15 |
| Armement/Désarmement à Distance | 16 | 17 |
| Armement Rapide | 18 | 19 |
| DésarmementAprès Alarme | 20 | 21 |
| Début de Téléchargement | 22 | 23 |
| Fin de Téléchargement | 24 | 25 |
| Ejection (et Fin) de Groupe | 26 | 27 |
| Historique Rempli à 80% | 28 | 29 |
| Blocage Clavier | 30 | 31 |
| Code Erroné | 32 | 33 |
| Test Utilisateur | 34 | 35 |
| Type d'événement | CodeDébut | CodeFin |
| Test Cyclique | 36 | 37 |
| Test de Zone | 38 | 39 |
| Défaut Alimentation Aux. | 40 | 41 |
| Défaut Sirène | 42 | 43 |
| Début de Programmation | 44 | 45 |
| Fin de Programmation | 46 | 47 |
| Erreur en Sortie | 48 | 49 |
| Alarme Cross Zone | 50 | 51 |
| Zone en Maintenance | 52 | 53 |
| Défaut Zone Incendie | 54 | 55 |
| Mise sous Tension | 56 | 57 |
| Comptage | 58 | 59 |
| Code Utilisateur | 60 | 61 |
| Début de Sortie | 62 | 63 |
| Début d'Entrée | 64 | 65 |
| Sirène Activée | 66 | 67 |
| Alarme Active | 68 | 69 |
| AP Clavier | 70 | 71 |
| Médical Clavier | 72 | 73 |
| Feu Clavier/Détecteur 2 Fils | 74 | 75 |
| Contrainte | 76 | 77 |
| Aggression Silencieuse Clavier | 78 | 79 |
| Aggression Audible Clavier /Aux. | 80 | 81 |
| AP Centrale | 82 | 83 |
| AP Zone | 84 | 85 |
| Défaut Zone | 86 | 87 |
| Défaut Module d'Extension | 88 | 89 |
| AP Entrée Auxiliaire | 90 | 91 |
| Date Modifiée | 92 | 93 |
| Heure Modifiée | 94 | 95 |
| Reset du Systeme | 96 | 97 |
Codes contact ID et SIA
Les codes de report des protocoles Contact ID et SIA sont entièrement configurables, cependant ces codes ne peuvent être modifiés que par le logiciel de téléchargement Wintex. Les codes de report par défaut en Contact ID et SIA sont indiqués dans le manuel “Programmation et valeurs par défaut”.
Programmation des Utilisateurs

Codes utilisateurs
Le menu de programmation des utilisateurs permet au technicien d'attribuer de nouveaux utilisateurs au système.
Chaque utilisateur dispose des fonctions suivantes :
Code d'accès
C'est un code unique de 4, 5 ou 6 chiffres attribué à l'utilisateur. Le système permet d'utiliser des codes d'accès de longueurs différentes. Le code d'accès doit être entré sur un clavier avant que l'utilisateur puisse utiliser le système d'alarme.
- Options 1 de l'utilisateur
Voir le détail des Options 1 de l'Utilisateur ci-dessous.
- Options 2 de l'utilisateur
Voir le détail des Options 1 de l'Utilisateur ci-dessous.
- Options 3 de l'utilisateur
Voir le détail des Options 1 de l'Utilisateur ci-dessous.
Options 1 de l'utilisateur
Les options 1 peuvent être activées ou désactivées pour un utilisateur sélectionné afin d'en modifier le niveau d'accès du système. Les options suivantes sont disponibles :
1 Accès partition 1
Oui: L'utilisateur peut accéder à la Partition 1.
Non: L'utilisateur ne peut pas accéder à la Partition 1.
2 Accès partition 2
Oui: L'utilisateur peut accéder à la Partition 2.
Non: L'utilisateur ne peut pas accéder à la Partition 2.
③ Accès partition 3 (premier 816 seulement)
Oui: L'utilisateur peut accéder à la Partition 3.
Non: L'utilisateur ne peut pas accéder à la Partition 3.
4 Accès partition 4 (premier 816 seulement)
Oui: L'utilisateur peut accéder à la Partition 4.
Non: L'utilisateur ne peut pas accéder à la Partition 4.
Légende
Éteint - Allume • Flash lent Flash rapide
Édition texte des touches
①., ?! 1 @ ”- & 2 abc2ABC 3 def3DEF 4ghi4GHI 5jkl5JKL 6mno6MNO 7pqrs7PQRS 8tuv8TUV 9wxyz9WXYZ Espace 0,#* Déplacement Gauche/Droite RAZ Retour (effacer)
5 Armement
Oui: L'utilisateur peut armer les Partitions dont il a l'accès.
Non: L'utilisateur ne peut armer aucune Partition.
Ejection
Oui: L'utilisateur peut éjecter des zones sur les partitions dont il a l'accès.
Non: L'utilisateur ne peut ejecter aucune zone.
Désarmement
Oui: L'utilisateur peut désarmer les Partitions dont il a l'accès.
Non: L'utilisateur ne peut désarmer aucune Partition.

Le code Technicien (Utilisateur 00) ne peut désarmer le Système que s'il a été armé grâce à son code.
8 Fonctions utilisateur
Oui: L'utilisateur peut accéder aux fonctions Utilisateur suivantes :
Réarmement (RAZ) - Visualiser la Mémoire Alarme - Visualiser les Défauts - Activer le Carillon - Changer son propre code
Non: L'utilisateur ne peut pas accéder à ces fonctions.
Options 2 de l'utilisateur
8 2
Les options 2 peuvent être activées ou désactivées pour un utilisateur sélectionné afin d'en modifier le niveau d'accès du système. Les options suivantes sont disponibles :
Oui: Le code d'accès ne peut être utilisé qu'une seule fois pour armer et désarmer le système. Lorsque le code a été utilisé pour armer le système, il est automatiquement effacé.
Le code d'accès fonctionne normalement.
② Contrôle par Horaire 1
Oui: Lorsque l'horaire 1 est actif, le code d'accès ne sera pas accepté par le système. Lorsque l'horaire 1 est inactif, le code d'accès sera accepté par le système. Pour plus d'informations sur la programmation des horaires, voir page 34.
Le code d'accès sera accepté tout le temps.
Transmission de l'Ouverture
Oui: Le système transmet une Ouverture au centre de télésurveillance lorsque le code d'accès est utilisé pour désarmer une ou plusieurs Partitions.
Le système ne transmet pas l'ouverture.

La centrale d'alarme envoie toujours l'ouverture après une alarme, même si cette option est désactivée.
Transmission de la Fermeture
Oui: Le système transmet une fermeture au centre de télésurveillance lorsque le code d'accès est utilisé pour armer une ou plusieurs partitions.
Le système ne transmet pas la fermeture.
⑤ Contrainte
Oui: Le système transmet le code contrainte au centre de télésurveillance lorsque le code d'accès est utilisé.
Le code d'accès fonctionne normalement.
Commande Utilitaire
Oui: Lorsque le code d'accès est entré, les sorties "Commande Utilitaire" (voir page 46) sont activées 2 secondes.
Non: Le code d'accès utilisé n'active pas les sorties "Commande Utilitaire".
Oui: L'entrée Détecteur de Fumée 2 Fils et l'entrée auxiliaire (Programmée en Aggression) sont toutes deux "Globales", c'est-à-dire attribuées à toutes les Partitions. Si l'une de ces entrées déclenché, l'utilisateur peut donc silencieux toutes les Partitions mais il ne peut réarmer l'alarme que sur les Partitions dont il a l'accès.
Non: Si l'une de ces entrées est déclenchée, l'utilisateur ne peut réarmer/rendre silencieux que les Partitions dont il a l'accès.
Options 3 de l'utilisateur
Les options 3 peuvent être activées ou désactivées pour un utilisateur sélectionné afin d'en modifier le niveau d'accès du système. Les options suivantes sont disponibles :
Programmation Code technicien
Oui: Le code d'accès peut programmer le code technique (utilisateur 00) par le menu 80.
Le code d'accès ne peut pas programmer le code technicien.
Verrouillage MNV/Programmation Transmetteur
Oui: Le code d'accès peut verrouiller/déverrouiller la mémoire non volatile (MNV) si l'option "Programmation technicien" est activée. Lorsque la MNV est verrouillée, le cavalier JP6 est désactivé, interdisant ainsi le retard
à la programmation usine du système. Le code d'accès peut également accéder aux menus de programmation 70 à 79 du transmetteur.
Le code d'accès ne peut pas verrouiller/déverrouiller la mémoire non volatile (MNV) ou accéder aux menus de programmation 70 à 79 du transmetteur.
Programmation Technicien
Oui: Le code d'accès peut accéder aux menus de programmation technician.
Le code d'accès ne peut pas accéder aux menus de programmation technicien.
Test Transmission
Oui: Le code d'accès peut effectuer un test de transmission au centre de télésurveillance (menu 92, voir page 64).
Le code d'accès ne peut pas effectuer de test de transmission.
Acquittement Alarmes/Défauts
Oui: Le code d'accès peut être utilisé pour acquitter et réarmer les alarmes ou défauts.
Non: Le code d'accès ne peut pas être utilisé pour acquitter et réarmer les alarmes ou défauts.
6 Menu de Programmations Utilisateur
Oui: Le code d'accès peut accéder aux menus de programmations utilisateurs (menus 90 à 96).
Le code d'accès ne peut pas accéder aux menus de programmation utilisateurs.
Programmation des Codes Utilisateurs
Oui: Le code d'accès peut accéder à la programmation des utilisateurs 01 à 31 (menus 80 à 83).
Le code d'accès ne peut pas accéder à la programmation des utilisateurs 01 à 31.
8 Accès aux Partitions du Clavier Seulement
Oui: Le code d'accès peut seulement armer ou désarmer les Partitions qui sont attribuées au clavier déporté. Par exemple, si l'utilisateur a accès aux quatre Partitions et qu'il utilise un clavier attribué à la Partition 1, il ne lui sera permis que d'armer ou désarmer la Partition 1 depuis ce clavier.
Non: Le code d'accès peut être utilisé sur n'importe quel clavier (Accès Global).
Libellé utilisateur (LCD seulement)
Si le système est équipé d'un clavier déporté Premier LCD ou Premier LCDL, vous pouvez attribuer jusqu'à 8 caractères de texte à chaque utilisateur. Ce texte est utilisé lorsque vous visionnez l'histoire du système, voir page 71. Le texte utilisé est programmé de la même manière que les téléphones portables. Les caractères sont sélectionnés en appuyant sur la touche correspondante le nombre de fois approprié (pour sélectionner un caractère sur la même touche, appuyer sur pour déplacer le curseur). Pour plus d'informations sur comment entrer le texte, voir page 22.
Tests et Outils Système

Test de zone
9 ①
Le test de zone ne peut être effectué que lorsque la Partition est désarmée. Les zones 24 heures (sauf Incendie, Autoprotection et Technique) sont mises hors Entretien pendant le Test de Zone, permettant ainsi de tester les boutons Agression Audible, Agression silencieux, etc.
Test système
Ce menu vous permet d'exécuter les tests suivants :
Test des Haut-Parleurs Test sirenne Test du Flash Test des sorties

Seuls les sorties ayant l'option "Test Système" (voir page 47) sont inclues dans le test des sorties.
Test de transmission manuel
Ce menu permet d'envoyer un test de transmission à votre centre de surveillance. Si le code technician est utilisé pour sélectionner cette option, le clavier indique la progression de l'appel.
Autoriser l'accès à la programmation⑨③
Ce menu autorise l'accès à la programmation (si l'option EN 50131-1 est activée, voir page 36). Une fois activée, la centrale d'alarme permet l'accès jusqu'à minuit, après quoi l'accès par téléchargement et l'accès Technicien seront désactivés.

Si le cavalier JP6 est shunté lorsque ce menu est sélectionné, le code Technicien est remis à sa valeur par défaut d'usine 1234 (si la MNV n'est pas verrouillée).
Appel téléchargement
9 4
Ce menu provoque l'appel du PC de téléchargement.

Si l'appel échoue, le clavier émet la tonalité d'erreur.
Programmation de l'heure
9 5
Votre système d'alarme possède une horloge à temps réel, elle est utilisée pour horodater les événements qui sont enregistrés dans l'histoire du système. Cette option vous permet d'entrer l'heure dans votre système d'alarme.
Programmation de la date
9 6
Votre système d'alarme possède une horloge à temps réel, elle est utilisée pour horodater les événements qui sont enregistrés dans l'historique du système. Cette option vous permet d'entrer la date dans votre système d'alarme.
Programmation bannière (LCD seulement)
Si le système est équipé d'un clavier Premier LCD ou Premier LCDL, vous pouvez attribuer jusqu'à 16 caractères de texte à la bannière. La bannière est affichée sur la ligne supérieure du clavier LCD lors de l'état normal désarmé. Le texte est programmé de la même manière que les téléphones portables. Sélectionnez les caractères en pressant le nombre de fois correspondant la touche appropriée (pour sélectionner un caractère sur la même touche, appuyez sur pour déplacer le curseur. Voir page 22 sur la manière de rentrer le texte.
Impression de l'histoire
9 8
Cette option permet d'envoyer les 100 derniers événements du système vers l'imprimante (Com1).
5. Utilisation du système d'alarme
Avant d'utiliser votre système d'alarme, familiarisez-vous avec les méthodes d'armement et de désarmement du système décrites dans cette section.
Codes d'accès
- Si vous faites une erreur lorsque vous entrez votre code d'accès, entrez simplement le code d'accès correct.
Vérifier si le système est prêt pour armement
Pour éviter tout défaut durant l'armement, un témoin Prêt est fourni sur chaque clavier. Le témoin Prêt fonctionne ainsi :
- Si le témoin Prêt est éclairé fixe, le système est prêt à être armé.
- Si le témoin Prêt clignote, le système comporte des zones éjectées et/ou des zones avec l'attribut armement force qui sont ouvertes, vérifie ces zones avant d'armer.
- Si le témoin Prêt est éteint, une ou plusieurs zones sont ouvertes, refermez ou éjectez ces zones avant d'armer. Les claviers indiquent les zones ouvertes :
Les zones actives sont indiquées par les témoins correspondants sur le clavier LED
Zone 04 activée portes arrières
Les zones actives défilent dans l'ordre sur les claviers LCD
Si des zones non éjectées et n'ayant pas l'attribut "Armement Force" sont ouvertes à la fin du début de sortie, alors le système indiquera un défaut de sortie et se mettra en début d'armement (alarme interne). Si programmé par votre installateur, la sirène externe sonnera également. Entrez un code d'accès valide afin de rendre cette alarme silencieuse.
Une zone est armée si TOUTES les Partitions auxquelles elle est associée sont armées et désarmée lorsque n'importe laquelle de ces Partitions est désarmée.
L'armement total est habituellement utilisé lorsque les lieux protégés sont vides. Lorsque vous armez le système dans ce mode, toutes les zones de détection attribuées à votre Partition(s) s'arment.
Le témoin Prêt doit être éclairé fixe pour que le système puisse être armé.
Pour armer totalement votre système d'alarme, procédez ainsi :
1 Entrez votre code d'accès ?????


2 Appuyez sur (Armer)


Le témoin Armé clignote et la tonalité de sortie se déclenche.
3 Quittez les lieux, lorsque le système est armé la tonalité de sortie s'arrête. Le système est maintenant armé totalement.

Si l'option d'armement rapide est validée (voir page 39), vous pouvez passer l'objet 1 de la procédure ci-dessus.
Armament partiel
Le mode d'armement partiel est habituellement utilisé lorsqu'les lieux sont occupés. Lorsque le système est armé avec ce mode, toutes les zones de détection intérieures attribuées à votre Partition(s) sont éjectées. Avant l'armement partiel, vérifiez les points suivants :
- Fermez ou éjectez toutes les zones du périmètre qui sont ouvertes. Assurez-vous qu'aucune des zones du périmètre n'est éjectée non intentionnellement. Assurez-vous qu'aucune des zones « Armement force » du périmètre n'est ouverte non intentionnellement.
Pour Armer Partiellement le système d'alarme, procédez ainsi:
1 Entrez votre code d'accès ????


2. Appuyez sur Partie1

Le système s'arme immédiatement et le témoin Arme clignote.
Le système est maintenant armé partiellement.

Si l'option d'armement rapide est validée (voir page 39), vous pouvez passer l'objet 1 de la procédure ci-dessus.
Si le système est équipé d'un clavier Premier RKP16 Plus, alors le témoin Partiel s'allume aussi lorsque le système est armé en mode partiel.
Annuler la procédure d'armement
Annuler la procédure d'armement lors du début de sortie :
1 Entrez votre code d'accès ???

MENU → Options
NON Désarmer
2 Appuyez sur (Non)

Premier 816 7:30.21 28/04
L'armement a été annulé et le système d'alarme est désarmé.

Si le système n'a qu'une Partition, vous n'avez pas à effectuer l'étape 2.
Désarmer durant l'entrée
Pour désarmer le système d'alarme durant l'entrée, procédez ainsi:
1 Entrez dans les lieux par les points d'entrée désignés, la tonalité d'entrée se déclenche. Procédez directement sur le clavier.

Entrez un Code 08:30.59 28/04
Entrez notre code d'accès

Premier 816 08:31.12 28/04
3 La tonalité d'entrée s'arrête et le témoin Armé s'éteint. Le système d'alarme est maintenant désarmé.

Code d'accès valide n'est pas entré avant la fin du délai d'entrée, une alarme se déclenche.
Désarmer hors du temps d'entrée
Pour désarmer le système d'alarme lorsque vous n'êtes pas en entrée, procédez ainsi :
Entrez votre code d'accès?

MENU → Options NON → Désarmer
2 Appuyez sur

Appuyez sur (Non)
Premier 816 17:30.21 28/04
Le témoin Armé s'éteint. Le système d'alarme est maintenant désarmé.

Si le système n'a qu'une Partition, vous n'avez pas à effectuer l'étape 2.
Si l'option de désarmement rapide est activée (voir page 39) et que le système est en mode armement partiel, vous pouvez passer l'objet 1 de la procédure ci-dessus.
Désarmer après une alarme
Pour désarmer le système d'alarme après une alarme, procédez ainsi :

Le système est désarmé et les claviers montrent la source de l'alarme.
Le système doit ensuite être réarmé pour pouvoir être armé de nouveau, voir page 69 les détails sur le réarmement.
Armement partiel automatique
Si l'option d'armement partiel automatique est validée, le système passera automatiquement en mode partiel si aucune zone temporisée n'est activée lorsque le système est armé en mode total.
Pour un armement partiel automatique de votre système, procédez ainsi :


3 Ne quittez pas les lieux avant le déclenchement de sortie. À la fin du déclenchement de sortie, le système d'alarme s'arme en mode Partiel.
Passer de partiel temporisé à partiel immédiat
En mode partiel, les zones temporisées (porte d'entrée etc.) provoquent le début de la temporisation d'entrée. Cependant, il est possible de transformer ces zones temporisées en immédiates dans le mode partiel. Si une zone temporisée est alors activée, le système déclenchera une alarme immédiatement.
Pour passer de Partiel Temporisé à Partiel Immédiat, procédez ainsi:
1 Assurez-vous que votre système est armé en mode Armement Partiel. 2 Appuyez et maintenez la touche (Partie), jusqu'à ce que vous entendiez la tonalité de confirmation.


Le témoin Armé clignote rapidement. Le système est armé en mode Partiel Immédiat.
NOTE Si le système est équipé d'un clavier Premier RKP16 Plus, le témoin Immédiat s'allumera également.
Pour passer de Partiel Immédiat à Partiel Temporisé, procédez ainsi :
1 Assurez-vous que votre système est armé en mode Partiel Immédiat. 2 Appuyez et maintenez la touche (Partiel), jusqu'à ce que vous entendiez la tonalité de confirmation.


Le témoin Arme clignote lentement. Le système est armé en mode Partiel Retarde.

Si le système est équipé d'un clavier Premier RKP16 Plus, le témoin Immediat s'éteindra.
Armer et désarmer des partitions
Cette section explique l'armement et le désarmement des Partitions. Pour utiliser ces procédures, le système doit être configuré ainsi :
- Le système d'alarme doit être divisé en une ou plusieurs Partitions.
- Code d'accès doit être attribué à plus d'une Partition.
- Le clavier que vous utilisez pour faire fonctionner le système d'alarme doit être attribué à plusieurs Partitions OU votre code d'accès est validé pour un Accès Global.
Armement total des partitions
Cette procédure vous permet d'armer totalement une ou plusieurs Partitions.
Pour armer totalement les Partitions désirées, procédez ainsi:
1 Entrez le Code d'accès ???


2 Appuyez sur groupes


3 Le témoin Prêt clignote rapidement. Appuyez sur ① - ④ pour sélectionner la partition. Par exemple, appuyez sur ② pour sélectionner la partition 2.


La partition 2 est maintenant sélectionnée
4. Appuyez sur (Arm). Appuyez sur (Oui).


Le témoin Arme clignote rapidement et la tonalité de sortie commence.
Laissez le groupe s'armer, lorsque la partition est armée, la tonalité de sortie s'arrête. Les partitions sélectionnées sont maintenant armées totalement.

Si l'option d'armement rapide est activée (voir page 39), vous pouvez passer l'étape 1 de la procédure ci-dessus.
Armement partiel des partitions
Cette procédure vous permet d'armer partiellement une ou plusieurs Partitions.
Pour armer partiellement les Partitions désirées, procédez ainsi:
1 Entrez votre code d'accès ???


2 Appuyez sur (groupes)


3 Le témoin Prêt clignote rapidement. Appuyez sur ① - ④ pour sélectionner/déselectionner les partitions. Par exemple : appuyez sur ① pour sélectionner la partition 1.


La partition 1 est maintenant sélectionnée
Appuyez sur Partie1


La partition sélectionnée s'arme immédiatement et le témoin Arme clignote.
Les partitions sélectionnées sont maintenant armées en mode Partiel.
Désarmer les partitions
Cette procédure vous permet de désarmer une ou plusieurs Partitions.
Pour désarmer les Partitions désirées, procédez ainsi:
1 Entrez votre code d'accès ???


2 Appuyez sur groupe


3 Le témoin Prêt clignote rapidement. Appuyez sur ① - ④ pour sélectionner la partition. Par exemple appuyez sur ② pour sélectionner la partition 2.


La partition 2 est maintenant sélectionnée pour être désarmée.
4 Appuyez sur (Non)


5 Les partitions sélectionnées sont maintenant désarmées.
Changer de partition
Habituellement, le clavier que vous utilisez est attribué à une Partition définie et de ce fait les zones et les témoins d'état indiquent les informations correspondantes à cette Partition. Cependant, vous pouvez temporairement commuter le clavier sur une Partition différente afin que les zones et les témoins d'état indiquent les informations correspondantes à la Partition sélectionnée. Dans ce mode, vous pouvez aussi utiliser votre code d'accès pour armer/désarmer la Partition que vous avez sélectionnée (si vous avez accès à la Partition sélectionnée).
Pour utiliser cette option, il est recommandé que le système soit configuré ainsi :
- L'option Sélection de Partition doit être activée (voir page 36). L'utilisateur doit avoir accès à plusieurs Partitions.
- L'utilisateur doit être programmé pour "Accès Partition Clavier seules", voir page 62.
- Les claviers déportés ne doivent être attribués qu'à une seule Partition.
Pour changer de partition, procédez ainsi:

Entrez le nombre de la partition ① - ④. Par exemple : Appuyez sur ② pour sélectionner la partition 2.

Le clavier montre les informations appropriées à la partition.
Après avoir sélectionné une partition, si aucune touche n'est activée, le clavier dédié restera seulement 10 secondes sur cette partition. Cependant, si un code d'accès est entré lorsque le clavier est sur une autre partition, si aucune touche n'est activée, le clavier restera sur cette partition pendant 1 minute.
Ejection manuelle de zones
Ejecter une zone l'empêche de déclencher une alarme.
Après avoir manuellement ejecté une zone, l'éjection reste mémorisée jusqu'à ce qu'elle soit manuellement supprimée.
Le mode Ejection s'arrête si aucune touche n'est appuyée pendant 60 secondes.
Les zones 24 heures ne peuvent pas être ejectées si elles sont ouvertes.
Pour ejecter manuellement des zones, procedez ainsi:


3 Le témoin Prêt clignote rapidement. Entrez le numéro de la zone ???. Par exemple : Entrez 02 pour sélectionner la zone 2.


La zone sélectionnée est maintenant ejectée. Répétez le point 3 pour ejecter d'autres zones.
5 Une fois que les zones sélectionnées ont été éjectées, appuyez sur: (Oui)/Annuler pour Totalement (Partie) pour Partiellement (Menu) pour retourner à l'état normal désarmé.
NOTE Si l'option d'éjection rapide est activée (voir page 39), vous pouvez passer l'étape 1 de la procédure ci-dessus.
Lorsqu'une zone ou plus est ejectée, le témoin Prêt clignote et si le système est équipé d'un clavier Premier RKP16 Plus ou Premier LCD/LCDL alors le témoin Ejection s'allume aussi.
Annuler l'ejection de zones
Pour annuler manuellement l'éjection de zones, effectuez la procédure manuelle d'éjection sur une zone déjà éjectée.
Il n'est pas possible d'annuler l'éjection de zones 24 heures si elles sont toujours ouvertes. - Si l'option "Rétablissement Automatique des Zones Ejectées" est activée (voir page 36), alors toutes les zones seront automatiquement rétablies lorsque le système est désarmé.
Ejection de groupe de zones
L'éjection de Groupe de zones permet d'éjecter un Groupe de zones prédéfini. Le système d'alarme contient 4 Groupes de zones, voir page 28 la programmation des Groupes d'Ejection de Zones.
Pour éjecter un Groupe de zones, procédez ainsi :
1 Entrez votre code d'accès ???

OUI → Armer
MENU Options
2 Entrez le numéro d’éjection de groupe ① - ④, suivi par (Ejector)

Ejecter Zone>
Zone 03 Ejectée
Ejecter Zone > Zone 04 Ejectée
Le clavier montre les zones éjectées. Si besoin, des zones peuvent être ajoutées ou retirées du groupe en
3 appuyant sur le numéro de la zone correspondante ?
Par exemple, entrez ① 5 pour ajouter Zone 5.

Ejecter Zone>
Zone 03 Ejectée
Ejecter Zone>
Zone 03 Ejectée
Ejecter Zone>
Zone 03 Ejectée
La zone sélectionnée est maintenant ejectée. Répétez le point 3 pour ejecter d'autres zones.
5 Une fois que les zones sélectionnées ont été éjectées, appuyez sur :
Oui/Allumé pour Totalement
Menu pour retourner à l'état normal désarmé.

Si l'option d'éjection rapide est activée (voir page 39) vous pouvez passer l'étape 1 de la procédure ci-dessus.
Lorsqu'une zone ou plus est éjectée, le témoin Prêt clignote et si le système est équipé d'un clavier Premier RKP16 Plus ou Premier LCD/LCDL alors le témoin Ejection s'allume aussi.
Ejection rapide et armement
L'option éjection rapide et armement permet d'éjecter un Groupe de zones prédéfini et d'armer totalement ou partiellement le système. Le système d'alarme contient quatre groupes, voir page 28 la programmation des Groupes d'Ejection de Zones.
Pour éjecter rapidement un Groupe de zones et armer totalement, procédez ainsi : Renvoie uniquement la version corrigée du passage, en respectant les règles. N'ajoute aucun mot qui ne soit pas déjà présent ou clairement tronqué.
1 Entrez le numéro de groupe à éjecter ① - ④


2 Appuyez sur (Armer)
Appuyez sur (Oui)


Les témoins Arme et Prêt clignotent et la tonalité de sortie commence.
Lorsque la tonalité de sortie s'arrête, le système est armé totalement avec les groupes de zones sélectionnés éjectés.
Pour éjecter rapidement un Groupe de zones et armer partiellement, procédez ainsi :
1 Entrez le numéro de groupe à éjecter (1) - (4)

Premier 816 19:30.56 28/04
2 Appuyez sur Partie

Premier 816 19:30.56 28/04
Le système d'alarme s'arme immédiatement et les témoins Armé et Prêt clignotent.
Le système est armé Partiellement avec les groupes de zones sélectionnés éjectés.

L'option Armement Rapide doit être activée pour utiliser cette fonction (voir page 39).
Réarmement du système
Cette fonction est utilisée pour réarmer toutes les alarmes en attente ou défauts. Elle est aussi utilisée pour réarmer (RAZ) des détecteurs à mémoire, comme par exemple les détecteurs de fumée.
Pour réarmer le système, procédez ainsi :
1 Entrez le code d'accès ?????


2 Appuyez sur (Menu) 0 Appuyez sur RAZ


3 Le clavier émet un bip et le système d'alarme remet à zéro tous les détecteurs et essaie d'effacer toute Alarme en Cours ou Défaut Entretien.
Mémoire d'alarme
La centrale d'alarme dispose d'une mémoire qui enregistre les zones ayant déclenché lors du dernier armement.
Pour visualiser la mémoire d'alarme, procédez ainsi :
1 Entrez votre code d'accès ????


2. Appuyez sur (Menu)1


Le clavier montre les zones qui ont déclenché l'alarme lorsque l système a été armé pour la dernière fois.
3 Appuyez sur (Menu) pour revenir à un état normal désarmé.
Défauts
La réponse suite à un début est calculable par l'installateur mais est en principe limitée au buzzer du clavier. Afin de prendre silencieux le début, entrez votre code d'accès.
Un nouveau défaut est signalé par le témoin jaune Entretien clignotant, indiquant que le système d'alarme ne peut pas être armé.
Le témoin jaune Entretien continue de clignoter jusqu'à ce que le défaut soit acquitté, après quoi le témoin jaune devient fixe et le système d'alarme peut être armé. Le témoin jaune Entretien reste fixe jusqu'à ce que tous les défauts soient supprimés.
La coupure d'alimentation 220V ou le dérangement des lignes téléphoniques peuvent chacun être retardés. Le témoin jaune Entretien s'éclaire fixe immédiatement lors de l'un de ces défauts mais l'alarme (transmission ou alarme sonore) ne se déclenche pas avant la fin de ce retard.

Si vous installateur a désactivé l'acquittement de coupure d'alimentation, le témoin Entretien clignote rapidement lors d'une coupure d'alimentation 220V. Le système peut être armé sans nécessiter l'acquittement du défaut.
Acquitter un nouveau défaut
Les nouveaux défauts peuvent être acquittés ainsi :
1 Entrez votre code d'accès ???


2. Appuyez sur (Menu) 2



Le clavier montre tous les defaults.
3 Appuyez sur (Menu) ou (RAZ) pour reconnaître le problème et revenir à un état normal désarmé.
Visualisation des défauts
Les défauts persistants peuvent être visualisés ainsi :
- Appuyez sur la touche (Menu) suivie de la touche ②
- Le clavier affiche tous les défauts (voir tableaux).
- Pour finir, appuyez sur la touche (Menu).
Défauts Affichés sur Claviers LED
| LED | Défaut |
| 1 | Coupure d'Alimentation 220V |
| 2 | Ligne téléphonique en dérangement |
| 3 | Alarmé incendie détecteurs 2 fils |
| 4 | Autoprotection du coffret et entrée auxiliaire : Appuyez sur ④ pour voir le type, les témoins 1 à 3 s'éclairant : Témoin 1 = Autoprotection du coffret Témoin 2 = Autoprotection Auxiliaire Témoin 3 = Auxiliaire Aggression |
| 5 | Date ou Heure déréglées |
| 6 | Autoprotection de Zone / Défaut de Zone Appuyez sur ⑥ pour visualiser le numéro de zone |
| 7 | Autoprotection du Clavier ou Clavier Enlevé Appuyez sur ⑦ pour visualiser le numéro du clavier |
| 8 | Défauts déquipements Appuyez sur ⑧ pour visualiser le type de défaut : Témoin 1 = Défaut sortie 1 Témoin 2 = Défaut sortie 2 Témoin 3 = Défaut sirène Témoin 4 = Défaut détecteur incendie 2 fils Témoin 5 = Défaut Fusible auxiliaire Témoin 6 = Défaut batterie Témoin 7 = Visite d'Entretien Requise/ Echec de Zone en Maintenance Témoin = Défaut de transmission |
Défauts Affichés sur Claviers LCD
| LCD | Défaut |
| Default 220V | Coupure d'Alimentation 220V |
| Default PTT | Ligne téléphonique en défaut |
| Incendie 2 Fils | Alarmé incendie détecteurs 2 fils |
| AP Centrale/Aux | Autoprotection du Coffret |
| AP Auxiliaire | Autoprotection Entrée Auxiliaire |
| A3ression Aux | Agression Entrée Auxiliaire |
| Perte date/Heure | Date ou Heure déréglées |
| AP Zone > 01 | Autoprotection/ Défaut de Zone |
| AP Clavier> 1 | AP Clavier ou Clavier Enlevé |
| Default Sortie 1 | Défaut sortie 1 |
| Default Sortie 2 | Défaut sortie 2 |
| Default Sirene | Défaut sirène |
| Default Incendie | Défaut détecteur incendie 2 fils |
| Def. Fusible Aux | Défaut Fusible auxiliaire |
| Default Batterie | Défaut batterie |
| Entretien Requis | Visite d'Entretien Requise/ Echec de Zone en Maintenance |
| Echec de Trans. | Défaut de transmission |
Réarmement par code
Cette option est généralement utilisée au Royaume-Uni où les utilisateurs n'ont pas le droit de réarmer leur centrale après une alarme transmise. Cependant, l'utilisateur peut réarmer la centrale en utilisant un code qui lui est fourni par l'installateur ou le centre de télésurveillance.
Pour effectuer un réarmement par code, procédez ainsi:
1 Entrez votre code d'accès ???


2. Appuyez sur (Menu) 3



Le clavier montre un code à 4 chiffres généré hasard.


Contactez ARC(UK) pour obtenir un anti-code de remise à zéro.
Entrez le code donné par ARC(UK).
Si le code est accepté, le clavier émet une tonalité d'acceptation, le système remet à zéro et revient à un état normal désarmé.
Activer et désactiver le carillon
Lorsqu'une zone est programmée pour activer le carillon, le clavier émet une tonalité de carillon chaque fois que la zone est ouverte. Ce menu vous permet d'activer ou de désactiver l'option carillon.
Pour activer ou désactiver le carillon, procédez ainsi:
1 Entrez votre code d'accès ?????


Entrez (Menu) Appuyez sur (Carbon)


3 Si le carillon était éteint, alors il s'allume et le clavier émet la tonalité de carillon.
Si le carillon était allumé, alors il s'éteint et le clavier émet la tonalité d'acceptation.
Changer le code utilisateur
Tous les utilisateurs de la centrale d'alarme peuvent changer leur propre code d'accès.
Pour changer votre code d'accès personnel, procédez ainsi :
1 Entrez votre code d'accès ????


2 Entrez (Menu) 5


Entrez notre nouveau code ????
Si le code contient 4 ou 5 chiffres, appuyez sur la touche (Arme) ou (Oui) pour accepter.


Entrez votre nouveau code encore une fois.
5 Le clavier émet la tonalité d'acceptation si le nouveau code d'accès est accepté. Si vous entendez une tonalité d'erreur, reprenez au point 1.
Visualisation de l'histoire (LCD seulement)
La centrale d'alarme comporte un historique de 750 événements qui enregistre toutes les activités du système, comme par exemple les utilisateurs entrant leur code pour armer ou désarmer le système, les alarmes, les défauts, etc. Chaque événement est indiqué avec l'heure et la date.
Pour visualiser l'historique, procédez ainsi:
1 Entrez votre code d'accès ????

2 Entrez (Menu) 6
3 Type d'évènement (Montrant zone de texte) Type d'évènement (Type d'alarme et numéro de zone)

4 Appuyez sur pour les informations montrées
5 Appuyez sur pour monter et descendre dans la mémoire. Appuyez sur Menu lorsque vous avez terminé.
Interrompre la transmission
Ce menu interrompt toute transmission au centre de télésurveillance.
Pour annuler la transmission, procédez ainsi :
1 Entrez votre code d'accès ???


2 Entrez (Menu)


3 Le clavier émet un bip et le système d'alarme interrompt toute communication avec le poste de télésurveillance.
Courant maximum
Transformateur 16.5V AC 25VA : 1A DC
Transformateur 16.5V AC 40VA 1.5A DC
Ondulation : <5%
Voir Installation et Notes de sécurité
Consommations
Consommation au repos: <50mA
Consommation en alarme: <150mA
Fusibles
Principal (Transformateur 125mA, 250V, 20mm d'usine 230V_AC) : (Voir Notes de sécurité 1 & 2)
Principal (Transformateur 250mA, 250V, 20mm d'usine 115V_AC) : (Voir Notes de sécurité 1 & 2)
Batterie: 1.6A, 250V, 20mm
Auxiliaire: 1A, 250V, 20mm
Sirène: 1A, 250V, 20mm
BUS: 1A, 250V, 20mm
Capacité Batterie de Secours: 1,2Ah à 7Ah (Voir Notes de sécurité 1 & 2)
Zones
Premier 412: 4
Premier 816: 8
Valeurs des Résistances: 3K3
Sorties centrale
O/P 1 - Supervisée: 1A commutée au 0V
O/P 2 - Supervisée: 1A commutée au 0V
O/P 3 à 8: 100mA commutée au 0V
Sortie sirène (supervisée)
Mode Haut-parleurs: Charge Minimum 4Ω
Mode sirène: 1A commutée au 0V
Détecteurs de fumée 2 fils:
T: R:
Transmetteur digital
Protocoles:
Numéros de Téléphone:
Numérotation:
REN:
Normes:
Alimentation +12V
Alimentation 0V
Transmission
Réception
Jusqu'à six
Pulsé, Express, Fast, Contact
ID, SIA Niveau II, Pager et Mobile
4 jusqu'à 24 chiffres
Décimale ou DTMF
CTR21
Environnement
Température d'utilisation: -10°C à +45°C
+14°F à +113°F
Température de stockage: -20°C à +60°C
-4°F à +140°F
Humidité Maximum : 95% non-condensée
Environnement CEM: Résidentiel/Commercial/
PME/PMI ou Industriel
Caractéristiques physiques
Tension d'alimentation: 9 à 13.7VDC
Consommation
Nominal: 35mA
Totalement éclairé: 85mA
Témoins de zone
Premier RKP4: 4
Premier RKP8: 8
Premier RKP16: 16
Premier RKP16 Plus: 16
Premier LCD: LCD Standard 32 Caractères
Premier LCDL: LCD Large 32 Caractères
Témoins d'état
Alarme: Rouge
Entretien: Jaune
Arme: Rouge
Prêt: Vert
Incendie (RKP16 Plus): Rouge
Ejection (RKP16 Plus/LCD): Rouge
BUS: 4 fils jusqu'à 250m, Etoile, Série
ou toute combinaison des deux.
Environnement
Température d'utilisation: -10°C à +45°C
+14°F à +113°F
Température de stockage: -20°C à +60°C
-4°F à +140°F
Humidité Maximum : 95% non-condensée
Environnement CEM: Résidentiel/Commercial/
PME/PMI ou Industriel
Dimensions:
Module d'Extension Départé
| Caracteristique Electriques | |
| Tension d'alimentation: | 9 à 13.7VDC |
| Consommation | |
| Nominal: | 35mA |
| En Alarme avec Haut-parleur: | 180mA |
| BUS: | 4 fils jusqu'à 250m, Etoile, Série ou toute combinaison des deux. |
| Zones | |
| Nombre: | 8 |
| Valeurs des Résistances: | 3K3 |
| Sortie Haut-parleurs: | Charge Minimum 4Ω |
| Sorties | |
| O/P 1: | 100mA commutée au 0V |
| O/P 2: | 100mA commutée au 0V |
| Environnement | |
| Température d'utilisation: | -10°C à +45°C +14°F à +113°F |
| Température de Stockage: | -20°C à +60°C -4°F à +140°F |
| Humidité Maximum: | 95% non-condensée |
| Environnement: | Résidentiel/Commercial/PME/PMI ou Industriel |
| Caracteristiques Physiques | |
| Dimensions: | 125mm x 65mm x 30mm |
| Poids: | 200g |
Module d'Extension Embrochable
| Données Electriques | |
| Tension d'alimentation: | 9 à 13.7VDC |
| Consommation | |
| Nominal: | 35mA |
| Connexion : | Se branche sur la centrale |
| Zones | |
| Nombre : | 8 |
| Valeurs des Résistances: | 3K3 |
| Millieu Ambient | |
| Température d'utilisation: | -10°C à +45°C |
| +14°F à +113°F | |
| Température de Stockage: | -20°C à +60°C |
| -4°F à +140°F | |
| Humidité Maximum: | 95% non-condensée |
| Environnement: | Résidentiel/Commercial/PME/PMI ou Industriel |
Caractéristiques Physiques
Les Centrales d'Alarme Premier 412 & 816 sont conformes à la Directive de l'Union Européenne (UE) de Basse Tension (BT) (LVD) 73/23/EEC (modifiée par 93/68/EEC) et à la Directive de Compatibilité Electromagnétique (CEM) 89/336/EEC (modifiée par 92/31/EEC et 93/68/EEC).
Le sigle CE indique que ce produit est conforme aux exigences européennes pour la Sécurité, la Santé, l'Environnement et la Protection du client.
Cet équipement est conçu pour activer un Système d'Alarme anti-intrusion installé conformément aux exigences des normes de sécurité EN501131-1, et EN50131-6 de niveau 1 ou 2, et convient pour toutes installations intérieures, voir ci-dessous :
EN 50131-1/6
Afin d'être conforme aux normes et conditions EN50131-1 et EN50131-6, les Programmations et configurations suivantes doivent être appliquées au système :
"Conformité EN 50131-1" doit être validée, voir page 36. - L'option "Affichage Permanent du Clavier" doit être invalidée sur tous les claviers, voir page 39. De plus, la valeur de "Durée de Confort" ne doit pas être supérieure à 180 secondes (par défaut = 60), voir page 34. - La Temporisation d'Entrée des Partitions ne doit pas être supérieure à 45 secondes (par défaut 30), voir page 30. - Le "Retard Sirene" des Partitions ne doit pas être supérieur à 10 minutes (par défaut 0), voir page 30. La "Durée Sirene" des Partitions doit être comprise entre 2 et 15 minutes (par défaut 15), voir page 30. - Les options "Armement Rapide", "Désarmement Rapide" et "Ejection Rapide" doivent être invalidées sur tous les claviers, voir page 39. - L'option "Défaut si Autoprotection lorsque Désamé" doit être validée, voir page 35. - Ne pas connecter plus de 10 détecteurs non alimenté par zone. - Ne pas connecter plus d'un détecteur alimenté sans mémoire par zone. - Ne pas mélanger des détecteurs non alimenté et des détecteurs sans mémoire sur une zone.
- Les niveaux 1 et 2 exigent une batterie de secours assurant une autonomie de 12 heures. De plus, pour satisfaire ces exigences, le courant maximum qui peut être délivré depuis le système est le suivant :
| Transformateur | Batterie de Secours | Courant Max |
| 16.5VAC, 25VA | 7.0Ah | 600mA |
| 16.5VAC, 40VA | 17.0Ah | 1.3A |
Garantie
Tous les produits Texecom sont conçus dans le but d'être fiables, sans problème d'opération. La qualité est soigneusement contrôlée par des tests informatiques intensifs. De ce fait, la Centrale d'Alarme est couverte par une garantie de deux ans contre tout défaut matériel ou vice de forme.
La Centrale d'Alarme n'était pas un Système d'alarme complet mais une partie du Système, Texecom ne peut accepter aucune responsabilité pour chaque dommage que ce soit, sur la base que la centrale n'avait pas fonctionné correctement.
Du à sa politique de perfectionnement continuel, Texecom se réserve le droit de changer les caractéristiques sans avis préalable.
Notes de sécurité
- Les tensions sont régler en usine et ne sont pas ajustables - voir étiquette sur le transformateur.
- Enlever le transformateur est interdit et annule la garantie.
- Utiliser uniquement des batteries du type spécifique
- Retirer prudemment les batteries usagées comme l'indiquent les instructions du fabricant.
- Placer la batterie à l'intérieur de la centrale à l'emplacement prévu à cet effet.
- Cet équipement est conçu pour être utilisé uniquement à l'intérieur dans un endroit sec.
- Lors du remplacement d'un fusible, toujours vérifier le calibre et le type - le remplacement par un fusible de plus fort calibre est dangereux et annule la garantie. Les fusibles doivent être compatibles aux exigences IEC 127.
- Le sac plastique pré-scellé ne doit pas être conservé à l'intérieur de la centrale.
7. Guide de référence rapide
| Menu | Fonction | Page |
| Programmation des Zones | ||
| 10 Toutes Options de Zone | 25 | |
| 11 Type de Zone | 25 | |
| 00 Inutilisée | 10 24H - Autoprotection | |
| 01 Temporisation 1 | 11 24H - Technique | |
| 02 Temporisation 2 | 12 24H - Gaz | |
| 03 Partielle - Chemin d'Accès | 13 24H - Inondation | |
| 04 partielle Immédiate | 14 24H - Température Elevée | |
| 05 Immédiate | 15 24H - Température Faible | |
| 06 Incendie | ||
| 07 Aggression Silencieuse | 16 Marche/Arrêt Impulsion | |
| 08 Agression Audible | 17 Marche/Arrêt Maintenu | |
| 09 Médicale | 18 RAZ Tempo de Sortie | |
| 12 Câblage de Zone | 26 | |
| 13 Normalement Fermée | 1 Résistance - NF AP | |
| 14 Normalement Ouverte | 1 Résistance - NO AP | |
| 15 1 Résistance - NF & NO | 1 Résistances | |
| 16 1 Résistance - NO (Incendie) | 1 Résistance - Doublage de Zone | |
| 17 1 Résistance - NF | ||
| 18 Attributs 1 des Zones | 26 | |
| 19 Buzzer Clavier et HP Immediats | Flash Immédiat | |
| 20 Sirène Activée | Carillon | |
| 21 Sûreté Retardée | Transmission Retardée | |
| 22 Sirène Pulsée | Transmission Validée | |
| 23 Réponse Rapide | Avec Fonction Double Knock | |
| 24 Sûreté Pulsée | ||
| 25 Attributs 2 des Zones | 27 | |
| 26 Ejectable | Avec Fonction Cross Zone | |
| 27 Ejectée en Partiel | En Maintenance | |
| 28 Armement Forcé | Avec Comptage | |
| 29 Réponse Rapide | Avec Fonction Double Knock | |
| 26 MHS par Clé Inhibée en Mode Total | ||
| 27 Sans Contrôle de Sortie | ||
| 28 Avec RAZ de la Temporisation de Sortie | ||
| 29 Avec Contrôle d'Activité | ||
| 26 Partitions & Groupes d'Ejections | 27 | |
| 27 Validée sur Partition 1 | Validée sur Groupe d'Ejection 1 | |
| 28 Validée sur Partition 2 | Validée sur Groupe d'Ejection 2 | |
| 29 Validée sur Partition 3 | Validée sur Groupe d'Ejection 3 | |
| 30 Validée sur Partition 4 | Validée sur Groupe d'Ejection 4 | |
| 26 Libellé de Zones | 28 | |
| 27 p qrs 7 P Q R S | ||
| 28 tu v 8 T U V | ||
| 29 w x y z 9 W X Y Z | ||
| 30 Espace 0, # * | ||
| 31 Déplacement Gauche/Droite | ||
| 32 Effacement | ||
| Menu | Fonction | Page |
| Programmation des Partitions | ||
| 20 Temporisations de Sortie | 30 | |
| 21 Temporisations d'Entrée 1 | 30 | |
| 22 Temporisations d'Entrée 2 | 30 | |
| 23 Retards de Transmission | 30 | |
| 24 Retards Sirène | 30 | |
| 25 Durées Sirène | 30 | |
| 6 Options | 30 | |
| 1 Armement Partiel Automatique | ||
| 2 Armement Partiel Silencieux | ||
| 3 Armement par TéléchargeMENT | ||
| 4 Désarmement par TéléchargeMENT | ||
| 5 Tonalité de Sortie Locale | ||
| 6 Sans Temporisation d'Entrée en Partiel | ||
| 7 Temporisation de Sortie en partiel | ||
| 8 Armement si Partition "Prête" | ||
| Armement/Désarmement Auto | 31 | |
| 1 Armement Automatique suivant Horaire 1 | ||
| 2 Armement Automatique suivant Horaire 2 | ||
| 3 Armement Automatique suivant Horaire 3 | ||
| 4 Armement Automatique suivant Horaire 4 | ||
| 5 Désarmement Automatique suivant Horaire 1 | ||
| 6 Désarmement Automatique suivant Horaire 2 | ||
| 7 Désarmement Automatique suivant Horaire 3 | ||
| 8 Désarmement Automatique suivant Horaire 4 | ||
| Programmation Système | ||
| Temporisations du Système | 34 | |
| 0 Dféaut d'Alimentation | 0⑦Annulation deTransmission | |
| 220V | ||
| 0①Défaut PTT | 0⑧Test Cyclique | |
| 0②Délai "Cross Zone" | 0⑨Durée de "Confort" | |
| 0③Délai "Zone enmaintenance" | 0⑩Délai de Visite d'Entretien | |
| 0④Délai de Fin d'Evénement | 0⑪Vérification détecteurs 2fils | |
| 0⑤Durée Sortie Impulsion | 0⑫Confirmation d'Alarme | |
| 0⑥Temps de Réponse | 0⑬Délai d'Activité | |
| Compteurs | 34 | |
| 1 Compteur | ||
| Volume des Tonalités | ||
| 2 Volume du Carillon | ||
| Horaires de Contrôle | 34 | |
| 3 Options 1 du Système | 35 | |
| 1 Fréquence 60Hz | ||
| 2 Supervision Connexion Batterie | ||
| 3 test de Charge Batterie | ||
| 4 Programmation Verrouillée | ||
| 5 Economie d'Energie Activée | ||
| 6 Défaut PTT Annule le Retard Sirène | ||
| 7 Détecteurs de Fumée 2 fils sur Sortie 1 | ||
| 8 Haut-parleurs sur Sortie Sirène | ||
| 34 | Options 2 du Système | 35 |
| 1 | Défaut si Autoprotection lorsque Désarmé | |
| 2 | Défaut si Autoprotection lorsqu'Armé en Partiel | |
| 3 | Retard de Fin d'Evénement | |
| 4 | Fin d'Evénement avec Délai de Fin d'Evénement | |
| 5 | Clé inhibée si Défaut d'Autoprotection | |
| 6 | Armement Total sans Retard de Transmission | |
| 7 | Retard de Fin d'Alarme | |
| 8 | Fin d'Alarme avec Délai de Fin d'Evénement | |
| 5 | Options 3 du Système | 35 |
| 1 | Pas de Sirène si Erreur de Sortie en Mode Total | |
| 2 | Test de Zone Silencieux | |
| 3 | Témoin Alarme indique Incendie Seul | |
| 4 | Tonalités d'Entrée/Sortie sur Haut-parleur | |
| 5 | Sélection de Partition | |
| 6 | Conformité EN 50131-1 | |
| 7 | Rétablissement Automatique des Zones Ejectées | |
| 8 | Sortie Sirène Inversée | |
| 36 | Supervisions | 36 |
| 1 | Sortie 1 Centrale Supervisée | |
| 2 | Sortie 2 Centrale Supervisée | |
| 3 | Sortie Sirène Supervisée | |
| 4 | Autoprotection Centrale Supervisée | |
| 5 | Fusible Auxiliaire Supervisé | |
| 6 | Batterie Supervisée | |
| 7 | Alimentation secteur Supervisée | |
| 8 | Ligne Téléphonique supervisée | |
| 37 | Entrée Auxiliaire | 36 |
| 1 | Inutilisée | |
| 1 | Autoprotection | |
| 2 | Rémament Déporté | |
| 3 | Contrôle de Ligne Téléphonique | |
| 4 | Agression Audible | |
| 38 | Options Diverses 1 | 37 |
| 1 | Bips Sirène en Armement /Désarmement Total | |
| 2 | Bips Sirène en Armement/Désarmement partiel | |
| 3 | Défaut 220V Sans Acquittement | |
| 4 | Ouvertures/Fermetures Désactivées en Partiel | |
| 5 | Temporisations Cross Zone en minutes | |
| 6 | Ejection Interdite si Partition Armée | |
| 7 | Zones Tempos avec Alarme en Sortie | |
| 8 | Test de Charge Batterie suivant Horaire 4 | |
| 39 | Options Diverses 2 | 37 |
| 1 | Sans Acquisition des Défauts | |
| 2 | Acquittement par Tous les Utilisateurs | |
| 3 | Désactiver Impression en Temps Réel | |
| 4 | Activer le Module Sirène et les options UK | |
| Menu | Fonction | Page |
| Programmation des Claviers | ||
| 40 | Options 1 des Claviers | 39 |
| ① Adressé sur Partition 1 | ||
| ② Adressé sur Partition 2 | ||
| ③ Adressé sur Partition 3 | ||
| ④ Adressé sur Partition 4 | ||
| ⑤ Affichage Permanent du Clavier | ||
| ⑥ Touche pour Réactivation de l'Affichage | ||
| ⑦ Affichage des Partitions | ||
| ⑧ Verrouillage Clavier | ||
| 41 | Options 2 des Claviers | 39 |
| ① Autoprotection si Code Erroné | ||
| ② Alarme Incendie Activée | ||
| ③ Alarme Médicale Activée | ||
| ④ Alarme Aggression Activée | ||
| ⑤ Alarme Agression Silencieuse | ||
| ⑥ Armement Rapide par Touche ARMER | ||
| ⑦ Désarmement Rapide par Touche DESARMER | ||
| ⑧ Ejection Rapide par Touche EJECTER | ||
| 42 | Options 3 des Claviers | 39 |
| ① Tonalité d'Alarme Incendie Activée | ||
| ② Tonalité d'Alarme Intrusion Activée | ||
| ③ Tonalité de Défaut Activée | ||
| ④ Tonalité d'Acceptation Activée | ||
| ⑤ Tonalité d'Erreur Activée | ||
| ⑥ Tonalité Carillon Activée | ||
| ⑦ Tonalité d'entrée Activée | ||
| ⑧ Tonalité de Sortie Activée | ||
| 43 | Options 4 des Claviers | 40 |
| ① Zones Clavier (RKP16 Plus & Premier LCD/LCDL) | ||
| ② Autoprotection du Clavier Désactivée | ||
| ③ Déplacement de 4 zones | ||
| ④ Déplacement de 8 zones | ||
| ⑤ Déplacement de 12 zones | ||
| Programmation Module d'Extension Déporté | ||
| 50 | Partitions | 41 |
| ① Adressé sur Partition 1 | ||
| ② Adressé sur Partition 2 | ||
| ③ Adressé sur Partition 3 | ||
| ④ Adressé sur Partition 4 | ||
| 51 | Tonalités | 41 |
| ① Tonalités d'alarme Incendie | ||
| ② Tonalité d'Alarme Intrusion Activée | ||
| ③ Tonalité de Défaut Activée | ||
| ④ Tonalité d'Acceptation Activée | ||
| ⑤ Tonalité d'Erreur Activée | ||
| ⑥ Tonalité Carillon Activée | ||
| ⑦ Tonalité d'entrée Activée | ||
| ⑧ Tonalité de Sortie Activée | ||
| 52 | Volume | 41 |
| Menu | Fonction | Page |
| ⑦③ | Restaurations en protocole Fast | 54 |
| ① | Transmet la restauration du canal 1 | |
| ② | Transmet la restauration du canal 2 | |
| ③ | Transmet la restauration du canal 3 | |
| ④ | Transmet la restauration du canal 4 | |
| ⑤ | Transmet la restauration du canal 5 | |
| ⑥ | Transmet la restauration du canal 6 | |
| ⑦ | Transmet la restauration du canal 7 | |
| ⑧ | Transmet la restauration du canal 8 | |
| ⑦④ | Ouvertures/Fermetures en Protocole Fast | 54 |
| ① | Ouverture/Fermeture transmise sur canal 1 | |
| ② | Ouverture/Fermeture transmise sur canal 2 | |
| ③ | Ouverture/Fermeture transmise sur canal 3 | |
| ④ | Ouverture/Fermeture transmise sur canal 4 | |
| ⑤ | Ouverture/Fermeture transmise sur canal 5 | |
| ⑥ | Ouverture/Fermeture transmise sur canal 6 | |
| ⑦ | Ouverture/Fermeture transmise sur canal 7 | |
| ⑧ | Ouverture/Fermeture transmise sur canal 8 | |
| ⑦⑤ | Numéro d'Annulation de l'Attente d'Appel | 54 |
| Téléchargement | ||
| ⑦⑥ | Menu de Téléchargement | 55 |
| ① | Options de Téléchargement: | |
| ① Téléchargement Contrôle | ||
| ② Contre-appel | ||
| ③ Double-appel | ||
| ④ Téléchargement Interdit si armé | ||
| ⑤ Téléchargement Interdit si armé en partiel | ||
| ① | Nombre de Tel PC de Téléchargement | |
| ② | Code de sécurité de Téléchargement | |
| ③ | Nombre de Tentatives d'Appel | |
| ④ | Nombre de Sonneries | |
| Programmation des Codes de Rapport | ||
| ⑦⑦ | Codes d'Alarmes et Fins d'Alarmes | 59 |
| ⑦⑧ | Codes d'Ejections et Fins d'Ejections | 59 |
| ⑦⑨ | Autres Codes | 59 |
| Programmation des Utilisateurs | ||
| ⑧⑩ | Codes d'Accès | 61 |
| ⑧⑪ | Options 1 de l'Utilisateur | 61 |
| ① | Accès Partition 1 | |
| ② | Accès Partition 2 | |
| ③ | Accès Partition 3 | |
| ④ | Accès Partition 4 | |
| ⑤ | Armement | |
| ⑥ | Ejection | |
| ⑦ | Désarmement | |
| ⑧ | Fonctions Utilisateurs | |
| Menu | Fonction | Page |
| 82 | Options 2 de l'Utilisateur | 61 |
| 1 Code Volatile | ||
| 2 Contrôle par Horaire 1 | ||
| 3 Transmission de l'Ouverture | ||
| 4 Transmission de la fermeture | ||
| 5 Contrainte | ||
| 6 Commande utiliser | ||
| 7 Agression/Feu global | ||
| 83 | Options 3 de l'Utilisateur | 62 |
| 1 Programmation Code Technicien | ||
| 2 Verrouillage MNV/Programmation Transmetteur | ||
| 3 Programmation Technicien | ||
| 4 Test Transmission | ||
| 5 Acquittement alarmes/Défauts | ||
| 6 Menu de Programmation Utilisateurs | ||
| 7 Programmation des Codes Utilisateurs | ||
| 8 Accès aux Partitions du Clavier Seulement | ||
| 94 | Libellé Utilisateur | 62 |
| 1 ., ? ! 1 @ " - & | 7 p q r s 7 P Q R S | |
| 2 a b c 2 A B C | 8 t u v 8 T U V | |
| 3 d e f 3 D E F | 9 w x y z 9 W X Y Z | |
| 4 g h l 4 G H I | 0 Espace 0 , # * | |
| 5 j k l 5 J K L | 4 Déplacement Gauche/Droite | |
| 6 m n o 7 M N O | Effacement | |
| Tests et Outils Système | ||
| 90 | Test de Zone | 64 |
| 91 | Test des Haut-parleurs et Sorties | 64 |
| 0 Test des Haut-parleurs | 2 Test du Flash | |
| 1 Test Sirène | 3 Test des Sorties | |
| 92 | Test de Transmission Manuel | 64 |
| 93 | Autoriser l'Accès à la Programmation | 64 |
| 94 | Appel Tél'échéancement | 64 |
| 95 | Programmation de l'Heure | 64 |
| 96 | Programmation de la Date | 64 |
| 97 | Programmation Bannière | 64 |
| 1 ., ? ! 1 @ " - & | 7 p q r s 7 P Q R S | |
| 2 a b c 2 A B C | 8 t u v 8 T U V | |
| 3 def 3 D E F | 9 w x y z 9 W X Y Z | |
| 4 g h l 4 G H I | 0 Espace 0 , # * | |
| 5 j k l 5 J K L | 4 Déplacement Gauche/Droite | |
| 6 m n o 7 M N O | Effacement | |
| 98 | Impression de l'Historique | 64 |
| Défauts Affichés sur Claviers LED | |
| Témoin | Défaut |
| 1 | Coupure d'alimentation |
| 2 | Ligne téléphonique en dérangement |
| 3 | Alarmé incendie |
| 4 | Autoprotection du boîtier et entrée auxiliaire : Appuyez sur ④ pour visualiser le type d'autoprotection / Auxiliaire, les tímoins 1 à 3 s'allument : Témoin 1 = Autoprotection du boîtier Témoin 2 = Autoprotection Auxiliaire Témoin 3 = Auxiliaire Aggression |
| 5 | Date et Heure déréglées |
| 6 | Autoprotection de Zone / Défaut de Zone Appuyez sur ⑥ pour visualiser le numéro de zone |
| 7 | Autoprotection du Clavier ou Clavier Enlevé Appuyez sur ⑦ pour visualiser le numéro du clavier |
| 8 | Défauts d'équipement Appuyez sur ⑧ pour visualiser le type de problème : Témoin 1 = Défaut sortie 1 Témoin 2 = Défaut sortie 2 Témoin 3 = Défaut sirène Témoin 4 = Défaut détecteur incendie 2 fils Témoin 5 = Défaut Fusible auxiliaire Témoin 6 = Défaut batterie Témoin 7 = Visite d'Entretien Requise/ Echec de Zone en Maintenance Témoin 8 = Défaut de transmission |
| Default Incendie | Défaut Détecteur de Fumée 2 fils |
| Dft Fusible Aux | Défaut Fusible Auxiliaire |
| Default Batterie | Défaut Batterie |
| Entretien Requis | Echec Test Temporisation de l'Entretien / Test silencieux sécurisé |
| Echec de Trans. | Défaut de Transmission |
| Fonctions Utilisateurs | |
| Entrez un Code Utilisateur ― ― ― ― suivi de | |
| Menu 0 | Réarmement Alarmes/Défauts |
| Menu 1 | Mémoire d'Alarme |
| Menu 2 | Visualiser/Acquitter les Défauts |
| Menu 3 | Réarmement par Code |
| Menu 4 | Activer/Désactiver le Carillon |
| Menu 5 | Changes son Propre Code |
| Menu 6 | Voir l'Historique (LCD Seulement) |
| Menu 7 | Interrompre la Transmission |
| Menu 9 | Programmation des Utilisateurs |
| Défauts Affichés sur Claviers LCD | |
| LCD | Défaut |
| Default 228U | Coupure d'alimentation |
| Default PTT | Ligne téléphonique en dérangement |
| Incendie 2films | Alarmé Incendie 2 films |
| AP Centrale/Rux. | Autoprotection du Boîtier |
| AP Auxiliaire | Autoprotection Auxiliaire |
| AP Alarme Auxi | Autoprotection Auxiliaire Aggression |
| Perte Date/Heure | Date ou Heure Dérégliées |
| AP Zone | Autoprotection de Zone/Défaut de Zone |
| AP Clavier | Autoprotection du clavier ou clavier enlevé |
| Default Sortie 1 | Défaut Sortie 1 |
| Default Sortie 2 | Défaut Sortie 2 |
| Default Sirene | Défaut Sirène |
Vue d'Ensemble du Système
Installation
Présentation de la Centrale
Installation des claviers et cartes d'extension
Raccordement des Zones
Sirènes, Transmetteur et sorties programmables
Mise en Service & Dépannage
Programmation de la Centrale d'Alarme
Programmation des Zones
Programmation des Partitions
Programmation Système
Programmation des Claviers
Programmation des Modules d'Extension
Programmation des Sorties
Programmation du Transmetteur
Programmation du téléchargement
Programmation des Codes de Rendez-vous
Programmation des Utilisateurs
Tests et Outils Système
Utilisations du Système d'Alarme
\section*{Caractéristiques}
Guide de Référence Rapide