UP-51MDP - Imprimante SONY - Notice d'utilisation et mode d'emploi gratuit
Retrouvez gratuitement la notice de l'appareil UP-51MDP SONY au format PDF.
| Type de produit | Imprimante thermique pour endoscopie |
| Caractéristiques techniques principales | Impression couleur, résolution d'impression de 300 dpi, vitesse d'impression rapide |
| Alimentation électrique | AC 100-240V, 50/60Hz |
| Dimensions approximatives | Dimensions : 230 mm x 300 mm x 100 mm |
| Poids | Environ 3,5 kg |
| Compatibilités | Compatible avec les systèmes d'endoscopie de la marque SONY |
| Type de batterie | Non applicable (fonctionne sur secteur) |
| Tension | 100-240V |
| Puissance | Max 60W |
| Fonctions principales | Impression de documents médicaux, impression de photos médicales |
| Entretien et nettoyage | Nettoyage régulier de la tête d'impression recommandé, utilisation de produits non abrasifs |
| Pièces détachées et réparabilité | Disponibilité de pièces de rechange auprès des distributeurs agréés SONY |
| Sécurité | Conforme aux normes de sécurité électrique, utilisation recommandée par des professionnels de la santé |
| Informations générales utiles | Garantie de 1 an, support technique disponible |
FOIRE AUX QUESTIONS - UP-51MDP SONY
Téléchargez la notice de votre Imprimante au format PDF gratuitement ! Retrouvez votre notice UP-51MDP - SONY et reprennez votre appareil électronique en main. Sur cette page sont publiés tous les documents nécessaires à l'utilisation de votre appareil UP-51MDP de la marque SONY.
MODE D'EMPLOI UP-51MDP SONY
Mode d'emploi Page 144
FR
Pour prévenir tout risque d'incendie ou d'électrocution, garder cet apparéil à l'abri de la pluie et de l'humidité.
Pour prévenir tout risque d'électrocution, ne pas ouvrir le boitantier. Confier l'entretien de cet apparéil exclusivement à un personnel qualifié.
CET APPAREIL DOIT ETRE RELIE À LA TERRE.
Pour UP-51MD/51MDU/51MDP
Symbole

Ce symbole indique la borne equipotentielle qui ramène les différentes parties d'un système à la même tension.

Ce symbole est destiné à attirer l'attention de l'utilisateur sur la présence d'instructions d'utilisation et de maintenance (réparation) importantes dans la documentation accompagnant l'appareil.
Pour les utilisateurs au Canada (pour UP-51MD/51MDU)
Cet apparéil a été homologué conformément à la norme CSA C22.2 No.601.1.
Instructions de sécurité importantes en vue d'une utilisation dans un environnement Médical (Pour UP-51MD/51MDU/51MDP)
- Tous les équipements raccordés à cet apparéil doivent être agréés suivant les normes IEC60601-1, IEC60950, IEC60065 ou les autres normes IEC/ISO applicables à ces équipements.
-
Si cet apparéil est utilisé conjointement avec d'autres équipements à proximé d'un patient*, ces équipements doivent être alimentés par un transformateur d'isolement ou raccordés à la mise à la terre du système par une borne de terre de protection sauf s'ils sont agrées suivant la norme IEC60601-1.
-
Proximé d'un patient

Pour les clients des États-Unis d'Amérique
Lorsque cet apparéil est utilisé sur du courant alternatif 220/240V, n'utilisez pas l' apparéil même (ou telquel) avant d'avoir pris les mesures nécessaires pour que le courant de fuite n'excède pas 300 A .
- Dans le cas d'une connexion à d'autres équipements, le courant de fuite peut augmenter.
- Cet apparéil génére, utilise et peut émettre des radiofréquences. S'il n'est pas installé et utilise conformément au mode d'emploi, il peut provoquer des interférences avec d'autres apparéils. Si cet apparéil génére des interférences (ce que l'on peut facilement contrôler en débranchant le cordon d'allmentation de l' apparéil), applique l'une des mesures solvantes : Installez cet apparéil à un autre endroit en tenant compte de l'autre équipement. Branchez cet apparéil et l'autre équipement sur des circuits d'alimentation différents. Consultez votre revendeur. (Suant les normes EN60601-1-2 et CISPR11, Classe B, Groupe 1.)
Attention
Lorsque vous éliminez l'appareil ou ses accessoires, vous doivent conformer aux dispositions légales applicables en la matière dans votre zone géographique ou dans votre pays ainsi qu'au règlement de l'hôpital en question.
| Introduction | A propos de ce mode d'emploi............147 Vue d'ensemble du système..........149 Configuration système.........150 |
| Opération | Avant l'impression............151 Chargement d'une cassette à ruban encreur............151 Chargement du papier d'impression............154 Sélection du signal d'entrée............156 Réalisation de tirages d'images pleine page............159 Réalisation de tirages avec le numéro de jeu d'utilisateur soushaïté............163 Réalisation de plusieurs copies de tirages identiques............165 Saisie d'une autre image pendant une impression............168 Variantes de tirages............170 Sélection du mode d'application............171 A propos de la mémoire............174 Réalisation d'un tirage à plusieurs images différentes en réduction............177 Réalisation d'un tirage de plusieurs images identiques en réduction............192 Réalisation d'un tirage avec une incrustation............194 Réalisation d'un tirage d'images en miroir............195 Réalisation de tirages avec une légende............197 Affichage du menu CAPTION............198 Saisie d'une légende............199 Suppression des images enregistrées dans la mémoire............206 Sélection de la fonction de la touche CLEAR............206 Suppression des images enregistrées dans la mémoire............208 A propos de l'affichage à l'écran............210 Suppression de l'affichage sur le moniteur video............210 Affichage du type et de la quantité restante de ruban encreur............211 |
| Installation et réglage | Accessoires fournis............213 Assemblage............214 Préparation de la télécommande............215 Raccordement............216 Raccordement pour la mémorisation d'images vidéo............216 Raccordement pour la visualisation des images à imprimer............217 Raccordement pour activer la commande à distance............218 (à suiviRE)Table des matières |
Installation et réglage
Configuration de l'imprimante 219
Compensation des signaux d'entrée 220
Harmonisation des couleurs du moniteur avec celles de l'imprimante 225
Réglage des couleurs des tirages 228
Changement du format d'impression/zone d'impression 236
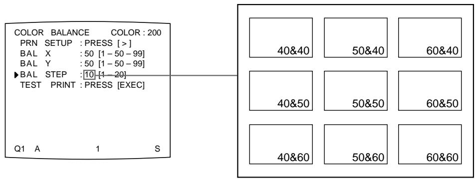
Réglage de l'équilibre des couleurs 240
Sélection du mode de fonctionnement pour les impressions automatiques 246
Réglage de la luminosité de la fenêtre d'affichage de l'imprimante 252
Selection de l'activation des bips de confirmation et d'erreur..... 254
Réglage du début en bauds pour la communication avec l'ordinateur 255
Selection du mode de laminage 256
Enregistrement d'un jeu d'utilisateur 258
Autres
Précautions 262
Sécurité 262
Installation 262
Avant de transporter l'imprimante 263
Nettoyage 264
Cassette à ruban encreur et papier d'impression 266
Specifications 267
Messages d'erreur/avertissement 271
Messages d'erreur 271
Messages d'ajretissement 272
En cas de bourrage du papier 273
Guide de dépannage 275
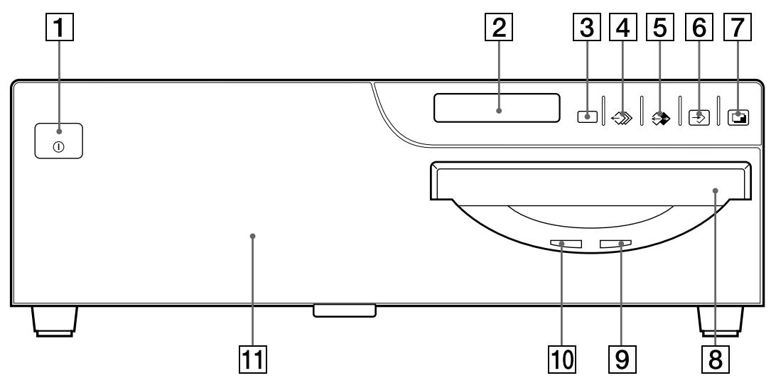
Emplacement et fonction des composants et des commandes 277
Panneau frontal 277
Panneau secondaire 278
Arriere 280
Fenetre d'affichage de l'imprimante et affichage du moniteur video 281
Affichage du moniteur 282
Index 284
A propos de ce mode d'emploi
Leprésent mode d'emploi couvre les imprimantes video cocleur suivantes de la gamme UP-50.
Toute différence de fonctionnement ou de paramètres entre les modèles susmentionnés est clairément expliquée dans leprésent mode d'emploi.
Structure du mode d'emploi
Ce manuel se compose de quatre chapitres. Cette section présente la structure du mode d'emploi.
Introduction
Description des fonctions et de la configuration système de l'imprimante video couleur.
Opération
Description de la procédure d'impression proprement dite après que tous les raccordements et réglages ont été effectuels conformément aux instructions du chapitre suivant. Ce chapitre vous explique comment réaliser les différents types d'impressions.
Installation et réglage
Description des raccordements et des réglages au moyen des menus affichés sur le moniter video et sur la fenêtre d'affichage de l'imprimante. Lorsque tous les raccordements et réglages auront été effectuels, il ne sera plus nécessaire de recommencer ces opérations durant les opérations d'impression normales. Ces opérations doivent cependant à nouveau être exécutées après une réinstallation ou si la qualité de l'image se dégrade ou encore si un réglage s'avère nécessaire à la suite d'un changement de péripérique. Cette section présente également l'utilisation de la télécommande de l'imprimante (non fournie).
Autres
Remarques concernant les précautions à prendre dans le cadre de l'utilisation de l'imprimante, les listes d'erreurs, les averissements et leur traitement ainsi que le guide de dépannage. Cette section fournit également des informations sur l'emplacement et la fonction des composants et des commandes ainsi que sur les messages et les écrans de menu servant à commander l'imprimante. Si vous rencontres des termes ou des paramètres qui ne vous sont pas familiers, consultez l'index à la fin du manuel.
Conventions utilisées
Renvois au texte
Vous rencontres tout au long de ce mode d'emploi une série de renvois à d'autres chapitres ou sections qui comportent des informations en rapport avec le sujet traité.
Remarque importante
Lisez attentivement les sections précédées de la mention Remarque. Elles portent sur divers points importants dont vous nevez tener compte pour exploiter correctement cette imprimante et éviter tout risque de dysfonctionnement.
Index
Utilisez l'index en plus de la table des matières pour partager les informations dont vous avez besoin au sujet de l'utilisation de cette imprimante.
Ecrans du moniteur
Certains écrans de moniteur et certaines fenêtres d'affichage illustrés dans le present mode d'emploi peuvent légèrement différer des écrans réellement affichés. Le fonctionnement de l'imprimante reste cependant identique à celui qui est expliqué dans le present mode d'emploi.
Les imprimantes videoe couleur de la série UP-50 ont ete conues pour saisir des images provenant d'appareils videoe tels qu'un magnétoscope et pour imprimer des images a haute résolution, que ce soit en 256 teintes ou en quadrichromie (300 ppp environ). Vous pouze réaliser differents types d'impressions. Vous pouze également ajouter une legende sur un tirage. Vous pouze commander l'exploitation de base de l'imprimante au moyen des touches et configurer l'imprimante interactivement via les menus affichés.
Impressions réalisables au moyen de cette imprimante
Impression pleine page d'une image (page 159)

Impression de deux images en réduction (page 177)

Impression de quatre images en réduction (page 177)

Impression de huit images en réduction (page 177)


Impression de seize images en réduction (page 177)

Impression d/images identiques (page 192)

Impression avec une incrustation (page 194)

Impression avec une légende (page 197)

SAMPLE 123
En plus des impressions ci-dessus de plusieurs images en réduction, vous pouvez effectuer une impression de plusieurs images en réduction avec des bords blancs. De plus, vous pouvez exécuter une impression d'une image en miroir dans laquelle l'image est returnée par rapport à son axe vertical.
Configuration système
Voici un exemple de configuration système intégrant cette imprimante.

Source video
Fournit l'entrée video en
vue de l'impression.
Raccordez-y une source video telle qu'un magnétoscope, un lecteur de videodisques ou tout autre appearil similaire.

Moniteur video
Affiche les images transmises par la source video (image source) et l'image à imprimer (image mémoire). Affiche également les menus de l'imprimante et les messages.
Lorsque le commutateur d'alimentation de l'imprimante est reglé sur la position "OFF", vous pouvez visualiser l'image de la source video.
Imprimante video couleur

La commande au pied (non fournie) permet de commander l'imprimante à distance.
La télécommande (non fournie) permit de commander l'imprimante à distance.
Cette section présente une description des opérations à exécuter avant de lancer une impression et après avoir installé le magasin à papier et le réceptacle à papier (voir la section "Assemblage", page 214) sur l'imprimante et procédé aux raccordements requisés (voir la section "Raccordement", page 216).
- Chargement d'une cassette à ruban encreur (voir ci-dessous)
- Chargement de papier (voir page 154)
- Sélection du signal d'entrée (voir page 156)
Une fois les opérations ci-dessus effectuees, il n'est plus nécessaire de les repeter pour les cycles d'impression routiniers. Ne les executez que lorsque cela s'avere absolument nécessaire.
Remarques
- Vous pouvez remplacer la cassette à ruban encreur ou charger du papier que l'imprimante soit hors ou sous tension. Toutefois, une mise hors tension de l'imprimante entraîne la suppression de l'image mémoire.
- Vous doivent utiliser la cassette à ruban encreur et le papier contenus dans le même ensemble sous forme d'une paire compatible. Avant de tenter de charger une cassette à ruban encreur ou du papier, assurez-vous que leur combinaison soit compatible.
- Utilisez uniquement les cassettes à ruban encreur et le papier conçus en vue d'une utilisation avec cette imprimante, faute de quoi l'imprimante risque de partager un dysfonctionnement. (Voir la section "Cassette à ruban encreur et papier d'impression", page 266.)
Chargement d'une cassette à ruban encreur
Pour pouvoir réaliser des tirages, vous devez installer une cassette à ruban encreur (un porte-ruban encreur doté d'un ruban encreur) et charger du papier.
Chargez un ruban encreur dans le porte-ruban encreur fourni, puis installez la cassette à ruban encreur dans le compartment du ruban de l'imprimante.
Remarques
- Lors de la première utilisation de l'imprimante, la tête thermique peut être décalée. Avant de charger la cassette à ruban encreur, mettez l'imprimante sous tension afin que la tête thermique se place en position correcte.
- Lors du transport de l'imprimante, retirez la cassette à ruban encreur.
- Conservez le porte-ruban encreur fourni même si le ruban est épuisé. Le porteruban encreur peut être réutilisé même si le ruban n'est pas réutilisable.
- Lors de l'utilisation du jeu d'impression couleur UPC-510, il est possible d'imprimer jusqu'à 200 tirages à l'aide d'un rouleau de ruban encreur. Meme si vous avez épuisé un jeu de 100 feuilles de papier, ne jetez pas le ruban encreur. Vous pouvez utiliser le ruban encreur pour l'autre jeu de papier.
- Lorsqu'un ruban encreur est complètement usé, remplacez-le. Le ruban encreur n'est pas réutilisable.
- Ne rembobjinez pas le ruban encreur pour une nouvelle utilisation.
- Ne touche pas le ruban encreur proprement dit et ne placez pas la cassette dans un endroit poussiereux. La presence de traces de doigts ou de poussière sur le ruban encreur entraine une impression imparfaite ou un dysfonctionnement de la tête.
- Utilisez la cassette à ruban encreur et le papier d'impression (fournis) uniquement pour vérifier le fonctionnement de l'imprimante.
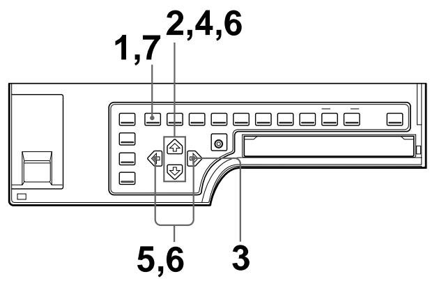
1 Ouvrez le panneau frontal en le tirant vers vous.

2 Retirez la cassette à ruban encreur en appuyant sur la touche EJECT.
La cassette à ruban encreur est éjectée.
Cette opération n'est pas requise lors de la première utilisation de l'imprimante.



Remarque
N'introduisez jamais les doigts dans le compartment du ruban encreur. La température de la tête thermique peut être très élevée et vous risquez de vous brûler si vous la touchez.

Si la cassette à ruban encreur ne peut être éjectée
Mettez successivement l'imprimante hors puis sous tension. Àpès quelques instants, appuyez sur la touche EJECT.
Remarque
Une mise hors tension de l'imprimante entraîne la perte de l'image mémoire.
Dans ce cas, capturez à nouveau l'image avant d'imprimer.
3 Dissociez le ruban encreur use du porte-ruban encreur.





① Retirez la bobine maintainant le ruban encreur.
② Retirez l'autre bobine.
4 Chargez le ruban encreur dans le porte-ruban encreur. Bobine maintainant le ruban encreur

Porte-ruban encreur



② Placez l'autre bobine dans la partie droite du porte-ruban.
③ Tournez les bobines du ruban encreur jusqu'à ce que la marque de position de départ apparaisse (voir l'illustration).
Chargez la bobine maintainant le ruban encreur dans la partie gauche du porte-ruban.
5 Tendez le ruban encreur.
Si le ruban n'est pas correctement tendu, il risque d'être endommagé lors de son insertion.

Marque de position de départ
Tournez les bobines alternatively jusqu'à ce que la marque de position de départ soit tournée vers le haut.
6 Introduisez fermement la cassette à ruban encreur jusqu'à ce qu'elle s'encliquette.
Confirmez que la cassette à ruban encreur est fermement insérée.
Si la cassette à ruban encreur ne s'enclenché qu'a moitié, arrêtez de l'insérer.
Vous utilisez peut être le mauvais porte-ruban encreur. Veillez à utiliser le porte-ruban encreur concu pour l'imprimante.

Si la cassette à ruban encreur ne peut être introduite
Mettez successivement l'imprimante hors puis sous tension. Introduisez ensuite à nouveau la cassette à ruban encreur.
7 Refermez le panneau frontal.

Remarques
Rangement des rubans encreurs
- Evitez de ranger les rubans encreur dans un endroit soumis à :
—destempératuresélevées;
—unehumiditéimportanta;
— de la poussière en excès ;
— au rayonnement direct du soleil. - Rangez les cassettes à ruban encreur partièlement utilisées dans leur emballage d'origine.
Si le ruban encreur se déchire
Réperez-le au moyen de bande adhésive transparente. L'utilisation de la partie restante du ruban ne devrait poser aucun problème.

Chargement du papier d'impression
Pour charger du papier, appliquez la procedure ci-dessous. Veillez à ne pas toucher la surface d'impression du papier.
Remarques
- Vous pouvez charger du papier que l'imprimante soit hors ou sous tension. Toutefois, une mise hors tension de l'imprimante entraîne la suppression de l'image mémoire.
- Utilisez uniquement le papier recommendé, faute de quoi l'imprimante risque de ne pas fonctionner correctement (bourrages papier, par exemple). De plus, n'utilisez pas le papier spécifique pour les imprimantes video couleur de la gamme UP-5000/5100 et UP-5500.
(Voir la section "Cassette à ruban encreur et papier d'impression", page 266.)
1 Ouvrez le panneau frontal en le tirant vers vous.
2 Poussez le magasin à papier. Le magasin à papier est éjecté.

3 Placez le papier dans le magasin, la surface d'impression vers le bas avec la feuille de protection.
Remarques
- Le magasin à papier peut accueillir jusqu'à 100 feuilles de papier. Si vous ajoutez du papier dans un magasin partiellement charge, veillez à ne pas dépasser la capacité totale du magasin. Un chargement excessif du magasin à papier risque d'entrainer un bourrage de l'imprimante.
- Chargez le papier d'impression de façon à ce qu'il soit parfaitement à plat dans le magasin. Si le papier est ondulé, il dépassera du magasin et risquera de ne pas été correctement entrainé. Déramez le papier avec les feuilles de protection avant de le placer dans le magasin. En cas de décalage de la position de l'impression, diminuez la quantité de papier dans le magasin.
- Ne placez pas différents types de papiers en même temps dans le magasin.

4 Réintroduisez le magasin à papier dans l'imprimante jusqu'à ce qu'il s'encliquette.

5 Refermez le panneau frontal.
Remarques
Manipulation du papier d'impression
Ne touche pas la surface d'impression. De la poussière ou des traces de doigs risquent d'entrainer des résultats d'impression insatisfaisants ou un dysfonctionnement de la tête d'impression. Manipuez le papier par la feuille de protection de la surface d'impression.
Rangement du papier d'impression
- Evitez de ranger le papier d'impression dans un endroit soumis à :
—destempératureselevées;
— une humidité importante ;
— de la poussière en excès ;
— au rayonnement direct du soleil.
- Rangez le papier non utilisé dans son emballage d'origine.
Sélection du signal d'entrée
Avant d'exécuter un tirage, Sélectionnez le signal d'entrée (le connecteur d'entrée via lequel le signal à imprimer est transmis -VIDEO, S-VIDEO ou RGB). Une fois le signal d'entrée sélectionné, ce réglage reste opérant jusqu'à ce que vous sélectionniez une autre source.
Les deux méthodes suivantes permettent de selectionner le signal d'entrée :
- Utilisation de la touche INPUT SELECT
- Dans le menu
Selection du signal d'entrée via la touche INPUT SELECT


1 Mettez le moniteur video et l'imprimante sous tension.
Une fois l'imprimante prete à fonctionner, le message suivant apparait.
Ecran du moniteur video

Fenêtre d'affichage de l'imprimante

2 Appuyez sur la touche INPUT SELECT.
Le signal d'entrée actuellément sélectionné apparait. Le signal sélectionné apparait en vert sur l'écran du moniteur video et est affché en toutes lettres dans la fenêtre d'affichage de l'imprimante.
Si vous n'effectuez aucune opération après avoir appuyé sur la touche INPUT SELECT, l'objet défini s'affiche pendant 3 secondes puis disparait.

INPUT SEL :VIDEO/sv/r
Le signal d'entrée actuellément selectionné est affiché en toutes lettres.
Le signal d'entrée actuellément seLECTIONné s'allume en vert et est affché en toutes lettres.
3 Sélectionnez le signal d'entrée souhaïte.
Appuyez plusieurs fois sur la touche INPUT SELECT pour afficher le signal d'entrée souhaité en vert ou jusqu'à ce que le signal d'entrée souhaité soit affché en toutes lettres sur la fenêtre d'affichage de l'imprimante.
A chaque fois que vous appuyez sur la touche INPUT SELECT, le signal d'entrée change dans l'ordre suivant : VIDEO S-VIDEO RGB VIDEO....
Le signal sélectionné disparait au bout de trois secondes.
| Signal source de l'image à imprimer | Ecran video et fenêtre d'affichage de l'imprimante (le signal d'entrée sélectionné est affché en toutes lettres) |
| Signal de l'équipment vidéo connecté au connecteur VIDEO INPUT | V → VIDEO |
| Signal de l'équipment vidéo connecté au connecteur S-VIDEO INPUT | SV → SVIDEO |
| Signal de l'équipment vidéo connecté au connecteur RGB/SYNC INPUT | R → RGB |
Confirmation du signal d'entrée actuellément sélectionné
Appuyez sur la touche INPUT SELECT. Le signal d'entrée actuellément sélectionné apparait en vert sur le moniteur video et est affché en toutes lettres dans la fenêtre d'affichage de l'imprimante pendant environ 3 secondes.
Remarque
Si vous appuyez sur la touche INPUT SELECT lorsque l'image mémoire (image stockée dans la mémoire) est affichée, l'image mémoire est remplaçée par l'image source (image envoyée par l'équipment source).
Selection du signal d'entrée sur le menu


1 Mettez le moniteur video et l'imprimante sous tension.
2 Appuyez sur la touche INPUT SETUP. Le menu INPUT SETUP apparait.
| INPUT SETUP COLOR:200 | |
| ▶/COL/LAY/PRN/IN/OUT/ | |
| INPUT SEL :VIDEO/SV/R | |
| HUE :0……… | |
| COLOR :0……… | |
| GAIN :0……… | |
| OFFSET :0……… | |
| AGC :OFF/ON | |
| Q1 A 1 S |
INPUT SETUP /c/1/p/IN/o/
3 Sélectionnez INPUT SEL en appuyant sur la touche ou .

INPUT SEL :
VIDEO/sv/r
Appuyez sur la touche ou jusqu'à ce que INPUT SEL apparaisse.
Placez le curseur sur INPUT SEL en appuyant sur la touche ou.
4 Sélectionnez le signal d'entrée souhaité en appuyant sur la touche ou .

INPUT SEL :VIDEO/sv/r
Affichez le signal d'entrée affiché en toutes lettres en appuyant sur la touche ou .
Allumez le signal d'entrée souhaite en vert en appuyant sur la touche ou . Le signal d'entrée seLECTIONné passée en vert et est affiché en toutes lettres.
5 Appuyez sur la touche INPUT SETUP. L'écran normal apparait.
Cette section explique comment réaliser des tirages d'images pleine page. Les opérations décrites ci-après constituent la procédure de base pour la réalisation de tirages.
Avant d'exécuter un tirage d'image pleine page
- Tous les raccordements doivent déjà avoir été réalisés (voir page 216).
Assurez-vous que la combinaison du ruban encreur et de papier d'impression utilisée soit compatible et qu'ils sont correctement charges (voir pages 151, 154 et 266). - Sélectionnez le signal d'entrée à utiliser pour la réalisation du tirage (voir page 156).
- Reglez l'imprimante en vue de l'enregistrement d'une image pleine page dans la mémoire (voir page 178).
- Sélectionnez la page mémoire appropriée (voir page 180).
- Confirmez la qualité couleur de l'impression (telle que le numéro LOAD COLOR) (page 228).


1 Mettez le moniteur video et l'imprimante sous tension.
2 Demarrez la source video pour afficher l'image source sur le moniteur video. Cette opération est executée à l'aide des commandes de l'appareil video faisant office de source.

à suivre →
3 Appuyez sur la touche CAPTURE au moment où l'image a imprimer apparait à l'écran.
L'image est saisie dans la mémoire. L'image mémoire est affichée sur l'écran. L'image qui s'affiche après cette-là, à savoir l'image source ou l'image mémoire, dépend du réglage effectué avec la fonction FUNCTION SETUP de l'imprimante (voir page 184).

Indique que l'image capturée en mémoire est affichée sur le moniteur.
Si I'image mémorisée est floue
Une image animée d'un mouvement rapide peut s'avérer floue à l'impression. Si cela se produit, changez le réglage MEMORY sur FIELD, puis imprimez à nouveau. Bien que le flou doit avoir été eliminé, la qualité d'impression finale sera légèrement alterée.
Sélectionnez le mode FIELD (champ) en appuyant sur la touche MEMORY FRM/FLD. (Voir la section "Sélection du mode de mémoire", page 175.)
Remarques
- Il est généralement recommendé de réaliser des impressions en mode FRAME (image). Pour confirmer le réglage du mode de mémoire, appuyez sur la touche MEMORY FRM/FLD. Le mode de mémoire actuellément sélectionné s'affiche en vert lumineux sur le moniteur video et est affché en toutes lettres dans la fenêtre d'affichage de l'imprimante pendant trois secondes, puis disparait.
- Vous pouvez uniquement modifier le mode de mémoire lors de la sélection de 1 (image pleine page), 2 (deux images en réduction) et 4 (quatre images en réduction).
- Le nombre de pages mémoire utilisables est fonction du mode de mémoire sélectionné (voir page 180).
Pour changer l'image mémoire
① Pour afficher l'image source lorsque l'image mémoire est affichée sur l'écran, appuyez sur la touche SOURCE/MEMORY.
② Appuyez sur la touche CAPTURE au moment où l'image à imprimer apparait. L' image précédente est remplacee par la nouvelle.
Remarque
Si vous mettez l'imprimante hors tension, l'image enregistrée dans la mémoire est perdue. Si cela se produit, enregistrrez à nouveau l'image dans la mémoire après avoir remis l'imprimante sous tension. Si aucune image n'est enregistrée dans la mémoire, l'imprimante n'executera pas d'impression même si vous appuyez sur la touche PRINT.
4 Appuyez sur la touche PRINT.
Le tirage est ejecté sur le plateau d'impression.
La durée de l'impression est fonction du type de papier et des réglages de l'imprimante.


Est modifie comme suit lors de l'impression :Début d'impression jaune magenta cyan fin d'impression La couleur en cours d'impression est affichée. Cette indication change au fur et a mesure du processus d'impression.
Remarques
- Ne mettez pas l'imprimante hors tension durant une impression.
Sinon, il se peut que le papier ne soit pas ejecté et reste coincide dans l'imprimante. - Ne tirez pas le papier du plateau d'impression avant la fin de l'impression.
- Ne laissez pas plus de 10 tirages sur le plateau d'impression. Ceci peut entraîner un bourrage de papier.
- Vous ne pouvez pas modifier le mode d'application de l'imprimante ou les réglages du menu WINDOW SETUP durant l'impression.
Pour arrêté l'impression
Lorsque vous réalisiez un tirage, vous ne pouvez pas arrêté l'impression à michemin. Attendez que le tirage soit éjecté sur le plateau d'impression.
Lors de la réalisation de plusieurs copies, réinitialisez la quantité de tirages sur 1 lorsque la première copie est en cours d'impression. (Voir la section “Réalisation de plusieurs copies de tirages identiques”, page 165.)
Si I'imprimante ne fonctionne pas
L'imprimante refuse d'imprimer un tirage dans les cas suivants :
- Un message d'erreur apparaît sur l'écran du moniteur et dans la fenêtre d'affichage de l'imprimante.
— Procedez de la façon décrite dans la section “Messages d'erreur/avertissement”, page 271.
- Aucune image n'est enregistrée dans la mémoire.
— Les données d'image enregistrées dans la mémoire sont perdues si vous mettez l'imprimante hors tension. Rénregistrez l'image dans la mémoire, puis appuyez sur la touche PRINT.
Pour réaliser un tirage à une vitesse élevée
Réglez PRN SPEED sur HIGH dans le menu PRINTER SETUP (voir page 172).
Pour visualiser une image dissimulée par un message sur l'écran
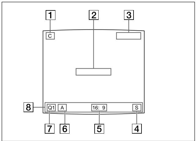
Vous pouvez supprimer le message affiché (tel que Q1, A, etc.) sur l'écran du moniteur video en appuyant sur la touche DISPLAY. Le message disparait de l'écran. Pour afficher un message à l'écran, appuyez de nouveau sur la touche DISPLAY (voir la section "Suppression de l'affichage sur le moniteur video", page 208). Vous pouvez également effacer les informations relatives au ruban encreur et au papier en appuyant sur la touche RIBBON REMAIN (voir la section "Affichage du type et de la quantité restante de ruban encreur", page 211).
Si une ligne noire apparait sur le tirage
Il arrive qu'une ligne noire apparaisse sur le tirage alors qu'elle n' apparait pas sur le moniteur video. Cette ligne noire peut etre eliminée du tirage (voir la section "Changement du format d'impression/zone d'impression", page 236).
Si la qualité couleur des tirages n'est pas satisfaisante
Vous pouvez obtenir une qualité d'impression satisfaisante pour les tirages en compensant pour le signal d'entrée ou en ajustant la qualité des couleurs des tirages. (Voir les sections "Compensation des signaux d'entrée", page 220, et "Réglage des couleurs des tirages", page 228).
Remarques
Rangement de vos tirages :
- Evitez de ranger les tirages dans un endroit soumis à des températures élevées, une humidité importante, des poussières en excès et au rayonnement direct du soleil.
- N'apposez pas de bande adhésive sur un tirage. De même, évitez de laisser une gomme en plastique sur un tirage ou demettre un tirage directement en contact avec des matérieliaux contenant des plastifiants (sous un sous-main, par exemple).
- Veillez à ce que les tirages ne soient jamais en contact avec de l'alcool ou d'autres solvants organiques volatiles.
Réalisation de tirages avec le nombre de jeu d'utilisateur souhaité
Vous pouvez enregistrer tous les paramètres de l'imprimante dans un jeu d'utilisateur. L'imprimante permet d'enregistrer trois jours de paramètres sous la forme User Set 1, 2 et 3. (Voir la section "Enregistrement d'un jeu d'utilisateur", page 258.)
En sélectionnant un nombre de jeu d'utilisateur donné, l'imprimante fonctionné selon les paramètres correspondants. Vous pouze modifier une partie des paramètres d'utilisateur sélectionnés et réaliser des tirages.
Remarque
Si vous modifiez le jeu d'utilisateur actuellement sélectionné, l'image stockée en mémoire est effacée.


1 Mettez le moniteur video et l'imprimante sous tension.
2 Demarrez la source video pour afficher l'image source sur le moniteur video. Cette opération est executée à l'aide des commandes de l'appareil video faisant office de source.
3 Appuyez sur la touche LOAD USER. Le jeu d'utilisateur actuellement selectionné apparait.

Le numero du jeu d'utilisateur actuellément selectionné s'allume en vert.

Le numero du jeu d'utilisateur actuellement selectionné est affché.
à suivre
4 Sélectionnez le numéro du jeu d'utilisateur.
Appuyez plusieurs fois sur la touche LOAD USER jusqu'à ce que le nombre du jeu d'utilisateur souhaité s'affiche en vert sur le moniteur video ou jusqu'à ce que le jeu d'utilisateur désiré apparaisse sur la fenêtre d'affichage de l'imprimante.
A chaque fois que vous appuyez sur la touche LOAD USER, le nombre du jeu d'utiliser change dans l'ordre suivant: 1 2 3 1 .
Le numero du jeu d'utilisateur selectionné disparaît au bout de trois secondes.

Changez le nombre de jeu d'utilisateur souhaité pour l'afficher en vert.

5 Appuyez sur la touche EXEC.
Le jeu d'utilisateur sélectionné à l' étape 4 est exécuté.
Durant l'exécution du jeu d'utilisateur sélectionné, le message suivant s'affiche.

Lorsque le nom de l'utilisateur est enregistré, il s'affiche.
6 Appuyez sur la touche CAPTURE au moment où l'image a imprimer apparait à l'écran.
L'imagestaisiedans lamémoire.
7 Appuyez sur la touche PRINT.
L'imprimante cree des tirages en fonction du jeu d'utilisateur selectionné à l'etape 4.
Réalisation de plusieurs copies de tirages identiques
Vospuvez imprimer jusqu'à 9 copies d'un même tirage.
Réglage du nombre de tirages
Appliquez l'une des deux méthodes suivantes pour définir le nombre de tirages.
- Utilisation de la touche PRINT QTY Vous ne pouvez pas diminuer le nombre de tirages.
- Dans le menu
Vous pouvez modifier le nombre de copies définir tout moment durant
l'impression.

Définition du nombre de copies à l'aide de la touche PRINT QTY
1 Appuyez sur la touche PRINT QTY.
L'écran suivant apparait.
Si vous n'executez aucune opération après avoir appuyé sur la touche PRINT QTY, le nombre de copies sélectionné apparait pendant 3 secondes, puis disparait.

Nombre de copies actuellément sélectionné
à suivre
2 Appuyez sur la touche PRINT QTY jusqu'à ce que le nombre youlu apparaisse.
Des pressions répetées sur la touche PRINT QTY augmentent le nombre jusqu'à 9, où il s'arrête.
Des pressions répetées sur la touche augmentent également le nombre jusqu'à 9, où il s'arrête.

Pour diminuier le nombre de copies
Lorsque l'écran de l'étape 1 est affché, appuyez sur la touche . A chaque fois que vous appuyez sur la touche , le nombre diminue et s'arrête à 1.
Définition du nombre de tirages dans le menu

1 Appuyez sur la touche MENU.
Le dernier menu consulté apparait.
2 Sélectionnez PRN en appuyant sur la touche ou . Le menu PRINTER SETUP apparait.

Allumez PRN en vert en appuyant sur la touche ou .

Affichez PRN en majuscules en appuyant sur la touche ou
3 Sélectionnez PRINT QTY en appuyant sur la touche ou .

Placez le curseur sur PRINT QTY en appuyant sur la touche ou

Appuyez sur la touche ou jusqu'à ce que PRINT QTY apparaisse.
4 Sélectionnez le nombre de copies souhaité en appuyant sur la touche ou .
| Réglage du nombre de copies | Touche |
| Pour augmenter | ✕ |
| Pour diminuer | ✕ |
5 Appuyez sur la touche MENU. L'écran normal apparait.
Si la réserve de papier s'épuise en cours d'impression
Chargez le papier d'impression dans le magasin et appuyez sur la touche PRINT. Néanmoins, la qualité d'impression revient à sa valeur originale lorsque l'impression est arrêtée.
Par exemple, la quantité de tirage est définir sur 5. Meme si le papier est épuisé après impression de trois copies, la quantité de tirage est définie à nouveau sur 5. Si vous poulez imprimer les copies restantes, définièsez la quantité d'impression sur 2 après chargement du papier (voir la section "Chargement du papier d'impression", page 154).
Saisie d'une autre imagependant une impression
Pendant une impression, vous pouvez saisir une autre image dans une autre page mémoire et elle sera imprimée lors que l'imprimante sera libre. Les pages mémoire dépendent du type de tirages et des réglages (voir page 180).

1 Sélectionnez la page mémoire voulue en appuyant sur la touche MEMORY PAGE.
Une pression sur la touche MEMORY PAGE commute la page mémoire.


Page mémoire actuellément sélectionnée.
Pages mémoire disponibles affichées en blanc.
2 Appuyez sur la touche CAPTURE au moment où l'image a imprimer apparait à l'écran.
3 Appuyez sur la touche PRINT. L'image saisie à l'étape 2 est placée dans la file d'attente. L'image est imprimée des que tous les travaux d'impression précédents ont été réalisés.

Page mémoire dont l'image a été placée dans la file d'attente d'impression (clignotement blanc sur le monitreur video)
Une fois l'impression terminée, la page mémoire s'affiche en blanc sur le monitreur video.
Remarque
Il n'est pas possible d'enregistrer une autre image dans une page mémoire dont une image a déjà été mise dans la file d'attente pour l'impression. Dans un tel cas, le message “PLEASE WAIT PRINTING MEMORY” apparait.
4 Pour placer une autre page mémoire dans la file d'attente, répétez les étapes 1, 2 et 3.
Vous pouvez enregistrer différents types d'images dans la mémoire et effectuer des variances de tirages à l'aide des images saisies dans la mémoire.
Variantes de tirages que l'imprimante peut produit
Vou puezrealiserlesvarantesde tiragesaudepartdesimagesenregistredes danslambda mémoire.
Impression pleine page d'une image
Impression de deux images en réduction
Impression de quatre images en réduction



Impression de huit images en réduction
Impression de seize images en réduction
Impression d'images identiques a)



Impression avec une légende

a) Vous pouvez réaliser des tirages de deux, quatre, huit ou seized images identiques en réduction.
Vouss pouvez réaliser un tirage de plusieurs images en réduction avec des bords blancs.
De plus, vous pouvez executer une impression en miroir d'images stockées en mémoire en les returnant par rapport à leur axe vertical.
Sélection du mode d'application
L'appareil permet de réaliser des tirages d'une image pleine page ainsi que de deux, quatre, huit ou seize images en réduction.
De plus, en réglant le mode d'application sur STANDARD ou DUPLICATE, vous pouvez effectuer un tirage de plusieurs images différentes ou identiques.
La première fois que vous utilisez l'imprimante, le mode d'application STANDARD pour tirages d'images pleine page est selectionné.
Selectionnez le mode d'application suivant le type de tirages à réaliser.
Remarque
La modification du mode d'application entraine la suppression des images conservées dans toutes les pages mémoire.

1 Appuyez sur la touche MENU.
Le dernier menu consulté apparait.
2 Sélectionnez PRN en appuyant sur la touche ou . Le menu PRINTER SETUP apparait.

Allumez PRN en vert en appuyant sur la touche ou .

Affichez PRN en majuscules en appuyant sur la touche ou .
a suivre
3 Sélectionnez PRN SPEED en appuyant sur la touche ou .

Placez le curseur sur PRN SPEED en appuyant sur la touche ou ou

L'ensemble pour impression couleur autolaminant UPC-540 permet de sélectionner la finition des tirages (voir la section "Sélection du mode de laminage", page 256).
4 Sélectionnez la vitesse d'impression (PRN SPEED) souhaïée en appuyant sur la touche ou .

Allumez la vitesse d'impression souhaitee en vert en appuyant sur la touche ou

Affichez la vitesse d'impression souhaitation en appuyant sur la touche ou
| Pour | PRN SPEED |
| Réaliser un tirage à la vitesse normale. | NORMAL |
| Réaliser un tirage à la vitesse rapide. | HIGH |
5 Sélectionnez SYSTEM en appuyant sur la touche ou .

Placez le curseur sur SYSTEM en appuyant sur la touche ou.

6 Appuyez sur la touche
Le menu SYSTEM SETUP apparait.

SYSTEM SETUP PRNSETUP[>]
7 Sélectionnez APPLI. en appuyant sur la touche ou .


Appuyez sur la touche ou jusqu'à ce que APPLI. apparaisse.
Placez le curseur sur APPLI. en appuyant sur la touche ou ou
8 Sélectionnez le mode d'application souhaité en appuyant sur la touche ou .

Allumez le mode souhaité en vert en appuyant sur la touche ou .

Affichez le mode souhaite en majuscules en appuyant sur la touche ou
| Mode d'application | Impression |
| STANDARD | Impression d'une image pleine page, de deux images différentes en réduction, de quatre images différentes en réduction, de huit images différentes en réduction et de seize images différentes en réduction |
| DUPLICATE | Impression d'une image pleine page, de deux images identiques en réduction, de quatre images identiques en réduction, de huit images identiques en réduction et de seized images identiques en réduction |
9 Sélectionnez PRN SETUP en appuyant sur la touche ou .
10 Appuyez sur la touche Le menu PRINTER SETUP apparait.
11 Appuyez sur la touche MENU. L'écran normal apparait.
A propos de la mémoire
Pour réaliser des tirages, il convient en premier lieu d'enregistrer l'image dans la mémoire.
Pour la saisie de l'image, vous avez deux possibilités d'utiliser la mémoire, à savoir le mode d'image et le mode de champ.
Mode d'image : Une image est saisie dans une mémoire.
Mode de champ : Une mémoire est divisée en deux et des images peuvent être saisies dans chacune des deux parties. Un sujet animé d'un mouvement rapide peut être imprimé avec moins de flou.
Dans leprésent manuel, une mémoire dans laquelle une image a été saisie est appelée "page mémoire".
Le nombre de pages mémoire utilisables dépend du type d'images en réduction sélectionné et du mode de mémoire.
Pour plus d'informations, reportez-vous à la section "Sélection de la page mémoire", page 180.
Remarque
Vous pouvez uniquementCHOISIR le mode de champ lors de la selection du tirage d'une image pleine page, de deux images en reduction et de quatre images en reduction.
En mode d'image
Moniteur video

L'image affichée dans le moniteur video est saisie dans la page mémoire A.
Un objet fixe peut être imprimé avec une grande résolution.
En mode de champ
Moniteur video

L'image affichée dans le moniteur video est saisie dans la page mémoire A1.
Impression
Un sujet animé d'un mouvement rapide peut être imprimé avec moins de flou.
Sélection du mode de mémoire
Remarque
Vous pouvez uniquementCHOISIR le mode de mémoire lors de la seLECTION du tirage d'une image pleine page, de deux images en réduction ou de quatre images en réduction.
Les deux méthodes suivantes permettent de sélectionner le mode de mémoire :
- Utilisation de la touche MEMORY FRM/FLD
- Dans le menu
Pour sélectionner le mode de mémoire via la touche MEMORY FRM/FLD

1 Appuyez sur la touche MEMORY FRM/FLD.
L'écran suivant apparait.
Si vous n'executez aucune opération après avoir appuyé sur la touche MEMORY FRM/FLD, le mode de mémoire actuellément sélectionné apparait pendant 3 secondes, puis disparait.

Le mode de mémoire actuellément sélectionné s'allume en vert.
MEMORY : FRAME / field
Le mode de mémoire actuellément sélectionné est affché en majuscules.
2 Sélectionnez le mode de mémoire souhaité en appuyant sur la touche MEMORY FRM/FLD.
Appuyez plusieurs fois sur la touche MEMORY FRM/FLD pour afficher le mode de mémoire en vert sur le moniteur video, ou jusqu'à ce que le mode de mémoire souhaité apparaisse en majuscules sur la fenêtre d'affichage de l'imprimante.
A chaque fois que vous appuyez sur la touche FRM/FLD, le mode de mémoire change.
FRAME (Image) : Nous vous conseillons, dans la mesure du possible, de réaliser vos impressions dans ce mode.
FIELD (Champ): Sélectionnéce ce mode pour réduire le flou lorsque vous imprimez une image animée d'un mouvement rapide.
Pour sélectionner le mode de mémoire sur le menu

1 Appuyez sur la touche MENU.
Le dernier menu consulté apparait.
2 Sélectionnez LAY en appuyant sur la touche ou . Le menu LAYOUT SETUP apparait.


Allumez LAY en vert en appuyant sur la touche ou .
3 Sélectionnez MEMORY en appuyant sur la touche ou .


Placez le curseur sur MEMORY en appuyant sur la touche ou.
Appuyez sur la touche ou jusqu'à ce que MEMORY apparaisse.
4 Sélectionnez le mode de mémoire souhaité en appuyant sur la touche ou .

Allumez le mode de mémoire souhaité en vert en appuyant sur la touche ou .

5 Appuyez sur la touche MENU. L'écran normal apparait.
Réalisation d'un tirage à plusieurs images différentes en réduction
Vouss pouvez enregistrer plusieurs images dans une page mémoire et réaliser une impression de ces images en réduction. Cette section explique comment réaliser une impression de plusieurs images en réduction.
Appliquez la procEDURE ci-dessous pour réaliser une impression de plusieurs images en réduction.
- Définition du mode d'application de l'imprimante sur STANDARD (page 173)
- Définition du nombre d'images en réduction (page 178)
- Sélection de la page mémoire (page 180)
- Sélection du mode de mémorisation des images dans la mémoire (page 182)
Sélection du nombre d'images réduites à enregistrer dans la mémoire
Les deux méthodes suivantes permettent de seLECTIONner le mode de mémoire :
- Utilisation de la touche MULTI PICTURE
- Dans le menu
Pour sélectionner le type d'images réduites souhaité à enregistrer dans la mémoire via la touche MULTI PICTURE

1 Appuyez sur la touche MULTI PICTURE.
L'écran suivant apparait.
Si vous n'effectuez aucune opération après avoir appuyé sur la touche MULTI PICTURE, le réglage courant s'affiche pendant 3 secondes puis disparait.

Le type d'images réduites actuellément sélectionné à enregistrer dans la mémoire est allumé en vert.

Le type d'images réduites actuellesment sélectionné à enregistrer dans la mémoire est affché.
2 Sélectionnez le type d'images réduites à enregistrer dans la mémoire en appuyant sur la touche MULTI PICTURE.
Appuyez plusieurs fois sur la touche MULTI PICTURE pour afficher en vert sur le moniteur video le type d'images réduites souhaïte à enregistrer dans la mémoire, ou jusqu'à ce que ce dernier apparaisse dans la fenêtre d'affichage de l'imprimante.
A chaque fois que vous appuyez sur la touche MULTI PICTURE, le type d'impression d'images réduites change de 1 à 2, 4, 8, 16, etc.
| Type | Nombre d'images réduites |
| 1 | 1 (image pleine page) |
| 2 | 2 (deux images réduites) |
| 4 | 4 (quatre images réduites) |
| 8 | 8 (huit images réduites) |
| 16 | 16 (seize images réduites) |
L'écran revient à son état normal après quelques secondes.
Pour sélectionner dans le menu le type d'images réduites à enregistrer dans la mémoire

1 Appuyez sur la touche MENU.
Le dernier menu consulté apparait.
2 Sélectionnez LAY en appuyant sur la touche ou . Le menu LAYOUT SETUP apparait.

Allumez LAY en vert en appuyant sur la touche ou .

3 Sélectionnez MULTI_PIX en appuyant sur la touche ou .

Placez le curseur sur MULTI_PIX en appuyant sur la touche 出 ou 出 .

Appuyez sur la touche ou jusqu'à ce que MULTI_PIX apparaisse.
à suivre
4 Sélectionnez le type d'images réduites souhaité à enregistrer dans la mémoire en appuyant sur la touche ou .

Allumez en vert le type d'images réduites souhaité à enregistrer dans la mémoire en appuyant sur la touche ou .

5 Appuyez sur la touche MENU. L'écran normal apparait.
Sélection de la page mémoire
La page mémoire utilisable est fonction du type d'images réduites à enregistrer dans la mémoire et du mode de mémoire.
Pour UP-50/51MD/51MDP
| Mode d'application | Type d'images réduites à enregistrer dans la mémoire | Page mémoire utilisable | |
| FRAME | FIELD | ||
| STANDARD | Image pleine page | A, B, C, D, E, F, G, H | A1, A2, B1, B2, C1, C2, D1, D2, E1, E2, F1, F2, G1, G2, H1, H2 |
| Deux images réduites | A, B, C, D | A1, A2, B1, B2, C1, C2, D1, D2 | |
| Quatre images réduites | A, B | A1, A2, B1, B2 | |
| Huit images réduites | A, B, C, D | — | |
| Seize images réduites | A, B | — | |
| DuplicATE | Tous les types (1, 2, 4, 8, 16) | A, B, C, D, E, F, G, H | A1, A2, B1, B2, C1, C2, D1, D2, E1, E2, F1, F2, G1, G2, H1, H2 |
Pour UP-51MDU
| Mode d'application | Type d'images réduites à enregistrer dans la mémoire | Page mémoire utilisable | |
| FRAME | FIELD | ||
| STANDARD | Image pleine page | A, B, C, D | A1, A2, B1, B2, C1, C2, D1, D2 |
| Deux images réduites | A, B | A1, A2, B1, B2 | |
| Quatre images réduites | A | A1, A2 | |
| Huit images réduites | A, B | — | |
| Seize images réduites | A | — | |
| DUPLICATE | Tous les types (1, 2, 4, 8, 16) | A, B, C, D | A1, A2, B1, B2, C1, C2, D1, D2 |
Pour selectionner la page mémoire

Appuyez sur la touche MEMORY PAGE.

Appuyez plusieurs fois sur la touche
MEMORY PAGE pour afficher la page
mémoire souhaitée.
Sélection du mode d'enregistrement des images
Vouss拨出选票间,commeenrregirresimdeusus PRINTERSETUPetFUNCTIONSETUP.
- Mémorisation uniquement de l'image affichée sur l'écran du moniteur video ou mémorisation séquentielle d'images dans toutes les pages mémoire à des intervalles réguliers.
- Choix de l'image affichée sur l'écran du moniteur video après saisie de l'image, de l'image mémoire ou de l'image source.

1 Appuyez sur la touche MENU.
Le dernier menu consulté apparait.
2 Sélectionnez PRN en appuyant sur la touche ou . Le menu PRINTER SETUP apparait.

Allumez PRN en vert en appuyant sur la touche ou .

Lors de la sélection du type d'images réduites à imprimer, passez à l'étape 3.
Lors de la sélection du type d'image pleine page à imprimer, passez à l'étape 5.
3 Sélectionnez INTERVAL en appuyant sur la touche ou .

Placez le curseur sur INTERVAL en appuyant sur la touche ou.

4 Sélectionnez la méthode de saisie des images souhaïée en appuyant sur la touche ou .

Faites passez en vert le réglage souhaité en appuyant sur la touche ou .

Affichez le réglage en majuscules en appuyant sur la touche ou .
| Si vous sélectionnez | Réglage |
| Mémoriser uniquement l'image affichée sur l'écran du moniteur video en appuyant sur la touche CAPTURE. | OFF |
| Mémoriser séquentiellement des images dans toutes les positions d'une page mémoire à des intervalles réguliers en appuyant sur la touche CAPTURE. | ON |
5 Sélectionnez FUNCTION en appuyant sur la touche ou

Placez le curseur sur FUNCTION en appuyant sur la touche ou

Appuyez sur la touche ou jusqu'à ce que FUNCTION apparaisse.
6 Appuyez sur la touche Le menu FUNCTION SETUP apparait.
| FUNCTION SETUP COLOR : 200 | ||
| ▶PRN SETUP : PRESS [>] | ||
| AUTO LIVE : OFF / ON | ||
| IMMED. CAP : OFF / ON | ||
| RM2 FUNC : / C&PRINT / | ||
| RM3A FUNC : / PRINT&PAGE | ||
| RM3B FUNC : / BACK -SP / | ||
| RM3C FUNC : / CAP/SRC / | ||
| RM3E FUNC : / GRAB / | ||
| CLEAR : ALL / | ||
| Q1 A 1 S |

a suivre
7 Sélectionnez AUTO LIVE en appuyant sur la touche ou .

Placez le curseur sur AUTO LIVE en appuyant sur la touche ou.

Appuyez sur la touche ou jusqu'à ce que AUTO LIVE.
8 Sélectionnez l'image à afficher sur le monitreur video, une fois l'image enregistrée, en appuyant sur la touche ou .

Faites passez en vert le réglage souhaité en appuyant sur la touche ou .

Affichez le réglage en majuscules en appuyant sur la touche ou
| Si | Réglage |
| L'image enregistrée dans la mémoire apparait juste après avoir été saisie par l'imprimante et l'image mémoire reste sur l'écran du moniteur video. | OFF |
| L'image enregistrée dans la mémoire apparait juste après avoir été saisie par l'imprimante et, au bout de quelques secondes, la mémoire source apparait, chaque fois que vous appuyez sur la touche CAPTURE. | ON |
9 Appuyez sur la touche MENU.
L'écran normal apparait.
Pour revenir au menu PRINTER SETUP
A l' étape 9, placez le curseur sur PRINTER SETUP et appuyez sur la touche . Le menu PRINTER SETUP apparait à nouveau.
Réalisation d'un tirage à partir de plusieurs images réduites
Cette sous-section explique comment réaliser des tirages de plusieurs images réduites. A titre d'exemple, nous expliquons comment réaliser un tirage de quatre images en réduction.
Avant de réaliser le tirage de quatre images en réduction
- Confirmez la qualité couleur de l'impression (telle que numero LOAD COLOR) (page 228).
- Sélectionnez le type d'impression de quatre images en réduction à enregistrer dans la mémoire (voir page 178).
- Sélectionnez la page mémoire appropriée (voir page 180).
- Définissez le mode de saisie des images dans la page mémoire et Sélectionnement z' image qui apparaître une fois l'image enregistrée dans la mémoire, l'image mémoire ou l'image source (voir page 182).
- Décidez si des bords blancs doivent être ajoutés (voir page 191).
Vous pouvez spécifique si des bords blancs sont ajoutés avant ou après la saisie des quatre images réduites dans la mémoire.


Touches , et
1 Demarrez la source video.
Cette opération est executée à l'aide des commandes de l'appareil video faisant office de source.
Clignote en vert pour indiquer qu'une image sera mémorisée ici.
La page mémoire dans laquelle les quatre images en réduction sont enregistrées.

1: Indique qu'une image sera enregistrée ici.
à suivre
2 Appuyez sur la touche CAPTURE au moment où l'image a imprimer apparait à l'écran.
L'image a été enregistrée sous l'étoile (*) qui clignoit en vert sur l'écran du moniteur video ou sous le numéro de position indiqué dans la fenêtre d'affichage de l'imprimante à l'étape 1.
L'étoile clignotant en vert (servant de curseur) sur le moniteur se déplace sur la position suivante et le numéro indiqué dans la fenêtre d'affichage de l'imprimante augmente d'une unité.


A ce stade, l'image enregistrée dans la mémoire est affichée sur l'écran du moniteur video. L'image à afficher après quelques secondes dépend cependant du réglage de AUTO LIVE dans le menu FUNCTION SETUP (voir page 184). Lorsque INTERVAL est régé sur ON dans le menu PRINTER SETUP, l'image est automatiquement enregistrée sequentially sur quatre positions à des intervalles réguliers. Dans ce cas, passez à l'étape 5.
Lorsque l'image source est affichée à la position où l'image suivant doit être enregistrée, passez à l'étape 4.
3 Appuyez sur la touche SOURCE/MEMORY.
L'image source apparait sur l'écran du moniteur video.
4 Répétez les étapes 2 et 3 jusqu'à ce que vous ayez saisi quatre images si l'image mémoire reste sur l'écran du moniteur video.
Répétez l' étape 2 jusqu'à ce que vous ayez enregistré en mémoire quatre images lorsque l' image source apparait sur l'écran du moniteur video au prochain endroit où l' image doit être capturée.
Pour remplaçer une image enregistrée
Lorsque INTERVAL est définir sur OFF dans le menu PRINTER SETUP, vous pouvez remplaçer une image enregistrée.
Exemple: Si vous voulez changer l'image enregistrée à la troisième position.
① Sélectionnez la troisième position, dont vous poulez replacer l'image, en appuyant sur la touche , , ou .
Une pression sur la touche , , ou déplace le curseur d'une position, verticalément ou horizontallement.

Appuyez sur la touche , ou jusqu'à ce que le troisième Curseur se mette à clignoter.

② Affichez l'image source sur le moniteur video.
③ Appuyez sur la touche CAPTURE au moment où l'image a imprimer apparait.
L' image précédemment mémorisée à cet endroit est remplacée par la nouvelle image enregistrée.
Pour sauter une image précédemment mémorisée
Si une image a déjà été的记忆é, l'image précédement saisie peut être remplaçée en appuyant sur la touche CAPTURE.
Sautez l'image correspondante en appuyant sur la touche , , ou
5 Appuyez sur la touche PRINT.
Les quatre images réduites sont imprimées sur une feuille de papier. L'association de bords blancs est fonction du réglage de l'options SEPARATE du menu LAYOUT SETUP (voir page 191).
Si le tirage est flou
Lorsque vous réaliserez le tirage d'une image pleine page ou de deux ou de quatre images réduites enregistrées en mémoire en mode FRAME (image), les images sur l'impression risquent d'être floues. Si cela se produit, changez le réglage MEMORY sur FIELD, puis imprimez à nouveau. Bien que le flou doit avoir été éliminé, la qualité d'impression finale sera légèrement alterée.
Sélectionnez le mode FIELD (champ) en appuyant sur la touche MEMORY FRM/FLD. (Voir la section “Sélection du mode de mémoire”, page 175.)

Remarques
- Cette fonction est uniquement disponible lorsque le type d'une image pleine page, de deux ou de quatre images réduites saisies en mémoire est sélectionné.
- Il est généralement recommandé de réaliser des impressions en mode FRAME (image). Pour confirmer le réglage du mode de mémoire, appuyez sur la touche MEMORY FRM/FLD. Le mode de mémoire actuellément sélectionné apparait pendant trois secondes, puis disparait.
Pour confirmer si les images enregistrées sont floues sur le monieur video
Voussoupiezverifier sur le moniteur video si l'image pleine page,ou les deux ou les quatre images réduites enregistrées en mémoire sont flues.
Lorsque vous sélectionnez Image pleine page : Vous pouvez vérifier si l'image enregistrée est floue en affichtant l'image mémoire sur le moniteur video.
Lorsque vous sélectionnez deux ou quatre images réduites à enregistrer :
Appuyez sur la touche MOTION CHECK pour régler la fonction MOTION CHECK sur ON. Vous pouvez vérifier si les images réduites enregistrées dans la mémoire apparaisent floues sur le moniteur video. Dans ce cas, l'image sur le moniteur video sera légèrement alterée.
Remarque
La fonction MOTION CHECK est uniquement disponible pour éliminer le flou des images affichées sur le moniteur video. Pour éliminer le flou du tirage, réglez le mode de mémoire sur FIELD. (Voir la section "Si le tirage est flou", cette page.)
Pour régler la fonction MOTION CHECK à l'aide de la touche MOTION CHECK

1,2
1 Appuyez sur la touche MOTION CHECK.
Si vous n'effectuez aucune opération après avoir appuyé sur le bouton MOTION CHECK, le paramètre sélectionné est affchépendant 3 secondes puis disparait.

Le paramètre actuellément seLECTIONné s'allume en vert.

Le paramètre actuellément sélectionné est affiché en majuscules.
2 Sélectionnez le réglage souhaité en appuyant sur le bouton MOTION CHECK. Appuyez plusieurs fois sur la touche MOTION CHECK pour afficher le paramètre souhaité en vert sur le moniteur video, ou jusqu'à ce que le paramètre souhaité apparaisse en majuscules sur la fenêtre d'affichage de l'imprimante.
A chaque fois que vous appuyez sur la touche MOTION CHECK, le paramètre change.
| Pour sélectionner | Réglage |
| L'affichage de lettres ou d'images détaillées sur le monitour video. | OFF |
| La confirmation du flou de deux ou quatre images réduites enregistrées en mémoire. | ON |
L'écran revient à son état normal après quelques secondes.
Remarque
Même si vous modifiez le réglage de la fonction MOTION CHECK, la qualité du tirage n'est pas affectée.
Pour sélectionner le réglage sur le menu

1 Appuyez sur la touche MENU. Le dernier menu consulté apparait.
2 Sélectionnez PRN en appuyant sur la touche ou . Le menu PRINTER SETUP apparait.


Allumez PRN en vert en appuyant sur la touche ou .
3 Sélectionnez MOTION CHK en appuyant sur la touche ou .


Placez le curseur sur MOTION CHK en appuyant sur la touche 日 ou 日
4 Sélectionnez le réglage souhaité en appuyant sur la touche ou .


Allumez le réglage souhaité en vert en appuyant sur la touche ou .
5 Appuyez sur la touche MENU. L'écran normal apparait.
Réalisation d'un tirage avec des bords blancs
L'appareil permet d'imprimer les images avec des bords blancs.

1 Appuyez sur la touche MENU.
Le dernier menu consulté apparait.
2 Sélectionnez LAY en appuyant sur la touche ou . Le menu LAYOUT SETUP apparait.

Allumez LAY en vert en appuyant sur la touche ou .

Affichez LAY en majuscules en appuyant sur la touche ou .
3 Sélectionnez SEPARATE en appuyant sur la touche ou .

Placez le curseur sur SEPARATE en appuyant sur la touche ou.

Appuyez sur la touche ou jusqu'à ce que SEPARATE apparaisse.
à suivre →
4 Sécífiez l'impression des images avec des bords blancs en appuyant sur la touche ou .

Commutez le réglage souhaïte sur le vert en appuyant sur la touche ou .

Affichez le réglage en majuscules en appuyant sur la touche ou
| Si vous sélectionnez | Réglage |
| L'impression des images sans bords blancs | OFF |
| L'impression des images avec bords blancs | ON |
5 Appuyez sur la touche MENU. L'écran normal apparait.
Réalisation d'un tirage de plusieurs images identiques en réduction
Vous pouvez réaliser un tirage d'images identiques en réduction.
Avant de réaliser le tirage d'images identiques en réduction
- Reglez le mode d'application de l'imprimante sur DuplicatedATE (voir page 173).
- Sélectionnez le type d'images identiques en réduction à enregistrer dans la mémoire (voir page 178).
- Sélectionnez la page mémoire appropriée (voir page 180).
- Décidez si des bords blancs doivent être ajoutés (voir page 191).
Vous pouvez spécifique si des bords blancs sont ajoutés avant ou après la saisie des quatre images réduites dans la mémoire.

1 Demarrez la source video.
Cette opération est executée à l'aide des commandes de l'appareil video faisant office de source.

2 Appuyez sur la touche CAPTURE au moment où l'image a imprimer apparait à l'écran.
L' image enregistrée dans la mémoire s'affiche en plein écran. (L' image est affichée à sa taille entière.)
Pour changer l'image dans la mémoire
① Démarrez la source video.
② Appuyez sur la touche CAPTURE au moment où l'image a imprimer apparait.
L'image précédemment mémorisée est remplacede par la nouvelle image enregistrée.
3 Appuyez sur la touche PRINT.
Les images réduites identiques sont imprimées sur une feuille de papier.
Réalisation d'un tirage avec une incrustation
Vous pouvez réaliser des tirages avec une incrustation constituée par une image réduite.
Les huit ou seized images réduites à enregistrer sont utilisées pour decide de l'image à insérer sur l' image pleine page. Toutefois, la position et la taille des images réduites à insérer sont celles de quatre images réduites.


1 Affichez l'image pleine page enregistrée en mémoire en appuyant sur la touche SOURCE/MEMORY. Ou enregistrrez l'image pleine page dans la mémoire. (Exécutez les étapes 1 à 3 de la procédure “Réalisation de tirages d'images pleine page”, page 159.)
2 Appuyez plusieurs fois sur la touche MULTI PICTURE jusqu'à ce que le type 8 ou 16 (sans bords blancs et en mode d'application d'imprimante STANDARD) soit sélectionné.
(Voir la section "Sélection du nombre d'images réduites à enregistrer dans la mémoire", page 178.)
3 Mémorisez l'image à incruster.
① Sélectionnéz la position où insérer l'image réduite en appuyant sur la touche , , ou .
Exemple: Pour insérer l'image dans la position inférieure gauche
Si vous sélectionné 8 à l'étape 2

Placez le curseur (clignant) sur cette position en appuyant sur la touche , ou


Image affichée après sélection de la touche CAPTURE à l'étape ②.
Si you selectionnez 16 à l'etape 2

Placez le curseur (clignant) sur cette position en appuyant sur la touche , , ou


Image affichée
àpres sélection de la touche CAPTURE à l' étape ②.
② Appuyez sur la touche CAPTURE au moment où l'image à incruster apparait.
L'image à incruster est enregistrée à la position sélectionnée à l'étape ①.
4 Appuyez sur la touche MULTI PICTURE pour réinitialiser l'imprimante sur le type d'image pleine page à enregistrer.
L'image pleine page contenant une incrustation s'affiche sur le moniteur video.
5 Appuyez sur la touche PRINT.
L'image contenant une incrustation est imprimée.
Réalisation d'un tirage d'images en miroir
Vous pouvez configurer l'imprimante de sorte que les images en mémoire soient retournées autour de leur axe vertical (images en miroir) et réaliser un tirage des images en miroir.

2,4
1 Appuyez sur la touche MENU.
Le dernier menu consulté apparait.
2 Sélectionnez LAY en appuyant sur la touche ou .
Le menu LAYOUT SETUP apparait.
Commutez LAY sur le vert en
appuyant sur la touche ou
LAYOUT SETUP
/c/LAY/p/i/o/
Affichez LAY en majuscules en
appuyant sur la touche ou
a suivre
3 Sélectionnez MIRROR en appuyant sur la touche ou .

Placez le curseur sur MIRROR en appuyant sur la touche ou.

Appuyez sur la touche ou jusqu'à ce que MIRROR apparaisse.
4 Spécifiez si les images saisies doivent être returnées ou non.

Faites passez en vert le réglage souhaité en appuyant sur la touche ou .

| Si vous sélectionnez | Réglage |
| L'impression des images dans le sens normal. | OFF |
| La rotation des images par rapport à l'axe vertical. | MIRROR |
5 Appuyez sur la touche MENU.
L'écran normal apparait.
Remarque
Meme si vous reglez MIRROR sur MIRROR, une légende entrée dans la fenêtre CAPTION est imprimée dans le sens normal.
Voussouspoucezajouturelégende,telle que desdonnéesouuncommentaire,àun tirage sous l'image.
Vous pouvez entrer jusqu'à 80 caractères. Lors de l'utilisation de l'ordinateur via l'interface RS-232C, vous pouze saisir jusqu'à 160 caractères sur deux lignes.
A propos du menu CAPTION
Les légendes sont saisies via le menu CAPTION. Vous pouvez introduire une légende dans tout mode d'application de l'imprimante et réaliser un tirage avec une légende.
Une brève explication de chaque paramètre du menu CAPTION estprésentée ci-dessous.

Vous pouvez utiliser des symboles et des mots pour introduire une légende
| Affichage dans le menu CAPTION | Fonction |
| INS | Insère un caractètre sans supprimer celui mis en évidence. |
| DEL | Supprime le caractètre mis en évidence et ceux situés en arrêté reculent d'une position. |
| SP | Place un espace à la position du caractètre mis en évidence afin d'effacer celui-ci et de ne laisser qu'un espace. Un espace subsiste. |
| OFF | Sélectionne l'impression sans légende. |
| ON | Sélectionne l'impression avec légende. |
| EXIT | Retourne du menu CAPTION au menu LAYOUT SETUP. |
| SHIFT | Sélectionne les lettres majuscules ou minuscules. |
Affichage du menu CAPTION
Les deux méthodes suivantes permettent d'afficher le menu CAPTION :
- Utilisation de la touche CAPTION INPUT
- Dans le menu

Appuyez sur la touche CAPTION INPUT.
Le menu CAPTION s'affiche.


Pour afficher le menu CAPTION à partir du menu LAYOUT SETUP
Placez le curseur sur CAPTION dans le menu LAYOUT SETUP en appuyant sur la touche ou , puis appuyez sur la touche .
Le menu CAPTION s'affiche.
Saisie d'une légende
Introduisez une légende selon la procédure suivante. Le réglage reste effectif jusqu'à ce que vous introduisiez un nouveau réglage - même si vous mettez l'imprimante hors tension.
Remarques
- Si vous mettez l'imprimante hors tension sans revenir au menu LAYOUT SETUP ou à l'écran normal après avoir saisi les caractères dans le menu CAPTION, les caractères introduits seront perdus.
- En cours d'impression, vous ne pouvez pas introduire ou modifier de légende dans le menu CAPTION.

1 Appuyez sur la touche CAPTION INPUT. Le menu CAPTION s'affiche.
2 PlAcez le curseur (la ligne allumée en vert) à l'endetroit de la zone d'affichage des caractères ou introduire le caractère.
Pour déplacer le curseur
① Sélectionnez la flèche correspondant au sens dans lequel déplacer le curseur vert dans la zone d'affichage des caractères en appuyant sur la touche , ou .
② Appuyez sur la touche EXEC.
Chaque fois que vous appuyez sur la touche EXEC, le curseur se déplace d'une position dans le sens sélectionné.
Exemple : Déplacez le curseur de deux positions vers la gauche.
Lecurseur est actuellément positionné ici (éclairage vert).

① Mettez en évidence en vert la touche.

② Appuyez deux fois sur la touche EXEC.
Le curseur clignotant se déplace à cette position.



Le curseur clignotant se déplace à cette position.
Remarque
Si OFF est affché, le mode de saisie CAPTION est désactivé. Vous ne pouvez donc pas ajouter de légende aux tirages (voir la section “Réalisation de tirages avec une légende”, page 205).
3 Sélectionnez le caractère à entraîr en appuyant sur la touche , , ou
Exemple: Entrer la dette "S".

Mettez "S" en évidence en vert en appuyant sur la touche , ou S clignote en vert.
Affichez "S" en appuyant sur la touche , , ou

Pour sélectionner deslettres majuscules ou minuscules
Voussoupiezmodifierdemajusculesenminusculeslescaracteredesanslazone de saisiedes caracteteres vice-versa.
① Mettez SHIFT en évidence en vert en appuyant sur la touche , , ou sur le moniter video.
Lorsque les caractères sont en majuscules dans la zone de saisie des caractères, SHIFT est affché dans la fenêtre d'affichage de l'imprimante. Lorsqu'ils sont en minuscules, shift est affché.
② Appuyez sur la touche EXEC.
Les lettres majuscules deviennent des minuscules, ou les lettres minuscules deviennent des majuscules dans la zone de saisie des caractères.
Remarque
Les caractères déjà saisis (presents dans la zone d'affichage des caractères) ne changent pas même si des lettres sont modifiées dans la zone de saisis des caractères.
4 Appuyez sur la touche EXEC.
Le caractère sélectionné à l' étape 3 apparait à l' endroit où le curseur vert est positionné dans la zone d'affichage des caractères, après quoi le curseur se déplace sur la position suivante.
Lecurseusedeplace sur cette position.


Si vous introduisez un caractère erroné dans l'exemple ci-dessus
① Sélectionnez en appuyant sur la touche , , ou , puis appuyez sur la touche EXEC.
Le curses recule d'une position et le caractère introduit à l'etape 3 est mis en évidence en vert.
② Sélectionnéz DEL en appuyant sur la touche , , ou .
Eclaire en vert

Mettez DEL en evidence en vert en appuyant sur la touche , ou DEL clignote en vert.

③ Appuyez sur la touche EXEC.
Le caractère sélectionné à l' étape ① est effacé.
Lorsque le caractère à effacer se trouve parmi les caractères saisis, les caractères reculent d'une position.
Remarque
Une fois la touche EXEC sélectionnée, l'écran peut devenir noir pendant un instant.
5 Repetez les étapes 2, 3 et 4 pour entrer les caractères restants de la légende.
Pour entrer un espace
① Placez le curseur vert sur la position où enter un espace.
② Sélectionnez SP en appuyant sur la touche , , ou
③ Appuyez sur la touche EXEC.
Un seul espace est introduit et le curseur vert se déplace sur la position suivante.
S'il y a un caractère à la position où vous placez un espace, il est effacé pour ne laisser qu'un espace.
Pour remplaçer un caractère saisi précédement sans changer le nombre de caractères
Vous pouvez remplacer un caractère saisi précédement par un autre.
① Placez le curseur vert sur le caractère à remplacer en exécutant les opérations expliquées à l' étape 2.
② Ecrasez le caractère non valide par le caractère correct en exécutant les opérations expliquées aux étapes 3 et 4.
Le caractère saisi précédemment est replacé par le nouveau.
Pour ajouter des caractères parmi d'autres
① Positionnez le curseur sur la position où insérer un caractère en exécutant les opérations expliquées à l' étape 2.
② Sélectionnez INS en appuyant sur la touche , , ou . Appuyez ensuite sur la touche EXEC.
Un espace est inséré entre les caractères et le curseur se positionne sur cet espace.
Exemple: Ajouter un caractère entre A et B.
① Déplacez le curseur sur B. (B est mis en évidence en v

② Affichez INS. Appuyez ensuite sur la touche EXEC.

① Déplacez le curseur sur B.
B clignote lorsque le curseur atteint B.
Un espace est inséré entre A et B et le curseur vert se positionne sur cet espace.
Curseur (allumé en vert)


Remarque
Une fois la touche EXEC sélectionnée, l'écran peut devenir noir pendant un instant.
③ Entrez le caractère à ajouter.
6 Appuyez sur la touche CAPTION INPUT.
Les caractères saisis sont enregistrés dans la mémoire.
L'écran normal apparait.
Vous pouvez également revenir à l'écran normal en suivant la méthode suivante :
6 Mettez EXIT en évidence en appuyant sur la touche , , ou , puis appuyez sur la touche EXEC.
Les caractères saisis sont enregistrés dans la mémoire.
Le menu LAYOUT SETUP apparait.
7 Appuyez sur la touche MENU.
Remarque
Si vous mettez l'imprimante hors tension avant d'executer l'objet 6, les caractères saisis aux étapes 2, 3, 4 et 5 sont effacés et non enregistrrés dans la mémoire.
Pour réaliser des tirages avec une légende
Le menu CAPTION permet de spécifier si une légende doit être associée à un tirage.
A l' étape 6, suivez la procédure suivant d'appuyer sur la touche CAPTION INPUT :
① Sélectionnez ON en appuyant sur la touche , , ou

Mettez ON en évidence en appuyant sur la touche , , ou . ON clignote en vert.

Affichez ON en appuyant sur la touche ,, ou
Sélectionnez OFF pour réaliser des tirages sans légende.
② Appuyez sur la touche EXEC.


Au terme de cette procédure, tous les tirages sont imprimés avec une légende. Vous pouvez également decide de réaliser des tirages avec une légende en utilisant la touche CAPTION ON/OFF, avant de procéder à l'impression.
Réalisation de tirages avec une légende
Enregistrez une légende à associier au tirage. (Voir la section "Saisie d'une légende", page 199.)


1 Appuyez sur la touche CAPTION ON/OFF.
Le réglage courant apparait. L'écran du moniteur video revient à son état normal après quelques secondes.

Le réglage actuellément sélectionné s'allume en vert.

Le réglage actuellément sélectionné est affché en majuscules.
2 Sélectionnez ON.
Appuyez plusieurs fois sur la touche CAPTION ON/OFF pour afficher le paramètre souhaité en vert sur le moniteur video, ou jusqu'à ce que le paramètre souhaité apparaisse en majuscules sur la fenêtre d'affichage de l'imprimante.
A chaque fois que vous appuyez sur la touche CAPTION ON/OFF, le paramètre change dans l'ordre suivant: ON OFF ON....
Lorsque la touche CAPTION ON/OFF est réglee sur ON, C s'affiche.


Pour réaliser un tirage sans légende
Sélectionnez OFF.
3 Appuyez sur la touche PRINT.
Le tirage sans légende est réalisé et éjecté sur le plateau d'impression.
Vous pouvez effacer, à l'aide de la touche CLEAR, les images enregistrées dans les pages mémoire, soit de toutes les pages mémoire, soit d'une seule page mémoire.
L'effacement des images de toutes les pages mémoire ou d'une seule page mémoire est déterminé par le réglage de CLEAR dans le menu FUNCTION SETUP.
Sélection de la fonction de la touche CLEAR

1 Appuyez sur la touche MENU.
Le dernier menu consulté apparait.
2 Sélectionnez PRN en appuyant sur la touche ou . Le menu PRINTER SETUP apparait.

Commutez PRN sur le vert en appuyant sur la touche ou

Affichez PRN en majuscules en appuyant sur la touche ou .
3 Sélectionnez FUNCTION en appuyant sur la touche ou .

Placez le curseur sur FUNCTION en appuyant sur la touche 日 ou 日

Appuyez sur la touche ou jusqu'à ce que l'indication FUNCTION apparaisse.
4 Appuyez sur la touche
Le menu FUNCTION SETUP apparait.

5 Sélectionnez CLEAR en appuyant sur la touche ou .


Appuyez sur la touche ou jusqu'à ce que CLEAR apparaisse.
Placez le curseur sur CLEAR en appuyant sur la touche ou.
6 Sélectionnez la fonction de la touche CLEAR en appuyant sur la touche ou .
| Fonction de la touche CLEAR | Réglages |
| Pour effacer les images de toutes les pages mémoire. | ALL |
| Pour effacer les images d'une seule page mémoire. | PAGE |
| Pour désactiver la touche CLEAR. | OFF |


Affichez la fonction souhaitation en majuscules en appuyant sur la touche ou
Commutez la fonction souhaitée en vert en appuyant sur la touche ou .
7 Sélectionnez PRN SETUP en appuyant sur la touche ou . Appuyez ensuite sur la touche .
Le menu PRINTER SETUP apparait.
Une fois la fonction de la touche CLEAR définie, la touche CLEAR fonctionne conformément au réglage sélectionné jusqu'à ce que vous changiez à nouveau la fonction.
Pour revenir à l'écran normal
Appuyez sur la touche MENU.
Suppression des images enregistrées dans la mémoire
Remarque
Vous ne pouvez pas restaurer les images une fois qu'elles ont ete suprimees.
Suppression simultanée des images de toutes les pages mémoire
Avant de supprimer les images de toutes les pages mémoire Réglez CLEAR sur ALL dans le menu FUNCTION SETUP.

Appuyez sur la touche CLEAR.
Toutes les images mémorisées dans l'imprimante sont effacées.
Remarque
Meme si vous appuyez sur la touche CLEAR lorsque l'image source est affichée sur le moniteur video, l'image mémoire s'affiche sans suppression des images dans les pages mémoire. Dans ce cas, appuyez à nouveau sur la touche CLEAR. Toutes les images mémorisées dans l'imprimante sont effacées.
Suppression des images d'une page mémoire donnée
Avant de supprimer les images
Réglez CLEAR sur PAGE dans le menu FUNCTION SETUP.

1 Appuyez sur la touche SOURCE/MEMORY lorsque l'image source est affichée sur l'écran du moniteur video. L'image enregistrée en mémoire est affichée sur l'écran.
2 Sélectionnez la page mémoire dont les images doivent être effacées en appuyant sur la touche MEMORY PAGE.
3 Appuyez sur la touche CLEAR. L'imag dans la page mémoire sélectionnée à l'etape 2 est effacée.
Vous pouvez masquer ou afficher les caractères présents sur le moniteur video (Q1, A, etc.) ainsi que les informations relatives au ruban encreur.
Suppression de l'affichage sur le moniteur video
Vous peuvent masquer les caractères affichés sur le moniter vidéo lorsque, par exemple, il est difficile de visualiser l'image cachée par l'affichage d'écran. Le fonctionnement de l'imprimante est identique, que les caractères soient affichés ou non. Les mêmes messages apparaisant sur la fenêtre d'affichage de l'imprimante, effectuez les opérations en consultant les messages sur cette dernière.

1 Appuyez sur la touche DISPLAY.
Le réglage courant apparait. L'écran du moniteur video revient à son état normal après quelques secondes.


2 Sélectionnez OFF.
Appuyez plusieurs fois sur la touche DISPLAY pour afficher OFF en vert sur le moniteur video, ou jusqu'à ce que OFF apparaisse en majuscules sur la fenêtre d'affichage de l'imprimante.
A chaque fois que vous appuyez sur la touche DISPLAY, le paramètre change dans l'ordre suivant: ON OFF ON....


Pour afficher les caractères sur le moniter vidéo
Selectionnez ON.
Pour réaliser le réglage de l'affichage du moniteur sur le menu
Vous pouvez également spécifique si des caractères sont affichés sur le monitour video en réglient DISPLAY sur ON ou OFF dans le menu OUTPUT SETUP. Le réglage de la touche DISPLAY change également en fonction du réglage de DISPLAY dans le menu OUTPUT SETUP.
Pour visualiser une image dissimulée par un menu
Vou pouve temporairement masquer le menu enMAINANT LA touche DISPLAY enfoncée.
Remarque
Les messages d'erreur sont toujours affichés,quel que soit le réglage de l'affichage du moniteur.
Affichage du type et de la quantité restante de ruban encreur
Vous pouvez toujours afficher le type du ruban encreur et la quantité restante de ce dernier sur le moniteur video.

1 Appuyez sur la touche RIBBON REMAIN.
Le réglage courant apparait. L'écran du moniteur video revient à son état normal après quelques secondes.


à suivre
2 Sélectionnez ON.
Appuyez plusieurs fois sur la touche RIBBON REMAIN pour afficher ON en vert sur le moniteur video, ou jusqu'à ce que ON apparaissé en majuscules sur la fenêtre d'affichage de l'imprimante.
A chaque fois que vous appuyez sur la touche RIBBON REMAIN, le paramètre change dans l'ordre suivant: ON OFF ON....


Pour masquer les informations relatives au ruban encreur
Sélectionnez OFF.
Remarque
Utilisez l'affichage de la quantité restante de ruban comme un critère. La quantité correcte restante du ruban encreur peut ne pas être affichée.

Pour réaliser le réglage de l'affichage des informations de ruban encreur sur le menu
Vous pouvez également spécifique si le type et la quantité restante de ruban encreur sont affichés sur le moniteur video en réglient RBN REMAIN sur ON ou OFF dans le menu OUTPUT SETUP. Le réglage de la touche RIBBON REMAIN change également en fonction du réglage de RBN REMAIN dans le menu OUTPUT SETUP vice-versa.
L'imprimante est fournie avec les accessoires suivants. Vérifiez que rien ne manque dans le conditionnement de votre imprimante.

Porte-ruban encreur (1)

Cordon d'alimentation secteur (1)

Capot du ventilateur avec filtre (1)
Capot du ventilateur

Magasin à papier (1)

Réceptacle à papier (1)
Jeu d'impression couleur a) (1)
Kit de nettoyage de tete thermique (1)
Carte de garantie (1) (modèle pour les
Etats-Unis et le Canada uniquement)
Mode d'emploi (1)
a) Utilisez la cassette à ruban encreur et le papier pour contrôler le bon fonctionnement.
Remarques
- Conserve le carton et les matériaux de conditionnement d'origine au cas où vous devriez transporter l'appareil.
- Retirez la cassette à ruban encreur et le magasin à papier lors du transport de l'imprimante.
- Lors du transport de l'imprimante, verrouillez la tête thermique. (Pour des informations plus détaillées, voir page 263.)
Assemblage
Installation du réceptacle à papier, du magasin à papier et de la cassette à ruban encreur
Pour plus de détails sur la manière de les assembler, reportez-vous aux pages indiquées entre parentheses.

Magasin à papier (page 154)
Porteruban encreur (page 151)
Attachez la cassette à ruban
encreur après avoir chargé le
ruban encreur dans le porte-ruban.

Réceptacle à papier
Pour fixer le capot du ventilateur et le filtré
Attachez le filtré au capot du ventilateur, puis fixez l'ensemble sur le panneau lateral gauche de l'imprimante.

Préparation de la télécommande
La télécommande (non fournie) permet de commander l'imprimante à distance.
- Télecommande RM-5500: A raccorder au connecteur REMOTE 1.
- Télécommande RM-91, commande au pied FS-36 : A raccorder au connecteur REMOTE 2.
Commande au pied FS-30 : A raccarder au connecteur REMOTE 3.
Utilisation de la télécommande RM-5500
La télécommande RM-5500 peut être utilisée comme une télécommande sans fil ou comme une télécommande filaire. Les touches de la télécommande sont les mêmes que les touches du panneau frontal de l'imprimante (voir les sections “Panneau frontal”, page 277, et “Panneau secondaire”, page 278).
Vous pouvez utiliser les touches de la télécommande qui portent le même nom que celles de l'imprimante.
Utilisation de la télécommande RM-5500 (non fournie) comme télécommande sans fil
Si vous utilisez la télécommande comme une télécommande sans fil, dirigez sa tete vers le capteur de télécommande de l'imprimante. Avec des piles neuves, la télécommande offre une portee efficace d'environ 3 metres.
Utilisation de la télécommande RM-91/FS-30/FS-36
Le fonctionnement à distance de la télécommande RM-91 ou de la commande au pied FS-30 est fonction des régles opérationnels de commande à distance du menu FUNCTION SETUP (voir la section “Sélection du mode de fonctionnement pour les impressions automatiques”, page 246).
La commande FS-36 (non fournie) dispose de trois commutateurs représentant différentes fonctions.
Pour plus de détails sur l'utilisation de ces commutateurs, reportez-vous au mode d'emploi fourni avec la commande FS-36.
Pour permettre l'impression, l'appareil video doit servir de source de signal d'entrée et vous devez raccorder un moniteur video pour afficher les images ou les menus.
Les diagrammes suivants doivent comment étabir les raccordements d'entrée, de sortie et de commande à distance. Utilisez-les comme guides de référence pour la connexion des signaux requis de et vers l'ordinateil à utiliser en vue de l'impression.
Remarques
- Mettez tous les apparèils hors tension avant de procéder à chaque raccordement que ce soit.
- Raccordez le cordon d'alimentation en dernier lieu.
Raccordement pour la mémorisation d'images video
Raccordez l'appareil video transmettant les images video à imprimer.
Raccordez l'appareil video qui sera utilisé pour l'impression proprement dite ennant le diagramme suivant comme guide de referencia.
Avant de raccarder l'appareil video, lisez la section "Instructions de sécurité importantes en vue d'une utilisation dans un environnement Médical (Pour UP-51MD/51MDU/51MDP)", page 144.

a) Ce sélecteur équipe les modèles autres que UP-51MDU. Réglez le sélecteur NTSC/PAL suivant votre système de télévision. Pour commuter le système de télévision, mettez l'appareil hors tension et changez ensuite le réglage. Si vous changez le réglage alors que l'appareil est toujours sous tension, le mode ne sera pas commuté.
b) Deux types de commutateurs de terminaison 75-ohm sont fournis; un pour l'entrée RVB et l'autre pour le signal videoe composite. Réglez normalement ce commutateur sur ON. Réglez-le sur OFF si le niveau du signal d'entrée chute en raison de la division du signal entre d'autres apparciels videoe autres que I'imprimante.
Raccordement pour la visualisation des images à imprimer
Raccordez un monieur video pour pouvoir visualiser les images mémorisées et contrôler celles à imprimer. Raccordez le monieur video qui sera utilisé pour l'impression proprement dite en utilisant le diagramme suivant comme guide de référence.
Avant de raccarder l'appareil video, lisez la section "Instructions de sécurité importantes en vue d'une utilisation dans un environnement Médical (Pour UP-51MD/51MDU/51MDP)", page 144.

a) Ce sélecteur équipe les modèles autres que UP-51MDU. Réglez le sélecteur NTSC/PAL suivant votre système de télévision. Pour commuter le système de télévision, mettez l'appareil hors tension et changez ensuite le réglage. Si vous changez le réglage alors que l'appareil est toujours sous tension, le mode ne sera pas commuté.
b) Voir la section suivante, "Raccordement du moniteur video aux connecteurs RGB SYNC
Raccordement du moniteur video aux connecteurs RGB SYNC OUTPUT
Dans le menu OUTPUT SETUP, réglez normalement SYNC ON G sur ON. Réglez SYNC ON G sur OFF dans le cas suivant: Si les images affichées sur le moniteur video ont un aspect verdâtre par rapport au tirage, ajustez la couleur du moniteur video ( réglez la valeur ajustée de la couleur du moniteur video sur celle par défaut). (Voir la section “Harmonisation des couleurs du moniteur avec celles de l'imprimante”, page 225.) Si les images sur le moniteur video doivent toujours un aspect verdâtre, réglez SYNC ON G sur OFF.
Raccordement pour activer la commande à distance
L'imprimante peut être commande à distance en raccordant une télécommande RM-5500 (non fournie), une télécommande RM-91 (non fournie), une commande au pied FS-30/FS-36 (non fournie) ou un ordinateur personnel.

a) Si vous raccordez un ordinateur personnel, Sélectionnez le début en bauds approprié dans le menu SYSTEM SETUP (voir la section "Réglage du début en bauds pour la communication avec l'ordinateur", page 255).
b) Vous pouvez également raccorder la commande au pied FS-36.
c) Vous pouvez aussi commander l'imprimante à distance en envoyant le signal à la broche n°5 du connecteur REMOTE 3.
Vous pouvez configurer les spécifications de l'imprimante. Une fois les paramètres youlus régés et mémorisés, l'imprimante fonctionne conformément à ces paramètres jusqu'à ce que vous les modifiiez à nouveau. Vous pouvez régler l'imprimante en fonction de l'utilisation que vous comptez en faire, d'un apparéil raccordé ou encore de vos préférences individuelles.
Il existe 11 menus. Les fonctions pouvant être définies sur ces menus sont les suivantes :
| Menu | Fonctions à régler | Page de référenc |
| COLOR ADJUST | Réglage de la couleur des tirages (intensité et contraste de l'image) et de la nettable | 228 |
| LAYOUT SETUP | • Sélection du mode de mémoire | 176 |
| • Sélection du type de tirage | 179 | |
| • Sélection de l'ajout de bords aux images multiples en réduction | 191 | |
| • Résolution d'un tirage d'images en miroir | 195 | |
| • Sélection du type de laminage | 256 | |
| WINDOW SETUP | • Modification du format d'impression | 238 |
| • Modification de la zone d'impression | 238 | |
| CAPTION | Saisie d'une légende | 199 |
| PRINTER SETUP | • Réglage du nombre de tirages | 165 |
| • Sélection de la mémorisation automatique d'images multiples en réduction à intervalles réguliers | 183 | |
| • Réglage de la tonalité des tirages | 234 | |
| • Sélection du mode d'impression | 172 | |
| • Vérification du flou de l'image mémoire | 190 | |
| COLOR BALANCE | Réglage de l'équilibre des couleurs | 240 |
| SYSTEM SETUP | • Réglage de la luminosité de la fenêtre d'affichage de l'imprimante | 252 |
| • Réglage du début en bauds pour la communication avec l'ordinateur | 255 | |
| • Sélection de l'activation des bips de confirmation et d'erreur | 254 | |
| • Sélection du mode d'application (mode de fonctionnement de l'imprimante) | 174 | |
| • Compensation du niveau du signal d'entrée | 223 | |
| • Enregistrement des réglages de l'utilisateur | 258 | |
| USER NAME | Edition du nom de l'utilisateur | 258 |
| FUNCTION SETUP | • Sélection de l'image qui apparaît après l'enregistrement de l'image dans la mémoire, l'image source ou l'image mémoire | 184 |
| • Sélection de la synchronisation du signal d'impulsion entré via le connecteur REMOTE 2 | 248 | |
| • Sélection du mode de fonctionnement pour l'activation de l'impression automatique par les télécommandes raccordées aux connecteurs REMOTE 2/REMOTE 3 | 246 | |
| • Sélection de la fonction de la touche CLEAR | 206 | |
| INPUT SETUP | • Sélection du signal d'entrée | 158 |
| • Compensation pour les signaux d'entrée | 220 | |
| OUTPUT SETUP | • Suppression de l'affichage à l'écran | 210 |
| • Harmonisation des couleurs du moniteur video avec les couleurs d'impression | 225 | |
| • Sélection du signal de sortie issu de l'imprimante | 226 | |
| • Sélection de la synchronisation de l'imprimante avec le signal de synchronisation interne du canal G des signaux RGB | 218 | |
| • Sélection de l'affichage des informations relatives au ruban encreur | 211 |
Cette section explique les réglages et ajustements suivants.
Compensation des signaux d'entrée (sur cette page)
- Harmonisation des couleurs du moniteur avec les couleurs d'impression (page 225)
- Réglage des couleurs d'impression
- Réglage de l'intensité des couleurs, du contraste et de la nettété (page 228)
- Réglage de la tonalité des tirages (page 234)
- Changement du format d'impression/zone d'impression (page 236)
- Réglage de l'équilibre des couleurs (page 240)
- Sélection du mode de fonctionnement pour l'impression automatique (page 246)
- Réglage de la luminosité de la fenêtre d'affichage de l'imprimante (page 252)
- Sélection de l'activation des bips de confirmation et d'erreur (page 254)
- Réglage du début en bauds pour la communication avec l'ordinateur (page 255)
- Sélection du type de laminage (page 256)
- Enregistrement des réglages et des valeurs ajustées de l'imprimante sous forme d'un jeu d'utilisateur (page 258)
Compensation des signaux d'entrée
Il se peut qu'une image video enregistrée dans de mauvaises conditions présente une mauvaise qualité des couleurs. Si le signal est un signal video composite NTSC ou PAL composite ou des signaux de luminance (Y) et de chrominance (C) séparés, vous pouvez corriger dans une certaine mesure les couleurs et le niveau du signal d'entrée dans le menu INPUT SETUP.
Remarque
Vous ne pouvez pas régler une image après qu'elle a été enregistrée dans la mémoire. Enregistrez à nouveau une image après réglage.

1 Si l'image mémoire est affichée sur l'écran, appuyez sur la touche SOURCE/MEMORY.
L'imagede la source videoe apparait.
2 Appuyez sur la touche INPUT SETUP dans le panneau secondaire. Le menu INPUT SETUP apparait.
Ou appuyez sur la touche MENU et affichez le menu INPUT SETUP à l'aide de la touche ou .


Affichez IN en majuscules en appuyant sur la touche ou .
Commutez IN sur le vert en appuyant sur la touche ou .
3 Procedez aux régles comme suit.
① Sélectionnéz le paramètre à régler en appuyant sur la touche ou .
② Procedez au réglage en appuyant sur la touche ou .
Pour régler l'intensité, la teinte et le contraste des couleurs
| Réglage | Paramètre de réglage du menu | Touché et résultat | |
| Touché ⇌ | Touché ⇌ | ||
| Teinte a) | HUE a) | La teinte devient plus rougeâtre. | La teinte devient plus verdâtre. |
| Intensité des couleurs | COLOR b) | L'intensité des couleurs diminue. c) | L'intensité des couleurs augmente. |
| Contraste | GAIN d) | Le contraste diminue. | Le contraste augmente. |
| Luminosité | OFFSET | La luminosité diminue. | La luminosité augmente. |
a) En mode PAL, le réglage HUE ne figure pas dans le menu INPUT SETUP.
b) Reglez les couleurs de façon à ce que les visages apparaissent naturels. Pour les réglages COLOR et HUE, vous pouze corriger l'intensité et la teinte des couleurs d'un signal matériel composite NTSC ou d'un signal de luminance (Y) et de chrominance (C) distinct.
c) Si vous reglez la graduation -14, OFF apparait et l'image affichée sur l'écran du moniteur devient noir et blanc.
d) Pour effectuer le réglage de GAIN, réglez AGC (décrit ci-dessous) sur OFF.
Si l'image imprimée ou affichée sur le moniteur apparait noirâtre ou blanchâtre
Réglez le signal d'entrée sur le niveau optimal en vue de l'impression.
| Paramètre de réglage du menu | Sélection | Situation |
| AGC (réglage automatique du gain) | ONa) | Si l'image imprimée ou affichée sur le moniteur apparait noirâtre ou blanchâtre. |
| OFF | Normal (si le signal correct est entré) |
a) Reglez GAIN dans la condition où AGC est définir sur ON.

① Placez le curseur sur le parametre youlu en appuyant sur la touche ou.
② Procedez au réglage en appuyant sur la touche ou .

① Appuyez sur la touche ou jusqu'à ce que le paramètre youlu apparaisse.
② Procedez au réglage en appuyant sur la touche ou .
Pour réinitialiser les paramètres sur leur valeur par défaut (0)
Placez le curseur sur le paramètre à réinitialiser, puis appuyez simultanément sur les touches et .
4 Appuyez sur la touche MENU. L'écran normal apparait.
Compensation du niveau du signal d'entrée
Les images affichées sur le monitreur video (en mode EE, voir page 226) ou les tirages peuvent toujours avoir un aspect blanchâtre en raison d'un réglage de contraste médiocre, même si le gain AGC du signal d'entrée est compensé. Dans ce cas, vous pouvez régler le contraste en ajustant GAIN dans le menu INPUT SETUP. Toutefois, si vous ne souhaitez pas modifier le contraste de l'affichage du monitreur video, compensez le niveau du signal d'entrée dans le menu SYSTEM SETUP.
Remarque
Vous ne pouvez pas régler une image après qu'elle a été enregistrée dans la mémoire. Enregistrez une image après avoir compensé le niveau du signal d'entrée.

1 Appuyez sur la touche MENU, puis selectionnez PRN en appuyant sur la touche ou .
Le menu PRINTER SETUP apparaït.


Commutez PRN sur le vert en appuyant sur la touche ou
2 Sélectionnez SYSTEM à l'aide de la touche ou , puis appuyez sur la touche .
Le menu SYSTEM SETUP apparait.


3 Sélectionnez IRE en appuyant sur la touche ou .


Placez le curseur sur IRE en appuyant sur la touche 出 ou 出 .
4 Sélectionnez la valeur IRE souhaïée en appuyant sur la touche ou . La valeur IRE selectionnée est affichée avec trois chiffres.
| A sélectionner lorsque | Valeur IRE |
| Réinitialisation sur les réglages standard. | 10 → 100 |
| Le tirage est un peu blanchâtre. | 11 → 110 |
| Le tirage est blanchâtre. | 12 → 120 |
| Le tirage est très blanchâtre. | 13 → 130 |


Commutez la valeur IRE souhaitatione sur le vert en appuyant sur la touche ou
Remarque
Ne compensez pas le signal d'entrée. Cette action entraîne l'assombrissement de l'ensemble du tirage.
5 Appuyez sur la touche MENU. L'écran normal apparait.
Harmonisation des couleurs du moniteur avec celles de l'imprimante
Pour harmoniser les couleurs de l'image affichée sur le monitre avec celles des tirages, réglez les couleurs du monitre et de l'imprimante de façon à ce que les couleurs du monitre soient identiques à celles des tirages.
L'imprimante transmet l'un de ces deux types de signaux video en fonction des réglages de l'imprimante.
- EE (E à E): Les signaux sont transmis au moniteur après avoir été traités par les circuits de l'imprimante.
- THRU (THROUGH): Les signaux sont transmis tels quels au monitreur.
Réglage sur le moniteur video
Il se peut que les couleurs du moniteur ne soient pas correctement régliées même si les couleurs de l'imprimante le sont. Vérifiez les couleurs du moniteur video avant de procéder au réglage des couleurs des tirages. Dans ce cas, utilisez le signal THRU en réglant SOURCE sur THRU dans le menu OUTPUT SETUP ou mettez l'imprimante hors tension pour envoyer le signal THRU issu de l'appareil video au moniteur video.
Après avoir reglé les couleurs du moniteur video à l'aide des commandes du moniteur video, reglez les couleurs du signal de sortie de l'imprimante.
Réglage sur l'imprimante
Remarque
Ce réglage sert à ajuster les couleurs du signal de sortie de l'imprimante lorsque les couleurs du moniteur ne sont pas satisfaisantes. Il n'attécte pas le tirage proprement dit. Pour régler les couleurs des tirages, voir la section “Réglage des couleurs des tirages”, page 228.

1 Appuyez sur la touche MENU, puis seLECTIONnez OUT en appuyant sur la touche ou .
Le menu OUTPUT SETUP apparait.

Commutez OUT sur le vert en appuyant sur la touche ou .

à suivre Installation et réglage
2 Sélectionnez SOURCE en appuyant sur la touche ou .

Placez le curseur sur SOURCE en appuyant sur la touche 出 ou 出 .

Appuyez sur la touche ou jusqu'à ce que SOURCE apparaisse.
3 Sélectionnez EE en appuyant sur la touche ou .

Commutez EE sur le vert en appuyant sur la touche ou .

4 Appuyez sur la touche MENU. L'écran normal apparait.
5 Saisissez une nouvelle image dans la mémoire et réalisez un tirage. Reglez les paramètres du côte imprimante en comparant le tirage et l'image sur le moniteur de la manière suivante.
6 Appuyez sur la touche MENU, puis selectionnez OUT en appuyant sur la touche ou . Le menu OUTPUT SETUP apparait.
7 Reglez le moniteur en comparant le tirage avec l'image sur le moniteur.
① Sélectionnez le paramètre à régler en appuyant sur la touche ou .
② Procedez au réglage en appuyant sur la touche ou .
| Paramètre de réglage du menu | Pour | Touché à actionner | Sens de réglage dans le menu |
| MONI C-R | Rendre l'écran plus rougeâtre | Touché ⇌ | Vers R (rouge) |
| Rendre l'écran plus cyan (bleu) | Touché ⇌ | Vers C (cyan) | |
| MONI M-G | Rendre l'écran plus verdâtre | Touché ⇌ | Vers G (vert) |
| Rendre l'écran plus magenta (rose) | Touché ⇌ | Vers M (magenta) | |
| MONI Y-B | Rendre l'écran plus bleuâtre | Touché ⇌ | Vers B (bleu) |
| Rendre l'écran plus jaunâtre | Touché ⇌ | Vers Y (jaune) |

① Placez le curseur sur le parametre voulu en appuyant sur la touche ou.
② Procedez au réglage en appuyant sur la touche ou .

Pour réinitialiser les paramètres sur leur valeur par défaut (0)
Placez le curseur sur le paramètre à réinitialiser, puis appuyez simultanément sur les touches et .
8 Appuyez sur la touche MENU.
L'écran normal apparait.
Réglage des couleurs des tirages
Voussoupiezajusterla qualite des tirages enreglant l'intensite,la netteté ainsi que la tonalite(GAMMA)des couleursdeceux-ci.
Réglage de l'intensité, du contraste et de la nettété des couleurs
Vous pouvez régler l'intensité (RED/GREEN/BLUE), le contraste (DARK/LIGHT) et la nettoyé (SHARPNESS/INTERPOL) des couleurs des tirages. Vous pouvez<memoriser jusqu'à trois réglages.
Ces réglages sont traités en fonction du numéro LOAD COLOR. L'intensité, le contraste et la nettable des couleurs d'un tirage peuvent être définis en rappeling l'un de ces trois réglages au moyen de son numéro LOAD COLOR. Cette fonction s'avère particulièrement utile lorsque vous utilisez plusieurs années video, dont chacun présente des caractéristiques différentes, lorsque vous pouze imprimer des images offrant différentes qualités de couleurs et différents contrastes ainsi que lorsque plusieurs utilisateurs ont accès à une même imprimante.
Vous pouvez également réaliser un tirage à l'aide de valeurs de réglage définies de façon-temporaire sans pour cela devoir effacer les valeurs de réglage méorisées. Procedez aux réglages en visualisant les images enregistrées dans la mémoire. Toutes les valeurs d'intensité des couleurs et de contraste sont réglées par défaut sur 0 et la nette (SHARPNESS) sur 8 pour les numérores LOAD COLOR 1, 2 et 3.

1 Appuyez sur la touche R/G/B/D/L sur le panneau secondaire. Le menu COLOR ADJUST apparait.
| COLOR ADJUST COLOR : 200 | |
| / COL/LAY/PRN/IN/OUT/ | |
| LOAD COLOR : 1/2/3 | TEMP |
| CYN - RED : 0……… | |
| MAG - GRN : 0……… | |
| YEL - BLU : 0……… | |
| DARK : 0……… | |
| LIGHT : 0……… | |
| SHARPNESS : 8……… | |
| INTERPOL. : OFF/ON | |
| SAVE COLOR : 1/2/3 [EXEC] | |
| Q1 A 1 S | |
COLOR ADJUST /COL/1/p/i/o/
Ou appuyez sur la touche MENU et affichez le menu COLOR ADJUST à l'aide de la touche ou .
2 Sélectionnez LOAD COLOR en appuyant sur la touche ou .

Placez le curseur sur LOAD COLOR en appuyant sur la touche ou.

3 Sélectionnez le numéro LOAD COLOR des valeurs à ajuster ou à modifier en appuyant sur la touche ou .

Commutez le numero LOAD COLOR souhaite sur le vert en appuyant sur la touche ou

Lors de la modification, vous pouvez conserver les paramètres d'origine (voir la section "Pour conserver la valeur de réglage initiale", page 233).
a suivre
4 Reglez les couleurs du tirage.
① Sélectionnéz le paramètre à régler en appuyant sur la touche ou .
② Procedez au réglage en appuyant sur la touche ou .
Les réglages des composantes de couleur RED, GREEN et BLUE et du contraste sont divisés en 15 graduations allant de -7 à +7 , qui sont représentées par une valeur et un graphique. Le centre du graphique (0) correspond à la couleur standard.
Le paramètre SHARPNESS est divisé en 15 graduations comprises entre 1 et 15, qui sont représentées par une valeur et un graphique. La graduation 8 correspond à la nette standard.
Pour INTERPOL. (interpolation), Sélectionnez ON ou OFF en fonction du type d'image.
Lors du réglage de RED/GREEN/BLUE (intensité des couleurs)
| Paramètre de réglage du menu | Pour | Touché à actionner | Sens de réglage dans le menu |
| CYN-RED | Rendre l'image plus rougeâtre | Touché ⇌ | Vers RED (rouge) |
| Rendre l'image plus cyan | Touché ⇌ | Vers CYN (cyan) | |
| MAG-GRN | Rendre l'image magenta (rose) | Touché ⇌ | Vers MAG (magenta) |
| Rendre l'image plus verdâtre | Touché ⇌ | Vers GRN (vert) | |
| YEL-BLU | Rendre l'image plus jaunâtre | Touché ⇌ | Vers YEL (jaune) |
| Rendre l'image plus bleuâtre | Touché ⇌ | Vers BLU (bleu) |

Ajustez l'intensité de couleur pour chaque paramètre à régler.
Lors du réglage de DARK/LIGHT (contraste)
| Paramètre de réglage | Pour |
| DARK | Régler la partieASF une image |
| LIGHT | Régler la partie claire d'une image |

Le contraste dans la partieASFou dans la partie claire augmente dans le sens (+) lorsque vous appuyez sur la touche
Le contraste dans la partieASFRE ou dans la partie claire diminue dans le sens (-) lorsque vous appuyez sur la touche.
Lors du réglage de la nettété SHARPNESS
Vous pouvez régler la netteté sur l'une des 15 graduations allant de 1 à 15. La graduation 8 correspond à la netteté standard (valeur par défaut).
| Pour | Valeur de réglage |
| Obtenir des contours adoucis | Vers la gauche (vers la graduation 1) |
| Obtenir des contours normaux | Centrée (graduation 8) |
| Obtenir des contours nets | Vers la droite (vers la graduation 15) |

Le numero et la nettete correspondante augmentent chaque fois que vous appuyez sur la touche Le numero et la nettete correspondante diminuents chaque fois que vous appuyez sur la touche
a suivre
| Pour | Réglage |
| Imprimer des données d'image telles que des données chiffrées et en paysage | ON |
| Imprimer des données d'image infographiques ou de petits caractères | OFF |

Faites passez en vert le réglage souhaité en appuyant sur la touche ou .

Remarque
L'efficacité de SHARPNESS peut différer suivant qu'INTERPOL est régle sur ON ou OFF.
Pour réinitialiser les paramètres sur leur valeur par défaut (0)
Placez le curseur sur le paramètre à réinitialiser, puis appuyez simultanément sur les touches et .
Lorsque you've modifie la valeur
Une fois la valeur modifiée, TEMP (temporaire) apparaît dans l'écran de menu. TEMP indique que les valeurs de réglage sont temporaires et n'ont pas encore été mémorisées. Si vous mettez l'imprimante hors tension alors que TEMP est affché, les valeurs ajustées ne sont pas mémorisées.
5 Sélectionnez SAVE COLOR en appuyant sur la touche ou .

Placez le curseur sur SAVE COLOR en appuyant sur la touche ou.

Affichez SAVE COLOR en appuyant sur la touche ou
6 Sélectionnez le numéro SAVE COLOR sous lequel memoriser les nouveaux réglages en appuyant sur la touche ou .

Commutez le numero SAVE COLOR souhaite sur le vert en appuyant sur la touche ou

Affichez le numero SAVE COLOR souhaité en appuyant sur la touche ou
Pour conserver la valeur de réglage initiale
Selectionnez un numero SAVE COLOR différent du numero LOAD COLOR selectionné à l' étape 3.
7 Appuyez sur la touche EXEC.
Les réglages sont enregistrés sous le numéro SAVE COLOR sélectionné à l' étape 6.
TEMP disparaît du menu.
Pour continuer le réglage d'un autre numéro LOAD COLOR, repêze les étapes 3 à 7.
Une fois le réglage terminé, appuyez sur la touche MENU.
L'écran normal apparait.
Pour copier les réglages d'un numéro LOAD COLOR sous un autre número LOAD COLOR
1 Sélectionnez le numéro LOAD COLOR source dont les réglages à copier sont mémorisés dans le menu COLOR ADJUST.
2 Sélectionnez le numéro SAVE COLOR cible sous lequel copier les données.
3 Appuyez sur la touche EXEC.
Les réglages mémorisés sous le numéro LOAD COLOR sélectionné à l' étape 1 sont copés sous le numéro SAVE COLOR sélectionné à l' étape 2.
Pour rappeler le numéro LOAD COLOR sous lequel les réglages des couleurs des tirages (intensité, contraste et nettoyé des couleurs) sont mémorisés
Commutez le numéro LOAD COLOR souhaité sur le vert dans le menu COLOR ADJUST.
Ou appuyez sur la touche LOAD COLOR sur le panneau secondaire. A chaque fois que vous appuyez sur la touche, le numéro LOAD COLOR actuellément sélectionné est affchépendant trois secondes. Pour sélectionner le numéroLOAD COLOR souhaité, relâchéz la touche lorsque le numéro youlu est affchéé.
Les tirages sont réalisés avec les réglages du numéro LOAD COLOR sélectionné aussi longtemps que vous ne modifiez pas ces réglages.
Réglage de la tonalité des tirages
Vous peuvent régler la tonalité de façon à ce que les détails des parties blanches ou noires apparaisent clairément sur les tirages.

1 Appuyez sur la touche MENU, puis selectionnez PRN en appuyant sur la touche ou .
Le menu PRINTER SETUP apparait.

Commutez PRN sur le vert en appuyant sur la touche ou

2 Sélectionnez GAMMA en appuyant sur la touche ou .

Placez le curseur sur GAMMA en appuyant sur la touche ou

Affichez GAMMA en appuyant sur la touche ou
3 Sélectionnez la tonalité souhaïée en appuyant sur la touche ou . La tonalité sélectionnée est affichée en toutes lettres.
| Pour | Réglage |
| Réaliser un tirage d'une image importante de nombreuses zones blanches ou de couleur claire | S → SOFT |
| Réaliser un tirage d'une image normale | N → NORMAL |
| Réaliser un tirage d'une image importante de nombreuses zones noires ou de couleurASFIRE | H → HARD |

Commutez la tonalité souhaïée sur le vert en appuyant sur la touche ou .

Affichez la tonalité souhaïée en appuyant sur la touche ou .
4 Appuyez sur la touche MENU. L'écran normal apparait.
Changement du format d'impression/zone d'impression
Lorsque vous imprimez une image plus étroite ou plus large que la taille de l'écran standard, il se peut qu'un cadre noir soit imprimé ou que l'image soit partiellement coupée. Dans ce cas, vous pouvez changer le format de l'écran. Il se peut également qu'une ligne noire apparaisse sur les tirages même si elle n'apparait pas sur le moniteur video. Les parties pour lesquelles il n'y a pas de signal video sont imprimées en noir. Cela peut se produit lorsque vous réalisiez des tirages après avoir raccordé une autre source video ou exploité un autre logiciel video. Dans ce cas, vous pouvez ajuster la zone d'impression en déplaçant l'écran horizontally ou verticallement. Si un cadre noir apparait encore autour du tirage après que vous avez décalé la zone d'impression, réduisez le format d'impression parce que l'image a été surbalayée au-delà de la plage de l'écran normal.
Remarque
Ce réglage affecte uniquement le signal d'entrée. L'image dans la mémoire n'affecte pas celle dans la mémoire.

1 Appuyez sur la touche MENU, puis selectionnez LAY en appuyant sur la touche ou .
Le menu LAYOUT SETUP apparait.

Commutez LAY sur le vert en appuyant sur la touche ou .

2 Sélectionnez WINDOW en appuyant sur la touche ou .

Placez le curseur sur WINDOW en appuyant sur la touche ou.

Appuyez sur la touche ou jusqu'à ce que WINDOW apparaisse.
Remarque
Si vous passez à l' étape suivante après avoir sélectionné WINDOW à l' étape 2, les images enregistrées dans la mémoire sont effacées.
3 Appuyez sur la touche
Le menu WINDOW SETUP apparait.


4 Reglez l'imprimante en fonction du tirage obtenu.
① Sélectionnéz le paramètre à régler en appuyant sur la touche ou.
② Procedez au réglage en appuyant sur la touche ou .
à suivre →
Si un cadre noir est imprimé ou si l'image est partiellement coupée
Ajustez le format d'impression à l'aide des paramètres H WIDTH et V WIDTH du menu.
| Pour | Paramètre de réglage du menu (défauts) | Touché à actionner | Résultat du réglage |
| Changer le format, ajustez la position du bord droit. Le bord gauche reste fixe. | H-WIDTH (NTSC: 896, PAL: 896) | Touché ⇌ | Agrandi vers le bord droit (vers la droite de l'écran) |
| Touché ⇌ | Réduit avec le bord gauche fixe | ||
| Changer le format verticalément, ajustez la position du bord inférieur. Le bord supérieur reste fixe. | V-WIDTH (NTSC: 464, PAL: 560) | Touché ⇌ | Agrandi vers le bas |
| Touché ⇌ | Taille verticale réduite avec le bord supérieur fixe. |

Réglage vertical du format d'impression
Si une ligne noire apparait sur les tirages
Ajustez le format d'impression en fonction de la position de la ligne sur les tirages à l'aide des paramètres H START et V START du menu.
| Position où la ligne noire apparait | Paramètre de réglage du menu (défauts) | Touché à actionner | Résultat du réglage |
| A droite | H START (NTSC/PAL: 0) | Touché ⇌ | La position de l'image est décalée vers la droite, le format restantinchangé. |
| A gauche | Touché ⇌ | La position de l'image est décalée vers la gauche, le format restantinchangé. | |
| En haut | V START (NTSC/PAL: 0) | Touché ⇌ | La position de l'image est décalée vers le haut, le format restantinchangé. |
| En bas | Touché ⇌ | La position de l'image est décalée vers le bas, le format restantinchangé. |

Si la ligne noire se situe en haut ou en bas
Remarque
S'il y a toujours une ligne noire après que vous avez régle H START ou V START, changez le format d'impression.
5 Sélectionnez SAVE à l'aide de la touche ou , puis appuyez sur la touche EXEC.
Les valeurs régles sont mémorisées. Le menu LAYOUT SETUP apparait.
6 Appuyez sur la touche MENU.
L'écran normal apparait.
Pour annuler la valeur régée
Selectionnez CANCEL à l' étape 5, puis appuyez sur la touche EXEC sur le panneau secondaire. Les valeurs régles à l' étape 4 sont annulées et les paramètres sont raménés aux valeurs de réglage initiales.
Pour réinitialiser les valeurs régées sur celles par défaut
Appuyez simultanément sur les touches et . Les valeurs régles sont réinitialisées sur celles par défaut.
Pour vérifier le résultat du réglage
Mémorisez une nouvelle image et imprimez-la pour vérifier si un cadre noir n'apparait plus sur le tirage, si l'image n'est pas coupée et si aucune ligne noire n'apparait.
Réglage de l'équilibre des couleurs
Vous doivent utiliser la cassette à ruban encreur et le papier contenus dans le même ensemble sous forme d'une paire compatible. L'équilibre des couleurs peut différer suivant chaque paire.
Il est recommandé d'ajuster l'équilibre des couleurs à chaque fois que vous chargez un nouveau ruban encreur et du papier.
Avant de régler l'équilibre des couleurs
Réinitialisiez tous les réglages du menu COLOR ADJUST à leurs valeurs par défaut (voir la section “Réglage des couleurs des tirages”, page 228).


1 Affichez l'image source sur le moniteur video à l'aide de la touche SOURCE/MEMORY.
2 Appuyez sur la touche MENU, puis selectionnez PRN en appuyant sur la touche ou .
Le menu PRINTER SETUP s'affiche sur l'image source.

Commutez PRN sur le vert en appuyant sur la touche ou

Affichez PRN en majuscules en appuyant sur la touche ou
3 Sélectionnez C-BALANCE en appuyant sur la touche ou .


Appuyez sur la touche ou jusqu'à ce que C-BALANCE apparaisse.
Placez le curseur sur C-BALANCE en appuyant sur la touche ou.
4 Appuyez sur la touche
Le menu COLOR BALANCE apparait.
La zone où est affichée l'image source sera imprimée pour le réglage de l'équilibre des couleurs.
Vous pouvez déplacer cette zone à tout endroit du moniteur video.

Lors du premier réglage de l'équilibre des couleurs après l'achat de
l'imprimante, les valeurs de BAL X, BAL Y et BAL STEP sont régées sur 50, 50 et 05 en Usine.
Le paramètre BAL STEP est la gamme ajustable parmi chaque équilibre des couleurs.
Si vous avez déjà regle l'équilibre des couleurs, les valeurs régées précédemment sont affichées dans le menu COLOR BALANCE.


Valeur régée courante de BAL X
Cette fenêtre d'affichage de l'imprimante affiche la valeur par défaut de BAL X.
Valeurs regliées courantes de BAL X, BAL Y et BAL STEP.
Ce menu COLOR BALANCE affiche les
valeurs par défaut (réglages en usine).
Pour réinitialiser les valeurs sur celles par défaut (50/50/05)
Sélectionnez chaque paramètre à l'aide de la touche ou , puis appuyez simultanément sur les touches et . Le paramètre actuellément sélectionné est réinitialisé sur sa valeur par défaut.
5 Choisissez la position de l'image source à utiliser pour régler l'équilibre des couleurs.
Pour désirir la position de l'image source, déplacez la zone mise en évidence en appuyant sur la touche , , ou tout en maintainant enforcée la touche DISPLAY sur le panneau secondaire.

6 Appuyez sur la touche CAPTURE.
L'image enregistrée dans la mémoire s'affiche.

7 Sélectionnez TEST PRINT en appuyant sur la touche ou .

Placez le curseur sur TEST PRINT en appuyant sur la touche ou.

Appuyez sur la touche ou jusqu'à ce que TEST PRINT apparaisse.
8 Appuyez sur la touche EXEC.
Neuf images identiques sont imprimées sur une feuille de papier comme test d'impression.
Chaque image est doté d'un équilibre des couleurs différent.

Exemple de modification de couleur dans le test d'impression

9 Sélectionnez l'image représentant le meilleur équilibre des couleurs parmi les neuf images.
Si vous souhaitez modifier l'équilibre des couleurs après la visualisation du tirage, réglez à nouveau l'équilibre des couleurs en vous reportant à la section "Pour régler à nouveau l'équilibre des couleurs", page 244.
a suivre
10 Affichez les valeurs de BAL X et BAL Y correspondant à l'image sélectionnée à l'étape 9 en appuyant sur la touche ou .
Exemple : Si l'équilibre des couleurs 55 et 45 de l'image imprimée dans la partie inférieure gauche est le meilleur :

Affichez 55 pour BAL X et 45 pour BAL Y en appuyant sur la touche ou .

Affichez BAL X en appuyant sur la touche ou , puis affichez 55 en appuyant sur la touche ou

Affichez BAL Y en appuyant sur la touche ou , puis affichez 45 en appuyant sur la touche ou
L'équilibre des couleurs a été régé sur les valeurs sélectionnées à l'étape 9.
11 Appuyez sur la touche MENU.
L'écran normal apparait.
Pour régler à nouveau l'équilibre des couleurs
Lorsque l'équilibre des couleurs souhaité ne peut pas être obtenu à l' étape 9, réglez à nouveau ce dernier.
Vous pouze également proceder à un réglage fin en suivant les mêmes procédures.
1 Affichez les valeurs de BAL X et BAL Y de l'image la plus appropriée parmi les neuf images.
Dans ce cas, vous pouvez effectuer un réglage fin ou grossier en modifiant la valeur de BAL STEP.
Pour effectuer un réglage fin
Pour régler l'équilibre des couleurs dans la gamme d'équilibre des couleurs courante, diminuez la valeur de BAL STEP.
Si vous modifiez BAL STEP de 05 en 03, les équilibres de couleurs du test d'impression sont changés (voir l'illustration).

Remarque
L'illustration ci-dessus présente l'équilibre des couleurs lorsque la graduation est modifiée de 05 en 03. Toutefois, sur le tirage actuel, les valeurs de l'équilibre des couleurs ne sont pas imprimées sur chaque image. Elles sont imprimées au bas du tirage.
Pour effectuer un réglage grossier
Pour régler l'équilibre des couleurs au-delà de la gamme d'équilibre des couleurs courante, augmentez la valeur de BAL STEP.
Si vous modifiez BAL STEP de 05 en 10, les équilibres de couleurs du test d'impression sont changés (voir l'illustration).

2 Effectuez un test d'impression en repétant les étapes 5, 6, 7 et 8 de la section "Réglage de l'équilibre des couleurs", page 240.
3 Sélectionnez l'image représentant le meilleur équilibre des couleurs parmi les neuf images, si possible. Affichez ensuite les valeurs de BAL X et BAL Y à l'aide de la touche , ou
Répétez les étapes 1 et 2 jusqu'à ce que vous obteniez un équilibre de couleurs optimal.
4 Revenez à l' étape 10 de la section “Réglage de l'équilibre des couleurs”, page 244.
Sélection du mode de fonctionnement pour les impressions automatiques
Vous pouvez commander l'imprimante à l'aide de l'une des télécommandes suivantes, en branchant celle-ci au connecteur REMOTE 2 ou REMOTE 3 à l'arrêt de l'imprimante.
- Télecommande RM-91 (non fournie): A raccardier au connecteur REMOTE 2
- Commande au pied FS-30 (non fournie): A raccarder au connecteur REMOTE 3. De plus, vous pouvez également commander l'imprimante à distance en utilisant la télécommande qui envoié le signal de commande distant sur la broche n^5 du connecteur REMOTE 3.
En vous aidant du menu, vous pouvez assigner les fonctions de votrechioix à la télécommande raccordée au connecteur REMOTE 2 ou REMOTE 3.
De plus, l'imprimante peut être commandée à distance par un signal d'impulsion entre via le connecteur REMOTE 2 ou REMOTE 3 (voir pages 268 et 270).
Vous pouvez également commander l'imprimante à l'aide d'un ordinateur personnel.
Pour plus de détails sur la commande de l'imprimante à l'aide d'un ordinateur, consultez votre revendeur Sony.
Remarque
La commande au pied FS-36 est raccordée au connecteur REMOTE 2 pour commander l'imprimante. Toutefois, la fonction de cette commande ne peut pas etre assignee à l'aide du menu.

1 Appuyez sur la touche MENU, puis selectionnez PRN en appuyant sur la touche ou .
Le menu PRINTER SETUP s'affiche sur l'image source.


Affichez PRN en majuscules en appuyant sur la touche ou .
2 Sélectionnez FUNCTION en appuyant sur la touche ou .

Placez le curseur sur FUNCTION en appuyant sur la touche 出 ou 出 .

Appuyez sur la touche ou jusqu'à ce que FUNCTION apparaisse.
3 Appuyez sur la touche Le menu FUNCTION SETUP apparait.


Pour assigner la fonction de la télécommande raccordee au connecteur REMOTE 2, passez a l'etape 4.
Pour assigner la fonction de la telecommande raccordee au connecteur REMOTE 3 (3A/3B/3C/3E), passez a l'etape 6.
4 Sélectionnez IMMED. CAP en appuyant sur la touche ou .

Placez le curseur sur IMMED. CAP en appuyant sur la touche ou

Appuyez sur la touche ou jusqu'à ce que IMMED. CAP apparaisse.
à suivre →
5 Sélectionnez la synchronisation souhaïée pour saisir l'image en appuyant sur la touche ou .
| Synchronisation | Sélection |
| Pour saisir l'image juste après l'envoi de l'impulsion de déclenchement au connecteur REMOTE 2. a) | ON |
| Pour saisir l'image après une durée donnée après l'envoi de l'impulsion de déclenchement au connecteur REMOTE 2. b) | OFF |
a) Lorsque IMMED. CAP est régèle sur ON, affichez l'image source sur le moniteur video lors de l'envoi de l'impulsion de déclenchement à l'imprimante. Le fonctionnement de l'imprimante sert uniquement à saisir l'image lors de la réception de l'impulsion.
b) La synchronisation est reglee en usine.
Pour plus de détails sur l'impulsion de synchronisation transmise via le connecteur REMOTE 2, voir page 268.
Remarques
- Sélectionnez ON si vous voulez saisir l'image à un moment précis en commandant la procédure au départ d'un ordinateur.
- Pour assigner la fonction à la télécommande raccordée au connecteur REMOTE 2 du menu FUNCTION SETUP, définissez l'objet IMMED.CAP du menu FUNCTION SETUP sur OFF.

Commutez la seLECTION de synchronisation souhaitation sur le vert en appuyant sur la touche ou .

6 Sélectionnez la télécommande et assignez la fonction à cette dernière.
① Sélectionnéz la télécommande à laquelle assigner une fonction en appuyant sur la touche ou.
| Télécommande à laquelle la fonction est assignée | Nom de la télécommande écrit sur le menu | |
| RM-91 raccordée au connecteur REMOTE 2 | RM2 FUNC | |
| FS-30 raccordée au connecteur REMOTE 3 | Touche A de FS-30 | RM3A FUNC |
| Touche B de FS-30 | RM3B FUNC | |
| Touche C de FS-30 | RM3C FUNC | |
| Télécommande qui envoie l'impulsion de déclenchement à la broche n°5 du connecteur REMOTE 3 | RM3E FUNC |


Affichez la télécommande souhaitee en appuyant sur la touche 出 ou 出 .
Placez le curseur sur la télécommande souhaite en appuyant sur la touche ou.
L'illustration présente l'assignation d'une fonction à la télécommande raccordée au connecteur REMOTE 2. Vous pouvez selectionner toute autre télécommande de la même manière.
② Assignez une fonction à la télécommande selectionnée à 1 en appuyant sur la touche ou .
| Fonction à sélectionner | Opération |
| GRAB | Saisie d'une image lorsque vous appuyez sur la touche de la télécommande. Lors de la sélection du type de plusieurs images réduites, le curseur (pointeur vert) reste fixe sur le moniteur video. De plus, la page mémoire n'est pas modifiée. |
| CAPTURE | Fonctionne de la même façon que le bouton CAPTURE de l'imprimante. |
| Fonctionne de la même façon que le bouton PRINT de l'imprimante. | |
| C & PRINTa) (CAPTURE & PRINT) | Saisie d'une image dans une page mémoire lorsqu'il n'y a aucune image en attente d'impression. Si vous appuyez sur la touche alors que l'impression est en cours, l'image sélectionnée est mise dans la file d'atte et l'image en attente est imprimée à la fin du cycle d'impression. |
| CYCLIC-Cb) (CYCLIC CAPTURE) | Saisie d/images dans des pages mémoire, lorsqu'il n'y a aucune image en attente d'impression, d'une manière cyclique lorsque vous appuyez sur la touche. L'imprimante continue la saisie d/images en remplaçant l'image précédemment enregistrée par une nouvelle. |
| CAP-STOPb) (CAPTURE STOP) | Saisie d/images dans une page mémoire lorsque vous appuyez sur la touche de la télécommande. Lorsque des images ont été saisies dans toutes les pages mémoire, l'imprimante interruptla saisie d/images et le message HIT ANY KEY apparait. |
| BACK-SP (CAPTURE BACK) | Le pointeur (vert) revient à sa position précédente lorsque vous appuyez sur le commutateur Lorsque le type de plusieurs images réduites est sélectionné. |
| POINTER+ | Le curseur (pointeur vert) se déplace à la position suivante lorsque vous appuyez sur la touche dans le cas de la sélection du type de plusieurs images réduites. |
à suivre
| Fonction à sélectionner | Opération |
| STOP | Arrêt de l'impression lorsque vous appuyez sur la touche, une fois le cycle d'impression terminé. |
| CAP/SRC (CAPTURE/SOURCE) | Lorsque l'image mémoire est affichée, l'image source s'affiche lorsque vous appuyez sur la touche.Lorsque l'image source est affichée, l'image est saisie dans la mémoire lorsque vous appuyez sur la touche de la télécommande. Toutefois, la page mémoire n'est pas modifiée. L'image enregistrée précédente est replacée par la nouvelle. |
| C/SRC PAGEb) (CAPTURE/SOURCE PAGE) | Lorsque l'image mémoire est affichée, l'image source s'affiche lorsque vous appuyez sur la touche de la télécommande.Lorsque l'image source est affichée, l'image est saisie dans la mémoire lorsque vous appuyez sur la touche. La page mémoire est également modifiée. L'image saisie n'est pas imprimée. |
| PRINT & PAGE | Démarrage de l'impression lorsque vous appuyez sur la touche si l'image a été saisie dans la mémoire et que vous passez simultanément à la page mémoire suivante.Si l'image n'a pas été saisie dans la page mémoire, l'imprimante ne fonctionne pas correctement lorsque vous appuyez sur la touche de la télécommande. |
| SRC & CAP (SOURCE & CAPTURE) | Lorsque vous appuyez et maintenez enforcée la touche de la télécommande, l'image source s'affiche. Lorsque vous relâchez la touche, l'image est enregistrée. La page mémoire n'est pas modifiée. |
| SRC & C PAGEb) (SOURCE & CAPTURE PAGE) | Lorsque vous appuyez et maintenez enforcée la touche de la télécommande, l'image source s'affiche. Lorsque vous relâchez la touche, l'image est enregistrée. La page mémoire est ensuite modifiée sur la page mémoire suivante. L'image saisie n'est pas imprimée. |
a) Lors de l'utilisation de la télécommande sous cette fonction, vérifie que l'image source est affichée sur le moniteur video. Dans le cas contraire, appuyez sur la touche SOURCE/MEMORY afin d'afficher l'image source. Lors de la saisie de plusieurs images réduites, une fois la dernière image enregistrée, l'imprimante imprime l'image enregistrée (ou la place dans la file d'attente d'impression), puis passé à la page mémoire suivante.
b) Lors de la saisie de plusieurs images réduites, une fois la dernière image enregistrée, l'imprimante passé à la page mémoire suivante.

Commutez la fonction souhaitatione sur le vert en appuyant sur la touche ou . Lorsque / est affiché à l'extrémité gauche ou droite, une autre fonction peut être seLECTIONnée en appuyant sur la touche ou .

Affichez la fonction souhaïée en appuyant sur la touche ou .
Lorsque / est affiché à l'extrémité gauche ou droite, une autre fonction peut être sélectionnée en appuyant sur la touche ou .
La fonction pouvant être assignée dépend de la télécommande selectionnée à l' étape ①.
7 Appuyez sur la touche MENU. L'écran normal apparait.
Réglage de la luminosité de la fenêtre d'affichage de l'imprimante
S'il est difficile de dire le contenu de la fenêtre d'affichage de l'imprimante, réglez-en la luminosité à l'aide du menu.

1 Appuyez sur la touche MENU, puis selectionnez PRN en appuyant sur la touche ou .
Le menu PRINTER SETUP s'affiche sur l'image source.

Commutez PRN sur le vert en appuyant sur la touche ou

2 Sélectionnez SYSTEM en appuyant sur la touche ou .

Placez le curseur sur SYSTEM en appuyant sur la touche ou.

Appuyez sur la touche ou jusqu'à ce que SYSTEM apparaisse.
3 Appuyez sur la touche
Le menu SYSTEM SETUP apparait.


4 Sélectionnez LCD-CNTR en appuyant sur la touche ou .


Placez le curseur sur LCD-CNTR en appuyant sur la touche ou.
5 Réglez la luminosité de la fenêtre d'affichage de l'imprimante en appuyant sur la touche ou .

Remarque
Si vous sélectionnez l'échelle de gauche, OFF est affché. Dans ce cas, aucun message n' apparait sur la fenêtre d'affichage de l'imprimante lorsque le monieur video revient à son état normal.
6 Sélectionnez PRN SETUP à l'aide de la touche ou , puis appuyez sur la touche .
Les valeurs régles sont mémorisées. Le menu PRINTER SETUP apparait.
7 Appuyez sur la touche MENU.
L'écran normal apparait.
Sélection de l'activation des bips de confirmation et d'erreur
Chaque fois que vous appuyez sur une touche du panneau frontal ou du panneau secondaire, un bip de confirmation est émis (une fois). Lorsqu'une erreur survient, le bip d'erreur retentit (trois fois). Vous pouvez activer et désactiver ces bips à l'aide du menu.

1 Affichez le menu SYSTEM SETUP.
Pour afficher le menu SYSTEM SETUP, reportez-vous aux étapes 1 à 3 de la section “Réglage de la luminosité de la fenêtre d'affichage de l'imprimante”, page 252.
2 Sélectionnez BEEP en appuyant sur la touche ou .


Placez le curseur sur BEEP en appuyant sur la touche 日 ou 日
3 Sélectionnez l'activation des bips de confirmation et d'erreur en appuyant sur la touche ou .
| Pour | Sélection |
| Activer les bips | ON |
| Déactiver les bips | OFF |

Commutez le mode souhaite sur le vert en appuyant sur la touche ou .

Affichez le mode souhaité en majuscules en appuyant sur la touche ou .
4 Sélectionnez PRN SETUP à l'aide de la touche ou , puis appuyez sur la touche .
Les valeurs régles sont mémorisées. Le menu PRINTER SETUP apparait.
5 Appuyez sur la touche MENU.
L'écran normal apparait.
Réglage du début en bauds pour la communication avec l'ordinateur
Lorsque vous commandez l'imprimante au départ d'un ordinateur raccordé via le connecteur RS-232C de l'imprimante, Sélectionnez le débit en bauds approprié. Pour plus de détails, consultez votre revendeur Sony.

1 Affichez le menu SYSTEM SETUP. Pour afficher le menu SYSTEM SETUP, reportez-vous aux étapes 1 à 3 de la section “Réglage de la luminosité de la fenêtre d'affichage de l'imprimante”, page 252.
2 Sélectionnez BAUD RATE en appuyant sur la touche ou .

Placez le curseur sur BAUD RATE en appuyant sur la touche ou.

à suivre
3 Sélectionnez le début en bauds souhaité en appuyant sur la touche ou .
| Débit en bauds (bps) | Le débit en bauds est affché dans le menu. (L'affichage passes des deux chiffres supérieurs à l'indication introduite.) |
| 1200 | 12 → 1200 |
| 2400 | 24 → 2400 |
| 4800 | 48 → 4800 |
| 9600 | 96 → 9600 |

Affichez le débit en bauds souhaité en appuyant sur la touche ou .
Commutez le débit en bauds souhaïte sur le vert en appuyant sur la touche ou .
Le débit en bauds sélectionné est affché avec quatre chiffres.
4 Sélectionnez PRN SETUP à l'aide de la touche ou, puis appuyez sur la touche. Les valeurs régles sont mémorisées. Le menu PRINTER SETUP apparait.
5 Appuyez sur la touche MENU. L'écran normal apparait.
Sélection du mode de laminage
L'utilisation de l'ensemble pour impression couleur autolaminant UPC-540 permet une conservation optimale des tirages.
De plus, vous pouvez selectionner le mode de laminage en fonction de la finition des tirages de votrechoix.

1 Appuyez sur la touche MENU, puis selectionnez LAY en appuyant sur la touche ou .
Le menu LAYOUT SETUP s'affiche sur l'image source.


Commutez LAY sur le vert en appuyant sur la touche ou .
2 Sélectionnez LAMINATION en appuyant sur la touche ou .


Placez le curseur sur LAMINATION en appuyant sur la touche ou.
3 Sélectionnez le format d'animation en fonction de la finition souhaïée pour les tirages en appuyant sur les boutons ou .
| Pour | Mode de laminage |
| Obtenir un tirage glacé | GLOSSY |
| Obtenir un tirage avec une finition de texture | TEXTURE |
| Obtenir un tirage mat | MATTE |

Commutez le mode de laminage sur le vert en appuyant sur la touche ou . Lorsque / est affiché à l'extrémité gauche ou droite, un autre mode de laminage peut être sélectionné en appuyant sur la touche ou .

4 Appuyez sur la touche MENU. L'écran normal apparait.
Enregistrement d'un jeu d'utilisateur
Vouss pouvez memoriser jusqu'à trois groupes de toutes les specifications de l'imprimante, définies ou ajustées à l'aide des touches ou du menu, et stocker ces paramètres sous la forme d'un jeu d'utilisateur. L'imprimante conserve ces paramètres même en cas de mise hors tension.
Ainsi, différents opérateurs peuvent réaliser des tirages à l'aide de différents réglages en rappeling le jeu d'utilisateur approprié.
Si les données du jeu d'utilisateur rappelé sont modifiées, l'imprimante fonctionné selon les données modifiées. Dans ce cas, les données modifiées restent effectives jusqu'à rappel d'un autre jeu d'utilisateur via la touche LOAD USER, même si vous mettez l'imprimante hors tension.
Une fois tous les réglages requis effectués, suivez la procédure ci-dessous pour les enregistrer en tant que jeu d'utilisateur.

1 Affichez le menu SYSTEM SETUP.
Pour afficher le menu SYSTEM SETUP, reportez-vous aux étapes 1 à 3 de la section “Réglage de la luminosité de la fenêtre d'affichage de l'imprimante”, page 252.
Si vous souhaitez nommer un jeu d'utilisateur, passez à l' étape 2.
Si vous ne souhaitez pas nommer un jeu d'utilisateur, passez à l' étape 5.
2 Sélectionnez USER NAME en appuyant sur la touche 四 ou 四 .

Placez le curseur sur USER NAME en appuyant sur la touche ou.

Affichez USER NAME en appuyant sur la touche ou.
3 Appuyez sur la touche Le menu USER NAME apparait.


Pour plus d'informations sur la saisie de caractères, reportez-vous à la section "Saisie d'une légende", page 199.
Vous pouvez entrer jusqu'à 16 caractères.
4 Dans le menu USER NAME, Sélectionnez EXIT en appuyant sur la touche 1 , , ou , puis appuyez sur la touche EXEC.
Le nom de l'utilisateur est enregistré et le menu SYSTEM SETUP apparaît à nouveau.
5 Sélectionnez SAVE USER en appuyant sur la touche ou .


Affichez SAVE USER en appuyant sur la touche ou.
Placez le curseur sur SAVE USER en appuyant sur la touche ou ou
6 Sélectionnez le numéro de jeu d'utilisateur souhaité en appuyant sur la touche « ou «.


Affichez le numero de jeu d'utilisateur souhaité en appuyant sur la touche ou
Commutez le numero de jeu d'utilisateur souhaite sur le vert en appuyant sur la touche ou .
7 Appuyez sur la touche EXEC.
Toutes les données actuelles définies et régles sont enregistrées dans le nombre de jeu d'utilisateur selectionné à l' étape 6.
Lorsque vous nommez un jeu d'utilisateur à l'objet 3, ce nom est également enregistré.
8 Appuyez sur la touche MENU. L'écran normal apparait.
L'imprimante fonctionne selon ces données enregistrées à moins que vous ne rappeliez un autre jeu d'utilisateur. De plus, les données modifiées restent effectives jusqu'àr rappel d'un autre jeu d'utilisateur via la touche LOAD USER, même si vous mettez l'imprimante hors tension.
Pour creer un autre jeu d'utilisateur
Effectuez tous les réglages et ajustements requis à l'aide des menus, puis enregistrez ceux-ci sous un autre numéro de jeu d'utilisateur.
Pour rappeler un jeu d'utilisateur et imprimer
Selectionnez le jeu d'utilisateur souhaité en appuyant sur la touche LOAD USER. A chaque fois que vous appuyez sur la touche LOAD USER, les yeux d'utilisateur sont rappelés dans 1, 2, 3, 1....
Appuyez ensuite sur la touche EXEC pour executer le jeu d'utilisateur sélectionné. L'imprimante fonctionne selon le jeu d'utilisateur rappelé. Si vous modifiez une valeur définie, l'imprimante fonctionne selon les données modifiées jusqu'àu rappel d'un autre jeu d'utilisateur.
Remarque
Si le jeu d'utilisateur est modifié, toutes les images en mémoire sont effacées.
Pour conserve la valeur de réglage initiale
Exemple : Modifiez les parametes effectuels pour le jeu d'utilisateur 1. Conservez les parametes d'origine du jeu d'utilisateur 1 et enregistrez les valeurs modifiées en tant que jeu d'utilisateur 2.
1 Sélectionnez le jeu d'utilisateur 1 en appuyant sur la touche LOAD USER. A chaque fois que vous appuyez sur la touche LOAD USER, les jeunes d'utilisateur sont rappelés dans 1, 2, 3, 1....
2 Appuyez sur la touche EXEC pour executer le jeu d'utilisateur sélectionné.
Remarque
Si le jeu d'utilisateur est modifié, toutes les images en mémoire sont effacées.
3 Modifiez les valeurs rappelées.
4 Dans le menu SYSTEM SETUP, selectionnez 1'option 2 de SAVE USER.
5 Appuyez sur la touche EXEC. Les valeurs définies, modifiées à l'objet 3, sont enregistrées en tant que jeu d'utilisateur 2.
Pour copier un jeu d'utilisateur existant
Vous pouvez copier un jeu d'utilisateur existant vers un autre numéro de jeu d'utilisateur.
1 Sélectionnez le numéro de jeu d'utilisateur source en appuyant sur la touche LOAD USER.
2 Appuyez sur la touche EXEC pour executer le jeu d'utilisateur selectionné.
Remarque
Si le jeu d'utilisateur est modifié, toutes les images en mémoire sont effacées.
3 Sélectionnez le numéro de jeu d'utilisateur cible via l'option SAVE USER du menu SYSTEM SETUP.
4 Appuyez sur la touche EXEC.
Les valeurs du jeu d'utilisateur source, sélectionné à l' étape 1, sont copiées vers le nombre de jeu d'utilisateur cible sélectionné à l' étape 3.
Sécurité
- Utilisez uniquement l'imprimante sur la tension d'alimentation stipulée dans la section "Spcifications" (page 267).
- Veillez à ne pas endommager le cable d'alimentation secteur en déposant ou en laissant tomber des objets lourds dessus. Il est dangereux d'utiliser cet apparéil si le cable d'alimentation secteur est endommagé.
- Si vous n'avez pas l'intention d'utiliser cet apparéil pendant un certain temps, déconnectez le cable d'alimentation secteur.
- Débranchez le cable d'alimentation en saisissant la fiche. Ne tirez enaucun cas sur le cordon proprement dit.
- Ne démontez pas l'appareil.
- N'enlevez pas le couvercle. Vous courez le risque d'être électrocuté par un contact avec les composants internes.
- Veiliez à ne pas repandre d'eau ou un autre liquide sur l'appareil; prévenez toute pénetration évientuelle de matériaux combustibles ou métalliques dans le chassin. En cas de pénetration d'un corps étranger à l'intérieur du boîtier, l'appareil est susceptible de tomber en panne, de prendre feu ou de provoquer une électrocution si vous l'utilisez.
- L'appareil comporte des orifices de ventilation destinés à éviter toute surchauffe. Ne les obstruez pas en installerant d'autres appar兼ils à côté ou en recouvrant l'unité d'une étoffe, etc.
- Si l'imprimante fonctionne incorrectly ou si un corps étranger pénétre à l'intérieur du chassis, déconnectez immédiatement le cordon d'alimentation secteur et consultez votre revendeur Sony.
Installation
- N'installez pas l'appareil dans un endroit soumis à :
—desvibrationsmecaniques;
—unehumiditéimportanta;
— de la poussière en excès ;
— au rayonnement direct du soleil ;
— des températures extrémement basses ou élevées. - N'utilise pas d'autres apparéils électroniques à proximité de l'appareil.
L'imprimante ne fonctionnera pas correctement si elle se trouve dans un puissant champ électromagnétique. - Ne posez pas d'objets lourds tels qu'un monitateur sur l'imprimante.
A propos de la condensation
-
Si l'imprimante est soumise à des variations de température brutes et importantes comme lors de son transfert d'unepiece froide dans une piece chaude ou lorsqu'elle est laissée dans une piece dont le système de chauffage tend à produit beaucoup d'humidité, de la condensation peut se former à l'intérieur de l'imprimante. Cette condensation risque d'entrainer un dysfonctionnement de l'imprimante, voire de provoquer une défaillance si vous persistez à l'utiliser. Si de la condensation se forme, mettez l'imprimante hors tension et laissez-la sécher pendant au moins une heures.
-
Si le jeu d'impression est soumis à des variations de température importantes et brutes, de la condensation risque de se former sur le ruban encreur ou sur le papier d'impression. Cette condensation est susceptible de provoquer un dysfonctionnement de l'imprimante. De plus, si le jeu d'impression est utilisé dans cet état, des taches apparaitront probablement au tirage. Evitez par conséquent d'entreposer le jeu d'impression dans un endroit soumis à des variations de température importantes et brutes.
- Pour entreprises un jeu d'impression entamé, rangez-le dans son emballage d'origine et scellez de nouveau celui-ci. Conservez si possible le jeu d'impression scelled dans un lieu frais à l'abri de la lumière. Avant de réutiliser ce jeu d'impression, laissez-le reposer dans son emballage scelled pendant plusieurs heures dans une piece chauffée. Cette mesure de précaution prévient la formation de condensation lors de l'extraction du jeu d'impression de son emballage.
Lieu d'installation
Pour éviter toute surchauffe interne, veillez à assurer un espace dégagé suffisant autour de l'imprimante de façon à ce que de l'air puisse circuler par les ouïes de ventilation sur le côte gauche du chassin.
Avant de transporter l'imprimante
Avant de transporter l'imprimante, conformez-vous à la procédure suivante pour retarder les accessoires fournis, puis remettez-les dans leur emballage d'origine. Si vous passez outre ces recommendations, vous risquez d'endommager votre imprimante.
1 Retirer la cartouche ruban d'encre et le plateau à papier.
2 Serrer la tete thermique interne comme suit :
① Utiliser l'interrupteur POWER pourmettre l'imprimante sous tension.
② Appuyer simultanément sur la touche MENU et sur les touches curseur et du panneau secondaire.
③ Utiliser l'interrupteur POWER pourmettre1'imprimante hors tension. La tete thermique est maintainantbloquée.
Dégagement de la tête thermique
Mettre de nouveau l'imprimante sous tension. La tete thermique se déplace et il est de nouveau possible dinstaller la cartouche ruban d'encre.
Nettoyage
Remarque
Veillez à étéindre l'imprimante avant de procéder au nettoyage.
Nettoyage du chassinis
Nettoyez le chassin, la console et les commandes au moyen d'un chiffon doux et sec ou d'un chiffon légèrement impregné d'une solution détergente neutre.
Abstenez-vous d'utiliser un solvant qualconque tel que de l'alcool ou de la benzine qui risquerait de ternir le fini de l'appareil.
Nettoyage de la tete thermique
Si des bandes blanches apparaisent sur vos impressions, il est conseilé de nettoyer la tête thermique à l'aide du lot de nettoyage fourni.
1 Insérez le lot de nettoyage (le porte-ruban encreur charge avec le ruban de nettoyage) à fond dans le compartment du ruban encreur de l'imprimante jusqu'à ce que vous entendiez un déclic.
Le message suivant apparait.

2 Appuyez sur la touche EXEC.
L'imprimante lance le nettoyage de la tete thermique.
Pendant le nettoyage, l'indication "Q1" qui apparait en bas et à gauche du moniteur clignote. Lorsque le nettoyage de la tête est terminé, l'indication "Q1" s'allume de nouveau en continu.
Lorsque la marque END apparait
La marque END se trouve à la fin du ruban de nettoyage. Lorsque cette marque apparait, rembobinez le ruban de nettoyage jusqu'à son point de départ puis utilisez-le de nouveau.
Pour ranger le lot de nettoyage
Remettez le lot de nettoyage partiellement utilisé dans son emballage d'origine de façon qu'il ne prenne pas la poussière.
Remarque
La surface de la tête thermique est décapée lors du nettoyage. Ceci provoque une usure prematurée de la tête thermique. Nous vous recommandons de ne pas nettoyer la tête thermique trop souvent. Veillez à ce que de la poussière ou des traces de doigt ne se trouvent pas sur le papier encreur ou le papier.
Si le problème persististe après que vous ayez nettoyé la tête thermique, contactez votre revendeur Sony.
Nettoyage du filtré
Nous vous recommendons de nettoyer le filtré tous les trois mois.
1 Retirez le capot du ventilateur de l'imprimante, puis désolidarisez le filtré et le capot du ventilateur.

2 Nettoyez le filtré à l'aide d'un aspirateur ou d'un apparéil équivalent.
Remarques
Veillez à ce que le filtrne ne reste pas coincide dans l'aspirateur.
- Ne frottez pas trop fort la grille du contrôle.
3 Assemblez à nouveau le capot du ventilateur et le filtr, puis réinstallé l'ensemble sur le panneau lésral.

Pour réaliser des impressions, vous avez besoin de papier d'impression et d'une cassette à ruban encreur. Utilisez le ruban encreur avec le papier d'impression contenus dans le même emballage.
Ensemble pour impression couleur UPC-510
Contient une cassette à ruban encreur couleur et du papier d'impression.
Cassette à ruban encreur couleur 1 rouleau
200 feuilles de papier de format A-5 (5^3 / 4× 8^3 / 8 pouces)
Ensemble pour impression couleur autolaminant UPC-540
Contient une cassette à ruban encreur du papier d'impression pour le couchage automatique de laminé.
Cassette à ruban encreur couleur 1 rouleau
102 feuilles de papier de format A-5
Remarques
- Utilisez uniquement le type de ruban encreur et de papier d'impression préconisés pour cette imprimante. Si vous utilisez un type de ruban et de papier différent, l'imprimante risque de ne pas fournir de résultats satisfaisants ou deprésenter un dysfonctionnement.
- Utilisez le ruban encreur avec le papier d'impression contenus dans le même emballage. Si l'imprimante détecte une combinaison incompatible, un message d'erreur apparait dans la fenêtre d'affichage de l'imprimante. Il peut en résultat une altration de la qualité de l'image imprimée ainsi que des dysfonctionnements.
- Le ruban encreur et le papier d'impression ne sont pas réutilisables. Remplacezles lorsqu'ils ont été utilisés.
Lors de l'utilisation du jeu d'impression couleur UPC-510, il est possible d'imprimer jusqu'à 200 tirages à l'aide d'un rouleau de ruban encreur. Meme si vous avez épuisé un jeu de 100 feuilles de papier, ne jetez pas le ruban encreur. Vous pouvez utiliser le ruban encreur pour l'autre jeu de papier.
Alimentation UP-51MDP:220 à 240 V AC, 50 / 60Hz
UP-50/51MDU:100à120VAC, 50/60 Hz
UP-51MD: 100 à 120/220 à 240 V AC, 50/60 Hz
Consommation électrique
UP-51MDP: Environ 1,2 A max. à 25^ , 240 V AC
UP-50/51MDU : Environ 2,8 A max. à 25^ , 120 V AC
UP-51MD: Euviron 2,8 A max. à 25^ , 120 V AC
Euviron 1,2 A max. à 25^ , 240 V AC
Température de fonctionnement 5 °C à 35 °C (41 °F à 95 °F)
Humidité en fonctionnement 20% à 80% (sans condensation)
Température de stockage et de transport -20 °C à 60 °C (-4 °F à 140 °F)
Humidité de stockage et de transport 20 % à 90 % (sans condensation)
Dimensions Environ 370× 125× 490mm (1× h× p) (14^5 / 8× 5× 19^3 / 8 pouces)
Poids Environ 14,5kg (31 lb 15 oz)
Système d'impression Impression thermique par sublimation du transfert d'encre
Tête thermique 11,6 points/mm (2048 points)
Gradations 256 niveaux pour le jaune, le magenta et le cyan
Temps d'impression Environ 20 secondes (impression couleur a grande vitesse)
Système de télévision Commutable à l'aide du sélecteur NTSC/PAL (uniquement pour modèles autres que UP-50/ 51MD/51MDP)
En mode NTSC : Normes NTSC/EIA
En mode PAL: Normes PAL B.G.I
Connecteurs d'entrée RGB SYNC (signal RVB analogue) : Connecteur BNC × 4 RGB:0,7 Vcc (terminaison 75 ohms sur ON) SYNC:0,3 à 4 Vcc SYNC ON G : Detection automatique
75 ohms (terminaison 75 ohms sur ON), sync négative
SVIDEO (signaux de luminance (Y) et de chrominance (C) séparés): miniconnecteur DIN à 4 broches × 1 Y:1 Vcc
C: Normes NTSC/EIA :
Impulsion de synchronisation couleur 0,29 Vcc
Normes PAL B.G.I : Impulsion de synchronisation couleur 0,3 Vcc
75 ohms (terminaison), sync négative
VIDEO (signal video composite NTSC pour normes NTSC/EIA et signal video composite PAL pour normes PAL B.G.I): Connecteur BNC× 1 1 Vcc, 75 ohms (terminaison 75 ohms sur ON), sync négative
AC IN (entree d'alimentation)
Connecteurs de sortie
RGB SYNC (signal RVB analogue) : Connecteur BNC × 4
RGB:0,7 Vcc (terminaison 75 ohms sur ON)
SYNC:1Vcc
75 ohms (terminaison), sync négative
SVIDEO (signaux de luminance (Y) et de chrominance (C) séparés): miniconnecteur DIN à 4 broches × 1
Y:1Vcc
C: Normes NTSC/EIA :
Impulsion de synchronisation couleur 0,29 Vcc
Normes PAL B.G.I : Impulsion de synchronisation couleur 0,3 Vcc
75 ohms (terminaison 75 ohms sur ON), sync négative
VIDEO (signal video composite NTSC pour normes NTSC/EIA et signal video composite PAL pour normes PAL B.G.I) Connecteur BNC× 1 1 Vcc, 75 ohms (terminaison), sync négative
Connecteurs de commande
REMOTE 1 :
miniprise spéciale × 1
Pour télécommande RM-5500 (non fournie)
REMOTE 2 (connecteur
d'impression automatique) :
Miniprise stéreo: × 1
Pour télécommande RM-91 e commande au pied FS-36 (non fournie)
REMOTE 3 (connecteur
d'impression automatique) :
Connecteur D-SUB à 9 broches
: × 1 Pour commande au pied
FS-30 (non fournie)
(voir la section “Sélection du mode de fonctionnement pour
les impressions automatiques", page 246)
RS-232C (interface de commande par ordinateur): Connecteur D-SUB à 25 broches × 1
Sortie : 5 kilohms en charge Typique ± 8 V
Entree:5 kilohms en charge
Niveau haut 5 à 15 V
Niveau bas -5 à -15 V
Accessoires fournis
Jeud'impressioncouleur(1)
Porte-ruban encreur (1)
Capot du ventilateur avec filtré (1)
Kit de nettoyage de tete thermique (1)
Magasin à papier (1)
Réceptacle à papier (1)
Cordon d'alimentation secteur (1)
Carte de garantie (1)
(pour UP-50/51MD/51MDU)
Mode d'emploi (1)
Accessoires facultatifs
Ensemble pour impression couleur UPC-510
Ensemble pour impression couleur autolaminant UPC-540
Spécifications Médicales (pour UP-51MD/
51MDU/51MDP)
Protection contre les chocs électriques :
Classe I
Protection contre la pénetration néfaste d'eau :
Ordinaire
Degré de sécurité en présence d’anesthésiants inflammables ou d'oxygène :
Ne convient pas à une
utilisation en presence
d'anesthésiants inflammables ou d'oxygène.
Mode de fonctionnement : Continu
Exploitation de la fonction d'impression automatique (REMOTE 2/REMOTE 3)
Si vous envoyez les signaux d'impulsion de commande à distance illustrés via le connecteur REMOTE 2 ou REMOTE 3, l'imprimante est commande à distance conformément au réglage de commande à distance (voir page 246).
Mettez l'imprimante sous tension et affichez l'imag source sur 1'écran du moniteur. Envoyez un signal de commande à distance suivant la synchronisation indiquée ci-dessous.
La synchronisation dépend du réglage du paramètre IMMED. CAP dans le menu FUNCTION SETUP.
Remarque
Les exemples de signaux d'impulsion de commande à distance représentés ici illustrent la synchronisation de fonctionnement typique. La synchronisation peut être affectée par la page mémoire et le type d'impression sélectionnés.
Impulsion de synchronisation CAPTURE pour REMOTE 2
Assignation des broches du connecteur
REMOTE 2:


IMMED. CAP. régle sur OFF
| Notation | Paramètre | MIN | TYP | MAX | Unité | Remarques |
| tRPE | Délai dans lequel une impulsion de commande à distance doit être ramenée à zéro | 3 | - | 12 | msec | - |
| tRPW | Longueur d'une impulsion de commande à distance | 100 | - | - | msec | - |
| VRP | Amplitude d'une impulsion de commande à distance | - | - | 5 | V | Cette valeur est basée sur les normes TTL. |
L'exemple ci-dessus montre que les images en septieme et huitieme positions sont enregistrées. Toutefois, les images à d'autres positions peuvent être enregistrées en fonction du mode et des réglages de l'imprimante.
Remarque
Si AUTO LIVE dans le menu FUNCTION SETUP est reglé sur OFF, l'image mémoire est affichée sur l'écran après qu'elle ait été enregistrée dans la mémoire. Dans ce cas, appuyez sur la touche SOURCE/MEMORY chaque fois que vous memorisez une image de façon à ce que l'image source apparaissse sur le moniteur video. L'affichage de l'image mémoire ne permet pas d'enregistrer l'image avec la synchronisation correcte.

IMMED. CAP. régle sur ON
| Notation | Paramètre | MIN | TYP | MAX | Unité | Remarques |
| tRPE | Décai dans lequel une impulsion de commande à distance doit être ramenée à zéro | 3 | - | 10 | msec | - |
| tRPW | Longueur d'une impulsion de commande à distance | 100 | - | - | msec | - |
| VRP | Amplitude d'une impulsion de commande à distance | - | - | 5 | V | Cette valeur est basée sur les normes TTL. |
Remarque
Ce mode n'est opérant que si l'image source est affichée sur l'écran du moniteur. Si l'image mémoire est affichée, l'image ne sera pas的记忆é même si l'impulsion est envoyée à l'imprimante. N'oubliez pas d'afficher l'imagain source lorsque vous envoyez l'impulsion.
Impulsion de synchronisation CAPTURE pour REMOTE 3
Circuit équivalent d'entrée

Circuit équivalent de sortie

Attribution des broches
| Broche | Signal | Remarques | |
| 1 | A | (Entrée) | Niveau TTL |
| 2 | B | (Entrée) | Niveau TTL |
| 3 | C | (Entrée) | Niveau TTL |
| 4 | Réservé | (Entrée) | Niveau TTL |
| 5 | Enregistrement | (Entrée) | Niveau TTL |
| 6 | Masse | - | - |
| 7 | VD OUTPUT | (Sorting) | Niveau TTL |
| 8 | Lumière | (Sorting) | Niveau TTL |
| 9 | Occupé | (Sorting) | Niveau TTL |
Entrée : Entrez le signal au niveau bas pendant plus de 100 msec
VD OUTPUT: Le VD du signal d'entrée actuellément selectionné est émis.
Lumière: Un signal de haut niveau est émis lorsque l'imprimante est occupée à enregistrer l'image en mémoire.
Occupé : Un signal de haut niveau est émis lorsque l'imprimante peut enregistrer une image et l'imprimer.
Un signal de bas niveau est émis lorsque l'imprimante ne peut pas enregister l'image a), lorsque l'imprimante ne peut pas imprimer ou lorsque l'imprimante ne peut pas enregister l'image et imprimer.
a) Lorsque l'imprimante ne peut pas enregistrer l'image : Lorsque le signal d'entrée existe dans l'imprimante et que l'utilisateur souhaite enregistrer l' image dans une mémoire donnée, mais ne peut pas car l' image enregistrée dans cette mémoire est en cours d'impression.
Remarque
Si AUTO LIVE dans le menu FUNCTION SETUP est réglé sur OFF, l'image mémoire est affichée sur l'écran après qu'elle ait été enregistrée dans la mémoire. Dans ce cas, appuyez sur la touche SOURCE/MEMORY chaque fois que vous memorisez une image de façon à ce que l'image source apparaissée sur le moniteur video.
L'affichage de l'image mémoire ne permet pas d'enregistrer l' image avec la synchronisation correcte.
Conception et specifications modifiables sans préavis.
Il existe deux types de messages : les messages d'erreur et les messages d'avertissement. Cette sectionénénumère ces messages et mentionne leur cause possible et leurs remèdes. Prenez note du message et appliquez les actions requisés.
Messages d'erreur
Si un problème survient, le témoin ALARM s'allume et un message d'erreur précisant le problème apparait sur le moniteur et dans la fenêtre d'affichage de l'imprimante.
Dans les messages d'erreurprésentés dans les tableaux suivants, "nn" spécifique le numéro ou le symbole affché dans le message actuel.
| Message | Causes possibles et remèdes | |
| Sur le moniteur video | Dans la fenêtre d'affichage de l'imprimante | |
| INSERT RIBBON | INSERT RIBBON | La cassette à ruban encreur n'a pas été chargée. → Chargez la cassette à ruban encreur (page 151). |
| SET PAPER | SET PAPER | • Le papier est écuisé. → Chargez le papier (page 154). |
| RIBBON REMAIN 100 | RIBBON REMAIN 100 | • Le magasin à papier n'est pas installé. → Installé le magasin à papier (page 154). |
| • Lorsque RIBBON REMAIN 0 est écisé, remplacez le ruban encreur (page 151). | ||
| INSERT RIBBON AND PAPER | INSERT RIBBON | La cassette à ruban encreur et le papier n'ont pas été charges. |
| SET PAPER | → Chargez la cassette à ruban encreur et le papier (pages 151 et 154). | |
| REMOVE PRINTS | REMOVE PRINTS | Le nombre maximum de tirages est atteint sur le réceptacle à papier. → Retirez les tirages du réceptacle à papier. |
| REMOVE PAPER: TRAY | REMOVE PAPER | Le papier s'est coïncé au niveau du magasin à papier lors de son transfert vers la zone du ruban. → Retirez le bourrage de papier (page 273). |
| CHECK RIBBON | CHECK RIBBON nn | • Le ruban encreur s'est déchiré. → Réparez le ruban encreur déchéré (page 154). |
| • La cassette à ruban encreur installée avec cette imprimante n'est pas compatible. → Chargez la cassette à ruban encreur appropriée. | ||
| • Le ruban encreur est écisé. → Remplacez la cassette à ruban encreur par une nouvelle (page 151) (Le ruban encreur ne peut pas être réutilisé.) | ||
| PAPER JAMMING | PAPER JAMMING nn | Le papier s'est coïncé à l'intérieur de l'imprimante. → Localisez le bourage de papier et retirez le papier coïncé de l'imprimante (page 273). |
| Message | Causes possibles et remèdes | |
| Sur le moniteur video | Dans la fenêtre d'affichage de l'imprimante | |
| END OF RIBBON | END OF RIBBON | Le ruban encreur est épisé. → Remplacez la cassette à ruban encreur par une nouvelle (page 151) (Le ruban encreur ne peut pas été réutilisé.) |
| MECHA TROUBLE: HEAD | MECHA TROUBLE nn HEAD | · La cassette à ruban encreur n'a pas été chargée correctement. → Vérifiez la cassette à ruban encreur et chargez-la correctement (page 151). · Le papier s'est coincé à l'intérieur de l'imprimante. → Localisez le bourge de papier et retirez le papier coincé de l'imprimante (page 273). |
| MECHA TROUBLE: TRAY | MECHA TROUBLE nn TRAY | Le magasin à papier est sorti de son logement. → Consultez le service après-vente Sony ou votre revendeur Sony pour remédier à ce problème. |
| MECHA TROUBLE: PLATEN | MECHA TROUBLE nn PLATEN | Le papier s'est coincé à l'intérieur de l'imprimante. → Localisez le bourge de papier et retirez le papier coincé de l'imprimante (page 273). |
| MECHA TROUBLE: LOAD | MECHA TROUBLE nn LOAD PAPER | |
| MECHA TROUBLE: EJECT | MECHA TROUBLE nn EJECT PAPER | |
| MECHA TROUBLE: CHUCK | MECHA TROUBLE nn CHUCK | |
Messages d'advertisement
En cas d'ajretissement, seuils les messages d'avertissement apparaiscent. Le témoin ALARM ne s'allume pas.
| Message d'advertisement | Possible causes and remedies | |
| Sur le moniteur | Dans la fenêtre d'affichage de l'imprimante | |
| HIT ANY KEY | HIT ANY KEY | Ce message apparait lorsque la télécommande est utilisée en mode CAP-STOP (CAPTURE STOP) et que l'imprimante interrupt la mémorisation d/images dans les pages mémoire lorsque des images ont été enregistrées dans toutes les pages mémoire (jusqu'au dernier point de la dernière page mémoire). → Appuyez sur une touche quelconque. L'imprimante sera ensuite à nouveau opérationnelle. |
| INPUT MISMATCH | INPUT MISMATCH | • Le système de télévision du signal transmis par l'appareil source (magnétoscope, caméra video, etc.) n'est pas compatible avec le système de télévision de votre imprimante. → Vérifiez le système de télévision du signal et entrez un signal correct. • Un signal autre qu'un signal video (par exemple, un signal audio ou similaire) est entré. → Entrez un signal video correct. |
| Message d'advertisement | Causes possibles et remèdes | |
| Sur le moniteur | Dans la fenêtre d'affichage de l'imprimante | |
| NO INPUT | NO INPUT | L'imprimante ne recoit aucun signal d'entrée de l'appareil correspondant à l'entrée sélectionnée dans le menu INPUT SETUP. → Vérifiez le signal d'entrée sélectionné dans le menu INPUT SETUP (page 156). → Vérifiez si l'appareil video transmit un signal vidéo en mode de lecture. → Vérifiez les connexions entre l'appareil transmettant le signal source et l'imprimante (page 216). |
| NO IMAGE | NO IMAGE | L'image n'est pas saisie dans la mémoire. → Enregistrez l'image dans la mémoire et relancez ensuite l'impression (page 161). |
| PLEASE WAIT | PLEASE WAIT | Dans la page mémoire sélectionnée, l'image enregistrée est en cours ou en attente d'impression. |
| PRINTING MEMORY | PRINTING MEMORY | → Réessayez l'opération après la fin de l'impression en cours. |
| PLEASE WAIT | PLEASE WAIT | La tête thermique est en surchauffe. |
| HEAD IN COOLING | HEAD IN COOLING | → Laissez l'imprimante jusqu'à ce que la tête thermique ait refroidi et que ce message ait disparu. L'imprimante reprendra automatiquement l'impression. |
| PLEASE WAIT | PLEASE WAIT | La tête thermique est en surchauffe. |
| HEAD IN HEATING | HEAD IN HEATING | → Attendez la disparition de ce message. L'imprimante reprendra automatiquement l'impression. |
| PLEASE WAIT | PLEASE WAIT | Une impression est en cours, ce qui empêche toute autre opération. |
| NOW PRINTING | NOW PRINTING | → Attendez la fin de l'impression avant de réessayer. |
En cas de bourrage du papier
Si un bourrage de papier se produit après que vous ayez appuyé sur la touche PRINT, le message signalant un bourrage de papier apparait sur le moniteur video et dans la fenêtre d'affichage de l'imprimante.
1 Ouvrez le panneau frontal.

à suivre
2 Retirez le réceptacle de papier. Si des tirages ont été éjectés dans le réceptacle à papier et se sont empilés, retirez-les avant desteroler le réceptacle à papier.

3 Vérifiez s'il existe un bourrage de papier dans l'imprimante. Si vous détectez une feuille coincée, retirez-la délicatement du réceptacle à papier.

Remarque
Ne tirez jamais une feuille de papier coincée vers le bas, le haut, l'arrête ou l'avant, car le papier risque sinon de s'emmêler ou de se déchirer.
4 Retirez le magasin à papier.

5 Placez correctement du papier dans le magasin à papier.
- Ne réutilisez pas le papier retire à l' étape 3. Jetez ce papier
- Utilisez uniquement le papier recommendé dans ce manuel.
Glissez correctement le papier sous l'onglet.

6 Réinsérez le magasin à papier et le réceptacle à papier, puis fermez le panneau frontal.
Ce guide de dépannage vous aidera à remédier à la plupart des problèmes courants que vous pourriez rencontres dans le cadre de l'utilisation de cette imprimante. Avant de procéder à ces contrôle, vérifie toutfois si le cordon d'alimentation est correctement branché. Si le problème persististe, mettez l'imprimante hors tension et consultez votre revendeur Sony ou le service après-vente agréé.
| Symptômes | Causes possibles et remèdes |
| Aucune indication n'apparait sur le moniter lorsque vous appuyez sur l'une des touches de commande. | • Le commutateur POWER de l'imprimante n'est pas sur ON. → Mettez le commutateur POWER de l'imprimante sur ON. • Le commutateur POWER du moniter n'est pas sur ON. → Mettez le commutateur POWER du moniter sur ON. • Il est possible que les raccordements ne soient pas corrects. → Vérifiez les raccordements et corrigez-les, le cas échéant (page 217). |
| Aucun message n'apparait sur l'écran normal. | Le signal entré est incorrect. → Sélectionnez un autre signal d'entrée via la touche INPUT SELECT (page 156). Ou activez l'appareil videoa raccordé en mode de lecture s'il se trouve en ce moment dans un autre mode que le mode d'arrêt. → Dans ce cas, contrôle d'abord le moniter en appuyant sur la touche SOURCE/MEMORY de façon à afficher l'image enregistrée dans la mémoire. Si une image apparait, le moniter fonctionne correctement. |
| Aucun message et aucune image n'apparait sur l'écran normal. | • Si une image enregistrée dans la mémoire apparait lorsque vous appuyez sur la touche SOURCE/MEMORY, le paramètre SOURCE du menu OUTPUT SETUP est réglé sur THRU. → Modifiez le paramètre SOURCE sur EE (page 226). • Lorsque le menu est affchéé via la touche MENU, le paramètre DISPLAY du moniter videoe est réglé sur OFF. → Réglez le paramètre DISPLAY sur ON en appuyant sur la touche DISPLAY (page 210). |
| Aucun message n'apparait dans la fenêtre d'affichage de l'imprimate. | • Le contraste de la fenêtre d'affichage de l'imprimate n'est pas correctement défin. → Réglez la luminosité de la fenêtre d'affichage de l'imprimate à l'aide du paramètre LCD. CNTR. du menu SYSTEM OUTPUT (page 252). • Le contraste de la fenêtre d'affichage de l'imprimate est réglé sur OFF. → Réglez la luminosité de la fenêtre d'affichage de l'imprimate à l'aide du paramètre LCD. CNTR. du menu SYSTEM OUTPUT (page 252). |
| L'imprimate n'imprime pas. | • Un message d'erreur apparait dans la fenêtre d'affichage. → Exécutez la procédure déscribe dans la section "Messages d'erreur", page 271. • Un papier non compatible avec cette imprimante a été chargeé. → Chargez le papier correct. Utilisez uniquement les cassettes à ruban encreur et le papier conçus en vue d'une'utilisation avec cette imprimante (page 266). • Le papier n'a pas été chargeé correctement. → Vérifiez le positionnement de la face d'impression du papier et réinstallé le papier (page 154). |
| Une ligne noire apparait sur les tirages. | Une zone pour laquelle il n'y a pas de signal est imprimée en noir. → Décalez la zone d'impression. Enregistrez une nouvelle image et imprimez-la (page 238). |
| L'imprimate produit un tirage avec un cadre noir. | Une zone pour laquelle il n'y a pas de signal est imprimée en noir. → Rétrecissez la largeur du tirage. Enregistrez une nouvelle image et imprimez-la (page 238). |
| L'image imprimée est partiellement coupée. | Seule une partie du signal videoe a été mémorisée. → Rétrecissez la largeur du tirage (page 238). Enregistrez une nouvelle image et imprimez-la. |
| Le tirage est flou. | Une image animée d'un mouvement rapide a été enregistree. → Réglez le mode de mémoire sur FIELD en utilisant la touche MEMORY FRM/FLD, puis imprimez l'image (page 175). |
| Les couleurs du tirage sont très pâles. | Le papier n'a pas été chargé correctement. → Vérifiez le positionnement de la face d'impression du papier et réinstallé le papier (page 154). |
| La cassette à ruban encreur ne peut être introduite. | Une cassette à ruban encreur utilisée n'est pas compatible avec cette imprimante. → Insérez une cassette à ruban encreur appropriée. (page 151) |
| L'écran du moniteur videoe est trop lumineux et le contraste dans les zones claires est affaibli. | Le commutateur de terminaison 75-ohm est réglé sur la mauvaise position. → Réglez le commutateur de terminaison 75-ohm sur la position correcte (page 216) |
| L'écran du moniteur videoe estASF. |
Emplacement et fonction des composants et des commandes
Pour plus de détails, reportez-vous aux pages indiquées entre parenthèses.
Panneau frontal

1 ①Bouton de mise sous tension (POWER)
Appuyez sur ce commutateur pourmettre l'imprimante sous ou hors tension.
2 Fenêtre d'affichage de l'imprimante
Affiche les messages qui apparaissent
egressant dans le bas de 1'ecran du moniteur.
Elle affiche aussi la ligne de menu sur laquelle
le curseur est positionné. Si une erreur se
produit, un message d'erreur s'affiche.
Le contraste de la fenetre d'affichage de
l'imprimante peut etre regle dans le menu
SYSTEM SETUP.De plus,la fenetre
d'affichage de l'imprimante peut etre
supprimee dans le menu SYSTEM SETUP.
3 Capteur de télécommande
Dirigez l'avant de la télécommande vers ce capteur.
4 «Touche MEMORY PAGE (168, 181, 209)
Appuyez sur cette touche pour sélectionner la page mémoire.
5 Touche SOURCE/MEMORY (186, 209, 220, 240)
Appuyez sur cette touche pour sélectionner le signal à transmettre vers le moniteur.
L'image mémoire et l'image source sont commutées chaque fois que vous appuyez sur cette touche.
6 Touche CAPTURE (160, 168, 186, 193, 194, 242)
Appuyez sur cette touche pour enregistrer une image dans une page mémoire.
7 Touche PRINT (161, 168, 193, 195, 205)
Appuyez sur cette touche pour réaliser un tirage.
Fente d'éjection du papier
Les tirages sont éjectés par cette fente.
9 Témoin PRINT
S'allume pendant une impression.
10 Témoin ALARM (271)
S'allume en orange lorsque le ruban encreur ou le papier est epuisé, que le papier se coince ou qu'un autre problème se produit.
11 Panneau frontal
Tirez sur le panneau frontal pour l'ouvrir. L'ouverture du panneau frontal dévoile les touches du panneau secondaire, la cassette à ruban encreur, le magasin à papier, le réceptacle à papier, etc.
a suivre
Lorsque le panneau frontal est ouvert

A Touche EJECT (152)
Appuyez sur cette touche pour ejecter la cassette à ruban encreur.

Introduisez la cassette à ruban encreur.

Le papier est éjecté dans ce réceptacle.

Chargez le papier dans ce magasin.

Pour plus de détails, voir la section "Panneau secondaire".
Panneau secondaire

4 Touche PRINT QTY (165)
1 Touche MENU
Appuyez sur cette touche pour afficher ou désactiver les menus sur l'écran et dans la fenêtre d'affichage de l'imprimante.
2 Touche LOAD USER (163, 260, 261)
Appuyez sur cette touche pour rappeler un jeu d'utilisateur enregistré. Une pression sur cette touche entraîne l'affichage du jeu d'utilisateur actuellement sélectionné pendant trois secondes. Pour rappeler un autre jeu d'utilisateur, relâchéz la touche durant l'affichage du nombre de jeu d'utilisateur souhaité. A chaque fois que vous appuyez sur cette touche, le jeu d'utilisateur change dans l'ordre 1, 2, 3.
3 Touche MULTI PICTURE (178, 194)
Appuyez sur cette touche pour sélectionner le type de tirage youlu sur l'écran normal.
Lorsque you appuyez sur cette touche, le type de tirage selectionné s'affiche pendant trois secondes. A chaque fois que vous appuyez sur cette touche, le type change dans l'ordre 1, 2, 4, 8, 16, 1....
Le réglage de MULTIPIX dans le menu LAYOUT SETUP est lié au réglage de cette touche.
Appuyez sur cette touche pour sélectionner le nombre de copies sur l'écran normal. Vous pouvez régler un nombre au besoin jusqu'à 9. Lorsque vous appuyez sur cette touche, le nombre actuellement sélectionné s'affiche pendant trois secondes. Le réglage de PRT QTY dans le menu PRINTER SETUP est lié au réglage de cette touche. Vous pouvez modifier le nombre même pendant qu'une impression est en cours.
5 Touche RIBBON REMAIN (162, 211)
Appuyez sur cette touche pour afficher sur l'écran normal le type et le nombre de tirages pouvant être réalisés. Pour ne pas afficher ces informations, appuyez à nouveau sur cette touche. Le réglage de RBN REMAIN dans le menu OUTPUT SETUP est lié au réglage de cette touche.
6 Touche INPUT SELECT (156)
Appuyez sur cette touche pour selectionner le signal d'entrée souhaite sur l'écran normal. Lorsque vous appuyez sur cette touche, le signal d'entrée actuellément selectionné s'affiche pendant trois secondes. Pour selectionner le signal d'entrée, relâchéz cette touche durant l'affichage du signal d'entrée souhaité. A chaque fois que vous appuyez sur cette touche, le signal d'entrée est commutedans l'ordre VIDEO, RGB, S-VIDEO, RGB...
7 Touche MEMORY FRM/FLD (160, 175)
Appuyez sur cette touche pour sélectionner le mode de mémoire souhaité sur l'écran normal. Lorsque vous appuyez sur cette touche, le mode de mémoire actuellément sélectionné s'affiche pendant trois secondes. Pour sélectionner le mode de mémoire, relâchez cette touche durant l'affichage du mode de mémoire souhaité. A chaque fois que vous appuyez sur cette touche, le mode de mémoire est commuté dans l'ordre FRAME (image), FIELD (champ), FRAME.
Pour réaliser un tirage d'une image enregistrée floue, réglez le mode de mémoire sur FIELD pour éliminer le flou en appuyant sur cette touche, puis effectuez un tirage.
8 Touche MOTION CHECK (188, 189)
Appuyez sur cette touche pour selectionner le mode sur l'écran normal afin de vérifier si les images mémoire sont floues après l'enregistrement de deux ou quatre images en réduction. A chaque fois que vous appuyez sur cette touche, le type change dans l'ordre ON, OFF, ON...
Le réglage de MOTION CHK dans le menu PRINTER SETUP est lié au réglage de cette touche.
9 Touche CAPTION INPUT (198)
Appuyez sur cette touche pour afficher ou masquer le menu CAPTION sur l'écran normal.
10 Touche CAPTION ON/OFF (205)
Permet de spécifique l'impression d'une légende sur le tirage. Pour réaliser un tirage avec une légende, appuyez sur cette touche pour afficher ON. Pour réaliser un tirage sans légende, appuyez sur cette touche pour afficher OFF.
11 Touche CLEAR (208, 209)
Appuyez sur cette touche pour effacer les images enregistrées dans les pages mémoire. Les images pouvant être effacées à l'aide de la touche CLEAR dépendent du réglage dans le menu FUNCTION SETUP. Lorsque la fonction d'effacement de cette touche est réalisée sur OFF, l'appareil émet un bip sonore si vous appuyez sur la touche CLEAR.
12 Touche EXEC (199, 233, 239, 243, 259, 260, 261)
Appuyez sur cette touche pour exécuter les valeurs régles via le menu COLOR ADJUST ou pour rappeler un jeu d'utilisateur dans le menu PRINTER SETUP et pour enregistrer le jeu d'utilisateur dans le menu SYSTEM SETUP. Cette touche permet également d'entrée les caractères d'une légende dans le menu CAPTION.
13 Touches cursor
Appuyez pour sélectionner l'option désirée dans un menu.
Ces touches permettent également de placer le curseur (vert) sur l'écran normal lors de l'enregistrement de plusieurs images en réduction.
14 Touche INPUT SETUP (158, 221)
Appuyez sur cette touche pour afficher le menu INPUT SETUP sur l'écran normal.
15 Touche DISPLAY (162, 210, 242)
Lorsque l'écran normal est affché, une pression sur cette touche commute l'activation/désactivation des affichages sur écran (messages, Q1, A et similaires),quel que soit le réglage du paramètre DISPLAY dans le menu OUTPUT SETUP. Le réglage de DISPLAY dans le menu OUTPUT SETUP est lié au réglage de cette touche.
Lorsque le menu est affché, une pression sur cette touche efface provisoirement le menu
affché. L'affichage du menu est suspendutant que vous maintenez cette toucheenfoncée.
16 Touche R/G/B/D/L (228)
Appuyez sur cette touche pour afficher ou masquer le menu COLOR ADJUST sur l'écran normal.
17 Touche LOADCOLOR (229)
Appuyez sur cette touche pour rappeler les valeurs régles pour les couleurs d'impression (intensité et contraste des couleurs). Une pression sur cette touche entraîne l'affichage
du numero LOAD COLOR actuellément sélectionné pendant trois secondes. Trois types de nombres LOAD COLOR sont disponibles pour le jeu d'utilisateur actuellément sélectionné. Pour sélectionner le numero LOAD COLOR souhaité, relâchez la touche lorsque le numero LOAD COLOR youlu est affchéé.
Le réglage du nombre LOAD COLOR dans le menu COLOR ADJUST est lié au réglage de cette touche.
Arrière

1 Connecteurs INPUT (signal d'entrée) (216)
Utilisés pour le raccordement de l'appareil video transmettant l'image source.
| Connecteur | Appareils pouvant être raccordés |
| S-VIDEO | Appareil video Doté d'un connecteur d'entrée Y/C séparé |
| VIDEO | Appareil video à connecteur de sortie de signal video composite |
| RGB SYNC | Appareil video à connecteurs de sortie RGB/SYNC |
2 Commutateur de terminaison ON/OFF 75Ω (216)
Fourni pour la sortie RGB.
Réglez normalement ce commutateur sur ON.
Réglez-le sur OFF en cas de chute du signal d'entrée lors de la connexion d'un matériel supplémentaire à l'appointiel video.
3 Commutateur de terminaison ON/OFF 75Ω (216)
Fourni pour le signal videoo composite NTSC en mode NTSC et le signal videoo composite PAL en mode PAL.
Réglez normalement ce commutateur sur ON.
Réglez-le sur OFF en cas de chute du signal d'entrée lors de la connexion d'un matériel supplémentaire à l'appointiel video.
4 Connecteur de la borne de masse equipotentielle
Permet un raccordement à la borne équipotentielle afin d'amener les différents composants d'un système au même potentiel. Voir la section "Instructions de sécurité importantes en vue d'une utilisation dans un environnement Médical (Pour UP-51MD/51MDU/51MDP)", page 144.
5 Sélècteur NTSC/PAL (système NTSC/PAL TV) (216, 217) (uniquement pour modèles autres que UP-51MDU)
Réglez ce sélecteur sur la position correspondant au système de télévision du signal d'entrée. Si vous changez ce réglage, mettez l'imprimante hors tension puis à nouveau sous tension.
| Position du sélecteur | Réglage |
| NTSC | Un apparéil video NTSC est raccordé. |
| PAL | Un apparéil video PAL est raccordé. |
6 Connecteur REMOTE 1 (miniprise spéciale) (218)
Permet de raccorder une télécommande RM-5500 (non fournie) à utiliser comme télécommande filaire.
7 Connecteur REMOTE 2 (miniprise stéréo) (218)
Permet de raccorder une télécommande RM-91 ou une commande au pied FS-36 (non fournies).
8 Connecteur REMOTE 3 (D-sub à 9 broches) (218)
Permet de raccorder une commande au pied FS-30 ou d'entrée des signaux d'impulsion de commande à distance pour les impressions automatiques.
9 Connecteur RS-232C (218)
Permet de raccorder un ordinateur pour commander l'imprimante. Pour plus de détails, consultez votre revendeur Sony.
10 Connecteur AC IN
Permet de raccorder l'imprimante à une prise murale au moyen du cordon d'alimentation fourni.
11 Connecteurs OUTPUT (217)
Permettent de raccorder le moniteur video. Voir la section "Instructions de sécurité importantes en vue d'une utilisation dans un environnement Médical (Pour UP-51MD/51MDU/51MDP)", page 144.
| Connecteur | Appareils pouvant être raccordés |
| S-VIDEO | Appareil video Doté d'un connecteur d'entrée Y/C séparé |
| VIDEO | Appareil video Doté d'un connecteur d'entrée de signal video composite |
| RGB SYNC | Appareil video à connecteurs de d'entrée RGB/SYNC |
Fenêtre d'affichage de l'imprimante et affichage du moniteur video
Vous pouvez commander le fonctionnement de l'imprimante via la fenêtre d'affichage de l'imprimante ou au travers de l'affichage du moniteur video. La fenêtre d'affichage de l'imprimante possède une plage d'affichage plus étroite et ne présente qu'un nombre limite de caractères. Utilisez la méthode de votrechoix.
Ecran normal


Affichage du moniteur
Il existe deux types d'affichage : l'écran normal et l'écran de menu. Les deux types d'affichage sont décrits dans les sections relatives à l'utilisation de l'affichage du moniteur.
Affichage d'écran normal
Lorsque you mettez l'imprimante sous tension pour la première fois, le message d'ecran normal apparait.

1 Section d'affichage C (légendes)
"C" s'affiche en blanc lorsque l'imprimante est reglee pour imprimer une légende.
2 Section d'affichage des messages
Des messages sont affichés.
3 Section d'affichage du type et de la quantité restante de ruban encreur
Affiche le type et la quantité restante du ruban encreur (indique le nombre de tirages pouvant être réalisés avec le ruban) lorsque la fonction d'affichage de la quantité restante de ruban est réglée sur ON.
4 Section d'affichage S ou M (type d'image)
Indique le type d'image affichée sur l'écran du moniteur.
"S" (Source): L'image affichée est une image de la source de signal d'entrée.
"M" (Mémoire): L'image enregistrée en mémoire est affichée sur l'écran.
5 Section d'affichage du mode de fonctionnement de l'imprimante
Indique le mode d'application de l'imprimante (STANDARD ou DUPLICATE) ou le type de tirages tel que plusieurs images réduites.
Example :
1: Indique la selection du type d'image pleine page et du mode STANDARD.
4: Indique la sélection du type de quatre images réduites et du mode STANDARD.
16F: Indique la sélection du type de seized images réduites avec des bords blancs et du mode STANDARD. Lorsque SEPARATE (image avec des bords blancs) est régé sur ON dans le menu LAYOUT SETUP, F est associé.
DUP1: Indique la sélection du type d'image pleine page et du mode DUPLICATE.
DUP4: Indique la sélection du type de quatre images réduites et du mode DuplicatedATE.

a:Indique letype du tirage.
b : Indique la position lorsque le curseur est actuellément placé et qu'une image sera enregistrée.
6 Section d'affichage de la page mémoire
Indique la page mémoire actuellément sélectionnée.
Durant l'impression de l'image de la page mémoire, l'indication de la page mémoire clignote. La page mémoire dont l'image mémoire est placée dans la file d'attente d'impression clignote en blanc.
7 Affichage Q (nombres tirages)
Indique le nombre de copies à imprimer. Ce paramètre clignote pendant que l'imprimante est occupée.
Section d'affichage de l'etat du réglage de l'imprimante
L'etat actuellément sélectionné correspondant est affché lorsque l'une des touches LOAD USER,LOAD COLOR,MULTI PICTURE, PRINT QTY,INPUT SELECT, MEMORY FRM/FLD,DISPLAY,RIBBON REMAIN ou CAPTION ON/OFF est actionnée.
Organigramme de l'écran de menu
La configuration de l'écran de menu est illustrée à l'aide d'un organigramme. Pour plus de détails, reportez-vous aux pages indiquées entre parentheses.
Menu COLOR ADJUST (228)

Menu LAYOUT SETUP (176, 179, 191, 195, 256)

Q1 A 1 S
Menu PRINTER SETUP (166, 171, 182, 190, 234)

Menu INPUT SETUP (158, 220)

Menu OUTPUT SETUP (210, 211, 218, 225, 226)

Menu WINDOW SETUP (238)

Menu CAPTION (197, 199)

Menu SYSTEM SETUP (173, 223, 252, 253, 254, 258)

Menu d'entrée USER NAME (258)
USER NAME 1
Menu FUNCTION SETUP (184, 206, 246, 247)

Menu COLOR BALANCE (240)

A
Accessoires fournis
accessoires fournis 213
assemblage 214
Affichage
écran du moniteur 282
suppression de l'affichage à l'écran 215
type et quantité restante de ruban encreur 211
Affichage à l'écran Effacement 210
effaçage temporaire du menu 211
Assemblage 214
B
Bourragespapier 273
C
Cassette à ruban encreur
chargement 151
notes sur le stockage 154
Si le ruban encreur se déchire 154
suppression 151
Cassette à ruban encreur et papier 266
Chargement du papier 154
Chargement d'une cassette à ruban encreur 151
Commande au pied 215, 218, 246
Configuration de l'imprimante à l'aide du menu
affichage du type et de la quantité restante de ruban encreur 211
compensation pour l'entrée signal 220
définition du mode de laminage 256
modification de la zone d'impression et de la taille du tirage 236
réglage de la luminosité de la fenêtre d'affichage de l'imprimante 252
réglage de la nettete 231
réglage des couleurs d'impression 228
réglage du début en bauds pour la communication avec l'ordinateur 255
selection de l'activation des bips de confirmation et d'erreur 254
sLECTION du mode de fonctionnement pour l'impression automatique 246
suppression de l'affichage à l'écran 210
Configuration système 150
Couleur d'impression contraste 231
Intensité des couleurs 230
interpolation pour l'image
données 232
nettete 231
Touche LOAD COLOR 228
D
Débit en bauds pour la communication avec l'ordinateur 255
Dépannage 275
E
Ecran du moniteur 282
Elimination du flou 160
Emplacement et fonction des composants et des commandes arrriere 280
écran du moniteur 282
panneau principal 277
panneau secondaire 278
F,G,H
Flou
elimination du tirage 160
verification du flou de l'imagemémoire 238
1
Image miroir 195
Impression
à grande vitesse 161
creation d'un tirage avec un sous titre 205
creation d'un tirage avec une incrustation 194
creation d'un tirage d'image pleine page 159
elimination du flou 160
impression à distance 215
réalisation d'un tirage avec des bords blancs 191
réalisation d'un tirage d'images en miroir 195
réalisation d'un tirage de plusieurs images identiques en réduction 192
réalisation d'un tirage à plusieurs images différentes en réduction 177
selection de la page mémoire 181
sLECTION du type de tirage 177
si la qualité d'image des tirages n'est pas satisfaisante 162
si la réserve de papier s'épuise en cours d'impression 167
si l'imagemémorisée est floue 160
si l'imprimante ne fonctionne pas 161
si une ligne noire apparait sur le tirage 162
stocakge d'autres images lors de l'impression 168
Impression automatique
sLECTION du mode de fonctionnement 246
signal d'impulsion 268
J, K, L
Jeud'impression 266
Jeud'impressioncouleur266
Jeudutilisateur
enregistrement 258
impression avec le jeu
d'utilisateur souhaite 163
rappel 163,260
M
Messages d'erreur 271
Mode delaminage
ensemble pour impressioncouleur autolaminant 266
selection 256
Modification du format/zone d'impression 236
Menu
menu CAPTION 197, 199
menu COLOR ADJUST 228
menu COLOR BALANCE 240
menu d'entrée USER NAME 258
menu FUNCTION SETUP 176, 179, 191, 195, 256
menu INPUT SETUP 158,220
menu LAYOUT SETUP 184, 206, 246, 247
menu OUTPUT SETUP 210, 211, 218, 225, 226
menu PRINTER SETUP 165, 172, 183, 190, 191
menu SYSTEM SETUP 173, 223, 252, 253, 254, 258
menu WINDOW SETUP 238
Menu COLOR ADJUST 228
Menu COLOR BALANCE 240
Menu FUNCTION SETUP 184, 206, 246, 247
Menu PRINTER SETUP 165, 172, 183, 190, 191
Menu SYSTEM SETUP 173,223, 252,253,254,258
Messages d'avertissement 272
N
Netteté 231
Nettoyage
chàssis 264
filtre 265
tete thermique 264
Numero LOAD COLOR
rappel 233
stockage 233
0
Organigramme de I'ecran de menu 283
P
Page mémoire
page mémoire utiliser 180
selection de la page mémoire 181
Papier
cassette à ruban encreur et papier 266
chargement 154
notes sur le stockage 155
suppression des bourages papier 273
Precautions
condensation 262
installation 262
nettoyage 264
sécurité 262
tete thermique 264
transport 263
Précautions concernant la condensation 262
Précautions concernant la sécurité 262
Précautions concernant l'emplacement 263
Précautions concernant l'installation 262
Q
Qualité du tirage
compensation pour les signaux d'entrée 220
elimination du flou 160
réglage de la nettete 231
réglage des couleurs d'impression 228
R
Raccordements
pour activer la télécommande 218
pour afficher des images à imprimer sur le moniter video 217
pour stocker des images video 216
Réglage
couleur de sortie de l'imprimante signal 214
couleur du signal d'entrée 225
couleurs du tirage 228
equilibre des couleurs 240
interpolation 232
luminosité de la fenêtre d'affichage de l'imprimante 252
niveau du signal d'entrée 223
taill du tirage 238
tonalité du tirage 234
zone d'impression 238
Réglage du nombre de tirages 165
S
Saisie d'une légende
ajout de caractères à la moitié 202
entree d'un espace 202
entree d'un sous-titre 199
lorsque you entrez un mauvais caractère 201
replacement d'un caractère déjà entre 202
Selection du signal d'entree 156
Signal d'impulsion 269
Sortie du signal de l'imprimante 225
Sous titre
creation d'un tirage avec un sous titre 205
entree 199
menu CAPTION 197
Specifications 267
Suppression des images enregistrées dans les pages mémoire
sèlection de la fonction de la touche CLEAR à utiliser pour la suppression d'images 206
suppression de toutes les images stockées dans l'imprimante 208
suppression des images d'une page mémoire donnée 209
T
Tailledutirage238
Télécommande (non fournie) : commande au pied 215, 218, 246 télécommande 215, 218, 246
Tete thermique
blocage 263
dégagement 263
nettoyage 264
Tirage d'imagpleine page creation 159
réglage 178
Tirages
avecuncadre noir 238
avec une ligne noire 238
notes sur le stockage 162
partiellement coupé 238
U
Utilisation de la fonction d'impression automatique 246
V, W, X, Y
Variantes de tirage 149, 170
Vued'ensemble du systeme 149
Z
Zone d'impression 238
Notice Facile