H35 - Verwarming NESTOR MARTIN - Gratis gebruiksaanwijzing en handleiding
Vind de handleiding van het apparaat gratis H35 NESTOR MARTIN in PDF-formaat.
Veelgestelde vragen - H35 NESTOR MARTIN
Gebruikersvragen over H35 NESTOR MARTIN
0 vraag over dit apparaat. Beantwoord die u kent of stel uw eigen vraag.
Stel een nieuwe vraag over dit apparaat
Download de handleiding voor uw Verwarming in PDF-formaat gratis! Vind uw handleiding H35 - NESTOR MARTIN en neem uw elektronisch apparaat weer in handen. Op deze pagina staan alle documenten die nodig zijn voor het gebruik van uw apparaat. H35 van het merk NESTOR MARTIN.
GEBRUIKSAANWIJZING H35 NESTOR MARTIN
GEBRUIKSAANWIJZING MODE D'EMPLOI

BE / FR II2E+3P
NL I2L
- Uw verwarmingstoestel werd met zorg gebouwd, zodat het u absolute voldoening en de beste service biedt.
- U hebt een zeer verstandige keuze gedaan.
- Het rendement van uw toestel zal afhangen van de correcte naleving van onderstaande aanwijzingen.
Voor de installatie controleren dat de locale distributie compatible is met de regeling van het toestel (gas categorie en gas druk)
UITRUSTING
- Dit toestel is uitgerust met de afsluiter MERTIK MAXITROL GV60 en met de waakvlam MERTIK MAXITROL G30-ZP1
HOE KRIJGT U TOEGANG TOT DE BINNENKANT VAN DE HAARD?
- Open de deur met behulp van de handgreep links van de vuurhaard
- Sluit de deur vooraleer het toestel te gebruiken
Opmerking: het toestel mag niet worden gebruikt wanneer de imitatie houtblokken gebarsten zijn en op de brander rusten.
het toestel mag niet worden gebruikt met open deur
HOE KRIJGT U TOEGANG TOT DE AFSLUITER ?
- De afsluiter bevindt zich achter de onderste deur van de haard. Om te openen, de linkerzijde van de onderste deur naar U toe trekken.
DE RUIT VERVANGEN
N.B.: het is verboden het toestel te laten werken wanneer de ruit gebarsten is. Open de deur zoals hierboven beschreven.
Schroef de glasklemmen los en verwijder ze.
Plaats de nieuwe ruit. Vervang eventueel de dichtingen. Plaats de glasklemmen opnieuw. Niet te hard aanspannen.
VERVANGING VAN DE IMITATIE HOUTBLOKKEN
Open de deur van de vuurhaard, verwijder zo nodig de imitatie houtblokken en vervang ze door nieuwe. Het is verboden een type houtblokken te gebruiken dat niet door de constructeur van de kachel is geleverd aangezien dit slecht kan zijn voor de verbranding. Het is onontbeerlijk de houtblokken correct te plaatsen. Opmerking : De eerste keer dat u de kachel aansteekt, ontstaat er altijd een brandlucht die na enkele uren volledig verdwenen moet zijn.
Na deze eerste ontsteking kan het nodig zijn om de ruit met een zachte vod en een standaardproduct voor het reinigen van ruiten schoon te maken.
CERAMISCHE BRANDER

- Leg ongeveer om de 2 à 3 cm een imitatie-gloeikool op de gaatjes van de brander.
- De achterste houtblok achter de twee voorziene plaatsen leggen.
- De zij-houtblok op de achterste houtblok leggen.
- De voorste houtblok in de 2 voorziene plaatsen plaatsen.
SPECIFICATIES (BE/FR)
| Gas Net druk | ∅ inject brander | Normaal vermogen | Beperkt vermogen nr waak. | ∅by-pass | ||
| Uur debiet | Brander druk Pa | Uur debiet | Brander druk Pa mm | |||
| G20H 2000 | 4 x 1.18 0,911 m | ^3 | 1810 0,650 m ^3 | 890 27.2 | - | |
| G25L | 2500 | 4 x 1.18 | 0,992 m ^3 | 1178 | 27.2 | - |
| G31 | 3700 | 4 x 0.78 | 0,650 kg | 0,495 kg | 2120 | - |
∅ gasaansluiting: 1/2" of 3/8"
G20 = rijk aardgas G25 = aardgas Slochteren G31 = propaan
N.B.: 1 mbar = 10 mm WK = 100 Pa. De toestellen zijn in de fabriek verzegeld voor werking op aardgas (G20 en G25).
SPECIFICATIES (NL)
| Gas Net druk | ∅ inject brander | Normaal vermogen | Beperkt vermogen nr waak. | ∅by-pass | ||
| Uur debiet | Brander druk Pa | Uur debiet | Brander druk Pa mm | |||
| G25L | 2500 | 4 x 1.18 | 0,992 m^3 | 16m | 1178 | 27.2 |
| G31 | 5000 | 4 x 0.78 | 0,650 kg | 3610 | 0,495 kg | 2120 |
G20 = rijk aardgas G25 = aardgas Slochteren G31 = propaan
N.B.: 1 mbar = 10 mm WK = 100 Pa. De toestellen zijn in de fabriek verzegeld voor werking op aardgas (G20 en G25).
∅ gasaansluiting: 14 "
GEBRUIKERS
INSTALLATIE
Het toestel moet aangesloten worden op een afvoerschoorsteen en moet daarom in de buurt van de schoorsteen geplaatst worden. Plaatsing en aansluiting vereisen vakkennis. Uw installateur zal erop toezien dat alles overeenkomstig de regels van de techniek en de veiligheid gebeurt. Hij zal de goede werking van het toestel volgens het type gas controleren. Om de convector op de leiding aan te sluiten, zal hij zeker geen rubberslang gebruiken, want om veiligheidsredenen is dit ten strengste verboden. De radiator moet op minstens 15 cm afstand van de achterwand en 20 cm van de zijwanden geplaatst worden. Indien deze wanden uit ontvlambaar materiaal bestaan, verdient het aanbeveling een geanodiseerde staalplaat (minstens 0,7 mm dik) van 600 mm breed en 800 mm hoog, op een afstand van 5 mm van de muur te plaatsen. Deze plaat moet recht tegenover de stralende delen van het toestel geplaatst worden. Het toestel moet op minstens 40 cm van alle brandbare materialen (gordijnen, overgordijnen, hout, ...) geplaatst worden.
INWERKINGSTELLING
Opdat het toestel er perfect zou blijven uitzien, moet u bij de eerste inwerkingstelling volgende voorzorgsmaatregelen treffen: vóór de ontsteking alle buitenonderdelen reinigen met een zacht sopje en met een zachte doek afvegen; terwijl het toestel opwarmt, de neerslag en condensatie die op de oppervlakken verschijnen regelmatig met een zachte en droge doek afvegen. De werking van de radiator wordt gestuurd door een thermosstatische afsluiter.
VEILIGHEID
De waakvlam van de gasconvectoren is uitgerust met een thermo-elektrische veiligheid. Indien de waakvlam om een of andere reden uitgaat, wordt de gastoevoer naar de brander en de waakvlam automatisch afgesloten. Er kan dus geen onverbrand gas ontsnappen.
Het toestel moet dan opnieuw worden aangestoken om weer te kunnen werken. U doet er goed aan enkele minuten te wachten vooraleer de waakvlam opnieuw te ontsteken. Het toestel mag in geen geval binnen de drie minuten opnieuw aangestoken worden. Onze toestellen zijn voorzien van een kijkvenster met een ruit in vuurvast glas. Wanneer de ruit gebroken of gebarsten is, mag het toestel pas gebruikt worden nadat de herstelling is uitgevoerd. Uw toestel is uitgerust met een beveiliging (TTB) die de werking onderbreekt wanneer de afvoer van de verbrandingsproducten niet correct verloopt. Bij onderbreking van de werking, het toestel laten rusten vooraleer het opnieuw aan te steken. Indien de werking herhaaldelijk onderbroken wordt, moet de installateur verwittigd worden.
ONDERHOUD
Enkele tips: om het vuil aan de buitenkant van de ruit te verwijderen, moet u het toestel uitzetten en wachten tot het volledig afgekoeld is. Gebruik een vochtige of in alcohol gedrenkte doek en laat drogen (als u alcohol gebruikt: tien minuten wachten vooraleer het toestel opnieuw aan te steken). De geëmailleerde en verchroomde onderdelen moeten koud gereinigd worden. Voor email moet u een vochtige, lichtjes in zeepwater gedrenkte spons gebruiken. Spoel en droog zorgvuldig af. Laat nooit vlekken van een zure vloeistof (azijn, citroen) op het email achter. Verwijder vetvlekken met heet water waaraan sodakristallen of een ander product dat geschikt is voor het onderhoud van email werd toegevoegd. Gebruik nooit bijtende of schurende producten of metaaldoekjes op de verchroomde of vergulde onderdelen, want deze zouden krassen kunnen veroorzaken. U hoeft niet te vrezen voor vuil aan de binnenkant van uw convector.
AANBEVELINGEN
Sluit het toestel alleen aan met behulp van metalen buizen. Het gebruik van een rubberslang is ten strengste verboden. Wanneer het toestel buiten werking gesteld is, moet u de afsluitkraan op de gasleiding sluiten. We herinneren eraan dat gaslekken gekenmerkt worden door een specifieke geur. Ga als volgt tewerk: sluit de hoofdtoevoerkraan; open deuren en vensters; controleer of geen enkele kraan open is gebleven. Indien deze handelingen onvoldoende blijken, moet u de gasmeter afsluiten en de installateur of de gasdienst verwittigen. Het is ten strengste verboden gaslekken door middel van een vlam op te sporen. De gasdichtheid van de leidingen moet met zeepwater of een speciaal, in de handel verkrijgbaar product gecontroleerd worden.
Belangrijk: Bij het binnenkomen in een ruimte waar een gasgeur hangt, is het van vitaal belang niet te roken, geen vlam te doen branden, geen schakelaar of eender welk ander elektrisch toestel te bedienen. Het vermogen van het toestel mag niet overschat worden ten opzichte van de te verwarmen ruimte.
GEEMAILLEERDE VERSIE
De barstjes die zich op een emailvlak kunnen voordoen en die haarscheurtjes worden genoemd, vormen in geen geval een fabricagefout.
Deze barstjes zijn het gevolg van een verschil van de uitzettingscoëfficiënt tussen het gietijzer en het email; ze zijn overigens geenszins schadelijk voor de kwaliteit van het email.
OPGELET VOOR UW VEILIGHEID
Laat uw toestel installeren door een geschoold vakman. Bij problemen neemt u rechtstreeks contact op met hem. Vraag hem naar originele NESTOR MARTIN-onderdelen. Opgelet voor namaak! Bij gebruik van het toestel in een kinderdagverblijf of een andere ruimte waar kinderen, ouderen en/of zieken verblijven, verdient het aanbeveling een beveiliging te voorzien om contact met de actieve oppervlakken te vermijden.
9
WERKING VAN HET TOESTEL
a) MANUELE WERKING
De Gasblok

text_image
Ontsteker piezo Schakelaar voor manuele ontsteking Min/Max bediening knop aansluiting voor ontsteking piezo kabelManueel aanmaken van de waakvlam
Controleer dat de start kabel op de piezo klem aangesloten is.

text_image
NO(NOTA: voor het gebruik met afstandsbediening moet de kabel aan de ontvanger aangesloten zijn en niet op de aansluiting van de gasblok).
Schakelaar op (1) plaatsen.

Keuze schakelaar op "MAN" draaien. Een metalen dop word zichtbaar.

text_image
MAN NOTerwijl u de dop ingedrukt houd met behulp van een stylo, druk u op de ontsteker meerdere malen tot de waakvlam brand (in geval dat er geen ontsteking is kunt u de waakvlam met behulp vaan een lucifer).

Als de waakvlam aan is de dop ± 10 sec ingedrukt houden (langer de dop ingedrukt houden als de waakvlam niet wil branden). Bekabeling controleren als er geen ontsteking is.
Eens dat de waakvlam brand: de keuze schakelaar op "ON" plaatsen.

text_image
MAN NO11
Manueel starten van de brander
Draai de bedienings knop open tot de gewenste hoogte van de vlam.

Manueel doven van de brander
Draai de bedienings knop tot de "OFF" stand voor terug te keren naar de waakvlam stand. De waakvlam mag altijd blijven branden indien nodig.

Uitdoven van de waakvlam
Als u plant van het toestel geruime tijd niet te gebruiken druk de schakelaar op "0" voor de waakvlam te doven.

OPGEPAST: lees aandachtig de gebruiksaanwijzing voor het gebruik. De G6R-H4T1 moet geplaats en gebruikt worden volgen de normen van kracht in u streek.
Toebehoren van de kit G6R-H4T1:
Afstandsbediening
(met kamer thermostaat met ingebouwde klok)

Gebruik vijzen van 2,9 type DIN7981, max. 5mm lang Opgepast: tijdens de plaatsing van doentvanger let er op dat de ontvangst naar voorkant geplaatst is
Ontvanger Kabel

Signaal Draagwijdte 1-10m (3'-33')
Frequentie ON 40,5 KHz; OFF 40 kHz
Omgevinge Temperatuur Afstandsbediening en ontvanger: max. 60°C (140°F)
Kabels max. 180°C (356°F)
Batterijen Afstandsbediening 1 x 9 V
Ontvanger 4 x 1,5 V
Verbindingen

text_image
Schakelaar voor manuele ontsteking Verbinding ontesteker Ontesteker piezo Knop B Aansluiting waakvlam Bediening knop microswitch VerbindingsontvangerKlep GV60 uitgerust met aansluitingen voor de kit afstandsbediening G6R-
Afstandsbediening: gebruiksaanwijzing
De afstandsbediening kan voor drie verschillende functies gebruikt worden : nl. manueel thermostatisch en timerfunctie.
Manueel : bij gebruik van deze functie zijn alle regelingen van het vuur manueel te bedienen met de toetsen ▲ en ▼.
Thermostatisch : bij gebruik van deze functie gebeuren de regelingen automatisch om de voorgeprogrammeerde temperatuur te behouden .Er bestaat een mogelijkheid om een dag en een nacht temperatuur in te stellen .
Timer : bij gebruik van deze functie gebeuren de regelingen met betrekking tot het vuur automatisch en periodiek Twee temperaturen kunnen worden ingesteld en programma op gewenste tijd van in &uitschakeling van het toestel .Dit systeem maakt het mogelijk om het toestel helemaal automatisch te laten werken op temperatuur en uren Bv: 20 °C tussen 7h00 en 15h00&22°C tussen18h00&6h00. Het systeem laat u toe op ieder moment terug in manuele mode te gaan met op de toetsen ▲en▼ te drukken

Configuratie van display
- Druk tegelijkertijd op OFF& ▼ gedurende enkele sec om de keuze te maken tussen °C& °F
Uur regelen
- Druk tegelijkertijd op ▲ &▼ tot het scherm pinkt
- Gebruik ▲ het uur te wijzigen en ▼ de minuten te wijzigen
- Druk op OFF om te bevestigen wacht ongeveer 15 sec om uit het programma te gaan
Automatisch aanmaken van toestel
- druk op & & ▲ tegelijkertijd . een bieb geluid bevestig dat de cyclus gestart wordt tot aanmaken van de waakvlam.
- als de waakvlam reeds brand volstaat het om de toets ▲ te drukken om de brander te starten
Uitschakelen van de brander
- druk op ▼ gedurende enkele sec om terug te keren naar de waakvlam
- de waakvlam mode laat u toe om snel op te starten tijdens en volgent gebruik
Volledig uitschakelen van het toestel (brander & waakvlam)
- als u voorziet het toestel lange tijd niet te gebruiken, druk op OFF om het toestel uit te schakelen
Selectie van de werking mode
- druk enkele keren op SET om de keuze van wering te wijzigen .u kan de keuze maken tussen manueel (MAN), comfort temp (TEMP), nacht temp (TEMP), of timer functie (TIMER)
manueel regelen van de vlam hoogte
- druk op ▲om de gewenste vlam hoogte te regelen .het symbool MAN verschijnt op het scherm en bedoeld dat u in manuele mode bent.
- druk op ▼om de hoogte te verminderen.
- lichte druk op de toetsen laat het toe om hoogte van de vlam gradueel te regelen naar wens.
Programmeren van de gewenste temperatuur
- Druk op SET om de selectie mode (✗TEMP) te selecteren of nacht temp (✗TEMP).
• Druk set gedurende enkele sec tot het scherm pinkt. - Gebruik ▲&▼temp te regelen.
- Druk OFF voor te bewaren of wacht ongeveer 10 sec voor automatische bevestiging.
- Als u wenst dat het toestel uitgaat tijden de nacht, druk op ▼ tot er -- op het scherm verschijnt.
- Een voeler in de afstandsbediening meet de kamer temperatuur .deze controle vergelijkt de temperaturen en zend een signaal naar het toestel indien nodig om het toestel te regelen.
Programmeren van uur programma
• Druk SET om TIMER mode te selecteren.
- Druk terug op set ongeveer 4 sec tot het symbool P1 ^☆ pinkt (bedoelt eerste tijdszone).
- Stel gewenste tijd in van eerste comfort temp maak gebruik van ▲ om uur te regelen en ▼min te regelen.
- Druk TIMER terug om symbool P1D (bedoelt nacht temp).
- Regel start tijd van eerste nacht temp.
- Druk nu terug op TIMER voor het regelen van de start tijd van tweede comfort temp P2 ^☆ en tweede nacht temp P2 ^□ .
- Bevestig deze twee programma's door terug op TIMER te drukken.
- Wenst u maar een tijdszone te gebruiken stel dan zelfde tijd in op P1 ⚙ & P2 ⚙.
Controle van de temp in Timer functie
- Als u in automatische mode bent, kunt u eender welk moment de gewenste temp controleren.
• Druk een maal op SET om visueel de gewenste temp te zien. - na ongeveer drie sec komt de kamer temp terug op het scherm.
onderhoud van afstandsbediening en ontvanger
- om levensduur van de batt te verlengen keer terug in manuele mode vooraleer u het toestel helemaal uitschakel. als u in timer of auto mode blijft zullen de batt verder leeg lopen tijdens het niet gebruiken van het toestel.
- als het symbool BATT op het scherm verschijnt of het scherm minder duidelijk, vervang de BATT van de afstandsbediening of ontvanger.
Nota
De plaats van de afstandsbediening is heel belangrijk om een goede werking van het toestel te hebben en controle van de temp. algemeen zal er een constante temp zijn als de afstandsbediening niet te ver ligt van het toestel. het is niet aanbevolen de afstandsbediening op minder dan een meter te leggen van het toestel. want in bepaalde gevallen zou het kunnen leiden tot een communicatie fout tussen zender en ontvanger. deze fout zou de motor kunnen blokkeren wanneer deze aan het einde van de zijn werkingsveld komt. om deze te deblokkeren draai deze handmatig terug. Om een goede werking van de TIMER en TEMP functie te hebben moet de afstandsbediening tussen 1 en 10 meter liggen.
De confort temp. Word geregeld door in en uitschakelen van de motor tot er een bepaalde hoogte van de vlam verkregen word .deze specifieke tijd word gestuurd door de zender en afhankelijk van de grote van de te verwarmen ruimte ,van het vermogen,brandstof,enz.enkele cyclussen zijn nodig om een optimale werking te bekomen .als een lage vlam voldoende is om de temp te bekomen dan zal het toestel regelen tussen lage vlam en waakvlam .dit bevorderd een langere periode van vlam zicht ,en bevorderd een constante temperatuur .
INSTALLATEURS
ONDERWERP
Dit gedeelte bevat de algemene montage-instructies voor onze radiatoren. Dit gedeelte is bestemd voor geschoolde installateurs. Alleen zij kunnen de installatie volgens de regels van de kunst uitvoeren.
MONTAGE TYPES
U toestel is voor verschillende montage types gegarandeerd.
A) verticale uitgangsbuis (door de muur)
B) achterste horizontale uitgangsbuis (door de muur)
C) verticale uitgangsbuis (door het dak)
In de verschillende gevallen moet een minimum afstand van 20 cm tussen het toestel en de muur in aanmerking genomen worden.

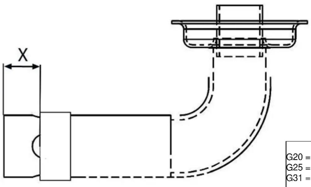
Reduction : 55mm voor G20, 60mm voor G31
REDUCTIEBUIS
Voor de montage types A en C, is het aangeraden een reductiebuis te gebruiken als de doorsnede groter dan 60 cm is. De reductiebuis (zie bijzak) wordt voor aansluiting van de buis in de buismond geplaatst. Het doel is de trekking van de schoorsteen te verminderen.
De reductiebuis in de buismond plaatsen.

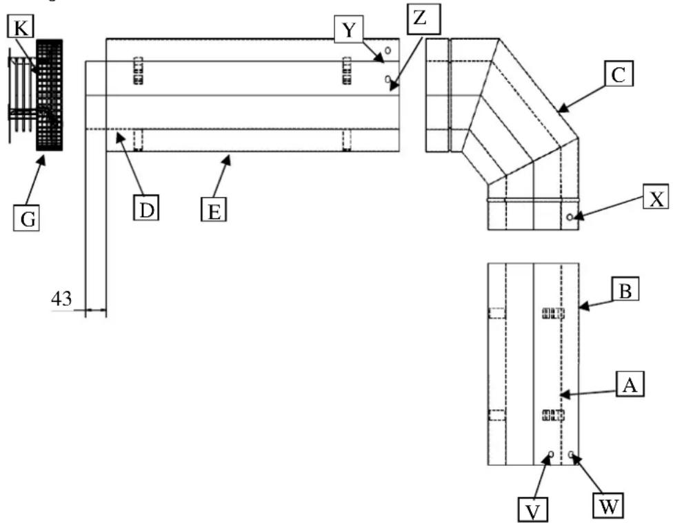
OPMERKING : de lengte van de buizen is voorzien op een muurdikte van +/- 618 mm. Als de muur minder dik is, dienen de buizen D en E op maat gezaagd te worden:
- meet de totale muurdikte M.
- zaag de buis E op een lengte M – 18 mm langs de tegenovergestelde zijde van het gaatje Y
zaag de buis D op een lengte M + 25 mm langs de tegenovergestelde zijde van het gaatje Z
Wanneer de muurdikte groter is dan 618 mm en/of de hoogte van het te voorziene gat in de muur hoger ligt dan 1251 mm, kunt u verlengstukken van één meter bestellen.

Ga een laatste maal na of al de montagematen nageleefd werden, en of de geveldoorvoer en de gevelkap korrekt geplaatst zijn.
De wand waartegen het toestel geplaatst wordt, moet aan een temperatuur van 75°C kunnen weerstaan. Is dit niet het geval, voorzie dan een thermische bescherming.
- Schuif buis A (∅ 108,5 L. 330 mm) over de binnenste buismond van het toestel (gaatje V naar beneden gericht).
- Schuif buis B (∅ 184 L 330 mm) over de buitenste buismond van het toestel (gaatje W naar beneden gericht)
- Schuif knie C over beide buizen (gaatje X naar beneden gericht).
- Plaats de terminal (ventouse) G op de kleine buis D (∅ 108,5 L 643 mm). Duw zover tot de buis tegen de blokkeerlipjes van de terminal komt. Markeer de 3 fixatiepunten en boor de gaatjes (∅ 2mm) in buis D.
- Schuif deze buis op knie C (met gaatje Z naar de knie gericht) net zoals buis E (∅ 184 L 600 mm) (met gaatje Y naar de knie gericht).
- Plaats de terminal terug en vijs deze vast.
- Boor in de buis E 2 tegenover elkaar liggende gaten (∅ 2 mm) en draai er 2 inox vijsen in die door het gaas van de terminal gaan.
- Schuif de buizen door het gat (∅ 190 mm) in de muur. Dicht de opening rond de buis.

In het geval van montage type A (door de muur), moet een minimum afstand van 12 mm tussen muur en binnenbuis en minimum afstand van 42 mm tussen muur en muurkokertralie.
GASAANSLUITING
Indien de aan te sluiten leiding achter het toestel loopt, moet men erop toezien dat die de opening van de trekonderbreker of de secundaire luchttoevoer op de bodem van de verbrandingskamer noch volledig, noch gedeeltelijk verstopt. Op de gasleiding moet vóór de radiator absoluut een makkelijk toegankelijke afsluitkraan gemonteerd worden. De aansluiting moet met stevige metalen buizen uitgevoerd worden. De diameter moet voldoende groot zijn om aan de inlaat van het toestel de druk, voorzien in de tabel met de werkingskenmerken van de radiator, te verzekeren.
INSTALLATIE
Voordat ze de fabriek verlaten, worden al onze radiatoren zorgvuldig gecontroleerd en verzegeld voor het gas waarvan het type vermeld staat op een etiket op de achterwand van het toestel. Wanneer de verdelingsvoorwaarden met de voor dit type gas geldende normen overeenstemmen, kunnen onze toestellen rechtstreeks geïnstalleerd en in werking gesteld worden. Hierbij enkele bijzondere voorschriften die bij de installatie moeten worden nageleefd. De installatie gebeurt trouwens altijd in overeenstemming met de bestaande reglementen voor aansluiting van gastoestellen.
België: NBN-norm D 51003. Er moet een door de K.V.B.G. gekeurde afsluitkraan geplaatst worden.
Nederland : NEN 1078 en Europese reglementen.
WAAKVLAM: MERTIK MAXITROL G30-ZP1
De vlammen van de waakvlam moeten lang genoeg zijn om ± 10 mm boven de sonde uit te steken. Indien de sonde van het thermokoppel onvoldoende verwarmd wordt, hetzij door een abnormale drukdaling, hetzij als gevolg van een gasonderbreking of afwijking van de vlam van de waakvlam, zal het toestel zichzelf in de veiligheidsstand schakelen. U kan de waakvlam regelen met behulp van schroef 5 op de gasklep. Vastschroeven = lager zetten en omgekeerd.

De toestellen voor aardgas zijn in de fabriek afgesteld en verzegeld en moeten dus niet meer afgesteld worden. De branderdruk moet overeenstemmen met de voorschriften van de werkingskenmerken van de radiator. Gebruik een drukmanometer waarop de druk tot minstens 5000 Pascal kan afgelezen worden. Terwijl de brander stilligt, draait u de binnenschroef los van het buisstukje van de drukaansluiting die zich op het injectorhouderblok of aan de uitlaat van de afsluiter bevindt. Sluit de slang van de manometer erop aan.
- Nominaal vermogen: de boltemperatuur moet minder dan 25°C bedragen. De knop van de afsluiter op de stand van maximale opening plaatsen. De druk op de manometer controleren. Om deze druk te wijzigen, de instructies van de paragraaf over de afsluiter en het waakpitje volgen.
- Beperkt vermogen: de boltemperatuur moet meer dan 18°C bedragen. De hendel van de afsluiter plaatsen op de stand die het afslaan van de brander voorafgaat. De brander moet op dit ogenblik met beperkt debiet werken. De druk op de manometer controleren. Indien de druk niet overeenstemt met de druk in de tabel met de werkingskarakteristieken van de radiator, moeten de instructies uit de tabel gevolgd worden.
19
- regelknop
- keuze schakelaar manueel aanmaken
- afstelschroef minimumdruk
- afstelschroef maxdruk
- afstelschroef waakvlamdruk
6.meetnippel netdruk - meetnippel branderdruk
- aansluiting voor ontsteking kabel (tab 2,8 x 0,8mm)
Regelen van nominale druk
als de brander druk te laag is volgens de aangeven druk in de tabel,draai de schroef 4 tegen wijzerzin .als de druk te hoog is draai dan in wijzerzin .PS de gasblok is uitgerust met een regeling voor aardgas geregeld en geijkt in de fabriek aan de wettelijke norm
Regelen van minimumdruk
deze stand word geregeld door schroef 3 inschroeven = verminderen en omgekeerd vermeerderen
Afstellen waakvlamdruk
schroef 5 laat toe om de waakvlamdruk te regelen (uitschroeven=vermeerderen &inschroeven=verminderen)
draai de keuze schakelaar op om schroef 5 te bereiken .PS de waakvlam druk is reeds geregeld in de fabriek.een te lage druk kan tot gevolg hebben dat er bij het opstarten van de brander kleine explosies hoorbaar zijn en een te hoge druk een verhoogt verbruik gebruik een schroevendraaier om te regelen
Opmerking
tijdens het opstarten van de waakvlam of doven is er 30 tot 50 sec dat u de waakvlam niet terug kunt aanmaken
Ombouwen van gas
de toestellen worden geleverd conform op aardgas. Voor het verlaten van de fabriek worden de toestellen gecontroleerd afgesteld en geijkt door middel van een een verf .wij kunnen de goede werking van het toestel niet meer garanderen als er wijzigingen aangebracht zijn of de ijking verwijderd is.de toestellen zijn gereld voor volgende soorten gas G20&G25 ( voor deze gas soorten is geen regeling meer nodig )enkel een controle van de gasdrukken en dichtheidscontrole moeten worden uitgevoerd na de plaatsing
OMSCHAKELING
De toestellen zijn erkend in categorie II _2E+3P . Als het toestel mo werken op een ander gas dan datgene waarvoor het in de fabriek werd verzegeld (G20), moet u de volgende wijzigingen aanbrengen:
- vervang de injector door de overeenkomstige injector (zie de tabel met de werkingskenmerken). Het doorboren van de injectors wordt aangeduid in honderdsten mm. Vergeet de afdichtingen niet. Zorg ervoor dat de injector goed geblokkeerd is.
- vervang de injector van de waakvlam
- controleer de instellingen MAX en MIN en pa s ze aan volgens de drukwaarden in de tabel met kenmerken.
- stel de luchtring af.
- Zelfklever "REGLE PROPANE" (PROPAAN AFGESTELD) aanbrengen.
N.B.: vóór de verzending worden de toestellen gecontroleerd en verzegeld door een kleurmerk. Wij kunnen de goede werking van het toestel niet meer verzekeren wanneer een van deze merken beschadigd werd. De toestellen zijn gecontroleerd en verzegeld voor aardgas (zie plaatje met kenmerken). Bij transformatie niet vergeten het kenmerkplaatje "REGLE PROPANE" (PROPAAN AFGESTELD) aan te brengen.

U toestel heeft een regelbare deurklink. Voor een correcte werking van het toestel moet de deursluiting hermetisch zijn wanneer de deur gesloten is. Om de deurklink te regelen, moeten jullie de klemmoer losdraaien en dan de regelingsmoer aan- of terugdraaien zodat de deur hermetisch wordt. Dan de klemmoer weer aandraaien. De moeren zo regelen dat de deur helemaal hermetisch is als de deur dicht is.

text_image
As Regelingsmoer Klink Klemm22
GARANTIE
NESTOR MARTIN garandeert de eigenaars van een dergelijk toestel tijdens de hierna vermelde garantieperiode dat het toestel vrij van materiaal- en fabricagefouten is. Deze garantie maakt deel uit van de hierna toegelichte voorwaarden.
De hieronder staande garantiekaart moet ons binnen de 15 dagen na het installeren van het toestel teruggestuurd worden.
Deze garantie is beperkt tot het vervangen van de onderdelen en dekt het arbeidsloon niet. Alle kosten betreffende het arbeidsloon voor het vervangen van de onderdelen zijn voor uw rekening.
| 1 JAAR 5 JAAR | |
| GASKLEPBRANDERWAAKVLAMGEËMAILLEERDE ONDERDELEN | VERBRANDINGSKAMER |
Uitzonderingen
- roest als gevolg van condensatie wordt niet door de garantie gedekt;
- dilatatie- of retractiegeluiden bij het aanslaan of afslaan van de brander worden niet gedekt;
- Claims i.v.m. emailsplinters of beschadiging van de emailoppervlakte na meer dan 7 dagen na de installatie worden door geen enkele garantie gedekt;
- de glasdeur, het thermokoppel, de imitatie houtblokken en de inspuiters vallen niet onder de garantie.
Alle werkzaamheden betreffende het onderhoud en / of het vervangen van de onderdelen moeten voor u door een onderhoudsbedrijf of een vakman worden uitgevoerd die door de NESTOR MARTIN dealers werd erkend. Wanneer u voor een defect onderdeel de garantie wilt inroepen, laat u het onderdeel vervangen en stuurt u het defecte onderdeel naar de NESTOR MARTIN dealer voor controle. Wanneer het defect door de garantie wordt gedekt, wordt het reserveonderdeel niet gefactureerd. De transportkosten voor het reserveonderdeel en het terugsturen van het defecte onderdeel zijn voor uw rekening. De vervanging of de reparatie onder garantie wordt gedekt volgens de voorwaarden en gedurende de nog resterende periode van de oorspronkelijke garantie.
De garantie dekt onder geen enkel beding defecten of werkingsstoringen die het gevolg zijn van ongeluk, oneigenlijk gebruik, verkeerd gebruik, aanbrengen van wijzigingen, foutieve installatie of verkeerd onderhoud of ondeskundige reparatie.
De reiniging van de brander of de waakvlam en de verplaatsingskosten van een NESTOR MARTIN-agent die naar de gebruiker komt, worden niet door de waarborg gedekt. Een in een winkel gekocht en meegenomen toestel geniet geen fabriekswaarborg.
Interventies onder garantie kunnen enkel gebeuren door een door NESTOR MARTIN erkend vakman. In tegengesteld geval zullen de kosten aangerekend worden.
BELGIQUE-FRANCE
BE : II2E+3P
FR : II2E+3P
NESTOR MARTIN
THERMIC DISTRIBUTION EUROPE SA/NV
VOIE AXIALE
B-5660 COUVIN
MODE D'EMPLOI
S35
H35
GAZ
7500 W G20
7000 W G25
7000 W G31
SimpelGids