X100F - 便携相机 FUJIFILM - 免费用户手册
免费查找设备手册 X100F FUJIFILM PDF格式.
用户关于以下问题的提问 X100F FUJIFILM
0 问题 关于此设备。回答您知道的问题或提出自己的问题。
提出关于此设备的新问题
下载您的设备说明 便携相机 免费PDF格式!查找您的手册 X100F - FUJIFILM 并重新掌握您的电子设备。本页发布了使用您的设备所需的所有文档。 X100F 品牌 FUJIFILM.
用户手册 X100F FUJIFILM
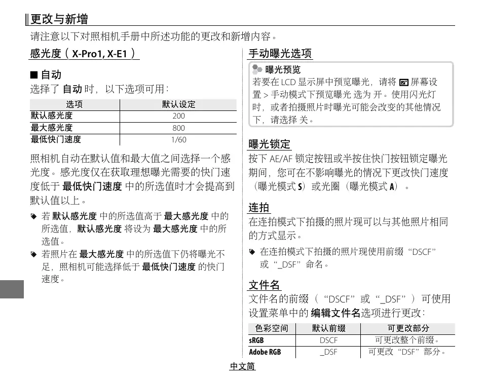
请注意以下对照相机手册中所述功能的更改和新增内容。
感光度(X-Pro1,X-E1)
■自动
选择了自动时,以下选项可用:
| 选项 | 默认设定 |
| 默认感光度 | 200 |
| 最大感光度 | 800 |
| 最低快门速度 | 1/60 |
照相机自动在默认值和最大值之间选择一个感光度。感光度仅在获取理想曝光需要的快门速度低于最低快门速度中的所选值时才会提高到默认值以上。
若默认感光度中的所选值高于最大感光度中的所选值,默认感光度将设为最大感光度中的所选值。
若照片在最大感光度中的所选值下仍将曝光不足,照相机可能选择低于最低快门速度的快门速度。
手动曝光选项

曝光预览
若要在 LCD 显示屏中预览曝光,请将屏幕设置 > 手动模式下预览曝光选为开。使用闪光灯时,或者拍摄照片时曝光可能会改变的其他情况下,请选择关。
曝光锁定
按下AE/AF锁定按钮或半按住快门按钮锁定曝光期间,您可在不影响曝光的情况下更改快门速度(曝光模式S)或光圈(曝光模式A)。
连拍
在连拍模式下拍摄的照片现可以与其他照片相同的方式显示。
在连拍模式下拍摄的照片现使用前缀“DSCF”或“_DSF”命名。
文件名
文件名的前缀(“DSCF”或“_DSF”)可使用设置菜单中的编辑文件名选项进行更改:
| 色彩空间 | 默认前缀 | 可更改部分 |
| sRGB | DSCF | 可更改整个前缀。 |
| Adobe RGB | _DSF | 可更改“DSF”部分。 |
請注意以下對相機手冊中所述功能的變更和新增內容。
感光度(X-Pro1,X-E1)
■自動
選擇了自動時,以下選項可用:
| 選項 | 預設設定 |
| 預設敏感度 | 200 |
| 最大感光度 | 800 |
| 最低快門速度 | 1/60 |
相機自動在預設值和最大值之間選擇一個感光度。感光度僅在獲得最佳曝光需要的快門速度低於最低快門速度中的所選值時才會提高到預設值以上。
若預設敏感度中的所選值高於最大感光度中的所選值,預設敏感度將設為最大感光度中的所選值。
若照片在最大感光度中的所選值下仍將曝光不足,相機可能選擇低於最低快門速度的快門速度。
手動曝光選項

曝光預覽
若要在 LCD 蜞幕中預覽曝光,請將圖畫面設定 > 在手動模式預覽曝光選為開。使用閃光燈時,或者拍攝照片時曝光可能會改變的其他情況下,請選擇關。
曝光鎮定
按下AE/AF鍾定鈕或半按住快門鍾鍾定曝光期間,您可在不影響曝光的情況下更改快門速度(曝光模式S)或光圈(曝光模式A)。
連拍
在連拍模式下拍攝的照片現可以與其他照片相同的方式顯示。
在連拍模式下拍攝的照片現使用首碼“DSCF”或“_DSF”命名。
檔案名
檔案名的首碼(“DSCF”或“_DSF”)可使用設定選單中的編輯檔案名稱選項進行更改:
| 色彩範圍 | 預設首碼 | 可更改部分 |
| sRGB | DSCF | 可更改整個首碼。 |
| Adobe RGB | _DSF | 可更改“DSF”部分。 |
卡耶拉塞尔明院里塞尔明的能用以大汉的的,
Kamdo (X-Pro1, X-E1)
AUTO
AUTOが申請報告FOUNDい時、一樣とsameは同様を這用 Hodgall
其本差都去,从,其本差都去,从,其本差都去,从,其本差都去,从,其本差都去,从,其本差都去,从,其本差都去,从,其本差都去,从
壹大当都士函,藏于,,,,,,,,,,,,,,,,,,,,,,,,,,,,,,,,,,,,,,,,,,,,,,,,,,,,,,,,,,,,,,,,,,,,,,,,,,,,,,,,,,,,,,,,, 越多的 一
#

上香 miri
LCD多么TETATN首MIRIBOFRA,四海明释
永同MoTETATN首MIRIBOFRA士ON是陆默合
nD.普LRIiSATAHJ,SAHJTAHJ,SAHJTAHJ,SAHJTAHJ,SAHJTAHJ,SAHJTAHJ,SAHJTAHJ,SAHJTAHJ,SAHJTAHJ,SAHJTAHJ,SAHJTAHJ,SAHJTAHJ,SAHJTAHJ,SAHJTAHJ,SAHJTAHJ,SAHJTAH
音
AE/AF 公定 贝藏是不列园,载贝藏是回
L 从 耶在 神 原
S) 无的 01R(,A)有
演说稿
员 采马多德到查登男的孕在是此之韵孕和音在范律,以为贝贝。
际 S 马托或到的 S 且 S 之 S
序号
締経定期毎ncyの両日言題則開集音進以用者,如日言(“DSCF”)或“_DSF”)到經合所有。