TR 644 TOP2 RC - Module de commande pour systèmes d'éclairage THEBEN - Notice d'utilisation et mode d'emploi gratuit
Retrouvez gratuitement la notice de l'appareil TR 644 TOP2 RC THEBEN au format PDF.
| Type de produit | Programmateur horaire électronique |
|---|---|
| Caractéristiques techniques principales | Programmation hebdomadaire, 2 canaux, affichage LCD |
| Alimentation électrique | 230 V AC |
| Dimensions approximatives | 120 x 80 x 60 mm |
| Poids | 250 g |
| Compatibilités | Compatible avec divers appareils électriques et systèmes d'éclairage |
| Tension | 230 V |
| Puissance | Max 3680 W (16 A) |
| Fonctions principales | Programmation de l'allumage et de l'extinction, fonction aléatoire, protection contre les surcharges |
| Entretien et nettoyage | Nettoyer avec un chiffon doux, éviter les produits abrasifs |
| Pièces détachées et réparabilité | Réparabilité limitée, pièces disponibles sur demande |
| Sécurité | Protection contre les surcharges, conforme aux normes CE |
| Informations générales utiles | Idéal pour la gestion d'éclairage extérieur et intérieur, installation facile |
FOIRE AUX QUESTIONS - TR 644 TOP2 RC THEBEN
Questions des utilisateurs sur TR 644 TOP2 RC THEBEN
0 question sur cet appareil. Repondez a celles que vous connaissez ou posez la votre.
Poser une nouvelle question sur cet appareil
Téléchargez la notice de votre Module de commande pour systèmes d'éclairage au format PDF gratuitement ! Retrouvez votre notice TR 644 TOP2 RC - THEBEN et reprennez votre appareil électronique en main. Sur cette page sont publiés tous les documents nécessaires à l'utilisation de votre appareil TR 644 TOP2 RC de la marque THEBEN.
MODE D'EMPLOI TR 644 TOP2 RC THEBEN
Horloge programmable avec programme annuel



TR 644 top2 RC
Table des matieres
Consignes de sécurité fondamentales 3
Écran et touches/Principé d'utilisation 4
Raccordement/Montage 5
Aperçu du menu 6
Première mise en service 8
Programmes d'horaires de commutation
ouprogrammesastronomiques 9
PROGRAMME
Programmer à nouveau les heures de commutation dans le programme par défaut 10
Afficher/modifier/supprimer l'horaire de commutation 12
Supprimer tous les heures de commutation 13
Programmer la durée d'impulsion 14
Programmer la durée de cycle 16
Programme par défaut et programme spécial 17
SIMULATION 21
HEURE/DATE 22
MANUEL 23
Commutation manuelle et permanente 24
OPTIONS 25
Régler le programme astronomique 26
Module d'extension 4 canaux 29
Saisie du code PIN 29
Entrée externe 30
Réception du signal temporel avec l'antenne top2 32
Carte mémoire OBELISK top2 34
Module LAN 35
Adresse du service après-vente/
Assistance technique 35
Caracteristiques techniques 36
Consignes de sécurité fondamentales


AVERTISSEMENT
Danger de mort par suite d'électrocution ou d'incendie.
Seul un électricien spécialisé est habilité à procéder au montage.
- L'appareil est prévu pour le montage sur rails DIN (selon EN 60715).
Correspond au type 1 BSTU selon IEC/EN 60730-2-7 - L'autonomie (8 ans) diminue lorsque la carte mémoire est branchée (en fonctionnement sur piles).
Utilisation conforme à l'usage prévu
- L'horloge programmable peut être utilisé pour l'éclairage, les installations de sonnettes, les commandes de cloches, la ventilation, etc.
- L'utilisation se limite aux locaux fermés et secs (appareil); le capteur est monté en extérieur.
Elimination
Proceder à l'élimination de l'appareil et des piles séparément selon les directives de protection de l'environnement
Écran et touches


Principe de fonctionnement



Danger de mort, risque d'électrocution!
Seul un électricien spécialisé est habilité àrialcoder au montage!
Couper la tension!
Recouvrir ou protégér les pieces sous tension situées à proximité.
Protégé contre toute remise en marche!
Vérifier l'absence de tension!
Mettre à la terre et court-circuiter!
Raccordement du cable
Denudere cable sur 8mm (max. 9mm ).
Insérer le cable à 45^ dans la borne enchachieable (2 cables possibles par position de borne).
Uniquement pour les fils flexibles : Pour ouvrir laborne enchachieble, pousser le tournevis vers le bas.

Aperçu du menu



Première mise en service
Régler la date, l'heure et la règle applicable pour l'heure d'établi d'hiver
Appuyer sur une touche quelconque et suivre les instructions affichees à l'écran (voir Figure).
Il est possible de raccorder l'antenne top2 RC-DCF (907 0 410) ou l'antenne top2
RC-GPS (907 0 610) afin de synchroniser la horloge programmable avec le signal temporel DCF/GPS. Lorsque la réception est bonne, la synchronisation s'effectue automatiquement après quelques minutes.

Programmes d'horaires de commutation ou programmes astronomiques
Il est possible de programmer et commuter au besoin, pour chaque canal, un programme d'horaires de commutation ou un programme astronomique avec les horloges programmables TR 641 top2 (horloge 1 canal), TR 642 top2 (horloge 2 canaux), TR 644 top2 (horloge 4 canaux).
| Programmes d'horaires de commutation | Programmes astronomiques |
| Fonction d'horaires de commutation - 1 Programme par défaut P0 (Programme hebdomà-daire avec horaires de commutation, durées d'impulsion et de cycle) - 16 Programme spécial composé de : 14 programmes spécifique P1 à P14 (programme heb-domàdaire avec horaires de commutation, durées d'impulsion et de cycle) avec différentes plages de dates régables (plage de date fixe, date dépendant de Pâques, etc.), avec programme spécial P15 (Marche permanente) et programme spécial P16 (Arrêt permanent) (avec plages de dates régables) | Pour chaque canal, il est possible d'activer la fonction astronomique à la place de la fonction d'horaires de commutation. - 1 Programme astronomique par défaut P0 (avec horaires marche/arrêt fixes programme hebdomàdaire) - 16 Programme spécial composé de : 14 programmes astronomiques spécifique P1 à P14 (avec horaires marche/arrêt fixes, programme hebdomàdaire) avec différentes plages de dates régables (plage de date fixe, etc.), avec programme spécial P15 (Marche permanente) et programme spécial P16 (arrêt permanent) (avec plages de dates régables) |
Un canal peut être définir comme canal astronomique, dans : MENU → Options → Astro → Régliages astronomiques → Sélectionner canal Passage au programme astronomique
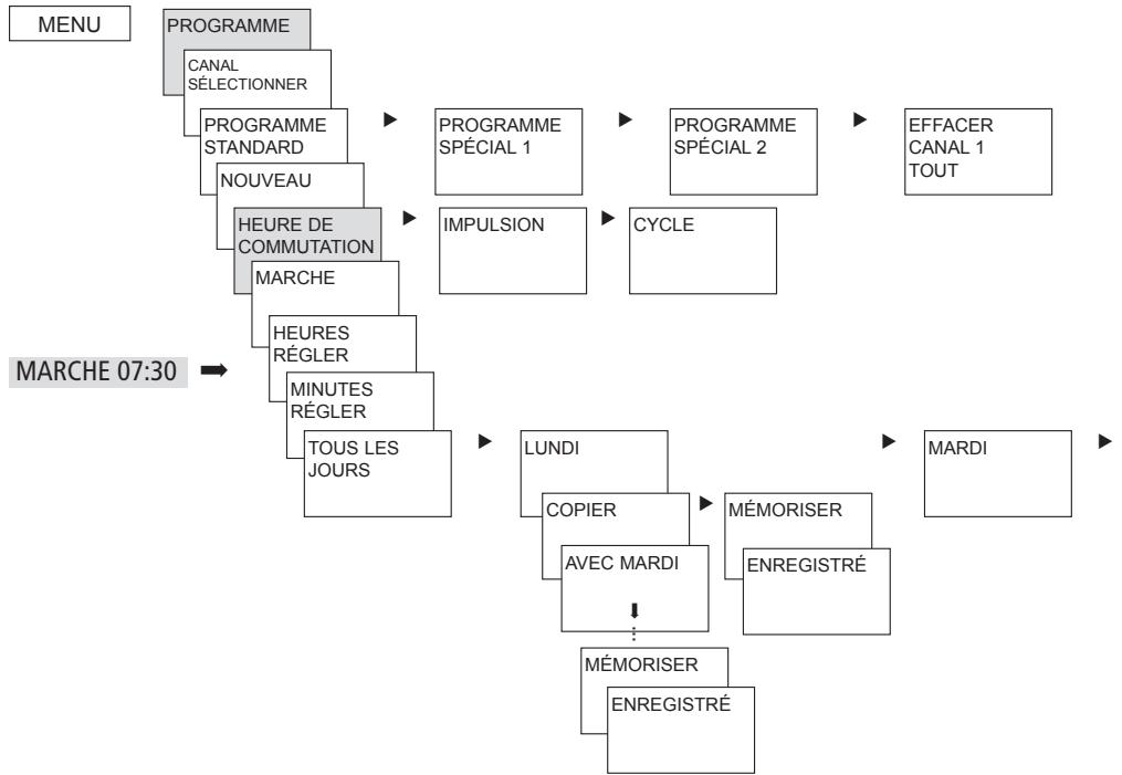
Programme d'horaires de commutation Programmer à nouveau les horaires de commutation dans le programme par défaut
Example : Allumer l'éclairage d'un hall des sports du lundi au vendredi, de 7:30 à 12:00
Appuyer sur MENU. PROGRAMME apparait.
Valider en appuyant sur OK. CANAL SELECTIONNER apparait.
Valider CANAL 1 en appuyant sur OK.PROGRAMME STANDARD P0 apparait.
Validator en appuyant sur OK. NOUVEAU apparait.
Valider en appuyant sur OK. HEURE DE COMMUTATION apparait.
Valider en appuyant sur OK. Sélectionner MARCHE (pour durées de mise en marche).
Valider en appuyant sur OK. HEURES RÉGLER apparait.
À l'aide des touches + ou - saisir les heures et les minutes, (07:30) et valider avec OK. TOUS LES JOURS apparait. À l'aide de seLECTIONNER LUNDI.
Valider en appuyant sur OK. COPIER apparait.
Confirmer avec OK. AVEC MARDI apparait.
Valider en appuyant sur OK et également avec OK les jours mercredi,jeudi, vendredi.
Continuer avec jusqu'ae que MEMORISER apparaisse.Valider avec OK.
Répéter toutes les étapes pour l'horaire de désactivation, mais à la place de MARCHE scélectionner ARRÉT avec et pour les heures et les minutes, saisir 12:00.

Afficher/modifier/supprimer l'horaire de commutation
Appuyer sur MENU. PROGRAMME apparait.
Validator en appuyant sur OK.
Valider CANAL 1 en appuyant sur OK.
Valider PROGRAMME STANDARD P0 en appuyant sur OK.
Sélectionner à l'aide de
VERIFIER-MODIFIER-EFFACER.
Validator en appuyant sur OK.
Valider HEURE DE COMMUTATION en appuyant OK. Le premier hora de commutation saisi s'affiche.
Validator en appuyant sur OK. SUIVANT apparait.
Modifier ou supprimer certains horaires de commutation
Sélectionner à l'aide de > MODIFIER (ou EFFACER).
Validator en appuyant sur OK. MODIFIER LES HEURES apparait.
À l'aide des touches + ou - modifier les heures et les minutes et valider avec OK.
MENU


Effacer tous les horaires de commutation du programme par défaut
Appuyer sur MENU. PROGRAMME apparait.
Validator en appuyant sur OK.
Valider CANAL 1 en appuyant sur OK. PROGRAMME STANDARD P0 apparait.
Valider en appuyant sur OK.
L'aide de > selectionner EFFACER PO TOUT.
Validator avec OK. CONFIRMER EFFACER apparait.
Valider en appuyant sur OK. EFFACER apparait.

Programmer la durée d'impulsion
Exemple: Activer les indicatifs de pause le lundi à 8:05 pendant 5 s.
Appuyer sur MENU. PROGRAMME apparait.
Valider en appuyant sur OK. CANAL SELECTIONNER apparait.
Valider CANAL 1 en appuyant sur OK.PROGRAMME STANDARD PO apparait.
Valider en appuyant sur OK. NOUVEAU apparait.
Valider en appuyant sur OK. HEURE DE COMMUTATION apparait.
Sélectionner l'IMPULSION à l'aide de >.
Validator en appuyant sur OK. MARCHE apparait.
Valider en appuyant sur OK. HEURES RÉGLER apparait.
À l'aide des touches + ou - saisir les heures, les minutes, les secondes (8:05:00) et valider avec OK. DUREE IMPULSION apparait.
À l'aide des touches + ou -, saisir la durée de l'impulsion en minutes et en secondes (5 s).
TOUS LES JOURS apparait. À l'aide de > sélectionner LUNDI.
Valider en appuyant sur OK. TOUS LES JOURS apparait.
À l'aide de sélectionner LUNDI. Validator avec OK.
COPIER apparait.À l'aide de seLECTIONNER MÉMORISER.
Valider en appuyant sur OK.
MENU

Programmer la durée de cycle
Outre les heures de mise en marche et d'arrêt (horaires de commutation) et les impulsions brèves (impulsion), les durées de cycle peuvent également être programmées. La durée d'impulsion (+ pause d'impulsion) est limitée jusqu'à 17 h, 59 min, 59 s
- Les durées de cycle sont les fonctions temporelles répetées par cycle telles que les commandes de ventilation, les chasses d'eau d'urinoirs, etc.
Exemple: Activer la chasse d'eau, lundi, de 8:00 à 20:30, toutes les 15 minutes pendant 20 s (8:00 ^00 –8:00 ^20 Marche; 8:15 ^00 –8:15 ^20 Marche; 8:30 ^00 –8:30 ^20 Marche, etc.)
Programmation du cycle
- Début du cycle : Lundi 8:00
Durée d'impulsion : 20 s - Durée de pause : 14 min et 40 s
- Fin du cycle : Lundi 20:30:00
Programme par défaut et programmes spéciaux
- Le programme par défaut P0 (programme hebdomàtaire avec horaires de commutation, durée d'impulsion et de cycle ou programme astronomique) est toujours actif, mais a la priorité la moins importante et peut être remplaced par les programmes spéciaux P1-P16.
- Pour les programmes spéciaux : plus le chiffre est élevé, plus la priorité est élevée. Le programme 16 spécial possède la priorité la plus haute, le programme spécial 1 la priorité la plus BASSE.
- Pour chaque programme spécifique, un nombre illimité de plages de dates est possible. Un programme spécifique est activé si au moins une plage de dates a été définie et si, pendant cette période, aucune autre programme avec une priorité plus élevé ne vient interférer. Au début et à la fin de chaque plage de dates, il est également possible de saisir l'heure afin que le passage au programme spécifique correspondant puisse avoir lieu pour chaque heures pleine.
-
Les plages de dates sont régibles en parallèle :
-
Date fixe (une seule fois)
- Date fixe chaque année
-
Règle de Pâques ou règle de l'église orthodoxe (81 jours avant ... 174 jours après Pâques)
-
Nouvel an chinois (20 jours avant ... 20 jours après le nouvel an chinois)
- Date avec prototype série (date série): Le début et la fin sont déterminés et le début est repété après un nombre de jours régiables (au plus tard, après 200 jours)
- Règle des jours de la période (par ex. chaque 3ème mercredi du mois de septembre)
Programmes spéciaux
Exemples pour des plages de dates dépendant du calendrier :
- Plage de dates fixe
Début le 02.04.2010 à 16:00 h, fin le 24.04.2010 à 10:00 h
- Plage de dates répetées tous les ans
Nöel: Début chaque année le 24.12 à 18:00 h, fin le 26.12 à 23:00 h
- Plage de dates dépendant de Pâques
Dimanche ou Lundi de Pentecôte : Début chaque année : 49 jours après Pâques à 00:00, Fin : 51 jours après Pâques à 00:00.
- Plage de dates dépendant du nouvel an chinois
Début chaque année 1 jour avant le nouvel an chinois, fin 5 jours après.
- Date avec prototype série (date série)
à partir de novembre 2010, exécuter régulièrement toutes les deux semaines
Début le lundi 01.11.2010 à 0:00; fin le lundi 08.11.2010 à 0:00, Répéter après 14 jours
- Date dépendant du jour de la semaine, etc.
chaque mois, à la fin de la première semaine, de samedi 6:00 à dimanche 18:00;
Début le premier dimanche de chaque mois à 6:00, durée 36 heures
- Listes des jours fériés
Grêce au logiciel PC OBELISK top2, les jours fériés d'un pays peuvent être regroupés en liste, modifiés individuellement et transmis avec la carte mémoire OBELISK top2 comme plages de dates dans l'horloge programmable.
Programme spécial P1-14 Canal de l'horloge
- Activé dans les plages de dates programmées
- Les heures de commutation, durées d'impulsion et de cycle peuvent être saisies en tant que programme hebdomadaire
Programme spécial P1-14 Canal astronomique
- Activé dans les plages de dates programmées
- Les heures astronomiques sont actives (heures de lever et de coucher du soleil calculées)

- Les déactivations fixes (par ex. interruption nocturne) et les activations peuvent en outre être saisies comme programme hebdomadaire, afin de supprimer entièrement ou en partie les heures astronomiques.
Example: le programme par défaut allume l'éclairage de rue en fonction des heures astronomiques. Une coupure nocturne est programmée de 23:00 à 04:00.
Le programme spécial 1 est activé dans la plage de dates du 30 avril à 12:00 au 1er Mai à 12:00. Afin que l'éclairage des rues reste activé pendant toute la nuit, aucune interruption nocturne n'est programmée dans le programme spécial 1.
Programme special P15
- Fonction : MARCHE permanente
- Activée dans les plages de dates programmesés
Programme special P16
- Fonction: ARRET permanent
- Activé dans les plages de dates programmées
Exemple : L'éclairage de parking est activé et désactivé à des heures fixes ou du lundi au vendredi en fonction des heures astronomiques. Le programme spécial P16 Arrêt permanent garantit que l'éclairage de parking n'est pas activé pour tous les jours fériés.
SIMULATION
La simulation est la consultation d'ensemble spécifique au canal. Toutes les commutations saisies d'un canal (programme par défaut et spécial, horaires de commutation, programmes d'impulsion et de cycle) sont affichées dans l'ordre chronologique de leur exécution.
Pour le canal astronomique, toutes les activations astronomiques et les activations/désactivations fixes sont affichées dans l'ordre chronologique.
Appuyer sur MENU, à l'aide de▶, scélectionner SIMULATION et suivre l'affichage à l'écran, pour ouvrir toutes les commutations exécutées (voir figure).

HEURE/DATE
Dans le menu HEURE/DATE, les éléments HEURE, DATE, RÉGLE D'ÊTE/D'HIVER, NUMéro DU JOUR DE SEMAINE, RÉGLE DE PÂQUES, etc. peuvent être saisis/modifiés dans les sous-menus.
Appuyer sur MENU, selectionner à l'aide de > DATE/HEURE et suivre les indications à l'écran.
MENU
HEURE/DATE
HEURE
HEURE
RéGLER
10:00
MINUTE
RÉGLER
10:15
MÉMORISE
DATE
ANNEE
REGLER
21 01 2010
MOIS 01
21 01 2010
JOUR 21.01
ENREGISTRE
ETEHIVER
RÉGLE
ETÉ/HIVER
EUROPE
ETÉ/HIVER
EUROPE DE
L'OUEST
NUMERO JOUR
DE SEMAINE
VENDREDI
JOUR 5
1234567
VENDREDI
JOUR 6
1234567
FORMAT DATE
31.12.2010
12/31/2010
2010-12-31
FORMAT
HEURE
FORMAT
HEURE
24 HEURES
FORMAT
HEURE
12 HEURES
REGLE DE
PÁQUES
STANDARD
ÉGLISE
ORTHODOXE
MANUEL
Dans le menu MANUEL sont exécutées les fonctions de commutation manuelles. Dans le sous-menu MANUEL, MARCHÉ/ARRÊT PERMANENTS, TEMP COMMUTATION TPS COURT, VACANCES, ALEATOIRE ainsi que ACTIVER PROGRAMME SPÉCIALE, les commutations manuelles peuvent être activées/programmées.
Appuyer sur MENU, selectionner à l'aide de > MANUEL et suivre les indications à l'écran.

Commutation manuelle et permanente
La commutation manuelle et permanente peut être régée dans le menu en fonctionnement MANUEL ou normal (affichage automatique) par une pression de bouton directe (voir figures).



TR 644 top2 RC
Activer la commutation manuelle
Appuyer brievement sur les touches.
Activer la commutation permanente
Appuyer 2 s sur les touches.
Déverrouiller la commutation manuelle et permanente
Appuyer à nouveau brievement sur les touches.
Commutation manuelle
Inversion de l'etat du canal jusqu'à la prochaine commutation automatique ou programmée.
Commutation permanente
Tant qu'une commutation permanente (marche ou arrêt) est activée, les heures de commutation programmes ne sont pas appliquées.
OPTIONS
Dans le menu OPTIONS, il est possible d'afficher les sous-menus ASTRO, ENTREE EXTERNE, COMPTEUR HEURES DE FONCTIONNEMENT, LANGUAGE, PIN, RÉTRO ÉCLAIRAGE, MODULE D'EXTENSION (uniquement pour les apparciels RC), RÉGLAGES D'USINE ainsi que INFO.
Appuyer sur MENU, selectionner à l'aide de > OPTIONS et suivre les indications à l'écran.

Régler le programme ASTRO
... lorsqu'un programme d'horaires de commutation est activé.
Appuyer sur MENU, selectionner à l'aide de
OPTIONS et suivre les indications à l'écran.
Voues etes alors automatiquement diriges vers le réglage des données du site (saisie du PAYS ou COORDONNÉES) et les RÉGLAGES ASTRONOMIQUES (OFFSET et MODE ASTRO).
Si un programme astronomique est activé sur un canal, il est possible de modifier le réglage du canal sur le programme d'horaires de commutation. Les horaires de commutation programmables sont alors supprimés lors du passage au programme astronomique.
... lorsque les heures astronomiques sont activées.






Dans le sous-menu ASTRO OPTIONS il est possible, après avoir reglé un canal sur le programme astronomique, de consulter ou de modifier les heures astronomiques, le décalage, le mode astronomique ainsi que la position (coordonnées). Si un canal est défini comme étant un canal astronomique, le symbole ↑apparait et il est alors possible d'acceder aux heures astronomiques après selection du canal.
HEURES ASTRONOMIQUES
Affichage des heures astronomiques (heures de lever et de coucher du soleil ainsi que le décalage) pour le jour en cours
- OFFSET
Gréace au décalage (valeur de correction), les heures astronomiques calculées peuvent être décalées de max. +/- 2 h. Ainsi, l'heure d'activation/de désactivation astronomique peut être adaptée aux spécificités locales (par ex. montagnes, batiments élevés, etc.) ou aux souhaits personnels.
MODE ASTRONOMIQUE
Marche le soit, Arret le matin
Activedu coucher du soleil, desactivedu lever du soleil (Example: éclairage de rue)
- Arrêt le soir, Marchele matin désactivé au coucher du soleil activé au lever du soleil (Exemple : terrarium)
- Impulsion astronomique : Le soit et le matin, uniquement le matin ou uniquement le soit ; durée de l'impulsion max. 59 min, 59 s)
- POSITION
- Réglage du lieu par les coordonnées (longitude et latitude, fuseau horsaire) ou pays/ville
-La carte mémoire OBEILISK top2 permet d'ajouter jusqu'à 10 autres villes (= Favoris) - Propre tableau astronomique (avec le programme OBELISK top2)
- Réglage automatique, si l'antenna top2 RC-GPS est raccordée (uniquement pour les apparèils RC)


Module d'extension à 4 canaux EM 4 top2
Le module EM 4 top2 (649 0 104) permet d'augmenter l'horloge annuelle de 4 canaux maximum (uniquement pour les apparreils RC). Le module doit apparaître dans le menu OPTIONS de l'horloge (cf. notice d'utilisation du module EM 4 top2).
Saisie du code PIN
Le code PIN se règle via le menu dans OPTIONS. Si vous avez oublie le code PIN, contactez le service après-vente de Theben.

ENTRÉE EXTERNE
Pour chaque canal, il est possible de régler une ENTRÉE EXTERNE (cf. figure) avec différentes fonctions.
Appuyer sur MENU, selectionner à l'aide de > ENTREE EXTERNE et suivre les indications à l'écran.
Il est possible de selectionner 3 sous-menus : désacté, fonction bouton-poussoir, fonction interrupteur
- DÉSACTIVÉ : L'entrée externe ne possède aucune fonction.
- BOUTON POUSSOIR: Il est possible de seLECTIONner Manuel (Commutation manuelle), Horloge (horloge à compte à rebous) et Éclairage d'escalier (il est possible d'exécuter la fonction Minuterie d'escalier via l'entrée externe)
- INTERRUPTEUR : Il est possible de sélectionner Marche permanente, Arrêt permanent et programme spécial (il est possible de sélectionner un des 14 programmes spéciaux via l'entrée externe, de le démarrer et l'arrêter en appuyant sur l'interrupteur)
Remarque :
Si une fonction est activée via un bouton-poussoir ou un interrupteur externe, EXTERNE apparait dans l'affichage.
MENU
OPTIONS
ASTRO

* Utiliser un bouton-poussoir sans lampe à néon.

INTERRUPTEUR
MARCHE ou
ARRET PERM. ou
PROG SPECIAL
ENREGISTRE
COMMU- MINUTERIE
TATION TPS D'ESCALIER
COURT
MARCHE ou
ARRET
TEMPO
HEURES
TEMPO
MINUTES
TEMPO
SECONDES
ENREGISTRE
MANENT
ou OFF.
NUTERIE
D'ESCALIER
MINUTES
ENREGISTRE
Recevoir le signal temporel avec l'antenne adaptée top2 RC-DCF ou l'antenne top2 RC-GPS
- Utiliser uniquement l'antenne top2 RC-DCF (907 0 410) ou l'antenne top2 RC-GPS (907 0 610) pour l'horloge annuelle.
- Il est possible de synchroniser automatiquement l'horloge avec le signal temporel DCF ou GPS en raccordant l'antenne top2 RC-DCF ou GPS. Le fuseau hora peut etre regle individuellement. Lors de la reception des données GPS, les coordonnées GPS sont en outre reprises dans l'horloge.
- Àprou le raccordement au reseau ou une réinitialisation, le passage à l'affichage automatique a lieu après 70 s,ès que le signal temporel DCF ou GPS a été reçu.
- Orienter l'antenne top2 RC-DCF en direction de Francfort-sur-le-Main (il est recommendé de monter l'antenne sur la face extérieure d'un bâtiment pour assurer une réception sans interférences).
- Respecter les consignes fournies dans la notice d'utilisation des antennes top2 RC-DCF ou GPS.
REMARQUE
Respecter la polarité lors du raccordement.
Poser un cable séparé pour l'alimentation de l'antenne.
Respecter une longueur de cable maximale de 100m
Orienter l'antenne DCF de telle sorte que la LED verte clignote chaque seconde.
Il est possible de raccorder 5 horloges annuelles à une antenné.
Adaptation au fuseau hora
Une fois la synchronisation reussie, le fuseau horaire peut etre modifie dans le menu HEUTE/DATE.
Dans le sous-menu HEURE (Affichage : HEURE REGLER), corriger l'heure locale (fuseau hora) en cours.
Réception du signal DCF/GPS :
Affichage: 20 01 2010 RC (Radio Control)
Pas de réception du signal DCF/GPS :
Affichage: par ex. 20 01 2010 ¥
Pas de connexion à l'antenna :
Affichage: 2001 2010

Carte mémoire OBELISK top2
Utilisation de la carte mémoire (voir figure)
Insérer la carte mémoire dans l'horloge.
Lire, importer/exporter les heures de commutation et les réglages de l'appareil dans l'horloge ou démarrer le programme Obelisk.Retirer la carte mémoire OBELISK top2 (n° 907 0 404) après la copie, etc. et la stocker dans le couvercle.

Éviter toute charge mécanique ou encrassement en cas de stockage/transport.
Copier OBELISK HEURE
Copier le programme de commutation (tous les programmes par défaut et spéciaux) et au besoin tous les réglages de l'horloge (par ex. position, décalage, entrée externe, format de l'heure, etc.) depuis la carte mémoire vers l'horloge.
Copier HEURE OBELISK
Copie tous les programmes de commutation et les réglages de l'horloge sur la carte mémoire

Module LAN EM LAN top2
Le module LAN EM LAN top2 (649 0 900) permet d'acceder à distance à l'horloge annuelle par le réseau LAN. Les données du logiciel OBELISK top2 (programme de commutation et régles de l'appareil) peuvent être lues, importées/exportées au moyen d'une connexion à distance via le logiciel LAN top2.
En outre, l'accès à distance permet d'exporter et modifier les états de commutation de l'horloge annuelle, de contrôle l'heure, etc.
Il n'est pas possible d'utiliser l'horloge annuelle pendant l'accès LAN (voir également la notice d'utilisation du module EM LAN top2).
Adresse du service après-vente/ Assistance technique
Adresse du service après-venture
Theben AG
Hohenbergstr. 32
72401 Haigerloch
ALLEMAGNE
Tél. +49 (0) 74 74/6 92-0
Fax +49 07 74 74/6 92-150
Adresses, nombres de téléphone, etc. sur www.theben.de
Caracteristiques techniques
- Tension de service: 110 - 240V +10%/-15%
- Fréquence : 50–60 Hz
- Consommation propre : typ. 4,5 VA (TR 642 top2)
- Éco : typ. 1,4 W (TR 642 top2)
- Sortie de commutation : indépendante des phases
- Sortie de données : Basse de tension de sécurité (TBTS) (Très Basse Tension de Sécurité)
- Contact: inverseur
- Ouverture : <3 mm (μ)
- Matériau des contacts: AgSnO_2
- Puissance de commutation max.:
Canaux 2 + 4 : 16A,250V , = 1
10A,250V\~,cos = 0,6
Canaux 1 + 3 : 10A,250V , = 1
10A,250V\~,cos = 0,6
- Puissance de commutation min. : 10 mA/230 V CA 100 mA/12 V CA/CC
- Charge de lampe à incandescence :
- Charge de lampe halogène :
Canaux 2+4: 2600 W
Canaux 1+3: 2300 W - Charge de tube fluorescent : non compensée, compensée en série 2 300 VA compensée en parallèle 800 VA (80μF)
- Tubes fluorescents compacts: 22 × 7 ~W ; 18 x 11 W; 16 x 15 W; 16 x 20 W; 14 x 23 W
- Température ambiente autorisée : typique -30 °C à +45 °C, +55 °C brivement
- Classe de protection : Il selon EN 60730-1 en cas de montage conforme
- Degre de protection : IP 20 selon EN 60529
- Precision de marche: ±0,5 s/jour à 20 °C
- Réserve de marche: 8 ans (pile au lithium) à +20 °C
- Degre de pollution 2
- Alimentation en courant au niveau du bus de données : 100 mA (courant maximal au niveau du bus de données : 500 mA)
Notice Facile