Qubo (2016) - Voiture FIAT - Notice d'utilisation et mode d'emploi gratuit
Retrouvez gratuitement la notice de l'appareil Qubo (2016) FIAT au format PDF.
| Type de véhicule | Voiture particulière |
| Marque | Non précisé |
| Modèle | Non précisé |
| Carburant | Essence / Diesel / Électrique (selon version) |
| Nombre de portes | 4 ou 5 |
| Nombre de places | 4 à 5 |
| Transmission | Manuelle ou automatique |
| Puissance moteur | Non précisé |
| Consommation moyenne | Non précisé |
| Dimensions (L x l x h) | Non précisé |
| Poids à vide | Non précisé |
| Capacité du réservoir | Non précisé |
| Émissions CO2 | Non précisé |
| Type de freinage | Disques avant et arrière |
| Équipements de sécurité | Airbags, ABS, ESP |
| Climatisation | Manuelle ou automatique |
| Connectivité | Bluetooth, USB (selon version) |
FOIRE AUX QUESTIONS - Qubo (2016) FIAT
Questions des utilisateurs sur Qubo (2016) FIAT
0 question sur cet appareil. Repondez a celles que vous connaissez ou posez la votre.
Poser une nouvelle question sur cet appareil
Téléchargez la notice de votre Voiture au format PDF gratuitement ! Retrouvez votre notice Qubo (2016) - FIAT et reprennez votre appareil électronique en main. Sur cette page sont publiés tous les documents nécessaires à l'utilisation de votre appareil Qubo (2016) de la marque FIAT.
MODE D'EMPLOI Qubo (2016) FIAT
POURQUOI CHOISIR DES PIECES D'ORIGINE?
Nous avons concu et fabriqué votre vehicule, c'est pourquoi nous la connaissons dans ses moindre detail. Dans nos Ateliers Agreés Fiat Professional
vous trouvez des techniciens experts, formés par nos soins et en mesure
de vous assurer qualité et compétences professionnelles pendant toutes vos opérations d'entretien périodique et vos contrôles saissonniers.
Gracex aux Pièces d'Origine Fiat Professional, les caractéristiques de fiabilité, le confort et les performances de votre nouveau vehicule seront garantis à long terme.
Demandez toujours les Pièces d'Origine :
elles sont issues de notre engagement constant dans la recherche et le développement de technologies de plus en plus novatrices.
Pour toutes ces raisons,CHOISSEZ des Pièces d'Origine,
les seules spécialement conçues par Fiat Professional pour votre vehicule.
CHOISIR LES PIECES D'ORIGINE, C'EST TOUT NATUREL!







COMMENT S'ASSURER QU'UNE PIECE EST BIEN D'ORIGINE
Toutes les Pièces d'Origine sont soumises à des contrôleurs rigoureux, en phase de conception comme en fabrication,
par des professionnels s'assurant de l'utilisation des matériaux les plus performants et de leur fiabilité.
Ceci permet de garantir au fil du temps les performances et la sécurité du conducteur
et des passagers à bord.
Demandez toujours des Pièces d'Origine, parce que rien ne remplace l'original.
CherClient,
Nous you remercions de la preference que you nous avez accordedee et you felicitons d'avoir choisi Fiat QUBO.
Cetie nice a ete expresement conue pour you faire connaitre chace detail du Fiat QUBO, ce qui you permettra de l'utiliser de la maniere la plus correcte. Nous you invitons à la dire attentivement avant de commencer à le conduire.
Dans la notice figurent toutes les informations, conseils et recommendations importantes qui vous aidont à profiter à fond des qualités techniques de votre Fiat QUBO.
Il est recommandé de dire attentivement les instructions et indications fournies, précédées des symboles :

pour la sécurité des personnes ;

pour l'intégrité de la voiture ;

pour la protection de l'environnement.
Dans le Carnet de Garantie ci-joint vous trouvezEZ également les Services offerts par Fiat à ses Clients :
le Certificat de Garantie comportant les délais et les conditions d'application de cette derniere ;
la gamme des services complémentaires réservés aux Clients Fiat.
Nous vous souhaitonsonne lecture et bon voyage!
Cettenoticed'Utilisationed'Entretiencontientlabcdeftouteslesversions deFiatQUBO,parconsequentvousnedevezprendreencomptqueuesinformations correspondantal'équipment,alamotorisationetalaversionquevousazehétée.
ALIREIMPÉRATIVEMENT!
RAVITAILLEMENTENCARBURANT

MoteursDiesel: faire le plein uniquement avec du gazole pour traction automobile conforme à la Specification europeenne EN590. L'utilisation d'autres produits ou melanges peut endommager le moteur de manière irreversible et provoquer la déchéance de la garantie à cause des dommages causés.
DÉMARRAGEDUMOTEUR

MoteursDiesel: tourner la clé de contact sur MAR et attendre que le témoin s'éteigne; tourner la clé de contact sur AVV et la relach des que le moteur a démarré.
STATIONNEMENTSURSOLINFLAMMABLE

Le fonctionnement normal du pot catalytique produit des températures élevées. Par conséquent, ne jamais garer le vehicule sur des matières inflammables (herbe, feuilles mortes, aiguilles de pin, etc.) : danger d'incendie.
RESPECTDEL'ENVIRONNEMENT

Le vehicule est équipé d'un système permettant un diagnostic continu des composants liés aux émissions pour garantir un meilleur respect de l'environnement.
APPAREILSELECTRIQUESACCESOIRES

Si, après l'achat du vehicule, on souhaite installer des accessoires nécessitant une alimentation électricque (entrainant le risque de décharger progressivement la batterie), s'adresser au Réseau Àpres-vente Fiat qui en calculera la consommation électricque globale et vérifiera si le circuit du vehicule est en mesure de fournir la charge demandée.
ENTRETIENPROGRAMMÉ

Un entretien correct permet de garder inchangées dans le temps les performances du vehicule et les caractéristiques de sécurité, de respect de l'environnement et de frais de fonctionnement réduits.
LANOTICED'UTILISATIONETD'ENTRETIEN

... fournit les informations, les conseils et les précautions nécessaires au bonemploi, à la sécurité de conduite et à la durée de vie de votre vehicule. Veuillez préter une attention particulière aux symboles (sécurité des personnes) (respect de l'environnement) (bon état du vehicule).
CONNAISSANCEDUVÉHICULE
PLANCHEDEBORD
Certaines commandes, ainsi que les instruments, les temoins et leur position varient en fonction des version

fig.1
F0T0070
- Aérateur pour l'air sur les vitres laterales 2. Aérateur régiable et orientable 3. Levier gauche : commande feuels extérieurs 4. Combiné de bord et témoins 5. Levier droit : commandes essuie-glace avant/arrière, trip computer 6. Autoradio (pour les versions/marchés, où cela est prévu) 7. Interrupteur feuels de détresse, lunette dégivrante, interrupteur activation/désactivation système ASR/Traction Plus (pour les versions/marché ou cela est prévu), bouto déverrouillage des portes arrêté à battant (pour les versions/marchés ou cela est prévu) 8. Airbag cote passager (les versions/marchés ou cela est prévu) 9. Compartment vide-poches/boîte à gants (pour les versions/marchés ou est prévu) 10. Aérateurs régables et orientables 11. Commandes de chauffage/ventilation/climatisation 12. Compartir vide-poches 13. Dispositif de démarrage 14. Airbag cote conducteur 15. Levier d'ouverture du capot moteur 16. Platine de commandes : deux antibrouillard/brouillard arrêtéRéglage assiette des phares/écran
COMBINÉDEBORD
Versionsavecécranmultifonction
Les témoins 00 et 19 sont prênts que sur les versions Diesel.

fig. 2 A. Tachymetre (indicateur de vitesse) B. Indicateur de niveau de carburant avec témoin de réserve C. Indicateur de température du liquide de refroidissement moteur avec témoin de température maximum D. Compte-tours E. Écran multifonction
SYMBOLS
Sur certains éléments de votre vehicule, ou à proximi de ceux-ci, sont appliquées des étiquettes spécifiques colorées, dont les symboles sont destinés à attirer libre attention sur les précautions à prendre vis-à-vis du composant en question.
Une étiquette récapitulant tous les symboles se trouv sur le revêtement interieur du capot moteur.
LESYSTÉMEFIATCODE
s agit d'un système electronique de blocage du moteur qui renforce la protection antivol du vehicule est activé automatiquement lorsqu'on retire la clé du contact.
Lors de chaque démarriage, en tournant la clé sur la reposition MAR, la centrale du système Fiat CODE envoie à la centrale de contrôle du moteur un code de reconnaissance pour en désactiver le blocage des fonctions.
Si au démarrage le code n'est pas correctement reconnu, le témoin s'allume sur le combiné de bord.
Dans un tel cas, tournier la clé sur STOPet ensuite sur MAR; si le blocage persiste, essayer avec les autres clés fournies. Si l'on ne parvient toujours pas démarrer le moteur, s'adresser au réseau Àpres-vent Fiat.
ATTENTION Chaque clé est dotée de son propre code qui doit être méorisé par la centrale du système. Pour memoriser des nouvelles clés (8 clés maximum), s'adresser au réseau Àpres-vente Fiat.
Allumagesdutémoinquandlevéhicule roule
Si le témoin (ou le symbole à l'écran) s'allume, cela signifie que le système est en train d'effectuer un autodiagnostic (par exemple, à cause d'une perte de tension). Au premier arrêt du vehicule, tourner la clé sur STOP, puis sur MAR : en l'absence d'anomalie, le témoin ne s'allume pas.
Si le témoin (ou le symbole à l'écran) reste allumé, repeter la procédure précédente en maintainant la clé sur STOP pendant plus de 30 secondes. Si l'anomalie persiste, s'adresser au réseau Àpres-vente Fiat.
Si le témoin (ou le symbole à l'écran) reste allumé, le code n'est pas reconnu. Dans ce cas, tourner la clé sur STOP, puis sur MAR; si le bloc persististe, essayer avec les autres clés fournies. Si le moteur n'a toujours pas démarre, effectuer le démarrage d'urgence (voir chapitre « Situations d'urgence ») et s'adresser ensuite au réseau Àpres-vente Fiat.

Deschocsviolentspeuventendommagerles élémentsélectroniquescontenusdansla clé.
LESCLES
CLÉMÉCANIQUE
L'insert métallique A fig. 3 actionne :
Le disposittif de demarrage (contact)
la serrure des portes ;
Iouverture/fermeture du bouchon de carburant.
CLÉAVECTÉLÉCOMMANDE
(pour les versions/marchés où cela est prévu)
L'insert métallique A fig. 4 actionne :
Le disposif de demarrage (contact)
Ja serrure des portes ;
Iouverture/fermeture du bouchon de carburant.
Pour extraire l'insert métallique, appuyer sur le bouton B fig. 4.

fig. 3
Pour le réintroduire dans la poignée, procéder comme Ouverturedesvritresa'idedela suit : telécommande
□maintenir la pression sur le bouton B et déplacer l'insert métallique A ;
relachereboutonBetournerl'insertmetallique jusqu'a perception du declic de blocage qui en garantit lafermeture correcte.

ATTENTION
AppuyersurleboutonBuniquement lorsquelacleestelgoigneeducorps,et notamentdesyeuxed'objetspouvantetre endommages(vetements,pareexample).Nepas laisserlaclesanssurveillancepourrevitertoute manipulationintempestive,specialementpardes enfantsquienlamipulantpourraientappuyer surlebouton.

fig.4
F0T0241
(pour les versions/marchés où cela est prévu)
En maintainant enforcé le bouton (sur la clé)
pendant plus de 3 secondes, on commande
l'ouverture des vitres. Pour ouvrir complètement les vitres, il est nécessaire de continuer àmaintenir le bouton enforcé. Si on relâche la pression sur le bouton, le mouvement d'ouverture des vitres s'arrêtés dans la position acquise. Le même type d'ouverture peut également être effectué en agissant sur le barille des poignées des portes avant.
Fermeturedesvitresal'aidedela telecommande
(pour les versions/marchés où cela est prévu)
En maintainant enforcé le bouton (sur la dépendant plus de 3 secondes, on commande la fermeture des vitres. Pour fermer complètement les vitres, il est nécessaire de continuer àmaintenir le bouton enfo Si on relâche la pression sur le bouton, le mouveme de fermeture des vitres s'arrête dans la position acquise. Le même type de fermeture peut également être effectué en agissant sur le barillet des poignées des portes avant.
ATTENTION Pendant ce fonctionnement, le système anti-pincement des vitres est exclu.
Remplacementpiledalacéavec telecommande
Pour remplacer la pile,proceder comme suit fig.5:
□appuyer sur le bouton A etmettre l'insert métalliq B en position d'ouverture ;
tourner la vis C sur en utilisant un tournevis à pointe fine ;
Extraire le boitier porte-batterie D et remplacer la pile E en respectant les polarités ;
Réintroduire le boîtier porte-batterie D à l'intérieur de la clé et lebloquer en tournant la vis sur


fig.5
DEMANDEDETELECOMMANDES SUPPLEMENTaires
Le système peut reconnaître jusqu'à 8 télécommandes. Si une nouvelle télécommande s'avait etre nécessaire, s'adresser au reseau Avec-vente Fiat, en presentant un document d'identite et les documents d'identification de propriete du vehicule.
DISPOSITIFDEADLOCK
(pour les versions/marchés où cela est prévu)
Il s'agit d'un dispositif de sécurité qui coupe le fonctionnement des poignées interieures en empêchant ainsi l'ouverture des portes de l'intérieur de l'habitatcle en cas de tentative d'effraction (par ex. rupture d'une vitre).
On peut donc affirmer que le dispositif dead lock représenté la meilleure protection possible contre les tentatives d'effraction. Par conséquent, nous recommendons son utilisation à chaque fois qu'on doit laisser le vehicule garé.

ATTENTION
Lorsqu'onenclencheleddispositifdead lock,l'ouverturedesportesn'estplus
possibledepuisl'intérieurduvéhicule.Par conséquent,avantdequitterlavoiture,ilconvient déverifierqu'iln'yapluspersonneabord.

ATTENTION
Silapiledelacléavectelecommandeest épuisé,leddispositifneputétreativé qu'enintroduisantl'insertmetalliquedelaclé danslebarilletdesportes,selonlaprocedure décriteprecédemment.Danscecas,ledpositif resteenclenchéuniquementsurlesportesarrière.
Activationduspositif
Le dispositif s'enclenché automatiquement sur toutes les portes lorsque l'on appuie deux fois sur le bouton de la clé avec télécommande.
L'activation du dispositif est signalée par 2 clignotements des clignotants.
Le dispositif ne s'enclenche pas si une ou plusieurs portes ne sont pas correctement fermées : ceci empêche que quelqu'un puisse pénétrer dans le vehicule par la porte ouverte et, en la refermant, risque de rester enfermé à l'intérieur de l'habitacle.
Désactivationduspositif
Le dispositif se désactive automatiquement sur toutes les portes dans les cas suivants :
en effectuant l'opération de déverrouillage des portes ;
Den tournant la clé de contact sur MAR.
ALARMES
(pour les versions/marchés où cela est prévu)
L'alarme, prévue en plus de toutes les fonctions de la télécommande déjà décrites précédemment, est commande par le recepteur situé sous la planche de bord à proximité de la centrale des fusibles.
DECLENCHEMENTDEL'ALARME
L'alarme se déclenché dans les cas suivants :
ouverture non autorisée d'une porte, du capot moteur, du hayon coffre à bagages ou, si presents de l'une des portes laterales coulissantes (protection périmétrale) ;
□actionnement non autorisé du dispositif de démarrage (rotation de la clé sur MAR au moyen d'une clé non autorisée) ;
sectionnement des cables de la batterie ;
presence de corps en mouvement à l'intérieur de l'habitacle (protection volumétrique) ;
\soulvement/inclinaison anormale du vehicule.
Selon les marchés, le déclenchement de l'alarme provoque l'actionnement de la sirène et des clignotan (pendant environ 26 secondes). Les modalités de déclenchement et le nombre des cycles peuvent varie en fonction des marchés.
Dans tous les cas, un nombre maximum de cycles sonores/visuels est prevu. Une fois ceux-ci terminés, système reprend sa fonction normale de contrôle.
Les protections volumétriques et anti-soulèvement sont désactivées en agissant sur la commande prévue du plafonnier avant (voir paragraphe « Protection anti-soulèvement »).
ATTENTION La fonction de blocage du moteur est garantie par le Fiat CODE, qui s'active automatiquement lors de l'extraction de la clé de contact.
ACTIVATIONDEL'ALARME
Une fois les portes et les capots fermés, la clé de contact tournée en position STOP ou bien extraite, diriger la clé de la télécommande en direction du vehicule, presser, puis relâcher le bout.
À l'exception de quelques marchés, l'activation de l'alarme entraine un signal sonore (« BIP ») et active verrouillage des portes.
L'activation de l'alarme est precedée par une phase d'autodiagnostic : si une anomalie est détectée, le système émet un nouveau signal sonore 4 secondes après la commande d'activation environ.
Dans ce cas, désactiver l'alarme en appuyant sur le bouton , vérifier la fermeture des portières, du capot moteur et du coffre à bagages, puis activer à nouveau l'alarme en appuyant sur le bouton
Dans le cas contraire, la porte et le coffre mal fermés seront exclus du contrôle de l'alarme.
Si l'alarme émet un signal sonore alors que les portières, le capot moteur et le coffre à bagages sont correctement fermés, cela signifie qu'une anomalie a eté détectee dans fonctionnement du système. S'adresser dans ce cas au Rseau Apre's-vente Fiat.
ATTENTION Quand on actionne la fermeture centralise avec l'insert métallique de la clé, l'alarme ne s'active pas.
ATTENTION L'alarme est conforme aux normes des différents pays.
DÉSACTIVATIONDEL'ALARME
Appuyer sur le boutog de la clé avec telecommande.
Les actions suivantes sont alors effectuées (à l'exception de quelques marchés):
- deux clignotements courts des clignotants;
- deux signaux sonores courts (« BIP »);
Déverrouillage des portes.
ATTENTION Quand on actionne l'ouverture centralise avec l'insert métallique de la clé, l'alarme ne se désactive pas.
PROTECTIONVOLUMÉTRIQUE/ ANTI-SOULEVEMENT
Pour garantir un bon fonctionnement de la protection, nous recommendons de fermer totally les vitres laterales.
Si nécessaire, la fonction peut être désactivée (par exemple si vous laissez un animal à l'intérieur) en appuyant sur le bouton A fig. 6, situé sur le plafonnier avant, lorsque le combiné de bord est eteint et avant d'activer l'alarme.
La déactivation de la fonction est attestée par le clignotement pendant quelques secondes de la DEL située sur le bouton. La déactivation évientuelle de la protection volumétrique/anti-soulèvement doit être répetée à chaque extinction du combiné de bord.
SIGNALEMENTDESTENTATIVES D'EFFRACTION
À l'allumage du combiné de bord, en fonction de l'équipement du vehicule, toute tentative d'effraction est signalée par l'allumage du témoin, ou d'u symbole à l'écran accompagné d'un message spécial (voir chapitre « Témoins et messages »).

fig. 6
DÉSACTIVATIONDEL'ALARME
Pour désactiver complètement l'alarme (par exemple lorsque le vehicule n'est pas utilisé pendant longtemps fermer simplement le vehicule en tournant l'insert métallique de la clé à télécommande dans la serrure. Dans ce cas le vehicule ne sera pas protégé par le système d'alarme, alors que la fonction de blocage du moteur est garantie par le Fiat CODE, qui s'active automatiquement lors de l'extraction de la clé de contact.
ATTENTION Si la pile de la clé avec telecommande déchargeé, ou bien en cas de panne du système, pou désactiver l'alarme, introduire la clé dans le contact et la tourner en position MAR.
DISPOSITIFDEDÉMARRAGE
La clé peut tourner dans 3 positions différentes fig. 7
STOP : moteur coupé, clé extractible, verrouillage de la direction. Certains dispositifs électriques (par ex. autoradio, fermeture centralisée des portes, alarme, etc.) restent en service.
□MAR : position de marche. Tous les dispositifs électriques sont en service.
AVV: demarrage du moteur. Le dispositif de demarrage est pourvu d'un mecanisme de sécurité qui oblige, en cas d'absence de demarrage du moteur, à ramener la clé sur STOP avant de repeter la manoeuvre de demarrage.
VERROUILLAGEDELADIRECTION
Activation
Le dispositif en position STOP, extraire la clé et tourner le volant jusqu'à ce qu'il se bloque.
Désactivation
Tournier légerement le volant tandis que vous tournez la clé en position MAR.

fig.7

ATTENTION
Nejamaisextrairelaclelorsquele vehiculeroule.Levolantsebloquerait automatiquementaupremierbraquage.Ceciest toujoursvalable,memeencasdevehicule remorque.Touteinterventionenapres-venteest absolumentinterdite,quipourraitproduireune violationdusystemedeconduiteoudelacolonne deladirection(ex.montaged'undpositif antivol)etprovoquer,enplusdelachutedes performancesdusystemetevel'annulationdela garantie,degravesproblèmesdesecuriteetla non-conformiteledhomonologationduvhcule.
INSTRUMENTSDEBORD
La couleur de fond des instruments et leur type peuvent varier selon les versions.
TACHYMÈTURE(indicateurdevitésse)
Il signale la vitesse du vehicule fig. 8.
COMPTE-TOURS
Le compte-tours fig. 9 fournit des indications concernant les tours par minute du moteur.
ATTENTION Le système de contrôle de l'injection électronique réduit progressivement l'afflux de carburant lorsque le moteur tourne « hors régime », ce qui a pour conséquence une perte progressive de puissance du moteur.
Le compte-tours, lorsque le moteur tourne au ralenti, peut indiquer une augmentation du régime progressif ou soudain selon les cas.
Il s'agit d'un phénomène normal, qui ne doit pas inquieter, car il peut se produit lors de l'enclementement du climatiseur ou du ventilateur electrique. Dans ces cas, une lente variation de régim est utile pour sauvegarder l'état de charge de la batterie.
INDICATEURDENIVEAUDECARBURANT
L'aiguille indique la quantité de carburant qui se trou dans le réservoir.
L'allumage du témoin A fig. 10 indique que dans le réservoir il reste de 6 à 7 litres de carburant.
E - réservoir vide.
F - réservoir plein (voir les indications au paragraphe « Ravitationnement du vehicule » dans le present chapitre).
Ne jamais rouler avec le réservoir presque vide, cela peut endommager le catalyseur.

fig.8

fig.9
F0T0403
ATTENTION Si laiguille se place sur l'indication E et que le témoin A clignote, une anomalie est survenue dans le système. Dans ce cas, s'adresser au Résseau Àpres-vente Fiat pour faire contrôle le système.
INDICATEURDETEMPÉRATUREDU LIQUIDEDEREFROIDISSEMENTDU MOTEUR
L'aiguille indique la température du liquide de refroidissement du moteur et fournit les indications lorsque la température du liquide dépasse 50^ environ. En conditions d'utilisation normale du vehicule, l'aiguille peut se placer sur les différentes positions à l'intérieur de la plage d'indications se rapportant aux conditions d'emploi.
C - Température du liquide de refroidissement moteur basse.
H - Température du liquide de refroidissement moteur élevée.

fig.10
L'allumage du témoin B fig. 10 (en même temps que le message affché à l'écran) indique l'augmentation excessive de la température du liquide de refroidissement. Dans ce cas, couper le moteur et s'accorder au Réseau ÀpRES-vente Fiat.

Sil'aiguilledelatempératureduliquidedeferfroidissementmoteurseplacesurlazonerouge,couperimmediatement
Iemoteurets'adresserauRéseauAprès-venteFiat.
ÉCRANMULTIFONCTION
Le vehicule peut etre doted'un ecran multifonction en mesure d'offrir des informations utiles à l'utilisateur, en fonction de ce qui a ete selectionne precedemment pendant la conduite du vehicule.
PAGE-ÉCRAN《STANDARD》
La page-écran standard affiche les indications suivantes fig. 11:
A Date.
B Odomètre (visualisation des kilomètres, ou bien des miles, parcours).
C Heure.
D Température extérieure (non disponible sur les vehicules à methane sur lesquels la température extérieure est affichée dans le menu trip, voir « Trip computer »).

fig.11
F0T0019
E Position d'assiette des phares (uniquement avec feu de croissement enclenchés).
Note à l'ouverture d'une porte avant, l'écran s'allume en affchant l'heure et les kilométres, ou les miles, parcourspendant quelques secondes.
BOUTONSDECOMMANDE
Pour faire défilier la page-écran et les différentes options vers le haut ou pour augmenter la valeur affichée.
MENUESC
Pression courte pour acceder au menu et/ou passer à la page-écran suivante ou bien valider le choix désire. Pression prolongée pour revenir à la page-écran standard.
Pour faire défilier la page-écran et les différentes options vers le bas ou pour diminuer la valeur affichée.

fig.12
NoteLes boutons activent des fonctions differentes selon les situations suivantes :
Réglagedel'assiettedesphares
- deux de croissement allumés, appuyer sur les boutons d'augmenter ou de diminuer un paramètre.
ou bien sur régler l'assiette des phares.
MENUDECONFIGURATION

fig. 13
F0T1032
Menudeconfiguration
- à l'intérieur du menu, ils permettent le défilament vers le haut ou vers le bas;
- pendant les opérations de réglage, ils permettent d'augmenter ou de diminuer un paramètre.
Fonctionsdumenudeconfiguration
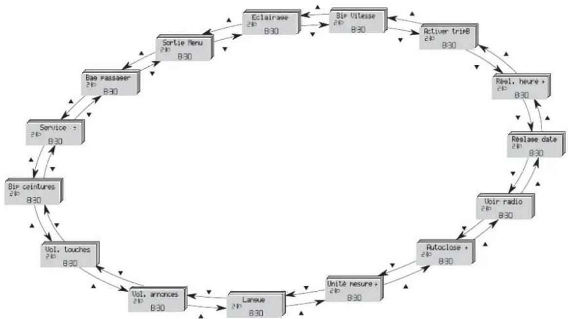
Le menu fig. 13 se compose d'une série de fonctions disposées en mode « circulaire », dont la sélection, à l'aide des boutons et Permet d'acceder aux différentes opérations de selection et de réglage (configuration) indiquées ci-après. Certaines rubriques (Réglage de la montre et de l'Unité de mesure) prévoient un sous-menu.
Le menu de configuration peut être activé avec une pression courte sur le bouton MENU ESC.
En appuyant individuellement sur les touches ou on peut se déplacer dans la liste du menu de configuration.
Les modalités de gestion à ce point différent entre selon la caractéristique de la rubrique sélectionnee. Sélectiond'unerubriquédumenuprincipalsains sous-menu:
-
par une pression brève sur le bouton MENU ESC, peut selectionner le réglage du menu principal que l'on souhaite modifier ;
-
en intervenant sur les touches ou par des simples pressions), on peut désir la nouvelle configuration ;
-
par une brève pression du bouton MENU ESC, on peut memoriser la configuration et en même temps revenir sur la même rubrique du menu principal selectionnée précédemment.
Selectiond'unerubriquedumenupprincipalavecun sous-menu:
-
une pression brève sur le bouton MENU ESC permet d'afficher la première rubrique du sous-menu ;
-
en appuyant sur les touches ou par des simples pressions), on peut faire défiler toutes les rubriques du sous-menu ;
-
une pression brève sur le bouton MENU ESC permé de sélectionner la rubrique du sous-menu affichée et d'entrer dans le menu de configuration correspondant
- en appuyant sur les touches ou par des simples pressions), on peut désir le nouveau réglage de cette option du sous-menu ;
- par une brève pression du bouton MENU ESC, on peut memoriser la sélection et en même temps reven sur la même rubrique du sous-menu selectionnée précédemment.
Electiondela«Date»et«Réglagedel'heure»:
- par une brève pression sur le bouton MENU ESC, peut selectionner la première donnée à modifier (ex. heures/minutes ou année/mois/jour) ;
on en intervenant sur les touches ou par de simples pressions), on peutCHOISIR la nouvelle configuration ;
- par une brève pression sur le bouton MENU ESC, peut memoriser le réglage et en même temps passer à la rubrique suivante du menu de selection; s'il s'ag de la dernière rubrique, on revient à la celle sélectionnée précédemment.
ParunepressionprolongeduboutonMENUESC:
- si l'on se trouve au niveau du menu principal, on de l'environnement menu de configuration ;
- si l'on se trouve à un autre point du menu (au niveau régler l'intensité lumineuse, procéder de sélection d'une rubrique de sous-menu, au niveau comme suit :
d'un sous-menu ou au niveau de selection d'une rubrique du menu principal), on sort au niveau du menu principal ;
- on ne sauvegarde que les modifications déjà mémorises par l'utilisateur (déja validées en appuyant niveau d'intensité lumineuse ;
L'environnement menu de configuration est temporisé : si l'on sort du menu à cause de cette temporisation, seules les modifications déjà mémorisées par l'utilisteur (confirmées par une courte pression du menus MENIUSCG) ne sont pas mentionné.
À partir de la page-écran standard, pour acceder à la navigation, appuyer brievement sur le bouton MENU ESC.
Pour naviguer dans le menu, appuyer sur les boutons ou.
NoteLorsque le vehicule roule, pour des raisons de sécurité, on ne peut acceder qu'au menu réduit (programmation « Beep Vitesse »). On poursra acceder au menu complet en mettant le vehicule à l'arrêt.
Réglagedel'éclairageintérieurduvégicule (Illumination)
Cette fonction est disponible lorsque les feu des croisements sont allumés et permet de régler l'intensité lumineuse du combiné de bord, des touches et de l'écran autoradio.
Limiteddevitesse(BipVitesse)
Cette fonction permet de selectionner la limite de vitesse du vehicule (km/h ou bien mph) au-delà de laquelle l'utilisateur est prévenu (voir le chapitre « Témoins et messages »).
Pour selectionner la limite de vitesse souhaitee,
proceder comme suit :
-
appuyer sur le bouton MENU ESC par une brève pression, l'inscription (Bip Vitesse) apparait à l'écran ;
-
appuyer sur le bouton ou pour selectionner l'activation (ON) ou la désaction (OFF) de la limite de vitesse ;
-
si la fonction a été activée (ON) en appuyant sur les ébouteurs à l'optionner la limite de vitesse pour sahaitée et appuyer sur MENU ESC pour valider le besoin .
NoteLa vitesse peut etre reglee entre 30 et 200 km/h pour l'activation/desactivation, proceder comme suit: ou 20 et 125 mph, selon I'unite selectionnee - appuyer sur le bouton MENU ESC par une brve precedemment. Voir le paragraphe « Reglage de I'unité pression, I'ecran visualise en mode clignotant (On) ou de mesure (Unite de mesure) » decrit ci-apres. Chaque (Off) (selon ce qui a ete selectionneprecedement) pression sur le bouton /vitraine une
augmentation/reduction de 5 unités. En maintainant le bouton ▲o/√noncé, on obtient une augmentation/diminution rapide automatique. Lorsque la valeur souhaïée est proche, compléter le réglage en appuyant brievement.
- appuyer sur le bouton MENU ESC par une pression courte pour returner à la page-écran du menu ou appuyer sur le bouton par une pression prolongée poreturner à la page-écran standard sans mémoriser.
Pour annuler le réglage, procéder comme suit :
-
appuyer brievement sur le bouton MENU ESC, l'écran affiche en mode clignotant (ON) ;
-
appuyer sur le bouton, l'écran affiche en mode clignotant (OFF) ;
-
appuyer sur le bouton MENU ESC par une pression courte pour returner à la page-écran du menu ou appuyer sur le bouton par une pression prolongée poreturner à la page-écran standard sans mémoriser.
ActivationTripB(DonneesTripB)
Cette fonction permet d'activer (On) ou de désactiver (Off) l'affichage du Voyage B (voyage partiel).
Pour de plus amples informations, voir le paragraphe Trip computer
Réglagedel'horloge(Régl.Heure)
Cette fonction permet le réglage de l'horloge en passant par deux sous-menus : « Heure » et « Forme ».
Pour effectuer le réglage, procéder comme suit :
- appuyer sur le bouton MENU ESC avec une pressio courte, l'écran affiche les deux sous-menus « Heure » et « Format »;
- appuyer sur le bouton ou Passer d'un sous-menu à l'autre ;
- après avoir sélectionné le sous-menu que l'on désire modifier, appuyer brievement sur MENU ESC;
- en cas d'accès au sous-menu « Heure »: en exer une brève pression sur le bouton MENU ESC, les « heures » clignotent à l'écran;
- appuyer sur le bouton ou périr effectuer le réglage ;
- en appuyant sur le bouton MENU ESC par une pression courte, les « minutes » clignotent à l'écran
-
appuyer sur le bouton ou pèffectuer le réglage ;
-
en cas d'accès au sous-menu « Format »: en exer carappuyer sur le bouton ou pour effectuer le une pression brève sur le bouton MENU ESC, l'écran réglage. affiche le mode d'affiche en mode clignotant ;
-
appuyer sur le bouton ou pour régler le mode « 24h » ou « 12h »
Une fois effectué le réglage, appuyer par une brève pression sur le bouton MENU ESC pour revenir à l'écran du sous-menu ou bien appuyer par une pres prolongée sur le bouton pour revenir à l'écran du menu principal sans memoriser.
- appuyer à nouveau sur le bouton MENU ESC de manière prolongée pour revenir à la page-écran standard ou au menu principal selon le point où l'on trouve dans le menu.
Réglagedate(Réglagedate)
Cette fonction permet de mettre à jour la date (jour mois - année).
Pourmettreà jour,proceder comme suit:
- appuyer brievement sur le bouton MENU ESC, le « jour » (JJ) clignote à l'écran ;
- appuyer sur le bouton ou pour effectuer le réglage ;
- appuyer brievement sur le bouton MENU ESC, le « mois » (MM) clignote à l'écran ;
- appuyer sur le bouton ou pour effectuer le réglage ;
- appuyer par une brève pression sur le bouton MENU ESC, « l'année » (AAAA) clignote à l'écran ;
NoteChaque pression sur les boutons ou
provoque I'augmentation ou la diminution d'une
unite. Si I'on maintain le bouton enforcé,
I'augmentation/diminution est plus rapide et
automatique. Lorsque la valeur souhaitation est proche,
completier le reglage en appuyant brievement.
- appuyer sur le bouton MENU ESC par une pression courte pour returner à la page-écran du menu ou appuyer sur le bouton par une pression prolongée pour returner à la page-écran standard sans memoriser. se
Répertitiondesinformationsaudio(Voirradio)
Cette fonction permet d'afficher à l'écran des informations de l'autoradio.
- Radio: fréquence ou message RDS de la station radio sélectionné, activation recherche automatique ou AutoSTore ;
- CD audio, CD MP3 : número de la piste ;
- CD Changer : numéro du CD et número de la piste ; Pour visualiser (On) ou éliminer (Off) les informations autoradio sur l'écran, procéder comme suit :
- appuyer sur le bouton MENU ESC par une brève pression, l'écran visualise en mode clignotant (On) ou (Off) (selon ce qui a été sélectionné précédement);
-
appuyer sur le bouton ou pour effectuer la sélection ;
-
appuyer sur le bouton MENU ESC par une pression Réglagedesunitésdemesure(Unitémesure) courte pour returner à la page-écran du menu ou appuyer sur le bouton par une pression prolongée pour returner à la page-écran standard sans memoriser. Cette fonction permet de régler les unités de mesure au moyen de trois sous-menus : « Distances », « Consommations » et « Température »
Verrouillagecentraliséautomatiquelsquele vehiculeestenmarche(Autoclose)
Une fois activée (On), cette fonction permet d'activer le verrouillage automatique des portes lorsque la vitesse dépasse 20~km / h
Pour activer (On) ou désactiver (Off) cette fonction, procéder comme suit :
- appuyer sur le bouton MENU ESC par une pression courte, l'écran affiche un sous-menue;
- appuyer sur le bouton MENU ESC par une brève pression, l'écran visualise en mode clignotant (On) ou (Off) (selon ce qui a été sélectionné précédement);
- appuyer sur le bouton ou pour effectuer la selection ;
- appuyer sur le bouton MENU ESC avec une pression courte pour revenir à la page-écran du sous-menu ou une pression prolongée pour revenir à la page-écran du menu principal sans mémoriser ;
- appuyer à nouveau sur le bouton MENU ESC de manière prolongée pour revenir à la page-écran standard ou au menu principal selon le point où l'on trouve dans le menu.
Réglagedesunitésdemesure(Unitémesure)
Cette fonction permet de regler les unités de mesure au moyen de trois sous-menus : « Distances », « Consommations » et « Température »
Pour régler l'unité de mesure souhaïée, procédér comme suit :
- appuyer sur le bouton MENU ESC par une brève pression, les trois sous-menus apparaissent à l'écran
- appuyer sur le bouton ou pour passer d'un sous-menù à l'autre ;
- après avoir sélectionné le sous-menu que l'on peut modifier, appuyer brievement sur le bouton MENU ESC ;
- en cas d'accès au sous-menu « Distances »: en exerçant une pression brève sur le bouton MENU ES « km » ou bien « mi » apparait à l'écran (en fonctio de ce qui a été précédemment sélectionné);
- appuyer sur le bouton ou pour effectuer la selection ;
-
si l'on a accedé au sous-menu « Consommations » en appuyant brievement sur le bouton MENU ESC, « km/l », « 1/100 km » ou bien « mpg » s'affiche (en fonction de ce qui a été precedement sélectionné)
Si l'unité de mesure de distance sélectionnée est le « km », l'écran permet de régler l'unité de mesure (km/l ou l/100 km) correspondant à la quantité de carburant consommé.
Si l'unité de mesure de distance seLECTIONnée est « m », l'écran affichera la quantité de carburant consomme en « mpg ». -
appuyer sur le bouton ou puy effectuer la selection ;
-
en cas d'accès au sous-menu « Température »: en exerçant une pression brève sur le bouton MENU ES « °C » ou bien « °F » apparait à l'écran (en fonction de ce qui a été précédemment sélectionné);
-
appuyer sur le bouton ou pour effectuer la seLECTION ;
Une fois effectué le réglage, appuyer par une brève pression sur le bouton MENU ESC pour revenir à l'écran du sous-menu ou bien appuyer par une pression prolongée sur le bouton pour revenir à l'écran du menu principal sans mémoriser.
- appuyer à nouveau sur le bouton MENU ESC de manière prolongée pour revenir à la page-écran standard ou au menu principal selon le point où l'on trouve dans le menu.
Selectionlangue(Langue)
La visualisation de l'écran, après réglage, peut être représentée dans les langues suivantes : Italien, Allemand, Anglais, Espagnol, Français, Portugais, Turc et Néerlandais.
Pour sélectionner la langue souhaitée, il faut procéder ainsi :
- appuyer brievement sur le bouton MENU ESC, la « langue » sclectionnee precedemment clignote à l'écran ;
-
appuyer sur le bouton ou sour effectuer la seLECTION ;
-
appuyer sur le bouton MENU ESC par une pression courte pour returner à la page-écran du menu ou appuyer sur le bouton par une pression prolongée pour returner à la page-écran standard sans memoriser.
Réglageduvolumesignalisationsonore anomalies/avertissements(Vol.ajertissements)
Cette fonction permet de régler (sur 8 niveaux) le volume du signal sonore (buzzer) quizzle les affichages d'anomalies/avertissements.
Pour selectionner le volume desired, proceeder comme suit:
- appuyer sur le bouton MENU ESC avec une pression courte, l'écran fait clignoter le « niveau » de volume régèle précédement ;
se appuyer sur le boutoou pour effectuer le réglage ; - appuyer sur le bouton MENU ESC par une pression courte pour returner à la page-écran du menu ou appuyer sur le bouton par une pression prolongée pour,returner à la page-écran standard sans memoriser.
Réglagevolumetouches(Vol.touches)
Cette fonction permet de régler (sur 8 niveaux) le volume du signal sonore accompagnant la pression des boutons MENU ESC et
Pour selectionner le volume desired, proceeder comme suit:
-
appuyer sur le bouton MENU ESC avec une pression courte, l'écran fait clignoter le « niveau » de volume régle précédement ;
-
appuyer sur le bouton ou pèffectuer le réglage ;
- appuyer sur le bouton MENU ESC par une pression courte pour returner à la page-écran du menu ou appuyer sur le bouton par une pression prolongée pour returner à la page-écran standard sans memoriser.
RéactivationbuzzerpoursignalisationS.B.R. (Bipceintures)
La fonction peut être visualisée seulement après la désactivation du système S.B.R. par le Résseau Àpres-vente Fiat (voir chapitre « Sécurité » au paragraph « Système S.B.R. »).
Entretienprogramme(Service)
Cette fonction permet de visualiser les indications concernant les échéances kilométriques des coupons d'entretien.
Pour consulter ces indications, proceder comme suit :
-
appuyer sur le bouton MENU ESC par une brève pression, l'échéance en km ou mi selon ce qui a été scélectionné précédément (voir paragraphe « Unité de mesure ») clignote à l'écran ;
-
appuyer sur le bouton MENU ESC avec une pression courte pour revenir à la page-écran du menu ou appuyer sur le bouton avec une pression longue pour revenir à la page-écran standard.
NoteLe « Plan d'Entretien Programmé » prévoit l'entretien du vehicule tous les 30 000 km (ou tous 18 000 mi); cette visualisation apparait automatiquement, avec la clé en position MAR, à partir de 2 000 km (ou de 1 240 mi) et est reproposée to les 200 km (ou tous les 124 mi).
Lorsque le kilométrage est inférieur à 200 km, les messages s'affichent à intervalles plus rapprochés. L'affichage se fait en km ou en miles selon le réglage l'unité de mesure. Lorsque l'on approche de l'échéance de l'entretien programme (« coupon »), si l'on place la clé de contact sur MAR, l'écran affichera l'inscription « Service » suivie du nombre de kilométres ou de miles restant à parcourir. S'accesser au réseau ÀpRES-vente Fiat qui est charge, en plus des opérations d'entretien prévues dans le « Plan d'entretien programme», de la mise à zéro de l'affichage en question (réinitialisation).
Activation/désactivationdesairbagscôté passager,frontaletlateral,deprotectiondu thorax/bassin(airbaglateral)(Bagpassager)
(pour les versions/marchés où cela est prévu)
Cette fonction permet d'activer/désactiver l'airbag passager.
Proceder comme suit fig. 14:
□appuyer sur le bouton MENU ESC et, après avoir visualisé à l'écran le message (Bag pass : Off) (pour désactiver) ou le message (Bag pass : On) (pour activer) en appuyant sur les boutons et appuyer de nouveau sur le bouton MENU ESC ;
L'ecran affiche le message de demande de confirmation ;
Den appuyant sur les boutons ou selectionner (Oui) (pour confirmer l'activation/désactivation) ou (Non) (pour abandonner);
□appuyer sur le bouton MENU ESC avec une pression courte. Un message de confirmation du choix s'affiche et l'on revient à la page-écran du menu. Pour revenir à la page-écran standard sans memoriser le choix, appuyer longuement sur le bouton.
SortieMenu
Dernière fonction qui aieve le cycle de reglages enumeres sur la page-ecran menu initiale.
En appuyant sur le bouton MENU ESC par une brève pression, l'afficheur revient à la page-écran standard sans mémoriser.
En appuyant sur le bouton, l'écran revient à la première rubrique du menu (Bip Vitesse).

fig.14
TRIPCOMPUTER
Généralités
Le « Trip computer » permet de visualiser, avec la clé de contact sur MAR, les grandeurs concernant l'état du fonctionnement du vehicule. Cette fonction se
compose de deux « trips » distincts, appelés « Trip A et « Trip B », qui surveillent la « mission complète » du vehicule (parcours programme) de manière indépendante. Les deux fonctions peuvent être remises à zéro (reset - début d'une nouvelle mission).
Le « Trip A » permet de visualiser les grandeurs suivantes :
Temperature extérieure (pour les versions équipées de sonde de température extérieure et les vehicules au methane)
Autonomie
Distance parcourue
Consommation moyenne
Consommation instantanée
Vitesse moyenne
Dureedu voyage (durée de conduite).
Le «Trip B», present uniquement sur l'écran multifonction, permet de visualiser les grandeurs suivantes :
Distance parcourue B
Consommation moyenne B
Vitesse moyenne B
Duree du voyage B (durée de conduite).

Le(TripB)estunefonctiondés (voirleparagraphe(AutorisationTripB)). Lesgrandeurs(Autonomie)et(
Consommationinstantanee)nepeuventpasetre misesazero.
Grandeursvisualises
Autonomie
Autonomie(pourlesversions/marchésquileprévoient)
Elle indique la distance pouvant etre parcoursue avec carburant restant dans le réservoir, si I'on maintaine la meme conduite qu'auparavant. L'ecran affichera l'indication « --- » dans les cas suivants :
la valeur d'autonomie est inférieure a 50 km (ou 3 miles)
en cas d'arrêt du vehicule le moteur tournant pendant un temps prolongé.
ATTENTION La modification de la valeur d'autonomie peut être influencée par différents facteurs: style de conduite (voir paragraphe « Style de conduite », dans section « Demarrage et conduite »), type de parcourt (autoroutes, ville, routes en côte, etc.), conditions d'utilisation du vehicule (charge transporte, pression des pneus, etc.). La programmation d'un voyage doit prendre en compte les données enumeratedes ci-dessus.
Distanceparcourue
Indique la distance parcours depuis le début de la nouvelle mission.
Consommation moyenne
Elle représenté la moyenne des consommations depuis le début de la nouvelle mission.
Consommationinstantanée
Elle indique la variation, mise à jour en permanence, de la consommation de carburant. En cas d'arrêt du vehicule, moteur lancé, l'indication « --- » sera affichée à l'écran.
Vitessemoyenne
Elle représenté la valeur moyenne de la vitesse du vehicule par rapport à l'ensemble du temps écoulé depuis le début de la nouvelle mission.
Duréedevoyage
Temps passé depuis le début de la nouvelle mission.
ATTENTION A défaut d'informations, toutes les grandeurs de l'ordinateur de bord affichent la mention « --- » à la place de la valeur. Lorsque l'on revient à un fonctionnement normal, le décompte des différentes grandeurs reprend de façon régulière sans remise à zéro des valeurs affichées avant l'anomalie ni début d'une nouvelle mission.
BoutondecommandeTRIP
Le bouton TRIP, place sur le levier droit fig. 15, permet, avec la clé de contact en position MAR, d'acceder à l'affichage des grandeurs décrites précédemment ainsi que de les remettre à zéro pour commencer une nouvelle mission :
□pression courte pour acceder à l'affichage des différentes grandeurs ;
□pression prolongée pour remettre à zéro (réinitialisation) et commencer une nouvelle mission.
Nouvellemission
Elle commence à partir d'une mise à zéro :
manuelle par l'utilisateur, en appuyant sur le bouton correspondant ;
□ « automatique » quand la « distance parcourue » atteint la valeur de 9 999,9 km ou bien quand la « durée de voyage » atteint la valeur de 99.59 (99 heures et 59 minutes) ;
aupres chaque débranchement et le branchement suivant de la batterie.

fig.15
F0T0038
ATTENTION L'opération de mise à zéro effectue en presence des visualisations du « Trip A » effet u seulement la réinitialisation des grandeurs concernant sa propre fonction.
ATTENTION L'opération de mise à zéro effectue en presence des visualisations du « Trip B » effet u seulement la réinitialisation des grandeurs concernant sa propre fonction.
Avec la clé de contact sur MAR, effectuer la remise à zéro (reset) en appuyant sur le bouton TRIP pendant plus de 2 secondes.
SortieTrip
La sortie de la fonction TRIP est automatique lorsqu'toutes les grandeurs sont affichées ou lorsqu'on maintient le bouton MENU ESC enforcé pendant plus d'une seconde.
SIÉGES
SIEGESAVANT

ATTENTION
Touslesreglagesdoiventimpérativement étreexécutésurunvécuileal'arrêt.
Réglagelongitudinal
Soulever le levier A fig. 16 et pousser le siege vers l'avant ou vers l'arriere : en position de conduite, les bras doivent reposer sur la couronne du volant.

fig.16
F0T0153

ATTENTION
Unefoislelevierdereglagerelaché, tousyserifierquelesiegeest bienbloquésuresgeslissieresenessayantdele déplacerversl'avantouversl'arriere.Silesiege n'estpascorrectementbloqué,ilpourraitsse déplacerintempestivementenprovoquantune perteducontroleduvécule.
Réglagedel'inclinaisondudossier
Réglageenhauteursigeconducteur
(pour les versions/marchés où cela est prévu)
En actionnant le levier C fig. 16, on peut soulever ou baisser la partie arriere du coussin pour améliorer le comport de la conduite.
ATTENTION Le réglage ne doit être effectué qu'en position assise sur le siège.
Réglagelombairesiegeconducteur
(pour les versions/marchés où cela est prévu)
Tourner le pommeau D fig. 16 pour regler l'appui personnelisé entre le dos et le dossier.
Chauffagedessiges
(pour les versions/marchés où cela est prévu)
Avec la clé sur la position MAR, appuyer sur le bouton A fig. 17 pour activer/désactiver la fonction.
L'activation est confirmée par l'éclairage de la DEL située sur le bouton proprement dit.

fig.17
SIÉGEPASSAGERREPLIABLEET ESCAMOTABLE
(pour les versions/marchés où cela est prévu)
Sur certaines versions, le siege passager est pliable et escamtable.
ATTENTION Ne manipuler le siege qu'en l'absence de passagers sur les places arrête.
Replidusiège
Pour replier le siege, proceder comme suit :
ouvrir la portecote passager ;
actionner le levier A fig. 18 et rabattre vers I'avant Iagir sur les leviers B fig. 20 et soulever davantage dossier en agissant dans le sens indique par la flèche ;siège vers le haut.
Agir ensuite sur le dossier B fig. 19 en exerçant un pression vers le bas : le siège est ainsi totalement replié sur lui-même dans la position « en tablette
Dtirer la languette C fig. 19 et pousser encore le dossier vers le bas ; le siege est ainsi totalement replie.
Remiseenplacedusiège
Pour remetre le siege dans sa position d'utilisation normale, proceder comme suit :
prendre la languette C fig. 19 et soulever le dossie vers le haut ;

fig. 18
F0T0235

fig. 19
F0T0457
ATTENTION Lorsquelesiègepassagerestenposition escamtable,l'espacequiestcrien'est pasutilisablecommecompartimentdecharge. Lorsquelevéhiculeestenmarche,ilest recommandéd'enleveroudebloquertousobjectés eventuelflementrangésdefaconàempécher queceux-cipuissentconstituerunobstacoleoun dangerpoulaconduite.Enabsencedecloison deséparationentrelacabineetlecoffre,les objetsoulescolisdegrandesdimensions pourraientoccuperunepartiedelazone passagersdel'habitacle.S'assurerquedestels objetsoucolisoientbienbloquéspardes tendeursappropriésetqu'ilsnepuissentpas constituerunobstacoleoundangerpourla conduite.

fig. 20
ACCÉSAUXSIÉGESARRIÈRE(versions Combi)
Pour acceder aux sièges arrière, ouvrir une des deux portes laterales coulissantes (voir les indications au paragraph « Portes » dans ce chapitre).
CLOISONFIXE(pourversionsN14 places)
Elles est située derrière le dossier des sièges arrière fig. 21.
APPUIE-TÉTE
AVANT
Ils sont reglables en hauteur et se bloquent automatique dans la position voulue fig. 22.
Réglage vers le haut : soulever l'appuie-tête jusqu'àu déclic de blocage.
Réglage vers le bas: appuyer sur la touche A fig. et baisser l'appuie-tête.

fig.21
FOT0340

fig. 22
F0T0053

ATTENTION
Touslesreglagesdoiventetreeffectues surunvehiculeal'arreraveclemoteur coupé.Lesappuis-teteoiventetrereglesde maniereacequelatetes'yappuie,paslecou. Seulecettepositionpermetuneprotection efficace.Pouraugmentler'efficaciteda protectiondonneeparl'appuie-tete,reglerledossierpourqueelebustesoenpositiordroitee lateteleplusprespossibleld'appuie-tete.
Pour faire sortir l'appuie-tête, il faut le soulever jusqu'à atteindre la position « extraction maximale » (position d'utilisation) signalée par un déclic.
ATTENTION Pendant l'utilisation des sièges arrrière, les appuie-tête doivent toujours être « complètement sortis »
ARRIÈRE
(pour les versions/marchés où cela est prévu)
Pour les utiliser, les soulever vers le haut.
Pour ramener les appuie-tete en position de non utilisation, appuyer sur les touches A fig. 23 fig. 24 et les baisser jusqu'à les faire rentrer dans leur logement sur le dossier.

fig. 23

fig. 24 - Versions N1 (4 places)
fig.23 F0T0054
VOLANT
Sur certaines versions, le volant peut etre regle dans les sens vertical et axial.
Pour effectuer le réglage, procéder comme suit :
Débloquer le levier A fig. 25 en le poussant vers l'avant (position I) ;
Réglier le volant ;
bloquer le levier A en le tirant vers le volant (position 2).

ATTENTION
Touslesreglagesdoiventetreeffectues surunvehiculeal'arrétaveclemoteur
coupe.

fig. 25
FOT0040

ATTENTION
Touteinterventionenapres-venteest absolumentinterdite,quipourrait produireuneviolationdusystemedeconduiteou delacolonnedeladirection(ex.montaged'un dispositifantivol)etprovoquer,enplusdel chutedespermancesdusystemeete d'annulationdelagarantie,degravesproblèmes desecuriteetanon-conformite de I'homologationduvehicule.
RÉTROVISEURS
RETROVISEURINTÉRIEUR
(pour les versions/marchés où cela est prévu)
Il est muni d'un dispositif de sécurité qui provoque son décrochage en cas de chic violent contre le passager.
En actionnant le levier A fig. 26, il est possible de régle rétroviseur sur deux positions différentes : normale ou anti-éblouissement.
RETROVISEURSD'AILE
Replimanueldurétroviseur
Si nécessaire (par exemple lorsque l'encombrement du rétroviseur cree des difficultés dans un passage étroit), il est possible de replier les rétroviseurs en les déplaçant de la position A fig. 27 à la position B.

fig. 26

ATTENTION
Quandonroule,lesretroviseursdoivent toutjoursetresurlapositionAfig.27.

ATTENTION
Lacourburepropreauxretroviseursdaile alterelégementlaperceptiondela
distance.


fig. 27
Réglagemanuel
De l'intérieur du vehicule, agir sur le dispositif A fig.
Réglageélectrique
(pour les versions/marchés ou cela est prévu)
Le réglage des rétroviseurs d'aille est possible uniquement avec clé sur MAR.
Proceder comme suit :
Selectionner à l'aide du deviateur A fig. 29 le rétroviseur souhaité (droit ou gauche);
en déplacant le deviateur A en position B, et en agissant sur celui-ci, on oriente le rétroviseur extérieur gauche ;
Den déplacant le deviateur A en position D, et en agissant sur celui-ci, on oriente le retroviseur extérieur droit.
Une fois le réglage terminé, remètre en place le déviateur A dans sa position intermédiaire de blocage C.

fig. 28

fig.29
F0T0041
SYSTEMEDECHAUFFAGEETDE VENTILATION
AÉRATEURS
fig. 30

F0T0148
1. Aérateur supérieur fixe 2. Aérateurs centraux orientables 3. Aérateurs latéraux fixes 4. Aérateurs latéraux orientables 5. Aérateurs au niveau des pieds
AÉRATEURSCENTRAUXETLATÉRAUX
A Aérateur létal orientable fig. 31
B Aérateur fixe pour les vitres laterales fig. 31
C Aérateurs centraux orientables fig. 32


fig.32 FOTo030
Pour utiliser les aérateurs A et C, agir sur le disposi correspondent pour les orienter dans la position souhaitation.
CONNAISSANCE DUVEHICULE
SECURITE
DEMARRAGEET CONDUITE
TEMoinSET SIGNALISATION
SITUATIONS D'URGENCE
ENTRETIENDU
VEHICLE
CHARACTERISTICQUES TECHNIQUES
INDEX ALPHABETIQUE
CHAUFFAGEETVENTILATION
COMMANDES
Nous reprenons ci-après les principales commandes du chauffage et de la ventilation fig. 33 :
A molette de réglage de la température de l'air (mélange air chaud/froid)
B scourur activation/désactivation recyclage air interieur
C molette d'activation du ventilateur
D molette de répartition de l'air.
CONFORTCLIMATIQUE
La molette D permet à l'air PENÉTRANT dans le vêh d'atteindre toutes les zones de l'habitacle, selon 5 niveaux de répartition :
débit d'air des diffuseurs centraux et aérateurs latéraux ;

fig. 33
permet de rechauffer les pieds et de maintainir le visage frais (fonction « bilevel »)
permet un chauffage de l'habitacle plus rapide ; pour chauffer l'habitacle et simultanement désembuer le pare-brise ;
permet le désembuage et le dégivrage du pare-brise et des vitres laterales avant.
CHAUFFAGE
Proceder comme suit :
□tourner complètement vers la droite (index s) la molette A ;
tourner la molette C sur la vitesse souhaitee;
placer la molette D sur :
Pour chauffer les pieds et simultanement désembuer le pare-brise;
pour envoyer de l'air vers les pieds et fournir de l'air plus frais par les diffuseurs centraux et les aérateurs de la planche de bord ;
pour un chauffage rapide.
CHAUFFAGERAPIDE
Proceder comme suit :
fermer tous les diffuseurs sur la planche de bord ;
tourner la molette A sur
tournier la molette C sur
tourner la molette D sur.
DESEMBUAGE/DEGIVRAGERAPIDEDU PARE-BRISEETDESVITRESLATERALES AVANT(fonctionMAX-DEF)
Procedure comme suit :
tourner la molette A sur
tourner la molette C sur
tourner la molette D sur;
situer le curseur B sur.
Lorsque le désembuage/dégivrage s'est produit, agir sur les commandes pour rétablier les conditions de comport souhaitées.
Désembuagedesvitres
En cas de grande humidité extérieure et/ou de pluie et/ou de grandes différences de température entre l'intérieur et l'extérieur de l'habitacle, il est conseilé d'effectuer la manœuvre suivante afin de prévenir la buée sur les vitres :
situer le curseur B sur
tourner la molette A sur
tournier la molette C sur 2 ;
tourner la manette D sur avec possibilité de passer en position si les vitres ne sont pas embuées.
RéGLAGEVITESSEDUVENTILATEUR
Pour obtenir uneonne ventilation de I'habitacle,
proceder comme suit:
ouvrir complètement les diffuseurs d'air centraux et les aérateurs lateraux ;
tourner la molette A sur le secteur bleu ;
situer le curseur B sur;
tourner la molette C sur la vitesse souhaitee;
tourner la molette D sup;
ACTIVATIONRECYCLAGEAIRINTÉRIEUR
Placer le curseur B en position.
Il est préférible d'enclencher le recyclage de l'air pendant les arrêts dans la circulation ou dans les tunnels, pour éviter que de l'air pollué penètre de l'extérieur.
Éviter d'utiliser cette fonction de manière prolongée, notamment si plusieurs personnes sont à bord, afin d'éviter l'embuage des vitres.
ATTENTION Le recyclage d'air interieur permet, selon le mode de fonctionnement selectionné («chauffage » ou « refroidissement »), d'arriver plus rapidement aux conditions désirées. Il est déconseilé d'enclencher le recyclage de l'air interieur pendant les journées pluvieuses/froides afin d'éviter la formation de condensation sur les vitres.
DESEMBUAGE/DEGIVRAGEDELALUNETTE ARRIEREDEGIVRANTEETDES RETROVISEURSD'AILE
(pour les versions/marchés où cela est prévu)
Appuyer sur le boutofig. 34 pour activer cette fonction. L'activation est signalee par l'allumage de la DEL sur le bouton.
Pour exclure cette fonction, appuyer de nouveau sur bouton.
ATTENTION Ne pas appliquer d'autocollants sur la partie interieure de la vitre arriere au niveau des filaments de la lunette dégivrante afin d'eviter de l'endommager.
CLIMATISEURMANUEL
(pour les versions/marchés, où cela est prévu)
COMMANDES
Nous reprenons ci-après les principales commandes du chauffage et de la ventilation fig. 35:
A molette de réglage de la température de l'air (mélange air chaud/froid) ;
Bcurseur activation/desactivationrecyclage air interieur;
C molette d'activation du ventilateur et d'activation/désactivation du climatiseur ;
D molette de répartition de l'air.

fig. 34

fig. 35
fig.3
CONFORTCLIMATIQUE
CHAUFFAGERAPIDE
La molette D permet à l'air PENÉTRANT dans le vehiculeProceder comme suit :
d'atteindre toutes les zones de l'habitacle, selon 5 niveaux de répartition :
débit d'air des diffuseurs centraux et aérateurs latéraux ;
permet de rechauffer les pieds et de maintainir le visage frais (fonction « bilevel »)
permit un chauffage de l'habitacle plus rapide ;
pour chauffer l'habitacle et simultanement désembuer le pare-brise ;
permet le désembuage et le dégivrage du pare-brise et des vitres laterales avant.
CHAUFFAGE
Proceder comme suit :
tourner complètement vers la droite (index s) la molette A ;
tourner la molette C sur la vitesse souhaitee;
placer la molette D sur :
pour chauffer les pieds et simultanement désmbuer le pare-brise ;
Pour envoyer de l'air vers les pieds et fournir l'air plus frais par les diffuseurs centraux et les aérateurs de la planche de bord ;
pour un chiffre rapiè.
Ofermer tous les diffuseurs sur la planche de bord;
tourner la molette A sur
tourner la molette C sur
tourner la molette D sur.
DESEMBUAGE/DEGIVRAGERAPIDEDU PARE-BRISEETDESVITRESLATERALES AVANT(fonctionMAX-DEF)
Procedure comme suit :
tourner la molette A sur
tourner la molette C sur
tourner la molette D sur
situer le curseur B sur
Lorsque le désembuage/dégivrage s'est produit, agir sur les commandes pour rétablier les conditions de conform souhaïées.
ATTENTION Le climatiseur est très utile pour accelerer le désembUAGE, car il déshumidifie l'air. Régles commandes comme décrit précédemment et activer le climatiseur en appuyant sur la molette C.
Désembuagedesvitres
En cas de grande humidité extérieure et/ou de pluie et/ou de grandes différences de température entre l'intérieur et l'extérieur de l'habitacle, il est conseillé d'effectuer la manoeuvre suivante afin de prévenir la buée sur les vitres :
situer le curseur B sur;
tourner la molette A sun
tourner la molette C sur 2 ;
tourner la manette D sur avec possibilité de passer en position si les vitres ne sont pas embuées.
RéGLAGEVITESSEDUVENTILATEUR
Pour obtainingunebonneventilationsd'habitatclecoproceder comme suit:
ouvrir complètement les diffuseurs d'air centraux et les aérateurs latéraux ;
tourner la molette A sur le secteur bleu ;
situer le curseur B sur;
tourner la molette C sur la vitesse souhaitee;
tourner la molette D sur.
ACTIVATIONRECYCLAGEAIRINTÉRIEUR
Placer le curseur B en positi
Il est préférible d'enclencher le recyclage de l'air pendant les arrêts dans la circulation ou dans les tunnels, pour éviter que de l'air pollué penètre de l'extérieur.
Éviter d'utiliser cette fonction de manière prolongée, notamment si plusieurs personnes sont à bord, afin d'éviter l'embuage des vitres.
ATTENTION ATTENTION Le recyclage d'air interieur permit, selon le mode de fonctionnement selectionné («chauffage » ou « refroidissement »), d'arriver plus rapidement aux conditions désirées. Il est déconseilé d'enclenger le recyclage de l'air interieur pendant les journées pluvieuses/froides afin d'éviter la formation de condensation sur les vitres.
CLIMATISATION(refroidissement)
Procedure comme suit :
tourner la molette A sur le secteur bleu ;
Tourner la molette C sur
situer le curseur B sur
tourner la molette D sur;
appuyer sur la molette C.
Réglagerefroidissement
Proceder comme suit :
situer le curseur B sur;
tournier la molette A vers la droite pour augmenter la température ;
tourner la molette C vers la gauche pour diminuer la vitesse du ventilateur.
DESEMBUAGE/DEGIVRAGEDALUNETTE ARRIEREDEGIVRANTEETDES RETROVISEURSD'AILE
(pour les versions/marchés où cela est prévu)
Appuyer sur le boutofig. 36 pour activer cette fonction. L'activation est signalee par l'allumage de la DEL sur le bouton.
Pour exclure cette fonction, appuyer de nouveau sur bouton.
ATTENTION Ne pas appliquer d'autocollants sur la partie interieure de la vitre arrière au niveau des filaments de la lunette dégivrante afin d'eviter de l'endommager.
ENTRETIENDUCIRCUIT
En hiver, le circuit de climatisation doit être activé au moins une fois par mois pendant environ 10 minutes. Avant l'éte, faire contrôler l'efficacité du circuit en question auprès du Réseau Àpre-s-vente Fiat.

fig. 36
FEUXEXTÉRIÉURS
Les commandes des yeux extérieurs sont groupées su le levier gauche fig. 37.
L'éclairage extérieur se produit uniquement avec la clé de contact tournée sur MAR.
Quand on allume les yeux extérieurs, on obtient aus.
declairage du combiné de bord et des commandes
sITUées sur la planche de bord.
FEUXÉTEINTS
Bague tournée en positio
FEUXDEPOSITION
Tourner la bague en position. Sur le combiné de bord, le témoin collume.

fig. 37
F0T0430
FEUXDESTATIONNEMENT
Ils ne s'allument qu'avac la clé de contact sur STOP enlevée, en situant la bague du levier gauche tout d'abord en position et ensuite en position ou 00.
Sur le combiné de bord, le têma d's-allume.
Lorsqu'on actionne le levier du clignotant, il est possible de selectionner le côté (droit ou gauche) des feu.
FEUXDECROISEMENT
Tourner la bague en positi. Sur le combiné de bord, le témoin collume.
FEUXDEROUTE
Bague en position, tirer le levier vers le volant (2ème position instable). Sur le combiné de bord, le témoin s'allume.
Pour éteindre les yeux de route, tirer le levier vers le volant (les yeux de croissement s'allument de nouveau).
APPELSDEPHARES
Tirer le levier vers le volant (I're position instable)
independamment de la position de la bague.
Sur le combiné de bord, le témod s'allume.
CLIGNOTANTS
oflacer le levier en position (stable) fig. 38 :
Den haut (position I) : activation du feu clignotant droit ;
Den bas (position 2) : activation du feu clignotant gauche.
Sur le combiné de bord, le témoinou allume par intermittence.
Les feuclignotants se désactiver automatiquement en ramenant le vehicule en position de marche rectiligne.
Si on souhaite signaler un changement de voie momentané, qui n'exige qu'une faible rotation du volant, on peut déplacer le levier vers le haut ou vers le bas sans atteindre le déclic (position instable). En le relachant, le levier revient automatiquement à son point de départ.

fig. 38
Fonction《lanechange》(changementdevoie)
Désactivation
Si l'on peut signaler un changement de voie, placer le Maintenir le levier tire vers le volant pendant plus de levier gauche en position instable pendant moins d'une secondes. demi-seconde.
Le feu clignotera 3 fois du cote selectionné, puis s'eteindra automatiquement.
DISPOSITIF《FOLLOWMEHOME》
Ce dispositif a pour tâche de permettre, pendant la période de temps sélectionnée, d'éclairer l'espace devant le vehicule.
Activation
Avec la clé de contact en position de STOP ou extraite, tirer le levier vers le volant dans les 2 minutes qui suivant la coupure du moteur.
À chaque actionnement du levier, l'allumage des feuels est prolongé de 30 secondes, jusqu'à un maximum de 210 secondes ; une fois cette période de temps écoulée, les feuels s'éteignent automatiquement.
Chaque actionnement du levier provoque l'allumage du témoin >00 sur le combiné de bord (accompagné du message visualisé à l'écran) (voir chapitre «Témoins et messages») pendant la durée d'activation de la fonction. Le témoin s'allume au premier actionnement du levier et demeure allumé jusqu'à la désaction automatique de la fonction. Chaque actionnement du levier augmente seulement la durée d'activation des feuels.
NETTOYAGEDESVITRES
Le levier droit fig. 39 commande l'actionnement de l'essuie-glace/lave-glace et de l'essuie-lunette/lave-lunette arrêté (pour les versions/marchés où cela est prévu).
ESSUIE-GLACE/LEVE-VITRE
Le fonctionnement se produit uniquement lorsque la clé de contact est tournée sur MAR.
Le levier droit peut être place dans quatre positions différentes :
essuie-glace arrete.
AD fonctionnement par intermittence.
fonctionnement continu lent.
fonctionnement continu rapide.
En déplaçant le levier dans la position A fig. 39 (instable), le fonctionnement est limité au temps durant lequel on retient manuellement le levier dans cette position.
Une fois relachué, le levier revient dans sa position en arrêtant automatiquement l'essuie-glace.
Si la bague se trouve dans la posit, l'essuie glace adapte automatiquement sa vitesse de fonctionnement à celle du vehicule.
Une fois l'essuie-glace en marche, l'essuie-glace arrêté est activé automatiquement lorsque l'on passé la marche arrêté.
Nejamaisutilserl'essuie-glacepour éliminerdescouchesdeneigeoudeverglas quiseseraientdéposéessurlepare-brise.
Danscesconditions,sil'essuie-glaceestsoumisaun effortexcessif,lerelaiscoupe-circuitcoupele fonctionnementpendantquelquessescondes.Sila fonctionn'estpasretablieparlasuite,s'adresserau reseauAprés-venteFiat.
Fonction(Lavageintelligent)
En tirant le levier vers le volant (position instable), on actionne le lave-glace.
En gardant le levier tirependant plus d'une demi-seconde, il est possible d'activer automatiquement par un seul mouvement le jet du lave-vitre et l'essuie-glace proprement dit.
Le fonctionnement de l'essuie-glace s'achve trois battements après le relachement du levier.

fig. 39
Le cycle se termine par un battement de l'essuie-glace Désactivation environ 6 secondes après. La fonction ter
ESSUIE-GLACEDELUNETTE ARRIERE/LAVE-GLACEDELUNETTE ARRIERE
(pour les versions/marchés où cela est prévu)
Le fonctionnement se produit uniquement lorsque la clé de contact est tournée sur MAR.
Activation
En tournant la bague sur la position, on actionne l'essuie-glace de lunette arrêté selon les modalités suivantes :
en modalité intermittente lorsque l'essuie-glace n'est pas en fonction ;
en modalité synchrone (avec la moitié de la fréquence de l'essuie-glace), lorsque l'essuie-glace est en fonction ;
en modalité continue, avec la marche arrêté engagée et la commande active.
Lorsque l'essuie-glace est en fonction et que la marche arrrière est engagée, on obtient l'activation de l'essuie-glace de lunette arrrière en modalité continue.
En pouissant le levier vers la planche (position instable), on actionne le jet de liquide du lave-glace de lunette arrriere. En gardant le levier poussependant plus d'une demi-seconde, on active I'essuie-glace de lunette arrriere. Lorsqu'on relache le levier, on active le lavage intelligent, comme pour I'essuie-glace.
Nejamaisutiliserl'essuie-glacepour éliminerdescouchesdeneigeoudeverglas quiseseraientdéposéessurlalunette arrrière.Danscesconditions,sil'essuie-glaceest soumisàuneffortexcessif,lerelaiscoupe-circuit coupelefonctionnentpendantquelques secondes.Silafonctionn'estpasrétableparla suite,s'adresseraureseauApré-s-venteFiat.

PLAFONNIERS
PLAFONNIERAVANTAVECTRANSPARENT BASCULANT
La lampe s'allume automatiquement lors de l'ouverture d'une portiere avant et elle s'eteint lors de sa fermeture.
Avec les portes fermées, la lampe s'allume/s'éteint en appuyant sur le transparent A fig. 40 à gauche, comme illustré sur l'illustration.
PLAFONNIERAVANTAVECÉCLAIRAGE SPOT
(pour les versions/marchés ou cela est prévu)
L'interrupteur A fig. 41 allume/eteint les lampes du plafonnier.
Quand l'interrupteur A est en position centrale, les lampes C et D fig. 41 s'allument/s'eteignent à l'ouverture/fermeture des portes.

fig. 40
Quand l'interrupteur A est positionné à gauche, les lampes C et D restent toujours éteintes.
Quand l'interrupteur A est positionné à droite, les lampes C et D restent toujours allumées.
L'allumage/extinction des lampes est progressif.
L'interrupteur B fig. 41 fait fonction de spot ; lorsque le plafonnier est eteint, il s'allume individuellement :
la lampe C, si enforcé vers la gauche; la lampe D, si enforcé vers la droite.
ATTENTION Avant de descendre du vehicule, vérifier que les deux interrupteurs sont en position centrale pour qu'a la fermeture des portes l'éclairage s'éteigne, évitant le déchargement de la batterie. Cependant, si l'interrupteur a été oublé en position « toutes allumé », le plafonnier s'éteint automatiquement 15 minutes après la coupure du moteur du vehicule.

fig. 41
PLAFONNIERARRIÈREAVECTRANSPARENT BASCULANT
(pour les versions/marchés où cela est prévu)
La lampe s'allume automatiquement lors de l'ouverture d'une portiere avant et elle s'eteint lors de sa fermetre.
Avec les portes fermées, la lampe s'allume/s'éteint en p'appuyant sur le transparent A fig. 42 à gauche, comme illustré sur l'illustration.
PLAFONNIERARRIÈREAVECTORCHE AMOVIBLE
(pour les versions/marchés ou cela est prévu)
La lampe s'allume automatiquement lors de l'ouverture des portières laterales coulissantes (pour les versions/marchés où cela est prévu) et de celles arrir à battant, puis elle s'éteint à leur fermeture.
Lorsque les portes sont fermées, la lampe s'allume/ s'éteint en appuyant sur l'interrupteur A fig. 43.

fig. 42
FOT0114
L'interrupteur A peut être place dans 3 positions différentes :
avec l'interrupteur en position centrale (position 0), la lumière s'allume à l'ouverture d'une portiere ;
Iorsque I'interrupteur est enfoncé vers le haut (position I), la lampe reste toujours allumée ;
□Iorsque I'interrupteur est enfoncé vers le bas (position 2 - A U T O OFF), la lampe reste toujours éteinte.
FONCTIONTORCHE
(pour les versions/marchés où cela est prévu)
Elle est située sur le cote croit du compartment de chargement. Elle fonctionne aussi bien comme lumière fixe que comme torché électrique amovible.
Pour utiliser la torche amovible A fig. 44, il faut appuyer sur le bouton B et l'extraire en agissant se! le sens indiqué par la flèche. Appuyer ensuite sur l'interrupteur C pour allumer/eteindre la lampe.

fig. 43
F0T0116
Lorsque le plafonnier amovible est connecté au support fixe, la pile de la torche électrique se recharge automatiquement. La recharge du plafonnier, avec le vehicule à l'arrêt et la clé de contact sur STOP ou extraite, est limitée à 15 minutes.
PLAFONNIERDUCOFFREABAGAGES
(pour les versions/marchés où cela est prévu)
La lampe fig. 45 s'allume automatiquement à l'ouverture du coffre à bagages et s'eteint à la fermeture.
ALLUMAGE/EXTINCTIONDESLAMPESDES PLAFONNIERS
Les lampes du plafonnier s'allument/s'eteignent selon les modalités suivantes :
Allumagedesplafonniersssansverrouillagedesportieres
Plafonnier avant : il s'allume à l'ouverture des portes avant.
Plafonnier arrirée : allumage manuel.
Plafonnier amovible ( comme alternative au plafonnier arrêté) : allumage manuel de la partie fixe.
Extinctiondesplafonniersavecverrouillagedesportieres
Plafonniers avant et arrière (meme avec option de plafonnier amovible) :ils s'eteignent (progressivement) à la fermeture des portieres laterales coulissantes, des portes arrriere à battant ou des portes avant.
Fonctionnementaveccompartmentdechargement independant
Plafonnier avant : il s'eteint (progressivement) lors de la fermetre des portes avant.
Plafonnier arrêté (meme avec option de plafonnier amovible) : il s'éteint (progressivement) à la fermeture des portes arrêté.

fig. 44

fig. 45
COMMANDES
FEUXDEDETRESSE
On les allume en appuyant sur l'interrupteur A fig. 46 quelle que soit la position de la clé de contact.
Quand le dispositif est activé, les témoinset
s'allument sur le combiné de bord. Pour éteindre, appuyer de nouveau sur l'interrupteur A.
ATTENTION L'utilisation des faux de détresse est reglementée par le code de la route du pays où l'on circule. Se conformer aux normes.
Freinaged'urgence
(pour les versions/marchés ou cela est prévu)
En cas de freinage d'urgence, les feuels de détresse
s'allument automatiquement et les temoins et
s'allument simultanément sur le combiné de bord.
La fonction s'eteint automatiquement des lors qu'il ne s'agit plus d'un freinage d'urgence. Cette fonction obé à la réglementation en vigueur.
FEUXXANTIBROULLARD
(pour les versions/marchés où cela est prévu)
Ils s'allument, lorsque les faux de position sont allum en appuyant sur le boutofig. 47. Le témoin s'allume sur le combiné de bord.
Ils s'eteignent en appuyant de nouveau sur le bouton
FEUXANTIBROULLARDARRIERE
Ils s'allument, lorsque les feu des croisement ou les feuux antibrouillard sont allumés, en appuyant sur le boutonfig.47.Le temoi'sallume sur le combiné de bord.Ils s'eteignent en appuyant de nouveau sur le bouton ou en eteignant les feu crosement et/ou antibrouillard (pour les versions/marches ou cela est prevu).

fig.46

fig. 47
F0T0450
ÉQUIPEMENTSINTÉRIEURS
ACCOUDOIRDUSIEGECOTÉ CONDUCTEUR
(pour les versions/marchés où cela est prévu)
Sur certaines versions, le siège avant côté conducteur est équipé d'un accoudoir.
Il est possible de soulever/abaisser l'accoudoir en agissant dans le sens indiqué par les flèches fig. 48.
COMPARTIMENTVIDE-POCHES
Il se trouve devant le siège avant côté passager fig. 49.
BOITEAGANTS
(pour les versions/marchés où cela est prévu)
Pour l'ouvrir, utiliser la poignée A fig. 50

fig. 48


fig. 49
F0T0187

fig. 50
PRISEDECOURANTAVANT(12V)
El est située sur la console centrale fig. 51 et ne fonctionne qu'avc la clé de contact en position MAR. Pour l'utiliser, soulever le couvercle B fig. 51.
ALLUME-CIGARE
(pour les versions/marchés où cela est prévu)
Il est situé sur la console centrale. Pour enclencher l'allume-cigare, appuyer sur le bouton A fig. 51 lorsque la clé de contact est sur MAR.
Après quelques secondes, le bouton revient automatiquement sur la position initiale et l'allumecigare est pré à l'emploi.
ATTENTION Toujours vérifier la désactivation de l'allume-cigare.

fig.51

F0T0454

ATTENTION
L'allume-cigareatteintdestempératures élevées.Lemanipuleravecprécaution qu'ilsoitutiliséparlesenfants:danger dieet/oudebrûres.
CENDRIER
(pour les versions/marchés où cela est prévu)
Il est constitué d'un boîtier en plastique, amovible avec ouverture à dessort, qui peut être placé dans les niches porte-gobelets/porte-canettes représentes sur la console centrale fig. 52.

ATTENTION
Nepasutiliserlecedriercomme corbeilleapapier:ilpourraits'enflammer actdesmégotsdecigarettes.

fig. 52

F0T0117
AILETTESPARE-SOLEIL
Les ailettes pare-soleil fig. 53 cote conducteur et passager peuvent etre orientees frontalement et lateralement.
Derrière l'ailette pare-soleil cote conducteur, se trouve un compartment pour le rangement de billets.
Sur certaines versions, l'ailette cote passager peut etre dotée d'un miroir de courtoisie.
VITRESLATÉRALESARRIÈREÀ ENTREBAILLEMENT
(pour les versions/marchés où cela est prévu)
Pour les ouvrir,proceder comme suit fig.54 fig.55:
Déplacer le levier A fig. 55 vers l'extérieur jusqu'à ce que la vitre soit complètement ouverte.
pousser le levier en arrriere jusqu'au déclic de blocage.

fig. 53
Pour les fermer, suivre le procédé en sens inverse jusqu'au déclic du au repositionnement correct du levier.

fig. 54
F0T0134

fig. 55
fig. 53
PORTES
VERROUILLAGE/DEVERROUILAGE CENTRALISEDESPORTES
Verrouillagedesportesdel'extérieur
Le verrouillage des portes est activé uniquement si toutes les portes sont fermées. Si une ou plusieurs portières sont ouvertes après la pression du bouton de la télécommande fig. 56, les clignotants clignotentrapidement pendant environ 3 secondes. En tournant l'insert métallique dans la serrure de la porte cote conducteur dans le sens horsaire, il est possible de verrouiller toutes les portes.
En effectuant une double pression rapide sur le bouton de la télécommande, le dispositif dead lock s'active (voir paragraphe « Dispositif dead lock »).
Déverrouillagedesportesdel'extérieur
Appuyer brièvement sur le bouton pour déverrouiller toutes les portes ; l'allumage temporisé des plafonniers interieurs et la double signalisation lumineuse des indicateurs de direction sont enclenchés. En tournant l'insert métallique dans la serrure de la portière côte conducteur dans le sens contraire aux aiguilles d'une montre, il est possible d déverrouiller toutes les portières.
(pour les versions/marchés où cela est prévu)

ATTENTION
Avantd'ouvriruneporte,s'assurerque I'actionsederouleenconditionsde

fig. 56
F0T0242

Avantd'effectuerleravitaillementen carburant,s'assurerquelaportelaterale coulissantedroitesoitcompletement
fermée; dansecascontraire,celapourrait provoquerdesdommagesalaporteetausysteme deblocagecoulissantavectrappecarburant ouverte,activependantleravitaillement.

ATTENTION
Pendantleravitallementavectrappe ouverte,iln'estpaspossibled'ouvrirla portierelateralecoulissantedroite.
La porte latorale coulissant, dans les versions Cargo, est dotée d'une butée à ressort qui l'arrête en fin de course en ouverture : pour la bloquer, pousser simplement la porte sur la fin de course ; pour la déverrouiller, tirer fermement en avant.
S'assurer dans tous les cas que la porte est correctement accrochée au dispositif de maintain d'ouverture totale.

ATTENTION
Lorsquelevéhiculeestgáredansunerue
enpente,nejamaislaisserlaporte
coulissantebloququeeenouverture:unchoc involontairepourtraitdecrocherlaporteetla laissercouilsser.

ATTENTION
Avantdelaisserlevéhiculegaréavecles portescoulissantesouvertes,verifier
toujoursqueleblocagesoitenclenché.
Ouverture/fermeturedel'extérieur
Ouverture : tourner l'insert métallique de la clé dans la serrure et tirer la poignée A fig. 57 dans le sens indiqué par la flèche, faire glisser ensuite la portière vers la partie arrrière du vehicule jusqu'à la butée qui l'arrête en fin de course.
Fermeture: agir sur la poignée A fig. 57 et la pousser vers la partie avant du vehicule. Tourner l'insert métallique de la clé dans le sens de fermeture.

fig.57
Ouverture/fermeturedel'extérieur
Ouverture: tirer le levier A fig. 58 et faire glisser la porte vers la partie arrrière du vehicule jusqu'à la butée qui l'arrête.

fig. 58
F0T0137

fig. 59
F0T0197
Fermeture: appuyer sur le dispositif A fig. 59 et ferr la porte en la faisant glisser vers la partie avant du vehicule.
DISPOSITIFDESECURITEENFANTS
Il empêche l'ouverture des portes laterales coulissant de l'intérieur.
Le dispositif ne peut etre activé que lorsque la portelaterale coulissante est ouverte fig.60:
position I - dispositif activé (porte bloquée) ;
position 2 - dispositif désactivé (porte pouvant être ouverte de l'intérieur).
Le dispositif reste enclenché même en effectuant le déverrouillage électrique des portes.

ATTENTION
Utilisertoujourscedispositiflorsquevous transportezdesenfants.

fig. 60
F0T0138
LEVE-GLACES
LEVE-GLACESSELECTRIQUESAVANT
(pour les versions/marchés où cela est prévu)
Sur la moulure du panneau de porte cote conducteur sont situés les boutons fig. 61 qui commandent, avec clé de contact sur la position MAR :
A: Ouverture/fermeture de la vitre gauche
B: Ouverture/fermeture de la glace droite
Appuyer sur les boutons A ou B pour ouvrir/fermer la vitre désirée.
Une pression brève sur l'un des deux boutons provoque le couilissement « par à-coup » de la vitre, alors qu'une pression prolongée actionne l'ouverture ou la fermeture « continue automatique ». La vitre s'arrête dans la position souhaïée en appuyant de nouveau sur le bouton A ou B.
Les lève-glaces sont dotés d'un système de sécurité (pour les marchés/versions où cela est prévu) en mesure de reconnaître la présence eventuelle d'un obstaclependant le mouvement de fermeture de la vitre ; lors de cet événement, le système interrompt et inverse immédiatement la course de la vitre.
ATTENTION Si la fonction anti-pincement est activée 5 fois en l'espace d'une minute, le système entre automatiquement en mode « recovery » (secours). Cette condition est signalée par la remontée par a-coupes de la vitre lors de la fermeture.
Dans ce cas, effectuer la procédure de rétablissement du système en procédant ainsi :
Douvrir les vitres ;
ou bien
tournier la clé de contact sur STOP et la remetre ensuite sur MAR.
Si aucune anomalie n'est presente, la vitre reprend automatiquement son fonctionnement habitual.
ATTENTION Quand la clé de contact est sur STOP ou extraite, les lève-vitres restent actifs pendant environ 2 minutes et se désactiverimmediatement à l'ouverture de l'une des portes.

fig.61

ATTENTION
Unemauvaiseutilisationdeslve-vitres electriquespeuts'avererdangereuse.
Avantetpendanti'actionnement,toujoursverifierquelespassagersneresquentpasdeseblesser, directement,acausedesvitresenmouvementouindirectement,acquired'objectspersonnelsentrainésouheurtesparlesvitresenquestion.Enquittantlevehicule,toujoursretirerlacledecontactpoureviterqueleslève-glaceselectriques,parunactionnementsintempestif,puissentconstituerundangerpourlespassagersencoreabord.
LEVE-GLACESAVANTMANUELS
Certaines versions sont équipées de lève-glaces avant à commande manuelle.
Pour l'ouverture/la fermeture des vitres, actionner la poignée correspondante.
COFFREABAGAGES
OUVERTUREDUHAYONDEL'EXTÉRIEUR
Le hayon du coffre à bagages (s'il est déverrouillé) ne peut s'ouvrir que de l'extérieur du vehicule en actionnant la poignée électrique d'ouverture A fig. 62 positionnée sous la poignée.

fig. 62
F0T0250

fig. 63
F0T0381
Par ailleurs, le hayon peut etre ouvert a tout moment OUVERTURED'URGENCEDEL'INTEIRIEUR
lorsque les portes sont déverrouillées.
Pour l'ouvrir, il faut avoir activé la poignée par l'ouverture de l'une des portes avant ou avoir déverrouillé les portes, soit avec la télécommande, soit en utilisant la clé mécanique.
Le déverrouillage du hayon du coffre à bagages se produit également en appuyant sur le bout siège sur la télécommande.
Pourfermerlehayonutiliserla poigneeBfig.63.

Nepassayerdefermerlehayonen exerçantunepressionsurlesamortisseurs laterauxCfig.63.Parailleurs,veillerà
nepasheurtesamortisseurslaterauxlorsqu'on chargelecoffreabagages,poureviterdeles endommager.
En cas d'urgence, il est possible d'ouvrir le coffre de l'intérieur du vehicule, en procédant comme suit :
Ouvrir la porte latere coulissant et rabattre;
totament les sièges arrière ;
Den operant à l'intérieur du coffre, appuyer sur le levier A fig. 64 et ouvrir le hayon.

ATTENTION
Silorsd'unvoyagedansdeszonesouil estdifficiled'effectuerleravitaillement, foustransportezducarburantndansunbidonde réserve,ilfautlefairedanslerespectdes dispositionsdeloi,enemployantuniquementun bidonhomologuetefixecorrectement.Toutefois, cesprécautionsnesuffisentspasdvitertout risqued'incendieencasd'accident.

fig. 64

ATTENTION
Nejamaisentreposerdanslecoffredes chargessuperieuresacellesautorisées, voirchapitre(«Donnéestechniques»).S'assurer égalementquelesobjectscontenusdanslecoffre soientbienarrimés,pouréviterqu'unfreinage brusquenelesprojeteversl'avantetneblesseles passagers.
PORTESARRIÈREÀDEUXBATTANTS
(pour les versions/marchés ou cela est prévu)
Les portières arriré à deux battants fig. 65 sont dotées d'un système à ressort qui les arrêtés lors de leur ouverture à un angle d'environ 90 degrés.
Pour ouvrir davantage les portières selon un angle de 180 degrès, agir sur le dispositif de blocage A fig. 66 (un par côte) en appuyant dessus comme illustré sur la figure et en ouvrant simultanément les portes.

fig. 65
F0T0139
ATTENTION
Lesystemeressortadesforces d'actionnementquisontétudieespourle meilleurconfortd'utilisation;unchocaccidentel ouunventfortpourraientdebloquerlesressorts etfermerspondanementlesbattantsdelaporte.

fig. 66
F0T0375
Ouverture/fermeturedel'exterieurdupremier battant
Ouvertured'urgencedupremierbattantde l'intérieurduvégicule
Pour ouvrir, tourner l'insert métallique de la clé dans l'intérieur du vehicule, agir sur le dispositif A fig. 68. serrure, ou bien appuyer sur le bout de la télécommande et tirer ensuite la poignée A fig. 67 dans le sens indiqué par la flèche.
Pour fermer, tourner l'insert métallique de la clé dans le sens de fermeture ou bien appuyer sur le bouton de la télécommande.

ATTENTION
Enfermeture,fermertotalementlaporte battantedroite2fig.65etensuitela
portebattantegauchel fig.65.Nejamaisfermer simultanementlesdeuxportes.

fig. 67

F0T0140
fig. 68
fig. 6
Ouvertureduecondbattant
Après avoir ouvert le premier battant, tirer la poignée
A fig. 69 en agissant dans le sens indiqué par la flèche
ATTENTION Utiliser la poignee A fig. 69 uniquement dans le sens indiqué sur l'illustration.
ENLEVEMENTDELAPLAGEARRIERE
La plage arrêté fig. 70 est constituée de deux parties. Pour l'enlever complètement, procédér comme suit : Ouvrir le hayon du coffre à bagages et soulever la partie avant A fig. 70 en détachant la fixation A fig. 71 du logement F fig. 71 ; Soussever la partie arrêté B fig. 70 en détachant les fixations B et C fig. 71 des logements D et E fig. 71 ;

fig. 69
F0T0142
Lorsque le siège est complètement replié, enlever la plage AR comme décrit précédemment et la placer transversalement entre les dossiers des sièges avant le siège arrrière rabattu.
Pour remetre en place la plage AR, exécuter les opérations dans le sens inverse par rapport à celles décrites précédement.

fig. 70
F0T0062

fig.71

ATTENTION
llestabsolumentinterditd'utiliserlesige
arriereavecledossierrabattupourle
transportdechargesoudebagages.Le
chargementpourraitetreprojetecontreledossier
dessigesavant,provoquantainsidegraves
lesionsauxpassagers.
AGRANDISSEMENTDUCOFFREABAGAGES
Proceder comme suit :
Ouvrir le hayon du coffre et enlever la plage arriere (voir les indications au paragraphe precedent) ;
baisser complètement les appuie-tête du siège arrrière ;
Déplacer létairelement la ceinture de sécurité en vérifier que la sangle soit complètement détendue et sans entortillements ;

fig.72

F0T0444
□ pourlesversionsavecesiegearriereentier: agir sur le levier A fig. 72 de retenue du dossier et le rabattre en avant afin d'obtenir un compartment de charge uniforme. Le soulevement du levier est signalé par une « bande rouge » B fig. 72;
□ pourlesversionsaveciégearrièredouble: soulever le levier A fig. 73 de retenue du dossier et le rabattre en avant afin d'obtenir un compartment de charge uniforme. Le soulevement du levier est signalé par une « bande rouge » B fig. 73;

fig. 73
Versionsavecsigeearriereentier
Pour agrandir davantage le compartment de charge, tirer la languette A fig. 74 située derrière le dossier du siège arrêté et rabattre en avant le siège et le dossier.
Pour fixer le siege, prendre les cordes rouges A illustrées en fig. 75 et fixer les extrémités des cordes en position A et B comme en fig. 76

fig. 74
F0T0416

fig.75
F0T0445

fig. 76
F0T0446
Versionsavecsiegearrierededouble
Pour agrandir davantage le compartment de charge, tirer les languettes A et B fig. 77 situées derrière les dossiers des sièges arrêté et rabattre en avant les sièges et les dossiers.
Pour fixer le siège, prendre les cordes rouges A illustrées en fig. 78 et fixer les extrémités des cordes en position A et B comme en fig. 79 pour chacune des deux sections du siège.

fig. 77
F0T0289

fig. 78

fig.79
Enlèvementdusiègearrière
En cas de transport de chargements encombrants, il est possible d'agrandir davantage le compartment de charge en enlevant le siege arrière. Àpres avoir rabattu le siege arrrière en suivant les instructions precedentes, agir sur les deux étriers A fig. 80 situés sous les côtes du siege (un par côté).
Remiseenplacedusiégarrière
Proceder comme suit :
Vériérier que la sangle des ceintures de sécurité soit correctement insérée dans l'étrier;
□replacer le coussin en position horizontale et vérifier qu'il soit accroché correctement ;
Trabattre en arrêté le dossier et vérifier qu'il soit accroché correctement.
Sous le coussin du siege dedouble, ilyaun ideogramme fig. 81 qui decrit la manoeuvre d'encliquetage aux etriers visses au plancher.

fig. 80
F0T0455
ANCRAGEDUCHARGEMENT
Pour faciliter la fixation du chargement, des crochets (en nombre variable selon les différents équipements) sont fixés au plancher fig. 82

fig.81
F0T0302

fig. 82
CAPOTMOTEUR
OUVERTURE
Proceder comme suit :
□tirer le levier A fig. 83 dans le sens indiqué par la flèche ;
Agir sur le levier B fig. 84 et soulever le capot ;
\soulever le capot moteur ;
\soulever vers le haut le levier de support du capot moteur A fig. 85 et l'accompagner jusqu'au déclic confirmant le verrouillage ;

fig. 83
F0T0045

ATTENTION
Avantdesouleverlecapot,s'assurerque lebrasdel'essuie-glacereposebiensurle
pare-brise.

fig. 84
F0T0067

fig. 85
FERMETURE
Procedure comme suit :
soulever le capot d'une main et de l'autre tirer vers soi le dispositif A fig. 86, puis abaiser le levier B;
Tabaisser le capot à environ 20 centimétres du compartmentement moteur, puis le lacher et s'assurer qui est parfaitement fermé, et non seulement accroché en position de sécurité, en essayant de le rouvrir. Si tel est le cas, ne pas exercer de pression sur le capot, mais le soulever de nouveau et recommencer l'opération.
ATTENTION Sous le capot moteur, on dispose de toute façon d'une plaquette résumant les opérations d'ouverture/fermeture du capot moteur precedemment décrites (voir fig. 87).

fig.86
F0T0283
ATTENTION
Pourdesraisonsdesecurite,lecapot moteurdoittoujoursresterparfaiter
fermépendantquelevéhiculeroule.Par conséquent,verifiertoujourslafermeture correcteducapotens'assurantqueleblocageest inséré.Siencoursderoute,ons'apercoitquele disposifdeblocagen'estpasbienenclenché, s'arréterimmediatementelefermer correctement.


PUSH TO OPEN
PULL TO CLOSE
fig. 87
F0T0215
PORTE-BAGAGES/PORTE-SKIS
PRE-ÉQUIPEMENTFIXATIONS
Les crochets de pré-équipement sont placés au niveau des points A, B, C fig. 88.
(pour les versions/marchés où cela est prévu)
Sur certaines versions, le vehicule est équipé de deux barres longitudinales fig. 89qui peuvent être utilisées, avec l'ajout d'accessoires spécifique, pour le transport d'objets divers (par exemple ski, windsurf, etc.).


fig. 88
Répartiruniformémentlechargementet tenircompte,danslaconduite,de l'augmentationdelasensibilitéduvédicule auventlateral.
ATTENTION
Aprésavoirroulesurquelqueskilometres, contrôleranouveaulafermeturedesvis desfixations.
Nejamaisdépasserleschargesmaximales autorisésevoirchapitre(«Données techniques»).

fig.89
PHARES
ORIENTATIONDUFAISCEAULUMINEUX
L'orientation correcte des phares est très importante pour le comport et la sécurité du conducteur et des autres usagers de la route. Pour garantir les mêilles conditions de visibilité lorsqu'on roule deux allumés, l'assiette des phares du vehicule doit être correcte. Pour le contrôle et le réglage eventuel, s'adresser au réseau Àpre-s-vente Fiat.
CORRECTEURD'ASSIETTEDESPHARES
Il fonctionne avec clé de contact sur MAR et feu des croisement allumés.
Un vehicule charge penche vers l'arriere, ce qui entraine le rehaussement du faisceau lumineux.
Dans ce cas, il est nécessaire de corriger l'orientation.
Réglagedel'assiettedesphares
Pour le réglage, agir sur les boutons ou pôtses sur la platine des commandes fig. 90.
L'écran du combiné de bord indique visuellement la position correspondante au réglage.
Position 0 - une ou deux personnes sur les sièges avant.
Position I - cinq personnes.
Position 2 - cinq personnes + charge dans le coffre et bagages.
Position 3 - conducteur + charge maximale autorisé dans le coffre à bagages.
ATTENTION Régler l'orientation des faisceaux lumineux en fonction des variations du poids transporte.
ORIENTATIONDESFEUXANTIBROULLARD (pour les versions/marchés où cela est prévu)
Pour le contrôle et le réglage eventuel, s'adresser au réseau ÀpRES-vente Fiat.
RéGLAGEDESPHARESAL'ETRANGER
Les feu des croisements sont orientés pour la circulation dans le pays ou le vehicule a eté commercialisé. Dans les pays avec un système de circulation opposée, pour ne pas éblouir les vehicules qui viennent en direction contraire, il faut modifier l'orientation du faisceau lumineux en appliquant un fil autocollant, expressesement étudié.

fig. 90
F0T0451
SYSTEMEABS
Ce système, partie intégrante du système de freinage, empêche,quelle que soit la condition de la chaussée et l'intensité du freinage, le blocage des roues et par conséquent le patinage d'une ou de plusieurs roues, en garantissant ainsi le contrôle du vehicule même en cas de freinage d'urgence.
Le système EBD (Electronic Braking force Distribution) completes the system et permet de répartir le freinage entre les roues avant et arrière.
ATTENTION Pour avoir le maximum d'efficacité du système de freinage, une période de stabilisation d'environ 500 km est nécessaire : pendant cette période, il est conseilé de ne pas effectuer de freinages trop brusques, répetés et prolongés.
INTERVENTIONDUSYSTEME
L'intervention de l'ABS est signalée par une légère pulsation de la pédale du frein, accompagnée par un bruit : cela signifie qu'il faut adapter la vitesse au type de route sur laquelle on roule.
MECHANICAL BRAKEASSIST (assistanceaux freinagesd'urgence)
(pour les versions/marchés où cela est prévu)
Le système, non désactivable, reconnaît les freinages d'urgence (selon la vitesse d'actionnement de la pédale de frein) et garantit une augmentation de la pression hydraulique de freinage pour supporter celle du conducteur, permettant des interventions plus rapides et puissantes du circuit de freinage.
ATTENTION Lorsque le Mechanical Brake Assist se déclenché, il est possible de percevoir des bruits provenant du système. Ce comportement rentre dans la norme. Lors du freinage, maintainir la pédale de la frein bien enforcée.

ATTENTION
Quandl'ABSintervient,etquevous perceivezlespulsationsdelapedalede
frein,nediminuezpaslapressionexercée,mais appuyezafondsurlapedalesanscrainte;vous pourrezainsivousarrerterdansl'espaceleplus réduitpossible,comptetenudesconditionsdela chaussée.

ATTENTION
Sil'ABSintervient, celasignifiequel'on estsurlepointd'atteindrelalimite
d'adhérenceentrelespneusetlachaussée:ilfaut ralentpirouradapterlarmarcheenfonctionde l'adhérencedisponible.

ATTENTION
L'ABSexexploiteaumieuxl'adhérence disponible,maisinpeutpas
I'augmenter;ilfautdoncetretrresprudentsurles chausseesglissantes,anscourirderisques inutiles.
SIGNALISATIONSDESANOMALIES
AnomalieABS
Elle est signalée par l'allumage du témoin sur le combiné de bord (accompagné, sur certaines versions, d'un message à l'écran) (voir chapitre « Témoins et messages »).
Dans ce cas le système de freinage maintient son efficacité, mais sans la puissance offerte par le système ABS. Rouler prudemment jusqu'au réseau Àpres-vente le plus proche pour faire contrôle le système.
AnomalieEBD
Elle est signalée par l'allumage des témo(s) et (1) sur le combiné de bord (accompagné, sur certaines versions, d'un message à l'écran) (voir chapitre « Témoins et messages »).
Dans ce cas, si l'on freine brusquement, un blocage précoce du train arrêt peut se produit, avec risque de dérapage. Rouler très prudemment jusqu'àu réseau Àpres-vente Fiat le plus proche pour faire contrôler le système.

ATTENTION
Encasd'allumageduseultemoinsur (1) lecombinedebord(accompagnesur certainesversions,d'unmessageal'ecran),arreter immediatementlevhiculeets adressera reseauAprés-venteFiatleplusproche.Unefuite eventuelledefluideducircuithydraulique comprometaussibienlefonctionnementusystemedefreinagettraditionnelqueceluiavec systemed'antiblocagedesroues.
SYSTEMEESP(ElectronicStability Program)
(pour les versions/marchés où cela est prévu)
C'est un système de contrôle de la stabilité du vehicu qui vous aide à maintainir le contrôle de la direction en cas de perte d'adhérence des pneus.
L'action du système ESP est particulièrement utile lorsque les conditions d'adherence de la chaussée changent.
Les systèmes ESP, ASR et Hill Holder sont également couplés (pour les versions/marchés où cela est prévu) aux systèmes MSR (réglage du couple de freinage du moteur lors du rétrogradage) et HBA (augmentation de la pression de freinage en cas de freinage d'urgen
INTERVENTIONDUSYSTEME
Elle est signalée par le clignotement du témànsur le combiné de bord, pour informer le conducteur que la voiture est en conditions critiques de stabilité d'adhérence.
Activationdusystème
Le système ESP s'active automatiquement lors du démarrage du vehicule et ne peut pas etre désactiver.
Signalisationsdesanomalies
En cas d'anomalie eventuelle, le système ESP se désactive automatiquement et sur le combiné de bord, le témoin s'allume de façon fixe, accompagné du message visible sur l'écran multifonction (pour les versions/marchés où cela est prévu) (voir chapitre « Témoins et messages ») et de l'allumage de la DEL sur le bouton ASR OFF. Dans ce cas, s'adresser des que possible au réseau ÀpRES-vente Fiat.

ATTENTION
LesperformancesdusystèmeESPnédoiventpasinciterleconducteuracourir
desrisquesinutilesetinjustifiés.Laconduitedoit tousjss'adapterauxconditionsdelachaussée, alavisibilitéetalacirculation.Laresponsabilité delasecuriteroutiereincombedonctoujours, etdanstouslescas,auconducteur.
et
SYSTEMEHHLLHOLDER
(pour les versions/marchés où cela est prévu)
Partie intégrante du système ESP, ce dispositif s'active automatiquement dans les conditions suivantes :
En cote : vehicule à l'arrêt sur une route avec pente supérieure à 5 % , moteuren marché , pedale de fre actionnée et boîte de vitesses au point mort ou à une vitesse autre que la marche arrière ;
Den descente: vehicule arrete sur une route dont la pente est supérieure a 5% , mot eur allume, pedale de frein actionnee et marche arriere engagee.
En phase de démarriage, la centrale du système ESP maintient la pression de freinage sur les roues jusqu'à atteindre le couple moteur nécessaire au démarriage oupendant 2 secondes maximum, permettant ainsi de déplacer aisément le pied droit de la pedale de frein vers l'accelerateur. Si au bout de 2 secondes le départ n'a toujours pas eu lieu, le système se désactive automatiquement en relachant progressivement la pression de freinage. Pendant cette phase de relâchement, il est possible d'entendre un bruit typique de décrochage mécanique des freins qui indique le mouvement imminent du vehicule.
Signalisationsdesanomalies
ATTENTION Le système Hill Holder n'est pas un frei de stationnement. Par consequent, il ne faut pas abandonner le vehicule sans avoir tiré le frein a main, coupé le moteur et engagé la première vitesse.

ATTENTION
Pourlefonjectionnementcorrectdes systèmesESPetASR,lespneusdoivent
tousetredelamememarqueetdumemetype surtouteslesroues,enparfaitétatetsurtoutdu mémetype,delamarqueeetdesdimensions prescrites.
SYSTÉMEASR(AntislipRegulator)
(pour les versions/marchés où cela est prévu)
C'est un système de contrôle de la traction du vehic qui intervient automatiquement en cas de patinage d'une ou des deux roues motrices.
En fonction des conditions de patinage, deux systèmes différents de contrôle sont actifs :
□si le patinage concerne les deux roues motrices, l'ASR intervent en réduisant la puissance transmise par le moteur ;
Si le patinage porte sur une seule des roues motrices, il intervient et freine automatiquement la roue qui patine.
nL'action du système ASR s'avere particulierement utile dans les conditions suivantes :
- patinage de la roue interne dans un virage, provoqu par les variations dynamiques de la charge ou par une accelération excessive;
□puissance excessive transmise aux roues, en fonction aussi des conditions de la chaussée ;
□accelération sur chaussées glissantes, enneigées ou verglacées ;
□perte d'adherence sur la chaussée mouillée (aquaplaning).

ATTENTION
Pourlefonctionnementcorrectdes systèmesESPetASR,lespneusdoivent tousétredelamémemarqueetdumémetype surtouteslesroues,enparfaitétatetsurtoutdu mémetype,delamarqueetdesdimensions prescrites.
SystèmeMSR(régulationdel'entrainmente moteur)
Partie intégrante de l'ASR, ce système règle automatiquement le couple de freinage lorsqu'on rétrograde brusquement: le couple du moteur est fourni à nouveau afin d'éviter que le moteur n'entraine trop fort les roues motrices, ce qui, surtout en cas de faible adherence, risquérait de compromètement la stabilité du vehicule.
Activation/désactivationdusystèmeASR
L'ASR s'enclenché automatiquement à chaque démarrage du moteur.
Lorsque le vehicule roule, il est possible de désactiver, puis de reactiver l'ASR en appuyant sur l'interrupteur fig. 91 placé parmi les commandes de la planche de bord.
La déactivation du système est mise en évidence par l'allumage de la DEL située sur l'interrupteur et par la visualisation d'un message sur l'écran multifonction, pour les versions/marchés où cela est prévu.
En désactivant l'ASR lorsque le vehicule roule, au prochain redémarrage, ce dernier sera réactivé automatiquement.
Sur des chaussées enneigées, avec les châines à neige montées, il peut être utile de désactiver l'ASR : dans ces conditions, le glissement des roues motrices en phase de démarrage permet d'obtenir une plus forte traction.

ATTENTION
Lesperformancesdusystemenedoivent pasinciterleconducteuracourirdes risquesinutilesetinjustifiés.Laconduitedoit toujoursseconformerauxconditionsdela chaussee,alavisibilitéetalacirculation.La responsabilitédelasecuriteroutiereincombe donctoujours,etdanstouslescas,auconducteur.

fig.91
SIGNALISATIONSDESANOMALIES
En cas d'une éventuelle anomalie, le système ASR se désactiver automatiquement et sur le combiné de bord, le témoin s'allume en mode fixe, accompagné du message affché sur l'écran multifonction (pour les versions/marchés qui le prévoient) (voir le chapitre « Témoins et messages »). Dans ce cas, s'adresser des que possible au Réseau ÀpRES-vente Fiat.
SYSTEMETRACTIONPLUS
(pour les versions/marchés où cela est prévu)
Le Traction Plus est un système d'assistance à la conduite et au départ sur des chaussées à faible adhérence (neige, verglas, boue, etc.) qui permet de répartir correctement la force motrice sur le même axe dans des conditions de patinage des deux roues.
Le Traction plus agit en freinant les roues tendant au patinage, ou qui patinent plus que les autres, en transférant la force motrice sur celles plus en prise le sol.
Cette fonction, qui intervient en dessous du seuil de 30 km/h, peut être activée manuellement en appuyant sur le bouton T+ Situé sur la planche fig. 92. Lorsque l'on dépasse cette vitesse, elle est automatiquement désactivée (la DEL sur le bouton reste allumée) et se réactive des que la vitesse descend en dessous du seuil des 30 km/h.

fig. 92
F0T0311
FonctionnementTractionPlus
Au démarriage, le système est désactivé. Pour activer système Traction Plus, appuyer sur le bouton T+ fig. 92 : la DEL sur le bouton s'allume.
L'activation du système Traction Plus compte l'enclenchement des fonctions suivantes :
Exclusion de la fonction ASR, pour exploiter à fond le couple moteur ;
Effet de blocage différentiel sur l'essieu avant, via le système de freinage, pour optimiser la traction sur des chaussées à revêtement non homogène.
Dans le cas d'une anomalie du système Traction Plus, témoin s'allume fixement sur le combiné de bord.
SYSTEMEEOBD
Le système EOBD (European On Board Diagnosis) effectue un diagnostic permanent des composants du vehicule liés aux émissions.
Il signale aussi, par l'allumage du témoin sur le combiné de bord (accompagné, sur certaines versions, d'un message à l'écran), la condition de détérioration des composants (voir le chapitre « Témoins et messages »).
L'objectif du système est le suivant :
□contrôr l'efficacité du circuit ;
signaler une augmentation des émissions due à un mauvais fonctionnement du vehicule ;
□signaler la nécessité de remplacer certains composants déteriorés.
Le système dispose aussi d'un connecteur pouvant être interfacé à des instruments appropriés, permettant la lecture des codes d'erreur mémorisés dans la centrale, avec une série de paramètres spécifique du diagnostic et du fonctionnement du moteur.
Ce contrôle peut être également effectué par les agents de la circulation.
ATTENTION Apre's avoir elimine l'inconvenient, le reseau Apre's-vente Fiat doit effectuer, pour contrcler le systeme tout entier, un test au banc d'essai et, le cas echeant, des essais sur route pouvant demander de parcourir un grand nombre de kilometres.

ATTENTION
Si,entournantlaclésurMAR,letémoin nes'allumepasousi,pendantla marche,ils allumeenmodefixeouclignotant (accompagné,surcertainesversions,d'unmessage affchéal'écran),s'adresserleplustôptpossible aureseauAprès-venteFiat.Lefonctionnementdu témoin peutetreverifiéaumoyend'appareils spéciauxparlesagentsdecontrôleda circulation.Seconformerauxnormesenvigueur danslepaysconcerné.
CAPTEURSDESTATIONNEMENT
(pour les versions/marchés où cela est prévu)
Ils sont placés dans le pare-chocs arrrière fig. 93 et o pour fonction de mesurer et de prévenir le conducte par un signal sonore intermittent, de la presence d'obstacles à l'arriere du vehicule.
ACTIVATION
Les capteurs s'activent automatiquement quand on enclenche la marche arrêté.
L'augmentation de la fréquence du signal sonore est proportionnelle à la diminution de la distance par rapport à l'obstacle situé derrière le vehicule.
SIGNALSONORE
Lorsqu'on engage la marche arrrière, un signal sonore intermittent est automatiquement activé (un bip bref pour indiquer l'activation du système).

fig. 93
F0T0211
La fréquence du signal sonore :
augmente lorsque la distance entre le vehicule et l'obstacle diminue;
devient continue lorsque la distance qui separe le vehicule de l'obstacle est inférieure a environ 30 cm alors qu'il s'interrrompt immidiatement si la distance de l'obstacle augmente ;
Dreste constante si la distance entre la voiture et l'obstacle ne change pas.
Distancesdedetection
Rayon d'action central 120 cm
Rayon d'action latorial 60 cm
Si les capteurs localisent plusieurs obstacles, ils ne prennten en considération que celui qui est le plus proche.
SIGNALISATIONSDESANOMALIES
Les anomalies eventuelles des capteurs de stationnement sont signalées, pendant l'engagement de la marche arrêté, par un signal sonore d'une durée de 3 secondes.
Pourlebonfonctionnementdusystème,il estprimordialdetoujourséliminerlaboue, lasaletéouverglaséventuelsurles capteurs.Pendantlenetoyagedescapteurs,veiller surtoutepasresrayeroulesendommager; évidert'utiliserdeschiffonssecsourèches.Les capteursdoiventétrelavésal'eauclaire,en ajoutantéventuelflementdushampooingpourauto. Danslesstationsdelavagejetdevapeurou soushautepression,nettoyerrapidementles capteursenmaintenantlabuseàplusde10cmde distance.
FONCTIONNEMENTAVECREMORQUE
Le fonctionnement des capteurs est automatiquement désacté lors de l'insertion de la broche du cable électrique de la remorque dans la prise du crochet d'attelage du vehicule.
Les capteurs se reactivent automatiquement lorsqu'on débranche la prise du cable de la remorque.
AVERTISSEMENTSGENÉRAUX
Pendant les manoeuvres de stationnement, faire toujours très attention aux obstacles qui pouraient se trouver au-dessus ou au-dessous des capteurs.
Les objets placés à une distance rapprochée à l'arrière du vehicule, dans certaines circonstances, ne sont pas déteçés par le système et ils peuvent donc endommager le vehicule ou être endommages.
Les signalisations envoyées par les capteurs peuvent être alterées par l'endommagement des capteurs même, par la saleté, la neige ou le verglas accumule sur les capteurs, ou par des systèmes à ultrasons (par ex. freins pneumatiques de camions ou marteaux-piqueurs) se trouvant aux alentours.
Les capteurs de stationnement fonctionnent correctement avec les portes à battant fermées. Les portes ouvertes peuvent provoquer des signalements erreés du système : il faut toujours fermer les portes arrêté.
ATTENTION

Laresponsabilitédelamancuivredparkingetdesautresmaneuvres
dangereusesesttoujoursconfieeaconducteur. Lorsqu'oneffectuedetellesmanoeuvres,s'assurer toujoursdel'absencedepersonnes(enfants notamment)etd'animauxdensl'espaceen question.Bienquelecapteurdestationnement constitueuneaidepourleconducteur,celui-ci doittoujoursprendregardependantles maneuvrspotentiellementdangereusesmea faiblevitesse.
AUTORADIO
(pour les versions/marchés où cela est prévu) à l'es
En ce qui concerne le fonctionnement des autoradios avec lecteur de Compact Disc/Compact Disc MP3 (pour les versions/marchés, ou cela est prévu), consulter le supplément joint à cette Notice d'Utilisation et d'Entretien.
PREEQUIPEMENTLEGER
Le système se compose des éléments suivants :
cables d'alimentation autoradio ;
cables haut-parleurs panneaux de portes avant ;
□cables haut-parleurs arriere (situés sur le flanc de la plaque arrrière) (pour les versions/marchés où cela es prévu);
□logement pour autoradio ;
cable d'antenne.
PREEQUIPMENTLOUD
Le système se compose des éléments suivants :
Cables d'alimentation autoradio;
cables haut-parleurs panneaux de portes avant ;
□cables haut-parleurs arriere (situés sur le flanc de la plage arrière) (pour les versions/marchés où cela es prévu);
2 full-range 130 mm situés dans la porte ;
□2 haut-parleurs full-range 100 mm situés sur la plage arrrière (pour les versions/marchés qui le prévoient) ;
□logement pour autoradio ;
cable d'antenne ;
□antenne.
INSTALLATIONAUTORADIO
L'autoradio doit être installé à la place de la boîte à gants centrale, cette opération permet d'avoir accès aux cables du pré-équipement.
Pour extraire la boite à gants, il faut appuyer sur les languettes A fig. 94.

ATTENTION
Pourlaconnexionaupré-équipementdu vehicule,s'adresserauRéseauAprès-vente
Fiatpourevtotproblemerisquant decompromettrelasecuritéduvécule.

fig. 94
INSTALLATIONDedispositIFS ÉLECTRIQUES/ÉLECTRONIQUES
Les dispositifs electriques/electroniques installés après l'achat du vehicule et dans le cadre du service
Après-vente doivent porter les marquages suivants :
FGA S.p.A. autorise le montage d'appareils émetteurs-recepteurs à condition que l'installation soit effectue dans les règles de l'art, en respectant les indications du constructeur et dans un centre spécialisé.
ATTENTION Le montage de dispositifs qui comportent des modifications du vehicule peuvent donner lieu au retrait de la carte grise par les autorités compétentes et à l'eventuelle déchéance de la garantie, dans la limite des defaults causés par la modification ou attribuables directement ou indirectement à celle-ci.
FGA S.p.A. décline toute responsabilité pour les dommages dérivant de l'installation d'accessoires non fournis ou recommends par FGA S.p.A. et installés dans le non respect des consignes fournies.

fig. 95
ÉMETTEURSRADIOETTELEPHONES PORTABLES
Les appeareils radiotransmetteurs (portables, CB, radio-amateursurs et similaires) ne peuvent pas etre utilisés à l'intérieur du vehicule, a moins d'utiliser une antennse séparée montée à l'extérieur du vehicule.
ATTENTION L'emploi de ces dispositifs à l'intérieur ou l'habitacle (sans antenne à l'extérieur) peut provoquer, en plus d'eventuels problèmes de santé pour les passagers, des perturbations des systèmes électroniques dont le vehicule est équipé, qui peuvent en compromettre la sécurité.
De plus, l'efficacité d'émission et de réception de ces apparèils peut être dégradée par l'effect de blindage de la caisse du vehicule.
En ce qui concerne l'emploi des téléphones portables (GSM, GPRS, UMTS) dotés d'homologation officielle CE, il est recommandé de suivre scrupuleusement les instructions fournies par le fabricant du téléphone portable.
RAVITALLEMENTDUVÉHICULE
MOTEURSDIESEL
Fonctionnementabassettempérature
A basse température, le degré de fluidité du gazole peut devenir insuffisant à cause de la formation de paraffines avec pour conséquence un fonctionnement anormal du circuit d'alimentation en carburant.
Pour éviter des anomalies de fonctionnement, des gazoles de type été, de type hiver ou arctique (zor de montagne/froides), sont normalement distribués selon la saison. En cas de ravitationment avec un gazole inadapté à la température d'utilisation, il est conseilé de melanger au gazole un additif TUTELA DIESEL ART dans les proportions indiquées sur l'emballage du produit, en introduisant dans le réservoir d'abord l'antigel et ensuite le gazole.
Dans le cas d'une utilisation/stationnement prolongé du vehicule en zone de montagne/froide, il est conseilé d'effectuer le ravitationnement avec le gazole disponible sur les lieux.
Dans cette situation, il est aussi conseilé de prendre à l'intérieur du réserve une quantité de combustible supérieure à 50% de la capacité utile.
Pourdesvehiculesagazole,utiliser exquisivementdugazoleporturansport routier,conformementalanorme
europeanEN590.L'utilisation'dautresproduits oudemelangespeutendommagerlemoteurde
faconirreparableaveccporsequencela
déchéancedelagarantiepourtommagescauses. Encasderavitaillementaccidentelavecd'autres
typesdecarburant,nepasdémarrerlemoteur
etvidangerlerésvoir.Enrevanche,silemoteur aételanc,mémetresbrièvement,ilest indispensableedevidanger,enplusduréservoir,le
circuitd'alimentationtoutentier.
RAVITAILLEMENT
Pour garantir le ravitationnement complet du réserve, effectuer deux opérations d'appoint après le premier déclic du pistolet à carburant. Éviter toute autre opération d'appoint qui pourrait provoquer le dysfonctionnement du système d'alimentation.
BOUCHONDURESERVOIRDCARBURANT
Ouverture
I) Ouvrir la trappe A fig. 96 en la tirant vers l'extérieur ; sans bouger le bouchon B fig. 96, introduire la clé de contact dans la serrure et la tourner dans le sens inverse des aiguilles d'une montre.
2) Tourner le bouchon dans le sens inverse des aiguilles d'une montre et l'extraire.
Le bouchon est doté d'un dispositif de sécurité C fig. 96 qui l'arrime à la trappe pour éviter de l'égarer. Pendant le ravitallement, accrocher le bouchon à la trappe, comme sur l'illustration.
Fermetre
1) Introduire le bouchon (avec sa clé) et le tourner dans le sens des aiguilles d'une montre jusqu'à obtenir un ou plusieurs déclics.
2) Tourner la clé dans le sens des aiguilles d'une montre et l'extraire, puis reférer la trappe.
La fermeture étanche peut provoquer une légere hausse de pression dans le réservoir. Par conséquent, le bruit d'aspiration qu'on entend lorsqu'on devisse le bouchon est tout à fait normal.

Nejamaiss'approcherdel'emboutdu reservoirivavecdesflammesnuesoudes cigarettesallumées:risqued'incendie.
Eviterégalementd'approcherlevisagedugoulot pournepasinhaerdesvapeursnocives.

fig. 96
SYSTEMEDECOUPUREDU CARBURANT
Il intervient en cas de chocol, ce qui comporte :
□l'interruption de l'alimentation en carburant et donc la coupure du moteur ;
Je déverrouillage automatique des portes;
□lllumage de I'eclairage de d'habitacle.
Sur certaines versions, l'intervention du système est accompagnée du message « Intervention du système de coupure de carburant. Voir le manuel », affiché à l'écran.
Inspector soigneusement le vehicule pour s'assurer qu'il n'y a pas de fuites de carburant, dans le compartmente moteur, par exemple, sous le vehicule, ou bien a proximete du réservoir.
Après le chic, tourner la clé de contact sur STOP pour ne pas décharger la batterie.
Pour rétablier le bon fonctionnement du vehicule, effectuer la procédure suivante :
tourner la clé de contact sur MAR ;
Active le clignotant droit ;
desactiver le clignotant droit ;
Jactiver le clignotant gauche ;
désactiver le clignotant gauche ;
-activer le clignotant droit ;
desactiver le clignotant droit ;
Jactiver le clignotant gauche ;
desactiver le clignotant gauche ;
Dtourner la clé de contact sur STOP.

ATTENTION
Apreselechoc,sil'onpercoituneodeurde
carburantousil'onremarquedesfuites
med'alimentation,nepasréactivierle
poureviertoutrisqued'incendie.
PROTECTIONL'ENVIRONNEMENT
Les dispositifs utilisés pour réduire les émissions des moteurs à gazole sont les suivants :
convertisseur catalytique oxydant ;
circuit de recyclage des gaz d'échéppement (E.G.R.)
□filtré à particules (DPF) (pour les versions/marchés, où cela est prévu).
FILTREAPARTICULESDPF(DieselParticulate Filter)
(pour les versions/marchés où cela est prévu)
Le filtré à particules DPF (Diesel Particulate Filter) est un filtré mécanique, installé dans le circuit d'échémpement, qui piège physiquement les particules de carbone qui se trouvent dans les gaz d'échémpement du moteur Diesel.
L'utilisation du filtré à particules est nécessaire pour éliminer presque totalement les émissions de particules de carbone conformément à la législation actuelle/future.
Pendant l'utilisation normale du vehicule, la centrale de contrôle du moteur enregistre une série de données concernant l'utilisation (periode d'utilisation, type de trajet, températures atteintes, etc.) et déterminé la quantité de particules accumulées dans le filtré.
Puisque le filtré est un système à accumulation, il doit être périodiquement régénére (nettoyé) en brûlant les particules de carbone.
La procEDURE de régénération est générée automatiquement par la centrale de contrôle moteur selon l'etat d'accumulation du filtré et des conditions d'utilisation du vehicule.
Pendant la régénération, les phénomènes suivants peuvent se produit : hausse du ralenti, enclenchement du ventilateur électrique, accroissement des fumées, températures élevées à l'échéppement.
Ces situations ne constituent pas des anomalies et n'influencer pas le comportement du vehicule ; elles ne sont pas non plus nuisibles pour l'environnement. En cas de visualisation du message dédié, se réferer au paragraphe « Témoins et signalisations »
SECURITE
CEINTURESDESECURITE
EMPLOIDESEINTURESDESECURITE
La ceinture doit être mise en tenant le buste droit et appuyé contre le dossier.
Pour boucler sa ceinture, saisir la languette de clipsage
A fig. 97 et l'enclencher dans la boucle B, jusqu'au déclic de blocage.
Si pendant le déroulement de la ceinture celle-ci se bloque, la laisseur s'enrouler légarement pour dégager le mécanisme, puis la dégager de nouveau en évitant des manoeuvres brusques.
Pour enlever les ceintures, appuyer sur le bouton C.
Accompagner la ceinture pendant son enroulement, pour éviter qu'elle ne s'entortille.

fig. 97

ATTENTION
NepasappuyersurleboutonCfig.97
pendantlamarche.
eGrace à l'enrouleur, la ceinture s'adapte automatiquement au corps du passager et lui laisse toute liberté de mouvement.
Dans un vehicule garé sur une route très en pente,
g'enrouleur peut se bloquer ; ceci est tout à fait nor
Le mecanisme de l'enrouleur bloque la sangle chaque
fois que celle-ci est soumise à un mouvement rapide
en cas de freinage brusque, de chocs ou de virage p
à grande vitesse.
Le siege arrêté est muni de ceintures de sécurité inertielles à trois points d'ancrage avec enrouleur pour toutes les places.

ATTENTION
Ilfautserappelerqu'encasdechoc violent,lespassagersdessiègesarrièrequi
neportpasdeceintures,s'exposentnon seulmentpersonnellementd'importants risques,maisconstituentegelementundanger pourlespassagersdesplacesavant.
Les ceintures des sièges arrêté doivent être attachées selon le schéma illustré en fig. 98 ou fig. 99.

fig. 98
F0T0193

fig. 99 - Versions NI (4 places)
ATTENTION La fixation correcte du dossier est garantie par la disparition de la « bande rouge » B presente sur les leviers A de rabattage du dossier. La « bande rouge » visible indique, en effet, que le dossier est mal accroché.
ATTENTION En repositionnant, après le renversement, le siège arrêté en conditions d'utilisation normale, faire attention de replacer correctement la ceinture de sécurité afin de pouvoir en-disposer immidiatement.

ATTENTION
S'assurerqueledossierestcorrectement accrochedesdeuxcotes(«bandesrouges Bnonvisibles)poureviterqu'encasdefreinage brusque,ledossierpuissesesprojeterversl'avant enblessantlespassagers.
SYSTEMES.B.R.
Le vehicule est doté du système appelé S.B.R. (Seat Belt Reminder) qui signale au conducteur et au passager avant qu'ils n'ont pas boucé leur ceinture de sécurité de la manière suivante :
□allumage fixedu temoin et signal sonore continu pendant les 6 premières secondes;
Jallumage clignotant du temoine et signal sonore intermittent pendant les 90 secondes suivantes.
Pour la désactivation permanente, s'adresser au réseau.
Après-vente Fiat.
Le système S.B.R. peut aussi être reactifé en utilisant menu de configuration de l'écran.
PRÉTENSIONNEURS
Pour renforcer l'efficacité des ceintures de sécurité, vehicule est équipé de pretensionneurs qui, en cas de chic frontal et l'atral violent, font reculer de quelques centimétres la sangle des ceintures en garantissant une adherence parfaite des ceintures au corps des passagers et ce, avant l'action de retenue.
Le blocage de l'enrouleur indique que le dispositif a activé ; la sangle de la ceinture n'est plus recupérée même si elle est accompagnée.
ATTENTION Pour avoir le maximum de protection possible, placer la ceinture de maniere à ce qu'elle adhére parfaitement au buste et au bassin.
Pendant l'intervention du pretensionneur, il peut y avoir une légere émission de fumée ; celle-ci n'est pas nocive et n'indique pas un début d'incendie.
Le pretensionneur ne nécessite aucun entretien ni graissage. Toute modification des conditions d'origine alte son efficacité. Par suite d'évenements naturels exceptionnels (par ex. inondations, tempêtes, etc.) si dispositif est entre en contact avec de l'eau et de la boue, il faut absolument le replacer.

ATTENTION
Lepretensionneurnepeutetreutilise qu'uneseulefois.Aprssonactivation, s'adresserauReseauApres-venteFiatpourle faireremplacer.Pourconnaitreladurede validitédudispositif,voirlaplaquettesuite danslaboiteagants:al'approche I'échéancedecettedate,s'adresseraureseau Aprés-venteFiatpourremplacerledispositif.

Touteinterventioncomportantdeschocs, vibrationsousurchauffeslocalises (supérieursa 100°Cpendantunedureede
6heuresmaximum)danslazonedupretensionneur peutl'endommagerouprovoquerson déclenchement.Cesconditionsn'incluentpasles vibrationsproduitesparlesasperitésdelachaussée oulefranchissementaccidenteldepetitsobstacles telsquetrottoirs,etc.Encasdebesoin,s'adresser auréseaApres-venteFiat.
LIMITEURSDECHARGE
(pour les versions/marchés où cela est prévu)
Pour augmenter la protection offerte aux passagers en cas d'accident, les enrouleurs des ceintures de sécurité avant et arrière (pour les versions/marchés, où cela est prévu) sont dotés, à l'intérieur, d'un dispositif qui permet de doser la force appliquée sur le buste et les épaules pendant l'action de retenue des ceintures en cas de chic frontal.
AVERTISSEMENTSGENÉRAUXRELATIFSÀ L'UTILISATIONDESCEINTURESSE SECURITE
Le conducteur doit toujours respecter (et faire respecter par ses passagers) toutes les dispositions de loi concernant le port et le mode d'emploi des ceintures. Toujours boucler les ceintures de sécurité avant de prendre la route.
L'utilisation des ceintures de sécurité est également obligatoire pour les femmes enceintes : en cas de chic, le port de la ceinture réduit nettement les risques de léasons pour elles et pour l'enfant qui va naitre. Les femmes enceintes doivent placer la partie inférieure de la sangle beaucoup plus bas, de façon à ce qu'elle passse sur le bassin et sous le ventre ( comme indiqué en fig. 100).

fig.100
ATTENTION La sangle de la ceinture ne doit pas etre entortillée. La partie supérieure doit passer sur I'epaule et traverser le thorax en diagonale. La partie inférieure doit adherer au bassin (como indique en fig. 101) du passager, et non a son abdomen. N'utiliser aucun dispositif (agrafes d'arrêt, etc.) pour tener les ceintures eoignees du corps des utilisateurs.

ATTENTION
Pourbénéficierdumaximumde protectionpossible,garderledossierbien croit,bienappuyerledosaudossieretplacrla ceinturedemanièreacequ'elleadhère parfaitementaubusteetaubassin.Boucler systématiquementvosceintures,àl'avantcomme àl'arrière!Roulersansceinturebouclée augmentelerisquedeblessuresgrave}soude mortencasd'accident.

fig.101
F0T0004

ATTENTION
llestformellementinterditionedemonter oudeforcelescomposantsdelaceinture desecuriteetdupretensionneur.Toute interventiondoitetreexecuteepeardes opereursqualifiésetagreés.Toujourss'adresser auréseaAuPrés-venteFiat.

ATTENTION
Silaceintureaétésoumiseunefortesollicitation,parexemplésuiteànaccident,elledoitetreremplaceentieremenememetemptsquelesancrages,lesvisdefixationdecesderniersetlesprétenensionneurs.Eneffet,memesiellenepresentepasddedefautsvisibles,laceinturepourraitavoirperdusespropriétésderésistance.
ATTENTION Chaque ceinture de sécurité doit etre utilisée par une seule personne : un passager ne doit pas transporter d'enfant sur ses genoux en utilisant la memeceinture de sécurité pour assurer leur protection fig.102.En regle generale, on ne doit boucler aucun objet a la personne.

ATTENTION
Silaceintureaétésoumiseunefortesollicitation,parexemplésuiteàunaccident,elledoitetreremplaceeentièrementenmêmetempsquelesancrages,lesvisdefixationdecesderniersettesprétenzionneurs.Eneffet,mémesiellenepresentepasddedefautsvisiblelsaceinturepourtraitavoirperdusespropriétésderésistance.
ENTRETIENDESCEINTURESDESECURITE
Pour un entretien correct des ceintures de sécurité, suivre attentivement les instructions suivantes :
Dutiliser toujours les ceintures avec la sangle bien détendue, non entortillée; s'assurer que cette dernière puisse se déplacer librement et sans obstacles;

fig.102
suite à un accident d'une certaine gravité, replacer la ceinture utilisée, même si elle semble intacte en appearance. Remplacer systématiquement la ceinture en cas d'activation des prétensionneurs;
Pour nettoyer les ceintures, les laver à la main avec de l'eau et du savon neutre, les rincer et les laisser secher à l'ombre. Ne pas utiliser des détergents forts, de l'eau de javel ou des colorants et toute substance chimique pouvant fragiliser les fibres de la sangle;
Éviter que les enrouleurs soient mouillés : leur bon fonctionnement est garanti seulement s'ils ne subissant pas d'infiltrations d'eau ;
Dremplacer la ceinture lorsqu'elle presente de legeres traces d'usure ou des coupures.
TRANSPORTERLESENFANTSEN TOUTESECURITE
Pour une(Meilleure protection en cas de chic,tous lesous lesdispositifs de retenue pour les enfantsdoivent passagersdoiventvoyagerassiset attachésaux moyensmentionnerlesdonnéesd'homologationaisi que la des systèmes de retenue prevus. marque de controle sur une etiquette fixee solidem
Ceci vaut encore plus pour les enfants.
Cette prescription est obligatoire, selon la directive 2003/20/CE, dans tous les pays membres de l'Union Européenne.
Chez les enfants, par rapport aux adults, la tête est proportionnellement plus grosse et plus lourde par rapport au reste du corps, alors que les muscles et la structure osseuse ne sont pas complètement développés. Par conséquent, pour leur maintien en cas d'accident, il faut des dispositifs différents des ceintures de sécurité pour lesadultes.
Les résultats de la recherche sur la meilleure protection des enfants sont résumés dans le Règlement européen ECE-R44 qui, en plus de les déclarer obligatoires, répartit les systèmes de retenue en 5 groupes :
GroupePlagesdepoids
| Groupe 0 jusqu'à un poids de 10 kg |
| Groupe 0+ jusqu'à un poids de 13 kg |
| Groupe 1 poids entre 9 et 18 kg |
| Groupe 2 poids entre 15 et 25 kg |
| Groupe 3 poids entre 22 et 36 kg |
- Comme on le voit, il y a une superposition partielle et entre les groupes et de fait il existe dans le commerce des dispositifs qui couvent plus d'un groupe de poids
CONNAISSANCEDU ·VEHICLE
lesTous les dispositifs de retenue pour les enfants doivent dismentier les données d'homologation ainsi que la marque de contrôle sur une etiquette fixée solidement au siege infant qui ne doit jamais être enlevée.
SECURITE
Au-dessus d'une stature de 1,50 m, du point de vue des systèmes de retenue, les enfants sont assimilés au adulthood et utilisent normalement les ceintures.
DEMARRAGEET SONDUTTE
La ligne d'accessoires Lineaccessori Fiat offre des sièges en enfants adaptés à chaque catégorie de poids. Ce besoin est conseilé, car ces sièges ont été spécialement conçus et testés pour les vehicules Fiat.
TEMoinSET SIGNALISATION
SITUATIONS D'URGENCE
ENTRETIENDU
VEHICLE
CHARACTERISTICQUES TECHNIQUES
INDEX ALPHABETIQUE

ATTENTION
frontalcotepassagerestactive,hejmans placerdessiigesenfantssurlaplace avantavecleberceauturnedosala route.Encasdechoc,l'activationdel'airbag pourraitprovoquerdeslesionsmortellesa I'enfanttransporte.Ilestconseilliedetoujourns transporterlesenfantssurlabanquettarriere, carcettepositions'estavéréelaplusprotégéeen casd'accident.Parailleurs,lessiigesenfantsndevoirjamaisetremontesurlesiegevant desvehiculesdotes'dairbagpassager;cedernier, eneffet,ensedepliant,pourraitprovoquerdes lesionsgraves,voiremortelles,independamment delaseveriteducchocquil'aactive.Sinecessaire, lesenfantspveunteressissurlesiegevant devehiculesdotesdedesactivationdel'airbag frontalcotepassager.Danscecas,ilest primordialdes'assurerdeladésactivation effective,ensurveillantletémoin"ducombindebord(voir(Airbagfrontalcotepassager)au paragraph((Airbagsfrontaux))).Enoutre,le siegepassagerdoitetrereculjesusqu'enbutee, poureviteroutcontactdusiigeenfantavecla planchedebord.
GROUPE0et0+
Les bébés pesant jusqu'à 13 kg doivent être transportés tournés vers l'arrière sur un siège pour enfant en forme de berceau qui, soutenant la tête, ne provoque pas de contraintes sur le cou en cas de brusques décelérations.
Le berceau est attaché à l'aide des ceintures de sécurité du vehicule, comme indiqué en fig. 103 et doit retenir à son tour l'enfant avec les ceintures incorporees.

ATTENTION
Lesillustrationsssontdonneesseulementà titreindicatifpourlemontage.Monter
lesiegeenfantensuivantlesinstructionsqui doiventobligatoirementetreremisesavecle siege.

fig.103
GROUPEI
De 9 kg et jusqu'à 18 kg, les enfants peuvent être transportés tournés vers l'avant, avec des sièges équipés d'un coussin avant, au moyen duquel la ceinture de sécurité du vehicule retient à la fois l'enfar et le siege fig. 104.

ATTENTION
Lesillustrationsssontdonnesessuelementa titreindicatifpourlemontage.Monter
lesiegeenfantensuivantlesinstructionsqui doiventobligatoirementetreremisesavec lesiege.

fig.104
FOT0007

ATTENTION
Ilexistedessieges-autoadaptesaux groupesdepoids0et1,quisefixentà
I'arriereauxceinturesduvehiculeetequipesde Ieurspropresceinturespourlemaintiende I'enfant.Silssontmalmontes,lessiges-auto feuvents'avererdangereuxacauseleurmasse (parexample,sionlesattacheauxceinturesdu vehiculeeninterposantuncoussin).Respecter scrupuleusementlesinstructionsdemontage jointes.
CONNAISSANCEDUVEHICLE
SECURITE
DEMARRAGEET CONDUITE
TEMoinSET SIGNALISATION
SITUATIONS D'URGENCE
ENTRETIENDU VEHICULE
CHARACTERISTQUES TECHNIQUES
INDEX ALPHABETIQUE
GROUPE2
Les enfants d'un poids de 15 à 25 kg peuvent être directement maintainus par les ceintures de sécurité vehicule fig. 105.
Les sièges enfants ont uniquement pour fonction de positionner correctement l'enfant par rapport à la ceinture, de façon à ce que la partie diagonale de la ceinture adhére au thorax et non au cou et la pa horizontale au bassin et non à l'abdomen de l'enfant.
GROUPE3
Pour les enfants de 22 à 36 kg, l'épaissur du thorax d'est là que le dossier d'entretoise n'est plus nécessaire.
L'illustration fig. 106 est un exemple de position correcte de l'enfant sur le siege arrière.
Au-delà de 1,50 m de taille, les enfants peuventmettre les ceintures comme les adults.

ATTENTION
Lesillustrationsssontdonneesseulementà titreindicatifpourlemontage.Monter
lesiegeenfantensuivantlesinstructionsqui doiventobligatoirementetreremisesavecle siege.

ATTENTION
Lesillustrationsssontdonneseseulementà titreindicatifpourlemontage.Monter
lesiegeenfantensuivantlesinstructionsqui doiventobligatoirementetreremisesavecle siege.

fig.105

fig.106
CONFORMITEDESSIègeGSPASSAGERSPOURL'UTILISATIONDESSIègeSENFANTS
Le vehicule est conforme à la nouvelle Directive Européenne 2000/3/CE qui régit le montage des sièges enfaux différentes places sur le vehicule, selon le tableau suivant :
Groupe FlagesdepoidsPassageravantPassagerarriere
| Groupe 0, 0+ jusqu'à 13 kg | U | U | |
| Groupe 1 9-18 kg U | U | ||
| Groupe 2 15-25 kg U | U | ||
| Groupe 3 22-36 kg U | U |
U indique pour les systèmes de retenue de la catégorie « Universelle » selon le Règlement Européen ECE-R44 pour les « Groupes » indiqués.
GOINAAISSANCEDUVEHICLE
SECURITE
DEMARRAGEET CONDUITE
TEMoinSET SIGNALISATION
SITUATIONS D'URGENCE
ENTRETIENDU VEHICULE
CHARACTERISTQUES TECHNIQUES
INDEX ALPHABETIQUE
Nousindiquonsci-apreslesprincipalnesnormes desecuriteasequireprouletransportd'enfants
- Installer les sièges-enfants sur la banquette arrrière, car cette position s'avère été la plus protégée en cas de chic.
En cas de désactivation de l'airbag frontal côte passager, toujours contrôle, au moyen de l'allumage permanent du témoin sur le combiné de bord, l'effective désactivation.
Respecter scrupuleusement les instructions obligatoirement remises par le fabricant du siege infant. Les garder dans le vehicule avec les papiers et cette Notice. Ne jamais utiliser de sièges enfants dépourvus de mode d'emploi.
Vérifier systématiquement en tirant sur la sangle que les ceintures sont bien bouclées.
□Chaque système de retenue est rigoureusement réservé pour une personne seule : ne jamais l'utiliser pour attacher deux enfants simultanément.
Véririfier toujours que les ceintures n'appuient pas sur le cou de l'enfant.
Pendant le voyage, ne permettez pas à l'enfant de prendre des positions anormales ou de déboucler sa ceinture.
Ne jamais transporter des enfants en les tenant dans les bras, même s'il s'agit de nouveaux-nés. En effet, personne n'est en mesure de les retenir en cas de chic.
En cas d'accident, replacer le siege pour infant par un neuf.

ATTENTION
Silavoitureestequipeed'airbag
passager,nejamaisplacersurlesiege
avantdessiegespourenfants,carcesderniersne
doiventjamaisvoyagersurlesiegeavant.
PRE-ÉQUIPEMENTPOURLE MONTAGED'UNSIÉGEENFANT ISOFIX
(pour les versions/marchés, où cela est prévu)
Sur certaines versions, le vehicule est prédisposé pour le montage des sièges Isofix Universal, un nouveau système européen unifié pour le transport des enfants.

fig.107
F0T0010
Il est possible d'effectuer un montage mixte des sieges traditionnels et Isofix.
À titre indicatif en fig. 107 est représenté un exemple de siège.
Le siège enfant Isofix Universal couvre le groupe de poids : I. Les autres groupes de poids sont couverts par le siège enfant Isofix spécifique qui ne peut etre utilise que s'il a ete specialement concu, teste et homologue pour ce vehicule (voir la liste de vehicules jointe au siège enfant).

fig.108
F0T0145
CONNAISSANCEDU VEHICULE
SECURITE
DEMARRAGEET CONDUITE
TEMoinSET SIGNALISATION
SITUATIONS D'URGENCE
ENTRETIENDU VEHICLE
CHARACTERISTQUES TECHNIQUES
INDEX ALPHABETIQUE
Du fait de son système d'ancrage différent, le siege enfant doit être bloqué à l'aide des anneaux metalliques inférieurs A fig. 108, situés entre le dossier et le coussin arrêté; ensuite, après avoir retire la plage arrêtée, fixer la courroie supérieure (fournie avec le siege enfant) à l'anneau B, prévu à cet effet fig. 109 (un de chaque côté), situé derrière le dossier du siege arrêté.
Nous rappelons que dans le cas de sièges enfants Isofix Universal, il est possible d'utiliser tous ceux homologues comme ECE R44/03 « Isofix Universal »
Dans la Lineaccessori Fiat, le siege infant Isofix Universel « Duo Plus » est disponible.
Pour plus de détails concernant l'installation et/ou l'utilisation du siège infant, consulter le « Mode d'emploi » fourni avec le siège.

ATTENTION
Nemerterlesiegeenfantquelorsquele vehiculeestal'arret.Lesiageenfant estcorrectementfixeauxattachesdeprééquipementquandonentendlesdéclicsqi confirmateurilestbienaccroché.Toujoursse conformerauxinstructionsdepositionnement, montageetdemontage,fourniesobligatoirement parlefabricantdusiègeenfant.

fig.109
F0T0284
CONFORMITEDESSIEGESPASSAGERSPOURL'UTILISATIONDESSIEGESENFANTISOFIX UNIVERSELS
Le tableau ci-après, conformément à la loi européen ECE 16, indique la possibilité d'installer des sièges « Isofix Universels » sur les sièges dotés de crochets Isofix.
| Groupedepoids | Orientationdusiège infant | Classedetaillesofix | Positionlsofixlatérale arrêté |
| Groupe 0 (jusqu'à 10 kg) | Sens inverse de la marche E | IL | |
| Groupe 0+ (jusqu'à 13 kg) | Sens inverse de la marche | E | IL |
| Sens inverse de la marche | D IL | ||
| Sens inverse de la marche | C IL (*) | ||
| Groupe I (de 9 jusqu'à 18 kg) | Sens inverse de la marche | D | IL |
| Sens inverse de la marche | C IL (*) | ||
| Face à la route B IUF | |||
| Face à la route BI IUF | |||
| Face à la route A | IUF |
IL Indique pour les systèmes de retenue pour enfants type Isofix spécifiques et homologues pour ce type de vehicule. Le siege infant peut etre monte en poussant vers I'avant le siege avant.
(*) Le siège enfant Isofix peut être monté en positionnant le siège avant en position hauteur maxi.
IUF Indique pour les systèmes de retenue pour enfants Isofix orientés face à la route, de classe universelle (equipés d'une troisième fixation supérieure), homologues pour l'utilisation dans le groupe de poids.
CONNAISSANCEDU
F
SECURITE
DÉMARRAGEFIT
CONDUITE
TEMINSET
SIGNALSATION
SITUATIONS
D'URGENCE
ENTRETIENDU
VEHICULE
CHARACTERISTQUES
TECHNIQUES
INDEX
ALPHABETIQUE
AIRBAGSFRONTAUX
Le vehicule est équipé d'airbags frontaux pour le conducteur et le passager (pour les versions/marchés, où cela est prévu).
Les airbags frontaux conducteur/passager (pour les versions/marchés, ou cela est prévu) protégent les occupants des places avant en cas de chocs frontaux séverité moyenne-elevée en interposant le coussin entre l'occupant et le volant ou la planche de bord.
La non activation de ces airbags en cas d'autres types de chocs (lateral, arrière, capotage, etc...) n'est pas un indice de dysfonctionnement du système.
En cas de chocol frontal, une centrale électronique active au besoin le gonflage du coussin.
Le coussin se déploie instantanément en s'interposant entre le corps des occupants à l'avant et les structures pouvant provoquer des lésions ; le coussin se dégonfle,aussitôt après.
Les airbags frontaux conducteur/passager (pour les versions/marchés, ou cela est prévu) ne remplacent pas mais complètement l'utilisation des ceintures de sécurité, qu'il est toujours recommendé d'utiliser, comme le prescrit d'ailleurs la législation en Europe et dans la plupart des pays extra-europeens.
En cas de chic, une personne qui n'a pas boucé sa ceinture de sécurité est projetée vers l'avant et peut heurter le coussin en train de se déployer. Dans ce cas la protection offerte par le coussin est amoindrie.
Les airbags frontaux peuvent ne pas s'activer dans les cas suivants :
□chocs frontaux avec des objets très déformables, qui n'intéressent pas la surface frontale du vehicule (par ex. pare-chocs contre le rail de protection);
Dencastrement du vehicule sous d'autres vehicules ou barrières de protection (par exemple, sous un camion ou sous une glissière de sécurité) car ils n'offriraient aucune protection supplémentaire par de rapport aux ceintures de sécurité et par conséquent leur activation serait inutile. Dans ces cas, la non activation n'indique pas pour autant le dysfonctionnement du système.

ATTENTION
Nepascollerd'adhésifsoud'autresobjets surlevolant,nisurlaplanche
proximitydel'airbagpassagerousurlessiges.
Nepasplacerdesobjectssurlaplanchecoté
passager(desteléphonesportables,parexample)
quipourraientgenerl'ouverturedel'airbag
passagerouetreprojetéscontrelesoccupantset
lesblessergravement.
Les airbags frontaux coté conducteur et côte passager ont été étudiés et étalonnés pour offrir la(Meilleure protection des occupants des places avant portant des ceintures de sécurité. Leur volume lors du gonflage maximum remplit la plupart de l'espace entre le volant et le conducteur et entre la planche et le passager.
En cas de chocs frontaux non sévres (pour lesquels l'action de retenue exercée par les ceintures de sécurité est suffisante), les airbags ne s'activent pas. Par conséquent, il est dans tous les cas nécessaire d'utiliser les ceintures de sécurité qui, en cas de chic frontal, assurent toujours la bonne position de l'occupant.
AIRBAGFRONTALCÔTECONDUCTEUR
Il est formé d'un coussin à gonflage instantané contenu dans un logement approprié situé au centre du volant fig. 110.
AIRBAGFRONTALCÔTEPASSAGER
(pour les versions/marchés où cela est prévu)
Il est formé d'un coussin à gonflage instantané contenu dans un logement spécial situé dans la planche de bord fig. 111 et d'un coussin ayant un volume plus important que celui du côte conducteur.

fig.110
FOT0052


ATTENTION
GRAVEDANGER:Lorsqu'unairbagcote passagerestactivé,nejamaisplacerde siègesenfantssurlesiegeavantavec leberceautournédosàlaroute.Encas
d'accident,l'activationdel'airbagpeutprovoquer deslesionsmortellesal'enfanttransporte.En casdenecessitedepositionnementd'unsiège enfantsurlesiegeavant,veilleratoujours désactiverl'airbagpassager.Enoutre,lesiège passagerdoitetrereculéjusqu'enbutee,pour evitertoutcontactdusiègegenfantavecla planchedebord.Memesilaloinel'imposepas,il estrecommandederactiverimmediatement l'airbagdésquesadésactivationn'estplus nécessairepourlasecuritédel'enfant,pouruneonneilleureprotectiondel'adulte.

fig.111
F0T0033
DÉSACTIVATIONMANUELLEDEL'AIRBAG FRONTALCÔTEPASSAGERETLATÉRAL PROTECTIONTHORACIQUE/PELVIVENNE (Airbaglátéral)
(pour les versions/marchés où cela est prévu)
S'il était nécessaire de transporter un enfant sur le siege avant, on peut désactiver les airbags passager frontal et l'etaléral de protection du buste (airbag l'etaléral pour les versions/marchés qui le prévoient).
Le témoin reste allumé de manière fixe sur le combiné de bord jusqu'à la réactivation des airbags côte passager, frontal et lésral, de protection du thorax (Airbag lésral) (pour les versions/marchés où cela est prévu).
ATTENTION Au sujet de la désactivation manuelle d'airbags cote passager frontal et l'atéral de protection du buste (Airbag l'atéral) (pour les versions/marchés « cela est prévu), consulter le chapitre « Connaissance du vehicule » aux paragraphs « Écran numérique » « Écran multifonction »
AIRBAGSLATERAUX(Sidebag)
(pour les versions/marchés où cela est prévu)
Sur certaines versions, le vehicule peut etre equipe d'airbags lateraux avant de protection thoraciquepelvienne (Side bag avant) conducteur et passager.
Les airbags lateraux protégent les occupants dans les chocs lateraux de sévirité moyenne-elevée en interposant le coussin entre l'occupant et les parties interieures de la structure laterale du vehicule.
La non activation des airbags lateraux dans les autres types de collisions (frontale, arriere, capotage, etc...) n'est donc pas le signe d'un mauvais fonctionnement du système.
En cas de chocoléral, une centrale électronique active, sau besoin, le gonflage des coussins. Les coussins se déploient instantanément, en s'interposant entre les ouc corps des occupants et les structures pouvant provoquer des lésions; les coussins se dégonflect taussitôt après.
Les airbags lateraux ne remplacent pas mais complètent l'utilisation des ceintures de sécurité, qu'il est toujours recommendé d'utiliser, comme le prescrit d'ailleurs la législation en Europe et dans la plupart des pays extra-europeens.
Par conséquent, il est toujours nécessaire d'utiliser les ceintures de sécurité qui, en cas de chic lésal et de chic très violent, Maintiennent les personnes sur leur siège et leur évitet d'être éjectées.
SIDEBAG
(pour les versions/marchés où cela est prévu)
Il est constitué d'un coussin à gonflage instantané logé dans le dossier du siege avant fig. 112, prévu pour protéger le thorax et le bassin des occupants en cas d'choc lateral de séverité moyenne-elevée.
ATTENTION La(Meilleure protection offerte par le)
systeme en cas de chic lateral s'obtient en gardant un
position correcte sur le siege,permettant le
deploement complet de I'airbag lateral.
ATTENTION Ne pas laver les sièges avec de l'eau ou de la vapeur sous pression (à la main ou dans les stations de lavage automatiques pour sièges).

fig.112
F0T0180
AVERTISSEMENTSGENÉRAUX
L'activation des airbags frontaux et/ou lateraux (pour les versions/marchés où cela est prévu) est possible lorsque le vehicule est soumis à des chocs violents q datedéressent la zone sous la coque, comme par exemple des chocs violents contre des marches, des trottoirs ou des reliés fixes du sol, des chutes du vehicule da de grands trouss ou des ornières de la route.
Lorsquils s'activent, les airbags dégagent une petite quantité de poudres. Ces poudres ne sont pas nocive et n'indiquent pas un début d'incendie. Par ailleurs, la surface du coussin déployé et l'intérieur du vehicule peuvent se recouvrir d'un résidu poudreux: cette poudre peut irriter la peau et les yeux. En cas d'exposition, se laver avec de l'eau et du savon neutr En cas d'accident ou l'un des dispositifs de sécurité s'est activé, s'adresser au Reseau Avres-vente Fiat pot le faire replacer et faire vérifier l'integrité du système.
Toutes les interventions de contrôle, de réparation et de remplacement concernant les airbags doivent être effectuees auprès du Reseau Apre's-vente Fiat. En cas de mise a la ferraille du vehicule, il faut s'adresser au Reseau Apre's-vente Fiat pour faire desactiver le systeme d'airbag. En cas de changement de propriete du vehicule, il est indispensable de communiquer au nouveau proprieteire les modalités d'emploi et les avertissements ci-dessus et lui fournir « Notice d'utilisation et d'entretien »
CONNAISSANCEDU VEHICULE
SECURITE
DÉMARRAGEET CONDUITE
TEMONTSET SIGNALISATION
SITUATIONS D'URGENCE
ENTRETJENDU VEHICULE
CHARACTERISTQUES TECHNIQUES
INDEX ALPHABETIQUE
L'activation des pretensionneurs, des airbags frontaux et des airbags lateraux avant est déterminée de maniere différencie, en fonction du type de chic. La non activation de l'un ou de plusieurs de ces dispositifs n'indique donc pas le dysfonctionnement du système.
ATTENTION
Si, lorsqu'ontournelaclenposition MAR, letemoin nes'allumepas
resteallumépendantlaroute(accompagnesur certainesversions,del'affichaged'unmessage al'écran),ilestpossiblequelessystèmes de retenuepresententuneanomalie.Danscecasles airbagsoulesprétenensionneursrisquentdene pass'activerencasd'accidentou,dansun nombredecasplusrestreint,des'activerpar erreur.ContacterauplusviteleRéseauAprés-venteFiatpourfaireimmédiatement contrôlerlysysteme.
ATTENTION
Lesdatesdepéremptiondelacharge pyrotechniqueetducontactspiralésont
indiquéessurl'étiquettecolléedanslaboitea gants.Lorsqueceschéancesapprochent, s'adresserauRéseauApré-s-venteFiatpourles remplacer.

ATTENTION
Nepasvoyagerentenantdesobjectssur sesgenoux,devantlethoraxetencore moinssentenantunepipe,uncrayon,etc.entre sesdents.Encasdechocavecdeploiementde I'airbag,vouspourriezvousblessergrievement.

ATTENTION
Quandlacldecontactestinsereeten positionMAR,memesilemoteurest coupé,lesairbagspeuventsedéclenchememesi levéhiculeestàl'arrëts'ilestpercutéparun autrevêhiculequiroule.Parconsequent,les enfantsnedoiventjamaisétrelaisssurlesiege avant,memelorsquelevéhiculeestàl'arrêt. Paraillleurs,nousrappelonsquesilacléest introduitenpositionSTOP,aucundpositifde sécurité(airbagoupretensionneur)nes'activen casdechoc,celaneconstituepasforcémentuDysfonctionnementdusysteme.

ATTENTION
ousoumiseadesinondations,faireverifierlesystemeairbagauprésduRéseaud'AprèsVenteFiat.

ATTENTION
EntournantlaclédecontactsurMAR,le témoin(airbagfrontalcôtepassager activé)s'allumeetclignotependantquelques secondes,pourrappelerquel'airbagpassager s'activeraencasdecollision,abpssequoildoit s'éteindre.

ATTENTION
Ledéclenchementdel'airbagfrontalest prévupourdeschocsplsséveresqueCeuxquiactiventlesprétsensionneurs.Pourdeschockscomprisdansl'intervalleentredeuxseuilsd'activation,ilestdoncnormalqueseuilsprétsensionneurssedéclenchent.

ATTENTION
L'airbagneremplacepaslesceinturesde securite,maisenaugmentel'efficacite.De plus,puisquelesairbagsfrontaux'interviennent paslorsdecollisionsfrontalesafaiblevitesse, decollisionslaterales,detelescopagesoude capotages,dansdetelscaslesoccupantsnesont protegesqueparlesceinturesdesecuritequi, parconsequenct,doiventtoujoursetrebouclées.
DÉMARRAGEETCONDUITE
DÉMARRAGEDUMOTEUR
Le vehicule est équipé d'un dispositif électronique de blocage du moteur : en cas d'absence de démarriage voir ce qui est décrit dans le paragraphe « Le système Fiat CODE » au chapitre « Connaissance du vehicule
Pendant quelques secondes, le bruit du moteur est plus fort, surtout après une longue période d'inactivité du vehicule. Ce phénomène, qui ne compromet pas le fonctionnement et la fiabilité du moteur, est caractéristique des poussoirs hydrauliques, c'est à dire du système de distribution choisi pour les moteurs à essence de votre vehicule, pour maîtriser les interventions d'entretien.

Ilestrecommandé,aucoursdelapremière périod'dutilisation,denepaspousserlevehiculeafond(parexample,accelerations
excessives,parcoursdemesurémentlongsaux régimesmaxi,freinagestropintenses,etc.).

Moteurcoupe,nepaslaisserlacléde contactsurMARpoureviterqu'une absorptioninutiledecourantnedécharge
labatterie.

ATTENTION
Ilestdangereuxdelaissertournler moteurndsdeslcauxfermés.Le
moteurconsommedel'oxygeneetdegagedugaz carbonique,del'oxydedecarboneetd'autres gaztoxiques.

ATTENTION
Tantquelemoteurn'estpaslancé,leservofreinetladirectionassistée
electriquesesontpasactifs;parconsequent,il estnecessaied'exerceruneffortplusimportant qu'entempsnormalsurlapedefreinet surlevolant.
PROCEDUREPOURLESVERSIONSDIESEL
Procedure comme suit :
□serrer le frein à main ;
□placer le levier de la boite de vitesses au point mort ;
tourner la clé de contact sur MAR : le témoin s'allume sur le combiné de bord ;
□attendre l'extinction des temoins et qui se produit d'autant plus rapidement quand le moteur est chaud ;
Enconcer la pedale d'embrayage à fond, sans appuyer sur l'accéléateur ;
tourner la clé de contact sur AVV aussitot après que le témoin 00 se soit étèint. Une attente trop longue rend inutile l'activité de préchauffage des bougies.
Relacher la clé dés le démarrage du moteur.
ATTENTION Lorsque le moteur est froid, il faut laisser la pédale d'accelerateur au repos en tournant la clé de contact sur AVV.
Si le démarrage ne se produit pas lors de la première tentative, ramener la clé sur STOP avant de repeter la manoeuvre de démarrage.
Quand la clé est sur MAR, si le témoin reste allumé sur le combiné de bord, il est conseilé de ramener la clé sur STOP, puis de nouveau sur MAR. Si le témoin reste allumé, essayer avec les autres clés fournies avec le vehicule.
Si le moteur ne démarre toujours pas, s'adresser au Réseau Àpres-Vente Fiat.

Leclignotementdutémoinperfekt60 secondesaprésledémarrageoupendant unentrainementprolongésignaleune
anomaliedusystémedepréchauffagedesbougies. Silemoteurdémarre, onpeututiliserlevéhicule normalement,maisilfauts'adresseraureseau Àpré-ventéFiatleplustôtpossible.
CHAUFFAGEDUMOTEURDÉSLE DEMARRAGE
faire partir le moteur lentement, en le faisant tourner à moyen régime, sans accélérations brusques ;
Éviter de trop solliciter les performances du vehicul des les premiers kilomètres. Il est conseillé d'attendre jusqu'au moment où l'aiguille de l'indicateur du thermomètre du liquide de refroidissement du moteur commence à se déplace
DÉMARRAGED'URGENCE
Si le témoin reste allumé en mode fixe sur le combiné de bord, s'adresser immédiatement au Réseau. Àpres-vente Fiat.

Éviterabsolumentledémarragepar poussée,parremorquageouenprofitant despentes.Cesmanœuvrespourraient
provoquerl'arrivéedecarburantdanslepot catalytiqueetl'endommagerdmanière irréversible.
EXTINCTIONDUMOTEUR
Moteur au ralenti, tourner la clé de contact sur STOP
ATTENTION ÀpRES un parcours difficile, il convient de laisser le moteur « reprendre son souffle » avant le couper, en le laissant tourner au ralenti, pour permettre à la température du compartment moteur de baiser.
Le(coupd'accelerateur)avantdecouper lemoteurestinutile;ilcontribute uniquementaugmenterlaconsommation decarburantetpeutmemeetrenuisible,surtout pourlesmoteurssequipesdeturbocompresseur.
FREINÄMAIN
Le levier du frein à main fig. 113 se trouve entre les sièges avant.
deour actionner le frein à main, tirer le levier vers le haut, jusqu'à garantir le blocage du vehicule.

ATTENTION
Ilsuffitdetirerlelevierdequelquescrans pourbloquerlevehicule;siteln'estpas
lecas,s'adresseraureseauAprès-venteFiatpour faireprocederaureglage.
Quand le frein à main est serré et que la clé de contact est sur MAR, le temo(s) s'allume sur le combiné de bord.

fig.113
Pour desserrer le frein à main, procéder comme suit
\soulever légerement le levier et appuyer sur le bouton de déblocage A fig. 113 ;
□maintenir le bouton A enforcé et baisser le levier.
témoin (!) s'éteint sur le combiné de bord.
Afin d'éviter des mouvements accidentels du vehicule, effectuer cette manœuvre avec la pédale de frein enforcée.
ENSTATIONNEMENT
Proceder comme suit :
Teinde le moteur et serrer le frein a main;
engager la vitesse (la ^e en cote ou la marche arrriere en pente) et braquer les roues.
Si le vehicule est garé sur une côte raide, il est préférible de bloquer les roues avec une cale ou une pierre.
Ne pas laisser la clé de contact sur MAR pour éviter de décharger la batterie. Toujours extraire la clé en quittant la voiture.
Ne jamais laisser d'enfants dans le vehicule sans surveillance; lorsqu'on quitte le vehicule, toujours extraire les clés du contact et les emporter.
:PNEUSNEIGE
Le réseauAprès-vente Fiat est heures de fournir des conseils pourCHOISIR le pneu le plus approprié à l'utilisation à laquelle le Client entend le destiner.
En ce qui concerne le type de pneu neige, la pressio de gonflage et les caractéristiques correspondantes à adopter, il faut respecter scrupuleusement les indications du paragraphe « Roues » du chapitre « Caractéristiques techniques »
Les caractéristiques de ces pneus d'hiver sont sensiblement réduites lorsqu'elpaisseur de la chape est inférieure à 4 mm. Dans ce cas, il est préféable les remplacer.
Les caractéristiques spécifiques des pneus hiver sont telles que, dans des conditions environnementales normales ou en cas de longs trajets sur autoroute, leurs performances s'avent inférieures à celles des pneus de série. Par conséquent, il faut se limiter à l'utiliser pour les performances pour lesquelles ils ont été homologues.
ATTENTION Lorsqu'on utilise des pneus neige ayant un indice de vitesse maximale inférieure à celle que peut atteindre le vehicule (augmentée de 5% ), placer dans l'habitacle, bien en vue pour le conducteur, un signal de prudence signalant la vitesse maximale admis pour les pneus d'hiver ( comme le prévoit la Directive CE).
Monter des pneus identiques sur les quatre roues du vehicule (marque et profil) pour garantir plus de sécurité sur route et lors des freinages, ainsi qu'uneonne maniabilité.
Il faut se rappeler qu'il est important de ne pas inversU TILISATIONDELABOITEDE VITESSES

Lavitessemaximatedupneuneigeavec
Iindication (Q) n e do i t p a s dep a
160km/h,enseconformanttoujoursauxnormes ducodedelarouteenvigueur.
Pour enclencher les vitesses, appuyer à fond sur la pedale d'embrayage et placer le levier de vitesses A fig. 114 sur la position désirée (le schéma d'enclementment des vitesses est indiqué sur le pommeau du levier).
ATTENTION La marche arriere ne peut etre enclenchee que si le vehicule est complètement arrete. Moteur lancé, avant d'enclencher la marche arriere, attendre au moins 2 secondes avec la pedale d'embrayage actionnee a fond pour eviter d'endommager les pignons et d'accrocher.

fig.114

ATTENTION
Pourenclenchecorrectementlesvitesses, toujoursactionnerafondlapedale
d'embrayage.Parconsequent,leplanchersousles
pedaesnedoitpresenteraucunobstace:
s'assurerquelessurtapiseventuellementprisesents
sonttoujoursbienetendusetqu'ilsn'interferent
pasaveclespedales.

Nepasvoyagerlamainappuyeesurle levierdevitessecarl'effortexercé,meme léger,peutalalongueuserlesélements
al'intérieurdelaboite.L'utilisationdelapedale d'embrayagedoitetreexclusivementlimiteauxseulschangementsdevitesses.Nepasconduireavec lepiedposesurlapedeald'embrayagememe légerement.Pourlesversions/marchésoucelaest prévu,l'électroniquedecontrôledelapedale d'embrayagepeutintervenireninterprétablestyledeconduiteerronécommeunepanne.
ÉCONOMIEDECARBURANT
Ci-après vous trouvrezquelques conseils utiles permettant d'économiser du carburant et de limiter émissions nocives de CO2 ainsi que d'autres agents polluants (oxydes d'azote, hydrocarbures non brûles, PM poussières fines, etc.).
CONSIDERATIONSGENÉRALES
Les considérations générales qui influencent la consommation de carburant sont indiquées ci-après.
Entretienduyéhicule
Entretenir le vehicule en effectuant les contrôles et le réglages prévus dans le « Plan d'entretien programme ».
Pneus
Contrer periodique la pression des pneus avec un intervalle non supérieur à 4 semaines : si la pressé est trop BASSE, la consommation augmente puisque la résistance au roulement est plus importante.
Chargesinutiles
Ne pas rouler avec une charge excessive dans le coff Le poids du vehicule (surtout dans la circulation en ville) et son assistette influencent fortement ses consommations et sa stabilité.
Porte-bagages/porte-skis
Enlever le porte-bagages ou le porteskis du toit après Les principaux styles de conduite qui influencent la utilisation. Ces accessoires réduisent la déténstration consommation de carburant sont indiqués ci-après.
Consommateursélectriques
Limiter au temps strictement nécessaire le fonctionnement des dispositifs électriques. La lunette dégivrante, les phares supplémentaires, les essie-glaces et le ventilateur du système de chauffage consommant beaucoup d'énergie, et par conséquent sont la cause d'une augmentation de consommation de carburant (jusqu'à +25 % en cycle urbain).
Climatiseur
L'utilisation du climatiseur entraine une consommation plus élevée (jusqu'a + 20 % en moyenne) : de préférence, lorsque la température extérieure le permet, utiliser seulement la ventilation.
Accessoiresaérodynamiques
L'utilisation d'accessoires aerodynamiques, non certifiés, peut PENALISER l'aerodynamisme et les consommations.
STYLEDECONDUITE
Les principaux styles de conduite qui influençent la consommation de carburant sont indiqués ci-après.
Demarrage
Ne pas fairechauffer le moteur avec la voiture à l'arrêt que ce soit au ralenti ou a plein régime : dans ces conditions le moteur chauffe beaucoup plus lentement, en augmentant la consommation et les émissions. Il est conseilé de partir immédiatement et lentement, en evitant les régimes élevés : de cette façon le moteur chauffera plus rapidement.
Maneuvresinutiles
Éviter d'actionner l'accelerateur lorsqu'on est à l'arrêt à un feu rouge ou avant de couper le moteur. Cette dernière manqueevre, ainsi que le « double débrayage » sont absolument inutiles et entraînant une augmentation de consommation et d'émissions polluantes.
Sélectiondesvités
Dés que les conditions de la circulation le permettent, utiliser un rapport supérieur. L'enclopenchement des premières vitesses pour obtenir une forte accelération ne fait qu'augmenter la consommation.
L'utilisation impropre d'une vitesse supérieure augmente la consommation de carburant, les émissions et l'usure du moteur.
Vitessemaxi
La consommation de carburant augmente proportionnelle à l'augmentation de la vitesse. Maintenir une vitesse la plus uniforme possible, en evitant les freinages et reprises inutiles qui provoquent une consommation excessive de carburant et qui augmentent les émissions nocives.
Accélération
Les brusques accélérations pénalisent considérablement les consommations et les émissions veiller à accélérer progressivement.
CONDITIONSD'UTILISATION
Les principales conditions d'utilisation qui ont une influence négative sur la consommation de carburant sont indiquées ci-après.
Démarrageafroid
Les parcours très brefs et de trop féuents démarrages à froid, ne permettent pas au moteur d'atteindre la température de fonctionnement optimale.
Cela entraine une augmentation sensible de la consommation (+15 à +30 % sur cycle urbain) aussi bien que des émissions.
Situationsdecirculationetconditionsdela chausse
La consommation elevée est due à des conditions de circulation intense, par exemple lorsqu'on avance ten file en utilisant les rapportes inférieurs, ou dans les grandes villes aux très nombreux feuels. La consommation augmente également quand on roule sur des routes de montagne sinueuses et sur des chaussées accidentées.
Arretsdanslacirculation
Pendant des arrêts prolongés (ex. passages à niveau), est recommandé de couper le moteur.
TRACTIONDEREMORQUES
AVERTISSEMENTS
Pour la traction de caravanes et remorques, le vehicule doit être équipé d'une boule d'attelage homologué et d'un circuit électrique approprié. L'installation doit être réalisée par des opérateurs spécialisés qui délivrent de la documentation de circulation routière.
Monter évientuellesment des rétroviseurs spécifiques et/ou supplémentaires, en respectant les consignes du Code de la Route.
Ne pas oublier que le tractage d'une remorque réduit la possibilité de surmonter les côtes raides, augmente les espaces d'arrêt et les temps de dépassement toujours en fonction du poids total de la remorque.
Dans les descentes, rétrograder au lieu d'utiliser constamment le frein.
Le poids exercé par la remorque sur le crochet de remorquage du vehicule réduit la capacité de chargement d'une valeur égale à celle du vehicule proprement dit.
Pour ne pas dépasser le poids de traction maxi (figurant sur la carte grise) on doit prendre en compte le poids de la remorque à pleine charge, y compris les accessoires et les bagages personnels.
Respecter les limites de vitesse de chaque pays pour les vehicules avec remorque. La vitesse, dans tous les cas, ne doit pas dépasser 80~km / h
ATTENTION LesystemeABSquiéquipe évientuèlementlevéhiculenecontrôlepas lesystemedefreinagedelaremorque. Ilfaitdoncêtretrésprudentsurleschausséesglissantes.
ATTENTION
Nejamaismodifierl'installationdesfreins duvéciculepourlacommandedefrein delaremorque.Lesystemedefreinagedela remorquedoitretcompletementindépendant ducircuithydrauliqueduvécicule.
CHÂINESÂNEIGE
L'utilisation des chaînes à neige dépend des normes en vigueur dans chaque pays.
Les chaînes à neige doivent être montées
exclusivement sur les pneus avant (roues motrices).
Contrôler la tension des chaînes à neige après avoir parcouru quelques dizaines de metres.

Encasd'utilisationdechains, roulera vitessemoderee,enevitantdedepasser50 km/h. Eviterlestrous,nepasmontersur
lesmarchesoulestrottoiretéviterleslongs
parcourssurroutesdéneigeés, pournepas
endommagerlevéhiculeetlachaussée.
INACTIVITÉPROLONGÉEDU VEHICULE
Si le vehicule doit rester à l'arrêt pendant plus d'un mois, respecter les consignes suivantes :
□garer le vehicule dans un local couvert, sec, et si possible aéré ;
Denclencher une vitesse et vérifier que le frein à main ne soit pas mis ;
□débrancher la borne négative de la batterie et contrôler l'état de charge (voir paragraphe « Batterie » au chapitre « Entretien »);
Nettoyer et proteger les parties peintes en y appliquant de la cire de protection ;
Nettoyer et proteger les parties en metal brillantes avec des produits spécifiques en vente dans le commerce ;
\saupoudrer de talc les balais en caoutchouc des essuie-glaces avant et arrriere et les maintainir ecart des vitres ;
ouvrigement les vitres;
recouvrir le vehicule avec une bache en tissu ou en plastique ajoure. Ne pas utiliser de baches en plastique compact, qui ne permettent pas l'évaporation de l'humidité sur la surface du vehicule;
gonfler les pneus à une pression de +0,5 bar par rapport à cette normalement préconisée et la contrôle périodiquement ;
One pas vider le circuit de refroidissement du moteur.
TEMoinsetsignalisation
TÉMOINSETMESSAGE
L'allumage du témoin est associé (si le combiné de bord le permet) à un message spécifique et/ou un sign sonore. Ces signaux, synthétiques de mise en garde ne sauraient être exhaustifs et/ou se substituer aux indications de cette Notice d'Entretien, qu'il faut toujours dire avec beaucoup d'attention. En cas de message d'anomalie, toujours se référer au contenu de ce chapitre.
ATTENTION Les signalisations d'anomalie qui apparaissent a l'écran sont divisées en deux catégories anomalies graves et anomalies moins graves. Les anomalies graves affichent un « cycle » de signaux répétés pendant un temps prolongé.
Pour les anomalies plus anodines, le « cycle » de signaux affichés est repété pendant un temps plus limite.
Le cycle peut etre interrormpu en appuyant sur le bouton MENU ESC pour les deux catégories. Le témoin (ou le symbole à l'écran) sur le combiné de bord resté allumé jusqu'à l'élimination de la cause du problème.

LIQUIDEDEFREINSINSUFFJSANT (rouge)/FREINAMAINSERRE(rouge)
Quand on tourne la clé en position MAR, le témoin s'allume, mais il doit s'éteindre après quelques secondes.
Liquidedesfreinsinsuffisant
Le témoin s'allume lorsque le niveau du liquide des freins dans le réservoir chute au-dessous du minimum, à cause d'une fuite possible de liquide sur le circuit. Sur certaines versions, le message concerné apparait à l'écran.

ATTENTION
tempesquelemessagesurl'ecran),sarrerimmediatementets'adresseraureseauAprés-venteFiat.
Freinamaintiré
Le témoin s'allume quand le frein à main est tiré.
Sur certaines versions, si le vehicule est en mouvement, l'allumage du témoin est également accompagné d'un signal sonore.
ATTENTION Si le témoin s'allume lorsque l'on roule, vérifier que le frein à main n'est pas serré.

ANOMALIEAIRBAG(rouge)
Quand on tourne la clé en position MAR, le témoin s'allume, mais il doit s'éteindre après quelques secondes.
L'allumage du témoin en permanence indique une anomalie du système airbag.
Sur certaines versions, le message concenre apparait a I'ecran.

ATTENTION
Siletémoinne allumepaslorsque
I'ontournelacienpositionMARous'il
resteallumépendantlamarche,ilestpossible qu'ilyaituneanomaliedanslessystemedesretenue.Danscecaslesairbagsoules
pretensionneursrisquentdenepass'activeren casd'accidentou,dansunnombredecasplus restreint,des'activerparreur.Contacterau plusvitelerseauAprès-venteFiatpourfaire immediatementcontroleresysteme.

ATTENTION
L'anomaliedutemoin signaleepar unclignomentdepassantles4seconds habituellesdutemoin quisignaleunairbag frontalpassagerdesactive.Deplus,lesysteme airbagdsactiveautomatiquementlesairbags cotepassager(frontaletlateralpourles versions/marchesoucelaestprevu).Danscecas, letemoin pourraitnepassignalerles anomalieseventuellesdessystemedesaintien. ContacterauplusvitelereseauAprès-vente Fiatpourfaireimmmediatementcontrolerle système.

AIRBAGCOTEPASSAGER/AIRBAGSLATERAUXDESACTIVES(jaune ambre)
Le témoin s'allume en désactivant l'airbag frontal côte passager et l'airbag léral (pour les versions/ marches ou cela est prévu).
Avec les airbags frontaux coté passager actifs, en tournant la clé sur MAR, le temps allume de manière fixe pendant environ 4 secondes, clignote encore pendant 4 autres secondes, puis il doit s'éteindre.

ATTENTION
L'anomaliedutemoinestignaleepar l'allumagedutemoin.Dplus,le systèmeairbagdésactiveaussiatomatiquement lesairbagscôtepassager(frontaletlateralpour lesversions/marchesoucelaestprévu).Contacter auplusviteleresseauAprés-venteFiatpourfaire immédiatementcontrölerlesysteme.

TEMPÉRATUREEXCESSIVEDU LIQUIDEREFROIDISSEMENTDU MOTEUR(rouge)
Quand on tourne la clé en position MAR, le témoin s'allume, mais il doit s'eteindre après quelques secondes.
Le témoin s'allume quand le moteur a surchauffé.
Si le témoin s'allume, il faut procéder comme suit :
En cas de marche normale: arreter le vehicule, couper le moteur et vérifier que le niveau du liquide de refroidissement ne soit pas en dessous du repere MIN dans le réservoir. Dans un tel cas, attendre quelques minutes pour laisser refroidir le moteur, puis ouvrir lentement et prudemment le bouchon du réservoir. Faire l'appoint de liquide de refroidissement en s'assurant le niveau du liquide soit compris entre les repères MIN et MAX indiqués sur le réservoir. Verifier aussi visuellement les eventuelles fuites de liquide. Si lors du démarrage suivant le témoin est de nouveau allumé, contacter le réseau Àpre-vente Fiat.
Si le vehicule est très sollicité (traction de remorques en cote ou vehicule à pleine charge): ralentir et, si le témoin reste allumé, arrêter le vehicule. Rester à l'arrêt pendant 2 ou 3 minutes, moteur allumé et légersement accéléré pour que le liquide de refroidissement circule plus facilement, puis couper le moteur. Vérifier le niveau du liquide dans le réservoir en suivant les indications ci-dessus.
ATTENTION Sur des parcours très contraignants, il est conseilé de laisser le moteur allumé et légarement accéléRED pendant quelques minutes avant de l'eteindre. Sur certaines versions, le message concenre apparait à l'écran.

CHARGEDELABATTERIE INSUFFISANTE(rouge)
En tournant la clé en position MAR le témoin s'allume mais il doit s'éteindre une fois que le moteur est lancé (le moteur au ralenti, un bref retard de l'extinction est admis).
Si le témoin reste allumé, s'adresser immédiatement au réseau ÀpRES-vente Fiat.
Sur certaines versions, le message concerne apparait a I'ecran.

ANOMALIEDUSYSTÉMEABS(jaune amber)
Quand on tourne la clé en position MAR, le témoin s'allume, mais il doit s'éteindre après quelques secondes.
Le témoin s'allume lorsque le système est défailleant ou non disponible. Dans ce cas l'efficacité du système de freinage reste intacte, mais sans les fonctions offertes par le système ABS. Rouler prudèment et s'adresser immédiatement au réseau Àpès-vente Fiat.
Sur certaines versions, le message concerne apparait a I'ecran.


ANOMALIEEBD (rouge/jauneambre)
L'allumage simultané des témoin (1) et (2) le moteur en mouvement indique une anomalie du système EBD ou que le système n'est pas disponible. Dans ce cas, si l'on freine brusquement, un blocage précoce du train arrête peut se produit, avec risque de dérapage. Conduire très prudemment et se rendre immeditatement auprès du réseau Àpres-vente Fiat pour faire contrôle le système.
Sur certaines versions, le message concerne apparait l'écran.

ANOMALIEDUSYSTEME ESP/TRACTIONPLUS(jauneambre)
Quand on tourne la clé en position MAR, le témoin s'allume, mais il doit s'éteindre après quelques secondes.
Si le témoin ne s'éteint pas ou s'il reste allumé pen
que le vehicule roule tout comme la DEL sur le bou
ASR OFF, s'adresser au réseau Àpres-vente Fiat.
Sur certaines versions, le message concerne apparait I'ecran.
NoteLe clignotement du témoin quand le vehicule roule indique l'intervention du système ESP.

PRESSIONDEL'HUILEMOTEUR INSUFFISANTE(rouge)
L'avertisseur sonore (buzzer) du système S.B.R. (Seat Belt Reminder) ne peut etre neutralise que par le reseauApres-vente Fiat.
Sur certaines versions, le système peut etre reactive au moyen du menu de configuration.
Tournier la clé en position MAR pour allumer le voyage qui devra toutefois s'eteindre des que le moteur aura été mis en marche.
Le témoin s'allume en mode fixe conjointement (pour les versions/marchés où cela est prévu) au message visualisé à l'écran lorsque le système relève un manque de pression de l'huile moteur.

FERMETUREINCOMPLETÉDESPORTES(rouge)

ATTENTION
Siletémoins'atrependantla marche(surcertainesversionsenmeme tempsquelemessageaffichésurl'écran),couper immédiatementlemoteures'adresseraoureseau Àpre-s-ventéFiat.
Le témoin s'allume, sur certaines versions, quand une ou plusieurs portières, ou le coffre à bagages, ne sont pas parfaitement fermés.
Sur certaines versions, le message concerne apparait a l'écran.

CEINTURESDSESECURITENON BOUCLEES(rouge)

NIVEAUMINIMUMDEL'HUILE MOTEUR(rouge)
En tournant la clé en position MAR le témoin s'allume mais il doit s'éteindre après quelques secondes.
Le témoin s'allume sur le cadran lorsque le niveau d'huile de moteur descend sous la valeur minimale prévue. Rétablir le niveau correct d'huile de moteur (voir « Vérification des niveaux » dans le chapitre « Entretien »).
Sur certaines versions, le message concerne apparait a l'écran.
Le témoin sur le cadran s'allume de manière fixe lorsque le vehicule est arrêté et lorsque la ceinture se sécurité cote conducteur n'est pas correctement attachée. Le témoin en question clignotera, en même temps qu'un message sonore (buzzer) sera émis, lorsque les ceintures des sièges avant ne sont pas correctement bouclées et que la voiture roule.

ANOMALIEDUSYSTEMD'INJECTION(jauneambre)
Anomaliedusystèmed'injection
En conditions normales, quand on tourne la clé de contact sur la position MAR, le témoin s'allume, mais doit s'éteindreès que le moteur est lancé.
Si le témoin reste allumé ou s'il s'allume quand le vehicule roule, cela indique un dysfonctionnement du système d'injection avec une dégradation possible des performances, une mauvaise maniabilité et une consommation de carburant élevée.
Sur certaines versions, le message concerne apparait a l'écran.
Dans ces conditions, vous pouvez continuer à rouler en évitant toute fois de demander au moteur des efforts trop lourds ou des vitesses élevées. Contacter, en tout cas, le réseau ÀpRES-ENTE Fiat.

Si,entournantlaclésurMAR,letémoin nes'allumepasousi,pendantla marche,ils'allumeenmodefixeou
clignotant(accompagnesurcertainesversions,d'un messageafficheal'ecran),s'adresserleplustot possibleaureseauAprres-venteFiat.Le fonctionnementdutemoin peutetreverifieau moyend'appareilsspeciauxparlesagentsde controledelacirculation.Seconformerauxnormes envigueurdanslepaysconcerné.

NETTOYAGEDUDPF(FILTREA PARTICULES)ENCOURS(jaune amber)
(pour les versions/marchés où cela est prévu)
Quand on tourne la clé en position MAR, le témoin itallume, mais il doit s'éteindre après quelques secondes.
Le témoin s'allume en mode fixe pour averir le conducteur que le système DPF doit éliminer les substances polluantes piégées (particules) au moyen d'une procédure de régénération.
Le témoin ne s'allume pas à chaque fois que le DPF en cours de régénération, mais uniquement lorsque les conditions de conduite requiérènt que le conducteur en soit informé. Pour que le témoin s'éteigne, il convient de maintainir la voiture en mars jusqu'àu terme de la régénération. La procédure a une durée de 15 minutes en moyenne.
Les conditions optimales pour mener à bien la procedure sont réunies lorsque le vehicule continue à rouler à 60~km / h , avec un régime moteur supérieur à 2 000 tours/min. L'allumage de ce témoin n'est pas une anomalie du vehicule et ne demande pas qu'il soit amné à l'atelier.
En même temps que le témoin s'allume, l'écran visualise le message dédié (pour les versions/marchés où cela est prévu).

ATTENTION
Lavitessealaquelleonrouledoit toutjostenircomptedelacirculation,
desconditionsatmosphériquesetdela reglementationenvigueurnmatiredecodede laroute.Anoterparailleursqu'ilestpossible decouperlemoteurmemesilevoyantDPFest allume;desinterruptionsrepétéesdela
procédurederégénérationrisquentcependant d'entrainerladégradationprécocedel'huile moteur.C'estlaraisonpourlaquelleilest
toujoursrecommandéd'attendrelamisehors tensionduvoyantavantdecouperlemoteuren suivantsindicationsreportésci-dessus.lIn'est pasconseillédeterminlerarégénérationdu DPFaveclavoitureal'arrêt.

RÉSERVEDECARBURANT(jaune amber)
Quand on tourne la clé sur la position MAR, le témo s'allume, mais il doit s'éteindre après quelques secondes. Le témoin s'allume quand il reste environ 6 7 litres de carburant dans le réservoir.
ATTENTION Le clignotement du témoin indique une anomalie du système. Dans ce cas, s'adresser au réseau ÀpRES-VENTE Fiat pour faire contrôle le système.

PRECHAUFFAGEDES BOUGIES/ANOMALIE PRECHAUFFAGEDESBOUGIES (jauneambre)
Prechauffagedesbougies
Quand on tourne la clé sur MAR, le témoin s'allume : il s'éteint lorsque les bougies ont atteint la température prédéfinie.
Demarrer le moteur aussitot après l'extinction du témoin.
ATTENTION En cas de température ambiente elevée, la durée d'allumage du témoin peut être pratiquement imperceptible.
Anomaliepréchauffagedesbougies
Le témoin clignote en cas d'anomalie du système de préchauffage des bougies. Contacter au plus vite le réseau ÀpRES-vente Fiat.
Sur certaines versions, le message concerne apparait a l'écran.

PRÉSENCED'EAUDANSLEFILTRE AGAZOLE(jauneambre)
Quand on tourne la clé en position MAR, le témoin 4'llallume, mais il doit s'éteindre après quelques secondes.
Le témoin s'allume en présence d'eau dans le filtré à gazole.
Sur certaines versions, le message concenre apparait a I'ecran.

Lapresenced'eaudanslecircuit d'alimentationpeutendommager gravementlecircuitd'injectionetcreerdes
irregularitésdefonctionnementdumoteur.Sile témoin s'allume(surcertainesversions,avecle messageafficheal'écran),contacterauplusvitele réseauAprès-venteFiatpourprocéderalapurge. Sicesignalseproduittimmediatementaprésun ravitatlement,ilstpossiblequ'ilyaitdel'eau danseréservoir:danscecas,couper immadiatementlemoteuretcontactleréseau Après-venteFiat.

Laplresenced'eaudanslecircuit d'alimentationpeutendommager sérieusementlecircuitd'injectionetse
solderparunfonctionneminentirregulierdumoteur. Siletémoin s'allume(surcertainesversions,le témoin s'allumeaveclemessageaffichésur l'écran),contacterauplusviteleréseauAprès-vente Fiatpourprocéderalapurge.Sicesignalse produitimmédiatementaprésunravitallement,il estpossiblequ'ilyaitdel'eaudanslereservoir: danscecas,couperimmédiatementlemoteur etcontacterleréseauAprès-venteFiat.

ANOMALIEDUSYSTEME
PROTECTIONDUVÉHICULE(jaune
ambre)-FIATCODE(jauneambre)-
ANOMALIEALARME(pourles
versions/marchésouçelaestprévu
jauneambre)-TENTATIVE
D'EFFRACTION(jauneambre)
Anomaliedusystémedeprotectionvécicule FiatCODE
Le témoin allumé à lumière fixe quand la clé est sur MAR, indique une anomalie possible (voir « Le système Fiat Code » au chapitre « Connaissance du vehicule »).
Sur certaines versions, le message concenre apparait l'écran.
ATTENTION L'allumage simultané des témoinset et indique une anomalie du système Fiat CODE.
Si, le moteur tourne et que le témoin clignote, cela signifie que le vehicule n'est pas protégé par le dispositif de blocage du moteur (voir « Le système Code » au chapitre « Connaissance du vehicule »).
S'adresser au réseau ÀpRES-vente Fiat pour effectuer mémorisation de toutes les clés.
Anomaliealarme
L'allumage du témoin (ou du symbole à l'écran) signale une anomalie du système d'alarme. Sur certaines versions, le message concenné apparait à l'écran.
Pendre contact dans lesassage delsais avec le rese
Aprees-vente Fiat.
Le clignotement rapide du témoin, ou l'allumage du symbole à l'écran, signale qu'une tentative d'effraction étabé détectée. Sur certaines versions, le message concerne apparait à l'écran.
Prendre contact dans lesassage délaiss avec le resea
Après-vente Fiat.

ANOMALIEDESFEUXEXTÉRIEURS (jauneambre)
Le témoin s'allume, sur certaines versions, lorsqu'une anomalie sur l'un des deux suivants est décelée :
feux de position
feux d'arret (stop)
feux antibrouillard arriere
□clignotants
feux de plaque.
L'anomalie qui se refere à ces ampoules peut être : la brûlure d'une ou de plusieurs ampoules, la brûlure d'u fusible de protection ou bien l'interruption du branchement electrique.
Sur certaines versions, le temoi s'allume en alternative.
Sur certaines versions, le message concerne apparait a I'ecran.

SIGNALISATIOND'ANOMALIE GÉNÉRIQUE(jauneambre)
Le témoin s'allume si les événements suivants se produit.
Anomalieducapteurdepressionhuilemoteur
Le témoin s'allume lorsqu'une anomalie est détectée par le capteur de pression d'huile moteur.
S'adresser au plus vite au réseau ÀpRES-vente Fiat pour réparer l'anomalie en question.
Anomaliefeuxextérieurs
(pour les versions/marchés où cela est prévu)
Voir ce qui est décrit au sujet du témoin d'anomalie deux extérieurs.
Déclenchementdel'interrupteurinertielde coupuredel'alimentationencarburant
Le témoin s'allume quand l'interrupteur inertiel de toupure du carburant s'est déclenché.
Le message dédié apparait à l'écran.
Anomaliedescapteursdestationnement
(pour les versions/marchés où cela est prévu)
Voir ce qui est décrit au sujet du méoin d'anomalie des capteurs de stationnement.

USUREDESPLAQUETTESDEFREIN (jauneambre)
Followmethome
Le témoin s'allume quand on utilise ce dispositif (voir Follow me home » au chapitre « Connaissance du vehicule »).
Le témoin s'allume sur le tableau de bord si les plaquettes avant sont usées ; dans ce cas, les remplaceré message dédié apparait à l'écran. des que possible.
Sur certaines versions, le message concerne apparait a I'ecran.

FEUXANTIBROULLARD(vert)

ANOMALIEDESCAPTEURSDE STATIONNEMENT(jauneambre)
Le témoin s'allume lors de l'activation des feuix antibrouillard avant.
(pour les versions/marchés où cela est prévu)
Le témoin s'allume lorsqu'on détecte une anomalie sur les capteurs de stationnement.

FEUXANTIBROULLARDARRIERE (jauneambre)
Sur certaines versions, le temoi s'allume en alternative.
Dans ce cas, s'adresser au réseauAprès-vente Fiat. Sur certaines versions, le message concenné apparait à l'écran.
Le témoin s'allume lorsque vous allumez les feu x antibrouillard arrière.

FEUXDEPOSITION Vert) FOLLOWMEHOMEvert

CLIGNOTANTGAUCHE (vert-intermittent)
Feuxdeposition
Le témoin s'allume quand le levier de commande des feués de direction (clignotants) est déplace vers le bas ou, avec le clignotant droit, quand on appuie sur bouton des feués de détresse.
Le témoin s'allume en activant les最好的 de position.

CLIGNOTANTDROIT (vert-intermittent)
Le témoin s'allume quand le levier de commande des feux de direction (clignotants) est déplaced vers le haut ou, avec le clignotant gauche, quand on appuie sur le bouton des feux de détresse.
SYSTÉMEASR(versionavecécran multifonction)
Le système ASR peut être désactifé en appuyant sur le bouton ASR OFF.
L'écran affiche le message dédié pour informer le conducteur de la désaction du système. La DEL sur le bouton s'allume simultanément.
En appuyant de nouveau sur le bouton ASR OFF, la DEL du bouton s'eteint et l'écran visualise un message dédié pour informer le conducteur que le système a été réactifé.
SITUATIONSD'URGENCE
Dansunesituationd'urgence,ilestconseilléd'appelerlenumérovertfigurantsurlaNoticede Garantie.Ilestparailleursspossibledeseconnecterausitewww.fiat.compourrecherler reseauAprès-venteFiatleplusproche.
DÉMARRAGEDUMOTEUR
Si le témoinéste allumé en mode fixe sur le combiné de bord, s'adresser immédiatement au Réseau Àpres-vente Fiat.
DÉMARRAGEAVECBATTERIED'APPOINT
Si la batterie est déchargée, il est possible de démarer le moteur en utilisant une autre batterie, ayant une capacité égale ou légarement supérieure à celle de la batterie déchargée.
Pour effectuer le démarriage, procéder comme suit fig. 115 :
□brancher les bornes positives, signe (+) à proximé de la borne, des deux batteries à l'aide d'un cable spécial ;
□brancher à l'aide d'un deuxième cable la borne négative (-) de la batterie d'appoint à un point de masse sur le moteur ou sur la boîte de vitesses du vehicule à faire demarrer ;
démarrer le moteur ;
Je moteur demarre, enlever les cables en suivant l'ordre inverse de la procEDURE de branchement.
Si après plusieurs tentatives le moteur ne démarre pe ne pas insister inutillement mais s'adresser au réseau. Apre-s-vente Fiat.
ATTENTION Ne pas relier directement les bornes négatives des deux batteries : d'eventuelles etincelles ne pouraientmettre le feu à d'eventuels gaz sortant des batteries. Si la batterie d'appoint est installee sur un autre vehicule, il faut eviter tout contact accidentel ou parties metalliques entre le vehicule en question et la batterie dechargee.

fig.115

Ilfautabsolumenteviterd'utiliserun chargeurdebatterierapidepourun demarraged'urgence:vousrisqueriez immagerlessystemeselectroniquesettes esd'allumageeet'd alimentationdumoteur.
ATTENTION

Cetteproceduredemarragedoitetre confieedesopereursexperts,parce
que desmanoeuvresincorrectespourraient provoquerdesdéchargesélectriquesdeforte intensité.Parailleurs,leliquidecontenu dans la batterieétanttoxtiqueetcorrosif,evitertout contactaveclapeauetlesyeux.Nejamais s'approcherdelabatterieavecdesflamesnues oudescigarettesalluméesetveilleranejamais provoquerd'étincelles.
DÉMARRAGEPARMANOEUVRESÀINERTIE
Il faut absolument éviter le démarriage par poussée, par remorquage ou en profitant des pentes. Ces manoeuvres pourraient provoquer l'accue de carburant dans le pot catalytique et l'endommager de maniere irréversible.
ATTENTION Tant que le moteur n'est pas lance, le servofrein et la direction assistée electrique ne sont pas actifs, par consequent, il est nécessaire d'exercer un effort plus important sur la pedale de frein et sur le volant.
REEMPLACEMENTD'UNEROUE
Le vehicule est équipé, à l'origine, du « Kit de réparation rapide des pneus Fix&Go automatic » (voir les instructions relatives rapportées dans le chapitre suivant). En alternative au kit Fix&Go, le vehicule peut être équipé d'une roue de secours de dimensions normales.
L'opération de remplacement de la roue et l'utilisation correcte du cric et de la roue de secours impliquent l'observation de quelques précautions décrites ci-après.

ATTENTION
Larouedesecours(pourlesversions/ marchés, oucelaestprévu)estspécifique
pourlevéhicule;nepas'employersurdes
vehiculesdemodéledifférent,nepasutilisernon
plusdesrouesdesecoursd'autresmodéssurson
vécicule.Larouedesecoursnedoits'utiliser
qu'encasd'urgence.Sonemploidoitéterrerduit
austricteminum.

ATTENTION
Signalerlevéhiculel'arrésuivantles normesenvigueur;feuxdedétresse, triangledeprésignalisation,etc.Ilestopportunquetouslepassagersquittentlevéhicule,notamments'ilesttrrescharge,etattendentdans unendroitprotégé,loindelacirculation.En casderoutesnPenteoudéformées,positionner souslesrouesdescalesoud'autresmateriaux pourleblocageduvéhicule.Fairerépareret remonterlaroueremplacéeleplustôtpossible. Nepasgraisserlesfiletsdesboulonsavantlemontage:ilspourraientsedévisser spontanément.

ATTENTION
replacementdesrouesdesvehiculesdumeme
modele.IIfautabsolumentexcluredesutilisations
differentescomme,pareexample,souleverles
vehiculesd'autresmodoles.Enaucuncas,l'utiliser
pourdesréparationssouslevehicule.Le
positionnementnoncorrectducricpeut
provoquerlachuteduvehiculesouleve.Nepas
utiliserlecricpOURdespoidssuperieursaceux
figurantsursonetiquetteadhésive.
ATTENTION
Unmontageerronédel'enjoliveurderoue peutcausersondétachementlorsquele vehiculeestenmarche.Nejamaismanipulerla valvedegonflage.Nejamaisintroduireaucune sortéd'outilsentrejanteetpneu. Contrcler regulierementlapressiondespneusetdaroue compactedesecoursensereferantauxvaleurs indiquesdanslechapitre(«Caracteristiques techniques»).
Il est important de connaître les éléments suivants :
la masse du cric est de 1,76 kg;
Le cric ne nécessite aucun réglage ;
Le cric n'est pas réparable ; en cas de dommage, il doit être remplace par un autre cric d'origine ;
- Daucun outil, en dehors de la manivelle, ne peut etre monté sur le cric.
Remplacer la roue en procédant comme suit :
arrête le vehicule dans un endroit ne constituant pas un danger pour la circulation et où l'on peut replacer la roue en toute sécurité. Si possible, placer le vehicule sur un terrain plat et compact ;
Teinde le moteur et serrer le frein a main;
Dengager la premiere vitesse ou la marche arrriere ;
Denfilier le gilet reflchéissant (obligatoire) avant de descendre du vehicule ;
□signaler l'immobilisation du vehicule avec les La boite a outils renferme aussi quelques fusibles de dispositifs prevus par la législation en vigueur dans lorechange. pays ou I'on circule (ex.: triangle, feud de detresse, prendre la cle C fig. 117 et, en intervenant de etc.) ; l'intérieur du compartiment de chargement, devisse
ouvrir le hayon du coffre a bagages, prélever la boite à outils fig. 116 située sur le cote gauche du coffre en détachant les élastiques de retenue et la placer à cote de la roue à replacer;
la boite à outils contient les éléments suivants fig. 117 :
A manivelle pour l'actionnement du cric ;
B cric ;
C clé de montage/démontage de roues ;
D boule d'attelage ;
E elastique de retenue de la boite a outils ;
F petite pince pour l'extraction des fusibles ;
G tournevis.

fig.116

fig.117

fig.118
FOT0292
Denlever le capuchon B fig. 120 et detacher le cable de retenue, puis libérer la roue du support crante C en devissant les 2 vis ;
sur les vehicules munis de jantes en alliage, retirer l'enjoliveur couvre-moyeu ;
□desserrer d'environ un tour les boulons de fixation de la roue à replacer en utilisant la clé C fig. 11
Sur les vehicules avec jantes en acier, retirer l'enjoliveur de roue;

fig.119
F0T0419
CONNAISSANCEDUVEHICULE
SECURITE
DEMARRAGEET CONDUITE
TEMoinSET SIGNALISATION
SITUATIONS D'URGENCE
ENTRETIENDU VEHICLE
CHARACTERISTQUES TECHNIQUES
INDEX ALPHABETIQUE
actionner le cric pour l'ouvrir partiellement fig. 121, puis le positionner sous le vehicule au niveau des repères A fig. 122 à proximé de la roue à replacer ;
actionner le cric de façon à le détendre jusqu'à ce que la rainure A fig. 123 du cric s'introduise correctement sur le profil inférieur B obtenu sur le longeron ;

fig. 120

fig. 122
F0T0125

fig.121

fig.123
□prévenir les personnes éventuellesment prsentes, que le vehicule va etre soulevé ; il est par conséquent nécessaire de s'éloigner du vehicule et de ne pas le toucher jusqu'à ce qu'il soit remis au sol ;
Actionner le cric et soulever le vehicule, jusqu'à ce que la roue se soulève du sol de quelques centimétres. En actionnant la manivelle, s'assurer qu'elle tourne librement sans risque de s'écorcher la main par frottement contre le sol. D'autres parties du cric en mouvement (vis et articulations) peuvent provoquer des léasons : éviter de les toucher. Eliminer soigneusement toute trace deGRAisse de lubrification qui se serait déposée sur la peau ;
dévisser complètement les quatre boulons de fixation, puis enlever la roue ;
s'assurer que la roue de secours soit, sur les surfaces en contact avec le moyeu, propre et sans impuretés qui pourraient, par la suite, provoquer le desserrage des boulons de fixation ;
sur les vehicules avec jantes en acier, monter la roue normale en vissant 2 filets du premier boulon B fig. 124 dans l'orifice le plus proche de la valve de gonflage A ;
monter l'enjoliveur de roue en faisant coincider le symbole (estampille sur l'enjoliveur) avec la valve de gonflage, puis insérer les 3 autres boulons;
Visser les boulons en utilisant la clé fournie ;
Sur les vehicules avec jantes en alliage, monter l'enjoliveur couvre-moyeu;
actionner le cric de façon à abaisser le vehicule et extraire le cric ;
en se servant de la clé fournie, visser à fond les boulons, en passant alternatively d'un boulon à celui diamétralement opposé, en suivant l'ordre numérique illustré en fig. 125.


fig.125 F0T0128
Autermedel'opération
fixer le support crante sur la roue perforée à l'aide des 2 vis (insérer le support de l'extérieur de la roue). Raccrocher le cable métallique de retenue dans son logement et replacer le capuchon de protection A fig. 126;
contrôle l'insertion correcte de la roue dans son logement sous le plancher (le système de levage est équipé d'un embarvage de limitation de fin de course, un mauvais positionnement peutposer des problèmes de sécurité);
\soulever à nouveau la roue en revisistant le boulon de blocage A fig. 118 ;
□ remetre en place le cric et les outils dans la boite outils ;
replacer la boite a outils dans le coffre a bagages ;
bloquer la boite avec l'élastique de retenue.

fig. 126
KITDERÉPARATIONRAPIDEDES PNEUSFIX&GOAUTOMATIC
Le kit de réparation rapide des pneus Fix & Go Automatic est situé dans un contueur spécial dans le coffre à bagages.
Le kit de réparation rapide comprend fig. 127:
une bonbonne aerosol A contenant le liquide de scellement, munie de tuyau de replissage B et d'une pastille adhesive C portant l'inscription « max. 80 km/h », à coller de manière à ce que le conducteur la voit bien (sur la planche de bord) après la réparation du pneu ;
un compresseur D muni d'un manometre et de raccords, qui se trouve dans le compartment ;
un dépliant informatif (voir fig. 128), permettant d'utiliser correctement le kit de réparation rapide et à remettre ensuite au personnel qui devra manier le pneu traité ;

fig. 127
une paire de gants de protection se trouvant dans le compartmentélateral du compresseur ;
des adaptateurs pour le gonflage d'éléments différents.
Dans le contueur Fix & Go, sont présents également quelques fusibles de rechange.

ATTENTION
Remetreledépliantaupersonnelqui devras'occuperdupneutraiteavec leukit
deréparationpneus.

Encasdecrevaisoncauseepardescorps étrangers,ilestpossibledereparerdes déchiruresdupneuallantjusqu'à4mmde
diamètremaximumsurlachapeetsurlesépaues.

fig.128
F0T0130

ATTENTION
Enrevanche,ilseraimpossibledereparer lesdéchiruresdesflancsdupneu.Ne serlekitderéparationrapidesi amagementdupneudépenddufaitquele eearouléaveclarouedégonflee.

ATTENTION
Encasdedeterriorationdelajante (deformationducanalprovoquantune ed'air),lareparationestimpossible.Eviter extrairelescorpsetrangersVISouclouds)qui tenfoncedanslepneu.
ILFAUTSAVOIRQUE:
Le liquide de scellement du kit de réparation rapide efficace à des températures extérieures comprises entre -20 °C et +50 °C.

ATTENTION
Nepasactionnerlecompresseurpendant plusde20minutesconsecutives.Danger desurchauffe.Lekitderéparationrapiden'est pasconçoupouruneréparationdéfinitive,par conséquentlespneursréparésnedoiventetre utilisésqueprovisolement.
Nepasjeterlabonbonneetleliquidedscellementdanslanature.Recyclerconformementauxnormesnationaleset
locales.
ATTENTION
Labonbonneaerosolcontiente I'ethyleneglycol.Ellecontientdulatex,ce quipeutprovquerunerereactionallergique.Nocif siingere.Irritantpourlesyeux.Leproduitpeut entrainerunesensibilisationparinhalationetpar contact.Eviterlecontactaveclesyeux,lapeau etlesvetements.Encasdecontact,rincer abondammentale'eau.Sileproduitaetevalé nepasprovquerlevomissement,maisrincerbien labouche,boirebeaucoupdeauets/adresser aussitotaunmedecin.Tenirhorsdeportededes enfants.Ceproduitnedoitpasetreutiliseparles personnesasthematiques.Nepasihaleres vapeursaucoursdesopérationsd'introductionet d'aspiration.Encasdemanifestationsallergiques, consulterimmediatementunmedecin.Conserver labonbonnedanslecompartimentprévuacet effet,loindessourcesdechaleur.Leliquideede scellementaundelaideperemption.Remplacer labonbonnecontenantleliquidedscellement expire.
PROCEDUREDEGONFLAGE

ATTENTION
Metrelesgantsdeprotectionfournis avecdekidereparationrapipedes
pneus.
Serrer le frein à main. Dévisser le capuchon de la valve du pneau, enlever le tuyau flexible de replissage A fig. 129 et visser la bague B sur la valve du pneau;
s'assurer que l'interrupteur E fig. 131 du compresseur est en position 0 (eteint), demarrer le moteur, insérer la goupille D fig. 130 dans la prise de courant de l'allume-cigare et actionner le compresseur en plaçant l'interrupteur E fig. 131 en position I (allumé). Gonfler le pneu à la pression indiquée au paragraphe « Pression de gonflage à froid » du chapitre « Caracteristiques techniques »

fig.129
Pour obtenir une lecture plus précise, il est conseilé si l'on ne reussit pas a obtaining la pression de 1,5 bar de vérifier la valeur de la pression sur le manometre au moins dans un Delaware 5 minutes, déconnecter le F fig. 131 quand le comprésseur est eteint; compressor de la valve et de la prise de courant,

fig. 130
F0T0133

fig.131
F0T0131
Jsi, dans ce cas aussi, dans un délambda de 5 minutes à partir de l'activation du compresseur, on n'atteint pas la pression de 1,8 bar au moins, ne pas reprene la marche car le pneu est trop endommagé et le k de réparation rapide n'est pas en mesure de garantla tenue appropriée ; s'adresser au réseauAprés-vente Fiat ;
Si le pneu a ete gonfle à la pression preconisee (vo paragraphe « Pression de gonflage » chapitre « Caracteristiques techniques »), il est possible de reprendre la route immediatement ;

ATTENTION
Collerlapastilleadhésivedansune positionbienvisiblepourleconducteur
poursignalerquelepneuaetetraiteaveclekit dereparationrapide.Conduireprudemment, notammentdanslesvirages.Nepasdepasser80 km/h. Nepasaccelereroufreinerbrusquement.
apres avoir conduit pendant environ 10 minutes, s'arreter et contrôle de nouveau la pression du pneu ; ne pas oublier de serrer le frein a main ;
ATTENTION
Silapressionestdescendueau-dessousde I,8bar,nepaspoursuivrelaroute:lekit deréparationrapideFix&Goautomaticne parvientpasagarantirlatenuerequiscarle pneuesttropendommage.S'adresseraureseau Àpré-ventéFiat.
par contre, si I'on relève une pression d'au moins bar, rétablir la pression correcte (le moteur tourn et le frein à main serré) et reprendre la route ;
Se rendre, en conduisant très prudemment, auprès du réseau ÀpRES-vente Fiat le plus proche.
ATTENTION
Ilfaudraabsolumentssignalerquelepneu aeterepareavecaketdereparation rapide.Remetreledeplantaupersonnelqui devras'occuperdupneutraitéavecaketde réparationpneus.
UNIQUEMENTPOURLECONTRÖLEETLE RÉTABLISSEMENTDELAPPRESSION
Le compresseur peut être utilisé dans le seul but de rétablier la pression.
Débrancher le raccord rapide et le brancher directement à la valve du pneu fig. 132 ; de cette manière la bonbonne ne sera pas reliée au compresseur et le liquide de scellement ne sera pas injecté.
PROCEDUREPOURREPLACERLA BONBONNEAEROsOL
Pour remplacer la bonbonne aérosol, procédér comme suit :
débrancher le raccord B fig. 133 ;
tourner la bonbonne à remplacer dans le sens inverse des aiguilles d'une montre, et la soulever ;
INSERER la nouvelle bonbonne et la tourner dans les sens des aiguilles d'une montre ;
□brancher le raccord B à la bonbonne et introduire le tuyau transparent A dans le compartment approprié.

fig.132
Avant de remplacer une ampoule, vérifier que les contacts ne soient pas oxydés;
les ampoules grillées doivent être remplacées par autres du même type et ayant la même puissance
apres avoir remplace une ampoule des phares, vérifier toujours leur orientation pour des raisons de sécurité ;
Iorsqu'une ampoule ne fonctionne pas, avant de la remplacer, vérifier que le fusible correspondant est intact : pour l'emplacement des fusibles, se referrer au paragraphe « Remplacement des fusibles » de ce chapitre.

fig.133
F0T0132

ATTENTION
Desmodificationsoudesréparationsducircuitélectriquieffectuésdemanierecteetsanstenircomptedes
caracteristiquestechniquesducircuit,peuvent provoquerdesanomaliesdefonctionnementavec risqueds'incendie.

ATTENTION
Lesampouleshalogenescontiennentd gazsouspression,encasderupture,
mentsdeverrepeuventetreprojetes.
Lesampouleshalogenescontiennentdugazsouspression,encasderupture,desfragmentsdeverrepeuventetreprojetes.
Nemanipulerleslampeshalogenesqu'en lesprenantparlapartiemetallique.Sivous touchezdesdoigtslebulbetransparent, l'intensitédelalumièrebaisséetladuréedeviède l'ampoulerisqueussid'étreréduite.Encasde contactaccidentel,frotterlebulbeavecunchiffon trempedansl'alcool,puislaisserschéer.
Ilestconseillédefaireremplacerles ampoules,sipossible,parlereseauApres-venteFiat.Lebonfonctionnementet l'orientationcorrectedesfeuxexterieurssont essentielspouruneconduiteentoutesecuritiet poureviterlessanctionsprévuesparlaloi.
ATTENTION Sur la surface interieure du phare, un léger ternissement peut apparaitre : il ne s'agit pas d'une anomalie, mais d'un phénomène naturel du à laasse température et au degré d'humidité de l'air ; il disparait rapidement lorsqu'on allume les feu. En revanche, la présence de gouttes à l'intérieur du phare indique une infiltration d'eau : dans ce cas, s'adresser au réseau Àpres-vente Fiat.
TYPESD'AMPOULES
Différentstypesd'ampoulessontinstalléssurlavoiture:
Ampoulesentièrementenverre: (type A) elles sont insérées par pression ; pour les enlever, il faut tirer.
Ampoulesàbaionnette:(type B) pour les enlever, appuyer sur l'ampoule et la tourner dans le sens inverse aiguilles d'une montre.
Ampoulescyllindriques: (type C) pour les extraire, les déboiter de leurs contacts.
Ampouleshalogenes: (type D) pour retarder l'ampoule, dégager le ressort de blocage de son emplacement.
Ampouleshalogenes: (type E) pour-retirer l'ampoule, dégager le ressort de blocage de son emplacement.
Ampoulesàdéchargedegadaz(Xénon):(typeF) pour les remplacer, s'adresser au réseauAprès-vente Fiat.

A

B

C

D

E

F
CONNAISSANCEDUVEHICLE
SECURITE
DEMARRAGEET CONDUITE
TEMoinSET SIGNALISATION
SITUATIONS D'URGENCE
ENTRETIENDU VEHICULE
CHARACTERISTQUES TECHNIQUES
INDEX ALPHABETIQUE
Ampoules
| AmpoulesTypePuisanceRéf_figure | |||
| Feux de route H4 55 W E | |||
| Feux de croissement H4 60 W D | |||
| Feux de position avant W5W 5 W | A | ||
| Clignotants avant | PY21W | 21 W B | |
| Clignotants latéraux | WY5W | 5 W | A |
| Clignotants arrière | PY21W | 21 W B | |
| Feux de position arrière/antibrouillard arrière | P4/21W | 4 W/21 W | B |
| Feu de stop | P21W | 21 W B | |
| Plaque | W5W 5 W | C | |
| 3e feu de stop (*) | W5W 5 W | A | |
| Feux de recul | P21W | 21 W B | |
| Feux antibrouillard (pour les versions/marchés où cela est prévu) | HI 55 W E | ||
| Plafonnier avant avec transparent basculant | C 10 W C | ||
| Plafonnier avant avec lampes spot (pour les versions/marchés où cela est prévu) | C | 10 W | C |
| Plafonnier arrière (pour les versions/marchés où cela est prévu) | C | 10 W | C |
| Plafonnier coffre à bagages (pour les versions/marchés où cela est prévu) | W5W 5 W | A |
(*)ATTENTION Pour les versions/marchés où cela est prévu, sur les versions avec vitres teintées replacer l'ensemble du groupe optique, car scelled.
Au sujet du type d'ampoules et de leur puissance, se référer au paragraph « Remplacement d'une ampoule »
GROUPESOPTIQUESAVANT
Les groupes optiques avant fig. 134 contiennent les ampôules des feu de position, de croissement, de route et des clignotants.
La disposition des ampoules du groupe optique est la suivante :
A Feux de position et feux de croisement/de route;
B Clignotants.
FEUXDEPOSITION
Pour remplaçer l'ampoule, suivre la procédure suivante :
Retirer le couvercle de protection A fig. 134;
Tourner la douille A fig. 135 dans le sens inverse des aiguilles d'une montre et l'extraire;
Extraire I'ampoule B et la remplacer ;
Dremoner le nouvelle ampoule, remetre en place la douille A fig. 135, puis remoner correctement le couvercle de protection A fig. 134.

fig.134
FOT0093

fig. 135
F0T0094
CONNAISSANCEDUVEHICLE
SECURITE
DEMARRAGEET CONDUITE
TEMoinSET SIGNALISATION
SITUATIONS D'URGENCE
ENTRETIENDU VEHICLE
CHARACTERISTQUES TECHNIQUES
INDEX ALPHABETIQUE
FEUXDECROISEMENT/FEUXDEROUTE
Pour remplacer l'ampoule (à double filament), procéder comme suit :
Retirer le couvercle de protection A fig. 134;
Décrocher l'agrafe bloque-ampoule;
Extraire I'ampoule A fig. 136 du connecteur B et la replacer ;
□ remonter la nouvelle ampoule en l'inserant sur le connecteur B, puis faire coïncider le profil de la partie métallique avec les rainures faconnées sur la parabole du phare ;
Refermer l'agrafe bloque-ampoule et remonter correctement le couvercle de protection A fig. 134.
CLIGNOTANTS
Avant
Pour remplaner l'ampoule, suivre la procEDURE suivante:
tourner le couvercle B dans le sens contraire aux aiguilles d'une montre fig. 134 ;
Denlever I'ampoule A fig. 137 et la remplacer ;
□ remonter correctement le couvercle de protection B.

fig.136

fig.137
Latéraux
Pour remplaner l'ampoule, suivre la procEDURE suivante :
Tagir sur le transparent A fig. 138 afin de comprimer le dessort interne B fig. 139, puis désolidariser le groupe vers l'extérieur ;
tourner la douille C dans le sens inverse des aiguilles d'une montre, enlever l'ampoule D montée par pression et la remplacer ;
Dremoner la douille C dans le transparent en la tournant dans les sens des aiguilles d'une montre ;
Remonter le groupe en s'assurant du déclic de blocage du ressort interieur B.
FEUXXANTIBROULLARD
(pour les versions/marchés où cela est prévu)
ATTENTION Pour le remplacement des feuix antibrouillard, il faut s'adresser au réseau Àpres-vent Fiat.

fig.138

fig.139
GROUPESOPTIQUESARRIÈRE
Les groupes optiques arrirée contiennent les ampoules des yeux de position, de direction, de recul/brouillard arrirée et d'arrêt (stop).
Pour acceder aux groupes optiques, il faut proceder de la façon suivante :
Ouvrir les portes arriré à battant ;
dévisser les vis A fig. 140 pour avoir accès au groupe optique B fig. 141 ;
Denlever le connecteur C fig. 141.
La disposition des ampoules du groupe optique fig. 142 et fig. 143 est la suivante:
A Feux de stop ;
B Clignotants ;
C Feux de recul;
D Feux de position/antibrouillard arrriere.

fig.140
Pour acceder aux ampoules, tirer vers l'extérieur les 5 ailettes E fig. 142.

fig.141
FOT0100

fig.143

fig.142
F0T0101
3èmeFEUDESTOP
Versionsavechayonbasculant
Pour le remplacement des ampoules, proceeder comme suit fig. 144 - fig. 145 :
Ouvrir le hayon et dévisser les deux vis de retenue A;

fig. 144
F0T0212


fig. 145
F0T0443
| CONNAISSANCEDU VEHICULE |
| SECURITE |
| DÉMARRAGEET CONDUITE |
| TEMoinSET SIGNALISATION |
| SITUATIONS D'URGENCE |
| ENTRETIENDU VEHICULE |
| CARACTERISTICUES TECHNIQUES |
| INDEX AUFABETIQUE |
debrancher le connecteur electrique B
detacher lailette de retenue C et ouvrir le groupe de douilles ;
Extraire I'ampoule montee par pression et la replacer
FEUXDEPLAQUE
Pour le remplacement des ampoules A fig. 146, proceeder comme suit :
Agir sur les languettes de retenue sur les points indiqués par les flèches et extraire la douille ;
tourner la douille B fig. 147 dans le sens contraire aux aiguilles d'une montre, puis enlever l'ampoule C.

fig. 146

fig.147
Au sujet du type d'ampoules et de leur puissance, se référer au paragraphe « Remplacement d'une ampoule
PLAFONNIERAVANT
Plafonnieravectransparentbasculant
Pour le remplacement des ampoules, proceder comme suit :
Denlever le plafonnier A fig. 148 en agissant sur les points individues par les flèches ;
ouvrir le couvercle B fig. 149 selon l'indication ;

fig.148
F0T0106
□ remplacer l'ampoule C fig. 149 en la dégageant des contacts lateraux, puis installer la nouvelle ampoule en s'assurant qu'elle soit correctement bloquée entre ces contacts ;
□refermer le couvercle et fixer le plafonnier dans so logement en s'assurant de son blocage.

fig.149
F0T0458
CONNAISSANCEDUVEHICULE
SECURITE
DEMARRAGEET CONDUITE
TEMoinSET SIGNALISATION
SITUATIONS D'URGENCE
ENTRETIENDU VEHICULE
CHARACTERISTQUES TECHNIQUES
INDEX ALPHABETIQUE
Plafonnieraveclamppesspot
(pour les versions/marchés, où cela est prévu)
Pour le remplacement des ampoules, proceeder comme suit:
Agir sur les points indiqués par les flèches et enlever le plafonnier A fig. 150 ;
ouvrir le couvercle de protection B fig. 151 ;
□remplacer les ampoules C après les avoir extraites de leurs contacts lateraux et vérifier que les nouvelles ampoules soient correctement bloquées au niveau de ces mêmes contacts ;
□refermer le couvercle B fig. 151 et fixer le plafonnier A fig. 150 dans son logement en s'assurant de son blocage.
PLAFONNIERARRIÈRE
Pour remplaner l'ampoule, suivre la procEDURE suivante :
Denlever le plafonnier A fig. 152 en agissant sur les points indiqués par les flèches;
ouvrir le couvercle B fig. 153 selon l'indication ;


F0T0144
fig.151

fig.150

fig.152
□remplacer I'ampoule C fig. 153 en la dégageant des contacts lateraux, puis installer la nouvelle ampoule en s'assurant qu'elle soit correctement bloquée entre ces contacts ;
Refermer le couvercle B et fixer le plafonnier dans son logement en s'assurant de son blocage.
PLAFONNIERAMOVIBLE
(pour les versions/marchés où cela est prévu)
Pour remplaner l'ampoule, suivre la procEDURE suivante:
appuyer sur le bouton A fig. 154 et retarder le plafonnier amovible B ;
Denlever le plafonnier en agissant sur les points indiqués par les flèches;

fig.153
□remplacer I'ampoule C fig. 155 en la dégageant des contacts lateraux et en s'assurant que la nouvelle ampoule soit correctement bloquée entre ces contacts ;

fig.154
F0T0108

fig.155
PLAFONNIERDUCOFFREABAGAGES
Pour remplaçer l'ampoule, procéder comme suit :
ouvrir le hayon du coffre a bagages ;
Denlever le plafonnier A fig. 156 en faisant levier sur point indiqué par la flèche.
ouvrir la protection B et replacer l'ampoule insere à pression ;
Refermer la protection B sur le transparent ;
- remonter le plafonnier A en l'engageant dans sa position correcte d'abord d'un côté et ensuite en poussant sur l'autre côté jusqu'à entendre le déclic de blocage.

fig.156
les fusibles protégent le circuit électrique et interviennent en cas d'avarie ou d'intervention improupe sur le circuit propremment dit.
Quand un dispositif ne fonctionne pas, il faut vérifier le bon fonctionnement du fusible de protection correspondant : l'element conducteur A fig. 157 ne doit pas etre interrompu.
Dans le cas contraire, il faut remplacer le fusible grillé par un autre du même ampérage (meme couleur). B fusible intact.
C fusible avec élément conducteur interrompu.
Pour remplacer un fusible, utiliser la petite pince D située à l'intérieur de la boîte à outils ou dans le récipient Fix & Go (pour les versions/marchés où cela est prévu).

fig.157

ATTENTION
Silefusibledevaitencoregriller, s'adresseraureseauAprés-venteFiat.

Nejamaisreplacerunfusiblegrillépar desfilsmétalliquesoutoutautrematériel derécupération.

ATTENTION
Nejamaisreplacerunfusibleparun,
autreyantunampéragesupérieur;
ERD'INCENDIE.

ATTENTION
Siunfusiblegénéraldeprotectionsdéclenché(MEGA-FUSE,MIDI-FUSE)
s'adresseraureseauAprés-venteFiat.

ATTENTION
Avantderemplacerunfusible,s'assurer d'avoirextraitlacleducontactetd'avoir
coupé/débranchétouslesconsommateurs.

ATTENTION
Siumfusiblegénéraldeprotectiondes systèmesdesécurité(systèmeairbag, systémedefreinage),dessystemes motopropulser(systémemoteur,systémeboite devitesses)oudusystémedeconduitese déclenché,s'adressauréseauAprès-ventéFiat.
Pour identifier le fusible de protection, consulter les tableaux indiqués aux pages suivantes.
FUSIBLESURBOITECÁBLEEMOTEUR
La boîte à fusibles se trouve sur le côté droit du moteur.
Demontageducouvercedelaboiteafusibles
Proceder comme suit :
Retirer le couvercle A fig. 158 de protection du pole positif de la batterie en le soulevant vers la haut ;
Agir sur lailette A fig. 159 et retirer le couvercle B de protection de la boite à fusibles;
deplacer le couvercle vers le projecteur, en le tournant dans le sens contraire aux aiguilles d'une montre (comme indiqué par la flèche), puis l'enlever fig. 159 ;
la centrale à fusibles fig. 160 est alors accessible.

S'ilfaeffectuerunlavagedu compartmentmoteur,veilleranepas dirigerletjetdeausurlacentralede
compartmentmoteur.

fig. 158

fig. 159
F0T0172

fig.160
Remontageducouvercedelaboiteafusibles
Pour remonter le couvercle, proceder comme suit :
Dinserer les deux fixations A fig. 161 dans leur logement situé sur la boite à fusibles ;
Traccrocher lailette B dans son logement jusqu'au déclic de blocage.

fig.161
FOT0174
| CONNAISSANCEDU VEHICULE |
| SECURITE |
| DEMARRAGEET CONDUITE |
| TEMoinSET SIGNALSATION |
| SITUATIONS D'URGENCE |
| ENTRETIENDU VEHICULE |
| CHARACTERISTICQUES TECHNIQUES |
| INDEX ALPHABETIQUE |

| DispositifPROTEGÉ-fig.162FUSIBLEAMPÈRES | |
| Disponible (kit remorquage) F09 15 | |
| Avertisseurs sonores F10 10 | |
| Feux de route F14 15 | |
| Disponible F15 - | |
| Compresseur du climatiseur F19 7,5 | |
DISPOSITIFPROTEGE-fig.162FUSIBLEAMPERES
| Lunette arrêté dégivrante/dispositif de dégivrage des rétroviseurs F20 30 | ||
| Pompe à carburant F21 15 | ||
| Feux antibrouillard F30 15 | ||
| Disponible F08 - | ||
| Allume-cigares/Prises de courant habitacle/Sièges chauffants F85 30 | ||
| +15 Feux de recul/décimètre/capteur de présence d'eau dans le gazole/bobines de relais T02, T05, T14, T17 et T19 | F87 7,5 |
| CONNAISSANCEDU VEHICULE |
| SECURITÉ |
| DÉMARRAGEET CONDUITE |
| TEMoinSET SIGNAISATION |
| SITUATIONS D'URGENCE |
| ENTRETIENDU VEHICULE |
| CHARACTERISTICES TECHNIQUES |
| INDEX ALPHABETIQUE |
FUSIBLESSURBOITECÁBLEEHABITACLE
Pour acceder aux fusibles, il faut dévisser les deux vis A fig. 163 en utilisant l'insert métallique de la clé de contact et enlever ensuite le volet B.
Les fubibles se trouvent dans les deux boites à fubibles représentées en fig. 164.

fig.163
fig.164

DISPOSITIFPROTEGE-fig.164FUSIBLEAMPERES
| Feu de croisement (côté passager) F12 7,5 | ||
| Feu de croisement (côté conducteur)/Correcteur d'assiette des phares F13 7,5 | ||
| INT/A bobines relais SCM F31 5 | ||
| Éclairage interieur temporisé F32 7,5 | ||
| Nœud Radio/Centrale systèmeBluetooth®/Nœud Blue&Me™/Prise diag-nostic système EOBD/Centrale alarmes volumétriques/Centrale sirène alarme | F36 10 | |
| Nœud combiné de bord/Commande faux de stop (NA) F37 5 | ||
| Actionneurs serrures portières/coffre à bagages | F38 20 | |
| Pompe bidirectionnelle lave-glace de pare-brise et de lunette arrrière F43 | 15 | |
| Lève-vitre avant (côté conducteur) | F47 20 | |
| Lève-vitre avant (côté passager) | F48 20 | |
| Éclairage commandes/Centrale capteurs de stationnement/Commande rétroviseurs électriques d'aille/Centrale alarmes volumétriques | F49 5 | |
| INT nœud Radio/Centrale systèmeBluetooth®/Nœud Blue&Me™/Actionnement rétroviseurs électriques d'aille/Interrupteur d'embrayage/Commande faux de stop (NC) | F51 5 | |
| Nœud du combiné de bord | F53 5 | |
| Dégivreurs rétroviseurs d'aille | F41 7,5 | |
| Disponible | F45 | - |
| Disponible | F46 | - |
| Disponible | F90 | - |
| CONNAISSANCEDU VEHICULE |
| SECURITÉ |
| DÉMARRAGEET CONDUITE |
| TEMoinSET SIGNAISATION |
| SITUATIONS D'URGENCE |
| ENTRETIENDU VEHICULE |
| CHARACTERISTICES TECHNIQUES |
| INDEX ALPHABETIQUE |
DISPOSITIFPROTEGE-fig.164FUSIBLEAMPERES
| Disponible F91 - | ||
| Disponible F92 - | ||
| Disponible F93 - | ||
| Allume-cigares/Prise de courant habitacle F94 15 | ||
| Disponible F95 - | ||
| Allume-cigares/Prise de courant habitacle F96 15 | ||
| Chauffage du siècle avant (côté conducteur) F97 10 | ||
| Chauffage du siècle avant (côté passager) F98 10 |
RECHARGEDELABATTERIE
ATTENTION La description de la procEDURE de recharge de la batterie n'est donnée qu'a titre indicatif. Pour effectuer cette opération, il est recommendé de toujours s'adresser au réseau ÀpRES-vente Fiat.
Il est conseilé de proceser à une charge lente à bas amperege d'une durée d'environ 24 heures. Une charge plus longue pourrait endommager la batterie.
Pour effectuer la recharge, professionnel comme suit :
debrancher la borne du pole négatif de la batterie ;
brancher les cables de l'appareil de recharge aux pôles de la batterie, en respectant les polarités ;
Dallumer l'appareil de recharge ;
Quand la recharge est terminée, eteindre l'appareil avant de le debrancher de la batterie;
rebrancher la borne au pole négatif de la batterie.

ATTENTION
Leliquidecontenudanslabatterieétant toxiqueetcorrosif,evitertoutcontact
aveclapeauetlesyeux. Executerl'opérationrechargedelabatteriedansunendroitaérétoindeflammesnuesoudesourcespossiblesd'etincelles,pourévitertoutrisqued'explosionetd'incendie.

ATTENTION
Nepasessayerderechargerunebatterie gelée:ilfautd'abordladegeler,
aute menti ly aun ris qued 'explosion.S'il gel,ilfautfairecontrolerlabatterieavantla recharge,pardesopereatorsspecialisés,et verifierqueleselementsinternesnesontpas endommagésnileboitier fissure,cequeput provoquerl'ecoulementd'acidetoxiqueet corrosif.
CONNAISSANCEDU VEHICULE
aeu
SECURITE
DEMARRAGEET CONDUITE
TEMoinSET SIGNALISATION
SITUATIONS D'URGENCE
ENTRETIENDU VEHICULE
CHARACTERISTQUES TECHNIQUES
INDEX ALPHABETIQUE
SOULEVEMENTDUVÉHICULE
REMORQUAGEDUVÉHICULE
S'il s'avere nécessaire de soulever le vehicule, s'adresseLe crochet d'attelage, fourni avec le vehicule, est situé au réseau新股-vente Fiat, qui est équipé de Ponts à dans la boite à outils qui se trouve dans le coffre à bras ou Ponts d'atelier. bagages.
ACCROCHAGEDEL'ANNEAUBE REMORQUAGE
Proceder comme suit :
Décrocher le bouchon A fig. 165 fig. 166;
prendre I'anneau de remorquage B fig. 165 fig. 166 dans la boite a outils ;
Visser à fond l'anneau sur l'axe filete, avant ou arrriere.

fig.165

ATTENTION
Avantdecommencerleremorquage, tournerlaclédecontactsurMAR etensuitesurSTOP,sansl'extraire.Enextrayant lacle,leverrouillagedirections'enclenche automatiquement,cequirendlebraquagedes rouesimpossible.

ATTENTION
Nettoyersoigneusementlelogementfilete avantdevisserl'anneau.Avantde procederauremorquageduvéhicule,vérifier également'd'avoirviséafondl'anneaudansson emplacement.

fig.166
F0T0086

ATTENTION
Nepasdemarrerlemoteurduvéhiculeau coursduremorquage.

ATTENTION
Pendantleremorquage,serappelerqu'en absenceduservofreinpourfreiner,ilest
necessaired'exerceruneforceplusgrandesurla pedale.Nepasutiliserdecablesflexiblespour effectuerleremorquageeteviterlesa-coupss.
Pendantleremorquage,vérifierquelafixation estsolidementenplaceetn'endommagepas lescomposantsalentour.Lorsqu'onremorquele vehicule,ilfautrespecterlesnormesspecifiques decirculationroutiereconcernantledispositifder remorquageaussibienquelaconde.Jepas demarrerlemoteurduvéhiculeaucoursdu remorquage.
Lesanneauxderemorquageavantet arrirenedoiventetreutilisésquepourdes opérationsdesecoursroutier.Le remorquageestpermisseulementpourdescourts trajetsenutilisantleddispositifprévuaceteffetpar lecodedelaroute(barrerigide),pourdéplacerle vehiculesurlarouteenuvueduremarquageou dutransportpardépanneuse.LesanneauxNE DOIVENTPASétreutiliséspourdesopérationsd récapurationduvécuilehorsréseauurtier,ou enprésenced'obstacleset/oupourdesopérations deremorquageaumoyendecablesoud'autres dispositifsnonrigides.Danslerespectdes conditionsssusmentionnées,ilfaudraquelesdeux vehicules(celuiqutracteetceluiquiesttracté) soientlepluspossiblealignésurlamémeligne mediane.
ENTRETIENDUVÉHICULE
ENTRETIENPROGRAMME
Un entretien correct est déterminant pour garantir la longévité du vehicule dans des conditions optimes. Pour cette raison, Fiat a prévu une série de contrôle et d'interventions d'entretien tous les 30 000 kilométres.
Toutefois, l'entretien programme ne suffit pas à affronter totalement toutes les exigences du vehicule : même pendant la période initiale, avant la révision des 30 000 km puis, entre deux révisions, il faut toujours effectuer les contrôleurs ordinaires, comme par exemple le contrôle de routine en faisant l'appoint évientuel du niveau des liquides, gonflage des pneus, etc.
ATTENTION Les coupons d'Entretien Programmé sont établis par le Constructeur. La non-exécution des coupons peut entrainer l'annulation de la garantie.
Le service d'Entretien Programmé est assure par tout le réseau ÀpRES-vente Fiat, à des intervalles fixés d'avance.
Si lors de chaque intervention, en plus des opérations prévues, il fallait procéder à d'autres remplacements ou réparations, ceux-ci ne pourront être exécutés que moyennant l'autorisation explicite du Client.
ATTENTION II est conseilé de signaler immédiatement au réseau ÀpRES-vente Fiat toute légère anomalie de fonctionnement, sans attendre le prochain coupon.
Si le vehicule est fréquement utilisé pour tracter des remorques, les interventions d'entretien doivent être plus fréquentes que celles indiquées dans le programme ordinaire.
PLAND'ENTRETIENPROGRAMME VERSIONSDIESEL
| Milliersdekilomètres306090120150180 | ||||||
| Mois24487296120144 | ||||||
| Contrôle de l'état/de l'usure des pneus et réglage éventuel de la pression | ● | ● | ● | ● | ● | ● |
| Contrôle du fonctionnement du circuit d'éclairage (phares, clignotants, signaux de détresse, coffre à bagages, habitacle, boîte à gants, témoins du combiné de bord, etc.) | ● | ● | ● | ● | ● | ● |
| Contrôle du fonctionnement du système essuie/lave-glace, réglage des giclleurs | ● | ● | ● | ● | ● | ● |
| Contrôle du positionnement/usure des balais des essuie-glaces | ● | ● | ● | ● | ● | ● |
| Contrôle des conditions et de l'usure des plaquettes de freins à disques avant | ● | ● | ● | ● | ● | ● |
| Contrôle de l'état et de l'usure des plaquettes de freins à tambour arrière | ● | ● | ● | |||
| Contrôle visuel de l'état: extérieur de la carrosserie, protection de bas de caisse, sections rigides et flexibles des tuyaux (échévement, alimentation en carburant, freins), éléments en caoutchouc (soufflets, manchons, bagues, etc.) | ● | ● | ● | ● | ● | ● |
| Contrôle de l'état de proprest des serrures du capot, nettoyage et lubrification des tringleries | ● | ● | ● | ● | ● | ● |
| Contrôle visuel de l'état de la courroie/des courroies de commande accessoires | ● | ● | ||||
| Contrôle de tension de la courroie de commande des accessoires (versions sans tendeur automatique) | ● | ● | ||||
| Milliersdekilomètres306090120150180 | |||||||
| Mois24487296120144 | |||||||
| Contrôle et réglage évientuel de la course du levier de frein à main | ● | ● | ● | ● | ● | ● | ● |
| Contrôle des émissions/fumées des gaz d'échéppement | ● | ● | ● | ● | ● | ||
| Remplacement de la courroie/des courroies de commande accessoires | ● | ||||||
| Remplacement du filtré à gazole | ● | ||||||
| Remplacement de la cartouche du filtré à air | ● | ● | |||||
| Appoint du niveau des liquides (refroidissement moteur, freins, batterie, lave-vitre, etc.) | ● | ● | ● | ● | ● | ● | ● |
| Contrôle du fonctionnement des systèmes de contrôle du moteur (via la prise de diagnostic) | ● | ● | ● | ● | ● | ● | ● |
| Contrôle du niveau d'huile de la boîte de vitesses mécanique | ● | ● | |||||
| Contrôle de la propriété des glissières inférieures des portes latérales coulissantes (ou tous les 6 mois) | ● | ● | ● | ● | ● | ● | ● |
| Vidange huile moteur et remplacement filtré à huile (ou tous les 24 mois) | ● | ● | ● | ● | ● | ● | ● |
| Vidange du liquide de frein (ou tous les 24 mois) | ● | ● | |||||
| Remplacement du filtré à pollen (ou tous les 12 mois) | ● | ● | ● | ● | ● | ● | |

Encas'd'utilisationduvehiculeenvilleprincipalement,ilestnecessairedevidangerl'huiledu moteuretderemplacerleftilretousles12mois.
CONTRÖLESPÉRIODIQUES
1 Tous les 1 000 km ou avant de longs voyages, contre et au besoin rétablier :
Je niveau du liquide de refroidissement du moteur;
Je niveau du liquide de freins;
Je niveau du liquide lave-glace;
la pression et I'etat des pneus ;
□le fonctionnement du système d'éclairage (phares, clignotants, signaux de détresse, etc.) ;
Le fonctionnement du système d'essuie-glace/lave-glace et le positionnement/l'usure des balais d'essuie-glace avant/arrière.
Tous les 3 000 km contrôle et éventuellesment rectifier: le niveau de l'huile moteur.
Il est conseilé d'adopter les produits de la PETRONAS LUBRICANTS, concus et fabriqués spécialement
pour les vehicules Fiat (voir le tableau « Ravitaillements contrôle de l'etat et de l'usure des plaquettes des » au chapitre « Caracteristiques techniques »). freins à disque avant ;
UTILISATIONDUVÉHICULEDANS DESCONDITIONSSEVERES
Au cas où le vehicule est utilisé dans l'une des conditions particulièrement sévées suivantes :
□traction de remorque ou caravane ;
routes poussiereuses;
□trajets courts (moins de 7-8 km) et fréquents, par une température inférieure à zéro ;
□moteur qui tourne fréquemment au ralenti ou conduite sur des longues distances à faible vitesse (par exemple service de livraisons) ou en cas d'inactivité prolongée ;
□parcours urbains ;
il est nécessaire de réaliser les vérifications suivantes, à des intervalles plus féquents que ceux indiqués dans le Plan d'Entretien Programme :
contrôle de l'etat et de l'usure des plaquettes des freins à disque avant ;
contrôle propréte des serrures du capot moteur et du coffre à bagages, nettoyage et lubrication tringleries ;
contrôle visuel de l'état des : moteur, boîte de vitesses, transmission, sections rigides et flexibles des tuyaux (échéappement - alimentation en carburant - freins), éléments en caoutchouc (soufflets - manchons- bagues - etc.);
□contrôle de la charge et du niveau de liquide de batterie (électrolyte) (se référer au paragraphe « Batterie - Contrôle de la charge et du niveau de l'électrolyte » dans ce chapitre);
contrôle visuel des conditions des courroies de commande accessoires;
contrôle et remplacement eventuel du filtré à pollen. Il devra être remplaced notamment au cas où l'on constaterait une réduction du débit d'air admis dans l'habitatcle ;
contrôle et remplacement eventuel du filtré à air.
CONTRÖLEDESNIVEAUX

Attention,pendantleremplissage,nepas confondrelesdiffeertypesdeliquide:ils sonttousincompatiblesentreeuxet entendommagergravementlevhicule.

ATTENTION Nejamaisfumerdurantuneintervention danslecompartmentmoteur:ilpourrait
yavoirdugazoudesvapeursinflammables,avec risqued'incendie.
ATTENTION
COMPARTIMENTMOTEUR
Versions1.375CV

fig. 167 I. Huile moteur 2. Batterie 3. Liquide de freins 4. Liquide lave-pare-brise/lave-lunette arriere 5. Liquide de refroidissement du moteur 6. Liquide de direction assistee
HUILEMOTEUR
Contrôleduniveaud'huilemoteur
Le contrôle du niveau d'huile doit être effectué, le vehicule sur sol plan, environ 5 minutes après avoir coupé le moteur.
Extraire la jauge A fig. 168 de contrôle et la nettoyer donc la reinserer jusqu'au bout, l'extraire et vérifier que le niveau soit compris entre les limites MIN et MAX inscrites sur la jauge même. L'intervalle entre MIN et MAX correspond à environ I litre d'huile.
Appointhuilemoteur
Si le niveau d'huileavoisine ou est au-dessous du repere MIN, faire I'appoint d'huile a travers le goulot replissage B fig.168,jusqu'au repere MAX.
Le niveau d'huile ne doit jamais dépasser le repère MAX.

fig.168
ATTENTION Si le niveau d'huile du moteur, suite à contrôle régulier, est au-dessus du niveau MAX, il faut s'adresser au réseau ÀpRES-venté Fiat pour son corre rétablissement.
ATTENTION ÀpRES avoir effectué l'appoint d'huile ou la vidange, avant de contrôle le niveau, faire tournier 'le moteur pendant quelques secondes et attendre quelques minutes après l'avoir arrêté.
Consommationhuilemoteur
À titre indicatif, la consommation maxi d'huile moteu est de 400 grammes tous les 1 000 km.
Pendant la première période d'utilisation du vehicule, de moteur se trouve en phase de rodage, par conséquencer les consommations d'huile moteur peuvent être considérées comme stabilisées après avoir parcouru le premiers 5000 ÷ 6000 km.
ATTENTION La consommation de l'huile moteur dépend du style de conduite et des conditions d'utilisation du vehicule.
ATTENTION Ne pas faire l'appoint avec une huile ayant des caractéristiques différentes par rapport à celle qui est déjà dans le moteur.

ATTENTION
Lorsquelemoteurestchaud,agiravec
extremeprudencedl'intérieurdu
compartimentouteur:risquedebrulures.Nepas
oublierque,lorsquelemoteurestchaud,le
ventilateurpeuts'actionner:risquedeblessures.
Attentionauxecharpes,cravatesetvetements
nonadherents:ilspeuventetreentrainesparles
elementsenmouvement.

L'huileusagéedumoteuretleftrer remplacecontiennentdesubstances nocivespourt'environnement.Pourla edel'huileetleremplacementdesfiltres,il eilledes'adresseraureseauAprès-vente
LIQUIDEDUCIRCUITDE REFROIDISSEMENTDUMOTEUR
Le niveau du liquide doit être contrôle le moteur froid et ne doit pas être inférieur au repère MIN grave sur le vase.
Si le niveau est insuffisant, verser lentement, à travers le bouchon A fig. 169 du réservoir, un mélange à 50 % d'eau déminéralisée et de liquide PARAPLIDE la PETRONAS LUBRICANTS.
Le mélange de PARAFLUP et d'eau déminéralisée concentré à 50 % assure la protection contre le gel jusqu'à une température de -35 °C. Dans des conditions climatiques particulièrement sévères, le mélange préconse est 60 % PARAFLUP et 40 % eau déminéralisée.

ATTENTION
Lorsquelemoteurestchaud,nepas enleverlebouchonduvased'expansion, souspeinedesebraler.Lecircuit de refroidissementestpressurise.Aubesoin,ne remplacerlebouchonqueparunepiece d'origine,souspeinededeteriorationducircuit.

Lecircuitderefroidissementmoteurutilise lefluideantigIPARAFLU UP. Pourl'appoint eventuel,utiliserunfluidedumemetype
queceluiquisetrouvedanslecircuitde refroidissement.LefluidePARAFLU UP nepeutetre melangéavecaucunautrefluid.Siceladevaitse produit,nedemarrerenaucuncaslemoteur etcontacterleresseauApre-s-venteFiat.

fig. 169
LIQUIDELAVE-GLACDE PARE-BRISE/LUNETTEARRIÈRE
Pour faire l'appoint de liquide, soulever le bouchon A fig. 170 et verser un mélange d'eau et de liquide TUTELA PROFESSIONAL SC 35, au pourcentage suivant :
□30 % de TUTELA PROFESSIONAL SC 35 et 70 % d'eau en été ;
50 % de TUTELA PROFESSIONAL SC 35 et 50 % d'eau en hiver.
En cas de températures inférieures à -20 °C, utiliser TUTELA PROFESSIONAL SC 35 pur.
Contrôler le niveau du liquide par le réservoir.

ATTENTION
Nejamaisvoyageravecleréservoirde lave-glacesvide:l'actiondulave-glaceest
fondamentalepouraméliorerlavisibilité.

fig.170
FOT0079

ATTENTION
Certsainsadditifsducommercepour
Iave-glacesontinflammables.Le
compartmentmoteurcontientdesparties chaudesdontlecontactpourraitlesenflammer.
LIQUIDEDEFREINS
Devisser le bouchon A fig. 171: contrcler que le liquide dans le réservoir soit au niveau maximum. Le niveau du liquide dans le réservoir ne doit pas depasser le repere MAX.
Si I'on doit faire l'appoint, le liquide de frein préconis figure dans le tableau « Fluides et Lubrifiants » (voir chapitre « Caracteristiques techniques »). À l'ouverture du bouchon A, veiller surtout à ce que d'eventuelles impuretes ne penètrent dans le réservoi

fig.171
F0T0080
Pour le ravitationnement, utiliser toujours un entonnoir avec filtré intégré d'une maille inférieure ou égale à 0,12 mm.
ATTENTION Le liquide des freins absorbe l'humidité, par conséquent, si l'on utilise la plupart du temps le vehicule dans des zones où le degré d'humidité atmosphérique est élevé, le liquide doit être remplace plus féquement que ce qui est prévu par le « Plan d'entretien programme ».

Veilleracequeleliquidedesfreins,quiest tréscorrosif,nevienneaucontactavec lespartiespeintes.Sicecivenaitase
produire, laverimmediatemental'eau.

ATTENTION
Leliquidedefreinsesttoxiqueettres fortementcorrosif.Encasdecontact accidentel,leverimmediatementsendroits concernesal'eaetausavonneutre,puisrincer abondamment.Encasd'ingestion,sadresser immediatementunmedecin.
ATTENTION

Lesymbolesunlebidonindiquequele liquidedefreinstdetypesynthetique ineral.L'utilisationdeliquidedetype lendommagedefinitivementlesjoins xencaoutchoucudircuitdefreinage.
LIQUIDEDIRECTIONASSISTÉE
Dévisser le bouchon A fig. 172 : contrôle que le liquide contenu dans le réserve soit compris entre les repères MIN et MAX visibles sur le réserve.
Lorsque l'huile est chaude, le niveau peut même dépasser le repère MAX. Si nécessaire, ajouter de l'huile ayant les mêmes caractéristiques que celle présente dans le circuit.

fig.172
FOT0081

ATTENTION
Éviterqueleliquidédirectionassistée soitencontactaveclespartieschaudes dumoteur:ilestinflammable.

Laconsommationduliquidededirection assisteeestresbasse;siapresl'appoint ilétaitnecessaired'enfaireunautre,
etceladansuncourtlapsdetemps,fairecontroler lesystemeauprésduréseauAprése-venteFiatafin déverifierdesfuitéseventuelles.
FILTREÄAIR/FILTREÄPOLLEN
Pour remplacer le filtré à air ou le filtré à pollen, il s'adresser au Réseau ÀpRES-vente Fiat.
CONNAISSANCEDU
SECURITE
DEMARRAGEET CONDUITE
TEMoinSET SIGNALISATION
SITUATIONS D'URGENCE
ENTRETIENDU VEHICLE
CHARACTERISTQUES TECHNIQUES
INDEX ALPHABETIQUE
BATTERIE
La batterie du vehicule est de type à « Entretien rédu » : en condition normale d'utilisation, elle ne demande pas de remplissage de l'électrolyte avec de l'eau distilled.
Un contrôle périodique, executé exclusivement par le Résseau Àpres-vente Fiat ou le personnel qualifié, est d toute façon nécessaire pour en vérifier l'efficacité.

ATTENTION
Leliquidecontenudanslabatterieest toxiqueetcorrosif. Evitertoutcontact aveclapeauetlesyeux.Nepass'approcherdelabatterieavecdesflamesnuesoudessources possiblesd'étincelles:dangerd'explosionet d'incendie.

ATTENTION
Lefonctionnementavecunniveaude liquidetropbasendommage irreparablementlabatterieeetpeutmémelafaire exploer.
REEMPLACEMENTDELABATTERIE
En cas de besoin, la batterie doit etre remplacee par une autre batterie d'origine presentant les mêmes caractéristiques.
En cas de remplacement par une batterie ayant des caractéristiques différentes, les échéances d'entretien prévues par le « Plan d'entretien programme » ne sont plus valables.
Pour l'entretien de la batterie, se conformer strictement aux indications fournies par le Fabriquant.

Lemauvaismontaged'accessoires electriquespeutendommagergrievementle vehicule.Siapresl'achatduvehicule,on
souhaiteinstallerdesaccessoires(antivol, radiotéléphone,etc.),s'adresserauRéseau
Après-venteFiatenmesuredeconseillerles dispositifslesplusadaptésetsurtoutdedéterminer s'ilestnécessaired'utiliserunebatteriedecapacité plusimportante.

Lesbatteriescontiennentdessubstances trésdangereusespouri'environnement. Pourleremplacementdelabatterie,ilest
conseilledes'adresserauRéseauAprès-venteFiat, équipépourécoulerl'huileusagedanslerespect delanatureetdelaréglementation.

Silevéhiculedoitresterimmobilisédemaniereprolongeedansdesconditionssfroidintense,demonterlabatterieetla
transporterdansunlieuchauffé, sinon, ellerisque degeler.

ATTENTION
Lorsqu'ilfautintervenirsurlabatterieou aproximite,toujoursseprotegerles
yeuxavecdeslunettesprévuesaceteeffet.
CONSEILSUTILESPOURPROLONGERLA DUREEDEVIEDELABATTERIE
Pour éviter que la batterie ne se décharge rapidement et pour en préserver la fonctionnalité, suivé scrupuleusement les indications suivantes :
□ quand on garé le vehicule, s'assurer que les portières, le capot et les portillons soient bien fermés pour éviter que les lampes de plafonniers ne restent allumées à l'intérieur de l'habitacle;
Teineindre les lumières des plafonniers interieurs : de toute façon le vehicule est équipé d'un système de coupure automatique des lumières interieures ;
□mateur eteint, eviter de laisser certains disposits allumés trop longtemps (par ex. autoradio, feuels detresse, etc.) ;
avant toute intervention sur l'équipement électrique, débrancher le cable du pole négatif de la batterie ;
Serrer les bornes de la batterie à fond.
ATTENTION La batterie maintainue pendant longtemps à un état de charge inférieur à 50% subit des dommages dus à la sulfatation, ce qui réduit sa capacité et son aptitude au démarrage.
Elle est aussi plus exposée au risque de gel (qui peut vérifier même à -10°C).
En cas d'immobilisation prolongée, voir le paragraphe Inactivité prolongée du vehicule «, chapitre « Demarrage et conduite »
Si, après l'achat, on envisage de monter des accessoirs électriques nécessitant d'une alimentation électricque permanente (alarme, etc.) ou bien des accessoires qui pésent sur le bilan électricque, s'adresser au Réseau. Àpres-vente Fiat, dont le personnel qualifié pourrait conseiller les dispositifs les plus appropriés appartenant à la Lineaccessori Fiat, évaluera leur absorption électricque totale et vérifier si le circuit électricque du vehicule est en mesure de soutenir la charge demand ou si, au contraire, il faut l'intégrer avec une batterie plus puissant.
En effet, étant donné que certains dispositifs ne continuent à absorber de l'énergie électrique même si le moteur est coupé, ils déchargent peu à peu la batterie.
ROUESETPNEUS
Contrôler toutes les deux semaines environ et avant de longs voyages la pression de chacun des pneus, y compris la roue compacte de secours : ces contrôles doivent être exécutés avec les pneus au repos et froids.
En utilisant le vehicule, il est normal que la pression augmente ; au sujet de la valeur correcte de la pression de gonflage du pneu, voir le paragraphe « Roues » au chapitre « Caracteristiques Techniques »
Une pression erronée provoque une consommation anormale des pneus fig. 173:
A pression normale : chape uee de maniere uniforme
B pression insuffisante : chape particulierement usée sur les bords ;
C pression excessive : chape particulierement uee au centre.
Les pneus doivent être replacés lorsqu'épaissur de la chape est réduite à 1,6 mm. Dans tous les cas, se conformer aux normes en vigueur dans le pays où l'on roule.
AVERTISSEMENTS
Eviter, autant que possible, les freinages trop brusques, les dérapages au démarrage, ainsi que les chocs violents contre les trottoirs, les ornières ou d'autres types d'obstacles. Rouler longuement sur une chaussée defoncée peut endommager les pneus;
□contrôler périodiquement que les pneus ne
onprésent pas de coupures sur les côtés, de
gonflements ou une usure irregulière de la chape.
Dans ce cas, s'adresser au réseau Àpès-vente Fiat ;
Éviter de voyageur en surcharge : cela peut cause des sérieux dommages aux roues et aux pneus ;
Den cas de crevaison d'un pneu, s'arreter immédiatement et le remplacer, pour ne pas endommager le pneu lui-même, la jante, les suspensions et la direction;

fig.173
le pneu vieillit même s'il est peu utilisé. Le vieillissement est signalé par des fendillements sur la chape et sur les flancs. Dans tous les cas, si les pneus sont montés depuis plus de 6 ans, il faut les faire contrôle par des spécialistes. Ne pas oublier de faire contrôle aussi la roue de secours;
En cas de remplacement, monter toujours des pneus neufs et éviter les pneus d'origine douteuse;
quand on remplace un pneu, il convient de replacer également la valve de gonflage ;
Pour permettre une usure uniforme entre les pneus avant et arriere, il est conseilé de les permuter tous les 10-15 000 kilométres, en les maintainant toujours du même côté de la voiture pour ne pas inverser les sens de roulement.

ATTENTION
Nepasoublierquelatenuederoutedu vehiculedépendaussidelabonne
pressiondegonflagedespneus.

ATTENTION
Unepressiontropfaibleprovoquela surchauffedupneuetpeutluicauser
gravesdommages.

ATTENTION
Nepaseffectuerlechangementdespneus, encroix,enlesdéplacantducotédroit, turesurlecôtégauche,etinversement.

ATTENTION
Nepasrepeindrelesjantesdesrouesen alliagequiexigentl'utilisationdes
at temperaturesupérieuresa 150^. Celapourrait scomprometrelescaracteristiquesmecaniques desroues.
TUYAUXENCAOUTCHOUC
En ce qui concerne l'entretien des tuyaux flexibles en caoutchouc du système des freins et de l'alimentation, suivre scrupuleusement le « Plan d'Entretien Programme » dans ce chapitre.
L' ozone, les temperatures elevées et l'absence prolongée de liquide dans le circuit peuvent provoquer le dürcissement et la rupture des tuyaux ce qui peut entrainer des fuites de liquide. Un contrôle vigilant est donc nécessaire.
ESSUIE-GLACDE PARE-BRISE/LUNETTEARRIERE
(pour les versions/marchés où cela est prévu)
BALAIS
Nettoyer periodiquement la partie en caoutchouc à l'aide de produits spéciaux. L'utilisation de TUTELA PROFESSIONAL SC 35 est recommendée.
Remplacer les balais si le fil du caoutchouc est déformé ou use. Dans tous les cas, il est conseilé de les remplacer à peu pres une fois par an.
Quelques mesures simples peuvent réduire les risques de dommages pour les balais :
En cas de températures inférieures à zéro, vérifier que le gel n'a pas bloqué la partie en caoutchouc contre la vitre. Si nécessaire, la débloquer à l'aide d'un produit antigel;
Denlever la neige eventuelflement accumulée sur la vitre : en plus de conserver les balais en bon etat, cela evite au moteur electrique de forcer et de surchauffer ;
Ne pas actionner les essuie-glaces avant et arrriere sur la vitre seche.

ATTENTION
réduitlavisilitéeencasdemauvaisesconditions atmosphériques.
Remplacementdesbalaisd'essuie-glaces
Procedure comme suit :
\soulever le bras de l'essuie-glace et placer le balai maniere a former un angle a 90^ avec le bras en question ;
□appuyer sur les languettes A fig. 174 et retarder le balai du bras ;
monter le nouveau balai, en inscrant les languettes dans les emplacements appropriés sur le bras. S'assurer qu'il soit bloqué.
Remplacementdubalaid'essuie-glacede lunetearriere
(pour les versions/marchés où cela est prévu) deProcesder comme suit :
\soulever la protection A et démonter le bras du vehicule, en dévissant l'écrou B qui le fixe à l'axe de rotation ;
□placer le nouveau bras correctement et serrer l'écrou à fond ;
baiser la protection.

fig.174
FOT0087
GICLEURS
Vitrearriere(lave-lunette)
Si le jet ne sort pas, vérifier avant tout qu'il y ait du Les jets du lave-glace arriere sont fixes. Le cylindre liquide dans le réservoir du lave-glace avant et arrière porte-objets est placé au-dessus de la vitre arrière (pour les versions/marchés où cela est prévu) (voir).
paragraphe « Vérification des niveaux » dans ce
chapitre).
Contrôler que les trous de sortie du liquide ne soient pas obstrués : le cas échéant, en utilisant une aiguille.
Vitreavant(lave-glace)
Les jets du lave-glace sont fixes. Les cylindres porte-objets sont situés sous le capot du moteur (voir fig. 175).

fig.175
CARROSSERIE
PROTECTIONCONTRELESAGENTS ATMOSPHERIQUES
Les principales causes des phénomènes de corrosion sont les suivantes :
pollution atmospheric;
Salinité et humidité de l'atmosphère (des zones marines ou des climats chauds et humides) ;
conditions environnementales saissonnieres.
Il ne faut pas non plus sous-estimer l'action abrasive de la poussière atmosphérique et du sable aménés par le vent, de la boue et des gravillons soulevés par les autres vehicules.
Les mêilles réponses techniques ont été adoptées par Fiat pour protéger efficacement la carroserie contre la corrosion.
Voici les principales :
produits et systèmes de peinture qui confèrent au vehicule une résistance toute particulière à la corrosion et à l'abrasion ;
- Utilisation de toles zinguees (ou prétraitées) ayant un très haut coefficient de résistance à la corrosion;
□traitement du soubassement de caisse, du compartmentement moteur, de l'intérieur des passages de roue et d'autres éléments par pulverisation de produits cireux ayant un puissant pouvoir de protection ;
□vaporisation de matériel aux plastiques aux fonctions protectrices sur les points les plus exposés : sous porte, interieur des ailes, bords, etc. ;
adoption d'éléments caissons « ouverts», pour éviter la condensation et la stagnation d'eau pouvant favoriser la formation de rouille à l'intérieur.
GARANTIEDEL'EXTÉRIEURDUVÉHICULE ETDUBASDECAISSE
Le vehicule est pourvu d'une garantie contre la perforation, due à la corrosion, de tout élément d'origine de la structure ou de la carrosserie.
Pour les conditions generales de cette garantie, se rapporter au Carnet de Garantie.
CONSEILSPOURLABONNEPRÉSERVATION DELACARROSERIE
Peinture
La peinture ne joue pas seulement un role esthétique, mais elle sert également à protéger la tôle.
En cas d'abrasions ou de rayures profundes, il est conseilé de pouvoir immédiatement aux retouches nécessaires pour éviter des formations de rouille. Pour les retouches de peinture, utiliser exclusivement les produits d'origine (voir « Étiquette d'identification de l'peinture de carrosserie », au chapitre « Caracteristiques techniques »).
L'entretien normal de la peinture consiste dans le lavage, dont la périodicité dépend des conditions environnementales et d'utilisation.
Par exemple, dans les zones à haute pollution atmosphérique, ou si l'on roule sur des chaussées qui ont été traitées au sel contre le verglas, il est préféable de laver plus fréquement le vehicule.
En vue d'un lavage correct du vehicule,proceder comme suit :
mouiller la carrosserie avec un jet d'eau à basse pression ;
Passer une éponge et une solution détergente légère sur la carrosserie, en rincant féquement l'éponge;
□bien rincer avec de l'eau et secher par jet d'air ou en utilisant une peu de chamois.
Si le vehicule est lavé dans une installation automatique, respecter les recommendations à suivantes :
Denlever l'antenne du toit afin d'eviter de l'endommager ;
Le lavage doit se faire avec de l'eau additionné d'une solution détergente ;
Drincer abondamment, afin d'éviter que des résidus de détergent ne puissant rester sur la carrosserie ou sur les parties les moins en vue.

Certainesinstallationsautomatiques
équipéesdebalais'd'anciennégénération
et/oumalentretenuspeuventendommager
lapeinture,enfacilitantlaformationdemicrofissuresquiconferentunaspectopaque/voilealapeinture,enparticulier,surlescouleurssombres.Siceladevaitarriver,ilsuffit'd'unlegerpolissageavecdesproduitsspécifiques.
Pendant le séchage, veiller à bien secher les endroits cachés, tels que les baies de portes, le capot et le pourtour des phares où l'eau stagne plus facilement. Il est conseilé de ne pasmettre aussenot le vehicule dans un endroit fermé, mais de le laisser en plein air pour favoriser l'évaporation de l'eau.
Ne pas laver le vehicule après un arrêt en plein soleil ou avec le compartmentement moteur chaud : cela peut alterer le brillant de la peinture.
Les pièces extérieures en matière plastique doivent être nettoyées suivant la même procédure adoptée pour le lavage normal du vehicule. Éviter de garer le vehicule sous des arbres; beaucoup d'essences liissant tomber des substances résineuses qui donnent un aspect opaque à la peinture et augmentent les possibités de déclenchement du processus de corrosion.
ATTENTION Les excréments d'oiseaux doivent être lavés immédiatement et avec soin, car leur acidité est particulièrement agressive.

LesdétergentspolluenteI'eau.Par conséquent,lelavageduvéhiculedoitètre effectuédansdeszoneséquipéesdemoyens
decollecteetdetraientdesliquidesutilisés pourleavage.
Vitres
Pour le nettoyage des vitres, utiliser des produits spécifiques. Employer des chiffons très propres afin de ne pas rayer les vitres ou d'alterer leur transparence.
ATTENTION Pour ne pas endommager les résistances électriques générées sur la surface interne de la lunette arrrière, froter délicatement en suivant le sens des résistances.
Compartmentmoteur
À la fin de l'hiver, effectuer un lavage soigné du compartmentement moteur, en veillant à ne pas orienter le jet d'eau sur les centrales électroniques et sur la centrale des relais et fusibles logée à gauche du compartmentement moteur (dans le sens de la marche). Pour cette opération, s'adresser à un atelier spécialisé.
ATTENTION Exécuter le lavage lorsque le moteur est froid et avec clé de contact sur STOP. Àpres le lavage, s'assurer que les différentes protections (par ex les capuchons en caoutchouc et autres carters) n'ont pas été enlevées ou endommagées.
Pharesavant
ATTENTION Pendant l'opération de nettoyage du plastique transparent des phares avant, ne pas utiliser de substances aromatiques (par ex. essence) ni de cétones (par ex. acétone).
INTÉRIEUR
Vérifier périodiquement qu'il n'y ait pas de l'eau stagnante sous les tapis (due à l'égouttement de chaussures, paraplues, etc.) qui pourrait provoquer l'oxydation de la tôle.

ATTENTION
Nejamaisutiliserdeproduits inflammables,tesquel'etherdepetre ol'essencerectifiepournetoyerl'intérieur de lavoiture.Lachargeselectrostatiquesengendrees parlefrottempendanti'opérationnde nettoyagepourtraientcauserunincendie.

ATTENTION
Nepasconserverdebombesaerosoldans levehicule:dangerd'explosion.Les bombesaerosolnedoiventjamaisetreexposeesa destemporaturesussuperieuresa 50^. A I'intérieur'unvehiculegaréausoleil,la températurepeutfaclementdépassercseuil.
SIEGESETPARTIESENTISSU
Éliminer les poussières avec unerosse souple ou avec un aspirateur. Pour mieux nettoyer les revêtements en velours,utiliser unerosse humide.
Frotter les sièges avec une éponge imbibée d'une solution d'eau et de détergent neutre.
ÉLÉMENTSENPLASTIQUE
Il est conseilé de proceper au nettoyage normal des plastiques internes avec un chiffon trempe dans une solution d'eau et de détergent neutre non abrasif. Po enlever les taches deGRAISE ou résistantes,utiliser des produits specifiques pour le nettoyage des plastiques, sans solvant et expressement concus pour ne pas alterer I'aspect et la couleur des materiaux.
ATTENTION Ne jamais employer d'alcool ou d'essence pour laver la vitre du combiné de bord.
VOLANT/POMMEAUDULEVIERDE VITESSES/FREINÀMAINREVÉTUSDEVRAI CUIR
(pour les versions/marchés où cela est prévu)
Le nettoyage de ces composants doit etre effectue exclusively avec de I'eau et du savon neutre. Ne jamais utiliser d'alcool et/ou de produits a base d'alcohol.
Avant d'utiliser des produits spécifiques pour le nettoyage, lore attentivement l'etiquette et vérifier que parmi les composants du produit il n'y ait pas d'alcool. Uni de substances à base d'alcool.
Si durant les opérations de nettoyage du pare-brise avec des produits spéciaux pour vitres, des gouttes tombent et se déposent sur le volant/pommeau du levier de vitesses/frein à main, les retirer immédiatement et procéder au lavage de la zone interessée avec de l'eau et du savon neutre.
ATTENTION En cas d'utilisation de dispositif de verrouillage du volant, veiller à bien le positionner, affin d'éviter d'rafler le cuir du revêtement.
CARACTERISTIQUESTECHNIQUES
DONNÉESD'IDENTIFICATION
Il est conseilé de noter les sigles d'identification. Les données d'identification estampillées sur les plaquettes et leur position sont les suivantes fig. 176 :
Plaque récapitulative des données d'identification.
Marquage du chassis.
Plaque d'identification de la peinture de la carrosserie.
Marquage du moteur.
PLAQUERÉCAPITULATIVEDESDONNÉES D'IDENTIFICATION
Elle est appliquée sur la partie arrêté du vehicule et N'Valeur correcte du coefficient de fumées (pour les contient les données d'identification suivantes fig. 177 : moteurs à gazole).

fig.176

fig.177
MARQUAGEDUCHÄSSIS
Il est estampillé sur le plancher de l'habitacle, pres du siège avant droit.
Pour y acceder, faire coulisser la trappe A fig. 178 ver l'avant.
Le marquage comprend :
Type de vehicule;
numéro progressif de fabrication du chassin.
PLAQUED'IDENTIFICATIONDELA PEINTUREDECARROSSERIE
Elle est appliquée à l'intérieur du capot moteur et fournit les informations suivantes fig. 179 :
AFabricant de la peinture.
BDésignation de la couleur.
CCode Fiat de la couleur.
DCode de la couleur pour retouches ou refecction de la peinture.
MARQUAGEDUMOTEUR
Il est estampillé sur le bloc moteur et indique le type et le numero progressif de fabrication.

fig.178

fig.179
F0T0012

CODESMOTEUR-VERSIONCARROSSSERIE
VersionCodemoteur
1.3Multijet199A2000
Nous donnons ci-dessous un exemple de code de versions de carrosserie avec la légende valide pour les codes de versions de carrosserie.
Exemple :
225BXBIAAX
Legende :
225 Modèle
B Carrosserie
XB Moteur
Traction
A Transmission
AX Version
CARROSSEIRE
A Qubo MI (5 places)
A Boite de vitesses mécanique
Boite de vitesses Comfort/Dialogic
MOTEUR
| Généralités1.3Multijet75CV | |
| Code type 199A2000 | |
| Cycle Diesel | |
| Nombre et position des cylindres 4 en ligne | |
| Diamètre et course des pistons (mm) 69,6 x 82 | |
| Cylindrée totale (cm3) 1 248 | |
| Rapport de compression 17,6 | |
| Puissance maximum (CEE) (kW) 55 | |
| Puissance maximum (CEE) (CV) 75 | |
| Régime correspondant (tours/min) 4 000 | |
| Couple maximum (CEE) (Nm) 190 | |
| Couple maximum (CEE) (kgm) 19,4 | |
| Régime correspondant (tours/min) 1 750 | |
| Bougies d'allumage - | |
| Carburant | Gazole pour transport routier (Spécification EN590) |
| CONNAISSANCEDU VEHICULE |
| SECURITE |
| DÉMARRAGEET CONDUITE |
| TEMOINS ET SIGNAISATION |
| SITUATIONS D'URGENCE |
| ENTRETIEN DU VEHICULE |
| CHARACTERISTQUES TECHNIQUES |
| INDEX ALPHABETIQUE |
ALIMENTATION
VersionsAlimentation
1.3Multijet75CV
Injection directe Multijet « Common Rail » à contrôle électronique avec turbo et échangeur de chaleur

ATTENTION
Desmodificationsouréparationsdusystemèmed'alimentationeffectuéesdemanièreincorrecteet sanstenircomptedescaractéristiquestechniquesdusystemèmepeuventprovoquerdesanomalies
defonctionnementavecrisquesd'incendie.
TRANSMISSION
VersionsBoitedevitessesEmbrayageTraction
| 1.3Multijet75CV | À cinq rapports plus la marche arrêté avec des synchroniseurs d'enclenchement des vitesses avant | Commande hydraulique Avant |
FREINS
| VersionsFreinsdeserviceavant | Freinsdeservicearrière | Freindestationnement |
| 1.3Multijet75CVà disque à tambour | commandé par un leviermanuel agissant sur lesfreins arrière |
ATTENTION L'eau, le verglas et le sel de deneigement presents sur la chausse peuvent se déposer sur les disques des freins et réduire leur efficacité lors du premier freinage.
SUSPENSIONS
| VersionsAvantArrière |
| 1.3Multijet75CVà roues indépendantes type Mc Pherson ; à pont de torsion |
DIRECTION
| Versions | Diamètredebraquageentre trotoirs(m) | Type |
| 1.4 | 10,55 | à pignon et crémaillère avec direction assistée électrique (pour les versions/ marches où cela est prévu) |
| 1.3Multijet75CV | ||
| 1.3Multijet95CV |
CONNAISSANCEDUVEHICLE
SECURITE
DEMARRAGEET CONDUITE
TEMoinSET SIGNALISATION
SITUATIONS D'URGENCE
ENTRETIENDU VEHICULE
CHARACTERISTIQUES TECHNIQUES
INDEX ALPHABETIQUE
ROUES
JANTESETPNEUS
Jantes en acier embouti ou en alliage. Pneus Tubeless carcasse radiale. Sur la carte grise figurent en outre tous les pneus homologues.
ATTENTION En cas d'eventuelles différences entre le « Mode d'emploi et d'entretien » et la « Carte grise », tener compte des données indiquées sur la carte grise.
Pour la sécurité de la marche, il est indispensable que le vehicule monte des pneus de la meme marque et o meme type sur toutes les roues.
ATTENTION Ne pas monter de chambre à air sur le pneus Tubeless.
ROUDESECOURS
Jante en acier embouti. Pneu Tubeless.
GÉOMÉTRIEDESROUES
Pincement des roues avant mesure entre jantes: -1 ± 1 mm.
Les valeurs se rapportent au vehicule en marche.
LECTURECORRECTEDUPNEU
Example:175/70RI49IT(voir fig. 180)
175 Largeur nominale (S, distance en mm entre les flances)
70 Rapport hauteur/largeur (H/S) en pourcentage R Pneu radial
14 Diametre de la jante en pouces (Ø)
91 Indice de charge (charge utile)
T Indice de vitesse maxi
Indicedevitessemaxi
Jusqu'a 160 km/h
Rjusqu'a 170 km/h
S jusqu'a 180 km/h
T jusqu'a 190 km/h
Jusqu'a 200 km/h
H jusqu'a 210 km/h
Visurea 240 km/h
W jusqu'a 270 km/h
Yjusqu'a 300 km/h

fig.180

F0T0014
Indicedevitessemaximalepourlespneusneige
QM+S jusqu'a 160 km/h
TM + S jusqu'à 190 km/h
HM + S jusqu'à 210 km/h
Indicedecharge(chargeutile)
Indicedecharge(chargeutile)
| 60= 250 kg 84= 500 kg | |
| 61= 257 kg 85= 515 kg | |
| 62= 265 kg 86= 530 kg | |
| 63= 272 kg 87= 545 kg | |
| 64= 280 kg 88= 560 kg | |
| 65= 290 kg 89= 580 kg | |
| 66= 300 kg 90= 600 kg | |
| 67= 307 kg 91= 615 kg | |
| 68= 315 kg 92= 630 kg | |
| 69= 325 kg 93= 650 kg | |
| 70= 335 kg 94= 670 kg | |
| 71= 345 kg 95= 690 kg | |
| 72= 355 kg 96= 710 kg | |
| 73= 365 kg 97= 730 kg | |
| 74= 375 kg 98= 750 kg | |
| 75= 387 kg 99= 775 kg |
Indicedecharge(chargeutile)
| 76= 400 kg 100= 800 kg | |
| 77= 412 kg 101= 825 kg | |
| 78= 425 kg 102= 850 kg | |
| 79= 437 kg 103= 875 kg | |
| 80= 450 kg 104= 900 kg | |
| 81= 462 kg 105= 925 kg | |
| 82= 475 kg 106= 950 kg | |
| 83= 487 kg |
| CONNAISSANCEDU VEHICULE |
| SECURITÉ |
| DÉMARRAGEET CONDUITE |
| TEMoinSET SIGNALISATION |
| SITUATIONS D'URGENCE |
| ENTRETIENDU VEHICULE |
| CHARACTERISTQUES TECHNIQUES |
| INDEX ALPHABETIQUE |
LECTURECORRECTEDELAJANTE
Example:51/2Jx14H2ET44(voir fig. 180)
51/2 largeur de la jante en pouces (I).
J profil du rebord (saille latere ou s'appuie le talon pneu) (2).
14 diamètre de calage en pouces (correspond à celui du pneu qui doit être monté) (3 = ) .
H2 forme et nombre de « humps » (relief sur la circonference, qui maintain le talon du pneu Tubeless sur la jante).
ET44 carrossage de la roue (écart entre plan d'appui du disque/jante et ligne mediane de la jante de roue).
PNEUSRIMPPROTECTOR

ATTENTION
Encasd'utilisationd'enjoliveursintegraux fixes(aumoyend'unressort)alajante
entoleetdepneusn'étantpasdeserie (apres-vente)equipesde(RimProtector)
L'utilisationdepneusetd'enjoliveurs
inappropriés pourrait provoquerunebaisse
imprévuedepressiondupneu.

fig.181
JANTESEPNEUSDESÉRIE
| Versions | Jantes | Pneus de série | Pneus neige | Roue de secours (*) Jante - Pneu | |
| 1.3Multijet | 6jx15H2-ET44 | 185/65 R15 88T | 185/65 R15Q (M+S) | 6 Jx15H2-ET44 | 85/65 R15 |
| 185/65 R15T (M+S) (***) | 6 Jx15H2-ET44 | 85/65 R15 | |||
| 6jx16-ET45 | 195/55 R16 87T - | 6 Jx15H2-ET44 (**) | 185/65 R15 (**) | ||
() (pour les versions/marchés où cela est prévu)
() Versions QUBO Trekking
(20) L'utilisation correcte de cette roue de secours prévoit obligatoirement le respect de l'ATTENTION suivante.

ATTENTION
Sonutilisationdoitetrereduiteauminimumetlavitessenedoitpasdepasser80km/h.Une etiquetteorangeestcolleesurlarouedesecoursreprenantlesmisesengardesurleslimites
d'utilisation de la roue en question. L'etiquette adhesive ne doit absolument bas etre enlevee ou cachee.
L'étiquetteadhésivefournitiesindicationssuivantesenquatrelangues:attention!seulementpour uneutilisationtemporaire!80km/hmaxi!aremplacerdesquepossibleparunerouestandard.Nepas couvrircetteinstruction.
PRESSIONDEGONFLAGE FROID(bars)
| Mesure | PNEUSDESÉRIE | ROUEDE SECOURS (*) | |||||||
| ÀvideÀmoyenne | RechargeÀpleinecharge | ||||||||
| AvantArrièreAvantArrièreAvantArrière | Avantière | Rrifière | Avantière | Rrifière | |||||
| 185/65 R15 88T | 2,3 | 2,2 | 2,3 | 2,1 | 2,3 | 2,5 | 2,5 | ||
| 195/55 R16 87T | 2,3 | 2,1 | 2,3 | 2,1 | 2,4 | 2,4 | |||
(*) (pour les versions/marchés où cela est prévu)
Lorsque le pneu est chaud, la valeur de pression doit etre majoree de +0,3 bar par rapport a la valeur preconisée. Contrer à nouveau la valeur correcte, pneu froid.
Avec les pneus à neige, la valeur de la pression doit être + 0,2 bar par rapport à la valeur indiquée pour les pneus fournis.
Pour rouler à plus de 160 km/h, gonfler les pneus aux valeurs correspondant à la pleine charge du vehicule.
DIMENSIONS
Les dimensions sont exprimées en mm et se rapportent à la voiture équipée avec les pneus de série. La hauteur est calculée avec le vehicule vide

fig. 182
F0T0301
| A | B | C | D | E | F | G | H | |
| Versions Qubo | 3959 855 | 2513 591 | 1735/1803 (*) | 1462 17 | 6 1464 | |||
| Versions Qubo Trekking | 3970 866 | 2513 591 | 1742/1810 (*) | 1464 17 | 6 1465 |
(*)Avec barres de toit (pour les versions/marchés, ou cela est prévu) De légères variations de dimensions sont possibles, selon la taille des jantes.
PERFORMANCES
Vitesse maximum admise après la première période d'utilisation du vehicule en km/h.
Versionskm/h
1.3Multijet75CV155
ACTERISTIQUES TECHNIQUES
INDEX ALPHABETIQUE
POIDS
| Poids(kg) | 1.3Multijet75CVEuro4class I | ||
| VersionsNI «Mini» (4places) | VersionsNI «Maxi»(4places) | VersionsMI | |
| Poids à vide (avec tous les liquides, réservoir de carburant plein à 90 % et sans options) | 1205 1300 | 1200 | |
| Charge utile(*) y compris le conducteur : 550 455 | 510 | ||
| Charge utile(*) sans le conducteur : 475 - 440 | |||
| Charges maximales autorisées(**) | |||
| - essieu avant : 950 950 950 | |||
| - essieu arrière : 950 950 950 | |||
| - total : 1 755 1 755 1 710 | |||
| Charges tractables | |||
| - remorque freinée : 600 600 600 | |||
| - remorque non freinée : 400 400 400 | |||
| Charge maxi sur le toit (avec barres de t⁸ft) | 70 | 70 | 70 |
| Charge maxi sur la boule (remorque freinée) : | 60 | 60 | 60 |
(o)Pour les versions/marchés où cela est prévu
()CATÉGORIE N1: pour les versions toutes options (110 kg) la charge utile se réduit progressivement jusqu'à 500 kg.
(^) Charges à ne pas dépasser. La responsabilité du rangement des marchandises dans le coffre à bagages et/ou sur le plan de chargement incorme au conducteur qui est tenu à respecter les charges maximales autorisées.
(^*) Incluant le poids des systèmes éventuels de portage (barres/coffre de toit Lineaccessori Fiat).
NoteLes versions Trekking ont la même capacité que les autres versions.
CATEGORIE MI : les options sont inclues dans la charge.
| CONNAISSANCEDU VEHICULE |
| SECURITE |
| DÉMARRAGEET CONDUITE |
| TEMoinSET SIGNALISATION |
| SITUATIONS D'URGENCE |
| ENTRETIENDU VEHICULE |
| CHARACTERISTQUES TECHNIQUES |
| INDEX ALPHABETIQUE |
| CONNAISSANCEDU VEHICULE | Poids(kg) | 1.3Multijet75CVEuro4 classe2 | |
| VersionsNI «Mini »(4places) | VersionsNI «Maxi»(4places) | ||
| SECURité | Poids à vide (avec tous les liquides, réservoir de carburant plein à 90 % sans options) | et 1235 1355 | |
| DÉMARRAGEET CONDUITE | Charge utile(*) y compris le conducteur : | 565 445 | |
| Charge utile(*) sans le conducteur : | 490 370 | ||
| Charges maximes autorisées(**) | |||
| TEMOINSET SIGNALISATION | - essieu avant : 950 950 | ||
| - essieu arrêté : 960 960 | |||
| - total : 1 800 1 800 | |||
| SITUATIONS D'URGENCE | Charges tractables | ||
| - remorque freinée : 600 600 | |||
| - remorque non freinée : 400 400 | |||
| ENTRETJENDU VEHICULE | Charge maxi sur le toit (avec barres de toit)(***) | 50 50 | |
| Charge maxi sur la boule (remorque freinée) : | 60 60 | ||
| CHARACTERISTIQUES TECHNIQUES | (*)CATÉGORIE NI : pour les versions toutes options (120 kg) la charge utile se réduit progressivement jusqu'à 445 kg. (**)Charges à ne pas dépasser. La responsabilité du rangement des marchandises dans le coffre à bagages et/ou sur le plan de chargement incombe au conducteur qui est tenu à respecter les charges maximales autorisées. (***)Incluant le poids des systèmes évientuels de portage (barres/coffre de toit Lineaccessori Fiat). | ||
| INDEX ALPHABETIQUE | |||
| NoteLes versions Trekking ont la même capacité que les autres versions. | |||
RAVITAILLEMENTS
| 1.3Multijet75CV | CarburantspréconisésetLubrifiants d'origine | ||
| litreskg | |||
| Réservoir de carburant : 45 - y compris une réserve de : 6/7 - | Gazole pour transport routier (Spécification EN590) | ||
| Circuit de refroidissement moteur : | 7,6 - | Mélange d'eau distilled et de liquide PARAFLU UP à 50% (*) | |
| Carter du moteur : 3,0 2,6 | SELENIAWRP.E. | ||
| Carter du moteur et filtré : 3,2 2,8 | |||
| Boîte de vitesses/différentiel : | 1,84 | 1,6 | TUTELA CAR TECHNYX |
| Direction assistée hydraulique | 0,38 | 0,35 | TUTELA GI/E |
| Circuit des freins hydrauliques : | - | 0,5 | TUTELA TOP 4 |
| Réservoir du liquide lave-glace et lave-lunette arrêté : | 3,0 - | Mélange eau/liquide TUTELAPROFESSIONALSC35 | |
(*) Dans des conditions climatiques particulièrement sévres, il est conseilé de mélanger 60 % de PARAFLU et 40 % d'eau déminéralisée.
FLUIDESETLUBRIFIANTS
PRODUITSCONSEILLÉSETLEURSCARACTERISTIQUES
| Emploi | Caracteristique qualitativesdesfluidsesetlubrifiantsspourlebonfonctionnementledavoiture | Fluidesetlubrifiantsd'origine | Intervallevedange |
| Lubrifiants pourles moteurs àgazole | Lubrifiants à base synthétique de graduation SAE5W-30.Qualification FIAT9.55535-S1. | SELENIAWRP.E.Référence TechniqueContractuelle N°F510.D07 | Selon le Pland'EntretienProgrammé |
Pour les moteurs diesel, en cas d'urgence lorsque l'on ne dispose pas des produits originaux, il convient d'utiliser des lubrifants offrant une performance minimum ACEA C2. Dans ce cas, il n'est pas garanti d'obtenir les performances optimes du moteur et il est recommandé de les remplacer au plus vite auprès du réseau Àpres-vente Fiat.
L'utilisation de produits ayant des caractéristiques inférieures à ACEA C2 pourrait cause des dommages au moteur, non couverts par la garantie.
Pour des conditions climatiques particulièrement froides, demander le produit approprié PETRONAS LUBRICANTS au réseau ÀpRES-ENTE Fiat.
| Emploi | Caracteristique qualitativesdesfluidsesetlubrifiantsspourlebonfonnentementledavoiture | Fluidesetlubrifiantsd'origine | Applications | CONNAISSANCEDUVEHICULE |
| Lubrifiants etgraisses pour lamottement du mouvement | Lubrifant de synthese gradation SAE 75W-85. Conforme aux specifications API GL 4 PLUQualificationFIAT9.55550-MX3 | TUTELACARTECHNYXRéférence TechniqueContractuelle N°F010.B05 | Boîtes de vitesses etdifférentielsmécaniques (versionsDiesel) | SECURITE |
| Graisse au bisulfure de molybdène pour destempératures d'utilisation élevées.QualificationFIAT9.55580.ConsistanceNL.G.I. I-2 | TUTELAALLSTARRéférence TechniqueContractuelle N°F702.G07 | Joints homocinetétiquescôté roue | DÉMARRAGEETCONDUITE | |
| Graisse spécifique pour joints homocinetétiquafable coefficient de frottement.QualificationFIAT9.55580.ConsistanceNL.G.I. 0-1 | TUTELASTAR700Référence TechniqueContractuelle N°F701.C07 | Joints homocinetétiquescôté différentiel | TEMoinSET SIGNALISATION | |
| Lubrifant pour transmissions automatiques.Conformé aux specifications « ATF DEXRON». QualificationFIAT9.55550-AG2. | TUTELAGI/ERéférence TechniqueContractuelle N°F001.C94 | Direction assistéehydraulique | SITUATIONS D'URGENCE | |
| Liquide pourfreins | Fluide synthétique, NHTSA N° 116 DOT 4, ISO4925, SAE J-1704, CUNA NC 956-01.QualificationFIAT9.55597. | TUTELATOP4Référence TechniqueContractuelle N°F001.A93 | Freins hydrauliques etcommandeshydrauliquesembrayage | ENTRETIENDUVEHICULE |
| Emploi | Caractéristiquesqualitativesdesfluidsesetlubrifiantsspourlebonfonnomentdealavage | Fluidesetlubrifiantsd'origine | Applications |
| Protecteur pour radiateurs | Protecteur à action antigel de couleur rouge pour circuits de refroidissement à base de glyco mono-éthylénique inhibé avec formulation organique. Conforme aux specifications CUNA NC 956-16, ASTM D 3306.QualificationFIAT9.55523. | PARAFLUUP(*)Référence TechniqueContractuelle N°F101.M01 | Pourcentage d'utilisation : 50 % eau déminéralisée 50 % PARAFLUUP(**) |
| Additif pour carburant | Additif antigel pour gazole avec action protecrice pour les moteurs Diesel. | TUTELADIESEL ARTRéférence TechniqueContractuelle N°F601.L06 | À mélanger au gazole (25 cm³/10 litres) |
| Liquide de lave-glace et lave-lunette arrrière | Mélange d'alcools, eau et tensioactifs CUNA NC 956-II.QualificationFIAT9.55522. | TUTELA PROFESSIONALSC35Référence TechniqueContractuelle N°F201.D02 | À employer pur ou dilué dans les circuitssessuie/lave-glaces |
()ATTENTION Ne pas faire l'appoint ni mélanger avec d'autres liquides ayant des caractéristiques autres que celles décrites.
() Dans des conditions climatiques particulièrement sévres, il est conseilé de mélanger 60 % de PARAFLU et 40 % d'eau déminéralisée.
CONSOMMATIONDECARBURANT
Les valeurs de consommation en carburant figurant dans le tableau suivant sont déterminées sur la base des d'homologation imposés par les Directives Européennes spécifiques.
La mesure de la consommation suit les procédures suivantes :
cycle urbain : demarrage à froid suivi d'une conduite simulant l'utilisation de la voiture dans la circulation urbaine ;
cycle extra-urbain : simulation d'utilisation du vehicule sur un parcours extra-urbain avec de frequente accelerations sur tous les rapports de vitesses ; la vitesse de parcours varie entre 0 et 120 km/h ;
consommation mixte : déterminée en calculant environ 37 % de cycle urbain et environ 63 % de cycle extra-urbain.
ATTENTION Le type de parcours, les conditions de circulation, les conditions atmosphériques, le style de conduite, l'etat de la voiture en général, le niveau de finition/équipements/accessoires, l'utilisation du climatiseur, le chargement de la voiture, la presence d'un porte-bagages sur le toit et autres situations pénalisant la pénéa aerodynamique ou offrant une résistance à l'avancement entrainent des consommations de carburant différé de celles qui sont relevantes.
ConsommationselonlaDirectiveeuropeanenennvigueur(litres/100km)
VersionsUrbainExtra-urbainMixte
1.3Multijet75CV5,5 3,7 4,4
CONNAISSANCEDU VREQUES
SECURITE
DEMARRAGEET CONDUITE
TEMIOINSET SICGNPLISATION
SITUATIONS D'URGENCE
ENTRETIENDU
VEHICLE
CHARACTERISTIQUES TECHNIQUES
INDEX ALPHABETIQUE
ÉMISSIONSDECO 2
Les valeurs d'émission de Cfigurant dans le tableau ci-dessous correspondent à la consommation mixte.
| Versions | ÉmissionsdeCO2selonladirectiveeuropeanneenvigueur(g/km) |
| 1.3Multijet75CV115 |
TELECOMMANDEARADIOFRÉQUENCY:HOMOLOGATIONS MINISTERIELLES
fig. 183

F0T0376
| CONNAISSANCEDU VEHICULE |
| SECURITÉ |
| DÉMARRAGEET CONDUITE |
| TEMOINSET SIGNALISATION |
| SITUATIONS D'URGENCE |
| ENTRETIENDU VEHICULE |
| CARACTERISTICQUES TECHNIQUES |
| INDEX ALPHABETIQUE |
DISPOSITIONPOURLETRAITEMDUVÉHICULEENFINDECYCLE
Depuis des années, Fiat est engagée dans la protection et le respect de l'environnement par le biais de l'amélioration continue des processus de production et de la réalisation de produits de plus en plus éco-compatible. Pour assurer aux clients le meilleur service possible dans le respect des normes environnementales et en réponse aux obligations de la Directive Européenne 2000/53/EC sur les vehicules en fin de cycle, Fiat offre aux clients la possibité de remettre leur vehicule (*) en fin de cycle sans coûts supplémentaires.
La Directive Européenne prévoit en effet que la remise du vehicule se fasse sans que le dernier détenteur ou propriétaire du vehicule n'ait de frais à payer à cause de sa valeur de marché nulle ou négative. En particulier, da la quasi-totalité des Pays de l'Union Européenne, jusqu'au ler janvier 2007, le retrait à coult zéro ne se fait que pour les vehicules immatriculés à partir du ler juillet 2002, tandis qu'à partir de 2007, le retrait à couit zéro se fera indépendamment de l'année d'immatriculation, à condition que le vehicule contienne ses composants essentiels (en particulier moteur et carrosserie) et soit dénué de déchets ajoutés.
Pour remettre votre vehicule en fin de cycle sans frais supplémentaires, vous pouvez vous adresser soit à nos concessionnaires, soit à l'un des centres de collecte et de démolition agrées par Fiat. Ces centres ont été minutieusement sélectionnés afin de garantir un service respectant des normes de qualité standard pour la collecte, le traitement et le recyclage des vehicules mis au rebut, dans le respect de l'Environnement.
Pour toute information sur les centres de démolition et de collecte, consultez le réseau des concessionnaires Fiat et Fiat Véhicules Commerciaux ouappelez le numero vert 00800 3428 0000. Vous pouvez également consulter le site internet Fiat.
(*) Véhicule pour le transport de passagers doté au maximum de neuf places, pour un poids total autorisé de 3,5 t.
SfN
Est dans le cœur de votre moteur.




A votre mecanicien, demande

Votre voiture a choisit Selenia
Le moteur de votre auto est ne avec Selenia, la gamme des huiles moteurs qui repond aux exigences des plus recentes specifications internationales. Des tests specifiques et des caractéristiques techniques de hauts niveaux font de Selenia le lubrifiant développe pour rendre les prestations de votre moteur sures et gagnantes.
La qualite Selenia s'articule autour d'une gamme de produits technologiquement avances:
SELENIA K PURE ENERGY
Lubrifant synthetique concu pour la derniere generation de moteurs a essence a faibles émissions. Sa formulation spéciale assure egalement la plus grande protection aux moteurs turbocompressés haute performances et soumis a stress thermique elevé. Sa faible teneur en cendres contribue à la propre totale des catalyseurs modernes.
SELENIA WR PURE ENERGY
Lubriffant entiement synthetique a meme de repondre aux exigences des moteurs diesel les plus modernes. Faible teneur en cendres pour proteger le filtré a particules des résidus de combustion. High Fuel Economy System perpettant une economie considerable de carburant. Reduit le danger de l'encrasement de la turbine pour garantir la protection des moteurs diesel de plus en plus performants.
SELENIA MULTIPOWER
Lubrifiant ideal pour la protection des moteurs essence de la nouvelle generation, meme dans des conditions d'utilisation climatiques extremes. Guaranti une reduction de la consommation de carburant (Energy Conserving) et est idai pour motorisations alternatives egalement.
SELENIA SPORT
Lubrifant entierement synthetique repondant aux exigences des moteurs hautes performances. Conqu pour proteger le moteur également dans des situations de stress thermique elevé. Il évite le barbouillage de la turbine et permet d'obtenir les plus grandes performances en toute sécurité.
La gamme Selenia comprend notamment la Selenia StAR Pure Energy, Selenia Racing, Selenia K, Selenia WR, Selenia 20K, Selenia 20K AR. Pour d'autres informations sur les produits Selenia, consultez le site www.selenia.com.
NOTES
INDEX ALPHABETIQUE
3eme feu de stop. 149
3eme Feu de stop (replacement des ampoules) 149
ABS 72
ABS (témoin d'anomalie du système) 121
Accoudoir du siege cote conducteur. 52
Accrochage de I'anneau de remorquage. 164
Aérateurs centraux et latéraux 37
Agrandissement du coffre à bagages 64
Ailettes pare-soileil. 54
Airbag cote passager/lateraux (témoin) 119
Airbags (avertissements generaux) 105
Airbags frontaux. 102
Airbag frontal cote conducteur. 103
Airbag frontal cote passager 103
- Désactivation manuelle de l'airbag frontal et lateral...
Airbags lateraux - Side Bag
Airbags lateraux (Side bag) ....
Airbag (témoin anomalie)
Alarme. 9
Alarme (témoin d'anomalie)......
Alimentation
Allume-cigare. 53
Ampoules - types d'ampoules.
Ancrage du chargement
Anomalie generique (temoin de signalisation)
Appels de phares.
Appuie-tete - Arriere...
- Avant...
ASR - Message
activation/désactivation. 128
Autoradio 81
Barres longitudinales. 70
Batterie -Remplacement. 178 Batterie (recharge) 163
Batterie (témoin de charge insuffisante) 121
Boite a gants 52
Boite a outils. 132
Boite de vitesses 112
Bougies (témoin préchauffage/anomalie préchauffage) 124
Capot moteur
- Fermetre 69
- Ouverture 68
Capeurs de stationnement 79
Capeurs de stationnement (témoin d'anomalie) 127
Carburant (témoin de réserve) 124
Carrosserie - Conseils pour la bonne preservation de la carrosserie 186
-Garantie de I'extérieur du vehicule et du bas de caisse 185
Protection contre les agents atmosphériques 185
Ceintures de sécurité - Emploi. 87
Ceintures de sécurité non bouclées 122
Cendrier. 53
Chaines a neige. 117
Chauffage du moteur des le démarrage. 109
Chauffage et ventilation 38
Clignotants 44-146
- Témoin clignotant droit 128
-Temoin clignotant gauche... 127
Clignotants (replacement des ampôules) 146-148
Climatiseur manuel. 40
Cloison. 31
Codesmoteur 192
Coffre a bagages.. 59
Combinedbord 4
Commandes 51
Conditions d'utilisation. 115
Conseils pour prolonger la
durée de vie de la batterie..... 179
Consommation de carburant.... 209
Contrôle des niveaux. 171
Contrôle et rétablissement de la pression 140
Correcteur d'assiette des phares. 71
Cric. 131
Dead Lock. 8
Demande de telecommandes supplémentaires. 8
Demarrage avec batterie d'appoint 129
Demarrage du moteur. 108-129-130
Demarrage d'urgence. 109
Demarrage par manceuvres a inertia 130
Désactivation manuelle de l'airbag frontal et l'atéral 104
Dimensions. 201
Direction. 195
Dispositif Dead Lock 8
Dispositif de démarrage - démarrage 12
- verrouillage de la direction ...
Dispositions en fin de vie utile du vehicule 2
Données d'identification. 190
DPF (Filtre a particules) 86
DPF (filtre à particules) (témoin de nettoyage en cours). 123
EBD (système). 73
EBD (témoin d'anomalie du système). 121
Economie de carburant 113
Écran multifonction - Boutons de commande...... 15
- Menu de configuration. 16
Page-ecran standard 15
Embrayage. 194
Émetteurs radio et téléphones portables. 83
EMISSIONS CO2 210
Enfants (transport en toute, sécurité)
Montage des sieges enfants 97
-Normes de sécurité 98
-Sièges pour enfants. 93
Entretien - contrôles périodiques 170
Entretien - Entretien Programme 167
Entretien - plan d'entretien programme 168
Équipements intérieurs 52
ESP (système) 74
ESP/Traction Plus (témoin d'anomalie du système) 121
Essuie-glace de lunette arriere. 47-182
Essuie-glace. 46-182
Extinction du moteur. 110
Feux antibrouillard arriere. 51 -Témoin. 127
Feux antibrouillard 51-147 -Témoin. 127
Feux antibrouillard (replacement des ampoules) 147-148
Feux de croissement/feux de route 146
Feux de croissement/feux de route (replacement des ampôules) 146
Feux de croissement 44
Feux de detresse. 51
Feux de plaque 150
Feux de plaque (replacement des ampoules) 150
Feux de position/antibrouillard arriere (replacement des ampoules) 148
Feux de position. 43-145 -Témoin. 127
Feux de position (replacement des ampôules) 145
Feux de route 44 Gicleurs 184
Feux de stationnement. 44 Groupes optiques arriere. 148
Feux de stop (remplacement des ampoules) 148 Groupes optiques arriere (replacement des
Feuxextérieurs 43 ampoules) 148
Feux extérieurs (témoin Groupes optiques avant 145 d'anomalie) 126 Groupes optiques avant
Fiat CODE (témoin (remplacement des d'anomalie du système de ampoules) 145 protection du vehicule) 125
Filtre a air. 177 Hill Holder (systeme).. 74
Filtre a gazole (témoin de Huile moteur 173
préence d'eau) 124 Huile moteur (témoin de
Filtre a particules DPF 86 pressiion insuffisante) 122
Filtre a pollen 177 Inactivite prolongee du
Fluides et lubricants 206 vehicule 117
Follow me home 45 Indicateur de niveau de
Frein a main. 110 carburant 13
Frein à main (témoin) 118 Indicateur de temperature du liquide de refroidissement du moteur 14
- caractéristiques 195 Installation de dispositifs Freins (témoin d'usure des électriques/electroniques. 82 plaquettes de frein) 127 Instruments de bord 13
Fusibles compartment 156 Intérieur 188
moteur.
Fusibles habitacle. 160 Jantes et pneus. 196
Fusibles (remplacement) Kit de réparation rapide des 154-156-160 pneus Fix&Go Automatic. Géométrie des roues 196 136-138-140
Lave-glace de lunette arrriere.... 47
Les clés
-
Clé avec télécommande 6
-
Clé mécanique 6
-
Demande de télécommandes supplémentaires. 8
Lève-glaces
- Lève-glaces avant manuels.... 59
Lève-glaces electriques avant 58
Levier de frein a main. 110
Levier de vitesses. 112
Liquide de direction assistee 176
Liquide de freins. 175
Liquide de freins (témoin) 118
Liquide de refroidissement
moteur (témoin) 120
Liquide du circuit de refroidissement du moteur.... 174
Liquide
lave-pare-brise/lave-lunette
arrière 175
Marquage du chassis. 191
Marquage moteur. 191
Montage du siege infant Isofix Universel sur les sieges du vehicule. 101
Moteur. 193
Nettoyage des vitres. 46
Niveau minimum de I'huile
moteur 122
Orientation du faisceau lumineux. 71
Performances. 202
Phares -Correcteur d'assiette des phares 71
- Orientation du faisceau lumineux. 71
Plafonnier amovable. 153
Plafonnier arriré 152
Plafonnier avant 151
Plafonnier avec lampes spot (remplacement d'une ampoule) 152
Plafonnier avec transparent basculant (replacement d'une ampoule) 151
Plafonnier du coffre à bagages 50-154
Plafonniers 48
Planche de bord 3
plaque d'identification de la peinture de carroserie 191
plaque récapitulative des données d'identification. 190
Plaquettes de frein (témoin d'usage) 127
Pneus. 196
Pneus neige. 111
Poids. 203
Porte-bagages/porte-skis. 70
Portes arriere a deux battants. 61
Portes mal fermées. 122
Portes (verrouillage/déverrouillage).... 55
Pre-équipement pour le montage des sièges infant Isofix 99
Pression de gonflage. 200
Prétensionneurs 89
Prise de courant avant. 53
Procedure de gonflage 138
Procedure pour les versions Diesel. 108
Protection de l'environnement 86
Ravitallements 205 Remorquage du vehicule 16
Remplacement de la batterie.... 178
Remplacement de la bonbonne aerosol. 140
Remplacement des balais d'essuie-glaces. 183
replacement du balai d'essuie-glace de lunette arriere. 183
Remplacement d'une ampoule exterieure 145-146-147-148-149-150
Remplacement d'une ampoule interieure 151
Remplacement d'une ampoule. 141
Remplacement d'une roue. 130-131
Remplacement pile de la clé avec télécommande.... 8
Rétroviseurs
- Rétroviseur interieur. 34
- Rétroviseurs d'aile. 34
Rim Protector. 198
Roue de secours. 196
Roues et pneus. 180
Roues 196
Side bag (airbags lateraux).. 104-105
Sièges infant Isofix (pré-équipement de montage) 99
Montage du siege enfant sur les sièges du vehicule.... 101
Sièges - Accès aux sièges avant.... 30
- Siège passager escamtable. 29
-Siègesavant. 27
Situations d'urgence 129
Soulèvement du vehicule 164
Stationnement 111 Style de conduite 114
Suspensions 195
Symboles 5
Système ASR. 7
Système de chauffage et de ventilation. 36
Système de coupure du carburant 85
Système d'injection (témoin d'anomalie) 123
SystemeEOBD. 78
Système Fiat CODE 5
Systeme MSR 76
Système Traction Plus. 77
Tableau fusibles de la centrale du compartmente.
moteur 159
Tableau fusibles de la centrale habitacle 160
Tachymetre. 13
Témoin airbag coté
passager/airbags latéraux
désactivés 119
Témoin anomalie du préchauffage des bougies 124
Témoin clignotant croit. 128
Témoin clignotant gauche 127
Témoin d'anomalie airbag... 119
Témoin d'anomalie alarme 125
Témoin d'anomalie capteurs de stationnement. 127
Témoin d'anomalie des feuex extérieurs 126
Témoin d'anomalie du système ABS 121
Témoin d'anomalie du système de protection du vehicule (Fiat CODE) 125
Témoin d'anomalie du système
d'injection/anomalie du système de contrôle du moteur EOBD 123
Témoin d'anomalie du système ESP/Traction Plus.... 121
Témoin d'anomalie EBD 121
Témoin d'anomalie générique... 126
Témoin de charge de batterie insuffisante. 121
Témoin de préchauffage des bougies 124
Témoin de présence d'eau dans le filtré à gazole. 17
Témoin de réserve de carburant. 124
Témoin des feuix antibrouillard arrière 127
Témoin des feuix antibrouillard 127
Témoin des feu de position.... 127
Témoin de tentative d'effraction 125
Témoin d'usure des plaquettes de freins 127
Témoin liquide de freins/frein à main 118
Témoin liquide de refroidissement moteur. 120
Témoin nettoyage du DPF (filtré à particules) en cours ... 123
Témoin pression insuffisante
huile moteur 122
Temoins et messages. 118
Traction de remorques. 116
Transmission. 194
Trip computer 25
Tuyaux en caoutchouc. 182
Utilisation du vehicule dans des conditions séveres 170
Uzavér palivové nadrze. 84
Verrouillage de la direction.... 12
Version de carrosserie. 192
Vitres laterales arriere. 54
Volant. 33
Fiat Group Automobiles S.p.A. - Parts&Services - Technical Services - Service Engineering Largo Senatore G. Agnelli, 3 - 10040 Volvera - Torino (Italia) Imprimé n° 603.99.205- 06/2012 - Ière Édition

Les données de cette brochure sont fournies à titre indicatif.
Fiat pourra, à n'importe quel moment, appliquer aux modeles décrits dans la présente notice toute modification estimée nécessaire pour des raisons techniques ou commerciales.
Pour toute information, nous prions le Client de bien pouvoir s'adresser au Concessionnaire ou Siège Fiat le plus proche. Impression sur papier ecologique sans chlore.
Notice Facile