BL-4019 - Amplificateur audio-vidéo TRISTAR - Notice d'utilisation et mode d'emploi gratuit
Retrouvez gratuitement la notice de l'appareil BL-4019 TRISTAR au format PDF.
| Type d'appareil | Amplificateur audio-vidéo |
| Canaux audio | Non précisé |
| Puissance de sortie | Non précisé |
| Formats audio supportés | Non précisé |
| Entrées HDMI | Non précisé |
| Sorties HDMI | Non précisé |
| Compatibilité Dolby | Non précisé |
| Compatibilité DTS | Non précisé |
| Radio intégrée | Non précisé |
| Connectivité réseau | Non précisé |
| Contrôle à distance | Oui |
| Dimensions (LxHxP) | Non précisé |
| Poids | Non précisé |
| Alimentation | Non précisé |
| Fonction auto-diagnostic | Oui |
| Affichage | Non précisé |
| Manuel de service disponible | Oui |
FOIRE AUX QUESTIONS - BL-4019 TRISTAR
Téléchargez la notice de votre Amplificateur audio-vidéo au format PDF gratuitement ! Retrouvez votre notice BL-4019 - TRISTAR et reprennez votre appareil électronique en main. Sur cette page sont publiés tous les documents nécessaires à l'utilisation de votre appareil BL-4019 de la marque TRISTAR.
MODE D'EMPLOI BL-4019 TRISTAR
AV RECEIVER/AV AMPLIFIER
RX-V557/HTR-5850/DSP-AX557
RX-V457/HTR-5840/DSP-AX457
SERVICE MANUAL
IMPORTANT NOTICE
□TJLJHJ1J1J1J1J1J1J1J1J1J1J1J1J1J1J1J1J1J1J1J1J1J1J1J1J1J1J1J1J1J1J1J1J1J1J1J1J1J1J1J1J1J1J1J1J1J1J1J1J1J1J 0
Rnre Rnre Rnre Rnre Rnre Rnre Rnre Rnre Rnre Rnre Rnre Rnre Rnre Rnre Rnre Rnre Rnre Rnre Rnre Rnre Rnre Rnre Rnre Rnre Rnre Rnre Rnre Rnre Rnre Rnre Rnre Rnre Rnre Rnre R
| E30000001 | E30000001 | E30000001 | E30000001 | E30000001 | E30000001 | E30000001 | E30000001 | E30000001 | E30000001 | E30000002 | E30000002 | E30000002 |
| - | - | - | - | - | - | - | - | - | - | - | - | |
| - | - | - | - | - | - | - | - | - | - | - | - | |
| - | - | - | - | - | - | - | - | - | - | - | - | |
| - | - | - | - | - | - | - | - | - | - | - | - | |
| - | - | - | - | - | - | - | - | - | - | - | ||
| - | - | - | - | - | - | - | - | - | - | - | - | |
| - | - | - | - | - | - | - | - | - | - | - | - | |
| - | - | - | - | - | - | - | - | - | - | - | - | |
| - | - | - | - | - | - | - | - | - | - | - | ||
| - | - | - | - | - | - | - | - | - | - | - | - | |
| - | - | - | - | - | - | - | - | - | - | - | - | |
| - | - | - | - | - | - | - | - | - | - | - | - |
sswOoR OLOeoeaeRe d-nnd (a-avndu Xey (sepow e B'Va Cn) Lgssx
| (1) | O | I / O | O | 0000 / 0000 | 4444444444444444444444444444444444444444444444444444444444444444444444444444444444444444444444444444 | 00 | |
| (2) | O/W | O/W | O/W | O/W | O/W | 66 | |
| (3) | O/W | O/W | O/W | O/W | O/W | 86 | |
| (4) | O/W | O/W | O/W | O/W | O/W | 86 | |
| (5) | O/W | O/W | O/W | O/W | O/W | 46 | |
| (6) | O/W | O/W | O/W | O/W | O/W | 96 | |
| (7) | O/W | O/W | O/W | O/W | O/W | 96 | |
| (8) | O/W | O/W | O/W | O/W | O/W | 46 | |
| (9) | O/W | O/W | O/W | O/W | O/W | 96 | |
| (10) | O/W | O/W | O/W | O/W | O/W | 96 | |
| (11) | O/W | O/W | O/W | O/W | O/W | 96 | |
| (12) | O/W | O/W | O/W | O/W | O/W | 96 | |
| (13) | O/W | O/W | O/W | O/W | O/W | 96 | |
| (14) | O/W | O/W | O/W | O/W | O/W | 96 | |
| (15) | O/W | O/W | O/W | O/W | O/W | 96 | |
| (16) | O/W | O/W | O/W | O/W | O/W | 96 | |
| (17) | O/W | O/W | O/W | O/W | O/W | 96 | |
| (18) | O/W | O/W | O/W | O/W | O/W | 96 | |
| (19) | O/W | O/W | O/W | O/W | O/W | 96 | |
| (20) | O/W | O/W | O/W | O/W | O/W | 96 | |
| (21) | O/W | O/W | O/W | O/W | O/W | 96 | |
| (22) | O/W | O/W | O/W | O/W | O/W | 96 | |
| (23) | O/W | O/W | O/W | O/W | O/W | 96 | |
| (24) | O/W | O/W | O/W | O/W | O/W | 96 | |
| (25) | O/W | O/W | O/W | O/W | O/W | 96 | |
| (26) | O/W | O/W | O/W | O/W | O/W | 96 | |
| (27) | O/W | O/W | O/W | O/W | O/W | 96 | |
| (28) | O/W | O/W | O/W | O/W | O/W | 96 | |
| (29) | O/W | O/W | O/W | O/W | O/W | 96 | |
| (30) | O/W | O/W | O/W | O/W | O/W | 96 | |
| (31) | O/W | O/W | O/W | O/W | O/W | 96 | |
| (32) | O/W | O/W | O/W | O/W | O/W | 96 | |
| (33) | O/W | O/W | O/W | O/W | O/W | 96 | |
| (34) | O/W | O/W | O/W | O/W | O/W | 96 | |
| (35) | O/W | O/W | O/W | O/W | O/W | 96 | |
| (36) | O/W | O/W | O/W | O/W | O/W | 96 | |
| (37) | O/W | O/W | O/W | O/W | O/W | 96 | |
| (38) | O/W | O/W | O/W | O/W | O/W | 96 | |
| (39) | O/W | O/W | O/W | O/W | O/W | 96 | |
| (40) | O/W | O/W | O/W | O/W | O/W | 96 | |
| (41) | O/W | O/W | O/W | O/W | O/W | 96 | |
| (42) | O/W | O/W | O/W | O/W | O/W | 96 | |
| (43) | O/W | O/W | O/W | O/W | O/W | 96 | |
| (44) | O/W | O/W | O/W | O/W | O/W | 96 | |
| (45) | O/W | O/W | O/W | O/W | O/W | 96 | |
| (46) | O/W | O/W | O/W | O/W | O/W | 96 | |
| (47) | O/W | O/W | O/W | O/W | O/W | 96 | |
| (48) | O/W | O/W | O/W | O/W | O/W | 96 | |
| (49) | O/W | O/W | O/W | O/W | O/W | 96 | |
| (50) | O/W | O/W | O/W | O/W | O/W | 96 | |
| (51) | O/W | O/W | O/W | O/W | O/W | 96 | |
| (52) | O/W | O/W | O/W | O/W | O/W | 96 | |
| (53) | O/W | O/W | O/W | O/W | O/W | 96 | |
| (54) | O/W | O/W | O/W | O/W | O/W | 96 | |
| (55) | O/W | O/W | O/W | O/W | O/W | 96 | |
| (56) | O/W | O/W | O/W | O/W | O/W | 96 | |
| (57) | O/W | O/W | O/W | O/W | O/W | 96 | |
| (58) | O/W | O/W | O/W | O/W | O/W | 96 | |
| (59) | O/W | O/W | O/W | O/W | O/W | 96 | |
| (60) | O/W | O/W | O/W | O/W | O/W | 96 | |
| (61) | O/W | O/W | O/W | O/W | O/W | 96 | |
| (62) | O/W | O/W | O/W | O/W | O/W | 96 |

∠9x∀-dSd/0v8g-RH/LgSA-XR ∠9x∀-dSd/0g8g-RH/LgSA-XR
RX-V557/HTR-5850/DSP-AX557 RX-V457/HTR-5840/DSP-AX457
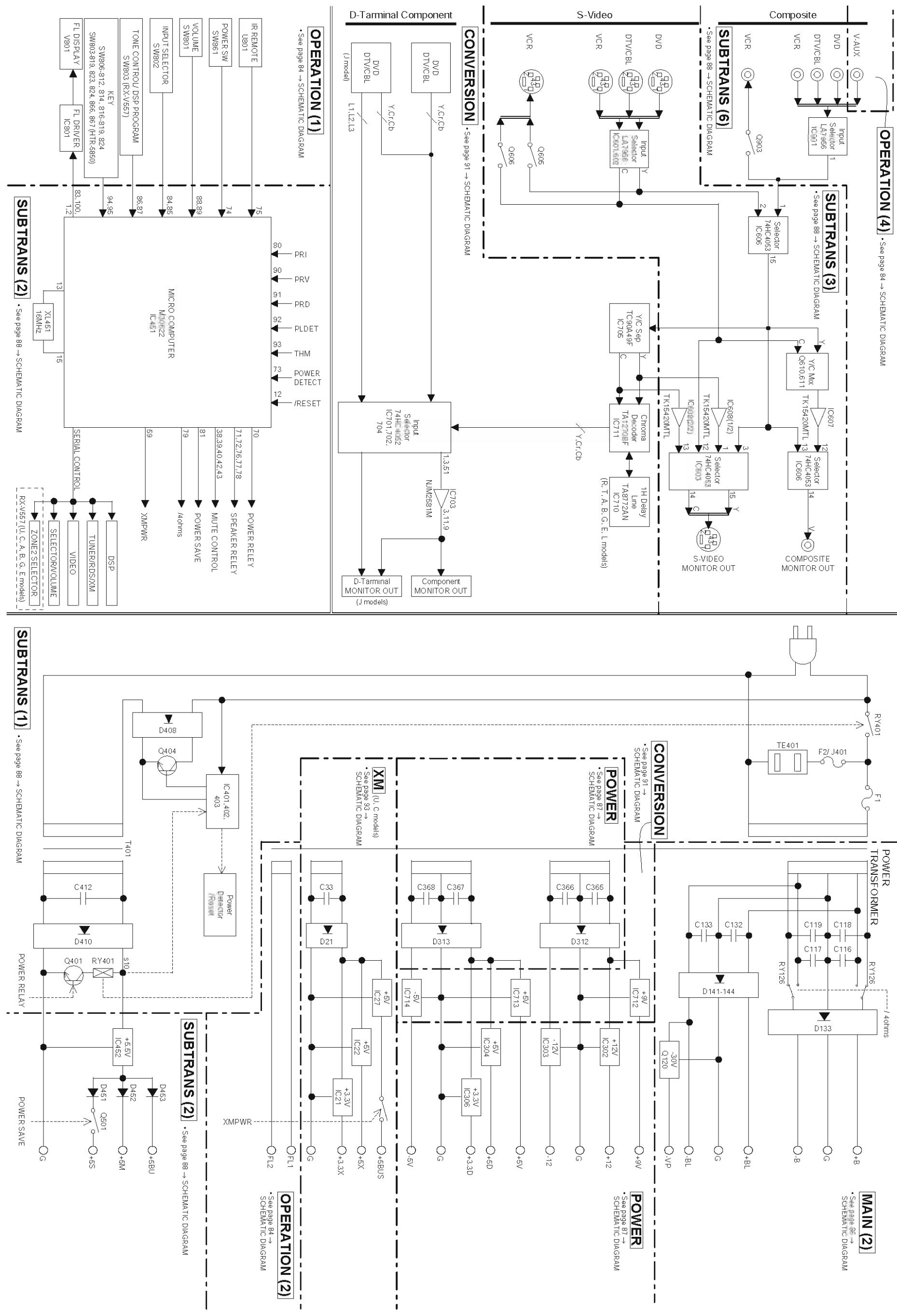
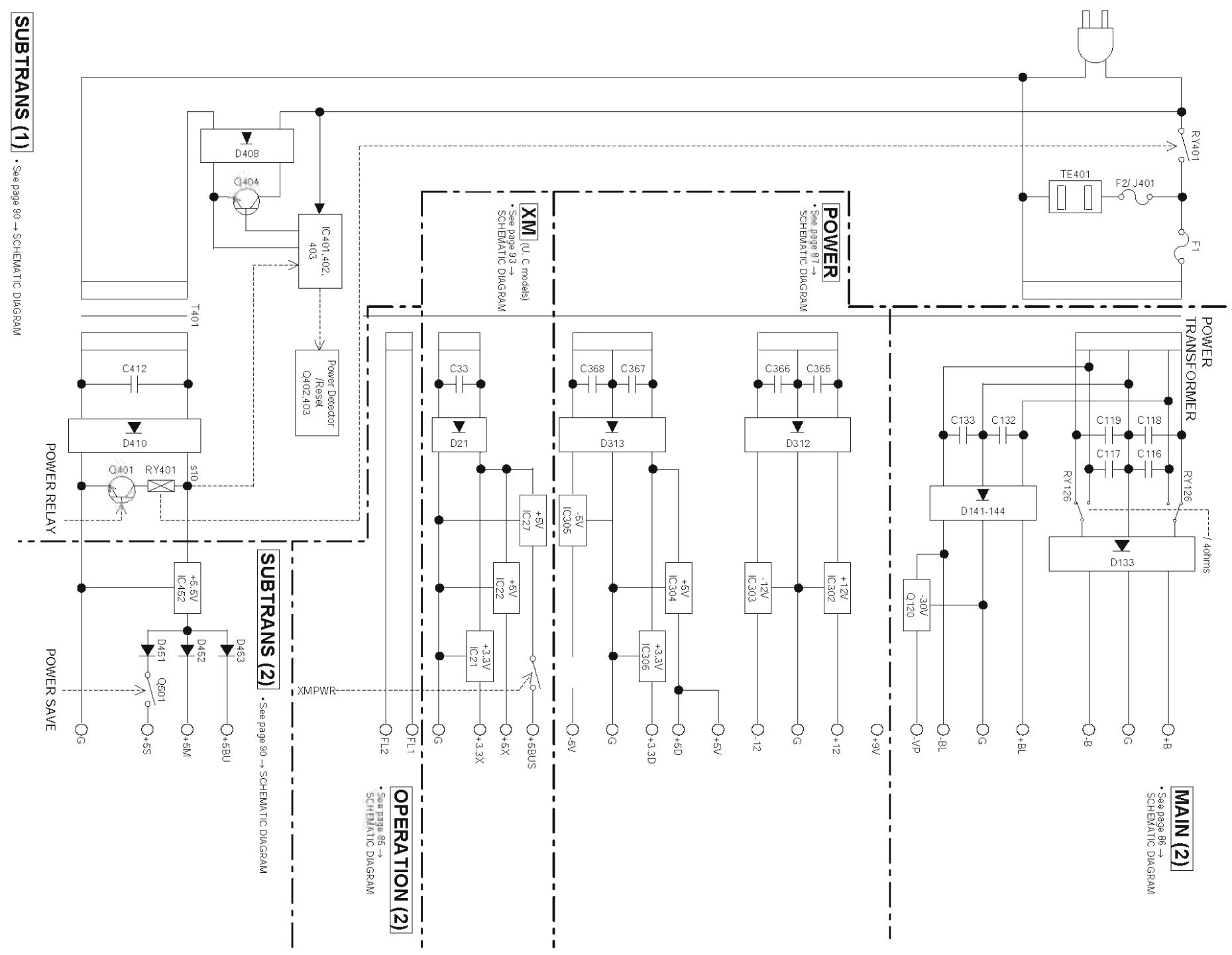
■ BLOCK DIAGRAM (2/2)
RX-V457/HTR-5840/DSP-AX457
4 TIC DIAGRAM
Input Selector 1


OPERATION (1) See page 85 SCHEMATIC DIAG



LNNEINNSISSA
NOIOLENNO NId

“金(2021)2号文之金国”
Paaeae aee eaeae aeaeaeaeaeaeaeaeaeaeaeaeaeaeaeaeaeaeaeaeaeaeaeaeaeaeaeaeaeaeaeaeaeaeaeaeaeaeaeaeaeaeaeaeaeaeaeaeaeaeaeaeaeaeaeaeaeaeaeaeaeaeaeaeaeaeaeaeaeaeaeaeaeae
jxuaaiaaaiaaaaaaaaaaaaaaaaaaaaaaaaaaaaaaaaaaaaaaaaaaaaaaaaaaaaaaaaaaaaaaaaaaaaaaaaaaaaaaaaaaaaaaaaaaaaaaaaaaaaaaaaaaaaaaaaaaaaaaaaaaaaaaaaaaaaaaaaaaaaaaaaaaaaaaaaaaaaaaaaaaaaaa

eae

do_doy doy_doy_doy_doy doy_doy doy doy doy doy doy doy doy doy doy doy doy doy doy doy doy doy doy doy doy doy doy doy doy doy doy doy doy doy doy doy doy doy doy doy doy doy doy doy doy doy doy doy doy doy doy doy doy doy doy doy




P 39
n
Paaee
1950-1964
55 TO SUBR 7
0000
SNVxDSSNVAHWECH
SNRnS (SNRnS) WRRnS CHHnS
- ba + b = - dc + d
一
- ba + b = - dc + d
一
- ba + b = - dc + d
一
```bash
(1)
japon swo#d (s.p.wa#o#4@C)
japon swo#d (s.p.wa#o#4@C)
d#300sWO8: NC 65w8@C
Notice Facile