D 8A - Enceinte amplifiée DYNACORD - Notice d'utilisation et mode d'emploi gratuit
Retrouvez gratuitement la notice de l'appareil D 8A DYNACORD au format PDF.
| Intitulé | Description |
|---|---|
| Type de produit | Enceinte active |
| Caractéristiques techniques principales | 2 voies, haut-parleur de 8 pouces, amplificateur de classe D |
| Alimentation électrique | 230 V AC, 50 Hz |
| Dimensions approximatives | 300 x 400 x 250 mm |
| Poids | 8 kg |
| Compatibilités | Compatible avec les systèmes de sonorisation professionnels |
| Puissance | 200 W RMS, 400 W crête |
| Fonctions principales | Réglage du volume, égaliseur intégré, entrée XLR et jack |
| Entretien et nettoyage | Nettoyer avec un chiffon doux, éviter les produits abrasifs |
| Pièces détachées et réparabilité | Disponibilité de pièces détachées auprès du fabricant |
| Sécurité | Utiliser sur une surface stable, éviter l'exposition à l'humidité |
| Informations générales utiles | Idéale pour les petits concerts, événements et présentations |
FOIRE AUX QUESTIONS - D 8A DYNACORD
Questions des utilisateurs sur D 8A DYNACORD
0 question sur cet appareil. Repondez a celles que vous connaissez ou posez la votre.
Poser une nouvelle question sur cet appareil
Téléchargez la notice de votre Enceinte amplifiée au format PDF gratuitement ! Retrouvez votre notice D 8A - DYNACORD et reprennez votre appareil électronique en main. Sur cette page sont publiés tous les documents nécessaires à l'utilisation de votre appareil D 8A de la marque DYNACORD.
MODE D'EMPLOI D 8A DYNACORD
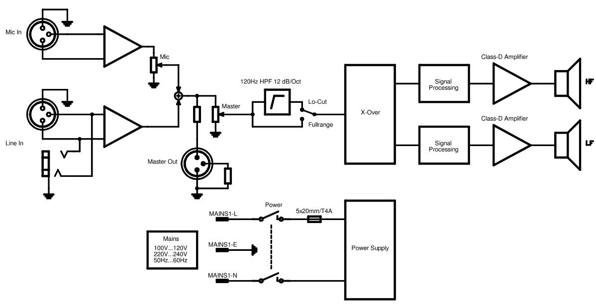
La D 8A DYNACORD est une enceinte 8" 2 voies, bi-amplifiée, avec son alimentation. Légère mais extrémement robuste et de qualité professionnelle, représentée dans une caisse en ABS moulé, elle est destinée à un usage professionnel pour les applications mobiles de sonorisation. Livrée avec une panoplie complète d'équipements de fixation et les accessoires habituels, la D 8A est également idéale pour être utilisée dans les installations fixes délicates. Comme cette enceinte est en polypropylène, elle est extrémement résistance aux chocs qui ne manqueront pas de lui arrivier pendant les tournées. Pour les fréquences basses une DND8200-8 DYNACORD sera utilisée. Le moteur Electro-Voice DH 3 sert à la projection des fréquences moyennes et aigués. La trompe d'aignus à directivé constante a été intégrée dans le baffle à l'aide de méthodes de CAO. L'angle de couverture nominal de l'enceinte est de 90^× 90^ , horizontally et verticalement. Les amplificateurs de puissance numériques intégrés fonctionnel en bi-amplification et sont contrôlés par un circuit de filtre électronique ayant été conçu pour gérer de façon optimalles les caractéristiques acquistiques des transducteurs. La D 8A convient parfaitement à des applications d'enceinte pleine-bande ou d'enceinte Médium-aigus pour les systèmes satellites à hauteures-performancens. Les données EASE et Ulysses permettent des simulations rapides et précises. Le signal d'entrée de niveau ligne peut être envoyé à l'enceinte au moyen d'une fiche XLR ou d'un jack standard. De plus un signal d'entrée de niveau micro peut être envoyé au moyen d'une fiche XLR et le niveau peut être réglé avec le contrôle de niveau MIC. Le signal principal peut être transmis à une seconde enceinte D 8A via un cable micro XLR standard. Le contrôle de niveau MASTER permet un réglage facile du niveau de pression sonore requis. La D 8A se branche sur le secteur au moyen d'une prise IEC verrouillée ce qui garantit un fonctionnement fiable et sécurisé. Une mousse acoustique de grande qualité montée sur une robuste grille en acier floqué protège les hautparleurs contre tout dommage mécanique. Grâce à son ensemble complèt d'accessoires de fixation, la D 8A peut équiper des installation très diversifiée
Part Number
| D 8A | Active Fullrange Cabinet (230 V) | DC-D8A |
| D 8A | Active Fullrange Cabinet (120 V) | DC-D8A-120V |
Inhalt
1xD8A
1 x Mode d'emploi
1 x Certificat de garantie avec Instructions de sécurité
1 x Câble d'alimentation (verrouillable, 5 mètres)

D 8A Block Diagram
Notice Facile