BL 200 - Ketel ACV - Gratis gebruiksaanwijzing en handleiding
Vind de handleiding van het apparaat gratis BL 200 ACV in PDF-formaat.
Gebruikersvragen over BL 200 ACV
0 question sur cet appareil. Repondez a celles que vous connaissez ou posez la votre.
Poser une nouvelle question sur cet appareil
Download de handleiding voor uw Ketel in PDF-formaat gratis! Vind uw handleiding BL 200 - ACV en neem uw elektronisch apparaat weer in handen. Op deze pagina staan alle documenten die nodig zijn voor het gebruik van uw apparaat. BL 200 van het merk ACV.
GEBRUIKSAANWIJZING BL 200 ACV
Lees deze handleiding zorgvuldig door voordatu dit apparaat in gebruik neemt!
U worden vrijelijk verzocht zich te wenden tot een professionele installateur om de elektrischen hydraulische verbindingen en de eerste inbedrijfstelling van het apparaat uit te voeren.
Dit product is geen spellegoed. Dit toestel is nicht uitgevoerd voor het gebruik door Personen (inbegren kinderen) met beperkte fysische of mentale möglichkheden. Of Personen die Niet de nodige kennis verworven hebben behalte indien bij begeleid worden door een persoon die eigén is met de installmentie en verantwoordelijk is voor hun veiligheid, gezondheid en welzijn.
Kinderen,zieke of bejaarde personen lopen het meeste risico tot het oplopen van brandwonden.
Laat hen nooit zonder toezicht in bad of onder de douche anschter. Laat kinderen nooit zich warm water nemen of hun eigen bad vullen
Controleer de draagkracht van de muur vooraleer er een boiler gegen te bevestigen, vergewis er u van dat de muur een met water gezulde boiler kan dragen.
WERKING
Dit toestel is ontworpen voor de productie van warm water met een temperatuur van 65^ tot maximaal 85^ voor huishoudelijkke of industriuele toepassingen. De gebruiker kan de gewenste temperatuur zich instellen, eenmaal deze temperatuur bereikt schakelt het toestel zich zich uit. Het warm water kan voor consumptie of voor huishoudelijkde doeleinden gebruikt worden. Het toestel is geschikt voor de opslag van warm water omwille van zijn PUR isolatie mantel welke vlugge afkoeling voorkomt. De boiler is zodenig opgebouwd dat het instromende Koude water gedurende het tappen van warm water zich Niet mengt met de inhoud van de boiler, op deze manier is er gedurende langereijd water op een hoge temperatuur beschikbaar.
In het geval van de aansluiting van koperen leidingen, is het absolut aan te raden om verzinkte koperen fittingsen als intermediairelement aan te sluiten. Als de schroefdraaden van de buizen Niet zich uitgerust met een aansluitbus en ze beginnen te roesten, is onze garantie Niet langer geldig.
Koud en warm water aansluiting dient te worden uitgevoerd in overeenstemming met installatietekening 1 en met inachtneming van de geldige regelgeving (zie de tekening van de boiler en de veiligheidsfitting). In geen geval mag de boiler onder een druk groter dan 0,7 MPa worden geplaatst, waar dit tot onherstelbare schade aan het apparaat leidt. Het aanbevolen veiligheidsventiel is: 0,6 MPa veiligheidsventiel geprodueerd door het bedrijf RITMONDO, dat afhankelijk van deuisverbinding van het apparaat gekozen moet worden.
- Een veiligheidsklep (fitting) die aan de veiligheidsvoorschriften voldoet moet op de inlaat koudwaterleiding worden gemonteerd. Dit moet een eénrichting ventiel en een veiligheidsventiel bevatten. Dit veiligheidsventiel opentussen de druk van 0,63 MPa en 0,7 MPa, en sluit bij een druk van 0,6 MPa en bevat een afsluitende kraan. De afvoerleiding moet benedenwaarts zijn gelegen (van het apparaat), op een nichtbevriezende plaats, waardoor vrije drainage is verzekerd. U dient de installment tekening precies te volgen, aangezien de adequate werkung van de boiler hiervan afhangt. aangezien de adequate werkung van de boiler hiervan afhangt.
-
Bij een werkdruk groter dan 0,6 Mpa, moet een drukregelaar worden toegepast.
-
Bij gebruik van een ofeer mix(ventielen) moet een eenrichting ventiel op de koude waterkolom worden bevestigd die deze mix(ventielen) voedt.
-
Un robinet darrêt est à placer sur l'alimentation en eau froide de l'appareil.
- Le groupe de sécurité peut fuir, il faut laisser donc le tuyau de vidange libre!
- Le groupe de sécurité n'est pas un accessoire de l'appareil.
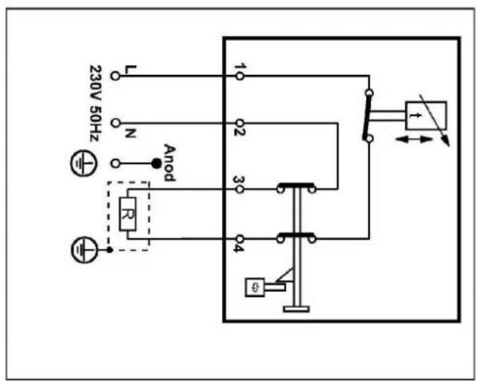
BRANCHEMENT DES APPAREILS MONOPHASES
- Een afsluitende kraan dient op de koudwaterleiding inlaat te worden vastgemaakt.
- Aangezien de veiligheidsklep kan lekken,要去 de vertakking van de afvoerleiding vrij worden gelaten!
- Het veiligheidsventiel is geen integraal onderdeel van het pakket!
AANSLUITING VAN EENFASIGE TOESTELLEN
De aansluiting kan gebeuren door drie geleiders van 2,5mm^2 ,wherevan een groen/geel voor de aarding.
De aansluiting op het net gebeurt op klemmen 1 en 2 van dethermostat (zie fig.2).
De groen/gele geleider zal op de aansluitklem aangesloten worden.
AANSLUITING VAN DRIEFASIGE TOESTELLEN
De aansluiting geleurt bij middel van vier geleiders, van 2,5 mm², waarvan een groen/gele voor de aarding.
De aansluiting op het stroomnet gebeurt op klemmen B1, B2 en B3 van dethermostat (zie fig. 3,4 en 5).
De groen/gele geleider zal op de aansluitklem aangesloten worden.
Voor een stroomtoevoer van 400V driefasig, zonder nulleider, wijzigt men de inwendige aansluitingen, volgens het aansluitschema fig. 3.
Voor een aansluiting 230V ,driefasig,zonder nulleider,wijzigt men de inwendige aansluitingen, volgens het aansluitschema fig.4.
Voor een aansluiting 230V ,driefasig,richt men zich maar schema fig.4.
Deze aansluitingen dienen door een bevoegd elektricien uitgevoerd te worden.


W..S..78H.78.78






Seria ST...M/TRI. ST...S M/TRI
De omhulsels die de elektrische onderdelen bedekken, bieden voldoende bescherming gegen de toevallige aanraking van de actieve elektrische delen dieijdens de werkking onder spanning staan.
- Het apparaat要去 volgens het aansluitschema -welke zowel aan de onderkant als in de handleiding te vinden is - met de juiste polen op het elektricitetsnetwork aangesloten worden! Het is STRENG
VERBODEN/LEVENSGEVAARLIJK om het apparaat in werkung te stellen zonder de vakkundige aansluiting van een beschemingsgeleider!
Het is aanbevolen om voor de werkig van het apparaat schok beschermingsrelais te gebruiken in het elektriciteitsnetwork van de installment.
Onderhoud: Attentie! Voor het begin van de repartie- en onderhoudswerkzaamheden要去 het apparaat afgesloten worden van het elektriciteitsnetwork! Repartie- en onderhoudswerkzaamheden aan het apparaat hunnen alleen door een professionele technicus worden uitgevoerd. Tijdens de repartie- en
onderhoudswerkzaamheden moet het apparaat teruggezet worden in+zijn originele stand met de fabrieksinstellenen!" Vergeet u Niet de reparatie door de monteur te latendocumenteren om de garantie te behouden!



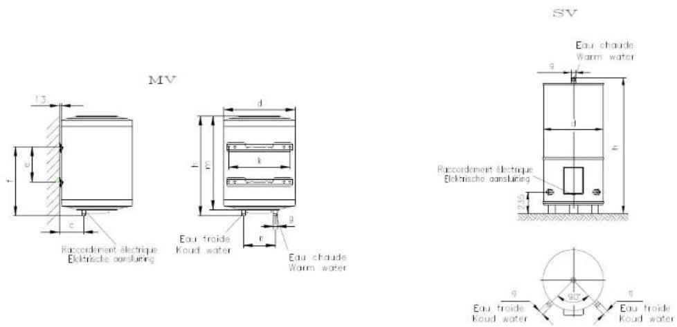
SERIE BL
| Types | c | d | e | f | g | k | h | m | n |
| ACV GLASS BL 50 120 | 515 - 3 | 40 1/2" | 40 554 | 521 160 | |||||
| ACV GLASS BL 75 175 | 515 - 5 | 50 3/4" | 40 735 | 695 230 | |||||
| ACV GLASS BL 100 175 | 515 - 5 | 570 3/4" | 40 880 | 845 230 | |||||
| ACV GLASS BL 150 175 | 515 800 | 1050 | 3/4" 4 | 1215 | 1175 230 | ||||
| ACV GLASS BL 200 175 | 544 800 | 1050 | 84" 440 | 1295 1259 | 230 | ||||
| ACV GLASS BL 100H - | 515 320 | 570 3/4" | 440 865 | 825 230 | |||||
| ACV GLASS BL 150H - | 515 800 | 1050 3/4" | 440 | 1215 1175 | 230 | ||||
| ACV GLASS BL 200H - | 544 800 | 1050 3/4" | 440 | 1300 1260 | 230 | ||||
| ACVGLASS BL 150S | - | 595 | - | - | 3/4" | - | 1141 | - | - |
| ACV GLASS BL 200 S | - | 595 | - | - | 3/4" | - | 1399 | - | - |
| SERIE BL | ||||||||||||
| Types Type | Modèle Model | Capacité en litres Capacitéit in liters | Isolation Isolatie | Classe de protection Beschermingsgraad | Puisance W | Tension Spanning | Poids en kg Gewicht in kg | Temps de chauffe Δt 50°C Opwarmingstijd Δt 50°C | Raccordement électrique mm2Elektrische aansluiting mm2 | Courant nominal du fusible A Nominale stroom van de zekering A | ||
| Vermogen W | 230 MONO | 400 TRI | MONO | TRI | ||||||||
| ACV GLASS BL 50 | MV 50 | PU IPX4 | 1200 X | - 23 2 h 42' 3x2,5 - 10 | ||||||||
| ACV GLASS BL 75 | MV 75 | PU IPX4 | 1200 X | - 28 4 h 00' 3x2,5 - 10 | ||||||||
| ACV GLASS BL 100 | MV 100 | PU IPX4 | 1200 X | - 34 5 h 23' 3x2,5 - 10 | ||||||||
| ACV GLASS BL 150 | MV 150 | PU IPX4 | 1800 X | - 47 5 h 23' 3x2,5 - 16 | ||||||||
| ACV GLASS BL 200 | MV 200 | PU IPX4 | 2400 X | - 63 5 h 23' 3x2,5 - 16 | ||||||||
| ACV GLASS BL 100H | MH | 100 PU | IPX4 | 1200 X - 39 5 h | 23' 3x2,5 - 10 | |||||||
| ACV GLASS BL 150H | MH | 150 PU | IPX4 | 1800 X - 52 5 h | 23' 3x2,5 - 16 | |||||||
| ACV GLASS BL 200H | MH | 200 PU | IPX4 | 2400 X - 67 5 h | 23' 3x2,5 - 16 | |||||||
| ACVGLASS BL 150S | SV | 150 PU | IPX4 | 1800 X - 59 5 h | 23' 3x2,5 - 16 | |||||||
| ACV GLASS BL200 S | SV | 200 PU | IPX4 | 2400 X - 71 5 h | 23' 3x2,5 - 16 | |||||||

SERIE ST
| Types Type | c | d | e | f | g | k | h | m | n |
| ACV GLASS ST50m 120 515 | -340 | 440 | 54 | 521 | 160 | ||||
| ACV GLASS ST75m 175 515 | -500 | 440 | 735 | 695 | 230 | ||||
| ACV GLASS ST100m 175 515 | -570 | 440 | 880 | 845 | 230 | ||||
| ACV GLASS ST150m 175 515 | 800 | 1050 | ¾" | 440 | 1215 | 1175 | |||
| ACV GLASS ST200m 175 544 | 800 | 1050 | 440 | 1295 | 1259 | 230 | |||
| ACV GLASS ST150m/tri 175 | 515 | 800 | 1050 | 440 | 1215 | 1175 | 230 | ||
| ACV GLASS ST200m/tri 175 | 544 | 800 | 1050 | 440 | 1295 | 1259 | 230 | ||
| ACV GLASS ST150S m/tri | - | 595 | - | - | - | ¾" | - | 1141 | - |
| ACV GLASS ST200S m/tri | - | 595 | - | - | - | ¾" | - | 1399 | - |
| ACV GLASS ST300 Sm/tri | - | 660 | - | - | - | ¾" | - | 1630 | - |
| SERIE ST | ||||||||||||
| Types Type | Modèle Model | Capacité en litres Capacité in liters | Isolation Isolatie | Classe de protection Beschermingsgraad | Puisance W Vermogen W | Tension Spanning | Poids en kg à vide Netto gewicht in kg | Temps de chauffe Δt 50°C Opwarmings-tijd Δt 50°C | Raccordement électrique mm2Elektrische aansluiting mm2 | Courant nominal du fusible A Nominale stroom van de zekering A | ||
| 230 MONO | 400 TRI | MONO | TRI | |||||||||
| ACV GLASS ST50m | MV 50 | PU IPX | 4 1200 | X - 25 2 h 42' 3x2,5 | - 10 | |||||||
| ACV GLASS ST75m | MV 75 | PU IPX | 4 2400 | X - 31 2 h 00' 3x2,5 | - 16 | |||||||
| ACV GLASS ST100m | MV 100 | PU IPX | 4 2400 | X - 36 2 h 41' 3x2,5 | - 16 | |||||||
| ACV GLASS ST150m | MV 150 | PU IPX | 4 2400 | X - 50 3 h 10' 3x2,5 | - 16 | |||||||
| ACV GLASS ST200m | MV 200 | PU IPX | 4 2400 | X - 63 5 h 23' 3x2,5 | - 16 | |||||||
| ACV GLASS ST150m/tri | MV 150 | PU IPX | 4 2400 | X X 51 3 h 10' 3x2,5 | 4x2,5 | 16 | ||||||
| ACV GLASS ST200m/tri | MV 200 | PU IPX | 4 2400 | X X 64 5 h 23' 3x2,5 | 4x2,5 | 16 | ||||||
| ACV GLASS ST150S m/tri | SV 150 | PU | IPX 4 | 2400 X X 64 4 h 00' 3x2,5 | 4x2,5 | 16 | ||||||
| ACV GLASS ST200S m/tri | SV 200 | PU | IPX 4 | 2400 X X 72 5 h 23' 3x2,5 | 4x2,5 | 16 | ||||||
| ACV GLASS ST300 Sm/tri | SV 300 | PU | IPX 4 | 3200 X X 93 6 h 00' 3x2,5 | 4x2,5 | 16 | ||||||
MISE EN SERVICE
Voor de installmentie, is het absolutnoodzakelijk om de boiler, alle leidingen en hulpstukken volledig te ontluchten.
Om deze handling uit te voeren, voordat u de boiler op het elektrische netwerk zou aansluiten, moet u het apparaat met water vullen door de veiligheidsafsluitkraan te openen, verwijl u tevens de warmwaterkraan open houdt. Het water moet in het apparaat worden gelaten totdat deze volledig schoon is (d.w.z. ontlucht). Dit is het moment waarop het apparaat op het elektriciteitsnet要去 worden aangesloten.
Tijdens het instellen van de temperatuur, kan de uitzetting van het water tot waterlekkage via het verilgheidsventiel leiden.
Het worden aanbevolen om de contrôle van de verschillende functies ten minste eenmaal per一年多 uit te voeren.
THERMOSTAAT
Dethermostat die voor eengelijkmatigewatertemperatuur zorgt,kan tussen 20 en 65graden Celsius worden geregeld.
Met het oog op depreventie van de verspreiding van Legionellabacterien, is dethermostat in de fabriek op 65 graden Celsius ingesteld.
Het veiligheidssystem gegen overhitting ingebouwd in dethermostat blokkeert alle eventuele oververhittingen.
In geval van het automatisch ingaan van de veiligheidsthermostat mag het apparaatuitsluitend na de detectie en correctie van het defect met behulp van een professionele technicus opnieuw op het elektricitetsnet worden aangesloten.
QUELQUES CONSEILS AUX UTILISATEURS
ENTRETIEN
Het apparaat moet van het elektrische netwerk worden losgekoppeld? voordat enig onderhoud worden gestart.
Zowel de geschaduwde waterrstand als de anode staaf zich op het afneembare omhulsel gemonteerd, dus ze zich perfect bereikbaar.
Om water uit de boiler af te tappen, sluit u de veiligheidsafsluitkraan (A) als eerste en opent u de aftapkraan (B). U opent verwolgens de warmwaterkraan.
Om eenmeer efficiente anti-corrosie bescherming te waarborgen, is het toesteluitgerust met een anode staaf.
De levenscylus van de anodestaaf is van de hardheid van het water en de ingestelde temperatuur afhankelijk.
Controleer regelmatig de staat van de anode staaf, uiterlijk tweeJAar na de installmente. Het is verplicht de anodestaaf te verrangen, als de diameter (32 mm in het normale geval) zelfs op een plaats afneemt tot 10 mm of dunner.
In geval van zeer hard water wordt geadviseerd om elk maar aanslag uit de boiler te verwijderen.
-
Draineer het water uit het apparaat en verwijder het omhulsel.
-
Verwijder de neergeslagen aanslag van de bodem van de opslagtank en reinig verrolgens de randen van dethermostaat en de verwarmingsapparatuur zorgvuldig.
Probeer Niet om de aanslag op de zichwanden van de opslagtank te verwijderen,ondat het voor een efectieve bescherming gegen corrosie zorgt.
Ons bedrijf neemt geen verantwoordelijkheid voor fouten voortgekomen uit de Niet-inachtneming van de onderhoudsadviezen die hierboven zijn beschreiben.
GROUPE DE SECURITE HYDRAULIQUE
Het worden aanbevolen om de kranen en het veiligheidsventiel elke maand te bewegen, maar ze要去en algtd in hun oorspronkelijke positie worden teruggezet, dat wil zaggen:
- De afsluitende kraan (A) moet in open positie worden gezet,
- De aftapkraan (B) moet in een gesloten positie worden gezet.
Er wordt ook geadviseerd om te controleren of het veiligheidsventiel goed werkt.
(In het algemeen komt waterlekkage voor bij de ingang van het ventiel vanwege waterexpansie door verwarming.)
Als de water afvoer van het apparaat nodig is, dan moet het volgende worden uitgevoerd:
- Sluit de aflsuitende kraan (A),
- Open een van de warmwaterkranen (hetzij in de wastafel hetzij in het bad),
- Open de aftapkraan (B) en het water wordt via de afvoer afgevoerd.
VULLEN MET WATER
Sluit de aftapkraan (B).
Open de afsluitende kraan (A) en wanner het water door de kraan stroomt要去 deze worden gesloten.
De apparatuur is op zo'n manier ontworpen dat het gebruik ervan tot große tevredenheid van de Klant zou要去en leiden. Echter, bepaalde defecten können optreden:
HET WATER IS KOUD:
Er moet worden ragegaan of de elektrische voeding van de thermostat adequateat is en alle zekeringen en de beveiligingsschakelaar要去en worden ragegaan.
De veiligheidsuitrusting van dethermostaat moet worden gecontroleerd, waarvan de beschemingskast met behulp van een schroevendraier met een platte kop kan worden verwijderd.
Het verwarmingselement moet ook worden gecontroleerd.
Als de boiler worden gebruikt in een dalperiode, neem dan contact op met een adequate gecontracteerde serviceverlener om de tijschakelaar van het apparaat te controleren.
LEAU EST BOUILLANTE
(projection de vapeur aux robinets),
(dampvorming bij de kranen)
Het apparaat moet onmiddelijk van het elektrische netwerk worden afgesloten en de warm water kranen dieren langzaam te worden geopend.
Controleer deinstallingen en de werking van de thermostat.
Als het apparaat oud is, moet gecontroleerd worden of er aanslag binnen in het apparaat zit.
DE DRUK VAN HET WATER IS ZWAK:
Er moet worden ragegaan of er drukverlaging in de koud water aanvoer optreedt, odomat dit, bij een Niet-adequate aflsuiting van het ventiel, warm water toevoer in het koude waterleidingnet möglichk maakt. Het verwarmingselement en - indien aanwezig - de juiste werkig van de tijschakelaar voor piek- en dalperiode要去en worden gecontroleerd.
Het druppelen is natuurlijk tijdens de verwarmingsperiode. Het moet worden onderzocht of de drainage sleuf van het ventiel wel een afvoer heeft.
DE SLEUF MOET ALTIJD VRIJ WORDEN GEHOUDEN:
Het maaktiet uit of de sleuven tijdens de verwarmingsperiode druppelen of Niet, de waterdruk moet worden gecontroleerd.
In het geval van zeer hard water, dient het verwarmingselement elk maar te worden gereinigd en dethermostat moet door een professionele technicus op 65^ worden ingesteld.
AANSLAG VERWIJDEREN VAN HET APPARAAT:
Het is verboden om chemicaliën (zoals waterstofchloride of iets dergelijks) te gebruiken tijdens het verwijderen van de aanslag.
De buitenkant van de affdichting moet met water worden gewassen zodate al het aanslag worden verwijderd, maar het is verboden om een metalen voorwerp te gebruiken om de aanslag te verwijdersen.

SimpelGids