S1 True Wireless - 耳机 KLIPSCH - 免费用户手册
免费查找设备手册 S1 True Wireless KLIPSCH PDF格式.
用户关于以下问题的提问 S1 True Wireless KLIPSCH
0 问题 关于此设备。回答您知道的问题或提出自己的问题。
提出关于此设备的新问题
下载您的设备说明 耳机 免费PDF格式!查找您的手册 S1 True Wireless - KLIPSCH 并重新掌握您的电子设备。本页发布了使用您的设备所需的所有文档。 S1 True Wireless 品牌 KLIPSCH.
用户手册 S1 True Wireless KLIPSCH
- 阅读本说明书。
- 保管本说明书。
- 注意各类警告。
- 遵循所有这些说明。
- 不可在水旁使用本设备。
-
如果您在使用任何耳内音频产品后出现耳鸣或疼痛或不适,则说明您的音量过大。当您的耳朵收听高音量(超过85dB)超过一个小时,您的听力将受到永久伤害。
-
在将 Klipsch 耳机插入之前将收听设备的音量调整到零,然后打开设备。配戴耳机后,逐渐调高音量,达到适中的舒适音量。
-
本设备禁止安装在热源附近,如散热器、热记录仪、火炉或其它发热设备(包括放大器)。
-
仅使用制造商指定的附件/配件。
-
所有维修工作都要由合格的维修人员完成。若设备损坏,如电源线或插头损坏、液体/物体掉入设备、设备受到雨淋或受潮、设备工作异常或摔落,需要进行维修。
-
切勿在开车时佩戴耳机收听节目。这不仅危险,而且在很多地方属于违法行为。
-
切勿在操作重型机械时佩戴耳机收听节目。
-
我们不建议您在骑车、跑步或在车流密集的区域步行时佩戴耳机。
警告: 除非出现紧急情况, 否则 Klipsch 建议您不要将这些耳机或听筒(耳机及麦克风)作为飞行通信设备,因为其设计不适合商用或非商用飞机上常见的许多条件(包括但不限于:高度、温度、噪音条件、未加压的飞机等),其结果可能会干扰重要通信。
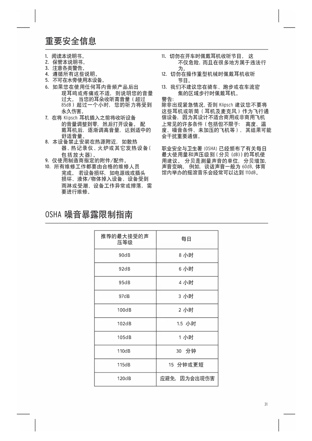
职业安全与卫生署(OSHA)已经颁布了有关每日最大使用量和声压级别(分贝(dB))的耳机使用建议。分贝是测量声音的单位,分贝增加,声音变响。例如,谈话声音一般为60dB,体育馆内举办的摇滚音乐会经常可以达到110dB。
OSHA 噪音暴露限制指南
| 推荐的最大接受的声压等级 | 每日 |
| 90dB | 8 小时 |
| 92dB | 6 小时 |
| 95dB | 4 小时 |
| 97dB | 3 小时 |
| 100dB | 2 小时 |
| 102dB | 1.5 小时 |
| 105dB | 1 小时 |
| 110dB | 30 分钟 |
| 115dB | 15 分钟或更短 |
| 120dB | 应避免,因为会出现伤害 |
合规信息
EU 合规信息
合资格承受 CE 标志;符合欧盟低电压指令 2006年/95/EC;欧洲联盟 EMC 指令 2014年/53/EU;欧盟 RoHS 指令 2011年/65/EU;欧洲联盟 WEEE 指令 2012年/19/EU;欧洲联盟注册、评估、授权和限制的化学品(REACH)1907/2006年/121/EC 指令。
本产品包含的电池符合欧洲2006/66/EC指令要求,该电池不能作为一般家庭废弃物进行处置。请依照当地法规处置电池。
您可联系您的经销商、分销商或 Klipsch Group, Inc. 全球总部索取免费的《合规性声明》。
可从下列链接找到详细的联系信息:http://www.klipsch.com/Contact-Us
WEEE 注意事项

注:本标志只适用于欧盟(EU)各国和挪威。本项标志按照欧洲2002/96/EC关于报废电子电气设备(WEEE)指令作标记。该标签说明此产品不得与生活垃圾一起处理。应存放于适当的设施内使之能回收及重
复利用。
FCC 与加拿大 EMC 合规信息
注:此设备经过测试,符合《FCC规定》的第15部分对“B类”数字设备的限定。制定此类限定旨在对住宅安装的设备提供合理的保护,避免有害干扰。此设备会产生、使用并能发射射频能量,如果未按照指示信息安装和使用,可能对无线电通信造成有害干扰。尽管如此,不保证具体的安装不会发生干扰。如果本设备对无线电或电视接收造成有害干扰(可通过关闭和打开本设备来判定),用户可采取以下一项或多项措施来消除干扰:
调整接收天线的方向或位置。
增加设备与接收机之间的距离。
将设备和接收机接到不同线路的插座上。
请咨询经销商或经验丰富的无线电/电视技术人员获取帮助。
根据 FCC 第 15 章验证条款, 批准为 “B 类” 数字设备。
注意:未经 Klipsch 明确同意做出更改或修改将使用户使用本品的权限失效。
本 B 类数字设备符合加拿大 ICE-003 要求。
低功率電波輻射性電機管理辦法
第十二條 經型式認證合格之低功率射頻電機,非經許可,公司、商號或使用者均不得擅自變更頻率、加大功率或變更原設計之特性及功能。
第十四條 低功率射頻電機之使用不得影響
飛航安全及干擾合法通信;經發現有干擾現象時,應立即停用,並改善至無干擾時方得繼續使用。
前項合法通信,指依電信法規定作業之無線電通信。
低功率射頻電機須忍受合法通信或工業、科學及醫療
用電波輻射性電機設備之干擾
产品注册
访问 www.klipsch.com/register 在线注册您的产品
Klipsch 将通知您最新的产品和促销信息。
您的个人信息不会被转售。
注册信息并非用于保修用途。
请保留您的收据以便保修之用。
保修条例
CHINESE - 保修条例 - 美国
杰士集团公司(KGI)向原始零售购买者担保,此产品从购买之日起,在正确使用和保养前提下,2年内没有材料和工艺缺陷。如果本产品确实存在材料或工艺瑕疵,KGI将有权选择(A)修理产品,或(B)更换产品,而且不收取任何零件或人工费。如果我们不再有该产品的型号,而我们也因此不能有效地修理产品或用同一型号的产品更换,那么KGI将有权使用价值相等或更高的现有型号更换。在某些情况下,当使用新的型号更换产品时,可能会有必要对安装表面进行更改,但是KGI对此类更改将不承担任何义务或法律责任。当要求得到符合本保修条款的修理或更换服务时,请尽可能先同经销商联系,经销商将引导您做相应的修理或更换。您将需要出示原始的购买收据。
产品更换/修理的来回寄运费将完全由原始零售购买者承担。
限制条款:
☐ 本有限保修条例不包括由于安装不当、误用、滥用、事故、疏忽、处理不当而造成的产品故障,或正常使用或环境下产生的损耗或磨损。
☐ 本有限保修条例不包括由于任何原因因产品故障而导致的对产品外观的(包括油漆的)损坏,以及对其它组件或场所的间接损坏。
□ 对没有按照KGI说明进行正确使用的产品,本有限保修条例将完全无效。
□ 对擅自修改过序列号或没有序列号的产品以及不是从授权经销商处购买的产品,本有限保修条例将完全无效。
□ 如果您出售或将本产品转让给别人,本有限保修条例将自动终止。
本保修条例授予您特定的法律权利,而且因州、管辖区或国家的不同,您可能还享有其他权利。KGI对产品故障和硬件瑕疵的责任只限于此保修条例中规定的更换或修理,所有明示的和暗示的对产品的担保,包括但不限于任何对适销性和特定用途之适用性的暗示担保,在本保修条例中都具有时间限制。一些州、管辖区或国家不允许将某些暗示的担保或条件排除在外,或不允许对暗示的担保或条件在时间上加以限制,因此本限制条件可能对您不适用。KGI对特殊、间接、及由此产生的或附带性的损害不负责任,包括但不限于任何第三者因为损害或产品不能使用而对您提出的任何索赔。KGI所能负责的最高赔偿额将不超过您为购买本保修条例下担保的产品所付出的金额。一些州、管辖区或国家不允许将特殊、间接、附带性或由此产生的损害排除在外,因此上面列出的限制或排除条件可能对您不适用。
美国国土之外的保修条例
如果购买本产品的顾客不在美国国土之内,对本产品的担保将遵守适用的法律。要获得任何适用的保修服务,请同售给您本产品的经销商或提供本产品的分销商联系。